急诊分诊试题
- 格式:docx
- 大小:11.89 KB
- 文档页数:1
急诊分诊护士试题及答案一、单项选择题(每题2分,共10题,满分20分)1. 急诊分诊护士在接到病人时,首先应进行的是:A. 询问病史B. 快速评估病人的病情C. 测量生命体征D. 记录病人信息答案:B2. 对于急性胸痛病人,急诊分诊护士应采取的首要措施是:A. 立即给予止痛药物B. 立即进行心电图检查C. 询问病人疼痛的性质和持续时间D. 立即通知医生答案:D3. 急诊分诊护士在评估病人时,下列哪项不属于生命体征的范畴:A. 体温B. 脉搏C. 呼吸D. 血压答案:A4. 对于昏迷病人,急诊分诊护士应首先:A. 检查病人的意识水平B. 测量生命体征C. 进行血糖检测D. 立即通知医生答案:D5. 在急诊分诊中,对于呼吸困难的病人,护士应:A. 立即给予氧气治疗B. 询问病人的呼吸频率C. 测量病人的氧饱和度D. 立即通知医生答案:C6. 对于疑似中毒病人,急诊分诊护士应:A. 询问中毒物质的种类和摄入量B. 立即进行洗胃C. 测量生命体征D. 立即通知医生答案:A7. 对于外伤病人,急诊分诊护士应首先:A. 询问受伤经过B. 检查伤口情况C. 测量生命体征D. 立即通知医生答案:C8. 急诊分诊护士在处理高热病人时,应首先:A. 询问发热的时间和程度B. 测量体温C. 给予物理降温D. 立即通知医生答案:B9. 对于疑似中风病人,急诊分诊护士应:A. 询问病人的既往病史B. 立即进行神经系统检查C. 测量生命体征D. 立即通知医生答案:D10. 急诊分诊护士在处理急性腹痛病人时,应:A. 询问疼痛的部位和性质B. 立即进行腹部超声检查C. 测量生命体征D. 立即通知医生答案:A二、多项选择题(每题3分,共5题,满分15分)1. 急诊分诊护士在评估病人时,应考虑以下哪些因素:A. 病人的年龄B. 病人的性别C. 病人的既往病史D. 病人的意识状态答案:ACD2. 对于疑似心脏病发作的病人,急诊分诊护士应采取以下哪些措施:A. 立即进行心电图检查B. 测量生命体征C. 给予氧气治疗D. 立即通知医生答案:ABCD3. 急诊分诊护士在处理急性中毒病人时,应:A. 询问中毒物质的种类和摄入量B. 立即进行洗胃C. 测量生命体征D. 立即通知医生答案:ACD4. 对于外伤病人,急诊分诊护士应:A. 检查伤口情况B. 测量生命体征C. 立即进行止血处理D. 立即通知医生答案:ABCD5. 急诊分诊护士在处理急性腹痛病人时,应:A. 询问疼痛的部位和性质B. 测量生命体征C. 进行腹部超声检查D. 立即通知医生答案:ABCD三、判断题(每题1分,共5题,满分5分)1. 急诊分诊护士在接到病人时,应首先询问病史。
急诊分诊管理考试试题一、单选题(每题5分,共10题)1. 根据2012年9月国家卫计委颁布的首部《医院急诊科规范化流程》规定分诊护士根据病情评估对急诊患者进行分级,病情严重程度一共分为多少级?() [单选题]A 5B 4(正确答案)C 3D 22.根据2012年9月国家卫计委颁布的首部《医院急诊科规范化流程》规定急诊患者诊治区域共分为多少个区域?() [单选题]A 5B 4C 3(正确答案)D 23.一颅脑外伤的患者Glasgow评分为11分,那么这个患者的颅脑损伤可能为() [单选题]A 轻型颅脑损伤B 中型颅脑损伤(正确答案)C 重型颅脑损伤D极重度颅脑损伤4.成批伤是指同一至伤因素导致≥()人的同时受伤或中毒 [单选题]A 10B 5C 3(正确答案)D 25.成批伤院前分诊中,黄色表示() [单选题]A 病情危重需立即转运B 病情重需尽快转运(正确答案)C 病情一般暂缓转运D 已死亡不必转运6.下列哪一项不属于病情严重程度分类中的Ⅰ级患者() [单选题]A心跳呼吸骤停B 急性中毒C 高热(体温≥40℃)(正确答案)D 休克7.喉头梗阻是最危急的呼吸困难,其表现为() [单选题]A 三凹征B 吸气型呼吸困难C 失音D 以上都是(正确答案)8.酸中毒患者可表现为深大呼吸,导致酸中毒常见的原因有:() [单选题]A 糖尿病酮症酸中毒(正确答案)B 尿毒症C 休克D 以上都是9.患者因抗抑郁药物过量由家属送来急诊,查体见患者可唤醒,无刺激情况下转入睡眠,呼吸稍急促,约22次/分,血压、脉搏稳定,作为急诊分诊护士,你应该给患者分哪一级?哪一区?() [单选题]A Ⅰ级(红区)B Ⅱ级(橙区)C Ⅲ级(黄区)(正确答案)D IV(绿区)10、严重的精神行指标为异常,正在进行的自伤或他伤行为,需立即药物控制的患者,应该分几级?() [单选题]A Ⅰ级(红区)(正确答案)B Ⅱ级(橙区)C Ⅲ级(黄区)D IV(绿区)E 体温改变二、多选题(每题5分,共10题)1.在临床护理工作中,最常见需要分诊的重点疾病或症状有哪些?()A 可能威胁生命的疾病(正确答案)B 疼痛(正确答案)C 出血(正确答案)D 意识改变(正确答案)E 体温改变(正确答案)2.分诊的作用包括以下哪些?A病人登记(正确答案)B 治疗作用(正确答案)C 建立公共关系(正确答案)D 统计数据和分析(正确答案)3.在我国占急诊死亡前三位的疾病是A 肿瘤B 心脑血管疾病(正确答案)C 创伤(正确答案)D 急性中毒E 呼吸系统疾病(正确答案)4.在分诊程序中,护理评估是收集病人主观与客观信息的过程,护理评估包括A 操作前评估B初步评估(正确答案)C 操作后评估D进一步评估(正确答案)5.休克的临床表现有A 心率加快(正确答案)B 少尿(正确答案)C 呼吸急促(正确答案)D 四肢厥冷,冷汗(正确答案)6.分诊处的备品包括A 基本评估用物(正确答案)B简单急救用物(正确答案)C 病人转运工具(正确答案)D 办公用物(正确答案)E 宣教资料(正确答案)7.分诊护士应具备的基本素质是A 专业价值观(正确答案)B 专业素质要求(正确答案)C 沟通能力(正确答案)D 团队精神(正确答案)8.急诊分诊护士应具备的职业技术职称A 主管护师(正确答案)B 高年资护师(正确答案)CN3护士(正确答案)D N4护士(正确答案)9.急诊分诊护士应具备的核心能力A 专业知识与急救技能(正确答案)B 沟通与协调能力(正确答案)C 应变能力、敏锐的观察能力(正确答案)D 临床判断能力(正确答案)10.分诊程序应简洁清晰,当病人进人急诊就诊,分诊护士应立即启动分诊程序,一般要求在3~5分钟内完成,遵守()流程A 问(问诊)(正确答案)B 看(身体评估)(正确答案)C 查(生命体征) (正确答案)D 分诊(分诊分流) (正确答案)E 记录(分诊记录)。
急诊预检分诊培训试题
科室:姓名:成绩:
一、填空题
1 、院内分诊病情分级为1级患者是,目标反应时间进入。
2、院内分诊病情分级为2级患者在内给予处理,能在目标反应时间内处理95%的病人。
3、院内分诊病情分级为2级患者病人情况是有病情有可能急剧变化。
4、院内分诊病情分级为3级患者是,目标反应时间是。
5、院内分诊病情分级为4级患者是。
6、卫生部拟将急诊科从功能结构上分为,将病人的病情分为,从而提高急诊病人分诊准确率,保障急诊病人医疗安全。
7、急诊诊治区域分为三大区域:红区、黄区和绿区,适用于一级和二级病人处置。
二、简答题
1、急诊预检判定分诊救治的目的是什么?
2急诊预检判定分诊将病人病情分为几级,分别进入什么诊疗区?。
1. emergency medicine是(D )A. 院前急救B. 重症监护C. 急诊科D. 急诊医学E. 急救护理学2.急救医疗服务体系是(B )A. emergency medicineB. emergency medicine service systemC. department of emergencyD. nursing in emergencyE. prehospital emergency medicine care3.院前急救主要经常性任务(A )A. 病人呼救B. 灾害遇难者急救C. 救护值班D. 紧急救护枢纽E. 以上都不是4.下列哪一项不属急诊科的设置(C )A. 预检分诊处B. 急诊诊查室C. 急诊抢救室D. 急诊换药室E. 急诊观察室5.下列哪一项不属急诊护理观察技巧(D)A. 问B. 听C. 触D. 教E. 看6.ICU是EMSS中的第几个环节(C )A. 第一环节B. 第二环节C. 第三环节D. 第四环节E. 第五环节X型题1.急救护理学的范畴(ABCDE )A. 院前急救B. 危重病急救C. 抢险救灾D. 战地救护E. 急救护理人才培养和科研2.EMSS主要参加人员(ABCD )A. 最初目击者B. 急救医护人员C. 急诊科医护人员D. ICU医护人员E. 以上都不是3.EMSS包括(ABC )A. 院前急救B. 医院急诊科抢救C. ICUD. 抢救室E. 监护室4.院前急救的特点(ABCDE )A. 社会性、随机性强B. 时间紧急C. 流动性大D. 工作环境条件差E. 病种多样复杂5.院前急救的紧急救护要点包括(ABCD )A. 舒适符合病情的体位B. 迅速有效建立静脉通道C. 正确松解病人衣服D. 初步急救E. 途中监护1. 复苏中采取维持血压,低温,镇痉,脱水等措施是针对(C )A. 维持有效呼吸B. 保护肾功能C. 脑复苏D. 处理酸中毒及水电解质紊乱E. 以上都不是2.下列哪种心律失常采用同步电复律(C )A. 阵发性室上性心动过速B. 房颤C. 心室颤动D. 房扑E. 房室传导阻滞3.不宜做电复律的情况有(E )A. 房颤发生半年B. 房颤患者行二尖瓣置换术后6周C. 洋地黄中毒引起的室颤D. 持续时间较久的室上速E. 房颤,心肌损害明显,左心房明显扩大4.安装起搏器术后护理不正确的是(D )A. 心电图、血压监护24~48hB. 术后卧床1~3dC. 与起搏器同侧的上肢避免过分外展与上举D. 起搏器电极导管脱出,应立即往里送E. 临时起搏器安置时间一般为7~10d5下列操作不正确的是(E )A. Sternum电极板置于胸骨右缘2~3肋间B. Apex. 左腋前线5肋间C. 首次电复律室颤可用200~400JD. 室扑用非同步电复律E. 阵发性室上性心动过速用非同步电复律6.电复律操作中叙述错误的是(C )A. 患者平卧于木板床上B. 两电极板距离大于10cmC. 用盐水纱布擦湿两极间皮肤D. 室颤患者一日内可电复律3次以上E. 复律时立即进行心电监测7.下列哪种情况可采用人工气道(C )A. 喉头水肿B. 颈椎骨折和脱位C. 慢性阻塞性肺疾病(COPD)伴呼吸衰竭D. 下呼吸道分泌物引起的气道堵塞E. 有主动脉瘤压迫或侵犯气管8.气管插管时应向套囊内注空气约(B )mlA. 1~3B. 3~5C. 5~7D. 7~9E. 以上都不是9.机械通气时,氧的吸入浓度一般从( C)%开始A. 20~40B. 40~60C. 60~80D. 80~100E. 100~12010.下列哪项不是机械通气的禁忌症(E )A. 呼吸道梗阻B. DICC. 肺大疱D. 循环衰竭E. 心胸大手术后X型题1.判断心搏骤停的主要依据(BD)A. 面色苍白B. 意识突然丧失C. 抽搐D. 大动脉搏动消失E. 瞳孔散大2.下列哪些属于气管插管的并发症(ABCDE )A. 牙齿脱落、声带损伤B. 气管黏膜糜烂、溃疡C. 皮下、纵隔血肿D. 误吸E. 拔管后0~72小时有咽喉疼痛、喉头水肿、声带麻痹、失音症、喉部肉芽肿等3.对机械通气的病人应监护哪些方面(ABD )A. 意识状态B. 生命体征C. 尿量D. 血气分析E. 呼吸机的运转4.以下哪些参数需在运用呼吸机前设置(ACDE )A. 呼吸频率B. 肺泡通气量C. 吸入氧浓度D. 呼吸时间比E. 气道压力1 急性左心衰竭的主要症状是(C)A 、咳嗽、咳痰 B、咯血 C、呼吸困难 D 、心悸2 开放性气胸现场急救哪项正确(B)A、立即清创B、迅速封闭伤口C、给予抗菌素D、吸氧3 急性心力衰竭的患者血氧饱和度维持在( C )是重要的。
预检分诊知识考核
一、选择题
1. 急诊预检分诊将患者分为几级?
A.一级
B.二级
C.三级
D.四级
2. 急诊预检分诊将患者分级为二级,其识别颜色是?
A.黄色
B.红色
C.橙色
D.绿色
3. 下列关于一级患者响应时限正确的是?
A.5min
B.10min
C.15min
D.立即
4. 存在潜在的生命威胁,如短时间内不进行干预,病情可进展至威胁生命或产生十分不利的结局,此描述为几级患者?
A.一级
B.二级
C.三级
D.四级
5. 西安孕妇流产事件中的高新医院有哪些人被处理了?【多选题】
A.总经理
B.门诊部主任
C.医务部主任
D.办公室主任
6. 西安孕妇流产事件,是哪位向社会道歉的?
A.西安市市长
B.西安卫健委主任
C.西安市疾控中心主任
D.西安市卫生监督所所长
7. 当前我院既要承担疫情防控,也要承担群众正当医疗的职责。
对
错
8. 医院预检分诊、发热门诊人员及其他医务人员在工作中既要识别传染病,也要识别急危重症。
对
错
9. 医务人员对无疫情因素的急危重症I、Ⅱ级患者就地抢救或到急诊抢救室抢救。
对
错
10. 对有疫情因素的急危重症I、Ⅱ级患者在急诊隔离抢救室抢救。
对
错。
急诊分诊本科试题及答案一、单项选择题(每题1分,共10分)1. 急诊分诊的目的是什么?A. 快速治疗所有患者B. 优先处理危急重症患者C. 为所有患者提供相同的服务D. 仅对重症患者进行治疗2. 在急诊分诊中,哪类患者应该被优先处理?A. 所有患者B. 轻症患者C. 重症患者D. 预约患者3. 以下哪项不是急诊分诊时需要立即处理的情况?A. 心脏骤停B. 严重呼吸困难C. 轻微划伤D. 意识丧失4. 急诊分诊的“ABCDE”原则中,"A"代表什么?A. 过敏B. 呼吸道C. 循环D. 腹部5. 在急诊分诊过程中,以下哪项是正确的?A. 忽略患者的主诉B. 仅依赖生命体征进行分诊C. 综合患者的主诉、生命体征和临床表现D. 仅根据患者到达的顺序进行分诊6. 急诊分诊中,对于疼痛的评估应该使用哪种方法?A. 视觉模拟评分法(VAS)B. 仅询问患者C. 观察患者表情D. 无需评估7. 在急诊分诊中,以下哪项是评估患者生命体征的首要步骤?A. 测量体温B. 检查脉搏C. 测量血压D. 检查呼吸频率8. 对于急诊分诊护士来说,以下哪项技能是必须的?A. 心肺复苏(CPR)B. 伤口包扎C. 静脉注射D. 所有以上选项9. 在急诊分诊中,如果患者出现休克症状,应该采取哪项措施?A. 立即进行手术B. 快速补液C. 给予镇痛药D. 让患者等待10. 急诊分诊护士在处理患者时,以下哪项是错误的?A. 保持冷静B. 快速评估患者状况D. 及时与医生沟通二、多项选择题(每题2分,共10分)11. 急诊分诊护士在评估患者时,需要考虑以下哪些因素?A. 患者的年龄B. 患者的症状C. 患者的既往病史D. 患者的支付能力12. 在急诊分诊中,以下哪些情况属于一级紧急情况?A. 心脏骤停B. 严重创伤C. 慢性疼痛D. 中风13. 急诊分诊护士在处理患者时,以下哪些做法是正确的?A. 保持专业态度B. 避免不必要的身体接触C. 忽略患者的主诉D. 及时更新患者家属14. 在急诊分诊中,以下哪些措施可以帮助快速评估患者状况?A. 使用急诊分诊量表B. 观察患者的呼吸模式C. 询问患者的过敏史D. 测量患者的体温15. 急诊分诊护士在处理患者时,以下哪些是必要的记录?A. 患者的基本信息B. 患者的生命体征D. 患者的支付方式三、简答题(每题5分,共20分)16. 描述急诊分诊的“ABCDE”原则,并解释每个字母代表的内容。
急诊预检分诊标准试题1.1级急危患者相应时间为()A.即可「B.10分钟C.30分钟D.60分钟E.2-4H2.∏级急重患者响应时间为OA.即可B.10分钟C.30分钟D.60分钟E.2-4H1.1H级急症患者响应时间为OA.即可B.10分钟C.30分钟D.60分钟E.2-4H4.W级亚急症患者响应时间为OA.即可B.10分钟C.30分钟D.60分钟E.2-4H5.W级非急症患者响应时间为()A.即可B.1O分钟C3O分钟D.60分钟E.2-4H6.120急救人员送入一心前区不适1小时未缓解患者,工作人员交代患者心电图示急性心肌梗死,此患者分诊级别应为()A.I级B.Π级C.IΠ级D.W级7.分诊台接诊一主诉胸口疼痛1小时,神志清楚,T36.2C、P72次/分,R20次/分、BP125∕70mmHg此患者的分诊级别及患者的下一步处理为()AI级直入抢Bn级直入抢E确答案)CI级测生命体征挂号相应区域就诊DII级测生命体征挂号相应区域就诊8.分诊台接诊一言语不利3h患者,既往高血压病史,血压控制不佳。
神志清楚,T36.2℃、P65次/分,R20次/分、BP150∕89mmHg,此患者的分诊级别为()1.I级8.II级CIn级D.IV级9.分诊台接诊一言语不利3h患者,既往高血压病史,血压控制不佳。
神志清楚,T36.2℃、P120次/分,R25次/分、BP200∕IOOmmHg,此患者的分诊级别为()A.I级B.∏级CnI级D.IV级10.患者男性,75岁,主诉腹痛2天加重3h”,痛苦面容,面色苍白伴大汗,皮肤塌陷。
既往胆囊结石病史5年。
T38C、R30次/分、P78次/分、BP110∕59mmHg o此患者分诊级别为OA.I级B.Π级C.III级D.N级二判断题:(每题5分)1.急诊预检分诊不仅要对众多急诊患者进行分流,还要依据患者急危重症程度进行分级,急诊预检分诊只在患者就诊时对患者进行评估即可()A.对2.急诊预检分诊级别的确定是依据客观指标进行确定的急危重症程度OA.对B.错;3.评估时间应控制在10分钟内OA.对B.错4.1级患者需准确评估患者情况后进行分诊挂号指引患者进入相应区域进行就诊()A对B.错(5.长期卧床患者生命体征平稳但需要用床,可让患者进入留观区进行就诊OA对B.错6.等待就诊患者由分诊护士负责密切观察患者生命体征及其异常变化()A对.B.错7.分诊评估的目的主要是为了将急诊诸多的患者予以分级,按照“先来后到”的原则管理患者()A.对8.错;8.若患者等待时间超过响应时限,则应立即启动再评估,重新确认就诊级别OA.对9.错10我科分诊护士要求5年以上工作经验O A.对B错,11.我科分诊护士要求护师及以上担任OA.对B.错。
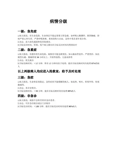
病情分级
一级:急危症
1.病人情况:有生命危险。
生命体征不稳定需要立即急救,如呼吸心跳骤停,剧烈胸痛,持续严重心率失常,严重呼吸困难,重度创伤大出血,急性中毒及老年复合伤。
2.决定:进入绿色通道和复苏抢救室。
3.目标反应时间:即刻,每个病人都应在目标反应时间内得到治疗
二级:急重症
1.病人情况:有潜在的生命危险,病情有可能急剧变化。
如心脑血管意外,严重骨折,如法剧烈头痛,腹痛持续36小时以上,开放性创伤,儿童高热等
2.决定:优先就诊
3.目标反映时间:<15分钟。
即在15分钟内给予处理,能在目标反映时间内处理95%的病人
以上两级病人均应进入抢救室,给予及时处理
三级:急症
1.病人情况:生命体征尚稳定,急性症状不能缓解的病人,如高热,呕吐,轻度外伤,轻度腹痛等。
2.决定:各诊室候诊。
3.目标反映时间:<30分钟。
能在目标反映时间内处理90%病人
四级:非急诊
1.病人情况:病情不会转差的非急诊患者,
2.决定:可在急诊候诊或去门诊候诊
3.目标反应时间:<180分钟。
能在目标反应时间内处理90%病人。
2023年急诊预检分诊培训题目试题及答案1. 持续全身抽搐分级为 [单选题] *I 级(正确答案)lI 级Ill 级IV 级2. 收缩压大于220mmHg分级为 [单选题] *l 级(正确答案)ll 级lll 级lV 级3. 成人版,Ⅰ级病人() [单选题] *MEWS评分:≥6分(正确答案)MEWS评分:≥5分MEWS评分:≥4分4. 出生≤ 24小时的新生儿就诊时间为[单选题] *立刻(正确答案)10分钟内30分钟内2-4小时5. 成人版,Ⅰ级单项指标()[单选题] *血氧饱和度:<80%(正确答案)血氧饱和度:<90%血氧饱和度:<85%血氧饱和度:<75%6. 前置胎盘孕妇出现规律宫缩分为几级?[单选题] *Ⅰ级Ⅱ级(正确答案)Ⅲ级Ⅳ级7. 儿科版:Ⅱ级包括() *胸闷、胸痛、心悸(正确答案)腹痛(肠套叠,消化道穿孔)(正确答案)糖尿病酮症酸中毒(正确答案)骨筋膜室综合征(正确答案)8. 儿科版:Ⅲ级包括()*患儿有急性症状或急诊问题(正确答案)腹泻,呕吐,意识模糊严重呼吸困难,呼吸频率明显过快或过慢时PEWS评分:1-2分(正确答案)9. 儿科版,Ⅰ级单项指标:()*体温≤35℃或≥41℃(正确答案)血氧饱和度<90%(正确答案)PEWS≥5分(正确答案)10. 我院急诊“红区”在(),急危患者需要()[单选题] *复苏室,紧急处理(正确答案)抢救室,10分钟内处理观察室,及时处理抢救室,30分钟内处理11. 存在潜在生命威胁,如短时间内不进行干预,病情可进展至威胁生命或产生十分不利结局。
此描述分为几级患者?()[单选题] *一级二级(正确答案)三级四级12. 急诊预检分诊工作应做到()[单选题] *一问二看三检查四分诊(正确答案)一看二问三分诊四检查一问二检查三看四分诊一检查二问三看四分诊13. 急诊绿色通道的原则()[单选题] *优先抢救(正确答案)优先检查优先住院优先手术14. 简单而迅速地确定心脏骤停的指标是()[单选题] *呼吸停止血压下降意识消失无大动脉搏动(正确答案)15. 成批伤分诊一般采用哪几种颜色分诊卡()*红色(正确答案)黄色(正确答案)绿色(正确答案)黑色(正确答案)16. 急诊预检分诊分级标准共分为()级。
《急性胸痛患者分诊流程及标识指引》考核试题一、单选题(每小题5分,共50分。
)1.急诊预检分诊,对急诊患者进行快速评估, 根据其急危重症程度进行?的分级与分流?()A.进行检查B.排队候诊C.优先顺序(正确答案)D.测量生命体征2.分诊级别,?危重,正在或即将发生生命威胁或病情恶化需要立即积极干预。
()A.Ⅰ级(正确答案)B.Ⅱ级C.Ⅲ级D.Ⅳ级3.分诊级别,?急症,存在潜在生命威胁,短时内不进行干预病情可进展至威胁生命或产生十分不利结局。
()A.Ⅰ级B.Ⅱ级C.Ⅲ级(正确答案)D.Ⅳ级4.分诊级别,?急重,病情危重或迅速恶化,短时间不进行治疗则危及生命或造成严重器官功能衰竭短时间内治疗可对预后产生重大影响,如溶栓。
()A.Ⅰ级B.Ⅱ级(正确答案)C.Ⅲ级D.Ⅳ级5、分诊级别,?亚急症,存在潜在严重性如一定时间内未给予治疗,息者可能会恶化或出现不利结局,或症状将会加重及持续时间延长.()A.Ⅰ级B.Ⅱ级C.Ⅲ级D.Ⅳ级(正确答案)6. 急诊预检分诊分级标准(2018年版),Ⅳ级急症患者响应程序:优先诊治安排患者在优先诊疗区候诊?内接诊;若候诊时间大于 ? ,需再次评估。
()A. 10minB. 20minC. 30min(正确答案)D. 40min7. 急诊预检分诊分级标准(2018年版),Ⅱ级急重患者响应程序:立即监护生命体征?内得到救治安排患者进入抢救区。
()A. 3minB. 5minC. 6minD. 10min(正确答案)8. 急诊预检分诊分级标准(2018年版),Ⅰ级急急患者响应程序:立即进行评估和救治,安排患者进入复苏区。
标识颜色?。
()A.红色(正确答案)B.黄色C.橙色D.黑色9. 急诊预检分诊分级标准(2018年版),Ⅳ级亚急症患者响应程序:顺序就诊?内得到接诊;若候诊时间大于60min需再次评估。
()A. 30minB. 40minC. 50minD. 60min(正确答案)10. 急诊预检分诊分级标准(2018年版),Ⅳ级非急症患者响应程序:顺序就诊除非病情变化,否则候诊时间较长?若候诊时间天于4h,可再次评估。
急诊医学科预检分诊考试试题1•存在潜在生命威胁,如短时间内不进行干预,病情可进展至威胁生命或产生十分不利结局。
此描述为几级患者?()〔单选题〕A.一级B.二级C.三级ID.四级2•四级患者到达多少响应时限后需进行再次评估?()〔单选题〕A.30minB∙60minCJOminD.120min3•快速予患者实施需要医疗资源支持的相关措施,如吸氧、心电图、快速补液等,快速评估及处置危重患者的潜在危险。
此描述为几级患者功能作用?()〔单选题〕A.一级B.二级C.三级(D.四级4•二级患者响应时限是()〔单选题〕A.30minB.60minC.IOminD.120min5 ・黄色对应的是几级患者?()〔单选题〕AL级B.二级C.三级(D.四级6 •急性ST段抬高型心肌梗死急诊PCl的时限规定()〔单选题〕A.60分钟内7 .90分钟内<C.120分钟内D.150分钟内7•我院急会诊的时限规定()〔单选题〕5minIOmin15min20min8・急救绿色通道的原则()*〔多选题〕A.优先抢救B.优先检查C.优先住院D.优先手术NE.医疗相关的手续按情形补办(7)9•急救绿色通道的目的()*〔多选题〕A.畅通B.高效(上正C.规范(D.优先10•急诊绿色通道定义()*〔多选题〕A三无人员(E确'%案)B.无费用病人C.所有生命体征不稳定的病人或预见可能出现危及生命的各类急重病人ID群体性(3人以上)伤、病、中毒等情况(正—)11・急诊绿色通道疾病包括以下哪些()*〔多选题〕A.开放性骨折(B.气道异物I )C.宫外孕大出血「D群体性(3人以上)伤、病、中毒等情况(I—:)12・我院进入绿色通道的病人医学检查结果报告时限规定()〔多选题〕A.医学影像科急诊平片、CT报告时限≤30分钟(可以是口头报告)「,工)B.超30分钟内出具检查报告C.急诊检验时限:临检项目≤30分钟、生化≤1小时、免疫项目≤2小时(D.严格执行危急值报告制度I13•急诊重点病种有哪些()*〔多选题〕A.急性创伤B.急性颅脑损伤C.急性脑卒中(D.急性心力衰竭的一)E.急性呼吸衰竭(14 .护患沟通是护士与患者之间信息交流和互相作用的过程,所交流的内容是与患者健康直接或间接的相关信息,包括()等方面的沟通。
2023年急诊室预检分诊准入考核试题1.抢救及特殊事件报告处理制度,医务处、护理部、门诊部、院总值班接到报告后应在()分钟向院领导报告OA.5B.10(冷案)C.15D.202.有关患者的病情分级叙述错误的是OA.1级:濒危患者,病情可能随时危及患者生命,包括气管插管患者无呼吸、无脉搏患者等需立即采取挽救生命的干预措施,应送入红区急诊抢救室立即抢救B.2级:危重患者,病情有进展至生命危险和致残危险者,应尽快安排接诊,送入红区急诊抢救室,迅速接诊处理(10分钟)C.3级:急症患者,患者有急性症状和急诊问题,但目前明确没有危及生命或致残危险,应在一定的时间段内安排患者就诊(<30分钟),将患者安排在黄区顺序候诊D.4级:非急症患者,轻症患者或非急症患者,F1前没有急性发病情况,无或很少不适主诉,如要求在急诊就诊,安排患者在黄区或绿区顺序诊治(60分钟)(案)3、急诊分诊程序包括OA问诊、测量生命体征B问诊、测量生命体征、身体评估、分诊分流、分诊护理和分诊记录(C急诊分级、分科、测量生命体征、身体评估、分诊护理D急诊问诊、测量生命体征、身体评估4、患者,女性。
既往有癫痫病史,突发意识丧失伴瘢痫持续状态30分钟,由家人送至急诊科。
根据预检分诊标准流程,该患者预检分级为OA1级Bn级C1u级D1Va级5.分诊程序应及时而简洁,当患者一步入急诊就诊,急诊分诊护士就应立即启动分诊程序,一般要求在多长时间内完成OA.1-2分钟B.2-3分钟C.3-4分钟D.4∙5分钟E.3-5分钟6.急诊预检分诊各级别等候时间不正确的是OA.I级,即刻B.Π级,<IOminCIn级,<30minD.IVa级,<90minEIVb级,<120min7.车祸外伤患者,主诉腹痛,作为预检分诊护士,你应该运用哪种问诊模式OA.GCSB.PQRSTC.AVPUD.SOAPIEE.SAMP1E8.急诊患者病情分级原则中,3级患者为OA.濒危B.亚急症C.危重D.急症(E.非急症9.以下病例不需启动EMSS的是()A.心肌梗死B.窒息C.休克、骨折D.乙型肝炎E.急腹症10.检伤分类时评估伤员呼吸为危重伤员,标红标,优先处理的是OA.无呼吸B.呼吸频率>40次/分或<8次/分C呼吸频率>30次/分或V1O次/分(HC案)D.呼吸频率>20次/分或<10次/分E.呼吸频率>50次/分或<8次/分11.急诊护理评估中初级评估不包括OA.气道及颈椎B.呼吸、循环功能C.神志状况D.重点评估E.暴露患者/环境控制12.评估创伤气道时可除外下列那种方法OA.问B.视C.听DmE.触13.下列哪项不就是多发伤初级评估的目的OA.决定后续的治疗方案及优先次序B.判断处理伤员的优先次序C.确定就是否存在致命性损伤并需要处理D.明确潜在的损伤E.根据评估实施恰当的救护,以降低死亡率及伤残率,改善预后14.在急诊分诊时应注意下列哪项一般不是外科急腹症的表现OA.腹痛B.恶心C.呕吐D.腹泻E.腹膜刺激征15、救护车送来一位80岁老年男性,摔伤了头部。