最新造价师考试《案例分析》应试笔记一汇总
- 格式:doc
- 大小:45.50 KB
- 文档页数:15
造价工程师《案例分析》考试重点1、现金流量表的固定资产投资不含利息;资金来源与运用表的固定资产投资含利息。
2、投资回收期<营业期,不是项目可行的判断依据;投资回收期<行业基准回收期才是。
3、忘了转化名义利率。
4、固定资产余值与残值混淆。
5、可还贷款额=税后利润+折旧+摊销,而非利润总额6、决策树如方案期不同,不能比较现值,要比较年值。
7、每天的挖土量不是挖土机数量X挖土机工作量,而是总工程量/作业天数8、价值工程的方案比选,V=1不是最优,V最大才是最优 .9、人工(机械)的预算定额都是时间定额加人工(机械)幅度差,而非产量定额。
预算定额和企业定额的单位不同。
通常扩大一点。
10、投资利润率和利税率的分母记得加入流动资金11、进口硬件啥税都计,计税软件除了运输费、运输保险费啥税都计,不计税软件除了银行财务费啥税都不计。
如有消费税,增值税要计消费税,总价要减消费税12、类似工程预算法先乘综合差异系数再修正结构差异,别搞反了。
13、多方案报价指条款改动;增加建议方案指对设计方案修改,两者均需变动前后报价 .14、决策点后面无概率,机会点后面概率合为115、206号文的计费程序有三种,很好记,用多赚钱的方法计费就行了:人工机械比例小——用直接费计费人工机械比例大——用人工机械计费纯包工——用人工费计费16、中标通知书是发出时刻生效,和一般的承诺的达到时刻生效不同。
17、投标单位的报价不能计入算术平均值,不等于废标。
18、从承包商的角度考虑:现金流量图的工程款为正,扣款为负。
发包方反之。
19、合同按计价方式分:固定,可调,成本加酬金;按付款方式分:总价,单价,成本加酬金;案例一般考后者。
20、不同事件导致的共同时期的损失,按枪打出头鸟原则,谁先发生谁负责。
21、索赔的人工机械窝工不计综合费,增加的人工机械才计;22、通常索赔工期考虑总时差,而非自由时差;23、注意合同工期,计算工期,实际工期,甲方导致的工期,承包方导致的工期的区别24、签证款是先调价再索赔再扣保留金;签付款是扣预付款、甲供料、半月款、扣留款;25、预付款为合同价的一定比例时,注意超过合同价款的工程款不再按主材比例扣除预付款,否则还款大于预付款;26、土地征用费入固定资产;土地使用权出让金入无形资产;27、每月已完工程计划投资不是简单的拟完计划/已完实际时间,在已完工程实际投资每月投资不平均时,还要考虑已完工程实际投资的费用进去。
2023年一级造价工程师考试案例分析复习知识点汇集1.2023年一级造价工程师考试案例分析复习知识点汇集篇一建设工程设计、施工方案技术经济分析:1、设计方案评价指标与评价方法。
2、施工方案评价指标与评价方法。
3、综合评价法在设计、施工方案评价中的应用。
4、价值工程法在设计、施工方案评价中的应用。
5、工程网络进度计划时间参数的计算、进度计划的调整与优化。
2.2023年一级造价工程师考试案例分析复习知识点汇集篇二建设项目财务评价:1、建设项目财务评价的基本概念。
2、建设项目财务评价中基本报表的编制。
3、建设项目财务评价的指标体系的分类。
4、建设项目财务评价主要内容(包括:估算建设项目投资总额;建设项目财务净现值、投资回收期和内部收益率等盈利能力分析指标的计算;建设项目借款偿还期、资产负债率等清偿能力分析指标的计算;建设项目抗风险能力的不确定性分析等)。
3.2023年一级造价工程师考试案例分析复习知识点汇集篇三建设工程招标投标:1、建设工程施工招投标程序。
2、标底的编制方法及有关问题。
3、报价技巧的选择和运用(主要是多方案报价法、增加建议方案法、突然降价法、不平衡报价法)。
4、决策树方法的基本概念及其在投标决策中的运用。
5、评标定标的具体方法(如两阶段评标法、百分制打分法)及需注意的问题。
4.2023年一级造价工程师考试案例分析复习知识点汇集篇四建设工程合同管理与索赔:1、建设工程施工合同的类型及选择。
2、建设工程施工合同文件的组成与主要条款。
3、工程变更价款的确定。
4、建设工程合同纠纷的处理。
5、工程索赔的内容与分类。
6、工程索赔成立的条件与证据。
7、工程索赔程序。
8、工程索赔文件的内容与格式。
9、工程索赔的计算与审核。
5.2023年一级造价工程师考试案例分析复习知识点汇集篇五工程价款结算与竣工决算:1、现行建筑安装工程价款结算方法。
2、工程预付款及计算。
3、工程竣工结算的审查。
4、设备、工器具和材料价款的支付与结算。
造价工程师考试《案例分析》重要考点笔记(个人心血积累哦!)3.1.1 使用国有资金投资的建设工程发承包,必须采用工程量清单计价。
3.1.4 工程量清单应采用综合单价计价。
3.2 发包人提供材料和工程设备3.2.1 发包人提供的材料和工程设备(以下简称甲供材料)应在招标文件中按照本规范附录L.1的规定填写《发包人提供材料和工程设备一览表》,写明甲供材料的名称、规格、数量、单价、交货方式、交货地点等。
承包人投标时,甲供材料单价应计入相应项目的综合单价中(反映在清单综合单价分析表里的材料单价),签约后,发包人应按合同约定扣除甲供材料款,不予支付。
3.2.4 发承包双方对甲供材料的数量发生争议不能达成一致的,应按照相关工程的计价定额同类项目规定的材料消耗量计算。
3.2.5 若发包人要求承包人采购已在招标文件中确定为甲供材料的,材料价格应由发承包双方根据市场调查确定,并应另行签订补充协议。
4.1.5 编制招标工程量清单应依据:l 本规范和相关工程的国家计量规范;2 国家或省级、行业建设主管部门颁发的计价定额和办法;3 建设工程设计文件及相关资料;4 与建设工程有关的标准、规范、技术资料;5 拟定的招标文件;6 施工现场情况、地勘水文资料、工程特点及常规施工方案;7 其他相关资料。
5.1.l 国有资金投资的建设工程招标,招标人必须编制招标控制价。
6.1.4 投标人必须按招标工程量清单填报价格。
项目编码、项目名称、项目特征、计量单位、工程量必须与招标工程量清单一致。
6.2.1 投标报价的依据:1 本规范;2 国家或省级、行业建设主管部门颁发的计价办法;3 企业定额,国家或省级、行业建设主管部门颁发的计价定额和计价办法;4 招标文件、招标工程量清单及其补充通知、答疑纪要;5 建设工程设计文件及相关资料;6 施工现场情况、工程特点及投标时拟定的施工组织设计或施工方案;7 与建设项目相关的标准、规范等技术资料;8 市场价格信息或工程造价管理机构发布的工程造价信息;9 其他的相关资料。
2024年造价工程师考试《案例分析》学问考点(1)1月13日静态投资估算的编制静态投资估算的编制方法主要有:L单位生产实力估算法依据调查的统计资料,利用相近规模的单位生产实力投资乘以建设规模,即得拟建项目投资。
其计算公式为:拟建项目投资额二(已建类似项目的投资额/已建类似项目的生产实力尸拟建项目的生产实力大综合调整系数综合调整系数:不同时期、不同地点的定额、单价、费用变更等的综合调整系数。
这种方法主要用于新建项目或装置的估算,非常简便快速。
2.生产实力指数法这是一种依据已建类似项目的投资额和生产实力及拟建项目的生产实力估算拟建项目的投资额的方法,要求资料牢靠,条件基本相同。
其计算公式为投资额二已建项目投资额大(拟建项目生产实力/已建项目生产实力)x*综合调整系数其中x为生产实力系数。
若两个项目的规模比值在0.5-2时,可取n等于1。
题目中一般给定此系数。
生产实力指数法与单位生产实力估算法相比精确度略i W jo这种估价方法不须要具体的工程设计资料,只知道工艺流程及规模就可以;其次对于总承包工程而言,可作为估价的旁证,在总承包工程报价时,承包商大都采纳这种方法估价。
3.系数估算法—般用于项目建议书阶段。
系数估算法的种类许多,下面介绍几种主要类型。
⑴设备系数法。
以拟建项目的设备费为基数,依据已建成的同类项目的建筑安装费和其他工程费等占设备价值的百分比,求出拟建项目建筑安装工程费和其他工程费而求出建设项目总投资。
拟建项目投资额C=E(l+flpl+f2p2+f3p3+..・)+I式中E一拟建项目设备费;pl、p2、p3......—已建项目中建筑安装费及其他工程费等占设备费的比重;Fl、f2、f3……一由于时间因素弓I起的定额、价格、费用标准等变更的综合调整系数厂拟建项目的其他费用。
(2)主体专业系数法。
以拟建项目中投资比重较大,并与生产实力干脆相关的工艺设备投资为基数,依据已建同类项目的有关统计资料,计算出拟建项目各专业工程(总图、土建、采暖、给排水、管道、电气、自控等)占工艺设备投资的百分比,据以求出拟建项目各专业投资,然后加总即为项目总投资。
学习攻略—收藏助考锦囊系统复习资料汇编考试复习重点推荐资料百炼成金模拟考试汇编阶段复习重点难点梳理适应性全真模拟考试卷考前高效率过关手册集高效率刷题好资料分享学霸上岸重点笔记总结注:下载前请仔细阅读资料,以实际预览内容为准助:逢考必胜高分稳过《建设工程造价案例分析》常考知识点汇总【考点1】建设项目总投资构成【考点2】设备及工器具购置费构成设备及工器具购置费=设备购置费+工具、器具及生产家具购置费;设备购置费=(离岸价+国际运费+运输保险费)+(银行财务费+外贸手续费+关税+消费税+进口环节增值税+车辆购置税);设备运杂费=设备原价×运杂费费率【考点3】建筑安装工程费构成建筑安装工程费=人工费+材料费+施工机具使用费+企业管理费+利润+规费+税金=分部分项工程费+措施项目费+其他项目费+规费+税金【考点4】预备费计算公式基本预备费=(工程费用+工程建设其他费用)×基本预备费费率价差预备费()()()[]1-f 1f 1f 1P 1-t 0.5m n 1t t +++=∑=I F 式中:PF—价差预备费;n—建设期年份数;I t —建设期中第t 年的静态投资计划额,包括工程费用、【考点5】建设期利息计算公式i 21q j 1-j j ∙⎪⎭⎫ ⎝⎛+=A P式中:q j —建设期第j 年应计利息;P j-1j —建设期第j 年贷款金额;i-年利率。
【考点6】财务基础数据的计算年折旧费=(固定资产原值-残值)÷折旧年限固定资产残值=固定资产原值×残值率=营业收入(不含销项税)-总成本(不含进项税)-增值税附加+补贴收入息税前利润=利润总额+利息支出;=营业收入(不含销项税)-经营成本(不含进项税)-折旧-摊销-增值税附加+补贴收入=营业收入(含销项税)-总成本(含进项税)+利息-增值税-增值税附加+补贴收入=营业收入(不含销项税)-总成本(不含进项税)+利息-增值税附加+补贴收入【考点7】不确定性分析益率等)-计算敏感性指标-编制敏感性分析表、曲线图-风险分析,制定对策【考点8】等值计算的应用(1)终值与现值:F=P(1+i)n ,P=F(1+i)-n;终值与年金:F=A[(1+i)n -1]/i,A=F i /[(1+i)n -1];现值与年金:P=A[(1+i)n -1]/[i(1+i)n 【需记忆,复杂时间价值系数考试会直接给出】n 值取法】【考点9】有效利率计算公式1-m r 1i m eff ⎪⎭⎫ ⎝⎛+==P I 式中:r—计息周期利率(名义利率);m—一个利率周期内的计息次数。
一级造价工程师
建设工程造价案例分析
备考重点和易错考点汇总
在案例学习过程中,根据网校课件及考友和个人的经验,总结了一些做题需注意事项及易错问题。
原打算考前整理分享,但未出成绩之前,总觉得不妥,万一未通过,岂不成了失败的教训。
所幸考试顺利通过,却发现关于备考及考试经历想要表达的东西实在太多,无从入手,现只将“案例注意事项及易错问题”整理分享,以此来记念备考的点点滴滴,希
望对备考造价的朋友们有所帮助。
2024年造价师考试《案例分析》的各章节重要考点整理如下:第一章:工程造价管理基础知识-工程造价管理的概念和任务-工程造价管理组织体系-工程造价管理的基本要素和特点-工程造价管理的原则和方法第二章:工程项目可行性研究-工程项目可行性研究的基本内容和流程-工程项目可行性研究阶段的主要任务和工作量计算-工程项目可行性研究报告的编制和评价-工程项目可行性研究中的经济评价指标和方法第三章:工程招投标与造价监督-工程招标的基本概念和原则-工程招标的基本流程和程序-工程投标的要求和方法-工程造价监督的基本内容和程序第四章:工程造价控制-工程造价控制的基本概念和对象-工程造价控制的主要手段和方法-工程造价控制的程序和要点-工程造价控制中的主要问题和对策第五章:工程结算与工程决算-工程结算的基本概念和程序-工程结算的计算方法和要点-工程结算中的主要问题和对策-工程决算的编制和审查要点第六章:工程造价项目控制与成本管理-工程造价项目控制的主要内容和程序-工程造价项目控制中的主要工作和手段-工程造价项目成本管理的方法和要点-工程造价项目成本管理中的主要问题和对策第七章:工程造价风险管理与实施控制-工程造价风险管理的基本概念和主要内容-工程造价风险管理的方法和手段-工程造价风险管理的程序和要点-工程造价实施控制的内容和方法第八章:工程造价案例分析-工程造价案例分析的主要任务和方法-工程造价案例分析的程序和要点-工程造价案例分析中的定量分析和定性分析方法-工程造价案例分析中的计算和评价方法以上为2024年造价师考试《案例分析》的各章节重要考点整理,供参考。
2024年一级造价案例重点笔记一、工程计价与控制这可是一级造价案例里的重头戏啊!就像盖房子的地基一样重要。
工程计价要是没搞明白,那整个造价就像没头的苍蝇,到处乱撞。
比如说,在一个大型商业建筑项目里,如果工程计价错了,那成本可能就像脱缰的野马,根本控制不住。
这部分重点要搞清楚计价的方法,像定额计价和工程量清单计价,它们就像两种不同的工具,各有各的用法。
定额计价就像是按照老祖宗传下来的法子量体裁衣,一步一步有规有矩;工程量清单计价呢,更像是去超市买东西,明码标价,清清楚楚。
二、工程财务工程财务这一块啊,对很多人来说就像一团乱麻。
其实没那么可怕啦!你想想看,工程财务就像是这个项目的管家,管着钱的进出。
我有个朋友,他在一个项目里负责财务方面的工作,开始的时候一头雾水。
他跟我说:“这工程财务啊,感觉像在黑暗里摸索,到处都是数字陷阱。
”可是等他真正搞懂了,就发现其实那些财务报表就像项目的健康检查表,利润表告诉你这个项目有没有赚钱,资产负债表就像看看这个项目的家底有多厚。
所以啊,咱们得重点关注财务分析指标,像投资收益率,这就好比是项目的赚钱能力评分。
三、建设工程合同管理建设工程合同管理,这可不能马虎啊!合同就像是项目的宪法,大家都得按照这个来办事。
要是合同没管理好,那就像一场没有规则的比赛,到处都是纠纷。
我曾经见过一个小工程,因为合同里对工程变更的条款没写清楚,结果甲乙双方就像两只斗架的公鸡,吵得不可开交。
所以在这部分重点笔记里,要清楚各种合同类型,是总价合同、单价合同还是成本加酬金合同呢?不同的合同就像不同的游戏规则,玩之前得搞明白。
还有啊,合同的履行、变更和索赔,这些都是容易出问题的地方,得像守着宝藏一样盯着。
四、建设工程造价构成这造价构成就像是一个拼图,缺一块都不行。
直接费、间接费、利润和税金,每一块都有它的位置。
比如说,直接费就像是盖房子用的砖头和水泥,是实实在在花出去的钱。
间接费呢,就像是给工人提供的那些安全帽、安全网之类的东西,虽然不是直接盖房子用的,但也是必不可少的。
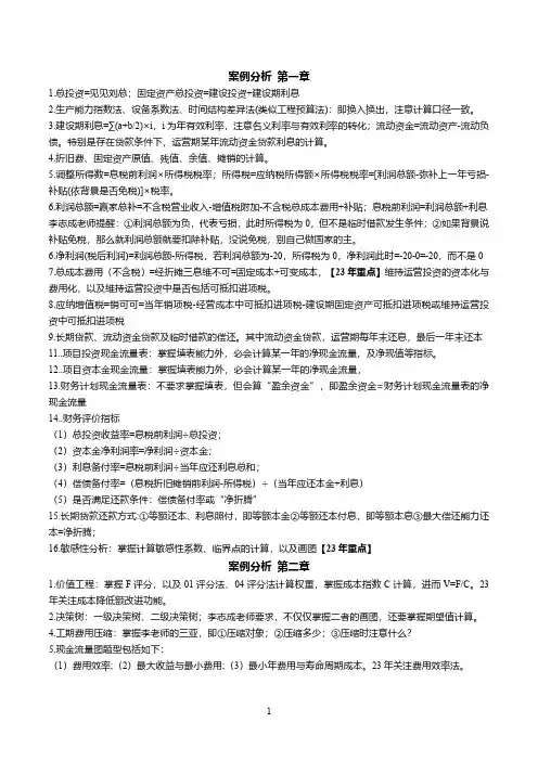
1.总投资=见见刘总;固定资产总投资=建设投资+建设期利息2.生产能力指数法、设备系数法、时间结构差异法(类似工程预算法):即换入换出,注意计算口径一致。
3.建设期利息=∑(a+b/2)×i,i为年有效利率,注意名义利率与有效利率的转化;流动资金=流动资产-流动负债。
特别是存在贷款条件下,运营期某年流动资金贷款利息的计算。
4.折旧费、固定资产原值、残值、余值、摊销的计算。
5.调整所得数=息税前利润×所得税税率;所得税=应纳税所得额×所得税税率=[利润总额-弥补上一年亏损-补贴(依背景是否免税)]×税率。
6.利润总额=赢家总补=不含税营业收入-增值税附加-不含税总成本费用+补贴;息税前利润=利润总额+利息李志成老师提醒:①利润总额为负,代表亏损,此时所得税为0,但不是临时借款发生条件;②如果背景说补贴免税,那么就利润总额就要扣除补贴,没说免税,别自己做国家的主。
6.净利润(税后利润)=利润总额-所得税,若利润总额为-20,所得税为0,净利润此时=-20-0=-20,而不是07.总成本费用(不含税)=经折摊三息维不可=固定成本+可变成本,【23年重点】维持运营投资的资本化与费用化,以及维持运营投资中是否包括可抵扣进项税。
8.应纳增值税=销可可=当年销项税-经营成本中可抵扣进项税-建设期固定资产可抵扣进项税或维持运营投资中可抵扣进项税9.长期贷款、流动资金贷款及临时借款的偿还。
其中流动资金贷款,运营期每年末还息,最后一年末还本11..项目投资现金流量表:掌握填表能力外,必会计算某一年的净现金流量,及净现值等指标。
12..项目资本金现金流量:掌握填表能力外,必会计算某一年的净现金流量,13.财务计划现金流量表:不要求掌握填表,但会算“盈余资金”,即盈余资金=财务计划现金流量表的净现金流量14..财务评价指标(1)总投资收益率=息税前利润÷总投资;(2)资本金净利润率=净利润÷资本金;(3)利息备付率=息税前利润÷当年应还利息总和;(4)偿债备付率=(息税折旧摊销前利润-所得税)÷(当年应还本金+利息)(5)是否满足还款条件:偿债备付率或“净折腾”15.长期贷款还款方式:①等额还本、利息照付,即等额本金②等额还本付息,即等额本息③最大偿还能力还本=净折腾;16.敏感性分析:掌握计算敏感性系数、临界点的计算,以及画图【23年重点】案例分析第二章1.价值工程:掌握F评分,以及01评分法、04评分法计算权重,掌握成本指数C计算,进而V=F/C。
《建设工程造价案例分析》-造价师考试心得与笔记分享本人现在拥有一造、一建、监理、咨询等证书,现在在准备考岩土、结构和建筑,一造是今年一年过了四科,现在将一造-《建设工程造价案例分析》的考试经验和笔记分享给大家,希望对爱好造价的考生有帮助。
我认为《建设工程造价案例分析》(以下简称《案例》)是一造四门中考试难度最难的一门。
单轮专业知识点繁寡《案例》是不及《计量》有难度的,但是《案例》的考试题量与考试时间,是四门中最不对称的,要在四个半小时内,做一道投资估算与财务评价、一道工程设计和施工方案技术经济分析、一道方案比选和招投标、一道合同管理与工程索赔、一道工程结算与决算、一道计量与计价,这在平时工作中,即便是熟手也十分困难,所以案例难的是题量大,而不是知识难。
首先,无论学习什么科目,最开始都要对该科目所讲的内容,要有一个全面的了解,以便今后学习的时候不会盲目。
《案例》共有六章内容,第一章“建设项目投资估算与财务评价”共三个考试大纲、考试总20分,主要涉及投资估算、财务分析、建设项目不确定性分析与风险分析,该章是三个大纲考试随机抽一道,财务分析较难,其余两个较简单,目标是拿到15分。
第二章“工程设计、施工方案技术经济分析”共四个大纲、考试总10分,主要涉及价值工程、资金时间价值、决策树、网络计划与流水施工,该章与第四章合并出一道题,性价比不是很高的章节,目标是拿到5分。
第三章“建设工程计量与计价”共四个大纲、考试总40分,主要涉及识图、计量、组价、合价,该章是《案例》的重点,通常是最后一道大题,内容简单分值高,但计算量大,建议先做,目标是至少拿到30分。
第四章“建设工程招标与投标”共两个大纲、考试总10分,主要涉及招标范围、条件和程序,该章内容较少,且与《管理》有较大重叠,是送分章节,目标是拿到10分。
第五章“建设工程合同管理与索赔”共两个大纲、考试总20分,主要涉及合同管理、索赔,该章内容较少,且与《计价》有较大重叠,是送分章节,目标是拿到20分。
2023年一级造价工程师考试案例分析知识点汇总1.2023年一级造价工程师考试案例分析知识点汇总篇一投标报价的计算依据:A、招标单位提供的招标文件。
B、招标单位提供的设计图纸、工程量清单及有关技术说明书等。
C、国家及地区颁发的现行建筑、安装工程预算定额及与之相匹配执行的各种费用定额规定等。
D、地方现行材料预算价格、采购地点及供应方式等。
E、因招标文件及设计图纸等不明确经咨询后由招标单位书面签复的有关资料。
F、企业内部制定的有关取费、价格等的规定、标准。
G、其它与报价计算有关的各项政策、规定及调整系数等。
2.2023年一级造价工程师考试案例分析知识点汇总篇二无效投标文件的情况:A、投标文件未按照招标文件的要求予以密封的;B、投标文件的投标函未加盖投标人的企业及企业法人代表印章,或者企业法定代表人委托代理人没有合法、有效的委托书(原件)及委托代理人印章的。
C、投标文件的关键字迹模糊、无法辩认的;D、投标人未按招标文件的要求提供设标保函或投标保证金的;E、组成联合体投标,投标文件未附联合体各方共同投标协议的。
3.2023年一级造价工程师考试案例分析知识点汇总篇三投标报价的原则:A、以招标文件中设定的发承包双方责任划分,作为考虑投标报价费用项目和费用计算的基础;根据工程发承包模式考虑投标报价的费用内容和计算深度。
B、以施工方案、技术措施等作为投标报价计算的基本条件。
C、以反映企业技术和管理水平的企业定额作为计算人工、材料和机械台班消耗量的基本依据。
D、充分利用现场考察、调研成果、市场价格信息和行情资料,编制基价,确定调价方法。
E、报价计算方法要严谨、简明适用。
4.2023年一级造价工程师考试案例分析知识点汇总篇四标底价格的编制依据:A、国家有关法律、法规以及国务院和省、自治区、直辖市人民政府建设行政主管部门制定的有关工程造价的文件和规定。
B、工程招标文件中确定的计价依据和计价办法,招标文件的商务条款。
C、工程设计文件、图纸、技术说明及招标时的设计交底,按设计图纸确定的或招标人提供的工程量清单等相关基础资料。
2009年造价师考试《案例分析》应试笔记一2009年造价师考试《案例分析》应试笔记(一)通过案例分析主要考查报考人员在综合掌握前三门科目知识的基础上,解决下述有关工程造价方面实际问题的能力。
一、建设项目财务评价的原理和指标体系、财务评价的静态、动态方法。
二、设计、施工方案的技术经济分析与比较。
三、工程量的计算与审查。
四、补充定额的编制与审查。
五、投资估算、设计概算、施工图预算、标底价的编制与审查。
六、施工招投标的程序、内容及作法,投标报价的策略与方法,评标定标的方法,合同价的确定方法。
七、工程变更价款的处理,工程索赔案例的分析和索赔费用的计算。
八、工程价款的结(决)算方法,工程款的支付、竣工结算的编制,新增资产的划分与核定。
九、根据进度计划编制成本计划,包括进度计划与成本计划的关系,成本计划的编制方法,利用网络计划技术进行工程造价控制的方法。
这门课的重点是计算题,但是也有问答形式的概念题。
这门课要求大家综合掌握,灵活运用前三门科目的知识,解决有关工程造价方面的实际问题。
考试大纲是这样要求的:1、原大纲要求:通过案例分析主要考查报考人员在综合掌握前三门科目知识的基础上,解决下述有关工程造价方面实际问题的能力。
一、建设项目财务评价的原理和指标体系、财务评价的静态、动态方法。
二、设计、施工方案的技术经济分析与比较。
三、工程量的计算与审查。
四、补充定额的编制与审查。
五、投资估算、设计概算、施工图预算、标底价的编制与审查。
六、施工招投标的程序、内容及作法,投标报价的策略与方法,评标定标的方法,合同价的确定方法。
七、工程变更价款的处理,工程索赔案例的分析和索赔费用的计算。
八、工程价款的结(决)算方法,工程款的支付、竣工结算的编制,新增资产的划分与核定。
九、根据进度计划编制成本计划,包括进度计划与成本计划的关系,成本计划的编制方法,利用网络计划技术进行工程造价控制的方法。
2、新大纲要求:案例分析主要考察报考人员在综合掌握工程造价管理基础理论及相关法规、工程造价计价与控制和建设工程技术与计量三个科目的基础上,解决下述有关工程造价实际问题的能力。
一、建设项目财务评价1.建设项目投资估算;2.建设项目财务指标计算与分析;3.建设项目不确定性分析,二、建设工程设计、施工方案技术经济分析1.建设工程设计、施工方案综合评价法;2.价值工程在设计、施工方案比选、改进中的应用;3.生命周期费用理论在设计方案评价中的应用;4.工程网络计划的优化与调整。
三、工程计量与计价1.工程量计算与审查;2.建筑安装工程人工、材料、机械台班消耗指标的编制;3.工程量清单的编制;4.建筑安装工程分部分项工程单价的编制;5.建筑安装工程设计概算、施工图预算的编制与审查;6.工程造价指数的应用。
四、建设工程招标投标1.建设工程设计、施工招标程序与招标方式;2.建设工程标底的编制;3.建设工程评标指标体系与评标、定标;4.建设工程投标策略的选择与应用;5:决策树法在投标决策中的应用。
五、建设工程合同管理与索赔1.建设工程施工合同的类型及选择;2.建设工程施工合同文件的组成与主要条款;3.工程变更价款的确定;4.建设工程合同争议的处理;5.工程索赔的计算与审核。
六、工程款结算与竣工决算1.工程价款结算与支付;2.资金使用计划编制与投资偏差分析;3.竣工决算内容与编制方法;4.新增资产的分类及其价值的确定。
对比可以看出,新大纲增加、提高了要求并明确和细化。
有利于大家的学习。
新教材没有大的变化,基本是原题,新增了:估算,敏感分析,工程量清单报价,利用网络计划表编制投资计划、决算(新增资产的划分)。
新增内容大家一定要注意学习和掌握,再加上常考的部分如:合同、网络与索赔,招投标,工程量计算,价值工程,设计、施工方案的技术经济分析与比较、建设项目财务评价方法均要求熟练作题。
一、内容提要1,建设项目财务评价的基本概念;2.建设项目财务评价指标体系的分类与构成;3.建设项目财务评价的静态、动态分析基本方法;4,建设项目财务评价指标体系的建立;5.建设项目财务评价的主要内容(包括:估算项目的投资总额;建设项目的净现值、内部收益率、投资回收期等盈利能力分析和借款偿还期、资产负债率、财务比率等清偿能力分析以及不确定性分析等)。
二、重点、难点1、估算项目的投资总额;2、分析、计算项目直接发生的财务效益和费用,3、编制财务报表,计算评价指标4、考察项目的盈利能力、清偿能力等财务状况5、判别项目的财务可行性三、内容讲解第一章建设项目财务评价第一节估算项目的投资总额一、投资估算的内容投资估算的费用内容根据分析角度的不同,可有不同的划分。
(1) 从体现建设项目投资规模的角度,投资估算可分为固定资产投资估算和铺底流动资金估算。
其中固定资产投资估算的费用内容又包括建筑安装工程费用、设备及工器具购置费、工程建设其他费用、预备费、建设期贷款利息以及固定资产投资方向调节税(已暂停征收)等。
流动资金是指生产经营性项目投产后,用于购买原材料、燃料、支付工资及其他经营费用等所需的周转资金。
它是伴随着固定资产投资而发生的长期占用的流动资产投资,流动资金;流动资产—流动负债。
其中,流动资产主要考虑现金、应收账款和存货;流动负债主要考虑应付账款。
因此,流动资金的概念,实际上就是财务中的营运资金。
(2)从体现资金的时间价值的角度,可将投资估算分为静态投资和动态投资两项。
静态投资是指不考虑资金的时间价值的投资部分,一般包括建筑安装工程费用、设备及工器具购置费、工程建设其他费用中静态部分(不涉及时间变化因素的部分),以及预备费里的基本预备费(不是全部的预备费不包括预备费里的涨价预备费)等。
动态投资包括工程建设其他投资中涉及价格、利率等时间动态因素的部分,如预备费里的涨价预备费,建设期贷款利息以及固定资产投资方向调节税。
二、投资估算的编制方法投资估算的编制一般分为静态投资估算的编制、动态投资估算的编制和铺底流动资金估算的编制。
(一)静态投资估算的编制静态投资估算的编制方法主要有:1.单位生产能力估算法依据调查的统计资料,利用相近规模的单位生产能力投资乘以建设规模,即得拟建项目投资。
其计算公式为:拟建项目投资额=(已建类似项目的投资额/已建类似项目的生产能力)*拟建项目的生产能力*综合调整系数综合调整系数:不同时期、不同地点的定额、单价、费用变更等的综合调整系数。
这种方法把项目的建设投资与其生产能力的关系视为简单的线性关系,估算结果精确度较差。
由于在实际工作中不易找到与拟建项目完全类似的项目,通常是把项目按其下属的车间、设施和装置进行分解,分别套用类似车间、设施和装置的单位生产能力投资指标计算,然后加总求得项目总投资。
或根据拟建项目的规模和建设条件,将投资进行适当调整后估算项目的投资额。
这种方法主要用于新建项目或装置的估算,十分简便迅速。
2.生产能力指数法这是一种根据已建类似项目的投资额和生产能力及拟建项目的生产能力估算拟建项目的投资额的方法,要求资料可靠,条件基本相同。
其计算公式为投资额=已建项目投资额*(拟建项目生产能力/已建项目生产能力)x*综合调整系数其中x为生产能力系数。
若两个项目的规模比值在0.5~2时,可取n等于1。
题目中一般给定此系数。
生产能力指数法与单位生产能力估算法相比精确度略高。
这种估价方法不需要详细的工程设计资料,只知道工艺流程及规模就可以;其次对于总承包工程而言,可作为估价的旁证,在总承包工程报价时,承包商大都采用这种方法估价。
3.系数估算法系数估算法也称为因子估算法,它是以拟建项目的主体工程费或主要设备费为基数,以其他工程费占主体工程费的百分比为系数估算项目总投资的方法。
一般用于项目建议书阶段。
系数估算法的种类很多,下面介绍几种主要类型。
(1)设备系数法。
以拟建项目的设备费为基数,根据已建成的同类项目的建筑安装费和其他工程费等占设备价值的百分比,求出拟建项目建筑安装工程费和其他工程费而求出建设项目总投资。
拟建项目投资额C=E (1+f1pl+f2p2+f3p3+...) +I式中 E——拟建项目设备费;p1、p2、p3……——已建项目中建筑安装费及其他工程费等占设备费的比重;f1、f2、f3……——由于时间因素引起的定额、价格、费用标准等变化的综合调整系数I——拟建项目的其他费用。
(2)主体专业系数法。
以拟建项目中投资比重较大,并与生产能力直接相关的工艺设备投资为基数,根据已建同类项目的有关统计资料,计算出拟建项目各专业工程(总图、土建、采暖、给排水、管道、电气、自控等)占工艺设备投资的百分比,据以求出拟建项目各专业投资,然后加总即为项目总投资。
其计算公式为:C=E (1+flp1,+f2p2+f3p3+...) +I式中 p1、p2、p3,……——已建项目中各专业工程费用占设备费的比重;其他符号同前。
(3)朗格系数法。
这种方法是以设备费为基数,乘以适当系数来推算项目的建设费用。
方法简单但精度不高。
其公式为:投资额=主要设备费用*(1+∑包括管道、仪表、建筑等在内的各项费用的估算系数)*包括间接费等在内的总估算系数(4)指标估算法该方法是根据编制的各种具体的投资估算指标,进行单位工程投资的估算。
投资估算指标根据不同类型的单位工程性质,一般有元/m,元/m2,元/m3,元/t,元/kVA等。
根据投资估算指标,用其乘以所需建筑的面积、体积、容量,即可得到相应的单位工程的投资额。
汇总后另外再估算工程建设其他费用及预备费,即求得所需的投资。
对于房屋、建筑物等投资的估算,经常采用指标估算法。
需要指出的是静态投资的估算,要按某一确定的时间来进行,一般以开工的前一年为基准年,以这一年的价格为依据计算,否则就会失去基准作用,影响投资估算的准确性。
(二)动态投资的估算编制方法动态投资的估算主要包括涨价预备费和建设期贷款利息的估算两个内容。
(1)涨价预备费的估算公式为涨价预备费估算额=∑It*[(1+f)t—1]式中:It——建设期中第t年的投资计划额(可根据建设项目资金使用计划表得出);f——年平均价格预计上涨率(可根据工程造价指数信息的累计分析得出)。
(2)建设期贷款利息的计算,因信贷规模、计息周期等的不同而有所不同,因此在案例分析中要根据题中给出的具体贷款条件,选择合适的计算公式。
如无特殊规定,一般可视为均衡贷款,按年计算,其公式为建设期每年应计利息=(年初借款累计额+当年借款额/2)*实际年利率(三)铺底流动资金的估算编制方法铺底流动资金是保证项目投产后,能正常生产经营所需要的最基本的周转资金数额,是项目总投资中的一个组成部分。
铺底流动资金的计算公式为铺底流动资金=流动资金*30%其中项目所需的流动资金可通过两种方法估算:扩大指标估算法和分项详细估算法。