道路限速标志设计
- 格式:doc
- 大小:69.50 KB
- 文档页数:3
《公路限速标志设计规范JTG/T 3381-02—2020》解读近日,交通运输部发布了《公路限速标志设计规范》(JTG/T 3381-02—2020,以下简称《规范》),作为公路工程行业推荐性标准,自2020年11月1日起施行。
为便于理解《规范》的主要内容,使用好标准,现将《规范》制订情况解读如下:一、背景情况公路限速标志是保障公路交通安全、引导车辆顺畅行驶的重要设施。
公路限速标志设计的科学合理性直接影响公路交通安全与运行效率,关系到广大公路使用者的切身利益。
为进一步规范公路限速标志设计,科学论证和选取公路限速值,合理控制公路车辆行驶速度,更好地保障公路行车安全,在国家有关限速标准的基础上,交通运输部组织完成了《规范》的制订工作。
二、《规范》的定位和特点本规范以国家标准《道路交通标志和标线第5部分:限制速度》(GB 5768.5—2017)为主要依据,结合《公路工程技术标准》(JTG B01—2014)和《公路交通安全设施设计规范》(JTG D81—2017)等行业标准有关规定,详细规定了公路限速路段划分、限速值论证、限速方式选取等内容,是对上述标准的细化和补充。
《规范》主要特点如下:(一)基本适应性。
《规范》编制坚持目标导向和问题导向,针对我国公路限速标志设计的问题和不足,既保持与国外发达国家基本一致的限速设计理念和原则,同时又结合我国不同车型之间运行速度差异大的特征,基于我国国情制订。
(二)主要内容依据相关科研成果和应用经验。
公路限速标志设计原则与程序、限速路段划分、综合评价论证法、公路风险分析论证法和运行速度论证法等重点内容的确定,以总结和吸收我国在公路限速标志设计方面的科研成果和应用经验,及在实际工作中得到的成功应用为主。
(三)兼顾交通安全与运行效率。
从公路使用者的角度出发,按照《规范》设计的限速标志,可以有效减小车辆之间行驶速度的离散性,降低交通事故发生的可能性,实现交通流平稳有序运行,从而提高交通流运行效率。
《公路限速标志设计规范》(JTG/T 3381-02—2020),作为公路工程行业推荐性标准,自2020年11月1日起施行。
简介:《公路限速标志设计规范》(JTG/T 3381-02—2020),作为公路工程行业推荐性标准,自2020年11月1日起施行。
《公路限速标志设计规范》(JTG/T 3381-02—2020)的管理权和解释权归交通运输部,日常管理和解释工作由主编单位交通运输部公路科学研究院负责。
解读:交通运输部发布了《公路限速标志设计规范》(JTG/T 3381-02—2020,以下简称《规范》),作为公路工程行业推荐性标准,自2020年11月1日起施行。
为便于理解《规范》的主要内容,使用好标准,现将《规范》制订情况解读如下:一、背景情况公路限速标志是保障公路交通安全、引导车辆顺畅行驶的重要设施。
公路限速标志设计的科学合理性直接影响公路交通安全与运行效率,关系到广大公路使用者的切身利益。
为进一步规范公路限速标志设计,科学论证和选取公路限速值,合理控制公路车辆行驶速度,更好地保障公路行车安全,在国家有关限速标准的基础上,交通运输部组织完成了《规范》的制订工作。
二、《规范》的定位和特点本规范以国家标准《道路交通标志和标线第5部分:限制速度》(GB 5768.5—2017)为主要依据,结合《公路工程技术标准》(JTG B01—2014)和《公路交通安全设施设计规范》(JTG D81—2017)等行业标准有关规定,详细规定了公路限速路段划分、限速值论证、限速方式选取等内容,是对上述标准的细化和补充。
《规范》主要特点如下:(一)基本适应性。
《规范》编制坚持目标导向和问题导向,针对我国公路限速标志设计的问题和不足,既保持与国外发达国家基本一致的限速设计理念和原则,同时又结合我国不同车型之间运行速度差异大的特征,基于我国国情制订。
(二)主要内容依据相关科研成果和应用经验。
公路限速标志设计原则与程序、限速路段划分、综合评价论证法、公路风险分析论证法和运行速度论证法等重点内容的确定,以总结和吸收我国在公路限速标志设计方面的科研成果和应用经验,及在实际工作中得到的成功应用为主。
高速公路,顾名思义就是高速行驶的公路,以达到物畅其流、人畅其行的目的。
公路限速标志是保障公路交通安全,引导车辆顺畅行驶的重要设施。
然而,高速公路限速值忽高忽低、限速标志混乱、限速标志间距太近等情况,不仅容易导致车辆违章,还容易让车主分心,影响安全驾驶。
为此,交通运输部日前发布《公路限速标志设计规范》,详细规定了公路限速路段划分、限速值论证、限速方式选取等内容,该规范将于2020年11月1日起施行。
“多拉快跑是建设高速公路的初衷,在短距离内忽高忽低的限速,不仅容易导致司机出现违章行为,面临不必要的罚款与扣分,而且不利于行车安全。
”接受《法治日报》记者采访的专家认为,司机时时留意限速标志、标线,导致注意力分散,更加容易诱发交通事故。
因此,不科学的限速违背了限速的初衷。
《公路限速标志设计规范》的出台,力求解决限速不规范问题,增强司乘获得感、幸福感和安全感。
高速公路任性限速被指实为变相收费改革开放以来,我国交通领域基础设施建设节奏日渐加快。
截至2019年年底,全国高速里程达14.96万公里,无论是里程还是技术标准,均达到了世界先进水平。
然而,全国各地的高速公路限速却不尽相同,有的限速120公里/小时,有的限速110公里/小时,还有的限速80公里/小时。
近日,司机陈建沿京昆高速开车从河北进入山西时,前一条隧道限速还是80公里/小时,相距不到500米的下一条相同条件的隧道限速则改为70公里/小时。
另外,他还发现,在京昆河北段限速是120公里/小时,隧道是80公里/小时,在山西段限速则是100公里/小时,隧道是70公里/小时。
这条高速北京至太原段宽窄、平整度、弯道等基本一致,但却是两种不同的限速。
据公安部统计,截至2020年6月,全国机动车保有量达3.6亿辆,其中汽车2.7亿辆;机动车驾驶人4.4亿人,其中汽车驾驶人4亿人。
北京律师肖东平告诉《法治日报》记者,高速限速原本是防止危险驾驶,保障道路环境安全的举措。
《公路限速标志设计规范》解读一、标志种类根据《公路法》和相关法规,公路限速标志主要分为三类:禁令标志、警告标志和指示标志。
1.禁令标志禁令标志主要用于禁止驾驶员在特定路段或交通环境中做出其中一种不当行为,以提高交通安全。
标志的颜色采用红底白图案,图案指的是被禁止的行为,如禁止超车、禁止停车、禁止掉头等。
2.警告标志警告标志用于警示驾驶员注意特殊路段或交通环境的情况。
标志的颜色采用黄底黑图案,图案指的是需要注意的危险情况,如急转弯、注意儿童等。
3.指示标志指示标志用于引导驾驶员行驶方向或指示特定道路设施的位置和用途。
标志的颜色采用蓝底白图案,图案指的是路线方向、道路设施等,如城市出口、高速公路出口等。
二、标志设计原则1.合理性原则标志设计应根据道路环境和行车安全的要求,合理选择标志内容和形式。
2.简洁性原则标志设计应力求简洁明了,避免信息冗杂和混淆。
3.醒目性原则标志设计应注重视觉效果和辨识度,使驾驶员能够迅速识别和理解标志的含义。
4.统一性原则标志设计应与现有的公路交通标志体系相协调,保持一致性,方便驾驶员的理解和识别。
三、标志设计要求1.标志尺寸标志的尺寸应符合标准要求,保证在车辆正常行驶时能够清晰可见。
2.标志颜色标志颜色应符合标准制定的颜色要求,以确保视觉效果和辨识度。
3.标志文字和图案标志上的文字和图案应清晰可辨,字体应符合标准规定,以确保信息传达的准确性。
4.标志布设标志的布设位置应符合标准规范,以提高驾驶员对标志的识别和理解能力。
5.标志反光性能标志应具有一定的反光性能,以保证在夜间或恶劣天气条件下的可见性。
四、标志应用范围1.高速公路高速公路应标示速度限制、车道规定、交叉口信息等,确保驾驶员行驶安全和有序。
2.城市道路城市道路应标示限速、交叉口、行人通行规定等,提醒驾驶员注意行车安全。
3.农村道路农村道路应标示限速、行人通行规定等,提醒驾驶员注意农村道路特殊情况。
五、标志设计创新标志设计应紧跟科技发展和社会进步的步伐,融入新材料、新技术,提升标志的反光性能和耐久性。
公路限速标志设计规范
《规范》的主要内容
(一)辨析了法定限速、标志限速、限速路段等术语,重点解决在法律法规的框架内,如何确定具体路段的标志限速。
根据设计速度、运行速度和限制速度的含义,将运行速度作为重要因素引入公路限速标志设计工作,明确要求应协调处理标志限速和法定限速、设计速度、运行速度之间的关系。
(二)建立了通过交通工程论证方法进行限速决策的方法体系,规定了限速标志设计的内容和设计流程,提出了各阶段的考虑因素和关键要求。
(三)明确了公路限速值论证决策需要考虑的影响因素,构建了多因素的综合决策模式。
研究了不同交通工程论证方法的特点,提出了具体适用条件建议,结合公路功能定位、技术指标、路侧干扰等因素,选择适宜的方法。
(四)重点给出了综合评价法、风险因素法和运行速度法等三种论证方法的原理、实施步骤、论证要点,为技术人员在实际操作中提供依据。
(五)提出了公路一般限速路段和特殊限速路段的最小长度要求,并根据公路技术等级、车道数、几何线形等技术指标和交通量、交通组成、运行速度等运行特征,提出了不同等级公路的限速方式选取原则
(六)强调了公路功能在速度管理中的主导作用,综合考虑公路
功能和技术等级,形成了便于实施的公路限速标志设计要求,细化了可变限速标志和建议速度标志的适用条件、设置位置等要求。
(七)提出了特殊限速路段要采取综合措施的要求,规定除限速标志外,可配合设置主动引导、强制减速等措施和交通执法,以进一步提高速度管理的有效性
(八)提出了公路限速标志及相关设施设计实施后效果评价的内容,通过根据实际情况对公路限速标志及相关设施的实施效果评价,发现问题并及时调整和优化。
公路限速标志设计规范1. 尺寸和形状:公路限速标志应采用标准的圆形形状,直径不应小于600mm。
标志的背景颜色应为白色,以保证在各种天气条件下的良好可见性。
2.图案和颜色:标志中心应绘制一个黑色数字,表示限速速度。
数字的高度应根据标志形状和尺寸进行适当调整,以确保远距离可读性。
为了提高标志的辨识度,数字应用单一的亮黄色进行绘制。
3.边缘和边框:标志的边缘应有一个黑色边框,以帮助区分标志与环境背景。
边框的宽度应根据标志尺寸进行适当调整,以保持比例协调。
4.附加标记:为了进一步强调限速标志的目的,可以在标志上方或下方添加文字提示,例如“限速”或“速度控制”。
文字应使用黑色字体,以与标志图案形成对比。
5.标志距离和位置:为了确保驾驶员能够及时看到并做出反应,公路限速标志应在离限速区域起点足够远的位置设置。
标志应该处于道路的右侧,并与其他交通标志保持一定的距离,以避免视觉混淆。
6.可见性和反射性:公路限速标志应具有良好的夜间可见性。
为此,标志应使用高质量的反光材料制作,并确保在路灯或车辆前照灯照射下也能清晰可见。
7.标志保养和更新:公路限速标志应定期检查和维护,以确保其完好无损且能够正常发挥作用。
如果标志出现破损、污染或反射性下降等问题,应及时更换或修复。
8.标志一致性和标准化:公路限速标志的设计应符合国家或地区的交通标志标准和规范。
标志的图案、颜色和尺寸应与其他交通标志保持一致,以确保驾驶员能够准确理解并遵守交通规则。
以上是公路限速标志设计规范的一些建议,这些规范旨在提高标志的可见性、辨识度和信息传达效果,进而促进道路交通的安全与顺畅。
然而,应根据当地交通环境和法规的具体要求进行调整和制定相应的设计规范。
公路交通标记和标线设置规范第一部分概括1. 1 规范设置公路交通标记标线的意义公路交通标记和标线是公路交通的重要管理手段,它是经过图形、符号、颜色、文字形式传达规范化信息,为公路上行驶的交通流供给了应依据的交通法律、将交通管理的命令和要求传达给公路使用者,是管理和开导交通的重要设备。
比方:禁令标记明确交通管理中不被赞成的交通行为;部分指示标记指示道路使用者应该采纳的交通行为;不同样形式的交通标线设置了限制交通流的路权等。
这类传达的信息拥有法律强迫性,是进行执法的法律依据。
交通标记和标线设置是公路设计、施工、营运和保养管理中,交通工程工作的一个重要构成部分,能否科学合理地设置交通标记标线,直接决定着向公路使用者传达信息的有效性。
正确圆满地设置公路交通标记标线,不仅好表现道路交通法例和相应的控制管理举措的落实,同时能更大程度上提升公路通行率和有效加强交通xx。
1.2 标记标线设置原则依据《道路交通标记和标线》(GB5768-2009)规定, 使用和设置标记标线应依据的主要原则以下:原则一:公路交通标记标线应传达清楚、明确、简短的信息,以惹起公路使用者的注意,并使其拥有足够的发现、认读和反应的时间。
原则二:公路交通标记标线不该传达与公路交通没关的信息,如广告信息等。
原则三:公路交通标记和标线传达的信息不该相互矛盾,应互为增补。
需要说明的是原则三,在标准的使用中,包含公路使用者和管理者有误会,认为标记和标线表达含义应圆满一致,标记的设置要表此刻标线上,标线的设置要表此刻标记上。
一般状况下,这样做最好。
可是有些状况下,这样要求可能很难做到或没有必需。
以以下一些状况:状况一:没有设置条件,做不到。
在标记和标线的配合使用上,GB5768-2009是有一些建议的,比方,平面交叉口进行泊车让行或减速让行控制的,标记和标线应同时设置,可是有些支路是砂石路,没有铺装,没法施划标线。
状况二:标准已经明确了,不要求同时设置。
路面交通标志的设置与标准随着社会的发展和人们生活水平的提高,路面交通越来越繁忙,为了保障人民出行的安全和便利,各地都进行着路面交通标志的设置和维护。
那么,如何进行路面交通标志的设置与标准呢?本文将从以下三个方面进行探讨。
一、路面交通标志的作用及种类路面交通标志从字面意义就可以看出其作用,那就是在车辆、行人和其他道路使用者之间提高安全性和交通效率的标记。
具体来说,它能够引导交通,调整流量,提醒注意,增加安全系数。
路面交通标志种类众多,包括指路标志、警示标志、限速标志等。
指路标志主要指示车辆和行人到达需要去的地点的方向;警示标志则主要起到警醒和提醒作用,比如容易滑倒和道路结冰等;而限速标志则告知驾驶员当前道路或路段的限速范围,有效地降低了车祸发生率。
二、路面交通标志的设置方案路面交通标志的设置必须遵循以下原则:(1)标志设置应当符合交通规律、道路条件和交通特征。
(2)标志设置应当能够引导道路使用者安全、有序、便利地行驶,并且同时注意节约人力、物力、财力的原则。
(3)标志设置应当根据不同地域的文化特色、历史背景、民族风情等因素进行合理研究,进行应有的地方特色突出。
在实际的标志设置中,应该考虑到以下几个方面:(1)设置的标志应当向驾驶员提供足够的信息。
(2)标志的位置应该明显,方便驾驶员观察和理解。
(3)不同标志之间的距离也应该符合规范要求,不能过于密集或过于分散。
(4)不同类型的标志之间需要注意协调性,不能存在冲突或重复。
三、路面交通标志的标准制定路面交通标志的标准制定是为了保证标志的一致性、标准性和规范性,避免出现因标志设置不规范而造成的安全隐患和交通纠纷。
标准制定一般包括以下几个方面:(1)标志的形状、颜色、尺寸和外观等方面的规定。
(2)标志所要表达的含义和使用条件等详细规定。
(3)标志的材料和安装设施等要求的规范。
(4)标志的检验、维护、更换等方面的有关规定。
目前,国家交通部发布了《道路交通标志及虚拟标线设计规范》、《公路交通安全设施管理规定》等多项标准,作为路面交通标志设置和维护的指导标准。
《公路限速标志设计规范》解读《公路限速标志设计规范》JTG/T 3381-02—2020专家解读一、引言公路限速标志是道路交通管理的重要组成部分,对于维护交通安全、预防交通事故具有至关重要的作用。
近年来,随着道路交通流量的不断增加和车辆性能的提升,限速标志的设置和管理面临着新的挑战。
为了统一限速标志的设计标准,提高道路交通的安全性和效率,交通运输部发布了《公路限速标志设计规范》(JTG/T 3381-02—2020)。
本文将从多个方面对这一规范进行深入解读,以期为相关从业者提供有益的参考。
二、规范背景与意义限速标志是交通管理的重要手段之一,其主要作用是告知驾驶员在特定路段内的最高或最低速度限制,以确保道路交通的安全和流畅。
然而,在实际应用中,限速标志的设置和管理存在一些问题,如标志不清晰、设置位置不合理、限速值不科学等,这不仅影响了限速标志的有效性,还可能对驾驶员造成困扰,甚至引发交通事故。
因此,制定一部科学、合理的限速标志设计规范,对于提高道路交通的安全性和效率具有重要意义。
三、限速标志的分类与设置原则规范明确了限速标志的分类,包括最高速度限制、最低速度限制、特殊限速等。
最高速度限制是指在没有特殊情况下,车辆在该路段内行驶的最高速度;最低速度限制是指为了保证交通流畅和安全,车辆在该路段内行驶的最低速度;特殊限速是指针对特定情况或特定车辆设置的限速标志,如学校区域、隧道、施工路段等。
在设置限速标志时,应遵循以下原则:首先,应根据道路设计速度、交通流量、道路线形等因素综合考虑,确保限速值的科学性和合理性;其次,应根据路段特征、交通流特征等因素选择合适的限速标志类型;最后,应考虑与其他交通标志的协调和配合,避免出现信息冲突或重复。
四、限速标志的版面设计规范对限速标志的版面设计提出了具体要求。
首先,标志的形状应为圆形或正方形,颜色应为红色或黑色;其次,字体应清晰、易读,尺寸应根据标志的大小和设置位置而定;最后,应在标志上标注相应的速度限制值和单位。
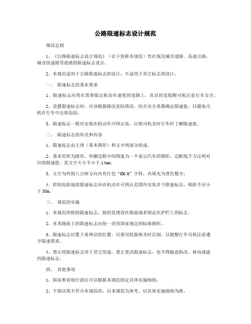
公路限速标志设计规范
规范总则
1、《公路限速标志设计规范》(以下简称本规范)旨在规范城市道路、高速公路、
城市快速路等道路的限速标志设计。
2、本规范适用于公路限速标志的设计,不适用于其它标志的设计。
一、限速标志的基本要求
1、限速标志应用在需要限定机动车速度的道路上,其目的是提醒司机注意行车安全。
2、设置限速标志时,应该根据路况实际情况,结合安全系数确定限速值,以避免司
机在行车中出现危险。
3、限速标志一般应安装在机动车可辨认处,以便司机及时行车时了解限速值。
二、限速标志的形式和内容
1、限速标志由主体(基本图形)和文字两部分组成。
2、基本形状为圆形,外圈边框中间图案为一个表示汽车的图形,边框线下方注明对
应的限速值,其文字大小不小于14mm;
3、文字为外围八点钟方向内有红色“KM/H”字样,内填充为黑色数字;
4、控制危险地段限速标志应在机动车可辨认范围内安装多个限速标志,相距不应小
于50m。
三、规范的实施
1、本规范所称的限速标志,指的是埋设在路面或者固定在护栏上的标志。
2、各类路面上的限速标志应统一采用国家规定的标准图形。
3、限速标志应置于易辨识的位置,以便司机能够及时识别,以提醒行车司机注意遵
守限速要求。
4、禁止将限速标志用于其它用途,禁止更改限速标志,也不得随意拆改、移动或遮
挡限速标志。
四、其他事项
1、国家和省级行政区可以根据本规范制定具体实施细则。
2、个别决策不符合本规范的,以本规范为参考,以具体实施细则为准。
目次目次1 总则 (1)2 术语 (4)3 基本规定 (7)4 资料收集与现场调查 (9)4.1 一般规定 (9)4.2 新建和改扩建公路的资料收集与现场调查 (9)4.3 在役公路的资料收集与现场调查 (10)5 交通工程论证及方案设计 (13)5.1 一般规定 (13)5.2 限速路段划分 (13)5.3 论证方法选取 (14)5.4 综合评价论证法 (16)5.5 风险因素论证法 (27)5.6 运行速度论证法 (30)5.7 限速路段和限速值调整 (32)5.8 限速方式选择 (35)5.9 方案设计 (36)6 限速标志及相关设施设计 (37)6.1 一般规定 (37)6.2 版面设计 (37)6.3 限速标志设置 (38)6.4 可变限速标志设置 (40)6.5 建议速度标志设置 (41)6.6 相关设施设置 (42)7 实施效果评价 (43)附录A 风险因素论证法风险系数取值 (45)附录B 限速标志版面示例 (54)附录C 平面交叉限速标志设置示例 (58)本规范用词用语说明 (60)1 总则1.0.1 为规范公路限速标志的设计,合理控制公路车辆行驶速度,制定本规范。
条文说明公路限速标志是规范驾驶人驾驶行为,保障公路交通安全的重要设施,也是执法部门执法的主要依据。
科学设置、合理规范公路限速标志关系到广大公路使用者切身利益,直接影响公路交通安全与运行效率。
1.0.2 本规范适用于新建和改扩建公路限速标志设计,以及在役公路限速标志设计或调整优化。
条文说明为充分满足公路使用者的需求,保障公路运营的安全和畅通,新建公路要按照本规范的规定考虑未来运营条件进行限速标志设计;改扩建公路要结合改善后的公路、交通、环境等条件重新进行限速标志设计。
新建和改扩建公路可以在项目可行性研究、初步设计和施工图设计阶段,对限速值的选取进行论证,提出限速标志设计方案,据此对有关技术指标或工程保障措施进行适当调整。
交通标志设计(市政工程)(1)设置原则根据道路等级及交通功能,设置标志以明确道路整体交通。
交通标志分别为大型指路标志牌及各种指示、禁止、警告标志。
在各个交叉口前设置大型指路标志牌用以告知行驶方向道路,横向道路的名称。
在交叉口前设置指示牌告知公交车提前变道。
在其他路段设置标志指示大型货运车辆按时段进出。
并在非机动车道及机动车道上粘贴道路限速标志。
设置在驾驶人员和行人容易看到,并能准确判读的醒目位置。
根据需要可设置反光、发光标志。
设置在车辆行进方向道路右侧或分隔带上。
标志牌面下缘距地面最小高度2.0m,并不得侵入道路建筑限界。
(2)主要类别警告标志:黄底(反光),黑色字体与边框(反光)。
禁令标志:白底(反光),黑色字体(反光),红色边框。
指示标志:地面道路(蓝底),高架主线及匝道(绿色),白色符号(反光)。
导向标志:白色字体(反光),蓝底色(反光)。
标志板采用铝合金材料,标志杆采用钢管,涂以灰色。
反光膜采用一级反光膜。
一般标志版面反光膜采用微棱镜结构的钻石级反光膜结构,警示标志版面反光膜采用钻石级荧光黄绿反光膜,大型指路标志版面反光膜采用全棱镜结构的钻石级反光膜。
标志面上文字采用中英文对照,地名用汉语拼音,专用名词用英文,其它图案、符号均应符合GB5768-2009的规定。
标志底板均采用铝合金材料;标志板与支架或立柱应能固定连成一体;标志板应具有抗变形强度(标志板受到任意方向的500N的力的作用时,标志板的残余变形不应大于100mm/m2);铝合金板的化学成分,冷轧板材牌号、规格、力学性能、尺寸应符合GB3190、GB3880、GB3194的规定;玻璃钢应符合《公路交通标志板技术条件》JT/T 279-1995中的要求。
(3)道路交通标志设计交通标志制作时应严格按该图制作,指路标志尺寸偏差为其外形尺寸的±0.5%,其它标志外形尺寸偏差为±5mm。
标志板应平整,表面无明显皱纹、凹痕或变形,底板每平方米范围内的平整度公差不应大于1.0mm。
公路交通标志和标线设置规范第一部分概述1.1规范设置公路交通标志标线的意义公路交通标志和标线是公路交通的重要管理手段,它是通过图形、符号、颜色、文字形式传递规范化信息,为公路上行驶的交通流提供了应遵循的交通法律、将交通管理的命令和要求传递给公路使用者,是管理和疏导交通的重要设施。
例如:禁令标志明确交通管理中不被允许的交通行为;部分指示标志指示道路使用者应当采取的交通行为;不同形式的交通标线设置了限制交通流的路权等。
这种传递的信息具有法律强制性,是进行执法的法律依据。
交通标志和标线设置是公路设计、施工、运营和养护管理中,交通工程工作的一个重要组成部分,能否科学合理地设置交通标志标线,直接决定着向公路使用者传递信息的有效性。
正确完善地设置公路交通标志标线,不仅能体现道路交通法规和相应的控制管理措施的落实,同时能更大程度上提高公路通行率和有效增强交通安全性。
1.2标志标线设置原则根据《道路交通标志和标线》(GB5768-2009)规定,使用和设置标志标线应遵循的主要原则如下:原则一:公路交通标志标线应传递清晰、明确、简洁的信息,以引起公路使用者的注意,并使其具有足够的发现、认读和反应的时间。
原则二:公路交通标志标线不应传递与公路交通无关的信息,如广告信息等。
原则三:公路交通标志和标线传递的信息不应相互矛盾,应互为补充。
需要说明的是原则三,在标准的使用中,包括公路使用者和管理者有误解,认为标志和标线表达含义应完全一致,标志的设置要体现在标线上,标线的设置要体现在标志上。
一般情况下,这样做最好。
但是有些情况下,这样要求可能很难做到或没有必要。
如下列一些情况:情况一:没有设置条件,做不到。
在标志和标线的配合使用上,GB5768-2009是有一些建议的,比如,平面交叉口进行停车让行或减速让行控制的,标志和标线应同时设置,但是有些支路是砂石路,没有铺装,无法施划标线。
情况二:标准已经明确了,不要求同时设置。
如人行横道,设有信号灯的场所,只设标线。
公路交通标志和标线设置规范公路交通标志和标线设置规范第一部分概述1.1规范设置公路交通标志标线的意义公路交通标志和标线是公路交通的重要管理手段,它是通过图形、符号、颜色、文字形式传递规范化信息,为公路上行驶的交通流提供了应遵循的交通法律、将交通管理的命令和要求传递给公路使用者,是管理和疏导交通的重要设施。
例如:禁令标志明确交通管理中不被允许的交通行为;部分指示标志指示道路使用者应当采取的交通行为;不同形式的交通标线设置了限制交通流的路权等。
这种传递的信息具有法律强制性,是进行执法的法律依据。
交通标志和标线设置是公路设计、施工、运营和养护管理中,交通工程工作的一个重要组成部分,能否科学合理地设置交通标志标线,直接决定着向公路使用者传递信息的有效性。
正确完善地设置公路交通标志标线,不仅能体现道路交通法规和相应的控制管理措施的落实,同时能更大程度上提高公路通行率和有效增强交通安全性。
1.2标志标线设置准绳根据《道路交通标志和标线》(GB5768-2009)规定,使用和设置标志标线应遵循的主要准绳如下:原则一:公路交通标志标线应传递清晰、明确、简洁的信息,以引起公路使用者的注意,并使其具有足够的发现、认读和反应的时间。
原则二:公路交通标志标线不应传递与公路交通无关的信息,如广告信息等。
原则三:公路交通标志和标线传递的信息不应相互矛盾,应互为补充。
需要说明的是原则三,在标准的使用中,包括公路使用者和管精选范本理者有误解,认为标志和标线表达含义应完全一致,标志的设置要体现在标线上,标线的设置要体现在标志上。
一般情况下,这样做最好。
但是有些情况下,这样要求可能很难做到或没有必要。
如下列一些情况:情况一:没有设置条件,做不到。
在标志和标线的配合使用上,GB5768-2009是有一些建议的,比如,平面交叉口进行停车让行或减速让行控制的,标志和标线应同时设置,但是有些支路是砂石路,没有铺装,无法施划标线。
情况二:标准已经明白了,不要求同时设置。
1.统一规范国家限速标志限速标志作为传递特定信息的载体,在引导驾驶员安全驾驶方面发挥着重要作用。
但实际上,有太多的迹象,混乱,不清楚,不醒目的其他不规范情况,影响驾驶。
对此,交通运输部近日发布了《公路限速标志设计规范》的通知,将进一步规范国家限速标志的设计。
自2020年11月1日起,大量不合理的限速标志将面临拆除。
今后,将根据沿线实际交通情况和设施科学设置限速标志,为用户提供及时正确的信息,一目了然。
通过限速标志和其他标志的指引,我们可以平稳,迅速地到达目的地。
为了不断推进高速公路行业的标准化工作,除了规范限速标志,取消不合理的限速标志外,许多地方还对高速限速进行了一系列改革,包括提高限速值和免征限速。
从罚分中有些轻微的超速违规。
2,提高限速,着力解决“限速高低”问题湖北:68条高速公路限速提高实施时间:2020年1月1日实施政策:全省大部分高速公路已开始提速,根据情况将最高限速提高10〜20km / h对于最初的100km / h限速,原则上应提高到110km / h;原则上,最初的限速110km / h应该提高到120km / h。
甘肃:考虑安全和效益,实行“由低而高”实施时间:从2020年5月1日开始高速公路隧道的限速按设计速度80km / h设定;乘用车最高速度为120km / h,最低速度为60km / h;其他汽车的最高速度和最低速度分别为100km / h和60km / h。
广东省:在测速点前设置警示牌,增加限速值广州深圳河滨高速公路,广汇高速公路,广三高速公路部分路段的小型车限速从100km / h提高到120km / h;规定固定测速点的位置必须提前设置在500m至1000m范围内,以作公告。
如果固定或移动式测速设备多次记录了同一道路段和同一行驶方向上的同一汽车多次超速,则应处以罚款。
山西:着力解决悬崖式和隐蔽式的不合理限速实施时间:2020年8月1日之前整改内容:5月10日,全省隧道,重点路段限速标志整改完成。
道路交通标志和标线限制速度1 范围GB 5768的本部分规定了道路上限制速度标志和标线的一般要求和使用。
本部分适用于公路、城市道路和虽在单位管辖范围但允许社会机动车通行的场所,广场、公共停车场等用于公众通行的场所等各类道路上限制速度标志和标线的设置。
其他机动车通行的地方、停车场等设置的限制速度标志和标线可参照执行。
2 规范性引用文件下列文件对于本文件的应用是必不可少的。
凡是注日期的引用文件,仅注日期的版本适用于本文件。
凡是不注日期的引用文件,其最新版本(包括所有的修改单)适用于本文件。
GB 5768.2道路交通标志和标线第2部分:道路交通标志GB 5768.3道路交通标志和标线第3部分:道路交通标线GB 5768.4 道路交通标志和标线第4部分:作业区3术语和定义下列术语和定义适用于本文件。
3.1限制速度 speed limit在道路特定路段允许机动车行驶的最高速度。
3.2设计速度 design speed道路几何设计所采用的车速。
3.3运行速度operating speed当交通处于自由流状态且天气良好时,驾驶员操作车辆的速度。
通常采用路段某断面或特征点上测定的第85%位速度。
3.4建议速度 advisory speed在一段道路上根据道路的设计、交通特征和环境条件等,建议车辆的行驶速度。
3.5限速区 speed zone某一标志限制速度适用的一段道路或一个路网。
4一般规定4.1限制速度标志应在限制速度变化的起点设置。
标志限制速度的解除有两种方式,一是设置限制速度解除标志,二是设置不同限制速度值的限制速度标志。
4.2限制速度标志上的限制速度值,应是法律和法规规定的限制速度,或者是经交通工程论证并由主管部门认可的限制速度。
4.3限速区应经交通工程论证。
交通工程论证应含自由流交通状态下车速分布的分析内容。
4.4在特定地点,经分析论证,可采用低于限制速度值的建议速度标志,并配合使用相关的警告标志,提醒驾驶人减速。
标志的分类
国标中按照标志的功能、设置方式、牌面大小、设置的时间长短、牌面发亮方式、显示方式、显示变动方式共分为七大类,每大类又根据不同的特性分为不的小类。
基于本文需要,只对标志按照其功能分类进行介绍。
标志的功能主要体现在提供不同的信息内容来指引交通参与者完成相应的动作行为,从而安全、快捷地达到相应的行驶目的。
按照标志的功能分类是最基本的分类方式,具体可分为以下五类:
(1)警告标志:是警告车辆、行人注意危险地点及应采取相应措施的标志。
形状为等边三角形,顶角朝上,黄底、黑边、黑图案。
(2)禁令标志:是根据道路和交通情况,为保障交通安全而对车辆行为加以禁止或限制的标志。
形状为圆形,白色底,红圈红斜杠,黑色图案。
(3)指示标志:是指示车辆和行人按规定方向、地点进行的标志。
形状为圆形和矩形,蓝色底,白色图案。
(4)指路标志:用来指示市镇村的境界,目的地方向、距离,著名地点等。
形状为矩形,城市道路指路标志为蓝底白字。
(5)辅助标志:是附设在主标志下起辅助说明作用的标志。
不能单独设立,与主标志一起联合表达信息含义。
形状也为矩形,白底黑字。
研究方法建立
由于目前城市道路交通标志设计中存在的许多不合理问题,使得标志系统不能发挥其应有的功能,道路使用者对标志的使用感到困惑,导致误驶、延误、迷失方向,甚至发生交通事故等。
本章在已有交通标志研究成果基础上,结合城市道路交通特点,分析驾驶员、车辆、道路环境等因素对交通标志视认性的影响。
从驾驶员视觉特征和心理特征,利用模拟道路条件和驾驶行为,研究交通标志对驾驶人员视觉刺激及由此引起的认知、联想、思维及行为过程等系列响应,构建驾驶员视觉模型、车辆行驶模型和道路环境模型,结合数学逻辑公式推导出一系列适合城市道路交通特点的交通标志设计参数。
以期为我国现有城市道路交通标志的设计提供补充、完善和合理改进的理论依据,解决现阶段交通标志版面设计或位置设置不当等诸多问题。
交通标志对人、车、路作用机理确定影响标志设计的因素从外部条件考虑主要有三方面:其一,标志的直接参与者—驾驶员,驾驶员的驾驶行为、视觉特征、心里特征对标志的设计参数都有着重要的影响;其二,与道路上行驶的车辆有关,包括车辆行驶的速度、车辆的动力性能以及车辆的制动性能等;其三,与道路环境有关,包括道路混合交通、道路断面型式以及路面性能等。
交通标志对驾驶员的作用机理驾驶员对交通标志的认知过程分析驾驶员对标志信息的认知和处理过程是一个极其复杂的过程,一般来说可以分为发现、识别、认读、理解和反应五个阶段:
(1)发现:此阶段是认识交通标志的初始阶段,在视野范围内察觉到有标志,
但辨不清标志的形状,更识别不出标志的内容。
(2)识别:是进一步了解交通标志的阶段,在此阶段,随着车辆的前进,能看
出标志的外形轮廓,但不能读出标志牌上的内容。
(3)认读:看清了标志的形状,并能读出标志牌上的内容。
(4)理解:在读清标志的基础上,了解标志的含义
(5)反应:大脑根据所得到的标志的信息,随即支配行动,对所驾车辆是否与
路面性能
驾驶员看到标志后采取相应的驾驶动作使车辆减速或加速,使之在适当的地点范围内能够完成动作。
那么,在加、减速过程中除与车辆的动力性能和制动性能有关(下节讨论)外,还与
道路阻力有关。
其中道路阻力是由弹性轮胎变形和道路的不同路面类型及纵坡度而产生的阻力,主要包括滚动阻力和坡度阻力。
其中滚动阻力计算的一个重要参数是阻力系数f ,它与路面类型有关;坡度阻力计算的一个重要参数是道路纵坡度i ,这在道路设计时就已经确定;另外与路面性能有关的参数是路面附着系数ϕ。
由这三个参数即可计算出车辆由速度V1,减速至V2所行驶的距离S ,S 对确定标志设计的前置距离有着重要影响。
)i f (2542221ϕ++-=V V S
式中:
V1——是车辆正常行驶的速度
V2——是驾驶员看到交通标志而采取减速后能够安全改变行驶状态的行驶速度。
标志设置的位置确定
标志设置的位置(需要改变行驶行为点的前置距离)合理如否将关系到标志功能的发挥。
由于驾驶员对标志信息的记忆有一定的时间限制,如果前置距离太长,驾驶员在长时间内还没有到达改变行驶行为点,那么标志信息在他们脑中的记忆将变得模糊,从而无法判断改变行驶方式,更严重的可能会对标志产生一定的不信任;如果前置距离设置过短,那么驾驶员没有充分的时间来改变行驶行为,此时标志如同虚设。
在实地调查中发现,标志设置的前置位置存在很大的随意性,因此,通过合理的行驶模型来计算前置距离具有重大意义。
下面通过构建驾驶员行驶模型和对标志的认知模型来分析相关的计算参数:
图1驾驶员行驶模型和对标志的认知模型图
图中标志F 为路侧指路标志,G 点为交叉口停车线位置,通常在行驶过程中的驾驶员在视认点A 处已发现指路标志F ,但在这点不能看到其内容;行驶到B 点时可以看清标志的内容,此时开始读取标志上的信息,到C 点时读完该信息,B 到C 这段距离称为认读标志的距离(R ’);读完标志后,驾驶员在C 点开始作出相应的反应,行驶至E 点反应完毕,这段距离称为反应距离(J),从这一刻开始采取行动,从行动点E 到行动完成点G(交叉口停车线位置)的距离称为行动距离(L),司机在这段时间内必须安全顺畅的完成必要的动作,如:变换车道、改变方向、减速或停车等。
从读完点C 到标志牌F 之间这段距离,可以用图2加以描述:
图2认知标志的消失距离图
从B 点到标志F 的距离称为标志的视认距离(S),从读完点C 到标志F 的距离记为(R),从消失点D 到标志F 的距离称为消失距离(M),如果距离(R)比消失距离(M)要短,就意味着驾驶员不能从容的读完标志,换言之,在行动L 内,驾驶员不能完成变换车道和减速两个动作行为。
这一条件可以用下式
)(254)l n (2221*
φϕ+-+-≥-+=V V L J D R L αtan 0H H M R -=
≥
式中: *l n L )(-——车道所必需的距离(m),n 为车道数;
L*——变化一个车道所需的距离(m);
)(2542
221ϕφ+-V V ——减速(停车或改变方向)所必需的距离(m)
V1——认读标志时的速度(Km/h)(也可采用85%的运行速度,或限制速度);
V2——采取行动后的速度(Km/h)
φ——阻力系数(i f +=φ)其中f 为滚动阻力系数,其中f 为滚动阻力系数,i 为道路纵坡度; ϕ——路面上附着系数
J ——反应距离(m);
H ——上缘离地面高度(m);
H0——司机的视线高,取1.2m; α——消失点与路侧标志顶边标志的仰角
L *的计算
汽车从一个车道变换到另一个车道的行驶过程比较复杂,与车流密度和行驶速度以及道路条件有很大的关系。
在计算该值的时候应从最不利的情况来分析,这样才能保证计算结果的有效性。
在城市道路中变换车道行驶的最长距离发生在超越相邻车道上的汽车后变换到该车道上来,基于该行车过程与超车的行车过程有很大的相似性,可以运用相关的试验研究成果来计算L*。