自动化仪表与过程控制 第5版 课后答案
- 格式:ppt
- 大小:8.93 MB
- 文档页数:59
P161. 化工自动化是化工、炼油、食品、轻工等化工类型生产过程自动化的简称。
在化工设备上,配备上一些自动化装置,代替操作人员的部分直接劳动,使生产在不同程度上自动地进行,这种用自动化装置来管理化工生产过程的办法,称为化工自动化。
实现化工生产过程自动化的意义:(1)加快生产速度,降低生产成本,提高产品产量和质量。
(2)减轻劳动强度,改善劳动条件。
(3)能够保证生产安全,防止事故发生或扩大,达到延长设备使用寿命,提高设备利用能力的目的。
(4)能改变劳动方式,提高工人文化技术水平,为逐步地消灭体力劳动和脑力劳动之间的差别创造条件。
2、化工自动化主要包括哪些内容?一般要包括自动检测、自动保护、自动操纵和自动控制等方面的内容。
4、自动控制系统主要由哪些环节组成?自动控制系统主要由测量元件与变送器、自动控制器、执行器和被控对象等四个环节组成。
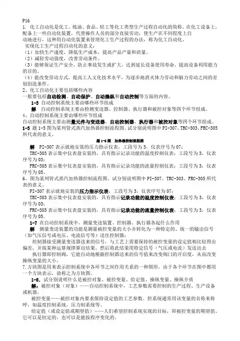
6、图为某列管式蒸汽加热器控制流程图。
试分别说明图中PI-307、TRC-303、FRC-305所代表的意义。
PI-307表示就地安装的压力指示仪表,工段号为3,仪表序号为07;TRC-303表示集中仪表盘安装的,具有指示记录功能的温度控制仪表;工段号为3,仪表序号为03;FRC-305表示集中仪表盘安装的,具有指示记录功能的流量控制仪表;工段号为3,仪表序号为05。
7.方块图是用来表示控制系统中各环节之间作用关系的一种图形,由于各个环节在图中都用一个方块表示,故称之为方块图。
8.测量元件与变送器:用来感受被控变量的变化并将它转换成一种特定的信号(如气压信号、电压、电流信号等);控制器:将测量元件与变送器送来的测量信号与工艺上需要保持的给定值信号进行比较得出偏差,根据偏差的大小及变化趋势,按预先设计好的控制规律进行运算后,将运算结果用特定的信号送住执行器。
执行器:能自动地根据控制器送来的信号值相应地改变流入(或流出)被控对象的物料量或能量,从而克服扰动影响,实现控制要求。
第1章(P15)1、基本练习题(1)简述过程控制的特点。
Q:1)系统由被控过程与系列化生产的自动化仪表组成;2)被控过程复杂多样,通用控制系统难以设计;3)控制方案丰富多彩,控制要求越来越高;4)控制过程大多属于慢变过程与参量控制;5)定值控制是过程控制的主要形式。
(2)什么是过程控制系统?试用框图表示其一般组成。
Q:1)过程控制是生产过程自动化的简称。
它泛指石油、化工、电力、冶金、轻工、建材、核能等工业生产中连续的或按一定周期程序进行的生产过程自动控制,是自动化技术的重要组成部分。
过程控制通常是对生产过程中的温度、压力、流量、液位、成分和物性等工艺参数进行控制,使其保持为定值或按一定规律变化,以确保产品质量和生产安全,并使生产过程按最优化目标自动进行。
2)组成框图:f(t)r(t) e% u(t) q(t)》,一上fo_U捽制器一►执行器一—z(t) -------------------------------- 测量变送装置」-------(3))单元组合式仪表的统一信号是如何规定的?Q:各个单元模块之间用统一的标准信号进行联络。
1)模拟仪表的信号:气动0.02~0.1MPa、电动皿型:4~20mADC或1~5V DC。
2) 数字式仪表的信号:无统一标准。
(4)试将图1-2加热炉控制系统流程图用框图表示。
Q:是串级控制系统。
方块图:热油出(5)过程控制系统的单项性能指标有哪些?各自是如何定义的?Q:1)最大偏差、超调量、衰减比、余差、调节时间、峰值时间、振荡周期和频率。
2)略(8)通常过程控制系统可分为哪几种类型?试举例说明。
Q:1)按结构不同,分为反馈控制系统、前馈控制系统、前馈•反馈复合控制系统;按设定值不同,分为定值控制系统、随动控制系统、顺序控制系统。
2)略(10)只要是防爆仪表就可以用于有爆炸危险的场所吗?为什么?Q:1)不是这样。
2)比如对安全火花型防爆仪表,还有安全等级方面的考虑等。
化工仪表及自动化课后答案第五版【篇一:化工仪表级自动化课后答案集第5版(最全)】动化是化工、炼油、食品、轻工等化工类型生产过程自动化的简称。
在化工设备上,配备上一些自动化装置,代替操作人员的部分直接劳动,使生产在不同程度上自动地进行,这种用自动化装置来管理化工生产过程的办法,称为化工自动化。
实现化工生产过程自动化的意义:(1)加快生产速度,降低生产成本,提高产品产量和质量。
(2)减轻劳动强度,改善劳动条件。
(3)能够保证生产安全,防止事故发生或扩大,达到延长设备使用寿命,提高设备利用能力的目的。
(4)能改变劳动方式,提高工人文化技术水平,为逐步地消灭体力劳动和脑力劳动之间的差别创造条件。
2、化工自动化主要包括哪些内容?一般要包括自动检测、自动保护、自动操纵和自动控制等方面的内容。
4、自动控制系统主要由哪些环节组成?自动控制系统主要由测量元件与变送器、自动控制器、执行器和被控对象等四个环节组成。
6、图为某列管式蒸汽加热器控制流程图。
试分别说明图中pi-307、trc-303、frc-305所代表的意义。
pi-307表示就地安装的压力指示仪表,工段号为3,仪表序号为07; trc-303表示集中仪表盘安装的,具有指示记录功能的温度控制仪表;工段号为3,仪表序号为03; frc-305表示集中仪表盘安装的,具有指示记录功能的流量控制仪表;工段号为3,仪表序号为05。
7.方块图是用来表示控制系统中各环节之间作用关系的一种图形,由于各个环节在图中都用一个方块表示,故称之为方块图。
8.测量元件与变送器:用来感受被控变量的变化并将它转换成一种特定的信号(如气压信号、电压、电流信号等);控制器:将测量元件与变送器送来的测量信号与工艺上需要保持的给定值信号进行比较得出偏差,根据偏差的大小及变化趋势,按预先设计好的控制规律进行运算后,将运算结果用特定的信号送住执行器。
执行器:能自动地根据控制器送来的信号值相应地改变流入(或流出)被控对象的物料量或能量,从而克服扰动影响,实现控制要求。
P161。
化工自动化是化工、炼油、食品、轻工等化工类型生产过程自动化的简称。
在化工设备上,配备上一些自动化装置,代替操作人员的部分直接劳动,使生产在不同程度上自动地进行,这种用自动化装置来管理化工生产过程的办法,称为化工自动化。
实现化工生产过程自动化的意义:(1)加快生产速度,降低生产成本,提高产品产量和质量。
(2)减轻劳动强度,改善劳动条件。
(3)能够保证生产安全,防止事故发生或扩大,达到延长设备使用寿命,提高设备利用能力的目的。
(4)能改变劳动方式,提高工人文化技术水平,为逐步地消灭体力劳动和脑力劳动之间的差别创造条件。
2、化工自动化主要包括哪些内容?一般要包括自动检测、自动保护、自动操纵和自动控制等方面的内容。
1—3自动控制系统主要由哪些环节组成?解自动控制系统主要由检测变送器、控制器、执行器和被控对象等四个环节组成。
4、自动控制系统主要由哪些环节组成?自动控制系统主要由测量元件与变送器、自动控制器、执行器和被控对象等四个环节组成。
1—5题1-5图为某列管式蒸汽加热器控制流程图.试分别说明图中PI-307、TRC—303、FRC-305所代表的意义。
题1-5图加热器控制流程图解PI—307表示就地安装的压力指示仪表,工段号为3,仪表序号为07;TRC—303表示集中仪表盘安装的,具有指示记录功能的温度控制仪表;工段号为3,仪表序号为03;FRC—305表示集中仪表盘安装的,具有指示记录功能的流量控制仪表;工段号为3,仪表序号为05。
6、图为某列管式蒸汽加热器控制流程图.试分别说明图中PI-307、TRC-303、FRC-305所代表的意义.PI-307表示就地安装的压力指示仪表,工段号为3,仪表序号为07;TRC—303表示集中仪表盘安装的,具有指示记录功能的温度控制仪表;工段号为3,仪表序号为03;FRC—305表示集中仪表盘安装的,具有指示记录功能的流量控制仪表;工段号为3,仪表序号为05。
P161. 化工自动化是化工、炼油、食品、轻工等化工类型生产过程自动化的简称。
在化工设备上,配备上一些自动化装置,取代操纵人员的部分直接劳动,使生产在不合水平上自动地进行,这种用自动化装置来管理化工生产过程的办法,称为化工自动化。
实现化工生产过程自动化的意义:(1)加快生产速度,降低生产本钱,提高产品产量和质量。
(2)减轻劳动强度,改良劳动条件。
(3)能够包管生产平安,避免事故产生或扩年夜,达到延长设备使用寿命,提高设备利用能力的目的。
(4)能修改劳动方法,提高工人文化技术水平,为逐步地消灭体力劳动和脑力劳动之间的不同创作创造条件。
2、化工自动化主要包含哪些内容?一般要包含自动检测、自动呵护、自动把持和自动控制等方面的内容。
13 自动控制系统主要由哪些环节组成?解自动控制系统主要由检测变送器、控制器、执行器和被控对象等四个环节组成。
4、自动控制系统主要由哪些环节组成?自动控制系统主要由丈量元件与变送器、自动控制器、执行器和被控对象等四个环节组成。
15 题15图为某列管式蒸汽加热器控制流程图。
试辨别说明图中PI307、TRC303、FRC305所代表的意义。
题15图加热器控制流程图解PI307暗示就地装置的压力指示仪表,工段号为3,仪表序号为07;TRC303暗示集中仪表盘装置的,具有指示记录功能的温度控制仪表;工段号为3,仪表序号为03;FRC305暗示集中仪表盘装置的,具有指示记录功能的流量控制仪表;工段号为3,仪表序号为05。
6、图为某列管式蒸汽加热器控制流程图。
试辨别说明图中PI307、TRC303、FRC305所代表的意义。
PI307暗示就地装置的压力指示仪表,工段号为3,仪表序号为07;TRC303暗示集中仪表盘装置的,具有指示记录功能的温度控制仪表;工段号为3,仪表序号为03;FRC305暗示集中仪表盘装置的,具有指示记录功能的流量控制仪表;工段号为3,仪表序号为05。
17 在自动控制系统中,丈量变送装置、控制器、执行器各起什么作用?解丈量变送装置的功能是丈量被控变量的年夜小并转化为一种特定的、统一的输出信号(如气压信号或电压、电流信号等)送往控制器;控制器接受丈量变送器送来的信号,与工艺上需要坚持的被控变量的设定值相比较得出偏差,并按某种运算规律算出结果,然后将此结果用特定信号(气压或电流)发送出去执行器即控制阀,它能自动地根据控制器送来的信号值来修改阀门的开启度,从而修改把持变量的年夜小。
化工仪表及自动化_第五版_课后习题答案完整版习题答案《化工仪表及自动化》第五版厉玉鸣主编化学工业出版社Ex1. 化工自动化是化工、炼油、食品、轻工等化工类型生产过程自动化的简称。
在化工设备上,配备上一些自动化装置,代替操作人员的部分直接劳动,使生产在不同程度上自动地进行,这种用自动化装置来管理化工生产过程的办法,称为化工自动化。
实现化工生产过程自动化的意义:(1)加快生产速度,降低生产成本,提高产品产量和质量。
(2)减轻劳动强度,改善劳动条件。
(3)能够保证生产安全,防止事故发生或扩大,达到延长设备使用寿命,提高设备利用能力的目的。
(4)能改变劳动方式,提高工人文化技术水平,为逐步地消灭体力劳动和脑力劳动之间的差别创造条件。
习题(第一章)Ex2.化工生产过程自动化,一般包括自动检测、自动保护、自动操纵和自动控制等方面的内容。
习题(第一章)Ex3.闭环控制系统是指控制器与被控对象之间既有顺向控制又有反向联系的自动控制。
从信号传递关系上看,构成了一个闭合回路。
开环控制系统是指控制器与被控对象之间只有顺向控制而没有反向联系的自动控制。
从信号传递关系上看, 未构成闭合回路。
Ex7.方块图是用来表示控制系统中各环节之间作用关系的一种图形,由于各个环节在图中都用一个方块表示,故称之为方块图。
Ex8.测量元件与变送器:用来感受被控变量的变化并将它转换成一种特定的信号(如气压信号、电压、电流信号等);控制器:将测量元件与变送器送来的测量信号与工艺上需要保持的给定值信号进行比较得出偏差,根据偏差的大小及变化趋势,按预先设计好的控制规律进行运算后,将运算结果用特定的信号送住执行器。
执行器:能自动地根据控制器送来的信号值相应地改变流入(或流出)被控对象的物料量或能量,从而克服扰动影响,实现控制要求。
习题(第一章)Ex9.被控对象:在自动控制系统中,将需要控制其工艺参数的生产设备或机器叫做~。
被控变量:被控对象内要求保持给定值的工艺参数。
答:主要由测量与变送器、自动控制器、执行器、被控对象组成。
答:在自动控制系统中,将需要控制其工艺参数的生产设备或者机器叫被控对象。
生产过程中所要保持恒定的变量,在自动控制系统中称为被控变量。
工艺上希翼保持的被控变量即给定值。
具体实现控制作用的变量叫做控制变量。
答:系统的输出变量是被控变量,但是它经过测量元件和变送器后,又返回到系统的输入端,能够使原来的信号减弱的做法叫做负反馈。
负反馈在自动控制系统中的重要意义是当被控变量, y 受到干扰的影响而升高时,惟独负反馈才干使反馈信号升高,经过比较到控制器去的偏差信号将降低,此时控制器将发出信号而使控制阀的开度发生变化,变化的方向为负,从而使被控变量下降回到给定值,这样就达到了控制的目的。
Tsp - 干扰 T控制器执行器反应器x e p qZ温度测量变送被控对象:反应器被控变量:反应温度控制变量:冷却水流量:干扰变量 A、B 的流量、温度。
当被控变量反应温度上升后,反馈信号升高,经过比较使控制器的偏差信号 e 降低。
此时,控制器将发出信号而使控制阀的开度变大,加大冷却水流量,从而使被控变量下降到 S.P。
所以该温度控制系统是一个具有反馈的闭环系统。
当反应器的温度超过给定值时,温度控制器将比较的偏差经过控制运算后,输出控制信号使冷却水阀门开度增大,从而增大冷却水流量,使反应器内的温度降下来。
这样便可以通过控制作用克服干扰作用对被控变量的影响。
系统由一个平衡状态过渡到另一个平衡状态的过程,称为系统的过渡过程。
非周期衰减过程、衰减振荡过程、等幅振荡过程、发散振荡过程。
答:自动控制系统衰减振荡过渡过程的品质指标有最大偏差、衰减比、余差、过渡时间、振荡周期或者频率。
影响因素有被控对象的额性质,自动化装置的选择和调整。
描述对象特性的参数有放大系数K、时间常数 T、滞后时间г物理意义: K:反应的是对象处于稳定状态下的输出变化量和输入变化量之间的关系。
T:系统在受到阶跃输入作用后输出达到稳定值的 63.2%所需时间系统受到输入作用后,输出保持初始速度变化,达到稳定值所需时间。
P161. 化工自动化是化工、炼油、食品、轻工等化工类型生产过程自动化的简称。
在化工设备上,配备上一些自动化装置,代替操作人员的部分直接劳动,使生产在不同程度上自动地进行,这种用自动化装置来管理化工生产过程的办法,称为化工自动化。
实现化工生产过程自动化的意义:(1)加快生产速度,降低生产成本,提高产品产量和质量。
(2)减轻劳动强度,改善劳动条件。
(3)能够保证生产安全,防止事故发生或扩大,达到延长设备使用寿命,提高设备利用能力的目的。
(4)能改变劳动方式,提高工人文化技术水平,为逐步地消灭体力劳动和脑力劳动之间的差别创造条件。
2、化工自动化主要包括哪些内容?一般要包括自动检测、自动保护、自动操纵和自动控制等方面的内容。
3.闭环控制系统是指控制器与被控对象之间既有顺向控制又有反向联系的自动控制。
从信号传递关系上看,构成了一个闭合回路。
开环控制系统是指控制器与被控对象之间只有顺向控制而没有反向联系的自动控制。
从信号传递关系上看,未构成闭合回路。
4、自动控制系统主要由哪些环节组成?自动控制系统主要由测量元件与变送器、自动控制器、执行器和被控对象等四个环节组成。
6、图为某列管式蒸汽加热器控制流程图。
试分别说明图中PI-307、TRC-303、FRC-305所代表的意义。
PI-307表示就地安装的压力指示仪表,工段号为3,仪表序号为07;TRC-303表示集中仪表盘安装的,具有指示记录功能的温度控制仪表;工段号为3,仪表序号为03;FRC-305表示集中仪表盘安装的,具有指示记录功能的流量控制仪表;工段号为3,仪表序号为05。
7.方块图是用来表示控制系统中各环节之间作用关系的一种图形,由于各个环节在图中都用一个方块表示,故称之为方块图。
8.测量元件与变送器:用来感受被控变量的变化并将它转换成一种特定的信号(如气压信号、电压、电流信号等);控制器:将测量元件与变送器送来的测量信号与工艺上需要保持的给定值信号进行比较得出偏差,根据偏差的大小及变化趋势,按预先设计好的控制规律进行运算后,将运算结果用特定的信号送住执行器。
P161. 化工自动化是化工、炼油、食品、轻工等化工类型生产过程自动化的简称。
在化工设备上,配备上一些自动化装置,取代操纵人员的部分直接劳动,使生产在不合水平上自动地进行,这种用自动化装置来管理化工生产过程的办法,称为化工自动化。
实现化工生产过程自动化的意义:(1)加快生产速度,降低生产本钱,提高产品产量和质量。
(2)减轻劳动强度,改良劳动条件。
(3)能够包管生产平安,避免事故产生或扩年夜,达到延长设备使用寿命,提高设备利用能力的目的。
(4)能修改劳动方法,提高工人文化技术水平,为逐步地消灭体力劳动和脑力劳动之间的不同创作创造条件。
2、化工自动化主要包含哪些内容?一般要包含自动检测、自动呵护、自动把持和自动控制等方面的内容。
13 自动控制系统主要由哪些环节组成?解自动控制系统主要由检测变送器、控制器、执行器和被控对象等四个环节组成。
4、自动控制系统主要由哪些环节组成?自动控制系统主要由丈量元件与变送器、自动控制器、执行器和被控对象等四个环节组成。
15 题15图为某列管式蒸汽加热器控制流程图。
试辨别说明图中PI307、TRC303、FRC305所代表的意义。
题15图加热器控制流程图解 PI307暗示就地装置的压力指示仪表,工段号为3,仪表序号为07;TRC303暗示集中仪表盘装置的,具有指示记录功能的温度控制仪表;工段号为3,仪表序号为03;FRC305暗示集中仪表盘装置的,具有指示记录功能的流量控制仪表;工段号为3,仪表序号为05。
6、图为某列管式蒸汽加热器控制流程图。
试辨别说明图中PI307、TRC303、FRC305所代表的意义。
PI307暗示就地装置的压力指示仪表,工段号为3,仪表序号为07;TRC303暗示集中仪表盘装置的,具有指示记录功能的温度控制仪表;工段号为3,仪表序号为03;FRC305暗示集中仪表盘装置的,具有指示记录功能的流量控制仪表;工段号为3,仪表序号为05。
17 在自动控制系统中,丈量变送装置、控制器、执行器各起什么作用?解丈量变送装置的功能是丈量被控变量的年夜小并转化为一种特定的、统一的输出信号(如气压信号或电压、电流信号等)送往控制器;控制器接受丈量变送器送来的信号,与工艺上需要坚持的被控变量的设定值相比较得出偏差,并按某种运算规律算出结果,然后将此结果用特定信号(气压或电流)发送出去执行器即控制阀,它能自动地根据控制器送来的信号值来修改阀门的开启度,从而修改把持变量的年夜小。
P161. 化工自动化是化工、炼油、食品、轻工等化工类型生产过程自动化的简称。
在化工设备上,配备上一些自动化装置,代替操作人员的部分直接劳动,使生产在不同程度上自动地进行,这种用自动化装置来管理化工生产过程的办法,称为化工自动化。
实现化工生产过程自动化的意义:(1)加快生产速度,降低生产成本,提高产品产量和质量。
(2)减轻劳动强度,改善劳动条件。
(3)能够保证生产安全,防止事故发生或扩大,达到延长设备使用寿命,提高设备利用能力的目的。
(4)能改变劳动方式,提高工人文化技术水平,为逐步地消灭体力劳动和脑力劳动之间的差别创造条件。
2、化工自动化主要包括哪些内容一般要包括自动检测、自动保护、自动操纵和自动控制等方面的内容。
1-3自动控制系统主要由哪些环节组成解自动控制系统主要由检测变送器、控制器、执行器和被控对象等四个环节组成。
4、自动控制系统主要由哪些环节组成自动控制系统主要由测量元件与变送器、自动控制器、执行器和被控对象等四个环节组成。
1-5题1-5图为某列管式蒸汽加热器控制流程图。
试分别说明图中PI-307、TRC-303、FRC-305所代表的意义。
题1-5图加热器控制流程图解PI-307表示就地安装的压力指示仪表,工段号为3,仪表序号为07;TRC-303表示集中仪表盘安装的,具有指示记录功能的温度控制仪表;工段号为3,仪表序号为03;FRC-305表示集中仪表盘安装的,具有指示记录功能的流量控制仪表;工段号为3,仪表序号为05。
6、图为某列管式蒸汽加热器控制流程图。
试分别说明图中PI-307、TRC-303、FRC-305所代表的意义。
PI-307表示就地安装的压力指示仪表,工段号为3,仪表序号为07;TRC-303表示集中仪表盘安装的,具有指示记录功能的温度控制仪表;工段号为3,仪表序号为03;FRC-305表示集中仪表盘安装的,具有指示记录功能的流量控制仪表;工段号为3,仪表序号为05。
1、化工自动化主要包括哪些内容?一般要包括自动检测、自动保护、自动操纵和自动控制等方面的内容。
2、自动控制系统主要由哪些环节组成?自动控制系统主要由测量元件与变送器、自动控制器、执行器和被控对象等四个环节组成。
3、图为某列管式蒸汽加热器控制流程图。
试分别说明图中PI-307、TRC-303、FRC-305所代表的意义。
PI-307表示就地安装的压力指示仪表,工段号为3,仪表序号为07;TRC-303表示集中仪表盘安装的,具有指示记录功能的温度控制仪表;工段号为3,仪表序号为03;FRC-305表示集中仪表盘安装的,具有指示记录功能的流量控制仪表;工段号为3,仪表序号为05。
4、图所示为一反应器温度控制系统示意图。
A、B两种物料进入反应器进行反应,通过改变进入夹套的冷却水流量来控制反应器内的温度不变。
试画出该温度控制系统的方块图,并指出该系统中的被控对象、被控变量、操纵变量及可能影响被控变量的干扰是什么?反应器温度控制系统该温度控制系统的方块图反应器温度控制系统方块图其中,被控对象:反应器;被控变量:反应器内的温度;操纵变量:冷却水流量。
可能影响被控变量的干扰因素主要有A、B两种物料的温度、进料量,冷却水的压力、温度,环境温度的高低等。
5、某化学反应器工艺规定操作温度为(90010℃。
考虑安全因素,控制过程中温度偏离给定值最大不得超过80℃。
现设计的温度定值控制系统,在最大阶跃干扰作用下的过渡过程曲线如题1-19图所示。
试求该系统的过渡过程品质指标:最大偏差、超调量、衰减比、余差、振荡周期和过渡时间(被控温度进入新稳态值的1%(即900(1%)=9℃)的时间),并回答该控制系统能否满足题中所给的工艺要求?题1-19图温度控制系统过渡过程曲线解最大偏差A=950900=50(℃);超调量B=950908=42(℃);由于B=918908=10(℃),所以,衰减比n=B:B=42:10=4.2;余差C=908900=8℃;振荡周期T=459=36(min;过渡时间t s=47min。
作者:飞将下作品编号:94877660222254创作日期:2020年12月20日实用文库汇编之P161. 化工自动化是化工、炼油、食品、轻工等化工类型生产过程自动化的简称。
在化工设备上,配备上一些自动化装置,代替操作人员的部分直接劳动,使生产在不同程度上自动地进行,这种用自动化装置来管理化工生产过程的办法,称为化工自动化。
��实现化工生产过程自动化的意义:(1)加快生产速度,降低生产成本,提高产品产量和质量。
(2)减轻劳动强度,改善劳动条件。
(3)能够保证生产安全,防止事故发生或扩大,达到延长设备使用寿命,提高设备利用能力的目的。
(4)能改变劳动方式,提高工人文化技术水平,为逐步地消灭体力劳动和脑力劳动之间的差别创造条件。
2、化工自动化主要包括哪些内容?一般要包括自动检测、自动保护、自动操纵和自动控制等方面的内容。
1-3自动控制系统主要由哪些环节组成?解自动控制系统主要由检测变送器、控制器、执行器和被控对象等四个环节组成。
4、自动控制系统主要由哪些环节组成?自动控制系统主要由测量元件与变送器、自动控制器、执行器和被控对象等四个环节组成。
1-5题1-5图为某列管式蒸汽加热器控制流程图。
试分别说明图中PI-307、TRC-303、FRC-305所代表的意义。
题1-5图加热器控制流程图解PI-307表示就地安装的压力指示仪表,工段号为3,仪表序号为07;TRC-303表示集中仪表盘安装的,具有指示记录功能的温度控制仪表;工段号为3,仪表序号为03;FRC-305表示集中仪表盘安装的,具有指示记录功能的流量控制仪表;工段号为3,仪表序号为05。
6、图为某列管式蒸汽加热器控制流程图。
试分别说明图中PI-307、TRC-303、FRC-305所代表的意义。
PI-307表示就地安装的压力指示仪表,工段号为3,仪表序号为07;TRC-303表示集中仪表盘安装的,具有指示记录功能的温度控制仪表;工段号为3,仪表序号为03;FRC-305表示集中仪表盘安装的,具有指示记录功能的流量控制仪表;工段号为3,仪表序号为05。