北京中考生物总复习——第18课时 动植物的生殖和发育
- 格式:pptx
- 大小:3.19 MB
- 文档页数:31
初中生物生殖与发育知识点梳理生物生殖与发育知识点梳理生物学是研究生物的起源、发展、结构和功能的科学。
而生殖与发育是生物学中关于繁殖和生命的延续的重要内容。
在初中生物学课程中,学生需要了解生殖与发育的基本知识点,下面就让我们来梳理一下初中生物生殖与发育的知识点。
1. 生殖的定义和分类生殖是指生物通过特定的方式来产生后代的过程。
根据不同的生物体结构和繁殖方式的不同,生殖可以分为两类:有性生殖和无性生殖。
2. 有性生殖有性生殖是指生物通过两个性腺结合并产生新个体的生殖方式。
它包括以下几个重要的知识点:- 两性相互结合:有性生殖需要两个个体参与,一个是雌性个体,另一个是雄性个体。
两性个体通过交配来结合。
- 多样性的形成:有性生殖能够产生具有遗传差异的个体,通过基因的重新组合和随机分离,使得新个体具有很高的遗传多样性。
- 有性生殖的方式:在动物、植物和某些原生生物中,有性生殖的方式有很大的差异。
其中,动物有性生殖主要分为内受精和外受精两种方式;植物有性生殖主要分为花受精和非花受精两种方式;而某些原生生物则通过接合生殖方式进行有性繁殖。
3. 无性生殖无性生殖是指生物通过单个个体的方式产生新个体。
它包括以下几个重要的知识点:- 繁殖细胞的形成:无性生殖通常通过单个个体的特殊细胞来进行,如细菌通过分裂产生子菌体,植物通过孢子来繁殖。
- 遗传信息的传递:无性生殖由于没有两性结合,因此新个体的遗传信息与父母个体完全相同,没有遗传多样性。
- 无性生殖的方式:无性生殖的方式多种多样,包括分芽、分裂、萌发、孢子等。
4. 性别与性腺在有性生殖中,性别的决定与个体的性腺有关。
性腺是产生性细胞的器官,包括雄性的睾丸和雌性的卵巢。
雄性个体产生精子,而雌性个体产生卵子。
在受精过程中,精子与卵子结合形成受精卵,进而发育为新个体。
5. 发育过程与发育调控发育是指个体从受精卵开始逐渐发育成完整个体的过程。
在发育过程中,个体经历了胚胎期、幼体期、成体期等不同的发育阶段。
课时训练(十九) 动植物的生殖和发育(限时:40分钟)|基础达标|1. [2018·北京101中学月考]下列关于被子植物有性生殖的说法错误的是( )A.花是绿色开花植物的有性生殖器官B.被子植物是通过果实中的种子来繁殖后代的C.种子植物中的胚乳是由精子和卵细胞结合成的受精卵发育而来的D.通过有性生殖,子代具有双亲的遗传特性2.[2019·朝阳一模]萤火虫是一种能够发光的昆虫,成虫期发光能够引诱异性、防御天敌。
下列关于萤火虫的说法正确的是( )图K19-1A. 体表的外骨骼可以促进幼虫生长B.进行体外受精,卵生C.发育方式与蝴蝶相同D.发光行为属于学习行为3.[2019·丰台一模]下列动物的生殖方式为胎生的是( )A. 菜粉蝶B.大鲵C.褐马鸡D.滇金丝猴4.[2018·燕山统考]图K19-2是生物的生殖和发育有关的示意图,分析正确的是( )图K19-2A.图甲和图乙的胚胎发育所需的营养物质来源相同B.图丙的幼虫与成虫生活习性完全相同C.图丁中④为果实,是由③中的胚珠发育而来的D.这四种生物的生殖方式都是有性生殖5.[2018·北京]下列获得新植株的方式,不属于无性生殖的是( )A.小麦种子繁殖B.苹果和梨嫁接C.马铃薯块茎繁殖D.月季枝条扦插6.[2019·西城二模]“黄丽”是常见的多肉植物,可以通过叶插方式繁育新植株。
下列四种生物的生殖方式与“黄丽”不同的是( )图K19-3A.酵母菌的出芽生殖B.西瓜的种子种植C.马铃薯的营养生殖D.细菌的分裂生殖7.下列关于动物生殖和发育的叙述中,不正确的是( )A.卵生动物都是体外受精B.哺乳动物都是体内受精C.青蛙是变态发育D.蝴蝶的发育过程经历四个时期8.[2018·北京101中学月考]下列有关植物生殖方式的叙述,不正确的是 ( )图K19-4A.①是嫁接,成活的关键是使接穗与砧木的形成层紧密结合B.②是组织培养过程,能够快速形成新植株C.①属于无性生殖,②属于有性生殖D.①②都能保留母体的优良性状9.[2019·丰台二模]黄裳凤蝶发育过程的各个时期均存在天敌,如图K19-5所示。
初中生物【生物的生殖和发育】考点汇总+真题训练,复习必看教材知识讲解第一节植物的生殖式。
如:种子繁殖(胚珠中的卵细胞与花粉中的精子结合成受精卵→胚→种子)2.无性生殖:不经过两性生殖细胞的结合,由母体直接产生新个体。
上,使结合在一起的两部分长成一个完整的植物体。
嫁接有枝接和芽接(2)植物的扦插第二节昆虫的生殖和发育2.由蝗虫的受精卵孵出的幼虫,形态和生活习性与成虫相似,只是身体第三节两栖动物的生殖和发育2. 青蛙的生殖和发育:(3)雄蛙鸣叫的意义是求偶,雌雄蛙抱对有利于提高卵的受精率。
要经过变态发育才能上陆生活。
注意:两栖动物的发育只说是变态发育,不再区分到底是不完全变态发育还是完全变态发育。
第四节鸟的生殖和发育2.鸟卵的结构与功能(如图):卵黄:主要营养物质卵黄膜:起保护作用,卵细胞的细胞膜胚盘:是进行胚胎发育的部位,含细胞核(以上三个为真正的卵细胞)卵白:含有营养和大量水分气室:为胚胎发育提供氧气系带:固定和减震卵壳:保护作用,能进行气体交换卵壳膜:保护作用3.鸟的生殖和发育过程:求偶、交配、筑巢、产卵、孵卵、育雏几个阶段。
其中求偶、交配、产卵是鸟类生殖和发育必经的过程。
4. 列表比较昆虫、两栖动物和鸟类的生殖和发育方式:真题训练一、单选题1.(2018·北京中考模拟)杨树有无性生殖和有性生殖两种生殖方式,如图是杨树种子纵切显微照片,r代表胚根,h代表胚轴。
下列说法不正确的是( )A.根据杨树种子显微照片判断,杨树属于双子叶植物B.如果进行无性生殖,可以采用扦插的方法C.显微照片外侧的透明部分是种皮,是由受精极核发育来的D.在外界条件适宜时种下杨树种子,但种子却没有萌发,其原因可能是种子的胚失去活性【答案】C2.(2019·北京中考模拟)水稻是我国主要的粮食作物。
成熟时,植株约有1米高,叶细长。
水稻的花非常小,如下图所示。
水稻的生殖和传粉方式分别为()A.有性生殖、虫媒传粉B.有性生殖、风媒传粉C.无性生殖、虫媒传粉D.无性生殖、风媒传粉【答案】B3.(2019·北京中考模拟)黄裳凤蝶发育过程的各个时期均存在天敌,如图所示。
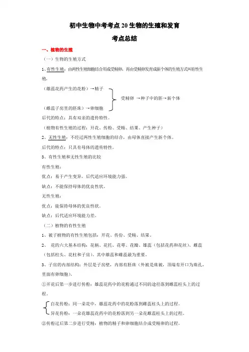
初中生物中考考点20生物的生殖和发育考点总结一、植物的生殖(一)生物的生殖方式1、有性生殖:由两性生殖细胞结合形成受精卵,再由受精卵发育成新个体的生殖方式叫有性生殖。
(雄蕊花药产生的花粉)→精子受精卵→种子中的胚→新个体(雌蕊子房里的胚珠)→卵细胞后代的特点:具有双亲的遗传特性。
(植物有性生殖的过程:开花、传粉、受精、结果、产生种子)2、无性生殖:不经过两性生殖细胞的结合,由母体直接产生新个体。
后代的特点:只具有母体的遗传特性。
3、有性生殖和无性生殖的比较有性生殖:优点:易于产生变异,后代适应环境能力强。
缺点:不能保持母体的优良性状。
无性生殖:优点:能保持母体的优良性状。
缺点:后代适应环境能力差。
(二)植物的有性生殖1、被子植物的有性生殖包括:开花、传份、受精、结果。
2、花的六大基本结构:花柄、花托、花萼、花瓣、雄蕊(包括花药和花丝)、雌蕊(包括柱头、花柱和子房)。
其中雄蕊和雌蕊最为重要。
3、子房的内部结构:外层是子房壁,内部有胚珠(外被是珠被,顶端有开口为珠孔,里面有卵细胞)。
①开花后第一步进行传粉:雄蕊花药中的花粉通过不同的途径落到雌蕊柱头上的过程。
自花传粉:同一朵花中,雄蕊花药中的花粉落到雌蕊柱头上的过程。
异花传粉:一朵花雄蕊花药中的花粉落到另一朵花雌蕊柱头上的过程。
②传粉过后第二步进行受精:植物的精子和卵细胞结合成受精卵的过程。
具体:当花粉落到成熟的雌蕊柱头上,受到柱头分泌粘液的刺激,花粉就开始萌发长出花粉管,花粉管内有精子,花粉管穿过柱头、花柱到达子房内的胚珠中(从珠孔进入),末端破裂,释放精子,精子与卵细胞结合成为受精卵。
③受精过后,花的各部分结构开始发育:花萼、花瓣、雄蕊、雌蕊的柱头和花柱开始逐渐凋落,只有雌蕊中的子房发育为果实。
4、子房的发育:(一粒胚珠发育为一个种子,多籽植物主要是由于果实中含有多个胚珠)子房壁------------------------------------果皮子房珠被--------------------种皮胚珠果实卵细胞| 受精卵---------胚种子精子受精极核---------------胚乳依靠风力(蒲公英、虞美人)5、果实和种子的传播依靠自身的弹力(豌豆)依靠人和动物的运动(苍耳)依靠水力(椰子)(三)植物的无性生殖常见的方式有扦插和嫁接,此外还有压条、组织培养。
第18课时动物的主要类群|基础训练|·单项选择题1.海蜇和珊瑚虫排出食物残渣的结构是( )A.肛门 B.口 C.胞肛 D.体壁2.[2021·郴州]各个类群的动物具有不同的特征。
下列哪项是环节动物的特征( )A.身体呈辐射对称B.体表有角质层C.靠刚毛或疣足辅助运动D.身体表面有外套膜3.[2021·丰都]关于腔肠动物,下列哪一项是错误的( )A.珊瑚虫、海葵、海蜇是腔肠动物B.腔肠动物一般是脊椎动物C.腔肠动物有口无肛门,食物和食物残渣都由口进出D.都生活在水中4.]2021·昆明]下列动物中,有口无肛门并营寄生生活的是( )A.珊瑚虫 B.血吸虫C.蛔虫 D.苍蝇5.[2021·邵阳下列动物中,身体呈两侧对称的是( )A.水母 B.涡虫C.水螅 D.海葵6.[2021·聊城]涡虫和水螅都有口无肛门,但它们却分别属于不同的无脊椎动物类群。
这两种动物的主要区别是( )图18-1A.身体呈两侧对称还是辐射对称B.是单细胞还是多细胞C.身体有无分节D.体表有无外骨骼7.[2021·青岛]青岛海鲜很有名,下列哪组海鲜都属于软体动物( )A.鲳鱼、牡蛎 B.章鱼、蛤蜊C.龙虾、大闸蟹 D.鲍鱼、海蜇8.[2021·绥化]哺乳动物的主要特征是( )A.体表被毛B.牙齿有门齿、犬齿和臼齿的分化C.胎生,哺乳D.以上都是9.[2021·曲靖]鸟有发达的气囊,关于气囊的叙述错误的是( )A.辅助呼吸 B.气体交换C.暂时储存气体 D.散热降温10.[2021·郴州]动物界中包含种类最多的类群是( )A.软体动物 B.哺乳动物C.节肢动物 D.鱼类11.[2021·怀化]“授人以鱼,不如授人以渔”,下面属于鱼类的是( )A.娃娃鱼 B.鱿鱼 C.鳄鱼 D.草鱼12.[2021·郴州]从鱼鳃流出的水和从鱼口流进的水相比,水中溶解的气体成分发生的变化是( )A.氧气增多,二氧化碳减少B.氧气减少,二氧化碳增多C.氧气和二氧化碳都增多D.氧气和二氧化碳都减少13.我国著名的“四大家鱼”是( )A.青鱼、草鱼、鲢鱼、鳙鱼B.青鱼、鲫鱼、鲢鱼、鳙鱼C.青鱼、鲫鱼、鲤鱼、鳙鱼D.青鱼、鲤鱼、鲢鱼、鳙鱼14.[2021·献县校级模拟]①对虾、②蟹、③海蜇、④乌贼、⑤扇贝、⑥鲍鱼是沿海地区常见的海洋动物,属于软体动物的是( )A.①②⑤ B.②③⑥ C.③④⑤ D.④⑤⑥15.[2021·丹东]下列动物与其气体交换结构的搭配不正确的是( )A.鱼——鳃 B.蝗虫——气门C.家鸽——肺 D.蜥蜴——肺|能力提升|·单项选择题1.[2021·呼和浩特]珊瑚虫和血吸虫的共同特征是( )A.背腹扁平B.身体呈辐射对称C.身体呈两侧对称D.有口无肛门2.[2021·东营]十二生肖是华夏先民图腾崇拜和早期天文学的结晶,让每个人都具有与生俱来的属相,代表着全中国所有人的精神风貌。
初二生物:生物的生殖和发育知识点详解今天小编想和同学们一起分享的是关于初二生物:生物的生殖和发育相关知识点详解,希望可以帮助同学们更加地学习好初二生物,接下来就让我们一起来学习一下吧,希望同学们可以好好利用一下。
一、植物的生殖1.有性生殖:由受精卵发育成新个体的生殖方式.例如:种子繁殖(通过开花、传粉并结出果实,由果实中的种子来繁殖后代。
)(胚珠中的卵细胞与花粉中的精子结合成受精卵→胚→种子)2.无性生殖:不经过两性生殖细胞结合,由母体直接产生新个体。
例:扦插,嫁接,压条,组织培养3.嫁接的关键:接穗与砧木的形成层紧密结合,以确保成活.二、昆虫的生殖和发育1.完全变态: 在由受精卵发育成新个体的过程中, 幼虫与成体的结构和生活习性差异很大,这种发育过程叫变态发育. 卵→幼虫→蛹→成虫。
举例:家蚕、蜜蜂、蝶、蛾、蝇、蚊2.不完全变态:卵→若虫→成虫。
举例:蝗虫、蝉、蟋蟀、蝼蛄、螳螂三、两栖动物的生殖和发育1.变态发育:卵→蝌蚪→幼蛙→成蛙2.特点:卵生,体外受精。
四、鸟的生殖和发育1.过程:筑巢、求偶、交配、产卵、孵卵、育雏几个阶段。
2.特点:卵生体内受精3.鸟卵的结构:一个卵黄就是一个卵细胞。
胚盘里面含有细胞核。
卵壳和壳膜——保护作用,卵白——营养和保护作用,卵黄——营养作用。
胚盘——胚胎发育的场所。
第二章生物的遗传和变异• 遗传:是指亲子间的相似性。
• 变异:是指子代和亲代个体间的差异。
一、基因控制生物的性状1 生物的性状:生物的形态结构特征、生理特征、行为方式.2 相对性状:同一种生物同一性状的不同表现形式。
3 基因控制生物的性状。
例:转基因超级鼠和小鼠。
4 生物遗传下来的是基因而不是性状。
二、基因在亲子代间的传递1.基因:是染色体上具有控制生物性状的DNA 片段。
2.DNA:是主要的遗传物质,呈双螺旋结构。
3.染色体:细胞核内能被碱性染料染成深色的物质。
4.基因经精子或卵细胞传递。
精子和卵细胞是基因在亲子间传递的“桥梁”。
动物的生殖和发育
一、昆虫的生殖和发育
1.变态发育
在由受精卵发育成新个体的过程中,幼体和成体的形态结构和生活习性差异很大,这种发育过程称为变态发育。
2.昆虫的生殖特点:体内受精、卵生
3.家蚕的发育
完全变态:昆虫的发育要经过蛹、幼虫、蛹、成虫四个时期,这样的变态发育称为完全变态,常见变态发育的昆虫有菜粉蝶、蜜蜂、蚊、蝇、蛾等。
蚕以桑叶为食,在生长的过程中,五六天就蜕皮一次。
刚孵化的幼虫为第一龄,第一次蜕皮后为第二龄,以后每蜕皮一次就增加一龄,经过4次蜕皮后,蚕就不再蜕皮了,这时的蚕会停止取食,吐出蚕丝,将身体围绕起来,结成茧,可以保护蛹免受不良条件的侵害。
4.蝗虫的发育
3.卵的结构(以鸡卵为例)。
中考生物-生物的生殖和发育-必考点详解总结生物的生殖和发育鸟的生殖和发育你或许养过鸡、鸭或家鸽,也可能在电视上见过有关鸟的生殖和发育的情景。
关于鸟的生殖和发育,你一定有不少的了解,也会有许多疑问。
教材知识讲解1.生殖特点:有性生殖、卵生、体内受精。
2.鸟卵的结构与功能:①卵壳和卵壳膜对卵起保护作用,在卵壳上有许多起气孔可以透气,以确保卵。
进行气体交换②卵白能给胚胎发育所需的养料和水。
③卵黄膜起保护作用。
卵黄是卵细胞的主要营养部分,为胚胎发育提供营养。
④胚盘是进行胚胎发育的部位。
⑤系带悬挂卵黄,固定和减震,利于孵化。
⑥气室储存进行气体交换气体。
一个卵黄就是一个卵细胞,胚盘相当于细胞核,卵黄相当于细胞质,卵黄膜相当于细胞膜。
胚盘里面含有细胞核。
受精卵的胚盘(未受精的卵,胚盘色浅而小,已受精的卵,色浓而略大)将发育成雏鸡.3.鸟的生殖和发育过程:筑巢、求偶、交配、产卵、孵卵、育雏几个阶段。
其中求偶、交配、产卵是鸟类生殖和发育必经的过程。
4.拓展①早成鸟:雏鸟孵出时即已充分发育,被有密绒羽,眼睛已睁开,腿脚有力。
大多数地栖鸟类如鸡、鸭、鹅。
②晚成鸟:出壳时雏鸟尚未充分发育,体表光滑或有稀疏小绒,眼睛睁不开,全依仗亲鸟的喂食,待在巢内发育完全后方能独立生活。
如麻雀,燕,鸽,鹰5.列表比较昆虫、两栖动物和鸟类的生殖和发育方式课堂练习一、鸟卵的结构5.在鸟卵的结构中,能够发育成胚胎的是( )。
A.卵黄B.卵白C.胚盘D.卵壳6.鸟卵的卵细胞是( )。
A.卵黄B.卵黄和卵黄膜C.胚盘、卵黄和卵黄膜D.整个鸟卵7.鸡卵的结构中,主要营养部分是( )。
A.卵白B.卵黄C.胚盘D.系带8.将鸡蛋敲破,蛋清和蛋黄流进培养皿,可发现卵黄上有一个小白点,两端各有一条白色的带,它们分别是( )。
A.细胞核、卵白B.卵细胞、卵白C.胚盘、系带D.卵细胞、系带二、鸟的生殖和发育过程9.诗句“鹤鸣九泉,声闻于天”取意丹顶鹤在生殖季节,雌雄不断翩翩起舞,引颈高鸣,此时鸣声特别洪亮。
生物的生殖和发育知识点,八年级生物重点鸟属于脊椎动物,温血卵生,用肺呼吸,全身几乎都有羽毛,今天的主要内容是生物的生殖和发育知识点,希望对大家新学期备考有帮助!一、植物的生殖1、绿色开花植物六大器官分别是根、茎、叶、花、果实、种子。
其中根、茎、叶属于营养器官;花、果实、种子属于生殖器官。
2、多数花包括雌蕊、雄蕊、花冠、花萼、花托等结构,其中雌蕊和雄蕊又称为花蕊,是一朵花中最重要的结构。
雌蕊包括柱头、花柱、子房三部分,子房是花的雌蕊中的主要结构,由胚珠和子房壁组成;雄蕊包括花药和花丝两部分,花药能产生花粉粒。
3、雄蕊产生的花粉粒如果落到雌蕊柱头上,就会在柱头分泌的黏液的刺激下长出花粉管,花粉管沿着花柱逐渐向子房内延伸,到达胚珠内后,花粉管末端破裂,释放出两个精子。
其中的一个精子与胚珠内的卵细胞融合后形成受精卵,将来发育成种子中的胚;另外一个精子与胚珠内的极核相融合,将来发育成种子中的胚乳,为胚的发育提供营养二、昆虫的生殖和发育昆虫的发育为变态发育,分为完全变态和不完全变态两种方式。
(1)完全变态蜜蜂、家蚕等昆虫的发育要经过受精卵、幼虫、蛹、成虫4个时期,而且幼虫和成虫在形态结构和生活习性上有明显的差异,这样的发育过程叫完全变态。
(2)不完全变态不完全变态是指蟋蟀、蝼蛄、螳螂等昆虫的一生经历受精卵、幼虫、成虫三个时期,而且幼虫和成虫的形态结构非常相似,生活习性也几乎一致的发育过程。
幼虫又称为若虫。
图123 6为蝗虫一生的发育过程。
三、两栖动物的生殖和发育现存的两栖动物约有2500种,它们是从水生过渡到陆生的脊椎动物。
最常见的是蛙类,它们的幼体生活在水中,用鳃呼吸,成体营水陆两栖生活,用肺呼吸,皮肤辅助呼吸。
春末夏初,雄蛙鸣叫雌雄蛙抱对雌蛙排卵、雄蛙排精体外受精。
雌雄蛙分别把卵细胞和精子排到水中,精卵在水中结合形成受精卵,这种受精方式称为体外受精。
四、鸟的生殖和发育1.生殖特点:有性生殖、卵生、体内受精。