物业车辆出入登记表
- 格式:doc
- 大小:53.00 KB
- 文档页数:1
车队车辆管理表格
这个表格中包含了序号、车牌号、车辆类型、品牌、购买日期、里程数、保养记录、维修记录和保险到期日等字段。
根据实际需求,您可以添加或删除字段。
在表格中填写车辆信息时,可以根据实际情况填写相应的数据。
例如,序号可以按照车辆加入车队的顺序进行排序;车牌号需要填写车辆的真实车牌号码;车辆类型可以填写如小型客车、中型货车、大客车等;品牌可以选择填写车辆所属的品牌;购买日期需要填写车辆的购买时间;里程数需要填写车辆的总行驶里程数;保养记录和维修记录可以根据实际情况填写相应的保养和维修信息;保险到期日需要填写车辆保险的到期时间。
通过这个表格,可以对车队中的车辆进行全面的管理,包括车辆的基本信息、保养和维修情况以及保险信息等。
根据需要,还可以将表格导入到其他车辆管理软件中,以便更好地对车队进行管理。
物业表格大全 The pony was revised in January 2021物业管理表格大全目录一、班长巡查记录表二、办公楼单元验收交接表三、办公楼公共区域验收交接表四、办理装修手续登记表五、保安闭路电视保养记录六、保安工作班检表七、保安巡逻签到卡八、保安训练考核表九、保安值班记录表十、车辆管理工作日检表十一、车辆管理设备、设施清单十二、成套设备移交表十三、出入证发放、收回登记表十四、出租房屋登记表十五、处理违章记录表十六、大厦巡逻记录表十七、电梯故障维修登记表十八、电梯日巡视记录十九、电梯维修保养月考评表二十、电梯维修记录二十一、发电机季度保养记录二十二、发电机运行记录二十三、返修申请表二十四、防盗报警对讲电话保养记录二十五、防盗监控系统季保养记录二十六、房地产租赁合同二十七、房地产租赁申请审批表二十八、房屋接管验收表二十九、房屋接管验收遗留问题统计表三十、房屋接管移交表三十一、风机半年保养记录三十二、干式变压器保养记录三十三、高低压配电系统检查表三十四、更换电表记录三十五、更换水表记录三十六、工程竣工资料移交表三十七、公共配套设施接管验收表三十八、公共设施保养计划表三十九、公共设施维修、保养记录四十、公共设施维修养护审批记录四十一、公共设施一览表四十二、供电设施汇总统计表四十三、供水设施汇总统计表四十四、供水系统周检保养记录四十五、火警、火灾应急处理流程四十六、火灾自动报警设备季保养记录四十七、机动车辆出入登记表四十八、机房验收交接表四十九、接管资料移交清单五十、客户委托协议书五十一、空调工程验收记录表五十二、来访登记表五十三、楼宇接管资料移交清单五十四、绿化清单五十五、绿化班作息时间表五十六、绿化管理流程五十七、绿化养护月检表五十八、绿化员岗位安排表五十九、买卖承诺书六十、买卖协议书六十一、买卖要约通知书六十二、拟接物业考察表六十三、配电操作记录表六十四、配电柜、控制柜保养记录六十五、配电柜检修工作票六十六、配电柜年保养记录六十七、签领钥匙登记表六十八、清洁班作息时间表六十九、清洁工作日检查表七十、清洁设备、设施清单七十一、清洁员岗位安排表七十二、入伙资料签收表七十三、商铺单元验收交接表七十四、设备清单七十五、设备台帐七十六、设备(机具)外委维修申请表七十七、设备保养计划表七十八、设备标识卡七十九、设备检查保养计划表八十、设备清单八十一、设备事故报告单八十二、设备事故记录表八十三、设备台帐八十四、设备维修记录八十五、社区活动登记表八十六、社区活动工作人员岗位安排表八十七、社区活动计划申报表八十八、社区活动记录、质量检验表八十九、社区活动设施、设备清单九十、施工许可证九十一、室内安防报警应急反应流程九十二、室内装修审批表九十三、收楼通知书九十四、收楼须知九十五、停车场(库)固定车位登记表九十六、文化娱乐活动中心清洁工作日检表九十七、文化娱乐活动中心作息时间表九十八、文娱活动中心有偿服务登记表九十九、屋苑资料填报单(写字楼版)一百、屋苑资料填报单(住宅版)一百〇一、物料管理调查表一百〇二、物业管理方案审批表一百〇三、物业接管项目钥匙交接清单一百〇四、消防设施验收记录表一百〇五、消防巡逻记录表一百〇六、消防演练记录表一百〇七、消防中心值班记录一百〇八、消杀服务质量检验表一百〇九、小区室外清洁日检表一百一十、宴请申请表一百一十一、业户满意率统计表一百一十二、业户装修管理流程一百一十三、业主(住户)家庭情况登记表一百一十四、业主(住户)入住验房表一百一十五、业主委托协议书一百一十六、业主-租户收楼登记表一百一十七、业主-租户投诉处理登记表一百一十八、义务消防员名单一百一十九、隐蔽工程验收记录表一百二十、优质楼盘上网申请表一百二十一、月岗位安排表一百二十二、月卡收费登记表一百二十三、钥匙发放登记表一百二十四、钥匙借还-看房登记表一百二十五、值班记录表一百二十六、治安应急处理流程一百二十七、住户房屋维修记录卡一百二十八、住户入住管理流程一百二十九、住宅装修审批表一百三十、装璜工程审核表一百三十一、装修档案建立流程一百三十二、装修申请表一百三十三、装修施工人员登记表一百三十四、装修提交资料清单一百三十五、装修验收表一百三十六、资料档案文件移交表一百三十七、自行车出入登记表一百三十八、租赁清册一百三十九、租户装修申请表一百四十、租户装修申请表一百四十一、租赁协议书一百四十二、租赁要约通知书班长巡查记录表班:年月日NO:办公楼单元验收交接表验收交接表编号:办公楼公共区域验收交接表验收交接表编号:办理装修手续登记表保安闭路电视保养记录年月日 NO:保安工作班检表单位:队:班:检查人:保安巡逻签到卡岗位:区域:保安训练考核表单位:队年月日保安值班记录表管理处主任:日期:说明:1、检查人为物业管理员和管理处主任。
1 目的为规范大厦停车场管理,保证及时、准确的收取停车费,确保工作流程严谨,特制订本制度。
2 适用范围适应于大厦停车场收费管理3管理规定3.1 停车场车辆进出收费岗严格控制手动按键抬杆,任何车辆都应凭车辆出入卡刷卡自动抬杆出入。
3.2 因特殊原因系统无法正常启用需用手动按键开闸时,应当由停车场主管人员协同停车场收款员同时打开手动按键锁方能使用,并在《手动按键开闸登记表》上做好打开按键锁开闸登记。
3.3 车辆进入停车场时,车场收费员应检查“月租停车卡”是否在有效期内使用,在有效期结束前十天内提醒车主办理下一期限交费手续。
3.4 临时停放车辆的车主自行取卡。
3.5 因特殊原因系统无法正常启用时:3.5.1.收费员应验证所要停放车辆是否月卡车辆。
已办理月卡停车的须给予放行,如未办理月卡车辆的应按临时停车处理并收取临时停车费。
3.5.2.车辆进入停车场,进口岗应在《停车场车辆进出登记表》上登记进入车辆的车牌号码、进场时间;车辆离开停车场时,车场出口岗应登记离开车辆的离场时间、收费金额及收费员姓名。
3.6 停车场办理停车收费时必须以本公司向税务局领购定额发票作为停车费收费依据。
任何人不得以其他凭证或物品(如白纸条等)代替发票向车主收取停车费。
3.7 发票管理规定如下:3.7.1根据收款金额确定发放多少定额的服务发票。
3.7.2 保存定额发票的存根联及发票联,按照管理规定按时交财务对账。
3.7.3 在相应定额发票的存根联及发票联上印刷“年月日”。
3.8 对于己交费不领取发票的,收费员应在定额发票和存根联、发票联上同时加盖“作废”印章并保留其作废发票。
3.9 为确保资金完整、安全,任何人不得以任何理由从停车场收费岗抽取或挪用停车费。
停车场收费领1 班应每天到各收费岗收取停车费,登记在《停车场收费台账》上。
3.10 物业服务中心收款员向收费岗收取临时停车费时,应通过《停车费移交表》办理停车费移交手续。
停车场收费员交接班时清点停车卡使用情况做好交班记录、并以当班收费员登录停车场收费系统。
小区物业各项表格2023年12月5日目录住宅小区物业管理常用表格范本1.业主档案表范本2.业主装修申请表范本3.临时动火作业申请表范本4.装修施工人员临时出入许可证范本5.室内装修检查表范本6.室内装修违规记录表范本7.业主特约服务流水登记薄范本8.业主委托出售登记表范本9.业主委托出租登记表范本10.业主委托出租钥匙移交登记表范本11.租赁来电来访记录表范本12.文化活动记录表范本13.刊物来稿记录表范本14.管理部门值班安排表范本15.巡楼记录表范本16.投诉处理表范本17.业主月度投诉处理清单范本18.月度回访清单范本19.挂号邮件收发登记表范本20.挂号邮件退件登记表范本21.催款通知单范本22.最后催款通知单范本23.每月应收管理费明细表范本24.管理费欠费两个月业主明细表范本25.每月应收电费明细表范本26.每月应收水费明细表范本27.公共设施维修费用月度统计表范本28.停车票使用情况月统计表范本29.停车场收费每月汇总表范本30.车辆加油月记录表范本31.保安交接班记录表范本32.保安部重大事件总结报告范本目录33.停车场收费岗交接班记录表范本34.停车场车辆状况登记表范本35.车辆收费登记表范本36.车位月保统计表范本37.楼层清洁每日检查表范本38.地面清洁每日检查表范本39.绿化苗木清单范本40.盆景清单范本41.绿化养护记录表范本42.绿化喷药记录表范本43.绿化工具使用登记表范本44.撤出花木处理记录表范本45.绿化工程施工日记录表范本46.员工上岗证登记表范本47.员工入职登记表范本48.员工培训记录表范本49.员工离职归还物品清单范本50.员工请假单范本51.员工考勤汇总表范本52.员工月度奖励登记表范本53.员工月度处罚登记表范本54.员工住宿花名册范本55.员工宿舍公物丢失或损坏登记表范本56.员工出车登记表范本57.复印登记表范本58.文件归档目录范本59.外来文件清单范本60.档案销毁登记表范本61.设备总清单范本62.设备台账范本63.设备大修年度计划表范本64.消防栓检查表范本65.工具年度采购计划表范本66.工具领用登记表范本67.报废工具登记表范本68.业主空调安装统计表范本69.立管检查表范本70.灭火器配置统计表范本住宅小区物业规范化管理制度范本71.消防巡查异常情况记录表范本72.消防隐患整改月度汇总表范本73.楼层电房设备检查表范本1.业主档案表范本目录审核:制表:2.业主装修申请表范本住宅小区物业规范化管理制度范本3.临时动火作业申请表范本序号:年月日4.装修施工人员临时出入许可证范本物业管理公司经办人:5.室内装修检查表范本目录6.室内装修违规记录表范本年月日装修公司签认:物业管理公司签名:7.业主特约服务流水登记薄范本年月日住宅小区物业规范化管理制度范本8.业主委托出售登记表范本委托时间:9.业主委托出租登记表范本委托时间:目录业主确认:填表:10.业主委托出租钥匙移交登记表范本月份:11.租赁来电来访记录表范本住宅小区物业规范化管理制度范本12.文化活动记录表范本年月日13.刊物来稿记录表范本月份:审核:制表:14.管理部门值班安排表范本月份:15.巡楼记录表范本年月日主管:巡楼员:16.投诉处理表范本17.业主月度投诉处理清单范本年月日审核:制表:18.月度回访清单范本月份:年月日审核:制表:19.挂号邮件收发登记表范本20.挂号邮件退件登记表范本21.催款通知单范本×××室:据《业主公约》,用户应于每月日前缴清管理费及其他费用。
物业出入登记管理制度范本为加强物业出入登记的有效管理,确保业主安全,需要制定并实施相应的管理制度。
店铺今天为你整理了物业出入登记管理制度范本,希望对大家有帮助!物业出入登记管理制度范本篇一1.0 目的:1.1通过对小区大门的进出人员和物品进行有效的控制,使得物业小区有一个良好的生活秩序,为业主提供更优质的服务。
为构建和谐的社会做贡献。
2.0 适用范围:2.1 适用于南河小区大门所有人员、物品的出入管理。
3.0 职责:3.1保安人员负责门口人员和物品的出入管理。
3.2坚守岗位,不得擅自离开岗位。
3.3上班期间不得做与工作无关的任何事情。
3.4 遵守岗位规范,例行职业道德。
3.5 保持对讲机和值班电话的正常使用,时刻与巡逻人员和广大业主保持联系。
3.6 消防的培训,灭火技能的实行演练。
4.0 主要程序:4.1.1人员进出的管理4.1.1.0 本小区人员的进出的管理4.1.1.1 给本小区业主的车辆办理本小区停车证,出入时提醒广大业主将本小区停车证放置于车辆醒目位置。
以便保安进行检查。
4.1.1.2 给本小区业主的车辆办理IC卡停入地下车库。
业主可以至物业管理处缴费后办理IC卡。
4.1.1.3 岗位两人分工明确,一人注意门口人员的进出,另一人负责监控录像的查看。
对进出本小区的人员应主动礼貌的问候。
4.1.1.4 保安人员原则上应该主动地认识小区的所有的人员,更加有利于工作的开展。
4.1.1.5 保安人员应该主动询问每个出入人员,并注意说话时候的语气和态度。
4.1.1.6 保安处可办理南侧通往菜场的门禁卡,需至物业办理相关手续方可至保安处办理。
4.1.1.7 给业主办理本小区的出入证件。
在夜晚(10:00到06:00)时候凭证出入。
其它时间可以不带出入证。
4.1.2 外部人员的管理4.1.2.1 准备外来人员登记表,包括来访真的姓名,来访者的身份证号,来访者的联系方式,被访者的姓名,访问原因,访问起止时间。
物业停车场车辆管理员培训资料停车场管理是日常管理的一个重要内容。
如何使车辆有序进入、安全停放,减少事故、减少纠纷,杜绝车辆丢失,控制非业主/住户人员车辆在停车场发生火灾、碰撞事故的应急处理等问题,根据本物业的实际情况制定如下管理方案。
日常管理要点1、制定完善的停车场管理制度,并遵照执行。
2、定期检查停车场配置足够的消防栓等灭火器械,并可通过防火卷帘将整个车场分割成若干个防火区域;车管员对易燃易爆物品、烟火等涉及安全的一切事项严格把关,提高警惕性,杜绝隐患。
3、私家车位设立明显识别标示,车管员不让其他车辆挤占私家车位;对于一些禁止停车的场所,设置显著的禁停标志,对违禁的车辆实施处罚。
4、对于临时泊车卡、月保卡与私家车位卡采用不同颜色印制,便于识别管理,在车卡背面注明有关事项如:不赔偿损失、车辆应自办保险等,尽量避免事后纠纷。
5、车场配置显著的出入口指示、限高标志、禁鸣标识、限速标志、车场管理须知、收费标准等。
6、车管员对每辆进入车场车辆作适当检查,注意车辆是否有被撞、被刮等迹象做好现场记录由车主签字确认,在此减少不必要的纠纷;主动礼貌提醒车主不要将贵重物品留在车内,同时阻止闲杂人员进入车场。
7、停车场将安排专职车管员对停车场实施巡查管理,并引导车辆停放,提供问询服务。
8、对车场出入口附近的路面实施人车分流,确保区内人员进出及活动的安全;对于易产生交通瓶颈、造成堵塞的地段及时进行有效疏导。
9、在停车管理员手中将备一份年保车主基本档案,以便车辆发生危险情况或紧急疏散时使用;车管员巡查中若发现停放车辆有异常情况(自燃等)要立刻采取措施实施补救,若车辆之间发生交通事故,要尽快处理,以不妨碍车辆通行为准则,并好事件报告。
10、对于长期乱停乱放、耍赖不交车辆保管费的车辆,要通知服务处按规定给予协商处理。
停车场各种相关制度单有良好的停车场库,如果没有健全的管理制度,同样不能把车辆管好。
健全的管理制度应该包括:门卫管理制度、车辆保管规定等。
公共秩序管理服务重点内容概述:包括公共安全防范管理服务、消防管理服务和车辆停放管理服务等方面内容。
公共秩序管理服务的实施,一要以国家相关法规为准绳,二要以物业服务合同的约定为根据,明确相关各方的责任和义务,不得超越职权范围,不得违规操作。
第一节公共安全防范管理服务一、公共安全防范管理服务的内容(一)、出入管理物业项目的出入管理应根据国家法规和物业管理服务合同的约定,区分不同物业的类型和档次,制定相应方案,实现人员、物品、车辆等出入的有效管理。
(二)、安防系统的使用、维护和管理物业管理安防系统是指物业管理区域内用于治安、消防、车辆管理及紧急呼叫等安全防范的技术设备系统。
(三)施工现场管理(四)配合政府开展社区管理1、物业管理企业在社区组织重大活动时,应及时知会辖区派出所及社区居委会,相互协调,避免发生意外事故。
2、物业管理企业在社区组织重大活动时,应及时通知相关部门,并协助做好调查取证及善后处理工作。
3、积极配合相关部门做好法律政策宣传教育。
二、安全防范服务的要求(一)安防人员的仪表和礼貌礼仪(二)巡逻、门岗等执勤岗位1、服从领导,听从指挥2、熟悉物业及业主(或物业使用人)基本情况,如业主(物业使用人)家庭成员、楼宇结构、消防设备、各类技防设备、各类机电设备分布情况、消防中心、应急反应等;3、按规定路线和方式巡逻、签到,未签到或不及时签到要记录原因;(巡视记录表)4、熟悉人员和物品出入管理流程,具备条件的,可对外来人员及把外搬物品做好记录及控制;(出入登记表)5、观察细致,反应迅速,按照有关规定及时发现,处理各种事故隐患及突发事件;(应急处置程序)6、相互配合,妥善处理各种问题。
对于超出职权或无法处理的情况,应及时汇报。
(三)值班记录(交接班记录表)(四)技防设施设备三、安全防范工作检查办法(日、周、月检记录表)(一)日检安防队伍的各班班组长每天应依据检查标准对本班各岗位的当班人员进行检查,检查内容包括:仪表礼节、服务态度、工作纪律、工作质量、工作记录、交接班、岗位形象和安全隐患等,对存在的问题应及时指出并作相应处理。
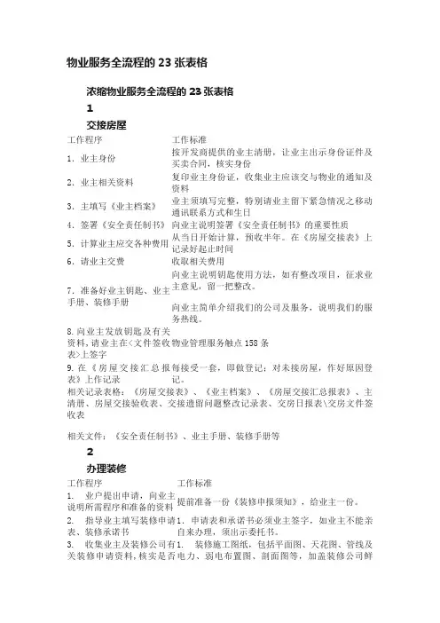
物业服务全流程的23张表格浓缩物业服务全流程的23张表格1交接房屋工作程序工作标准1.业主身份按开发商提供的业主清册,让业主出示身份证件及买卖合同,核实身份2.业主相关资料复印业主身份证,收集业主应该交与物业的通知及资料3.主填写《业主档案》业主须填写完整,特别请业主留下紧急情况之移动通讯联系方式和生日4.签署《安全责任制书》向业主说明签署《安全责任制书》的重要性质5.计算业主应交各种费用从当日开始计算,预收半年。
在《房屋交接表》上记录好起止时间6.请业主交费收取相关费用7.准备好业主钥匙、业主手册、装修手册向业主说明钥匙使用方法,如有整改项目,征求业主意见,留一把整改。
向业主简单介绍我们的公司及服务,说明我们的服务热线。
8.向业主发放钥匙及有关资料,请业主在<文件签收表>上签字物业管理服务触点158条9.在《房屋交接汇总报表》上作记录每接受一套,即做登记;对未接房屋,作好原因登记。
相关记录表格:《房屋交接表》、《业主档案》、《房屋交接汇总报表》、主清册、房屋交接验收表、交接遗留问题整改记录表、交房日报表\交房文件签收表相关文件:《安全责任制书》、业主手册、装修手册等2办理装修工作程序工作标准1. 业户提出申请,向业主说明所需程序和准备的资料提前准备一份《装修申报须知》,给业主一份。
2. 指导业主填写装修申请表、装修承诺书1.申请表和承诺书必须业主签字,如业主不能亲自来办理,须出示委托书。
3. 收集业主及装修公司有关装修申请资料,核实是否1. 装修施工图纸,包括平面图、天花图、管线及电力、弱电布置图、剖面图等,加盖装修公司鲜符合规定章。
装修公司负责人身份证、营业执照、施工资质证书复印件各一份,并加盖鲜章。
并核实上述证书是否有效。
如涉及商业性质或重点装修场所,还须提供设计资质证书。
4.将装修申请资料整理成套,交工程部审批1. 在1个工作日内审批完毕,并通知客户;2. 客户部、工程部负责人或授权人审批签字。