日立Chromaster液相色谱仪操作、清洁、维护、保养规程资料
- 格式:doc
- 大小:2.11 MB
- 文档页数:12
⽇⽴Chromaster液相⾊谱仪操作、清洁、维护、保养规程资料⽂件⽬录⼀、⽬的 (2)⼆、范围 (2)三、责任者 (2)四、内容 (2)五、修订历史 (2)六、相关记录 (12)⼀、⽬的1、建⽴⼀个⽇⽴Chromaster液相⾊谱仪操作、清洁、维护、保养规程。
⼆、范围1、⽇⽴Chromaster液相⾊谱仪。
三、责任者1、中⼼化验室主任,操作者。
四、内容1、仪器型号及组成:2、⼯作环境3、操作规程3.1使⽤前准备a)每次开机前先检查电源连接情况,确保电源正确的连接。
b)每次开机前检验流动相,以保证⾜够量的流动相。
3.2 开机确认电源连接正确后,打开各使⽤模块电源。
3.3打开与设备连接的电脑,在电脑桌⾯双击图标,使操作系统与设备联机,进⼊登录窗⼝。
3.4 第⼀次使⽤仪器时应对仪器进⾏配置。
选择配置,进⼊仪器配置界⾯3.4.1 点击“增加”,选择连接的仪器3.4.2 打开仪器,⾃动检测配置的仪器模块3.4.3 确认⾃动检测所有模块,确认泵的信息、⾃动进样器的信息、柱温箱信息(选择control off at shutdown)、检测器信息(选择lamp off at shutdown)3.4.4 配置仪器,点击向右箭头,命名仪器名称。
3.5 输⼊⽤户名、密码,选择创建新⼯程登录。
3.6 仪器准备3.6.1 排空打开设备监视器,打开排空阀,设流速为5,流量100%,点击“清洗”,分别将四条管路排⽓泡,结束之后关闭排空阀。
3.6.2 ⾃动进样器清洗点击“清洗”,依次对柱塞、注射器进⾏清洗3.7⽅法设置点击“新建⽅法”,在“⽅法”下选择“事件表”按照检测需要对⾃动进样器、LC梯度、液相⾊谱控制、测量、采集、恒温器、积分、计算进⾏设置,设置完成后点击“发送⽅法”3.8 基线⽅法发送仪器运⾏稳定之后,点击“数据采集”查看基线3.9 序列设置及运⾏点击“序列”,分别对样品起始位置“SV”、结束位置“EV”、样品ID、样品名、进样量、进样体积、⽂件名、⽅法名、报告格式等进⾏设置,设置完毕后点击“序列检查”、“序列保存”再“运⾏”。
液相色谱仪维护保养操作规程一﹑目的为进一步强化实验仪器设备维护保养工作,特此制定液相色谱仪维护保养操作规程,旨在保障仪器设备持续正常,平稳运行状态,提高效能。
二﹑应用范围本规程适用于液相色谱仪的维护保养工作。
三﹑维护内容及流程1.清洁仪器,定期对仪器外表面特别是凹角部位做深度清洁,可使用软布擦拭仪器表面灰尘,包括键盘,如有必要可使用水﹑乙醇溶液和其他实验室常用清洁剂。
2.检查密封件,查看密封件有无老化现象,特别是漏液导致基线不准问题时。
3.更换洗针液,一般是用20%乙腈溶液进行清洗,如有浑浊现象及时更换处理。
4.清洗溶剂过滤头,用35%浓硝酸溶液浸泡1小时可使用超声清洗或按照设备厂家推荐的技术方法进行处理。
四﹑常见故障处理1.如遇到泵压不稳或流动相不能抽取,则可能是单向阀出现问题,卸下用异丙醇超声波清洗,清洗时须按其安装的方向放置在小烧杯中,切记不可与安装方向倒置超洗。
2.排液阀不能完全密封或漏液时一般是其中的垫片污染或磨损,可卸下后取出其垫片用异丙醇超声波清洗或更换垫圈。
3.色谱峰出现异常情况时,可能是过滤器被污染,拆下用异丙醇超洗或更换过滤垫片。
五﹑维护周期1.清洁仪器每月一次2.检查密封件每月一次3.更换洗针液每季度一次4.清洗溶剂过滤头每月一次六﹑维护内容记录本规程制定的维护周期,使用者可根据设备所处环境及使用频率进行适当调整。
操作人员按此规程内容对仪器设备做好维护保养工作,并做好维护记录,记录格式见下表。
液相色谱仪维护保养操作记录表注:①请及时做好维护记录存入仪器设备档案妥善保管。
②维护周期可以根据仪器设备使用情况进行适当调整。
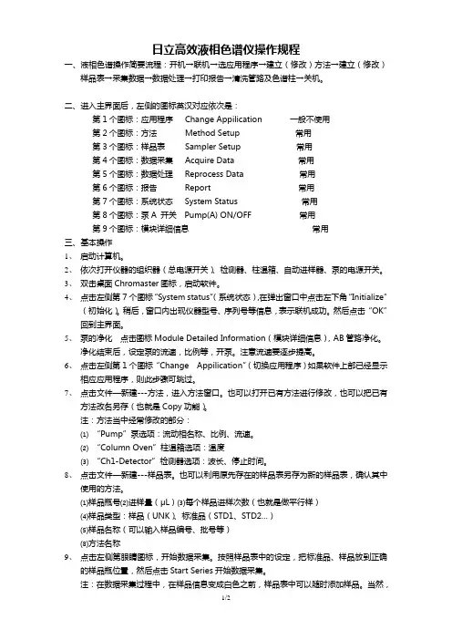
日立高效液相色谱仪操作规程一、液相色谱操作简要流程:开机→联机→选应用程序→建立(修改)方法→建立(修改)样品表→采集数据→数据处理→打印报告→清洗管路及色谱柱→关机。
二、进入主界面后,左侧的图标英汉对应依次是:第1个图标:应用程序Change Appilication 一般不使用第2个图标:方法Method Setup 常用第3个图标:样品表Sampler Setup 常用第4个图标:数据采集Acquire Data 常用第5个图标:数据处理Reprocess Data 常用第6个图标:报告Report 常用第7个图标:系统状态System Status 常用第8个图标:泵A 开关Pump(A) ON/OFF 常用第9个图标:模块详细信息常用三、基本操作1、启动计算机。
2、依次打开仪器的组织器(总电源开关)、检测器、柱温箱、自动进样器、泵的电源开关。
3、双击桌面Chromaster图标,启动软件。
4、点击左侧第7个图标“System status”(系统状态),在弹出窗口中点击左下角“Initialize”(初始化)。
稍后,窗口内出现仪器型号、序列号等信息,表示联机成功。
然后点击“OK”回到主界面。
5、泵的净化点击图标Module Detailed Information(模块详细信息),AB管路净化。
净化结束后,设定泵的流速,比例等,开泵。
注意流速要逐步提高。
6、点击左侧第1个图标“Change Appilication”(切换应用程序)如果软件上部已经显示相应应用程序,则此步骤可跳过。
7、点击文件—新建---方法,进入方法窗口。
也可以打开已有方法进行修改,也可以把已有方法改名另存(也就是Copy功能)。
注:方法当中经常修改的部分:⑴“Pump”泵选项:流动相名称、比例、流速。
⑵“Column Oven”柱温箱选项:温度⑶“Ch1-Detector”检测器选项:波长、停止时间。
8、点击文件—新建---样品表。
液相色谱检测器安全操作及保养规程液相色谱(Liquid Chromatography,LC)是一种常用的分离技术,特别是在生物医学研究中广泛应用。
液相色谱检测器是液相色谱装置的核心部件之一,用于检测分离出来的化合物。
液相色谱检测器的操作和维护对于保证实验结果的准确性和精度至关重要。
本文将介绍液相色谱检测器的安全操作和保养规程,以确保实验安全和设备长期稳定运行。
安全操作规程1. 准备工作1.在使用液相色谱检测器前,确认设备已经连接到气源、水源和电源。
检测器的前、后端已安装连接装置,并连接好管路。
2.确认溶剂的配制和储存情况。
使用前检查溶剂瓶标签,确认溶剂品质和容量,并检查是否正确配置。
3.确认样品运输和储存情况。
避免样品的受污染和氧化。
2. 操作步骤1.开机前应先紧密关闭系统中的阀门,并将检测器电源开关置于“off”状态。
2.检查所有管路的连接情况,特别是液相进出口连接的 O 型圈是否正确安装、气路管道的泄漏情况。
检测器关闭时,通常应将管路从电池式密封器中取出以避免连接管绳发生损坏。
3.将检测器电源开关置于“on”状态,等待检测器启动。
检测器启动成功后,再将其他仪器设备通电打开,进行系统的联动。
4.调整气源压力和氧气参考电压。
根据系统要求调整流量计、压力表、氢气参考电压或氧气参考电压等,确保单元通气和灵敏度正常。
5.开始样品检测,设置分离检测条件,按照样品管路和检测器的参数要求,进行分析检测。
注:系统的具体操作方法和要求还根据不同厂家的设备和实验要求有所差异,导入操作前请务必先阅读液相色谱检测器的操作说明书或厂家提供的操作指南。
3. 停机操作在使用完毕后,应按以下顺序逐个关闭各管道和仪器: 1. 停止检测器数据采集,将电源关闭,在关闭检测器之前,应惯性使进采样管路的液相流洗空,使流道内不含有任何系统残留物。
2. 关闭气源管理阀,切断气源。
3. 断开检测器与其他实验室设备的联动,逐个关闭仪器设备的电源,并关闭气源、水源、电源管路,切断接口连接器的电源。
液相色谱实用技术(四)液相色谱仪的使用及保养高效液相色谱系统的组成色谱泵进样器数据处理检测器色谱柱色谱泵的排气操作❀使用前,应先确认泵头内没有气体,如有气体要按以下步骤排气:✎将排液阀反时针转2-3圈,用10ml注射器抽,直到出液✎按以下方法之一将泵的后面放空➠将U6K的C阀打开,或717设在PURGE状态➠或,将参比阀打开➠或,把色谱柱摘下✎打开电源开关✎开大流速到6-9ml/min✎同时用10ml注射器从排液阀注入流动相✎直到泵后的流速稳定无气泡为止色谱泵的运行❀注意用外部控制器与用泵面板控制的区别✎有些型号的外部控制器与面板不能同时用✎如需要面板控制,需要断开控制线或关闭控制器❀排气后的色谱泵即可运行✎注意∶➠排气后,先设流速为 0➠恢复排气时断开的部分,如∶进样器、色谱柱➠如需要,恢复排气时断开的控制线❀根据色谱柱的不同,逐渐提高流速到设定值Waters 515 泵的前面板❀515泵的电源开关❀排液阀❀出口阀后部清洗孔Waters 515 泵的操作面板✣在Run与Ready之间切换✣用于设定各种参数✣用于选择和存储泵的操作参数✣用于更改具体参数或选择参数项600系列泵的操作❀600系列泵都有两种操作模式✎系统控制器∶PowerLine Controller✎梯度控制器∶Gradient Controller❀设置方式✎按功能键的SetUp✎用屏幕键 PUMPCONFIG,选UNIT TYPE 4561237890·Clear Enter Home屏幕键∶其功能见屏幕的显示功能键∶其功能标于键上600系列泵作为系统控制器❀600系列泵的系统控制∶PowerLine Controller ✎可作为HPLC的中心,控制色谱泵、自动进样器、检测器、柱温箱及积分仪等❀Set Up:设置泵,进样器,检测器❀Direct Control:直接控制色谱系统的各部件❀Operate Method:运行已编好的色谱方法❀Program Method:编色谱方法✎序列编每瓶样品用的方法表及进样量❀Program Table:建立各种方法表格✎梯度表、外部事件表,检测器编程600系列泵作为梯度控制器❀600系列泵的梯度控制:Gradient Controller ✎可控制泵、并作为IEEE部件由外部控制器控制,如Millennium2010, Millennium³²✎由外部控制器控制时,必须设置为此状态❀Set Up:设置泵,IEEE地址❀Direct Control:直接控制泵,等比操作,柱温等❀Operate Method:运行已编好的梯度方法❀Program Method:编梯度表❀Program Table:编同一梯度表下的外部事件表600系列泵的HELP键❀600系列泵的HELP键非常有用✎在设置时,如有疑问,可用HELP提示每个设置的含义❀在屏幕键的最右端一般都是HELP键4561237890·Clear Enter HomeHELP键HELP2690开机后的主屏幕2690的状态屏幕2690的Dry Prime操作2690的Dry Prime操作(续)当溶剂管理系统的流路是干的或系统中有空气存在时,用Dry Prime 功能来灌注输液系统. 利用Dry Prime屏幕,你可以分别灌注各条溶剂通道,而并未输送溶剂.进行dry prime的操作步骤如下1. 轻轻振摇溶剂瓶中的过滤头以除去可能留存的气泡.2. 在灌注排液阀出口插上一支注射器, 然后打开排液阀(反时针旋转半圈).不要将注射器固定在排液阀上,而要用手将其贴紧阀的出口.3. 选择Dry Prime, 然后按OK.4. 按屏幕上你想灌注的相应的流路(A,B,C,或D)键.5. 用一只手握住注射器,同时用另一只手抽注射器的杆,使针筒中产生一段让流路中空气逸出所必需的真空.6. 重复此操作直至排液口有溶剂流出.这可能需要几分钟时间,特别是当在线脱气机也同时在灌注时,时间会更长.7. 重复上述操作将4个溶剂通道全都充满溶剂, 然后关闭排液阀.2690的Dry Prime操作(续)2690的Dry Prime操作(续)✎按相应的键选择一条欲做prime的通道. 建议用粘度最低的溶剂做灌注,这样有助于将通道内的空气冲出, 特别是系统中安装有在线真空脱气机时.✎在duration项中, 输入一个数值 (从5 起) 然后按Continue 键.✎此时溶剂管理系统开始运行. 当运行时间结束,溶剂管理系统停止运行, 而 2690分离单元进入Idle(等待)状态.✎进行Wet Prime操作.Note1:对于dry prime,切不可输入流速值,仪器会自动缓慢地将流速升至预设值.Note2:当溶剂正在流动时,这是检验梯度比例阀阀和脱气机的流路连接是否漏液的好时机.2690的Wet Prime操作2690的Wet Prime操作(续)❀在做完干灌注之后进行.这对于除去在真空脱气机腔内或氦气喷射管中产生的气泡极为重要. 当你更换溶剂瓶或流动相时,也必须要做湿灌注. wet prime将流路改为从溶剂瓶到V1阀,然后通向废液瓶.❀Note: 为了避免损害柱塞杆密封垫, wet prime只能在溶剂管理系统的流路通道中已充有溶剂的情况下进行.❀选择Wet Prime, 然后按OK.2690的Wet Prime操作(续)2690的Wet Prime操作(续)1 轻轻振摇溶剂瓶中的过滤头以除去可能留存的气泡.2.输入用于 prime的流速和持续时间(所用的溶剂组成是在Status 屏幕中输入的), 然后按OK. 溶剂管理系统开始运行. Prime的持续时间取决于安装在2690上的选件.选件流速 (mL/min)持续时间(min)真空脱气机 7.5 6氦气脱气 7.5 23.到达指定时间后流速停止,2690 回到Idle状态.色谱泵的保养❀流动相要过滤❀常用缓冲液时,停泵前要用水冲洗,并用水冲洗柱塞杆清洗孔❀拧紧排液阀时,不要太用力,以不渗液为准❀更换流动相时,要保证两种溶剂的互溶性,如不互溶,要用一种中间溶剂过渡77257725i i 手动进样器固定体积进样的操作❀需要大的(1-5ml )注射器取样品进样❀一般的进样环(loop )大小是10-25微升,改变进样体积需要不同的loop ,改变loop 比较麻烦❀上样量必须大于loop 体积的5-10倍,才能得到好的重现性,总样品量小时受到限制❀通过旋转进样器的把柄,直接把样品进到色谱柱的柱头7725i可变体积进样❀操作同固定体积进样,只是定量依靠微量注射器❀不需要更换定量管loop❀7725i的优点✎旋转操作时不中断流速✎可部分充满(可变),也可全部充满(固定)loop✎孔角度较宽,改善了操作的容易程度✎11个loops从2µL到5ml,进样从1µL到5ml✎内部有进样信号线(7725i)✎容易使用,可靠,717plus 的面板❀面板同600相似❀在主屏幕下有∶✎Auto Page ✎Stat Page ✎Purge Page ✎Config Page ✎Diag Page456123789·ClearEnterHomeAuto Page ∶编程及运行样品方法Stat Page ∶中断程序运行急需样品Purge Page ∶冲洗样品环并测流动相Config Page ∶设置硬件及LC 的参数Diag Page ∶校正进样器,测试阀,保养717plus操作前的准备❀注意事项∶✎洗针溶剂瓶(绿色塑料管)不要放在717plus的上部,应放于717plus同一水平面✎洗针溶剂根据流动相的不同应有不同:流动相洗针溶剂缓冲溶液,反相50% 水∶ 50% 甲醇纯缓冲溶液100% 水非水溶液,反相100% 甲醇正相流动相GPC流动相离子交换对离子试剂的水溶液717plus的操作❀用Millennium色谱管理软件控制✎在717plus上一般没有键需要动✎开机时可做:清洗(PURGE),偶尔需要改IEEE地址❀在以下情况需要从717plus的面板上操作➀没有系统控制器(如用PC800,积分仪)时➠一般从主屏幕,到 AUTO PAGE 使用➁需要用一些高级的功能时➠自动衍生➠自动转移样品➠改变进样针的高度,等等2487检测器启动步骤✎启动诊断程序: LCD, CPU✎初始化系统✎点灯✎预热倒计时: 5 分钟✎搜索 656 nm✎优化系统性能✎确定校正峰✎完成初始化✎平衡 30 分钟2487的显示屏幕通道吸光度灯开/关波长灵敏度下一画面运行时间自控/遥控诊断开/关键盘锁开/关单/双波长Shift 开/关2487的面板及操作回车键分屏显示键选项移动键主屏幕方法调用,A/B 通道参数显示切换设置及诊断单/双波长方式切换,自动调零运行/停止键第二功能键监视色谱图Waters 996 的操作❀996需同Millennium一起工作✎所有的操作在2010或M³²上完成2010996996二极管矩阵检测器的开启过程✎点灯, 指示灯点亮✎诊断, 检查校准✎状态灯点亮 ,处于准备状态✎稳定1小时后可用于收集数据方法开发要考虑的参数❀波长范围✎190 to 800 nm❀采样速率✎20, 10, 5, 2, 1, 0.5, 0.25, 0.1, 0.05, 0.017 光谱/秒❀分辨率✎1.2 to 24.0 nm, 以1.2的倍数增加设定波长范围时需考虑以下几点✎HPLC级的水没有明显的紫外吸收.✎HPLC级的溶剂,如甲醇,乙腈有各自的紫外截止波长,即,在某一特殊波长它们具有较强的紫外吸收.✎HPLC用的缓冲盐也具有紫外截止波长.✎最终流动相,例如40% 水和60% 甲醇具有某个截止波长✎流动相是否新鲜配制和脱气好坏会产生差异!✎对于一个化合物来说,观察到的光谱是该化合物的吸收和流动相的吸收在波长范围内的叠加.✎在低波长处观察到的吸收可能会超出检测器的范围Waters 410及2410的日常操作❀调整检测器内、外(如有柱温箱)温度❀以5ml/min的流速“purge”参比池五分钟✎不接色谱柱!❀视室温变化大小,需较长时间的平衡❀参数设置按文献值或实验决定❀通常410可以在白天结束工作后不关机,保持0.1到0.5ml/min的流速,可节省第二天的平衡时间显示参数指示灯Waters 410及2410的面板410及2410操作:键盘及指示灯按下键盘上的某些键,会有相应的指示灯亮,分别表示∶%Full Scale屏幕上的显示为记录仪输出满刻度量程的百分比SENS屏幕上的显示为目前的灵敏度设置SCALE FACTOR屏幕上的显示为目前的刻度因子,10mV 输出起作用EXT1℃ / EXT2℃屏幕上的显示为外部柱温箱温度,或可设置温度INT℃屏幕上的显示为检测器内部温度2ND FUNC按下此键(蓝色)可选键上方指示的第二功能,其指示灯在 ENTER键的旁边REMOTE表示410在其他控制器的控制下示差检测器的注意事项❀不能做梯度实验❀最大的池耐压是100 psi❀流速范围是0.3 - 10ml/min.474的操作❀显示∶在一般(Normal)操作模式下,474有如下显示Mode显示474目前的操作模式,Normal、Program、ScanSignal显示当前荧光发射信号的强度Response 响应设置的大小,相当于滤波(Filter)常数EXλ激发波长(nm)EMλ发射波长(nm)Gain增益设置的大小,加在光电倍增管上的电压,大时灵敏度高Atten衰减设置的大小,对10mV信号的衰减,积分信号不起作用键盘∶很多键有多个功能,需用Shift 键控制HPLC常见问题❀系统压力问题✎压力高✎压力低或没有压力✎压力不稳❀流路基线噪音问题✎基线不稳定(不重复)✎长、短程振荡✎基线漂移✎噪音脉冲尖刺HPLC常见问题分析❀系统压力问题✎压力高的原因➠温度太低➠流速太高➠流动相粘度大➠管路堵塞➠仪器或色谱柱堵塞➠压力传感器问题HPLC常见问题分析(续)❀系统压力问题✎压力低或没有压力➠温度太高;流速太低➠泵关闭或保险丝断了➠泵未输送流动相•储液瓶中无溶剂•低压限设置不当•泵未正确排气•溶剂入口过滤头堵•入口管路中有空气•泵失效➠系统内有渗漏处➠所用溶剂不正确➠自动进样器在Purge时卡住HPLC常见问题分析(续)❀系统压力问题✎压力不稳➠压力传感器问题➠泵排气不充分➠泵失效➠流动相未正确脱气➠所用溶剂不混溶或易挥发HPLC常见问题分析(续)❀流路基线噪音问题✎基线不稳定(不重复)➠检测池中有大的气泡➠流路中有小气泡流过➠系统未稳定或未达到化学平衡➠流动相被污染➠检测器流动池漏➠色谱柱污染HPLC常见问题分析(续)❀流路基线噪音问题✎基线漂移➠系统不稳或未化学平衡➠温度波动➠流动相未正确脱气➠流动相被污染;流动相中有稳定剂或稳定剂变化➠检测器流动池漏;系统中有渗漏➠色谱柱污染;固定相渗漏➠选用不正确的检测波长(相对于溶剂)➠有迟流出的组分HPLC常见问题分析(续)❀流路基线噪音问题✎短程振荡➠泵压不稳➠泵入口管松,弯或堵塞➠溶剂混合不充分➠检测池中有大气泡➠泵入口阀脏或失效➠泵柱塞杆密封垫磨损➠检测器出口溶液成滴状流入废液瓶HPLC常见问题分析(续)❀流路基线噪音问题✎长程振荡➠温度波动➠溶剂被循环通过系统✎噪音脉冲尖刺➠流路中有小气泡➠泵头有气泡空腔➠入口阀脏或失效➠检测池中有小颗粒物➠泵或检测器未正确接地。
使用说明书液相色谱仪日常保养和注意事项目录第一部分液相色谱仪日常维护和注意事项仪器安装条件注意事项 (1)使用注意事项 (1)流动相使用的注意事项 (1)流动相的更换 (2)储液器的注意事项 (2)管路连接的注意事项 (2)基本操作注意事项 (2)各单元日常维护 (3)色谱柱的保养事项 (3)手动进样阀的维护注意事项 (3)高压恒流泵的维护注意事项 (3)紫外检测器的维护注意事项 (5)液相色谱仪日常维护和注意事项感谢您购买我公司的液相色谱仪。
为了能够使您更好地使用该产品,并为您的工作带来最大的帮助。
首先请您仔细地阅读以下的《液相色谱系统日常维护和注意事项》。
仪器安装条件注意事项安装本仪器的实验台应水平,稳固,并具有足够的放置空间;避免在具有腐蚀性气体、大量灰尘或能产生强磁场的地方安装本仪器,否则将会影响仪器的正常运转并且缩短仪器使用寿命;由于仪器所用溶剂是易燃并且有毒,故安装设备的房间应彻底通风,且具有向外排风的装置,否则会引起中毒或身体不适,也会引起火灾;应安装四个以上三芯电源插座(220V, 5~10A),必须具有专门的接地线(注意,绝不能将电源线的中线作为接地线),并确保仪器电源的电压稳定在交流(220±22)V,否则会导致仪器的不正常运作甚至损坏仪器;如果实验室无专用的接地线,一般可用Φ15~20mm的铜棒打入地下1~1.5米,用Φ1.2mm左右的塑胶单股导线连接到电源插座的接地端。
如果实验室电压不稳定或者不在交流(220±22)V范围内,则必须使用具有足够功率的稳压器等必要设备,使电源电压稳定。
实验室的室温尽可能控制在15℃-30℃范围内,并且波动要小;湿度在45%-85%范围内;由空调或其他设备产生的气流不要直吹仪器,避免光线直射及振动;仪器启动顺序:先开高压恒流泵和紫外检测器,待紫外检测器自检完毕,回到默认波长254nm后,打开工作站软件;仪器关闭顺序:先按泵停止,关闭氘灯,退出工作站软件,然后再关仪器。
液相色谱仪的维护保养液相色谱仪是一种高精密仪器,维护保养工作对于保证其正常运行和延长使用寿命具有重要意义。
以下是液相色谱仪各部分的维护保养方法:一、流动相溶剂瓶溶剂瓶是流动相的起点,通常用于盛放水相溶液或有机相溶液。
在保养过程中,要注意以下几点:1、防止污染:对于水相溶液,要勤换流动相,保持溶剂瓶清洁。
2、防止聚合:对于有机相溶液,要注意防止溶剂发生聚合,例如乙腈在适宜的光照条件下容易发生聚合,需定期检查并及时更换。
二、高压泵高压泵是液相色谱仪的核心部件,用于提供流动相压力。
在保养过程中,要注意以下几点:1、定期检查泵内是否有异物,如有异物需及时清除。
2、检查泵的密封性能,如发现泄漏需及时更换密封件。
3、保持泵的清洁,避免长时间不使用导致沉积物积累。
三、进样器进样器用于将样品引入色谱柱。
在保养过程中,要注意以下几点:1、定期清洗进样器,防止样品残留导致污染。
2、检查进样器的密封性能,如发现泄漏需及时更换密封件。
四、色谱柱色谱柱是液相色谱仪进行分离的关键部件。
在保养过程中,要注意以下几点:1、定期清洗色谱柱,防止样品残留和柱效降低。
2、避免色谱柱长时间处于高温和高压状态,以免损坏柱材。
3、定期检查色谱柱的固定相,如发现损坏或流失需及时更换。
五、检测器检测器用于检测分离后的样品信号。
在保养过程中,要注意以下几点:1、定期清洗检测器,防止污染导致信号不稳定。
2、 检查检测器的灵敏度和响应时间,如发现异常需及时处理。
六、废液废液是液相色谱仪运行过程中产生的废弃物。
在处理废液时,要注意以下几点:1、遵守实验室废液处理规定,避免对环境造成污染。
2、 合理分类和回收废液,减少资源浪费。
结束语:总之,做好液相色谱仪的维护保养工作,需要从各个部件入手,遵循相应的操作规程,定期进行检查和清洗,确保仪器处于良好的工作状态。
同时,加强仪器的管理和使用培训,提高操作人员的操作水平,有助于降低故障率,延长仪器使用寿命。
液相色谱仪使用及维护方法液相色谱操作规程液相色谱仪使用时要特别的注意:使用卡套柱时,两端的卡套应时刻连接在柱芯上。
不管您是平衡色谱柱或是清洗,任何时候都不能将卡套取下来,否则会造成填料的流失。
液相色谱柱使用注意:A.卡套柱的液相色谱仪使用时要特别的注意:使用卡套柱时,两端的卡套应时刻连接在柱芯上。
不管您是平衡色谱柱或是清洗,任何时候都不能将卡套取下来,否则会造成填料的流失。
液相色谱柱使用注意:A.卡套柱的安装(加预柱)1.将卡套架套入柱芯2.将两片夹套片嵌入柱芯的凹槽,使夹套高于柱芯3.将已套到柱芯上的卡套架向上推,直至高过夹套片4.将"子弹头"预柱放入卡套片内5.将卡套帽和卡套架旋在一起,然后用手拧紧6.然后依同样的次序连接好柱子的另一端B.平衡色谱柱反相色谱柱在经过出厂测试后是保存在乙腈/水中的。
请确定确保您所使用的流动相和乙腈/水互溶。
由于色谱柱在储存或运输过程中可能会干掉,因此在用流动相分析样品之前,应使用10-20倍柱体积的甲醇或乙腈平衡色谱柱;假如您所使用的流动相中含有缓冲盐,应注意用纯水"过渡"。
硅胶柱或极性色谱柱在经过出厂测试后是保存在正庚烷中的。
假如该色谱柱需要使用含水的流动相,请在使用流动相之前用乙醇或异丙醇平衡如何平衡色谱柱?平衡过程中,将流速缓慢地提高用流动相平衡色谱柱直到获得稳定的基线(缓冲盐或离子对试剂度假如较低,则需要较长的时间来平衡)色谱柱的再生进行色谱柱再生时,应使用一个谦价的泵,我们建议可以不使用您的高效液相色谱仪上的泵。
注意:在对NH2改性的色谱柱进行再生时,由于NH2可能成铵根离子的形式存在,因此应当在水洗后用0.1M的氨水冲洗,然后再用水冲洗至碱溶液完全流出。
假如简单的有机溶剂/水的处理不能够完全洗去硅胶表面吸附的杂质,用0.05M稀硫酸冲洗特别有效。
色谱柱的维护:1.使用预柱保护分析柱(硅胶在极性流动相/离子性流动相中有确定的溶解度)2.大多数反相色谱柱的pH稳定范围是2-7.5,尽量不超过该色谱柱的pH范围3.避开流动相构成及极性的猛烈变化4.流动相使用前必需经脱气和过滤处理5.假如使用极性或离子性的缓冲溶液作流动相,应在试验完毕柱子冲洗干净,并保存大乙腈中6.压力上升是需要更换预柱的信号—专业分析仪器服务平台,试验室仪器设备交易网,仪器行业专业网络宣扬媒体。
液相色谱分析仪安全操作及保养规程液相色谱分析仪是常见的分析仪器之一,它被广泛应用于生物化学、环境监测、药物研发等领域。
为了保证液相色谱分析仪的安全运行和有效分析,下面将介绍液相色谱分析仪的安全操作和保养规程。
安全操作规程1.了解液相色谱分析仪的结构和原理:在操作液相色谱分析仪之前,需要了解其基本结构和原理。
液相色谱分析仪主要由液相泵、进样器、色谱柱、检测器和数据处理等组成。
初学者应首先了解每个部件的功能和操作方式,以免不必要的操作失误导致设备损坏或个人受伤。
2.细致检查设备:在每次使用前,需要对所有部件进行细致检查,确保设备符合使用要求。
检查的内容包括管道是否堵塞、O型圈是否完好、进样针是否附着溶剂残留、检测器是否有污染等等。
如发现损坏或不良的设备部件,需要及时维修或更换。
3.坚决遵守操作规程:针对液相色谱分析仪的操作流程以及每个步骤的注意事项,均有详细的规定。
在使用设备时,必须严格遵守操作规程,切勿私自修改或擅自调整,以免导致数据失真或设备损坏。
4.安全使用有毒溶剂:在操作液相色谱分析仪时,通常需要使用一些有毒的有机溶剂,如甲醇、乙腈等。
因此,使用者需要做好防护措施,如佩戴防护手套、护目镜、呼吸器等。
5.防护电器部件:液相色谱分析仪中的某些部件是直接与电源相连的,使用者需要避免接触这些部件,以免因电击导致人员伤害。
使用者通过接地线可消除人体和设备之间的静电电荷,有效防止意外电击。
6.正确处理废液:在液相色谱分析中,产生的废液可能含有有机溶剂、浓硫酸等危险物质,需要妥善处理。
废液处理要依据相关政策规定和实验室管理规范进行,一定不要随意排放废液。
保养规程1.定期清洗:液相色谱分析仪使用中,产生的残留物可能会附着在设备中,给进样器、管路、色谱柱等部分带来负面影响。
因此,需要定期清洗设备。
具体清洗的时间依据工作强度和试剂使用量而定。
2.更换损坏部件:液相色谱分析仪部分部件易受损,如O型圈、进样针等,当损坏时,需要及时更换,以确保设备正常运行。
HITACHI高效液相色谱操作规程1.首先打开电脑主机及显示器电源,进入电脑桌面。
2.再依次打开HITACHI液相“organizer”、“L-2130 Pump”、“L-2400 UV Detector”及“QT-330柱温箱”电源。
3.双击“D-2000 Elite Administration”工作站图标,在“”项下新建用户名及数据存储路径,保存后退出工作站。
4.双击“D-2000 Elite”工作站图标,进入HITACHI液相色谱工作站,点击左边框中“SystemStatus”图标,单击“Initialize”按钮,建立工作站与仪器之间关联。
5.点击左边框中“Change Application”图标,选择相应用户名。
6.点击“File”菜单栏,选择“New”新建“Method”及“Sample Table”。
7.新建“Method”:“Method Configuration”复选框中,顺次选择“IFB、Low、Channel 1 L-2400、Channel 2 None、Column Oven None、Auto sampler Manual及Pump L-2130”;“Pump parameter”复选框中,设定相应时间梯度;“Ch1-Detector Parameter”复选框中,设定“Stop Time”及“Detector Table”,其余选项应用默认设置,如需重新设定咨询授课教师;“Calculation Method”及“Component Table”中设定积分方法及组分信息;“Confidence Report”及“Report”设定报告方式,选择“System Suitability”,则在报告中显示系统适用性信息;在“Report”复选框中,去掉“Print Primary”选项,否则采样结束自动打印;设定方法后,点击“Update Method”进行应用。
8.新建“Sample Table”,输入样品信息及采样运行方法。
液相色谱仪安全操作及保养规程1. 安全操作1.1 环境安全在使用液相色谱仪前,需要保证实验室环境的安全。
确保实验室内部设施及仪器设备正常。
电源插座、防护开关等设备必须保持良好且完整。
1.2 电器安全液相色谱仪是一种高效液相色谱分析仪器,故其操作过程中涉及交流电、高压电等电器元件。
在使用时需要仔细查看相关电路连接及引导线路,并加强对电器部分的维修和检查。
若发现电器故障,应立即停机并通知维修人员处理。
1.3 操作安全在操作液相色谱仪时,需要运用罩手套,避免皮肤直接接触试剂或溶剂。
应用药水洗涤好双手,戴上手套进行操作。
避免触及气体接头、开关等高压电器部分。
操作液相色谱仪时,应严格按照操作流程进行操作,不要随意更改流程或直接对仪器进行操作。
操作后,应及时将试剂及溶剂存放至指定处。
仪器运行过程中不能进行大量对气压、流量、压力的调整,以避免仪器出现故障。
1.4 紧急处理在液相色谱仪出现故障或其他紧急情况时,应及时切断仪器电源并向维修部门报告。
若出现气压过高或其他异常的情况,应立刻切断电源并停机,确定问题后方可继续进行使用。
2. 保养规程2.1 日常清洁液相色谱仪对仪器的清洗要求比较严格,不能使用凡泡洗洁剂直接清洗,只能用甲醇、醋酸及乙醇等溶剂清洗。
在清洗时,应避免擦刮仪器表面。
清洗完成后,应采用干燥纸巾进行吹干或风筒吹干。
2.2 维护保养液相色谱仪维护保养是繁琐而重要的任务之一。
每次操作完成后应检查仪器及周围配系统的状况,如排水口、进样口、滤器及检测器等等。
对于仪器中的泵、紫外线检测器、进样器等部件进行定期洗涤、调整或更换。
还应定期更换高性能液相色谱显示屏,增加仪器的运行稳定性与安全性。
2.3 环境保护与消毒液相色谱仪的稳定运行不仅依靠仪器本身的安全性与稳定性,还需要保护周围环境的卫生。
在使用中,要注重溶剂的回收,避免化学废物对环境的污染。
对于仪器、试剂及溶剂等都应在特定的区域及设备中运输、储存或处理。
同时,在经过常规操作后,液相色谱仪需要进行不同程度的消毒与清洁处理,不能将污染物直接倒入下水道或废弃在周围环境中。
液相色谱仪日常维护办法概述液相色谱仪是一种常用的分析仪器,广泛应用于化学、生物、环境等领域。
为了保证色谱仪的正常运行和数据准确性,我们需要定期进行维护和保养工作。
本文将介绍液相色谱仪的日常维护办法,以帮助用户正确操作和保养仪器。
1. 检查系统在使用液相色谱仪之前,需要检查仪器的各个部件是否正常工作,特别是流动相供给系统和检测器:•检查流动相供给系统的泵是否正常运转,是否存在漏液或堵塞的情况。
•检查检测器的灵敏度是否正常,光源和检测器是否工作正常。
•检查色谱柱的连接是否牢固,并清洁柱端和柱头。
2. 清洗色谱柱液相色谱仪的色谱柱是关键部件之一,需要经常清洗和保养,以保证分离效果和柱寿命。
•使用高纯度甲醇或乙醇对色谱柱进行洗脱,去除残留样品和杂质。
•使用纯净水反向洗脱色谱柱,以去除有机溶剂和离子残留。
•用流动相溶液进行平衡,保证柱的稳定性和分离性能。
•在更换新的色谱柱时,应注意废弃旧柱时的环保处理。
3. 校准系统为了保证液相色谱仪的准确性和可靠性,在每次使用前都应进行校准。
主要包括:•校准流速:使用标准溶液进行流速校准,确保流速准确。
•校准波长:使用标准溶液进行波长校准,确保检测器波长准确。
•校准峰宽:使用标准样品进行峰宽校准,确保分离效果准确。
4. 检测器维护检测器是液相色谱仪的核心部件,其稳定性和准确性对分析结果影响很大。
需要定期进行以下维护:•清洁光源:使用纯净棉签轻轻擦拭光源窗口,去除灰尘和污垢。
•清洁流动池:使用纯净棉签沾取纯净水擦拭流动池表面,去除残留样品。
•定期更换灯泡:根据使用寿命更换灯泡,确保检测器的灵敏度和稳定性。
5. 数据处理和保存在完成实际分析后,及时处理和保存分析数据是非常重要的。
以下是一些常见的注意事项:•定期备份数据:将分析数据备份到云存储或其他介质,以防止数据丢失。
•数据归档:建立规范的数据归档体系,方便后续查询和追溯。
•数据报告:根据需要生成数据报告,包括关键参数、分析结果和结论。
液相色谱仪如何维护和修理保养及技术交流液相色谱仪是利用混合物在液仪和固体或不互溶的两种液体之间调配比的差异,从而对混合物进行分别,然后分析鉴定的仪器。
设备机身由储液器、泵、进样器、色谱柱、检测器、记录仪等部分构成。
液相色谱仪通常用于对沸点较高、难以气化的物质混合物通过色谱柱进行分别。
色谱柱的安装:1、拆开柱包装盒,确认色谱柱的类型、尺寸、出厂日期以及柱内贮存的溶剂。
2、拧下柱两端接头的密封堵头放回包装盒供备用。
3、按柱管上标示的流动相流向,将色谱柱的入口端通过连接管与进样阀出口相连接,柱的出口与检测器连接。
4、连接管是外径为1.57mm、内径为0.1—0.3mm的不锈钢管。
连接管的两端均有空心螺钉及密封用压环。
5、在接管时确定要设法降低柱外死体积。
连接管通过空心螺钉、压环后尽量用力插到底,然后顺时针拧紧空心螺钉至拧不动为止,再用扳手连续顺时针拧1/4—1/2圈,不要用力过大。
6、如色谱柱通过流动相加压后有漏液现象,用扳手连续顺时针拧1/4圈至不漏液为止。
维护和修理保养:1、注意不要让空气进入输液系统和高压泵中。
2、储液器内的溶液如长时间未用应清洗储液器并更换溶液。
3、每次用完色谱仪后缓冲液要用纯水冲洗干净,防止无机盐析出或沉积。
4、样品的前处理也很紧要,样品要尽可能地去除杂质、完全溶解,需尽量削减对色谱柱的污染,以延长色谱柱的使用寿命。
5、同时避开注射过浓的样品溶液,以免残留液在进样阀内析出固体引起堵塞。
6、色谱柱作好标记,用于不同分析目的的色谱柱不要混用等。
高效液相色谱仪之高压输液系统高效液相色谱仪由高压输液系统、进样系统、分别系统、检测系统、记录系统等五大部分构成。
分析前,选择适当的色谱柱和流动相,开泵,冲洗柱子,待柱子达到平衡而且基线平直后,用微量注射器把样品注入进样口,流动相把试样带入色谱柱进行分别,分别后的组分依次流入检测器的流通池,最后和洗脱液一起排入流出物收集器。
当有样品组分流过流通池时,检测器把组分浓度变化成电信号,经过放大,用记录器记录下来就得到色谱图。
液相色谱仪的保养及工作原理液相色谱仪的保养1、液相色谱仪整机保养(1)短期停机在完成一天工作以后,都要停机等第二天再连续工作,则可按以下步骤停机。
A)关闭二次仪表(记录仪、积分仪或色谱工作站)。
B)关闭检测器电源(同时切断柱箱温度检测器的电源)。
C)停止恒流泵工作,然后切断其电源。
D)用二次蒸馏水冲洗进样阀的进样孔(在“LOAD”和“INJECT”两个位置)。
E)切断试验室工作电源,加满盛液瓶中的流动相,待第二天使用。
F)将仪器罩上防尘罩。
(2)长期停机液相色谱仪数周或数月暂不使用,这时除按《短期停机》的A)~D)步骤处理外,还须完成以下步骤:A)拆下恒流泵的流动相盛液瓶,换上色谱柱指定的保护试剂(例:甲醇、去离子水等),开启泵数分钟(流速0.5mL/min~1.5mL/min)后停泵。
B)从系统中拆下色谱柱,用专用的密封螺帽将柱管两端密封后保存。
C)用一般φ1.6导管替代分别柱联结。
D)用二次蒸馏水或去离子水输入输液泵,开启泵,流量1mL/min~2mL/min,冲洗泵体、进样阀、检测器流通池数分钟,在冲洗过程切换六通阀数次,使定量管得到清洗。
E)拆除替代柱的导管、泵输入端和出口的导管和流通池输入、输出口导管,分别用螺帽密封输液泵出口和流通池输入、输出口。
F)拨下总电源接线板的插头,贮存好专用的流动相和样品,用干布擦洗仪器,罩上防尘罩。
G)检测器存放地点应干燥2、液相色谱仪输液泵的保养输液泵是液相色谱仪的心脏部件,品质再好的泵,若不注意日常保养,其损坏的几率是极高的,将大大降低仪器的使用价值。
a)使用甲醇作流动相,请注意自身保护和环境保护,废液注入空瓶内,集中处理,不得倒入下水道内。
b)输液泵使用前,先注意探漏检查,视各密封点和泵体有否漏液。
c)在无流动相通入的情况下,严禁启动泵体电机,以免柱塞密封环磨损。
d)测试泵流量性能时,用于收集液体的容器,应选用小口瓶颈的容器,防止收集过程中,溶液蒸发,影响测量精度。
液相色谱仪的使用及保养摘要:液相色谱仪是一种非常常用的分析仪器,可以用于化学品、食品、医药等领域的定量和定性分析。
本文介绍了液相色谱仪的使用方法和保养注意事项,旨在帮助操作者正确、安全地使用仪器,延长仪器的使用寿命,提高结果准确性。
关键词:液相色谱仪,使用,保养正文:一、液相色谱仪的使用1.准备工作使用液相色谱仪前,必须充分了解分析目的、方法和所需试剂。
试剂的储存、配制和保养也是非常重要的。
在进行分析前,应检查液相色谱仪及其周边设备是否正常工作,确保仪器处于良好的状态。
2.样品处理样品的处理非常重要,在不同的实验研究中可能需要处理不同的样品,例如药品、食品、化学品等。
样品处理包括分离、萃取、过滤、稀释等步骤,必须根据实际情况选择合适的方法。
3.进样进样是样品分析的一项关键步骤,必须准确、快速且可重复。
进样方式通常有自动进样器和手动进样器两种,需要根据实验目的和样品性质进行选择。
4.色谱柱的选择选择合适的色谱柱可以最大程度地提高分析结果的准确性和稳定性,同时也可以延长柱的使用寿命。
色谱柱的选择取决于实验要求和样品性质。
5.运行液相色谱运行液相色谱可以根据具体情况选择不同的方法和参数,例如溶剂体系、流速、温度等。
在分析过程中要注意记录数据,并及时分析处理结果。
二、液相色谱仪的保养1.使用后的清洗每次使用液相色谱仪后,都必须进行清洗,以免残留样品或其他物质对仪器产生影响和损坏。
具体清洗方法和程序可参考生产厂家提供的操作手册。
2.定期维护液相色谱仪需要进行定期维护和保养,以确保仪器长期平稳、可靠、准确地工作。
维护内容包括灯管更换、色谱柱更换、秤量检验、系统检测等。
3.电气设备的清洁液相色谱仪的电气设备也需要保持清洁,以确保设备工作的安全性和可靠性。
在进行电气设备清洁时,应先切断电源,使用软刷和洁净布进行清洁。
结语:液相色谱仪作为一种非常常用的分析仪器,对实验质量和项目有着非常重要的影响。
正确的使用和保养对于仪器的长期性能和结果准确性都有着非常重要的意义。
文件目录
一、目的 (2)
二、范围 (2)
三、责任者 (2)
四、内容 (2)
五、修订历史 (2)
六、相关记录 (12)
一、目的
1、建立一个日立Chromaster液相色谱仪操作、清洁、维护、保养规程。
二、范围
1、日立Chromaster液相色谱仪。
三、责任者
1、中心化验室主任,操作者。
四、内容
1、仪器型号及组成:
2、工作环境
3、操作规程
3.1使用前准备
a)每次开机前先检查电源连接情况,确保电源正确的连接。
b)每次开机前检验流动相,以保证足够量的流动相。
3.2 开机确认电源连接正确后,打开各使用模块电源。
3.3打开与设备连接的电脑,在电脑桌面双击图标,使操作系统与设备联机,进入登录窗口。
3.4 第一次使用仪器时应对仪器进行配置。
选择配置,进入仪器配置界面
3.4.1 点击“增加”,选择连接的仪器
3.4.2 打开仪器,自动检测配置的仪器模块
3.4.3 确认自动检测所有模块,确认泵的信息、自动进样器的信息、柱温箱信息(选择control off at shutdown)、检测器信息(选择lamp off at shutdown)
3.4.4 配置仪器,点击向右箭头,命名仪器名称。
3.5 输入用户名、密码,选择创建新工程登录。
3.6 仪器准备
3.6.1 排空打开设备监视器,打开排空阀,设流速为5,流量100%,点击“清洗”,分别将四条管路排气泡,结束之后关闭排空阀。
3.6.2 自动进样器清洗点击“清洗”,依次对柱塞、注射器进行清洗
3.7方法设置
点击“新建方法”,在“方法”下选择“事件表”按照检测需要对自动进样器、LC梯度、液相色谱控制、测量、采集、恒温器、积分、计算进行设置,设置完成后点击“发送方法”
3.8 基线方法发送仪器运行稳定之后,点击“数据采集”查看基线
3.9 序列设置及运行点击“序列”,分别对样品起始位置“SV”、结束位置“EV”、样品
ID、样品名、进样量、进样体积、文件名、方法名、报告格式等进行设置,设置完毕后点击“序列检查”、“序列保存”再“运行”。
3.10 ELSD检测器操作
3.10.1开机:打开ELSD电源,并通过面板将ELSD设置为“运行(run)”状态。
3.10.2通气:打开并逐步调节供气压力至0.5Mpa。
(注意:在使用钢瓶气源时,通气前主阀与减压阀应处于全关状态;拧开减压阀时需小心操作、将供气压力从小到大逐步调高至0.5Mpa,最高压力不得超过0.55Mpa或80psi。
)
3.10.3通气加热平衡:根据检测的需要设定加热温度和气体流速,然后让仪器平衡10分钟。
平衡后基线噪音应小于1mV,否则需要进行故障排查(如气体清洁度及光源稳定性)。
3.10.4流动相平衡:确保流动相清洁无污染,不含不挥发的改性剂。
将柱后流份接入ELSD,然后平衡5分钟,基线噪音应小于2mV,可通过调整漂移管温度和气流量使噪音最小化。
如噪音始终很高,需要进行故障排查(如气源、流动相或柱后流出物是否被污染)。
3.10.5测试后清洗:如测试时使用腐蚀性的流动相(含强酸或强碱),建议将ELSD继续连接在柱上清洗约30分钟。
在使用高水含量的流动相清洗柱和ELSD时,相应调高ELSD漂移管加热温度和气流量以利于流动相挥发。
3.10.6关机:停止通入流动相后保持ELSD继续运行10分钟。
可将ELSD设置为“待机(standby)”状态则ELSD会自动关闭气阀、光源并停止加热,等待下次启动工作。
或者,可以关闭供气源1分钟后,完全关闭ELSD电源。
3.10 数据处理点击“数据处理”进入数据处理界面,打开需要处理的色谱图。
3.10.1 单击右键,选择“基线”、“锁定”
3.10.2 选择锁定基线后,指定不需要积分的区域
3.10.3 定峰,为目标峰命名
3.10.4 制作标准曲线
3.10.
4.1 点击“新建”,创建一个新的标准曲线并命名。
3.10.
4.2 打开校准下面的“选项”设置校准选项
3.10.
4.3 设置校准选项
3.10.
4.4 打开标准曲线的第一个标样色谱图,选择“增加峰”,为目标峰定峰,修改化合物名称和峰类型,输入含量
3.10.
4.5 打开第二个浓度的标样色谱图,选择“增加现有的”,然后输入等级2的含量;打开第三个浓度的标样色谱图,输入含量,创建等级3;打开第4个浓度的标样色谱图,输入含量,创建等级4,所有浓度处理完后,可在左下角化合物,查看标样的标准曲线。
3.10.
4.6 打开未知样品的色谱图,使用得到的标准曲线计算未知样,单击“设置”选择已有的标准曲线,选择ESTD外标法,左下角查看计算结果、性能等
4、清洁维护及保养
4.1检测器的维护和保养
4.1.1检测器是液相色谱仪器的数据收集部分,由很多的电子和光学元件组成。
禁止拆卸更动仪器内部元件防止损坏或影响准确度。
4.1.2仪器内部的流通池是流动相流过的元件,样品的干净程度和微生物的生长都可能污染流通池,导致无法检测或检测结果不准,所以在使用了一段时间以后要先用水冲洗流通池和管路再换有机溶剂冲洗。
4.1.3当仪器检测数据出现明显波动,基线噪音变大时要冲洗仪器管路,冲洗后如果还是没有改善就应该检测氘灯能量,如果能量不足就因更换新的氘灯。
4.1.4仪器在每次使用完了以后都要用水和一定浓度的有机溶剂冲洗管路,保证下次使用时管路和系统的清洁。
4.1.5气源纯度(氮气或空气)必须达到99.9%,否则引起基线噪音。
4.1.6对于钢瓶气源,ELSD操作结束后应完全关闭主阀与减压阀。
要进行ELSD操作时,先打开ELSD电源,然后依次打开钢瓶主阀与减压阀,小心操作减压阀,将供气压力逐渐提高到0.5Mpa。
4.2色谱柱的维护和保养
4.2.1所使用的流动相均应为HPLC级或相当于该级别的,在配置过程中所有非HPLC级的试剂或溶液均经0.45um薄膜过滤。
而且流动相使用前都经过超声仪超声脱气后才使用。
4.2.2所使用的水必须是经过蒸馏纯化后再经过0.45um水膜过滤后使用,所有试液均新用新配。
并且在进样的样品都必须经过0.45um薄膜针筒过滤后进样。
4.2.3在仪器检测完了后,均使用水:甲醇=90:10清洗管路和色谱柱1小时以上,再使用水:甲醇=10:90或者纯甲醇冲洗管路和色谱柱1小时以上。
五、修订历史。
1、任何对本文件及其附件的目的、内容或标准进行的改变或修正都必须起到改善的作用,并详细记录文件的修订及变更历史(详见文件修订、审查、批准记录),并且在执行以前必须取得批准,下表仅记录修订/变更主要内容。
六、相关记录
1、检验仪器使用、维护、保养记录。