业务员用新版双录操作手册
- 格式:docx
- 大小:28.70 KB
- 文档页数:36
保险公司双录作业章程及管理流程下载温馨提示:该文档是我店铺精心编制而成,希望大家下载以后,能够帮助大家解决实际的问题。
文档下载后可定制随意修改,请根据实际需要进行相应的调整和使用,谢谢!并且,本店铺为大家提供各种各样类型的实用资料,如教育随笔、日记赏析、句子摘抄、古诗大全、经典美文、话题作文、工作总结、词语解析、文案摘录、其他资料等等,如想了解不同资料格式和写法,敬请关注!Download tips: This document is carefully compiled by theeditor.I hope that after you download them,they can help yousolve practical problems. The document can be customized andmodified after downloading,please adjust and use it according toactual needs, thank you!In addition, our shop provides you with various types ofpractical materials,such as educational essays, diaryappreciation,sentence excerpts,ancient poems,classic articles,topic composition,work summary,word parsing,copy excerpts,other materials and so on,want to know different data formats andwriting methods,please pay attention!保险公司实施的“双录”(录音录像)作业是为了确保保险销售过程的透明化,保护消费者权益,防止销售误导。
双录的监管要求
1. 你知道吗,双录过程中可不能随便敷衍啊!就像你去拍重要照片,不得好好准备啊。
比如说在销售保险等金融产品时进行双录,销售人必须清晰准确地介绍产品,不能有半点马虎呀!
2. 双录必须得完整呀!不能这边录一点那边录一点,这可不是拼图游戏呀!就像你讲故事,得从头讲到尾吧。
就像办理贷款双录,得把整个流程都完整记录下来才行。
3. 难道双录的时候可以不认真对待吗?那可绝对不行!这就好比一场考试,你得全力以赴呀。
像在银行办理业务双录,工作人员和客户都得打起十二分精神呢!
4. 双录的质量很重要啊!可不是随随便便就行的。
就像做一件精致的工艺品,得精心打造。
比如证券开户双录,要确保信息的准确性和清晰度呀!
5. 双录要依法依规呀,能乱来吗?当然不能!这就好像走路要遵守交通规则一样。
像一些高风险金融产品的双录,更要严格按照要求来呀。
6. 双录对于保护消费者权益太关键了吧!这就像给消费者穿上了一层保护衣。
例如那些复杂的金融投资双录,能让消费者清楚明白地做决策呀。
7. 双录的每一个环节都不能忽视呀,能当儿戏吗?肯定不行的呀!好比盖房子,每一块砖都很重要。
像保险理赔双录,任何一个细节都可能影响结果呢。
8. 双录真的是太重要了,一定要严格执行监管要求,这样才能真正保障各方的利益和安全呀,可绝不能马虎呀!。
双录质检操作手册双录质检是一种质量管理方法,通过同时录制操作过程和员工言语的视频和音频数据,以便后续回放、分析和评估。
本操作手册旨在向操作员提供详细的指导和规范,确保双录质检的有效实施和正确操作。
以下是双录质检的操作要点和步骤:1. 准备工作在开始双录质检之前,需要确保以下准备工作完成:- 确保双录设备的正常运行,包括摄像头、麦克风和录音设备等;- 确认所需录制的操作区域和范围,并确保无遮挡物影响录制效果;- 清理并整理好所有相关工具和设备,确保操作区域整洁有序;- 确保操作员已经接受过双录质检的培训,并了解相关操作规范。
2. 开始录制在操作员准备妥当后,可以开始进行双录质检的录制工作:- 打开双录设备,并进行必要的设置和调试;- 确认操作员的身份和操作环境,包括操作时间、操作项目等;- 启动录制功能,同时启动摄像头和录音设备;- 提醒操作员开始操作,并记录整个操作过程的视频和音频数据。
3. 操作规范为了保证双录质检结果的准确和可靠性,操作员需按照以下规范进行操作:- 操作员应按照标准化程序进行操作,确保操作的一致性和可追溯性;- 在操作过程中,应保持清晰的口头表达和明确的动作,避免模糊不清或含糊其辞;- 需要关注操作员与顾客之间的交流情况,尽量避免冲突或不当言语;- 在操作过程中,操作员应遵守相关的安全规范和操作指南;- 若有突发情况或异常情况出现,操作员应及时记录并进行必要的处理。
4. 结束录制当操作完成后,需要正确地结束录制,以便进行后续的数据处理和分析:- 操作员应向设备录音和录像提供必要的终止信号;- 停止录制设备的录音和录像功能;- 清理和整理相关的录制设备和工具;- 将录制的视频和音频数据储存在指定的存储设备或服务器中;- 确保录制数据的完整性和可用性,同时进行必要的备份和保护措施。
5. 数据处理与评估录制完成后的数据需要经过处理和评估,以便进行后续的质量管理和改进:- 将录制的视频和音频数据导入相应的处理和评估软件中;- 进行数据分析、挖掘和比对,发现问题和改进的潜力;- 进行质量评估和统计,制定改进措施和目标;- 生成相关的报告和分析结果,反馈给相关人员和部门;- 定期进行双录质检结果的审计和复核,确保质检的准确性和有效性。
营业员操作手册简介营业员是公司在关联客户与服务之间的重要链接,负责接待客户、提供服务、协助客户解决问题、处理异常情况等工作。
本手册主要介绍营业员在日常工作中需要掌握的技能和方法。
营业员的职责和责任1.了解公司的产品和服务,为客户提供准确且有用的信息。
2.协助客户进行商品咨询、下单、支付和售后服务。
3.针对客户提出的问题和建议,及时给予反馈并提供解决方案。
4.积极促进线下业务销售,为公司扩大销售渠道、拓宽市场提供支持。
5.熟练掌握销售技巧和服务流程,确保服务质量和客户满意度。
营业员需要了解的技能和方法商品和服务知识1.了解公司各类产品、促销活动、价格和优惠政策等,为客户提供全面的商品信息。
2.了解开展的服务项目、服务方式和服务流程,为客户提供及时和准确的服务。
3.了解商品的售后服务政策,为客户提供满意的售后服务。
沟通交流技巧1.向客户问候、表达感谢、重视客户需求、积极寻求解决方案,以提高客户满意度。
2.温和礼貌地向客户推销服务和产品,以提高线下业务销售额。
3.掌握简单的口头沟通技巧,有效地与客户沟通合作。
灵活运用各类工具软件1.掌握各类业务终端设备的使用方式,如 POS 收银机、CRM 系统、客户服务中心等。
2.熟悉各类办公软件及其基本操作方法,如 Excel、Word、PowerPoint等,便于日常工作。
风险控制和处理方法1.懂得如何防范风险和识别风险,防止客户信息泄露、欺诈行为、合规风险等问题的发生。
2.强调在服务过程中要遵守公司的内部操作规范,以保持正常的业务运营。
营业员的工作流程1.接待客户2.帮助客户选配产品3.推荐产品服务并提供详细介绍,引导客户下单4.处理订单和收款5.提供物流信息,配送产品到客户手中6.跟进售后服务,解决客户问题7.跟进销售额并进行统计分析营业员需要具备的素质与能力1.亲和力:善于倾听客户意见和反馈,及时给出合理的回应和维护企业形象。
2.沟通力:说话清晰、语速适中、条理清晰,能够准确传达信息和及时反馈客户需求。
T+操作手册一、基本信息一、常用信息设置1、部门、员工的添加基础设置→常用信息设置→部门、员工的添加、点击部门→填写部门编码和名称→点击保存并新增、点击员工→填写相应的编码和名称及所属部门→点击保存并新增2、往来单位的添加基础设置→常用信息设置→客户、供应商的添加→添加往来单位分类→再添加往来单位客户、供应商添加方法一致注意:带为必录项3、存货的添加基础设置→常用信息设置→存货→存货分类添加→存货档案添加存货分类的添加注意:存货属性要必须选上、存货档案的添加新增、录入存货的档案、填写好存货属性、保存即可4、仓库、计量单位的添加基础设置→常用信息设置→仓库、计量单位的添加计量单位的添加仓库档案的添加二、采购管理进货单相关操作进货单增加进货单是根据供应商送来的存货,按着发货清单及质量检验结果填制的单据单击上图红色部分进入进货单,单击下图增加按钮增加进货单进货单保存进货单的修改未审核的进货单允许修改操作进货单的删除未审核的进货单允许删除操作进货单审核进货单审核后自动生成采购入库单并且生成库存现存数量进货单弃审未领料的进货单可弃审操作如果此进货单中任一存货都领料且库存量小于任一存货的进货数量,点击弃审会提示小于库存数量错误如图进货单的查找可以按照存货或单据日期查询进货单单据列表采购发票相关操作采购发票用于记录收到真实发票的情况;发票类型分为:普通发票默认税率0、专用发票默认税率17%、农副产品发票默认税率13%、红字专用发票、红字普通发票、红字农副产品发票;红字票默认税率与非红字票相同;发票可以参照进货单生成,也可以手工填写;采购发票的生成保存成功后会有相应提示,且菜单未带号采购发票的修改未审核的采购发票可修改,已审核的采购发票不能修改,要先弃审才可改采购发票的审核审核后的状态如图采购发票的弃审采购发票的查找材料出库单相关操作材料出库单是工业企业领用材料时,所填制的出库单据;是工业企业出库单据的主要部分,在本系统中,材料出库单也是进行日常业务处理和记账的主要原始单据之一;按业务类型划分为:直接领料、直接退料、自制领料、自制退库材料出库单的增加材料出库单的保存保存后的状态如图提示与不带号材料出库单的修改已审核的材料出库单不能修改必须执行弃审操作材料出库单的审核审核后的状态如图提示与已审标志材料出库的弃审材料出库单的查找或者产成品入库单相关操作对于工业企业,产成品入库单一般指产成品验收入库时,所填制的入库单据;按业务类型划分为:自制加工、自制退库;产成品入库单的增加产成品入库单的保存保存后状态如图产成品入库单的修改已审核的产成品入库单不能修改必须弃审后方可修改产成品入库单的审核审核后的状态如图:产成品入库单弃审产成品入库单弃审时仓库必须有库存,没有库存不能弃审弃审后的状态在左上角没有字样产成品入库单的查找或者销售订单相关操作销售订单是企业为销售货物或劳务,与客户之间签订的单据,主要内容包括销售什么货物、销售数量、发货给谁,什么时间送货、送货地点、运输方式、价格、收款方式等;它可以是企业销售合同中关于货物的明细内容,也可以是一种订货的协议;销售订单的增加销售订单的保存保存后状态显示如图不带号,并提示销售订单的修改未审核的订单可直接修改,已审核订单必须弃审后方可修改销售订单的审核审核后状态如图并提示销售订单的弃审弃审后的状态如图没有并提示销售订单的查找或者销货单的相关操作按业务类型划分可以分为:普通销售、销售退货;可以处理普通销售销货的业务,也可以处理因为损坏、积压、换货等因素而产生的退货业务销货单的选单生成保存后的状态如图不带号并提示销货单的手工增加方式个别企业不做销售订单采用此种方式,参见进货单相关操作销货单的修改未审核的销货单可直接修改,已审核的销货单必须弃审后方可修改销货单的审核审核后状态如图并提示销货单的弃审弃审后的状态没有并提示销货单的打印销货单的查找或者销售发票的相关操作销售发票用于记录收到真实发票的情况;发票类型分为:普通发票默认税率0、专用发票默认税率17%、红字专用发票、红字普通发票;红字票默认税率与非红字票相同;发票可以参照销货单生成销售发票的生成生成后的状态如图不带号并提示销售发票的修改未审核的销售发票可直接修改,已审核的销售发票必须弃审后才能修改销售发票的审核审核后的状态如图并提示销售发票的弃审销售发票的查找或者。
双录质检操作手册一、简介本操作手册旨在为双录质检工作提供全面的指导,确保质检过程的规范化和标准化。
双录质检是指录音录像的质量检测,广泛应用于语音交互、在线教育、会议记录等领域。
本手册将帮助您了解质检工作的目标、流程、标准、工具、报告等方面,以确保双录质量达到预期要求。
二、质检目标双录质检的目标主要包括以下几点:1. 确保录音录像的清晰度和稳定性,无明显噪音和干扰;2. 检查录音录像中是否存在错别字、语法错误等问题;3. 评估录音录像中语音的清晰度和可理解度;4. 检查录音录像的格式和编码是否符合标准;5. 确保录音录像的内容完整、准确,无遗漏或篡改。
三、质检流程双录质检流程一般包括以下步骤:1. 文件筛选:按照预设标准筛选待检测的双录文件;2. 初步检测:检查双录文件的完整性、格式和编码等基础问题;3. 详细检测:对双录文件进行逐句或逐段的听写,检查语音清晰度、内容准确性等问题;4. 问题标注:对检测中发现的问题进行标注,便于后续处理;5. 问题分类:将问题按照类型进行分类,如格式问题、内容问题等;6. 生成报告:根据检测结果和标注,生成详细的质检报告。
四、质检标准以下是常见的双录质检标准,根据实际需求可进行增删改:1. 格式标准:检查双录文件是否符合预设的格式要求,如分辨率、码率等;2. 内容标准:检查双录文件中是否存在错别字、语法错误等问题;3. 语音标准:评估语音的清晰度和可理解度,确保语音质量达标;4. 稳定性标准:检查双录过程中是否存在明显噪音和干扰。
五、质检工具以下是常见的双录质检工具:1. 音频播放软件:用于播放双录文件,便于人工听写和检测;2. 文字识别软件:用于将音频文件转化为文字,便于检测和标注;3. 标注工具:用于对检测中发现的问题进行标注,便于后续处理;4. 统计工具:用于对检测结果进行统计和分析,生成质检报告。
以上内容仅供参考。
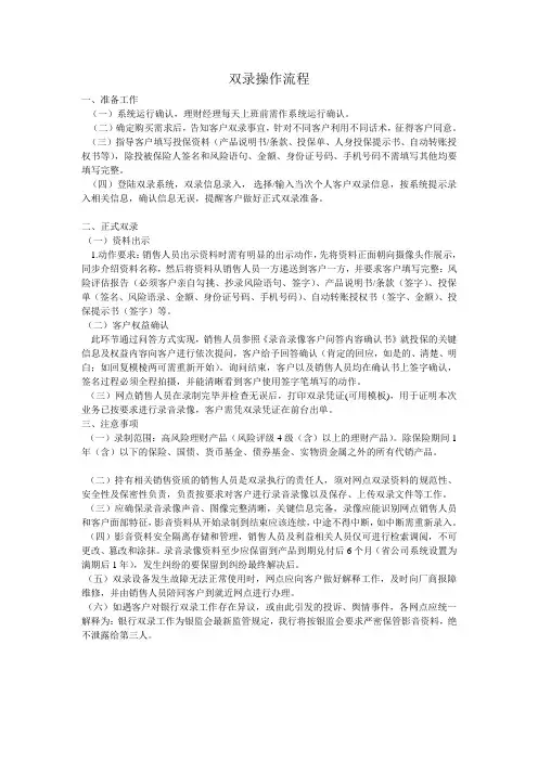
双录操作流程一、准备工作(一)系统运行确认,理财经理每天上班前需作系统运行确认。
(二)确定购买需求后,告知客户双录事宜,针对不同客户利用不同话术,征得客户同意。
(三)指导客户填写投保资料(产品说明书/条款、投保单、人身投保提示书、自动转账授权书等),除投被保险人签名和风险语句、金额、身份证号码、手机号码不需填写其他均要填写完整。
(四)登陆双录系统,双录信息录入,选择/输入当次个人客户双录信息,按系统提示录入相关信息,确认信息无误,提醒客户做好正式双录准备。
二、正式双录(一)资料出示1.动作要求:销售人员出示资料时需有明显的出示动作,先将资料正面朝向摄像头作展示,同步介绍资料名称,然后将资料从销售人员一方递送到客户一方,并要求客户填写完整:风险评估报告(必须客户亲自勾挑、抄录风险语句、签字)、产品说明书/条款(签字)、投保单(签名、风险语录、金额、身份证号码、手机号码)、自动转账授权书(签字、金额)、投保提示书(签字)等。
(二)客户权益确认此环节通过问答方式实现,销售人员参照《录音录像客户问答内容确认书》就投保的关键信息及权益内容向客户进行依次提问,客户给予回答确认(肯定的回应,如是的、清楚、明白;如回复模棱两可需重新开始)。
询问结束,客户以及销售人员均在确认书上签字确认,签名过程必须全程拍摄,并能清晰看到客户使用签字笔填写的动作。
(三)网点销售人员在录制完毕并检查无误后,打印双录凭证(可用模板),用于证明本次业务已按要求进行录音录像,客户需凭双录凭证在前台出单。
三、注意事项(一)录制范围:高风险理财产品(风险评级4级(含)以上的理财产品)。
除保险期间1年(含)以下的保险、国债、货币基金、债券基金、实物贵金属之外的所有代销产品。
(二)持有相关销售资质的销售人员是双录执行的责任人,须对网点双录资料的规范性、安全性及保密性负责,负责按要求对客户进行录音录像以及保存、上传双录文件等工作。
(三)应确保录音录像声音、图像完整清晰,关键信息完备,录像应能识别网点销售人员和客户面部特征,影音资料从开始录制到结束应该连续,中途不得中断,如中断需重新录入。
保险业务员自保件介绍双录双录是指在保险业务员向客户推荐保险产品或者进行保险销售过程中,保险公司要求进行实时双方录音或者录像的一种规定。
双录的目的是为了保护客户权益和保险公司的合法权益,确保销售过程的透明度和公平性。
也可以有效避免保险业务员在销售过程中的不当行为或者诈骗行为。
下面是保险业务员在自保件介绍过程中双录的具体内容:1.诚信约定:在双录开始前,保险业务员应当与客户建立诚信约定,包括告知客户双录目的、双录流程以及待录视频的保存周期等相关信息。
2.录像开始:在介绍自保件前,保险业务员应当事先说明录像已开始,并记录现场的时间、地点、人员等基本信息。
3.双方身份确认:保险业务员应当确认客户的身份信息,并在录像中记录下来,以确保销售过程的真实性和合法性。
4.保险产品介绍:在录像中,保险业务员应当对自保件进行全面介绍,包括产品的特点、保险责任、费用、投保年龄、保险期限等重要信息,并根据客户的需求解答相关问题。
5.保险需求分析:保险业务员应当针对客户的具体情况进行保险需求分析,了解客户的风险承受能力和保险需求,并根据分析结果推荐适合的保险产品。
6.投保程序解释:保险业务员应当对投保的相关程序和要求进行解释,包括投保所需的材料和填写表格的要点,确保客户了解投保过程和所需的手续。
7.风险提示:保险业务员应当在录像中对保险产品的风险进行提示,包括投保后可能发生的风险以及可能的争议解决途径。
8.客户确认:在介绍自保件和销售过程的最后,保险业务员应当要求客户确认是否理解并接受所介绍的保险产品和销售过程,并在录像中记录客户的确认。
双录的目的是为了保障客户和保险公司的利益,让销售过程更加透明和公正。
保险业务员在介绍自保件过程中需要非常重视双录的要求,确保录像的真实性和完整性,以提高客户的满意度和保险公司的声誉。
保险双录解决方案
《保险双录解决方案》
在保险行业,双录一直是一个让人头疼的问题。
传统的双录方式需要保险销售人员不仅完成线下的纸质双录,还需要在系统中进行重复录入,既效率低下又容易出现错误。
如何解决这个问题成为了保险行业面临的一个挑战。
为了解决双录问题,一些保险公司开始尝试使用新的解决方案。
一种比较有效的方式是将线下的纸质双录改为电子双录,通过保险销售人员使用手机或平板电脑进行录入,然后直接上传至系统。
这样不仅可以提高录入效率,还能够避免人为录入错误。
同时,由于电子双录是实时上传的,也能够避免因为线下双录形成的信息不一致的问题。
另外一种解决方案是通过智能化技术来简化双录流程。
一些保险公司引入了智能化的双录系统,通过自动识别和匹配录入的信息,避免了重复录入的问题。
这种方式不仅可以提高录入效率,还可以减少人为错误的发生。
同时,智能化的双录系统还可以对录入的信息进行实时校验,提醒录入人员注意输入错误,进一步提高录入质量。
总的来说,保险双录问题并不是不可解决的。
借助新的技术手段,保险公司可以找到更加高效和精准的双录解决方案,为保险销售人员提供更好的工作体验,为客户提供更好的服务。
希望未来保险行业能够更加智能化,让双录成为过去时,让保险销售人员更加专注于提供优质的保险服务。
目录个人业务销售过程全程记录操作标准(录音或录像)——护身福 (1)个人业务销售过程全程记录操作标准(录音或录像)——乐享福A (B) (5)个人业务销售过程全程记录操作标准(录音或录像)——平安福 (9)个人业务销售过程全程记录操作标准(录音或录像)——少儿平安福 (13)个人业务销售过程全程记录操作标准(录音或录像)——世纪星光 (17)个人业务销售过程全程记录操作标准(录音或录像)——投连 (21)个人业务销售过程全程记录操作标准(录音或录像)——万能 (25)个人业务销售过程全程记录操作标准(录音或录像)——鑫盛 (29)个人业务销售过程全程记录操作标准(录音或录像)——鑫祥 (33)个人业务销售过程全程记录操作标准(录音或录像)——智能星 (37)个人业务销售过程全程记录操作标准(录音或录像)——世纪天使 (41)个人业务销售过程全程记录操作标准(录音或录像)——守护星 (45)个人业务销售过程全程记录操作标准(录音或录像)——鑫利 (49)个人业务销售过程全程记录操作标准(录音或录像)——尊宏 (53)附加险讲解 (57)个人业务销售过程全程记录操作标准(录音或录像)——护身福1、业务员:今天是_____年____月____日,地点:______,销售人员______,所属公司平安人寿大连分公司,执业证号______,产品名称平安护身福终身寿险(分红型)。
投保人为______,被保人为______,投保人是被保险人的________(投保人被保险人关系)。
2、业务员:这是今天讲解的产品条款和说明书,全称是平安护身福终身寿险(分红型)。
(录音文件)请您确认一下。
(将条款给客户确认,客户明确表示“是”之后再继续下面的内容)(录像:将条款及说明书首页,即印有全称的位置在镜头前停留不少于2 秒)3、业务员:你选择的交费方式是期交,每年交费____元,缴费期是____年,保险期限是终身。
您应保持连续缴费,连续缴费对您很重要,如果中途停止缴费会影响您的权益,如果您未在保单生效日对应日缴费,则保单进入缴费宽限期,宽限期是从保单生效日对应日往后60天,宽限内缴费不影响保单的权益,超过宽限期仍未缴费,保单责任中止,进入失效期,失效期为保单生效日对应日往后2年,失效期内补交保费经保险公司审核同意后保单恢复效力。
保险双录规定规章制度第一章总则第一条为了加强保险销售行为的管理,防范和治理销售误导,保障消费者合法权益,根据《保险法》、《消费者权益保护法》等相关法律法规,制定本规定。
第二条本规定所称“保险销售双录”,是指保险公司在保险销售过程中,通过录音、录像等技术手段,采集视听资料、电子数据等方式,记录和保存保险销售过程的关键环节。
第三条保险公司、保险中介机构应依法合规开展保险销售双录工作,确保双录内容的真实、完整、准确,并对双录信息保密,防止泄露消费者个人信息。
第二章双录实施范围和内容第四条保险销售双录适用于投保人为自然人的保险产品。
第五条保险销售双录应包括以下内容:(一)保险销售从业人员出示有效身份证明;(二)保险销售从业人员出示投保提示书、产品条款和免除保险人责任条款的书面说明;(三)保险销售从业人员向投保人履行明确说明义务,告知投保人所购买产品为保险产品,以及承保保险机构名称、保险责任、缴费方式、缴费金额、缴费期间、保险期间和犹豫期后退保损失风险等;(四)保险销售从业人员销售人身保险新型产品,应说明保单利益的不确定性;销售健康保险产品,应说明保险合同观察期的起算时间及对投保人权益的影响;(五)投保人确认投保意愿和缴费事宜的录音录像。
第三章双录管理和监督第六条保险公司、保险中介机构应建立健全保险销售双录管理制度,明确双录工作的责任人、工作流程、技术保障和信息安全等事项。
第七条保险公司、保险中介机构应确保销售过程关键环节的录音录像质量,保证录音录像设备的有效性和稳定性,确保双录内容的清晰、完整、连续。
第八条保险公司、保险中介机构应定期对销售过程中的双录内容进行审查、归档和备份,确保双录信息的安全保管。
第九条保险公司、保险中介机构应加强对销售从业人员的培训和管理,确保销售从业人员熟悉双录规定和操作流程,提高销售行为的合规性。
第四章双录的启用和监督第十条保险公司在保险销售过程中,应向投保人说明双录的目的、范围和方式,取得投保人同意后,方可进行双录。
****银行个人投资理财类产品双录操作规程第一章总则第一条拟定依据为进一步规范投资理财类产品销售行为,监控操作风险和声誉风险,依据有关《**银监会办公厅关于加强银行业消费者权益保护解决当前群众关切问题的指导建议或意见》(银监办发〔*〕25号)的要求,总行开发了个人投资理财类产品销售录音录像功能,结合行内有关管理要求,拟定本操作规程。
第二条适用范围本操作规程适用于开展个人投资理财类产品销售录音录像(简称“双录”)的****银行各级业务管理部门和营业机构。
第三条双录定义本操作规程中的“双录”是指**银行网点在面向个人客户推介和销售投资理财类产品时,依据有关监管要求,由销售人员就产品营销推广推介、有关风险和关键信息提示、客户确认和反馈等过程进行同步录音录像的行为。
第二章基本规定第四条双录产品销售时需要进行双录的个人投资理财类产品包括**银行自有银行理资产品及代销的投资理财类产品,详细分为:(一)总、分行发行的自有银行理资产品。
(二)代理销售的投资理财类产品,包括:公募基金、保险、信托计划(含阳光私募产品)、基金专户、券商集合计划、期货资管计划、养老保障计划、实物和交易类贵金属等。
(三)分行在符合监管要求的前提下,可以依据有关本地监管要求,调整本行辖内双录产品种类。
第五条双录区域双录应在符合要求的个人投资理财类产品销售专区开展。
各行应依据有关本行实际,在营业网点及专营机构(私人银行等)设立由专门区域或专门柜台构成的销售专区,并依照监管部门要求设置明显标识(如网站、*****电话等),安装双录设备,开展投资理财类产品双录。
销售专区可以选择设在高柜、低柜、理财中心、财富中心、私人银行等。
有条件的网点应尽量选择相对安静封闭的环境进行双录。
第六条双录操作人员双录操作人员应该为个人投资理财类产品的销售推介人员,并应具备所售产品相应资质,如我行个人理财岗位资格/资质、基金(证券)从业人员资格/资质等。
第七条需要双录的交易(一)银行理资产品。
保险双录注意事项保险双录,这事儿听起来是不是有点神秘?其实呀,就像我们生活中的很多事儿一样,有它的门道。
我今天就跟您唠唠这保险双录的注意事项。
我有个朋友小李,他呀,在保险公司工作。
有一次他跟我吐槽说,有个客户来做双录,那场面,简直是一团糟。
为啥呢?客户根本不知道双录是啥,就像一个没头的苍蝇似的乱撞。
所以啊,咱第一个要注意的就是得明白啥是保险双录。
这双录啊,简单来说,就是对保险销售过程进行录音和录像。
这就好比我们拍电影,把这个过程完整地记录下来。
您想啊,如果连这基本的概念都不清楚,那不就像去参加一场考试,却连考啥都不知道吗?这能行得通吗?在进行双录之前,准备工作可得做足喽。
我之前就见过一个客户,大摇大摆地就去双录了,穿着个拖鞋,头发乱得像个鸟窝。
这可不行啊!双录虽然不是啥选美比赛,但咱也得尊重这个事儿呀。
您得穿得得体,这就像您去见一个很重要的客人一样。
而且,相关的证件得带齐了,身份证啥的,这就好比是您进入双录这个“城堡”的钥匙。
要是没带证件,您说这门都进不去,还咋双录呢?还有啊,要把您要买的保险产品了解清楚。
我问您,您要是去买个东西,连这个东西是啥功能都不知道,您敢买吗?保险产品也一样啊。
您得知道它保啥,不保啥,缴费怎么交,理赔是啥流程等等。
这时候您可能会说,哎呀,这太麻烦了。
我告诉您,这一点儿都不麻烦,这是对您自己负责啊。
进入双录环节,那可真是细节决定成败。
说话得清楚明白,别像嘴里含着个热豆腐似的。
声音要洪亮,得让录制的设备能清楚地把您的话给录下来。
我就见过有的客户,说话声音小得像蚊子嗡嗡叫,这要是看回放,啥都听不清,那不就白录了吗?还有啊,回答问题得简洁准确。
比如说人家问您,您是否了解这个保险产品的免责条款,您可不能模棱两可地回答“嗯,大概知道吧”。
这可不行,您得斩钉截铁地说“我知道”或者“我不清楚,您再给我讲讲”。
这就像您走在路上,别人问您这条路通不通,您要是说“好像通吧”,这多让人不踏实啊。
2.选择【打字】3.选择【书籍信息录⼊-教辅】,点击【领取】进⼊信息录⼊。
4.信息录⼊界⾯,左侧是原书书⻚,右侧是⼈⼯录⼊信息区域。
4.核对教辅基础信息,重点注意“答案分离”选项,当题⽬和答案在同⼀⻚时,选择“否”(除全部答案都在书籍最后,否则都选择“答案不分离”)。
5.注意书本情况这个选项,只可以选择正常,如果书本出现⾮正常情况,请反馈⻚⾯左上⻆任务ID【如果出现错误勾选,将会关闭⽣产权限】6.⻚码信息标注,标注⻚码为⽹⻚视⼝显⽰的⻚码,⾮书本印刷⻚码;7.当没有封⾯⻚时,封⾯⻚码填【 1 -1 】;如下图8.当没有⽬录⻚时,点选“⽆⽬录”;如下图9.当没有封底⻚时,封底⻚码填最后⼀⻚,例如【 8 - 8 】。
如下图1.2.2 信息录⼊-质检按整书领取任务。
检查信息录⼊环节的准确性,包括检查属性、封⾯/⽬录/内容/封底⻚码区间。
1.登录⽣产账号(同上)登录⽅式 先确认你的账号性质 登录界⾯1 如果你的账号是由平台运营负责⼈开通的请点击:磁极众包 | 内容⽣产平台,⼿机号+验证码登录2 如果你的账号是由你团队所属的负责⼈开通的,请点击:磁极众包 | 内容⽣产平台,账号名称+账号密码登录2.选择【打字】3.选择【书籍信息录⼊-教辅-质检】,点击【领取】进⼊信息录⼊。
4.录⼊时⻓为30min(合理把控录⼊时间),根据左侧原书⻚信息核对中间书本信息,信息录⼊⽆误则点击【通过】,有误则使⽤常规截图(⻜书/微信/QQ截图均可)标记错误出处或⽂字填写驳回理由后,点击【驳回】,继续领取下⼀本书。
5.信息制作-质检界⾯,左侧为原书书⻚信息,中间为信息录⼊结果,右侧为驳回操作区域。
⼆、相关注意事项2.1 整体原则1.核对录⼊信息:出版社、学科、学段等信息;2.⻚码填写:显⽰框左下⻆的⻚码,注意区分内容、封⾯、⽬录、答案;3.若原书⽆⽬录需勾选【⽆⽬录】。
4.书本情况,选择正常,如果书本情况不正常,需要反馈。
2.2 ⽣产规则序号 规则描述 ⽰例截图1 属性:⼀般为系统⾃带,需要与原书核对类型,只要有题⼲和答案同⼀⻚,选择“答案不分离”3 ⻚码:根据左侧原书书⻚信息录⼊⽆封⾯时,封⾯区间默认[1,1]⽆封底时,封底区间默认[最后⼀⻚,最后⼀⻚]三、典型的错误case。
目录个人业务销售过程全程记录操作标准(录音或录像)——护身福 (1)个人业务销售过程全程记录操作标准(录音或录像)——乐享福A (B) (5)个人业务销售过程全程记录操作标准(录音或录像)——平安福 (9)个人业务销售过程全程记录操作标准(录音或录像)——少儿平安福 (13)个人业务销售过程全程记录操作标准(录音或录像)——世纪星光 (17)个人业务销售过程全程记录操作标准(录音或录像)——投连 (21)个人业务销售过程全程记录操作标准(录音或录像)——万能 (25)个人业务销售过程全程记录操作标准(录音或录像)——鑫盛 (29)个人业务销售过程全程记录操作标准(录音或录像)——鑫祥 (33)个人业务销售过程全程记录操作标准(录音或录像)——智能星 (37)个人业务销售过程全程记录操作标准(录音或录像)——世纪天使 (41)个人业务销售过程全程记录操作标准(录音或录像)——守护星 (45)个人业务销售过程全程记录操作标准(录音或录像)——鑫利 (49)个人业务销售过程全程记录操作标准(录音或录像)——尊宏 (53)附加险讲解 (57)个人业务销售过程全程记录操作标准(录音或录像)——护身福1、业务员:今天是_____年____月____日,地点:______,销售人员______,所属公司平安人寿大连分公司,执业证号______,产品名称平安护身福终身寿险(分红型)。
投保人为______,被保人为______,投保人是被保险人的________(投保人被保险人关系)。
2、业务员:这是今天讲解的产品条款和说明书,全称是平安护身福终身寿险(分红型)。
(录音文件)请您确认一下。
(将条款给客户确认,客户明确表示“是”之后再继续下面的内容)(录像:将条款及说明书首页,即印有全称的位置在镜头前停留不少于2 秒)3、业务员:你选择的交费方式是期交,每年交费____元,缴费期是____年,保险期限是终身。
您应保持连续缴费,连续缴费对您很重要,如果中途停止缴费会影响您的权益,如果您未在保单生效日对应日缴费,则保单进入缴费宽限期,宽限期是从保单生效日对应日往后60天,宽限内缴费不影响保单的权益,超过宽限期仍未缴费,保单责任中止,进入失效期,失效期为保单生效日对应日往后2年,失效期内补交保费经保险公司审核同意后保单恢复效力。
您清楚了吗?客户:清楚4、这款产品的保险责任是:1)重大疾病保险金(未附加平安附加护身福重大疾病保险(2015)不用讲解):保单生效或复效后90天为等待期,90天等待期后因初次罹患合同约定的45种重大疾病,我们按照投保申请书“护身福重疾”的保险金额100%给付重大疾病保险金,本附加险合同终止,主险基本保险金额等额减少。
等待期内因初次罹患合同约定重大疾病,我们不承担保险责任,本附加险合同终止。
被保险人因意外伤害发生上述情形的,无等待期。
2)原位癌特别保险金(未附加平安附加护身福重大疾病保险(2015)不用讲解):90天等待期后不幸罹患原位癌等合同约定的轻度重疾且此前未发生“重大疾病”,我们按附加重疾险基本保险金额的20%额外给付原位癌特别保险金。
仅给付一次,同时本项责任终止,但其他责任继续有效。
90天等待期内罹患原位癌,我们不承担本项责任,同时本项责任终止。
3)身故保险金:90天等待期后被保险人因疾病身故,我们按主合同保险金额____给付身故保险金;被保险人因意外导致身故,我们按保险金额(主险保额+意外保额)____给付身故保险金。
公共交通或自驾车意外身故,我们按保险金额(意外险保额)____格外给付交通意外特别保险金。
您清楚了吗?客户:清楚。
4)意外残疾保险金(若附加长期意外伤害2013请讲解):被保险人因遭受意外伤害,并于事故日起180日内造成《人身保险伤残评定标准》所列伤残之一者,我们按照给付比例给付“意外伤残保险金”。
意外伤残保险金累计给付以____万为限。
被保险人以乘客身份乘坐客运公共交通工具遭受意外伤害,我们按照“意外伤残保险金”金额给付“交通意外伤残特别保险金”。
被保险人以驾驶员身份驾驶或者以乘客身份乘坐个人非营业车辆期间因交通事故遭受意外伤害,并于180日内致残,按《人身保险伤残评定标准》比例给付《自驾车意外伤残特别保险金》您清楚了吗?客户:清楚5)保单红利:关于红利情况,向您说明一下:红利水平是按公司上一会计年度的实际经营状况而定的,红利的水平是不确定的。
利益演示是基于公司的精算假设,不代表公司未来红利分配情况。
产品说明书或利益演示中分红情况是按高、中、低三种精算假设预测的,不代表公司未来的实际水平。
您清楚了吗?客户:清楚5、此合同是否有其他附加险种,如有请转到附加险种专属讲解页面进行讲解,客户确认后,请继续下面内容。
6、业务员:这款产品的免除责任是:因下列任何情形之一导致被保险人身故,公司不承担给付保险金的责任。
1)投保人对被保险人的故意杀害,故意伤害。
2)被保险人故意犯罪或者抗拒依法采取的刑事强制措施。
3)被保险人自本主险合同成立或者合同效力恢复之日起2年内自杀,但被保险人自杀时为无民事行为能力人的除外。
4)被保险人主动吸食或注射毒品。
5)被保险人酒后驾驶机动车。
6)战争、军事冲突、暴乱或武装叛乱。
7)核爆炸、核辐射或核污染。
发生上述第1项情形导致被保险人身故的,本主险合同终止,我们向被保险人的继承人退还本主险合同的现金价值。
发生上述其他情形导致被保险人身故的,本主险合同终止,我们向您退还本主险合同的现金价值。
您清楚了吗?客户:是7、业务员:您享有的其他权益是:合同内容变更、保险合同借/还款、保险合同解除等。
您清楚了吗?客户:是8、业务员:这份合同的犹豫期是从您签收保单次日开始算起20天,犹豫期内如果您觉得这份保险不适合自己,可以向公司申请退保,公司将退还您所交的保费。
如果超过犹豫期并且合同未满期解除合同,公司只能退还保单当时的现金价值,现金价值在保险单上有明确记载,你收到保单后一定要详看。
您清楚了吗?客户:是以上是关于这款产品的介绍,您是否已清楚明白了?客户:是9、业务员:这是本次投保需要签署的投保单和投保提示书,就投保内容和客户信息和您确认,投保人_____,有效身份证件是身份证,证件号码是______,职业是____,电话号码是______,有效地址是辽宁省大连市_____区______,被保人_____,有效身份证件是身份证,证件号码是______,职业是____,电话号码是______,有效地址是辽宁省大连市_____区______,以上信息都是正确的吗?客户:是10、投保单或投保确认单、投保提示书应由您本人亲笔签名及亲笔抄录,否则合同视为无效合同。
健康告知对您及公司都很重要,如未如实完整的进行告知,即使保单签发、合同生效,公司仍可按《保险法》相关规定,不承担保险责任的。
以往的投保及拒保的信息告知对您和公司都非常重要,如有因重大过失未履行如实告知义务,对公司承保决定有严重影响的,保险公司不承担赔偿或者给付保险金的责任。
您清楚了吗?客户:清楚11、业务员:您及被保险人过去一年内是否接受过医师的诊查、治疗、用药、住院或手术建议?客户:没有(如有请详细说明)12、业务员:您及被保险人过去十年内是否住院诊疗?若是,请您说明住院的原因、时间、治疗结果及医院名称。
客户:没有(如有请详细说明)13、业务员:【只针对女性询问】您是否正在怀孕?若是,请您告知孕周。
客户:没有14、业务员:您及被保险人是否有上述未提及的其他健康方面问题。
如有请如实告知。
客户:没有。
(如有请详细说明)15、业务员:您的年收入是多少?投保人:___万元。
16、业务员:您目前是否持有本公司或其他保险公司的人身保险?客户:没有(如有请详细说明)17、业务员:我国《保险法》规定,投保人在投保时,应对各项询问如实详细告知。
否则公司有权依法解除合同,并对于保险合同解除前发生的保险事故不承担保险责任。
所有告知事项均以书面告知为准。
请您对投保单填写内容再次逐项确认。
客户诵读:本人确认以上所做的各项声明和陈述、所提供的与投保申请有关的文件均完全属实无误。
18、业务员:如对以上内容没有其他疑义,请您在投保人签字处签名,并抄录投保提示语。
请确保所有被保险人签字处均由被保险人本人签字。
(被保险人若为未成年人,由其监护人代为签字)客户:是19、提示:请客户诵读《投保声明书》内容,录音或录像不可中断。
客户:诵读《投保声明书》20、提示:如选择“掌上保”请再提供两张照片:A、单独拍一张《投保声明书》照片B、投保人拿着《投保声明书》照片如选择“传统MIT”请再提供三张照片:A、投保人身份证正面照片B、投保人身份证反面照片C、投保人拿着《投保声明书》和1080单证签字页的照片个人业务销售过程全程记录操作标准(录音或录像)——乐享福A(B)1、业务员:今天是____年___月___日,地点:________,销售人员______,所属公司平安人寿大连分公司,执业证号______,产品名称平安乐享福养老年金保险(A)/平安乐享福年金保险(B)。
投保人为______,被保人为______,投保人是被保险人的____(投保人被保险人关系)。
2、业务员:这是今天讲解的产品条款和说明书,全称是平安乐享福养老年金保险(A)/平安乐享福年金保险(B)。
(录音文件)请您确认一下。
(将条款给客户确认,客户明确表示“是”之后再继续下面的内容)(录像:将条款及说明书首页,即印有全称的位置在镜头前停留不少于2 秒)3、业务员:你选择的交费方式是期交,每年交费____元,缴费期是____年,保险期限是终身。
您应保持连续缴费,连续缴费对您很重要,如果中途停止缴费会影响您的权益,如果您未在保单生效日对应日缴费,则保单进入缴费宽限期,宽限期是从保单生效日对应日往后60天,宽限内缴费不影响保单的权益,超过宽限期仍未缴费,保单责任中止,进入失效期,失效期为保单生效日对应日往后2年,失效期内补交保费经保险公司审核同意后保单恢复效力。
您清楚了吗?客户:是4、这款产品的保险责任是:1)养老金:自合同约定的养老保险金领取年龄的保单周年日开始,每年到达保单周年日仍生存,我们每年给付1次养老保险金至被保险人身故时结束,并保证给付20年/30年。
若超过保证给付期限依然生存,则按照之前的给付标准给付养老金至终生。
您清楚了吗?客户:是2)重疾保险金与护理金:保单生效或复效后90天为等待期, 90天等待期后因初次罹患合同约定的45种重大疾病,我们按照投保申请书“乐享福重疾”的保险金额100%给付重大疾病保险金,本附加险合同终止。
若被保险人未发生重疾身故:我们按照附加险所交保费、附加险现金价值、附加险重疾身故金。
护理金:重疾确诊后,给付每年20%重疾保额的护理金,共计给付5年。