变压器运行维护手册
- 格式:doc
- 大小:23.50 KB
- 文档页数:4
变压器的运行与维护安全技术操作规程变压器是电力系统中常见的重要设备之一,为了保证其安全运行,确保人员和财产的安全,制定并执行合理的运行与维护安全技术操作规程是必要的。
本文将重点介绍变压器的运行与维护安全技术操作规程的相关内容。
一、运行安全技术操作规程1. 设备检查:在每日运行前需要对变压器进行设备检查,首先检查外观是否有异常,如裂纹、变形等情况,然后检查油箱是否密封,绝缘油是否漏油,绝缘油及绝缘材料是否有异常气味,有关指示是否显示正常等。
对于有异常的情况应及时记录并报告。
2. 环境检查:在每日运行前,需要对变压器周围环境进行检查,确保周围环境清洁、干燥、无明火、无易燃易爆物品等。
3. 绝缘情况检查:定期对变压器进行绝缘情况检查,包括绝缘测量和避雷器运行情况检查。
绝缘测量需要使用合适的仪器进行,记录并分析测试结果,确保绝缘情况良好。
避雷器运行情况检查需要检查避雷器是否正常工作、是否有漏电等情况。
4. 油位检查:定期检查变压器绝缘油的油位情况,确保油位在规定范围内。
若发现油位过低,应及时补充绝缘油,若油位过高,应及时排除异物并调整油位至正常范围。
定期检查变压器的温度情况,主要包括绕组温度和油温。
通过合适的温度计进行测量,并比较测量结果与规定温度范围进行对比,若发现温度异常,应及时排除故障。
6. 检修记录:对于变压器的检修维护情况要进行详细的记录,包括检修项目、时间、人员、维修内容等。
这有助于后期的维修工作、故障分析等。
二、维护安全技术操作规程1. 绝缘维护:定期对变压器的绝缘进行维护,包括检查及清理绝缘表面、检测及更换损坏的绝缘材料等。
维护过程中需要使用合适的工具,确保操作安全。
2. 冷却系统维护:定期对变压器的冷却系统进行维护,包括清洗冷却器、检查冷却油情况、维护冷却水系统等。
维护过程中需要切断电源,并遵守相应的操作规程,确保维护安全。
3. 油浸维护:定期对变压器的油浸部分进行维护,包括更换绝缘油、检查油箱密封情况、检查油位等。
变压器的运行维护和故障处理范本一、变压器运行维护1. 温度检测与控制:对变压器进行定期的温度检测,确保其工作温度在正常范围内。
一般来说,变压器的温度应控制在额定温度以下,同时需要及时处理温度过高的情况,如检查散热器、风扇以及冷却系统等是否正常运行。
2. 油质监测:变压器运行过程中,监测油质的变化情况至关重要。
定期进行油样的采集,并进行物理性质和化学成分的检测。
如果发现油质不正常,应及时进行处理,如进行油的过滤、干燥或更换。
3. 压力监测:对变压器的油箱和气体绝缘开关进行定期的压力监测,避免因压力过高或过低导致的故障。
同时,要定期检查压力释放装置的正常工作情况,保证安全运行。
4. 绝缘监测:定期进行变压器的绝缘监测,可以采用绝缘电阻测试、局部放电检测等方法。
及时发现绝缘问题,采取相应的维护措施,如清除污垢、提高绝缘强度等。
5. 通风系统维护:定期检查变压器的通风系统,确保通风孔畅通无阻,风扇正常运转。
同时,定期清洗风扇叶片,避免灰尘的积聚影响通风效果。
6. 周围环境清理:保持变压器周围环境的整洁,避免杂物积聚、灰尘沉积等,防止维护作业时的风险,同时也有利于放热和通风,提高变压器的运行效率。
二、变压器故障处理1. 温度过高故障处理:a. 确认温度过高的原因,如风扇故障、冷却系统故障等。
b. 检查风扇是否正常运转,如异常,尽快维修或更换。
c. 检查散热器是否被阻塞,清理污垢或杂物。
d. 检查冷却系统的泵、管路、阀门等是否正常,修复或更换故障部件。
e. 定期检测变压器的温度,确保故障得到彻底解决。
2. 油质异常故障处理:a. 进行油样测试,确认油质异常的原因。
b. 若油中含有杂质,需对油进行过滤处理,或更换油。
c. 如果油中水分过高,可进行油的干燥处理。
d. 检查密封件是否完好,若发现密封不严,需要予以修复或更换。
e. 定期监测油质,确保油质正常,避免故障产生。
3. 绝缘失效故障处理:a. 进行绝缘电阻测试,确认绝缘失效的位置和程度。
干式变压器保养方法正式版1.清洁外壳:定期清洁变压器的外壳以除去灰尘和污垢,保持变压器的散热性能。
可以使用软毛刷或吹风机将灰尘吹走,注意不要使用湿布清洁来避免水分进入变压器内部。
2.检查冷却器:检查变压器的冷却器是否损坏或堵塞。
如果冷却器有损坏或堵塞现象,应及时清理或更换。
冷却器能够有效地降低变压器的温度,保持其正常运行。
3.检查绝缘状况:定期检查干式变压器的绝缘状况。
可以通过测量接地电阻、介质损耗、漏电流等指标来评估绝缘状况。
如果发现绝缘状况下降,应及时采取绝缘处理措施。
4.检查电缆接线:检查变压器的电缆接线是否松动或损坏。
松动或损坏的电缆接线会导致电流过载或短路,从而影响变压器的正常运行。
如发现问题,应及时修复或更换电缆。
5.检查温度:定期检查变压器的运行温度。
温度过高可能是变压器内部故障的早期信号。
如果发现温度异常,应及时排查故障原因,并采取相应的维修措施。
6.检查保护装置:确保变压器的保护装置正常工作。
保护装置能够在变压器发生异常时及时切断电源,避免较大的损坏。
定期检查保护装置的可靠性和准确性,并进行必要的维护和调整。
7.定期维护:定期维护干式变压器,包括润滑轴承、紧固螺栓、清洁接线端子等。
维护工作应按照厂家的维护手册进行,并在专业技术人员的指导下进行。
8.定期检测:定期进行变压器的检测,包括辅助设备的检测,以确保变压器的正常运行状态。
检测内容可以包括介质损耗测试、气体分析、局部放电测试等。
通过检测,可以及时发现潜在问题并采取措施解决。
总之,定期的保养和维护对于干式变压器的正常运行和延长其使用寿命非常重要。
定期清洁外壳、检查冷却器、绝缘状况、电缆接线等,定期维护和检测是保养干式变压器的关键步骤。
通过正规的保养措施,可以降低故障率,提高变压器的可靠性和安全性。
电力变压器维护手册说明书一、引言电力变压器是电力系统中重要的设备之一,它负责将电能从输电线路转换到输配电系统。
为了保证电力变压器的正常运行和延长使用寿命,本手册旨在提供维护指南和操作规范。
二、概述电力变压器是大型设备,由于长期运行和外界环境的影响,可能会出现一些故障或性能下降的情况。
定期维护和检修,对于确保电力系统的正常运行至关重要。
三、维护周期1. 日常维护:每日检查变压器接线端子、温度、油位等情况,并检测变压器的运行参数。
2. 定期维护:按照制定的维护计划,对变压器进行定期维护,包括清洁、紧固、检修等工作,并对日常维护中发现的问题进行处理。
3. 大修维护:根据变压器的使用情况和设备寿命,进行周期性的大修维护,包括油浸式变压器的油绝缘检查、绝缘性能试验等。
四、维护内容1. 清洁维护清洁变压器外表面,包括冷却器、油箱、绝缘子等部位。
定期清理变压器周围的杂物,保持通风通道畅通。
2. 检查维护检查变压器引出端子、连接螺栓是否紧固可靠。
检查变压器内部绕组连接是否接触良好。
检查液压控制装置的油位、油压等参数。
3. 油浸式变压器维护定期检查油浸式变压器的油位,保持油位在正常范围内。
对油浸式变压器的油进行过滤处理,确保油的绝缘性能。
定期进行绝缘油的绝缘度试验。
4. 绝缘检查使用绝缘电阻测试仪对绝缘子、绕组等部件进行绝缘检查。
检查结果应符合相关标准要求。
5. 温度检测定期对变压器的温度进行测量,并记录温度变化情况。
超过设定的温度上限时,应及时采取措施降温或修复。
6. 油质检测定期对变压器油进行采样,进行油质检测。
检测项目包括水分含量、气体分析、氧化性能等。
根据检测结果,及时更换或处理变压器油。
7. 外观检查定期对变压器外观进行检查,包括外壳、防护措施、标识等,确保外观完好,安全可靠。
五、安全注意事项1. 在进行维护工作前,必须切断电源并确保变压器处于断电状态。
2. 维护人员必须穿戴符合要求的个人防护装备,如绝缘手套、绝缘鞋等。
电力公司电气设备维护手册第一章总论 (3)1.1 维护目的与意义 (3)1.2 维护原则与方法 (4)第二章维护管理制度 (4)2.1 维护组织与管理 (4)2.1.1 组织架构 (4)2.1.2 管理职责 (4)2.2 维护计划与实施 (5)2.2.1 维护计划制定 (5)2.2.2 维护实施 (5)2.3 维护质量与安全 (5)2.3.1 维护质量管理 (5)2.3.2 维护安全管理 (5)第三章变压器维护 (6)3.1 变压器日常检查与保养 (6)3.1.1 日常检查 (6)3.1.2 保养措施 (6)3.2 变压器故障处理与维修 (6)3.2.1 故障处理 (6)3.2.2 维修措施 (7)3.3 变压器定期检测与试验 (7)3.3.1 定期检测 (7)3.3.2 试验 (7)第四章发电机维护 (7)4.1 发电机日常检查与保养 (7)4.1.1 日常检查 (7)4.1.2 保养措施 (8)4.2 发电机故障处理与维修 (8)4.2.1 故障分类 (8)4.2.2 故障处理 (8)4.3 发电机定期检测与试验 (8)4.3.1 定期检测 (8)4.3.2 试验 (9)第五章电动机维护 (9)5.1 电动机日常检查与保养 (9)5.1.1 日常检查 (9)5.1.2 日常保养 (9)5.2 电动机故障处理与维修 (9)5.2.1 故障处理 (9)5.2.2 维修 (10)5.3 电动机定期检测与试验 (10)5.3.2 试验 (10)第六章开关设备维护 (10)6.1 开关设备日常检查与保养 (10)6.1.1 日常检查 (11)6.1.2 保养措施 (11)6.2 开关设备故障处理与维修 (11)6.2.1 故障处理 (11)6.2.2 维修方法 (11)6.3 开关设备定期检测与试验 (12)6.3.1 定期检测 (12)6.3.2 定期试验 (12)第七章电缆线路维护 (12)7.1 电缆线路日常检查与保养 (12)7.2 电缆线路故障处理与维修 (13)7.3 电缆线路定期检测与试验 (13)第八章配电设备维护 (13)8.1 配电设备日常检查与保养 (13)8.2 配电设备故障处理与维修 (14)8.3 配电设备定期检测与试验 (14)第九章继电保护与自动化装置维护 (15)9.1 继电保护与自动化装置日常检查与保养 (15)9.2 继电保护与自动化装置故障处理与维修 (15)9.3 继电保护与自动化装置定期检测与试验 (16)第十章防雷与接地系统维护 (16)10.1 防雷与接地系统日常检查与保养 (16)10.2 防雷与接地系统故障处理与维修 (17)10.3 防雷与接地系统定期检测与试验 (17)第十一章电气安全与环保 (18)11.1 电气安全措施 (18)11.1.1 安全意识教育 (18)11.1.2 设备选购与安装 (18)11.1.3 定期检查与维护 (18)11.1.4 防护措施 (18)11.1.5 应急处理 (18)11.2 环保措施与应急预案 (19)11.2.1 环保措施 (19)11.2.2 应急预案 (19)11.3 案例分析 (19)11.3.1 某企业电气火灾 (19)11.3.2 某工厂触电 (19)11.3.3 某小区短路 (19)第十二章维护技术培训与考核 (19)12.1 维护技术培训 (19)12.1.2 培训内容 (20)12.1.3 培训方式 (20)12.2 维护人员考核 (20)12.2.1 考核指标 (20)12.2.2 考核方法 (21)12.3 维护技术创新与推广 (21)12.3.1 技术创新 (21)12.3.2 技术推广 (21)第一章总论1.1 维护目的与意义在当今社会,科技的飞速发展和信息化进程的不断推进,各种设备和系统已经成为我们生活和工作中不可或缺的部分。
电力变压器维修手册1. 前言电力变压器是电力系统中重要的设备之一,它承担着电能的变换和传输任务。
为了保证变压器的正常运行和延长其使用寿命,及时进行维修是非常必要的。
本手册将详细介绍电力变压器的维修方法和步骤,帮助维修人员准确高效地进行维修工作。
2. 维修前准备在进行电力变压器维修前,维修人员需要做好以下准备工作:2.1 检查维修工具和设备的完好性,确保所有需要使用的工具齐全,并进行必要的校准和检测;2.2 确定维修所需的时间和地点,并进行必要的安全措施,例如挂牌警示、设置安全阀等;2.3 准备维修所需的材料和备件,包括绝缘材料、冷却剂等;2.4 了解变压器的技术参数和运行情况,确保对变压器的结构和原理有较为全面的了解。
3. 维修步骤3.1 断电和断开电气连接在进行电力变压器维修前,首先需要切断供电,确保变压器处于断电状态。
同时断开所有的电气连接,包括电源线和负载线等。
3.2 清洁和外观检查维修人员需要对变压器进行全面的清洁工作,除去表面的污物和灰尘。
在清洁过程中,注意使用合适的清洁剂,避免对绝缘材料和涂层造成损害。
清洁完成后,对变压器的外观进行全面检查,发现异常情况及时记录。
3.3 绝缘测试维修人员需要对变压器的绝缘材料进行测试,确保其绝缘性能符合要求。
常用的绝缘测试方法包括绝缘电阻测试和绝缘电压测试。
3.4 内部检查维修人员需要进入变压器内部进行全面的检查。
首先,打开变压器的进出线盖板,检查接线端子和连接情况。
然后,对绝缘油进行采样和测试,确保其绝缘性能和化学性能。
最后,检查变压器的绝缘结构和散热系统,确保其正常运行。
3.5 维修和更换部件根据内部检查的结果,维修人员需要对变压器的故障部件进行维修或更换。
维修时,需要遵循相应的工艺要求和操作规程,确保操作安全和维修效果。
3.6 组装和调试维修完毕后,维修人员需要对变压器进行组装和调试。
组装时,注意保证各部件的正确安装位置和连接方式。
调试时,需要逐步恢复供电,确保变压器能够正常运行,并进行必要的测试和监测。
电力设备运行与维护管理手册第1章电力设备概述 (3)1.1 设备分类与功能 (3)1.2 设备运行原理及参数 (4)第2章电力设备运行管理 (4)2.1 运行制度与岗位职责 (4)2.1.1 运行制度 (4)2.1.2 岗位职责 (5)2.2 运行监控与操作流程 (5)2.2.1 运行监控 (5)2.2.2 操作流程 (5)2.3 故障处理与应急预案 (5)2.3.1 故障处理 (5)2.3.2 应急预案 (5)第3章电力设备维护管理 (6)3.1 维护策略与周期 (6)3.1.1 维护策略 (6)3.1.2 维护周期 (6)3.2 维护方法与工艺 (6)3.2.1 维护方法 (6)3.2.2 维护工艺 (6)3.3 维护质量与效果评估 (7)3.3.1 维护质量 (7)3.3.2 效果评估 (7)第4章变压器运行与维护 (7)4.1 变压器运行管理 (7)4.1.1 运行监控 (7)4.1.2 运行维护 (7)4.1.3 运行记录与分析 (7)4.2 变压器维护管理 (8)4.2.1 定期维护 (8)4.2.2 应急维护 (8)4.2.3 保养与防腐 (8)4.3 故障处理与案例分析 (8)4.3.1 故障处理流程 (8)4.3.2 案例分析 (8)4.3.3 预防措施 (8)第5章高压开关设备运行与维护 (8)5.1 高压开关设备运行管理 (8)5.1.1 设备运行监控 (9)5.1.2 运行环境管理 (9)5.1.3 运行操作规范 (9)5.2 高压开关设备维护管理 (9)5.2.1 维护计划制定 (9)5.2.2 维护内容 (9)5.2.3 维护周期 (9)5.2.4 维护质量验收 (9)5.3 故障处理与案例分析 (9)5.3.1 故障处理流程 (9)5.3.2 故障诊断方法 (9)5.3.3 故障处理措施 (10)5.3.4 案例分析 (10)第6章电力线路运行与维护 (10)6.1 电力线路运行管理 (10)6.1.1 运行监控 (10)6.1.2 运行检查 (10)6.1.3 运行维护 (10)6.2 电力线路维护管理 (10)6.2.1 维护计划 (10)6.2.2 维护内容 (10)6.2.3 维护质量 (10)6.3 故障处理与案例分析 (11)6.3.1 故障处理 (11)6.3.2 案例分析 (11)6.3.3 故障预防 (11)第7章电力电缆运行与维护 (11)7.1 电力电缆运行管理 (11)7.1.1 运行监控 (11)7.1.2 运行环境管理 (11)7.1.3 运行数据分析 (11)7.2 电力电缆维护管理 (11)7.2.1 定期维护 (11)7.2.2 预防性维护 (12)7.2.3 应急维护 (12)7.3 故障处理与案例分析 (12)7.3.1 故障处理流程 (12)7.3.2 常见故障原因分析 (12)7.3.3 案例分析 (12)第8章继电保护与自动化设备运行与维护 (12)8.1 继电保护与自动化设备运行管理 (12)8.1.1 运行原则 (12)8.1.2 运行要求 (12)8.2 继电保护与自动化设备维护管理 (13)8.2.1 维护原则 (13)8.2.2 维护要求 (13)8.3.1 故障处理 (13)8.3.2 案例分析 (13)第9章电力设备安全管理 (13)9.1 安全生产法律法规 (14)9.1.1 法律法规概述 (14)9.1.2 法律法规要求 (14)9.1.3 法律法规在电力设备安全管理中的应用 (14)9.2 安全防护设施与措施 (14)9.2.1 安全防护设施概述 (14)9.2.2 安全防护措施的制定与实施 (14)9.2.3 安全防护设施与措施的检查与维护 (14)9.3 调查与处理 (14)9.3.1 调查概述 (14)9.3.2 处理措施 (14)9.3.3 预防与整改 (14)第10章电力设备管理信息化 (15)10.1 信息管理系统概述 (15)10.2 数据采集与处理 (15)10.3 设备状态评估与预测 (15)10.4 智能化运维与优化建议 (15)第1章电力设备概述1.1 设备分类与功能电力设备按照其用途和功能可分为以下几类:(1)发电设备:包括火力发电、水力发电、核能发电等,其功能是将一次能源转换为电能。
电力设备运行维护与故障处理手册第1章电力设备概述 (5)1.1 电力设备分类与组成 (5)1.2 电力设备运行维护的重要性 (5)第2章变压器运行维护与故障处理 (5)2.1 变压器的运行维护 (5)2.2 变压器故障处理 (5)2.3 变压器保护装置 (5)第3章断路器运行维护与故障处理 (5)3.1 断路器的运行维护 (5)3.2 断路器故障处理 (5)3.3 断路器保护装置 (5)第4章电力线路运行维护与故障处理 (5)4.1 电力线路的运行维护 (5)4.2 电力线路故障处理 (5)4.3 电力线路保护装置 (5)第5章电力电缆运行维护与故障处理 (5)5.1 电力电缆的运行维护 (5)5.2 电力电缆故障处理 (5)5.3 电力电缆保护装置 (5)第6章避雷器运行维护与故障处理 (6)6.1 避雷器的运行维护 (6)6.2 避雷器故障处理 (6)6.3 避雷器保护装置 (6)第7章电力电容器运行维护与故障处理 (6)7.1 电力电容器的运行维护 (6)7.2 电力电容器故障处理 (6)7.3 电力电容器保护装置 (6)第8章继电保护装置运行维护与故障处理 (6)8.1 继电保护装置的运行维护 (6)8.2 继电保护装置故障处理 (6)8.3 继电保护装置的校验 (6)第9章自动化设备运行维护与故障处理 (6)9.1 自动化设备的运行维护 (6)9.2 自动化设备故障处理 (6)9.3 自动化设备调试与验收 (6)第10章电力设备绝缘测试与维护 (6)10.1 绝缘测试方法与设备 (6)10.2 绝缘维护与故障处理 (6)10.3 绝缘监测与诊断 (6)第11章电力设备防雷与接地 (6)11.1 雷电对电力设备的影响 (6)11.3 接地系统维护与故障处理 (6)第12章电力设备安全管理与应急预案 (6)12.1 电力设备安全管理 (6)12.2 应急预案与处理流程 (6)12.3 安全培训与演练 (6)第1章电力设备概述 (7)1.1 电力设备分类与组成 (7)1.2 电力设备运行维护的重要性 (7)第2章变压器运行维护与故障处理 (8)2.1 变压器的运行维护 (8)2.1.1 运行监测 (8)2.1.2 日常维护 (8)2.1.3 预防性试验 (8)2.1.4 油品检测 (8)2.2 变压器故障处理 (8)2.2.1 故障分类 (8)2.2.2 故障排查 (8)2.2.3 故障处理 (8)2.2.4 预防措施 (8)2.3 变压器保护装置 (9)2.3.1 保护装置类型 (9)2.3.2 保护装置配置 (9)2.3.3 保护装置调试 (9)2.3.4 保护装置维护 (9)第3章断路器运行维护与故障处理 (9)3.1 断路器的运行维护 (9)3.1.1 运行维护的重要性 (9)3.1.2 运行维护内容 (9)3.1.3 运行维护注意事项 (9)3.2 断路器故障处理 (10)3.2.1 故障类型 (10)3.2.2 故障处理方法 (10)3.3 断路器保护装置 (10)3.3.1 保护装置的作用 (10)3.3.2 保护装置类型 (10)3.3.3 保护装置的运行维护 (10)第4章电力线路运行维护与故障处理 (11)4.1 电力线路的运行维护 (11)4.1.1 运行维护的基本要求 (11)4.1.2 运行维护的主要内容 (11)4.2 电力线路故障处理 (11)4.2.1 故障类型及原因 (11)4.2.2 故障处理流程 (11)4.3.1 保护装置的种类及作用 (12)4.3.2 保护装置的配置及维护 (12)第5章电力电缆运行维护与故障处理 (12)5.1 电力电缆的运行维护 (12)5.1.1 运行维护的重要性 (12)5.1.2 运行维护内容 (12)5.1.3 运行维护注意事项 (13)5.2 电力电缆故障处理 (13)5.2.1 故障类型及原因 (13)5.2.2 故障处理流程 (13)5.2.3 故障处理注意事项 (13)5.3 电力电缆保护装置 (13)5.3.1 保护装置类型 (13)5.3.2 保护装置配置原则 (13)5.3.3 保护装置运行维护 (14)第6章避雷器运行维护与故障处理 (14)6.1 避雷器的运行维护 (14)6.1.1 运行维护的重要性 (14)6.1.2 运行维护内容 (14)6.1.3 运行维护周期 (14)6.2 避雷器故障处理 (14)6.2.1 故障类型 (14)6.2.2 故障处理方法 (14)6.3 避雷器保护装置 (15)6.3.1 保护装置的种类 (15)6.3.2 保护装置的选择 (15)6.3.3 保护装置的配置 (15)第7章电力电容器运行维护与故障处理 (15)7.1 电力电容器的运行维护 (15)7.1.1 运行要求 (15)7.1.2 维护保养 (15)7.2 电力电容器故障处理 (16)7.2.1 常见故障类型 (16)7.2.2 故障处理方法 (16)7.3 电力电容器保护装置 (16)7.3.1 保护装置类型 (16)7.3.2 保护装置配置 (16)第8章继电保护装置运行维护与故障处理 (17)8.1 继电保护装置的运行维护 (17)8.1.1 运行维护的重要性 (17)8.1.2 运行维护的基本要求 (17)8.1.3 运行维护的主要内容 (17)8.2 继电保护装置故障处理 (17)8.2.2 故障处理的步骤 (17)8.2.3 常见故障处理方法 (18)8.3 继电保护装置的校验 (18)8.3.1 校验的目的 (18)8.3.2 校验的基本要求 (18)8.3.3 校验的主要内容 (18)第9章自动化设备运行维护与故障处理 (18)9.1 自动化设备的运行维护 (18)9.1.1 运行维护概述 (18)9.1.2 日常巡检 (18)9.1.3 定期保养 (19)9.1.4 预防性维护 (19)9.1.5 应急处理 (19)9.2 自动化设备故障处理 (19)9.2.1 故障诊断 (19)9.2.2 故障排除 (19)9.2.3 故障预防 (19)9.3 自动化设备调试与验收 (19)9.3.1 设备调试 (19)9.3.2 设备验收 (19)9.3.3 设备移交 (19)第10章电力设备绝缘测试与维护 (20)10.1 绝缘测试方法与设备 (20)10.1.1 直流高电压测试法 (20)10.1.2 交流高电压测试法 (20)10.1.3 局部放电测试法 (20)10.1.4 绝缘电阻测试法 (20)10.2 绝缘维护与故障处理 (20)10.2.1 绝缘清洁 (20)10.2.2 绝缘干燥 (20)10.2.3 绝缘老化处理 (20)10.2.4 故障处理 (20)10.3 绝缘监测与诊断 (20)10.3.1 在线监测 (20)10.3.2 离线监测 (21)10.3.3 绝缘诊断技术 (21)10.3.4 预防性维护 (21)第11章电力设备防雷与接地 (21)11.1 雷电对电力设备的影响 (21)11.2 防雷措施与设备 (21)11.3 接地系统维护与故障处理 (21)第12章电力设备安全管理与应急预案 (22)12.1 电力设备安全管理 (22)12.1.1 电力设备安全管理的重要性 (22)12.1.2 电力设备安全管理制度 (22)12.1.3 电力设备安全管理措施 (22)12.2 应急预案与处理流程 (22)12.2.1 应急预案的编制 (22)12.2.2 处理流程 (22)12.2.3 应急预案的演练 (22)12.3 安全培训与演练 (22)12.3.1 安全培训内容 (22)12.3.2 安全培训方式 (23)12.3.3 安全演练组织与实施 (23)好的,以下是一份电力设备运行维护与故障处理手册的目录:第1章电力设备概述1.1 电力设备分类与组成1.2 电力设备运行维护的重要性第2章变压器运行维护与故障处理2.1 变压器的运行维护2.2 变压器故障处理2.3 变压器保护装置第3章断路器运行维护与故障处理3.1 断路器的运行维护3.2 断路器故障处理3.3 断路器保护装置第4章电力线路运行维护与故障处理4.1 电力线路的运行维护4.2 电力线路故障处理4.3 电力线路保护装置第5章电力电缆运行维护与故障处理5.1 电力电缆的运行维护5.2 电力电缆故障处理5.3 电力电缆保护装置第6章避雷器运行维护与故障处理6.1 避雷器的运行维护6.2 避雷器故障处理6.3 避雷器保护装置第7章电力电容器运行维护与故障处理7.1 电力电容器的运行维护7.2 电力电容器故障处理7.3 电力电容器保护装置第8章继电保护装置运行维护与故障处理8.1 继电保护装置的运行维护8.2 继电保护装置故障处理8.3 继电保护装置的校验第9章自动化设备运行维护与故障处理9.1 自动化设备的运行维护9.2 自动化设备故障处理9.3 自动化设备调试与验收第10章电力设备绝缘测试与维护10.1 绝缘测试方法与设备10.2 绝缘维护与故障处理10.3 绝缘监测与诊断第11章电力设备防雷与接地11.1 雷电对电力设备的影响11.2 防雷措施与设备11.3 接地系统维护与故障处理第12章电力设备安全管理与应急预案12.1 电力设备安全管理12.2 应急预案与处理流程12.3 安全培训与演练希望这个目录对您有所帮助。
电力设施维护手册第一章电力设施概述 (3)1.1 设施分类 (3)1.1.1 发电设施 (3)1.1.2 输电设施 (3)1.1.3 配电设施 (3)1.1.4 储能设施 (3)1.2 设施功能 (3)1.2.1 发电 (3)1.2.2 输电 (3)1.2.3 配电 (3)1.2.4 调节 (4)1.3 维护重要性 (4)1.3.1 保证电力设施安全运行 (4)1.3.2 提高电力设施运行效率 (4)1.3.3 延长电力设施使用寿命 (4)1.3.4 降低电力系统运行成本 (4)第二章维护准备工作 (4)2.1 维护计划制定 (4)2.2 维护工具准备 (5)2.3 安全措施 (5)第三章变压器维护 (5)3.1 变压器检查 (5)3.2 变压器清洁 (6)3.3 变压器故障处理 (6)第四章发电机维护 (7)4.1 发电机检查 (7)4.1.1 检查内容 (7)4.1.2 检查周期 (7)4.1.3 检查方法 (7)4.2 发电机保养 (8)4.2.1 保养内容 (8)4.2.2 保养周期 (8)4.2.3 保养方法 (8)4.3 发电机故障处理 (8)4.3.1 故障分类 (8)4.3.2 故障处理方法 (8)第五章电缆线路维护 (9)5.1 电缆检查 (9)5.2 电缆接头维护 (9)5.3 电缆故障处理 (9)第六章配电设备维护 (10)6.2 断路器维护 (10)6.3 电流互感器维护 (11)第七章防雷与接地维护 (11)7.1 避雷针检查 (11)7.1.1 检查周期与要求 (11)7.1.2 检查方法与步骤 (12)7.2 接地系统检查 (12)7.2.1 检查周期与要求 (12)7.2.2 检查方法与步骤 (12)7.3 接地故障处理 (12)7.3.1 故障分类 (12)7.3.2 故障处理方法 (12)7.3.3 故障处理注意事项 (13)第八章电力设施安全防护 (13)8.1 防护措施 (13)8.2 安全警示 (13)8.3 应急预案 (13)第九章电力设施清洁与保养 (14)9.1 清洁方法 (14)9.1.1 物理清洁法 (14)9.1.2 化学清洁法 (14)9.1.3 超声波清洁法 (14)9.2 保养周期 (14)9.2.1 定期保养 (14)9.2.2 不定期保养 (14)9.3 保养措施 (14)9.3.1 清洁保养 (15)9.3.2 检查保养 (15)9.3.3 润滑保养 (15)9.3.4 防护保养 (15)9.3.5 定期更换零部件 (15)9.3.6 培训与考核 (15)第十章电力设施故障处理 (15)10.1 常见故障类型 (15)10.2 故障诊断方法 (15)10.3 故障处理流程 (16)第十一章电力设施维护管理 (16)11.1 维护制度 (16)11.2 维护人员培训 (17)11.3 维护记录 (17)第十二章电力设施技术创新与发展 (18)12.1 技术创新 (18)12.2 发展趋势 (18)第一章电力设施概述电力设施是现代工业和日常生活中不可或缺的重要组成部分,它为社会的稳定发展和人民生活提供了可靠的能源保障。
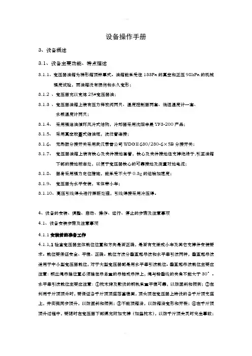
设备操作手册3、设备概述3.1、设备主要功能、特点描述3.1.1、变压器油箱为梯形箱顶钟罩式。
油箱能承受住133Pa的真空和正压98kPa的机械强度试验,而油箱没有损伤和永久变形;3.1.2 、变压器充以克炼25#变压器油;3.1.3 、变压器油箱上装有压力释放阀两只、温度控制器两套、绕组温度计一套、水银温度计两只;3.1.4、采用强迫油循环风冷式结构,冷却器采用沈阳丰晟YF3-200产品;3.1.5、采用真空胶囊式储油柜,波纹管连接;3.1.6、无励磁分接开关采用武汉泰普公司WDGⅡ630/230-6×5B分接开关;3.1.7、变压器油箱上装有铁心及夹件接地套管,铁心及夹件接地经支撑绝缘子,引至油箱下部的接地标志处,以便于变压器铁心的可靠接地及测量对地电流;3.1.8、器身采用强力定位措施,能承受不大于0.3g的运输加速度;3.1.9、变压器为水平安装,本体带小车;3.1.10、高压引线焊头进行屏蔽处理,引线焊接采用冷压焊。
4、设备的安装、调整、启动、操作、运行、停止的步骤及注意事项4.1、设备安装步骤及注意事项4.1.1安装前的准备工作4.1.1.1检查变压器主体就位位置和方向是否正确,是否有支墩或小车及其它支撑件安装要求。
就位要保证安全、平稳、正确。
就位方法分垂直起吊法和水平牵引法两种,垂直起吊法适用于中小型变压器就位,对于大型变压器都是用水平牵引法就位。
垂直起吊法就位主要应注意:钢丝绳吊挂位置必须挂在吊总重的吊轴或吊拌上,绳与铅垂线的夹角不能大于30°。
水平牵引法就位主要应注意:①枕木垜及敷设的钢轨承重平稳可靠,以防歪斜和倾倒;②在利用千斤顶顶升时,要保证各千斤顶顶座落基稳固,顶头顶在变压器上特设的各千斤顶支座上,并实现同步顶升,以防歪斜和倾倒;③不能顶箱沿,以防箱沿变形和开裂;④在千斤顶顶升过程中,要随时在变压器下部填充附加支撑(如垫枕木),以防千斤顶失灵时发生事故;⑤牵引时要缓慢平移,匀速平稳。
TZBWO-12铁路电力远动智能箱变安装使用与维护手册Railway Remote Intelligent Compact SubstationInstruction manual青岛特锐德电气有限公司TGOOD ELECTRIC CO.,LTD QINGDAO始终安全第一Safety first-always!在开关设备安装使用前请先仔细阅读本说明书That’s why our instruction manual begins with these recommendations箱式变电站安装于户外场所。
Compact substation install outdoor suitable for electrical equipment.确保由专职电气人员进行安装、操作和维护。
Ensure that installation,operation and maintenance are carried out by specialist electricians only.必须保证现场电气设备的联接条件和工作规程的适用和安全性。
Comply in full with the legally recognized standards(DIN VDE/IEC),the connection conditions of the local electrical utility and the applicable safety at work regulations.有关开关设备的一切操作,都要遵守说明书中的相应规定。
Observe the relevant information in the instruction manual for all actions involving switchgear and switchboards.危险Danger要特别注意说明书中标有这个危险标志的注意事项。
电力行业电力设备维护保养手册第一章绪论 (2)1.1 维护保养概述 (2)1.2 维护保养的重要性 (2)第二章变压器维护保养 (3)2.1 变压器日常检查 (3)2.2 变压器定期保养 (4)2.3 变压器故障处理 (4)第三章发电机维护保养 (4)3.1 发电机日常检查 (4)3.2 发电机定期保养 (5)3.3 发电机故障处理 (5)第四章断路器维护保养 (5)4.1 断路器日常检查 (5)4.2 断路器定期保养 (6)4.3 断路器故障处理 (6)第五章隔离开关维护保养 (7)5.1 隔离开关日常检查 (7)5.2 隔离开关定期保养 (7)5.3 隔离开关故障处理 (8)第六章电缆维护保养 (8)6.1 电缆日常检查 (8)6.2 电缆定期保养 (9)6.3 电缆故障处理 (9)第七章电流互感器维护保养 (9)7.1 电流互感器日常检查 (10)7.2 电流互感器定期保养 (10)7.3 电流互感器故障处理 (10)第八章电压互感器维护保养 (11)8.1 电压互感器日常检查 (11)8.2 电压互感器定期保养 (11)8.3 电压互感器故障处理 (12)第九章继电器维护保养 (12)9.1 继电器日常检查 (12)9.1.1 检查内容 (12)9.1.2 检查方法 (13)9.2 继电器定期保养 (13)9.2.1 保养周期 (13)9.2.2 保养内容 (13)9.3 继电器故障处理 (13)9.3.1 故障分类 (13)9.3.2 故障处理方法 (13)第十章电力线路维护保养 (14)10.1 电力线路日常检查 (14)10.2 电力线路定期保养 (14)10.3 电力线路故障处理 (14)第十一章电力系统保护装置维护保养 (15)11.1 保护装置日常检查 (15)11.2 保护装置定期保养 (15)11.3 保护装置故障处理 (16)第十二章安全管理与应急预案 (16)12.1 安全管理措施 (16)12.2 应急预案制定 (17)12.3 应急预案演练与评估 (17)第一章绪论1.1 维护保养概述维护保养是指对各种设备、设施和系统进行定期或不定期的检查、清洁、润滑、调整和更换零部件等一系列技术活动,以保证其正常工作、延长使用寿命、降低故障率、提高运行效率。
变压器维修手册变压器是电力系统中十分重要的设备,负责将高压电能转换为低压电能,以供各类电气设备使用。
然而,由于长期运行和各种外部因素的影响,变压器难免会出现一些故障或问题。
本手册旨在提供一些常见变压器故障的诊断和维修方法,以帮助维修人员快速准确地解决问题。
一、变压器故障诊断1. 变压器过热变压器过热是变压器故障的常见情况之一。
其原因可能是负载过大、冷却系统故障、绝缘材料老化等。
在诊断时,需要检查变压器的温度传感器是否正常工作、冷却系统是否畅通,以及检查绝缘材料的状况。
一旦发现过热问题,应及时采取措施降低负载或修复冷却系统,以避免进一步损坏变压器。
2. 变压器漏油漏油是变压器故障的常见状况之一,通常是由于变压器密封不严或绝缘材料老化造成的。
在发现漏油问题时,首先需要检查变压器的密封件是否完好,如发现密封不严问题,应及时更换密封件。
同时,还应检查绝缘材料的状况是否需要更换,以确保变压器的正常运行。
3. 变压器放电声音放电声音是变压器故障的一种指示,通常表明绝缘有问题。
在诊断时,需进行局部放电检测,以确定问题的具体位置。
一旦发现放电问题,应及时采取绝缘处理措施修复变压器,以防止进一步损坏。
二、变压器故障维修1. 变压器绝缘处理绝缘问题是变压器故障的主要原因之一,因此维修过程中的绝缘处理非常重要。
首先,需要进行放电测试,以确定具体问题位置。
然后,根据测试结果对绝缘材料进行修复或更换。
维修结束后,还需要进行局部放电检测,以确保绝缘处理效果。
2. 变压器冷却系统维修冷却系统故障也是变压器问题的常见原因之一。
在维修过程中,需对变压器冷却系统进行全面检查。
检查包括清洁散热器、检查风扇是否正常运转以及检查冷却液的循环情况等。
一旦发现问题,应及时清洁或更换相关部件。
3. 变压器绕组维修变压器绕组是变压器的重要组成部分,如果出现问题,需及时进行维修。
维修过程中,需要检查绕组是否存在短路、开路等情况,并通过修复或更换绕组线圈来解决问题。
IntroductionThis operating and service manual has been prepared to ensure that your Sola/Hevi-Duty Constant Voltage Transformer can be operated and serviced with minimal effort and involvement. This manual covers Sola/Hevi-Duty Constant Voltage Sinusoidal (CVS) Transformers.Installation - Mechanical PositionAll stock sizes with end housings are intended to be mounted with the silk-screened this side up legend facing upwards. This will place the ventilated capacitor compartment downward, thus providing cooleroperation of the capacitor(s). However, all units will give satisfactory performance if mounted in a horizontal position. In either case, the unit should be mounted in an area where it is unlikely that anyone will come into contact with the core surface of the unit.Mounting ConsiderationsIf a unit is to be wall mounted, the mounting hardware should be sized as in Table 1 below. All mounting holes provided must be used .Table 1: Mounting Screw/Bolt SizingFigure 1: Mounting Holes and DimensionsInstallation – ElectricalOn 60VA or smaller units, screw-type lugs in the outlet box are marked “input” and “output”, and no connection diagram is necessary. Units rated 120 to 15000 VA are provided with multiple inputs for any one, two, three, or four different line voltages, and some have provision for three-wire output. With all units, a connection diagram is attached to the inside lid of the box cover, or inserted in the outlet box. Figure 2 shows typical connections for –8 models, and Figure 3 shows multiple input connections for all other models. Figure 4 shows the output connections for all models.Figure 2: Electrical Connections for -8 modelsInput & Output Connections – All except 250 VAInput Connections - 250 VA Only*Note: The entire load up to the rated capacity of the unit can be drawn from either half of the 240 volt winding. It is not necessary to divide or balance the load.Table 3: Recommended Wire Sizes and Fusing* Leads in the wiring department must be sleeved with 105o C sleeving.Figure 4. Three Phase ConnectionsA: Isolated, Single Phase LoadsB: Separate, Single Phase Loads in Grounded WyeMultiple OperationTwo CVS transformers with the same rating may be connected with their inputs and outputs in parallel. The regulating action will usually be excellent although the standard ±1% cannot be guaranteed. Series connection of either input or output is not e W ith Rectifier LoadsThe ratio of crest to rms values is approximately 1.3 at rated load, and slightly lower at fractional loads. This factor must be considered when all or a portion of the voltage is rectified. The rectified voltage will now be 10 – 15% lower than if connected directly to a sinewave source.Operation W ith Motor LoadsBecause of the current limiting effect described later, special attention should be given to motor applications. In general, the CVS must have a load rating nearly equal to the maximum power drawn during the starting cycle. This may run from two to eight times the normal running rating of the motor. In doubtful cases, it is advisable to measure the actual starting current.Cascade OperationFor applications requiring close regulation, two CVS transformers may be operated in “cascade”. The output of the combination will show little or no detectable change arising from supply line variations of up to ±15%. However, the combined units will still be frequency sensitive (as discussed under Effect of Frequency, page 15). Since even good power systems may vary in frequency by 0.1% or more, the output of a Sola/Hevi-Duty cascade combination may vary by up to 0.25% from this cause alone. In actual practice, then, a cascade combination is highly recommended for special applications requiring regulation in the general region of ±0.25%. If thetandem setup is to be operated at near full rating, then the Type CVS “driver” unit should be one standard size larger than the driven unit, in order to overcome the losses in the latter.Outline A Outline BOutline CAll Except 250 VA250 VA only Constant Voltage Sinusoidal TransformersOperating and Service ManualFigure 3: Electrical Connections for Non-8 modelsNote:Secondaries are not grounded. Ground X2 per Code.All ratings depend on natural draft air circulation for cooling. They should not be mounted in con fined or enclosed spaces unless special provisions have been made for ventilation. Technical Services is available for assistance in doubtful situations (see note on Operating Temperature). Table 2 and Figure 1 show model number with their weight and physical dimensions .Table 2:CVS Weights and Physical Dimensions, 60 Hz Single PhaseThree-Phase Power WiringIf operation from a three-phase source is required, three hardwired regulators may be wired in delta as shown in Figure 4.Other ConsiderationsIt is desirable to have a switch in the input circuitry for turning off power to the unit when it is not in use. While all CVS transformers are designed for continuous duty, they draw appreciable current regardless of output loading. The outputs of all Sola/Hevi-Duty standard CVS transformers are isolated from the input lines. Voltage generated by internal leakage currents will occur with respect to ground. This can have undesirable effects in many pieces of electronic equipment. Therefore, if Figure 4 circuit “B” is used, it is suggested that the installer remove X2 grounding on –8 units, then connect all X2 from each phase to one location and ground at that location only. This is not required for circuit “A”. This will not affect regulation or the ability to reject power line noise or transients.Any three stock units having a tap for 190-260 input connections may be connected in delta to a 240-volt, three-phase power supply. Those units equipped with primary tap for 175-235 volts may also be connected in delta to a 208-volt supply. (Terminals to be used are identi fied on the connection diagram located on the inside face of the outlet box cover.)All stock production, harmonic-free units now have uniform terminal polarity. This eliminates the need for “phasing out” either input or output connections.Output must serve three, independent, single-phase loads of the same total volt-ampere rating. Connections should be made in one of two ways shown in Figure 4.Use With Switchmode Power SuppliesIf a CVS transformer is used as a source for a switchmode power supply, a slight amount of ringing may be noticed on the sinewave output of the CVS at half cycle intervals for a short duration. This ringing occurs at the point when the switchmode power supply current demand drops to zero. The ringing should not be a cause for concern since it is of relatively low magnitude and frequency. The CVS has been tested with a variety of switchmode power supplies and it has been determined that the ringing never affects the Doutputs, nor has it been found to degrade the components of any switchmodepower supply.Physical Characteristics of Operation Operating TemperatureStandard units are designed to operate in ambient temperatures of minus 20°C to plus 50°C. In operation, a temperature rise will occur whether or not the transformer is serving load. Normally, this rise may fall anywhere in the range of 45°C to 110°C, depending on the type and rating. In any case, the maximum operating temperature at an ambient of 50°C is always within safe operating limits for the class of insulating material used. (Special units can be designed for lower heat rise or wider ambient temperature range.)External Magnetic FieldsIn almost all applications, this effect may be disregarded. On critical applications, care should be exercised in the orientation of the core with respect to critical circuits, in order to minimize the effect of the field.In certain rare cases in which the transformer is connected to, or mounted near, high gain audio frequency circuits, special attention may need to be given to adequate physical spacing and/or orientation of the CVS transformer to avoid interaction with the audio circuits. Sola/Hevi-Duty’s Technical Service Department (800-377-4384) may be able to offer suggestions for such problems.Electrical Characteristics of Operation Checking With VoltmetersAll checks on output voltages should be made with a true RMS voltmetersuch as a Fluke model 8020 A. Rectifier-type voltmeters will not give accurate readings due to the small amount of harmonics present in CVS output.Load RegulationChanges in output voltage resulting from changes in resistive loads areusually small - running one percent or less in the larger units. Table 4 shows average values for output voltages.Table 4: O utput Voltage Changes – 20% Load to Full Load(100% Power Factor – Nominal Input Voltage)Factors Affecting OperationInput CharacteristicsAs the Sola/Hevi-Duty CVS transformer includes a resonant circuit that is fully energized whether or not a load is present, the input current at no load or light loads may run 50% or more of the full-load primary current. As a result, the temperature of the unit may rise to near full-load levels, even at light or nonexistent loads. Input power factor will average 90-100% at full load, but may drop to approximately 75% at half load and 25% at no load. In any case, it is always leading.Effect of Load Power FactorThe median value of output voltage will vary from the nameplate rating of the load if a power factor other than that for which the unit was designed is used. Load regulation will also be relatively greater as the inductive load power factor is decreased (see Figure 5). However, the resulting median values of the output voltage will be regulated against supply line changes at any reasonable load or power factor.Figure 5: Median Output Voltage vs. Load Power FactorChange in “Median” Output Voltage vs. Load Power Factor at various loadsEffect of FrequencyChanges in the frequency of the supply voltage will be directly reflected in the output voltage. A change of approximately 1.8% in the output voltage will occur for every 1% change in input frequency in the same direction as the frequency change.Effect of TemperatureThe output voltage will show a small change as the unit warms up to stable operating temperatures at a constant ambient temperature. This change may be about 1 or 2% depending on the unit’s VA rating. At a stable operating temperature, the output voltage will change slightly with varying ambient temperature. This shift is approximately 1% for each 40°C of temperature change.Current LimitationWhen the load is increased beyond the transformer’s rated value, a point is reached where the output voltage suddenly collapses and will not regain its normal value until the load is at least partially released. Under a direct short circuit, the load current is limited to approximately 150-200% of the rated full load value and the input wattage to less than 10% of normal. A CVS will protect both itself and its load against damage from excessive fault currents. Fusing of load circuits is not necessary.Manufacturing ToleranceThe nominal output voltage of each stock Constant Voltage Transformer is adjusted at the factory to within plus 2%, minus 0% of rated (nameplate) value with rated, nominal voltage at rated frequency applied to the input, and with full rated load at 100% power factor applied to the output. This adjustment is made with the unit at substantially the same temperature as room ambient temperature (25°C).ServicingRoutine MaintenanceAs the Sola/Hevi-Duty CV Transformer is a simple rugged device without moving parts or manual adjustments, no servicing or maintenance is needed in the ordinary sense. The percentage of possible poor performance or failure is exceedingly low. In any case of apparent poor performance, the user is urged to check the following points immediately:Checklist on Factors Affecting Performance A. Nominal Voltage Too High1.The load may be considerable less than full rating. (See “Load Regulation”).2.The load may have a leading power factor.B. Nominal Voltage Too Low1.Load power factor may be lagging. (See Load Regulation).2.Unit may be slightly overloaded. (See Current Limitation).C. Does Not Regulate Closely1.Unit may be slightly overloaded. (See Current Limitation).2.Actual line voltage swings may be outside the rated coverage of unit, particularly on the low side.3.On varying loads, a certain amount of load regulation may be mixed with the line voltage regulating action. (See Load Regulation).D. Output Voltage Very Low (20-60V)1.Unsuspected or unplanned overloads of substantial size may occur intermittently (motor-starting currents, solenoid inrush currents, etc.). (See Current Limitation).2.One or more capacitor units in the CVS transformer may be defective. (See Field Replacement of Capacitors)Checklist on Factors Affecting Performance - continued E. No Output Voltage At All1.Check power source breakers or fuses.2.Check continuity between input terminals, and also between output terminals.G. Transformer Operating Temperature1.These transformers are designed to operate at high flux density, and hence, relatively high temperatures (see OperatingTemperature). After connection to line for a half hour or so, the exposed core structure may be too hot to touch with bare hand, but this is normal and need give no concern. However, if there is any indication of oil or compound leakage, unit should be returned to factory (see below).NoteIn case the transformer is operating but does not appear to have the correct output, it is very helpful to apply the following test:1.Disconnect the working load.2.Connect a dummy load of lamps, heaters, or other resistive load substantially equal to the full load rating of transformers, directly across its output terminals.3.Measure the output voltage of the CVS using a true RMS type voltmeter directly across its output terminals.This test will usually establish whether the apparent poor performance is due to a fault in the CVS transformer or to some peculiarity of the working load. Sola/Hevi-Duty’s Technical Service Department will then be in far better position to give helpful service advice or suggest factory test or service as indicated.Factory Test and InspectionIf the field test suggested earlier indicated that the CVS transformer itself may be faulty , a full report of the difficulty should be communicated to the place of purchase, with a request for permission for return. The Authorized Sola/Hevi-Duty Distributor may then suggest further helpful field tests, or authorize return for inspection at once. A Return Authorization Number will be issued. This number must appear on the outside of the shipping container. Otherwise the shipment will not be accepted.Field Replacement of CapacitorsCapacitors used in all CVS transformers are of the highest commercialgrade available. Nevertheless, there is a certain small percentage of failure. Sola/Hevi-Duty’s guarantee includes free replacement at the factory of any capacitor unit that fails within one year from date of purchase. Older units can be replaced at moderate charge.It may be possible to test and identify defective capacitors in the field, and to make field replacement with new units shipped from the factor y. In all such cases, factory advice and cooperation should be requested in advance.WarrantiesSola/Hevi-Duty warrants its standard catalog products to be free from defects in materials and workmanship and agrees to correct by repair or replacement, at the option of Sola/Hevi-Duty, products that may fail inservice provided the product has been installed, operated and maintained in accordance with accepted industry practice.Warranty begins at the date of manufacture and is according to the following schedule:1.Standard catalog transformer and single phase power conditioning products – 10 years plus an additional 2 years if online registration i s completed within 14 days after installation.2.Products manufactured to a purchaser’s specifications – 1 yea r.Return PolicyMost instances of initial failure to operate properly can be remedied through a telephone conversation between the user and Technical Service. If it isdetermined that a product must be returned, contact your local Sola/Hevi-Duty distributor for a Return Authorization. If the distributor is unknown, contact Customer Service by e-mail at ReturnGoods.All returns to the Sola/Hevi-Duty factory must have a Return Authorization (R.A.#). The following information required for a Return Authorization (R.A.#):1.Sola catalog number and/or model number.2.Serial number.pany name, address, phone number and contact person.4.Proof of purchase from Distributor.5.Description of problem.For proper handling upon receipt at Sola/Hevi-Duty, the R.A.# mustbe clearly placed in several locations on the outside of the package. Sola/Hevi-Duty is not responsible for damage on returned goods not packaged properly or customer-abused units.Constant Voltage Sinusoidal TransformersOperating and Service ManualPhase ShiftThe phase difference that exists between input voltage and output voltage is in the range of about 120° to 140° at full load. This phase difference varies with the magnitude of the load and, to a lesser extent, with changes in line voltage.Output Wave ShapeThe CVS transformers all include harmonic-neutralizing circuitry. These units typically have less than 3% total harmonic distortion at full load and less than 4.5% at no load.Response TimeAn important advantage of the Sola/Hevi-Duty principle of static magnetic regulation is its exceedingly fast response time compared with other types of AC regulators. Transient changes in supply voltage are usually corrected with a Sola/Hevi-Duty CVS with 1 1/2 cycles or less, the output voltage will not fluctuate more than a few percent durin g this interval.IsolationSince the input and output are separated not only electrically, but also physically, by a magnetic shunt, the Sola/Hevi-Duty CVS has a strongerisolating effect than a conventional transformer. This may often eliminate the need for static shields.P/N 299-35206-01Rev. 05 (Nov 2014)。
GE Industrial Systems操作手册Digital Energy™ LP 11不间断电源系统系列3-5-6-8-10kVAGE Digital Energy TM (通用电气数字能源)通用电气数字能源中国 电话:+86 21 3222 4555中国上海南京西路1468号28楼 传真:+86 21 6247 5056邮编:200040 网址: LP 11 UPS操作手册Digital Energy™ LP 11不间断电源系统系列3-5-6-8-10kVA序言感谢您选用通用电气数字能源(Digital Energy TM)LP系列不间断电源(UPS)产品。
我们建议在安装和启动UPS 之前请仔细阅读本手册。
请将本手册存放于一个安全的地方,以备您将来的使用。
在安装装置之前请仔细阅读第1章的重要安全指示。
© 2003 GE Digital Energy版权所有本出版物中所包含的信息仅为所显示的目的而制作。
没有GE的书面同意,本手册及随同UPS设备一起提供的其他文件不得被复制,不管是部分或全部。
用于描述设备的图纸及图片仅作为一般参考作用,而不能确保每个细节的完整性。
本手册对应的相关内容如有更改,恕不另行通知。
目 录 表1.重要安全须知 (4)1.1关于本手册 (4)1.2总则 (4)1.3安装 (4)1.4储存 (5)1.5蓄电池 (5)2.产品介绍 (6)2.1描述 (6)2.2保证期 (6)3.功能介绍 (7)3.1工作原理 (7)3.2正常状态 (7)3.3停电状态 (7)3.4自动旁路开关 (8)3.5手动旁路开关(维修开关) (8)4.安装 (9)4.1运输 (9)4.2开箱 (9)4.3装运清单 (9)4.4安装位置 (9)4.5安装 (9)4.5.1LP 3/5/6-11:标准安装步骤 (10)4.5.2LP 3/5/6-11:电池扩展单元安装 (11)4.5.3LP 8/10-11:标准安装过程 (12)4.5.4LP 8/10-11:电池扩展单元安装 (13)4.5.5LP-11 系列: 2 / 3 / 4 台设备并联运行 – 补充内容 (14)5.运行操作 (17)5.1前后面板简介 (17)5.2开机步骤 (19)5.3使用 (20)5.3.1信息菜单 (20)5.3.2状态和报警菜单 (21)5.3.3服务菜单 (23)5.3.4设置菜单 (25)5.4测试屏幕 (26)5.4.1电池检测,基本检测 (26)5.4.2快速电池检测 (26)5.4.3深度电池放电检测 (27)5.5其它功能 (27)5.5.1UPS停机 (27)5.5.2无蓄电池启动 (28)5.5.3UPS“休眠”状态及重新启动 (28)5.5.4旁路状态过载保护 (28)5.5.5经济运行模式(ECO——MODE) (28)5.5.6自动启动 (29)5.5.7高级电池管理 (29)6.界面特性 (30)6.1RS232/ 触点接口 (30)6.2紧急停机 (30)6.3继电器卡(选件) (30)6.4SNMP接口卡(选件) (30)7.选件特性 (31)7.1扩展后备时间 (31)7.2插卡 (31)7.3RPA功能(并联冗余结构) (31)8.维护 (32)8.1总则 (32)8.2通风风扇 (32)8.3电池 (32)8.4安全规范 (32)8.5储存 (32)8.6UPS的回收 (32)9.故障排除 (33)10.规格表 (34)附:LP11 UPS 安装图纸 (37)1. 重要安全须知1.1 关于本手册本手册包含所有UPS安装及维修所需的重要说明内容。
高压静电整流设备主要由主回路部分和控制回路部分组成。
主回路部分主要由断路器、反并联可控硅、整流变压器等组成。
控制回路部分主要由控制器、触发回路、采样回路、继电器回路等组成。
本设备在控制回路控制下通过主回路将调相后的交流电压送至整流变压器一次侧,经整流变压器二次侧升压及高压硅堆整流后输出直流高压送至除尘器或其它被控设备,并根据被控设备的电压电流变化的反馈信号进行自动控制。
一.操作说明高压控制柜送电顺序先合上小断路器QF2(带有散热风扇的要把风扇的小断路器合上),主控板及显示板工作稳定后再合主回路断路器QF1。
然后在液晶面板上选择火花跟踪方式,将电流限制、电压限制参数调整好,按柜门上的启动按钮,设备开始升压。
高压控制柜断电过程按柜门上的停止按钮将设备停机,先断开主回路断路器QF1,确保主回路电源断开后再断开控制回路断路器QF2。
二.故障判断与处理当设备运行发现如下各种故障时,控制器发出声响报警并自动切断主电源,同时液晶屏将显示出故障类型。
●设备过流●电场短路●电场开路●变压器油温、油面和瓦斯●偏励磁●设备过流当一次电流超过额定值1.1倍时设备自动断开主回路电源并发出声响报警,液晶屏显示如下断开小断路器QF2音响消失,重新合上小断路器启动设备观察一次电流情况如果超过额定值表明有一组可控硅击穿或动力电缆对地短路。
●电场短路高压控制柜短路报警(故障现象:二次电压指示为零、其余三块表均有指示。
)原因:a.隔离开关打在接地位置;b.电缆接头或中部绝缘损坏造成对地短路;c.电场灰斗严重积灰造成电晕极与集尘极间短路;d.阴极振打装置箱内严重积灰造成对地短路;e.电晕线断线或异极间有异物造成短路;f.高压绝缘子损坏或石英套管内壁结露结灰造成对地短路;g.实际电压过低而电流过大也会发生短路报警;h.阻尼电阻断线后造成对地短路。
当出现以上情况时高压柜会自动停机并且有声音报警显示如下如果无法判断是电场问题还是柜子问题可以做以下试验:开路试验,将整流变压器输出悬空,采用手动升压方式,将一次电压控制在150V以下,目的是判断整流变的工作是否正常(正常时二次电压应该达到50KV以上,并且一、二次电流无数值)。
变压器的运行维护手册
一.变压器的运行维护
1.变压器的投运和停运
1.1 在投运之前,值班人员应仔细检查,确认变压器极其保护装置
在良好状态,具备带电运行条件。
并注意外部无异物,临时接地线已拆除。
分接开关位置正确(注意,24000容量的开关有三个,确认每一个开关位置均正确),所有阀门开闭正确,带储油柜的变压器中,吸湿器应畅通无阻;
1.2 备用变压器应随时可以投入运行,长期停运者应定期充电;
1.3 变压器投运和停运的操作程序应在现场规程中规定,并必须遵守
下列各项:
1.3.1 变压器的充电应在有保护装置的电源侧用断路器操作,停运时
应先停负载侧,后停电源侧;
1.3.2 在无断路器时,可用隔离开关投切电流不超过2A的空载变压
器;用于切断3000和24000容量变压器(电压为35kV)的隔
离开关,必须三相联动且装有消弧角;装于室内的隔离开关,
必须在各相之间安装耐弧的绝缘隔板;
1.3.3 允许用熔断器投切空载配电变压器和站用变压器;
1.3.4 新投运的变压器按《变压器的试运行》规定执行;
1.3.5 装配储油柜的变压器,如3000,24000容量的产品,带电前必
须对本身升高座,散热器,气体继电器等所有放气孔充分放气,变压器的油位表应有油位显示(包括箱盖上的油位表)。
1.4 变压器运行时,带有气体继电器的变压器应把气体继电器接信号
和跳闸。
1.5 变压器运行中若进行滤油,补油时,气体继电器跳闸应改为信号;
1.6 当油位计的油面异常升高或呼吸系统有异常现象,需打开放气
或放油阀门时,应先将气体继电器的跳闸改接信号;
1.7 在预报可能有地震期间,应根据变压器的具体情况和气体继电
器的抗震性能,确定气体继电器的运行方式。
地震引起气体继电器动作后,应进行充分检查后,方可再行投入。
2.变压器的运行监视
2.1 安装在发电厂和变电所内的变压器,以及无人值班变电站内
有远方监测装置的变压器,应经常监视仪表的指示,及时掌握变压器的运行情况。
监视仪表的抄表次数由现场规程规定。
当变压器超过额定电流运行时,应做好记录。
无人值班变电站的变压器应在每次定期检查时记录其电压,电流和顶层油温等。
对配电变压器应在最大负载期间测量三相电流,并设法保持基本平衡。
测量周期由现场规程规定。
2.2 变压器的日常巡视检查,可参照下列规定:
2.2.1 发电厂和变电站内的变压器,每天至少一次,每周至少一次夜
间巡视;
2.2.2 无人值班变电站内容量为3000KV A及以上的变压器每10天至少一次
2.3在下列情况下应对变压器进行特殊巡视检查,增加巡视检查次数:
2.3.1 新安装投运的变压器在投运72小时内;
2.3.2 有严重缺陷时;
2.3.3 气象突变(如大风、大雾、大雪、冰雹、寒潮等)时;
2.3.4 雷雨季节,特别是雷雨后;
2.3.5 高温季节,高峰负载期间;
2.3.6 变压器急救负载运行时。
2.4 变压器日常巡视检查一般包括以下内容:
2.4.1 变压器的油温和温度计应正常,储油柜的油位应与温度相对应,
各部位无渗漏;
2.4.2 变压器声音正常;
2.4.3 24000容量的风冷时,风扇电机运转正常;
2.4.4 吸湿器通畅,吸附剂干燥良好;
2.4.5 出线套管接头,电缆无发热现象;
2.4.6 气体继电器内应无气体。
2.5 应对变压器做定期检查(检查周期可自行根据当地环境条件做
出规定),并增加以下检查内容:
2.5.1 外壳及箱沿应无异常发热;
2.5.2 各部位接地应良好,对于24000容量的变压器必要时应测量铁
芯接地电流(此电流应≤10mA);
2.5.3 各种保护装置应齐全,良好;
2.5.4 温度计应在检定周期内,各温度计温度指示应在误差范围内;
2.5.6消防设施应齐全良好;
2.5.7 贮油池和排油设施应保持良好状态;
二.变压器维护
针对所有产品,变压器在正常情况下,应对主体及总要组部件进行维护。
维护的内容、周期可参照下表进行(依情况可进行提前或延期进行)。