停车场常用表格
- 格式:docx
- 大小:16.23 KB
- 文档页数:10
停车场车辆建档方案表格一、方案背景随着汽车数量的逐渐增多,停车场内车辆数量的快速增长已经成为城市停车问题的一大难题。
为了管理停车场内众多车辆,车辆建档系统逐渐得到广泛应用。
车辆建档是指对车辆进行登记、录入、存储等工作,通过电子化管理实现车辆信息的快速查询、统计和管理。
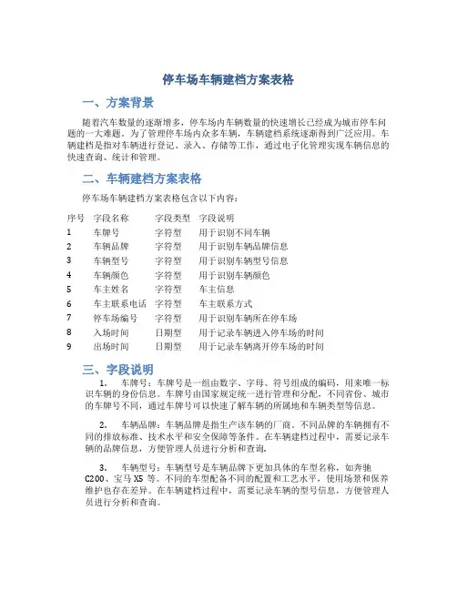
二、车辆建档方案表格停车场车辆建档方案表格包含以下内容:序号字段名称字段类型字段说明1 车牌号字符型用于识别不同车辆2 车辆品牌字符型用于识别车辆品牌信息3 车辆型号字符型用于识别车辆型号信息4 车辆颜色字符型用于识别车辆颜色5 车主姓名字符型车主信息6 车主联系电话字符型车主联系方式7 停车场编号字符型用于识别车辆所在停车场8 入场时间日期型用于记录车辆进入停车场的时间9 出场时间日期型用于记录车辆离开停车场的时间三、字段说明1.车牌号:车牌号是一组由数字、字母、符号组成的编码,用来唯一标识车辆的身份信息。
车牌号由国家规定统一进行管理和分配,不同省份、城市的车牌号不同,通过车牌号可以快速了解车辆的所属地和车辆类型等信息。
2.车辆品牌:车辆品牌是指生产该车辆的厂商。
不同品牌的车辆拥有不同的排放标准、技术水平和安全保障等条件。
在车辆建档过程中,需要记录车辆的品牌信息,方便管理人员进行分析和查询.3.车辆型号:车辆型号是车辆品牌下更加具体的车型名称,如奔驰C200、宝马X5等。
不同的车型配备不同的配置和工艺水平,使用场景和保养维护也存在差异。
在车辆建档过程中,需要记录车辆的型号信息,方便管理人员进行分析和查询。
4.车辆颜色:车辆颜色是指车身所使用的颜色。
不同车辆的颜色各异,通过颜色可以快速地辨别和区分车辆,方便管理人员进行查询和管理。
5.车主姓名:车主姓名是指车辆所有人的真实姓名,该信息是进行车辆建档的必要信息之一,方便管理人员进行查询和管理。
6.车主联系电话:车主联系电话是指车主的联系方式,随着时代的不断发展和智能化技术的不断进步,车主联系电话已经不仅限于手机电话,还可以是微信、QQ、邮箱等多种方式,方便车主和管理人员进行交流和管理。
物业服务中心停车管理记录表
本文档旨在记录物业服务中心的停车管理情况。
以下是表格的详细内容和格式。
表格格式
说明
- 日期:记录停车记录的日期。
- 车牌号码:车辆的牌照号码。
- 入场时间:车辆进入停车场的时间。
- 离场时间:车辆离开停车场的时间。
- 停车时长:车辆在停车场停留的时间。
使用指南
1. 新的停车记录应该逐行添加到表格底部。
2. 在日期、车牌号码、入场时间、离场时间和停车时长的相应
列中填写相关信息。
3. 如果某个信息无法确定或不适用,请在相应的单元格中留空。
注意事项
- 确保准确记录每辆车的停车信息。
- 不要在表格中给出任何未经确认的内容,请只记录能确保真
实可信的信息。
- 为了简化起见,请避免在停车管理过程中出现法律纠纷或复
杂的情况,只处理基本的停车管理任务。
使用此文档可以方便地记录和管理物业服务中心的停车情况,
提高停车管理的效率和准确性。
停车场常用表格规范格式
1.停车场管理处月票销售记录
(停车场管理表格1)
2、遗失停证申报表(停车场管理表格2)
责任承诺
本人车主遗失停车证/IC卡,愿意按规定缴付有关手续及补办新证费用。
由于车主疏忽而遗失,为此遗失后所引起的后果,愿意承担一切责任。
申报人签名:
管理处专用栏
同意补发新证,发证内容:
新证日期:新证编号:
管理处签章:
日期:
3.停车场现金交接表
(停车场管理表格3)
收费员签字:
财务出纳签字:
管理处主任签字:
4、车辆出入登记表
停车场管理表格
、车辆管理设备、设施清单停车场管理表格
、交接班记录表(停车场管理表格6)。
车辆进出登记表
1. 概述
本文档旨在记录车辆进出登记的详细信息。
通过填写该登记表,可以实时掌握车辆进出的情况,有效管理车辆使用,并确保车辆流
动的及时性、安全性和有序性。
2. 表格字段说明
3. 表格示例
4. 使用说明
4.1 填写方式
- 在"车牌号码"字段中输入车辆的唯一识别标志,例如:浙A。
- 在"进出口位置"字段中输入车辆的具体进出位置,例如:A
座停车场入口。
- 在"进出时间"字段中输入车辆的进出时间,按照"YYYY-MM-DD 09:00。
- 在"进出类型"字段中选择车辆的进出类型,例如:进场或出场。
- 在"登记人员"字段中输入登记人员的姓名,例如:张三。
4.2 及时登记
- 每当有车辆进出时,应及时填写登记表,确保信息的准确性
和实时性。
- 登记人员需要仔细核对车辆信息,避免填写错误。
5. 注意事项
- 车辆进出登记表的记录是重要的管理工作,务必认真填写。
- 车辆进出登记表的保密性很重要,仅限授权人员使用和查看。
- 登记表中的记录可以用于车辆管理、统计分析和安全溯源等
方面。
6. 结语
通过使用车辆进出登记表,能够有效管理车辆的进出情况,提
高车辆使用的管理效率和安全性。
同时,及时登记车辆的进出信息,可为后续的车辆管理和溯源提供依据。
停车场常用表格HEN system office room 【HEN16H-HENS2AHENS8Q8-HENH1688】一)停车场常用通知及表格货车出入放行申请表申请部门:送货单元 :司机姓名: 联络电话 :司机身份证号码:货车车牌号码:送货日期:送货时间:货物资料: 物品数量离开时间:部门主管姓名: 签署 :申请日期:申请必须于车辆进入前最少24小时前通知管理处, 否则管理处有权因保安理由而禁止进入。
---------------------------------以下由管理处填写-----------------------------正确不符备注送货公司名称:司机姓名:身份证号码:进入日期:进入时间:离开时间:保安员姓名: 签署 :违例泊车通知致:车牌号码()之司机您的汽车未按本车场停车规定,违例停泊予他人车位/公众车道,请在分钟内将车辆驶回所属车位/时租车位,否则将予锁车处罚,而阁下须缴付¥之开锁费用。
此致管理处年月日时分锁车通知致:车牌号码()之司机您的汽车未按本车场停车规定,违例停泊予他人车位/公众车道,现按规定把您的车辆扣锁,敬请切勿开动车辆,请到保安部缴付¥及办理开锁手续。
此致管理处联系电话:年月日时分珩生·领袖城物业管理处月票销售记录(停车场管理表格3)珩生·领袖城管理处遗失车票/泊车证申报表(停车场管理表格4)责任承诺本人/本公司遗失上述对象,本人/本公司知上述对象为贵司(管理处)所有,愿意按规定缴付有关手续及补办新证费用。
由于对象遗失乃本人/本公司疏忽而遗失,为此特将对有关对象在遗失后所引起的后果,愿意承担一切责任。
(如补发月票)新证签收及日期:申报人签名:管理处专用栏同意/反对补发新证,发证内容:新证日期:新证编号:管理处签章:日期:珩生·领袖城物业管理处车辆停泊巡查报告停车场特别事件处理报告损毁停车场设备赔偿责任承诺书(停车场管理表格7)致:物业管理有限公司/管理处本人/本公司因驾驶疏忽,导致停车场内之设备/车辆受到损坏/损毁。
excel 停车收费统计-回复Excel是一款功能强大的电子表格软件,被广泛应用于数据分析、统计和管理。
在停车场管理中,使用Excel进行停车收费统计是一种非常方便和实用的方法。
本文将通过一步一步的解释,介绍如何使用Excel进行停车收费统计。
第一步:创建停车收费数据表格首先,打开Excel软件,并新建一个工作簿。
在第一个工作表中,创建停车收费数据表格。
表格的列可以根据需要进行调整,一般包括日期、时间、车牌号、进入时间、离开时间和停车费用等信息。
第二步:输入停车记录在停车收费数据表格中,逐一输入每辆车辆的停车记录。
根据车辆进入和离开的时间,可以计算出停车的时长,并根据时长计算停车费用。
可以使用Excel的公式功能,例如使用“=C2-B2”计算停车时长(假设车牌号输入在第3列,进入时间输入在第2列,离开时间输入在第4列),使用“=D2*收费标准”计算停车费用。
第三步:格式化数据表格为了使数据更加清晰和易读,可以对停车收费数据表格进行格式化。
例如,可以设置合适的列宽和行高、为表头添加粗体样式、为日期和时间格式设置合适的单元格格式等。
第四步:创建收费统计汇总表在同一个工作簿中,新建另一个工作表,用于汇总停车收费数据。
在新建的工作表中,可以创建一个收费统计汇总表。
可以使用Excel的数据透视表功能,根据车牌号和日期对停车收费数据进行统计和分析。
在数据透视表中,可以选择车牌号和日期作为行标签,选择停车费用作为值,并选择求和作为统计方式。
这样,即可得到每辆车在每天的停车费用。
第五步:添加统计图表为了更加直观地展示停车收费数据的分析结果,可以在收费统计汇总表中添加统计图表。
Excel提供了多种图表类型,如柱状图、饼图、折线图等,可以根据需要选择合适的图表类型。
使用图表功能可以清晰地展示停车收费的信息,还可以通过调整图表的样式和颜色来使数据更加生动和易于理解。
第六步:数据验证和修正在进行停车收费统计过程中,可能会遇到数据输入错误或计算错误。
停车场使用登记表申请人姓名:_________________联系电话:_________________车牌号码:_________________车辆颜色:_________________停车时间:_________________停车场位置:_________________停车时长:_________________申请人签名:_________________封面1. 介绍停车场使用登记表是管理停车场和车辆进出的重要文件,用于记录停车者的相关信息。
本文将介绍停车场使用登记表的重要性和填写要求,并给出一份示例。
2. 停车场使用登记表的重要性停车场使用登记表是管理停车场的重要工具。
通过登记表,停车场管理人员得以掌握车辆的使用情况,包括车主姓名、联系电话、车牌号码、停车时间、停车地点等等。
这些信息对于管理停车场、确保停车秩序、防止车辆被盗等都非常重要。
3. 填写要求填写停车场使用登记表时,申请人需要提供准确的个人信息和车辆信息。
以下是对各项信息的详细说明:3.1 申请人姓名:填写停车者的真实姓名,确保与身份证等证件上的姓名一致。
3.2 联系电话:填写停车者的联系电话,便于停车场管理人员与车主联系。
3.3 车牌号码:填写车辆的牌照号码,确保与车辆实际使用的牌照一致。
3.4 车辆颜色:填写车辆的颜色,便于辨识和区分车辆。
3.5 停车时间:填写车辆的进入停车场的时间。
3.6 停车场位置:填写车辆停放的具体位置,以便车主找到自己的车辆。
3.7 停车时长:填写车辆停放的时间长度,包括具体的时、分。
3.8 申请人签名:停车者务必在登记表上签名确认所填写的信息真实有效。
4. 停车场使用登记表示例封面申请人姓名:张三联系电话:135xxxx1234车牌号码:粤A12345车辆颜色:黑色停车时间:2022年9月10日 15:30停车场位置:停车场A区停车时长:2小时30分钟申请人签名:_________5. 总结停车场使用登记表是管理停车场的重要工具,能够记录停车者的相关信息,确保停车秩序和车辆安全。
停车场车辆进出记录表1. 简介停车场车辆进出记录表是用于记录停车场内车辆的进出情况的一种表格文件。
通过记录每辆车辆的进入和离开时间,我们可以实时掌握停车场的使用情况,提供参考数据用于管理和统计分析。
2. 表格结构停车场车辆进出记录表通常包含以下几列信息:- 车牌号码:记录车辆的车牌号码,用于唯一标识每辆车。
- 进入时间:记录车辆进入停车场的时间。
- 离开时间:记录车辆离开停车场的时间。
- 停留时长:根据进入和离开时间计算得出车辆在停车场内停留的时长。
3. 使用方法为了准确记录车辆的进出情况,使用停车场车辆进出记录表时需要遵循以下步骤:步骤一:进入停车场当车辆进入停车场时,管理员需要记录车辆的车牌号码和进入时间,并在表格中相应的位置进行填写。
步骤二:离开停车场当车辆准备离开停车场时,管理员需要记录车辆的离开时间,并在表格中相应的位置进行填写。
步骤三:计算停留时长根据车辆的进入时间和离开时间,可以计算出车辆在停车场内的停留时长。
将停留时长填写到表格中相应的位置。
步骤四:保存记录对于每辆车辆的进出记录,应当及时保存在停车场车辆进出记录表中,以便后续分析使用。
4. 统计分析通过对停车场车辆进出记录表的分析,可以实现以下统计和分析功能:- 停车场使用率:根据进出记录的数量和时间分布,可以计算出停车场的使用率,并作为决策的依据。
- 停留时长分析:通过统计不同车辆的停留时长,可以了解停车场内车辆的停留惯和需求,进一步改进停车场管理。
- 高峰时段分析:根据进出记录的时间分布,可以确定停车场的高峰使用时段,为停车资源的合理调配提供依据。
5. 总结停车场车辆进出记录表是一个重要的管理工具,可以帮助我们实时掌握停车场的使用情况,并提供数据支持用于统计分析。
通过合理使用该表格,可以优化停车场管理,提供更好的停车服务。
停车场每月定期检查记录(卡)表
概述
本文档旨在记录停车场每月的定期检查情况,以确保停车场设
施的正常运行和安全性。
检查信息记录表
检查项目说明
1. 停车场地面状况:检查停车场地面是否有破损或凹陷等情况,确保车辆停放的安全和便利。
2. 车位标识牌:检查停车位标识牌是否完好,包括标识牌的固
定性和可读性等,以便用户能够方便地找到停车位。
3. 入口道闸:检查入口道闸的运行情况,包括是否开启、卡顿等,确保车辆能够正常进入停车场。
4. 出口道闸:检查出口道闸的运行情况,包括是否开启、卡顿等,确保车辆能够正常离开停车场。
备注
- 如果发现任何异常情况,请及时采取相应措施修理或处理。
- 检查记录应及时更新,并保存至相关文件中以备查阅。
- 本检查记录仅供参考,具体细节还需根据实际情况进行调整。
下一步计划
- 每月按照此检查表进行定期检查,并记录检查情况。
- 如有发现问题或需要维修的情况,及时联系负责人进行处理。
结论
本文档提供了停车场每月定期检查的记录表,以及相关项目的
说明和备注。
通过定期检查,我们可以及时发现并解决停车场设施
的问题,保证停车场的正常运行和安全性。
请各相关人员按照此文
档的指引进行检查和记录。