重庆自考计算机系统结构科目习题参考答案
- 格式:doc
- 大小:150.85 KB
- 文档页数:8
学历类《自考》自考专业(计算机应用)《计算机系统结构》考试试题及答案解析姓名:_____________ 年级:____________ 学号:______________1、编号为0~15的l6个处理器,互连函数采用Shuffle(Shuffle)单级互连网络互连,则与9号处理器连接的处理器号为( )。
A、5B、6C、7D、8正确答案:B答案解析:暂无解析2、能实现作业、任务级并行的异构型多处理机属于( )。
A、MISDB、SIMDC、SISDD、MIMD正确答案:D答案解析:暂无解析3、有N个处理单元的集中式共享存储器的阵列处理机构形,为了对长度为N的向量中各元素能同时并行处理,存储器分体个数K与处理单元数N的关系是( )。
A、K与N无关B、K小于NC、K小于或等于ND、K等于或大于N正确答案:D答案解析:暂无解析4、对指令间“一次重叠”描述不正确的是( )。
A、仅“执行k”与“分析k+1”B、“分析k+1”完成后立即开始“执行k+1”C、应尽量使“分析k+1”与“执行k”时间相等D、只需要一套指令分析部件和执行部件正确答案:B答案解析:暂无解析5、程序员编写程序时使用的地址是( )。
A、主存地址B、逻辑地址C、物理地址D、有效地址正确答案:B答案解析:暂无解析6、IBM370系统中,通道动作故障引起的中断属于( )。
A、机器校验中断B、访管中断C、程序性中断D、I/O中断正确答案:A答案解析:暂无解析7、浮点数尾数的基值rm=-8,尾数的计算机位数m=8位,可表示的尾数的个数为( )。
A、23×7B、24×7C、25×7D、26×7正确答案:C答案解析:暂无解析8、下列予寻址方式的三种面向的是( )。
A、面向主存B、面向辅存C、面向寄存器D、面向堆栈正确答案:B答案解析:暂无解析9、下列对系统程序员不透明的是( )。
A、Cache存储器B、数据l B、SIMD系统C、MISD系统D、MIMD系统正确答案:D答案解析:暂无解析12、标量流水处理机的性能指标主要有()A、吞吐率、加速比、时间延迟B、吞吐率、效率、时间延迟C、吞吐率、加速比、效率D、加速比、效率、时间延迟正确答案:C答案解析:暂无解析13、为了解决主存的容量满足不了要求,采用的技术是()A、寄存器B、虚拟存储器C、高速缓存D、控制存储器正确答案:B答案解析:暂无解析14、下列属于总线标准的是()A、电气B、速率C、流量D、吞吐率正确答案:A答案解析:暂无解析15、IBM370系统将中断的类型分为()A、3类B、4类C、5类D、6类正确答案:D答案解析:暂无解析16、浮点数系统使用的阶基rp=2,阶值位数P=2,尾数基值rm=10,以rm为基的尾数位数m’=1,在非负阶正尾数、规格化情况下的最小尾数值为()A、05B、01C、001D、005正确答案:B答案解析:暂无解析17、根据操作数据或信息存放的位置,下列不属于计算机面向的寻址方式是()A、面向主存B、面向寄存器C、面向堆栈D、面向控存正确答案:D答案解析:暂无解析18、用微程序直接解释另一种机器指令系统的方法称为()A、编译B、仿真C、翻译D、模拟正确答案:B19、在计算机系统按功能划分的多级层次结构中,机器级由高到低,相对层次正确的顺序是()A、微程序机器语言机器——传统机器语言机器——高级语言机器B、操作系统机器——汇编语言机器——高级语言机器C、应用语言机器——高级语言机器一一汇编语言机器D、传统机器语言机器——操作系统机器——汇编语言机器正确答案:C答案解析:暂无解析20、从指令和数据的多倍性来看,阵列机属于()A、单指令流单数据流B、单指令流多数据流C、多指令流单数据流D、多指令流多数据流正确答案:B答案解析:暂无解析21、软件的功能可以用_______或_______实现。
第1章计算机系统结构的基本概念1.1 解释下列术语层次机构:按照计算机语言从低级到高级的次序,把计算机系统按功能划分成多级层次结构,每一层以一种不同的语言为特征。
这些层次依次为:微程序机器级,传统机器语言机器级,汇编语言机器级,高级语言机器级,应用语言机器级等。
虚拟机:用软件实现的机器。
翻译:先用转换程序把高一级机器上的程序转换为低一级机器上等效的程序,然后再在这低一级机器上运行,实现程序的功能。
解释:对于高一级机器上的程序中的每一条语句或指令,都是转去执行低一级机器上的一段等效程序。
执行完后,再去高一级机器取下一条语句或指令,再进行解释执行,如此反复,直到解释执行完整个程序。
计算机系统结构:传统机器程序员所看到的计算机属性,即概念性结构与功能特性。
在计算机技术中,把这种本来存在的事物或属性,但从某种角度看又好像不存在的概念称为透明性。
计算机组成:计算机系统结构的逻辑实现,包含物理机器级中的数据流和控制流的组成以及逻辑设计等。
计算机实现:计算机组成的物理实现,包括处理机、主存等部件的物理结构,器件的集成度和速度,模块、插件、底板的划分与连接,信号传输,电源、冷却及整机装配技术等。
系统加速比:对系统中某部分进行改进时,改进后系统性能提高的倍数。
Amdahl定律:当对一个系统中的某个部件进行改进后,所能获得的整个系统性能的提高,受限于该部件的执行时间占总执行时间的百分比。
程序的局部性原理:程序执行时所访问的存储器地址不是随机分布的,而是相对地簇聚。
包括时间局部性和空间局部性。
CPI:每条指令执行的平均时钟周期数。
测试程序套件:由各种不同的真实应用程序构成的一组测试程序,用来测试计算机在各个方面的处理性能。
存储程序计算机:冯·诺依曼结构计算机。
其基本点是指令驱动。
程序预先存放在计算机存储器中,机器一旦启动,就能按照程序指定的逻辑顺序执行这些程序,自动完成由程序所描述的处理工作。
系列机:由同一厂家生产的具有相同系统结构、但具有不同组成和实现的一系列不同型号的计算机。
02325计算机系统结构一、单选题1.计算机使用的语言是( B )A.专属软件范畴,与计算机体系结构无关B.分属于计算机系统各个层次C.属于用以建立一个用户的应用环境D.属于符号化的机器指令2.以下通用计算机性能最强的是( A )。
A.超级计算机B.大型机C.服务器D.PC机3.多处理机上两个程序段之间若有先写后读的数据相关,则( B )A.可以并行执行B.不可能并行C.任何情况均可交换串行D.必须并行执行4.多处理机的各自独立型操作系统( D )A.要求管理程序不必是可再入的B.适合于紧耦合多处理机C.工作负荷较平衡D.有较高的可靠性5.输入输出系统硬件的功能对( B )是透明的。
A.操作系统程序员B.应用程序员C.系统结构设计人员D.机器语言程序设计员6.“启动I/O”指令是主要的输入输出指令,是属于( B )A.目态指令B.管态指令C.目态、管态都能用的指令D.编译程序只能用的指令7.全相联地址映象是指( A )A.任何虚页都可装入主存中任何实页的位置B.一个虚页只装进固定的主存实页位置C.组之间是固定的,而组内任何虚页可以装入任何实页位置D.组间可任意装入,组内是固定装入8.( C )属于MIMD系统结构。
A.各处理单元同时受同一个控制单元的管理B.各处理单元同时接受同一个控制单元送来的指令C.松耦合多处理机和多计算机D.阵列处理机9.设16个处理器编号分别为0,1,2,…,15用Cube3互联函数时,第10号处理机与第( D )号处理机相联。
A.11B.8C.14D.210.若输入流水线的指令既无局部性相关,也不存在全局性相关,则( A )A.可获得高的吞吐率和效率B.流水线的效率和吞吐率恶化C.出现瓶颈D.可靠性提高11.字串位并是指同时对一个字的所有位进行处理,这( C )A.不存在并行性B.有较高的并行性C.已经开始出现并行性D.是最高一级的并行性12.全局性相关的处理不包括( A )A.采取顺序流动B.猜测法C.采取延迟转移D.加快短循环程序的处理13.用户高级语言源程序中出现的读写(I/O)语句,到读写操作全部完成,需要通过____共同完成。
2021年4月高等教育自学考试全国统一命题考试计算机系统结构(课程代码02325)一、单项选择题:本大题共10小题,每小题1分,共10分。
在毎小题列出的备选项中只有一项是最符合题目要求的,请将其选出。
1.在主存设计上,属于计算机系统结构应考虑的内容是()A.频宽的确定B.采用多体交叉还是单体交叉存储器C.容量和编址方式D.采用MOS还是TTL参考答案:C2.堆栈型计算机比通用型计算机更具有的优越性之一是()A.能提高存储器空间的利用率B.支持先进先出类解题算法的求解C.支持子程序的嵌套和递归调用D.支持向量的运算参考答案:C3.中断响应由高到低的优先级排列次序是()A.访管→程序性→机器故障B.访管→程序性→重新启动C.程序性→I/O→访管D.外部→访管→程序性参考答案:B4.下列不会对主存命中率产生影响的是()A.程序地址流B. 替换算法C.分配给程序的实页数D.主存总线结构参考答案:D5.各个功能段在同一时间内可按不回的运算或功能进行连接的多功能流水线是()A.系统流水线B.部件流水线C.静态流水线D.动态流水线参考答案:B6.采用分布式结构的多处理机机间互连形式为()A.开关枢纽结构B. 环形互连C.交叉开关D.多端口存储器参考答案:A7.ILLIAC IV处理机属于()A.SIMD系统B. SISD系统C. MISD 系统D.MIMD系统参考答案:A8.在多处理机环境中,两个程序段之间如果存在"先读后写"的数据反相关时,下列说法正确的是()A.无论如何不能并行B.不可以交换串行C.即使同步控制也不能并行D.若指令满足交换律,可以交换串行参考答案:B9.数据流计算机中的数据驱动的策略是()A.请求式求值B.滞后求值C.边求值边计算D.提前求值参考答案:D10.下列关于归约机的描述,不正确的是()A.归约机是面向函数式语言或以函数式语言为机器语言的非 Neumaa 型机器B.归约机釆用适合于函数式程序运行的多处理器(机)互连的结构C.归约机具有大容量物理存储器的同时,还需要少量的虚拟存储器D.归约机的处理部件应当是一种有多个处理器或多个处理机并行的结构形式参考答案:C第二部分非选择题二、填空题:本大题共10小題,每小题2分,共20分。
2022年4月高等教育自学考试全国统一命题考试计算机系统结构(课程代码02325)注意事项:1.本试卷分为两部分,第一部分为选择题,第二部分为非选择题。
2.应考者必须按试题顺序在答题卡(纸)指定位置上作答,答在试卷上无效。
3.涂写部分、画图部分必须使用2B铅笔,书写部分必须使用黑色字迹签字笔。
第一部分选择题一、单项选择题:本大题共10 小题,每小題1分,共10 分。
在每小题列出的备选项中只有是最符合题目要求的,请将其选出。
1. 关于软硬件取舍的基本原则中,叙述不正确的是A. 硬件的设计费用比软件的设计费用低B. 硬件的生产费用比软件的生产费用低C. 软件设计费用比软件重复生产费用高D. 硬件功能只需实现一次,而软件功能可能要多次重复实现2. 不同系列的机器之间,安现饮件移植的途径不包括A.模拟B.仿真C统一的汇编语言 D.统一的高级语言3.在相同的阶码位数和尾数位数的前提下,浮点数尾数基值取小,可使浮点数A.可表示数的个数增多B.可表示数的范围增大C.数在数轴上的分布变密D.运算中数的精度损失降低4. 根据通道数据传送中信息传送方式的不同,不属于其分类的是A.选择B.位多路C.替换算法D.字节多路5.与虚拟存储器的等效访向速度无关的是A.页地址流B.主存容量C.替换算法D.辅存容量6.主存空间数相关的最佳处理方式是A.推后“分析k+1”B.采用相关专用通路C.采用“执行"指令处理D.采用延迟转移技术7.有关超长指令字处理机叙述正确的是A.配套多套功能部件B.适合求解稀疏矩阵类标量计算C.着重开发时间并行性D.将水平微型码和超标量处理相结合8.多级互连网络中的omega 网络是A.多级PM2I 网络B.多级立方体网络C.多级混洗交换网络D.全排列网络9.有关松耦合多处理机叙述正确的是A.共享主存B.通过消息传送系统通信C.不共享外设D.处理机之间通过PMIN互连10.关于数据流机叙述正确的是A.采用拉制驱动方式B.采用需求驱动方式C.不利于计算并行性开发D.数据以令牌方式在指令间传递第二部分非选择题二、填空题,本大题共10小题,每小题2分,共20分。
一:名词解释1:虚拟机:由软件实现的机器。
2:CPI:是衡量CPU执行指令效率的重要标志,指执行每条指令所需的平均时钟周期数。
3:摩尔定律:当价格不变时,集成电路上可容纳的晶体管数目,约每隔18个月便会增加一倍,性能也将提升一倍。
4:并发性:指两个或多个事件在同一时间间隔内发生的并行性。
5:程序局部性原理:是指程序在执行时呈现出局部性规律,即在一段时间内,整个程序的执行仅限于程序中的某一部分。
相应地,执行所访问的存储空间也局限于某个内存区域。
局部性原理又表现为:时间局部性和空间局部性。
6:CISC/RISC:CISC:即复杂指令系统计算机,指在系统中增加更多和复杂的指令,来提高操作系统效率的计算机。
RISC:即精简指令系统计算机,指在系统中选取使用一些频率最高的、长度固定的、格式种类少的简单指令的计算机。
7:计算机系统结构:指对机器语言计算机的软、硬件功能的分配和对界面的定义。
8:系列机:指先设计好一种系统结构,而后就按这种系统结构设计它的系统软件,按器件状况和硬件技术研究这种结构的各种实现方法,并按照速度、价格等不同要求,分别提供不同速度、不同配置的各档机器。
9:模拟:用机器语言程序解释实现程序移植的方法。
10:仿真:用微程序直接解释另一种机器的指令系统。
11:寻址方式:寻找操作数或指令的有效地址的方式。
12:替换算法:在存储体系中,当出现页面失效时或者主存的所有页面已经全部被占用而又出现页面失效时,按照某种算法来替换主存中某页。
[由于主存中的块比Cache中的块多,所以当要从主存中调一个块到Cache中时,会出现该块所映象到的一组(或一个)Cache块已全部被占用的情况。
这时,需要被迫腾出其中的某一块,以接纳新调入的块。
]二:选择题1,直接执行微指令的是(C)A 汇编程序B 编译程序C 硬件D微指令程序2,对汇编语言程序员不透明的是(C)A 程序计数器B主存地址寄存器C条件码寄存器D指令寄存器3,最早的冯·诺依曼型计算机是以(B)为中心的A运算器B控制器C存储器 D I/O设备4,计算机系统结构的角度的结构来看,机器语言程序员看到的机器属性是(C )A 计算机软件所要完成的功能B 计算机硬件的全部组成C 编程要用到的硬件组织D计算机各部分硬件的实现5,不同系列计算机之间实现可移植性的途径,不包括(B )A 采用统一的高级语言B采用统一的汇编语言C 模拟D仿真6,利用时间重叠原理,实现并行处理的是(A)A流水处理机B多处理机 C 阵列处理机D集群系统7,多处理机实现的并行主要是(B)A指令级并行 B 任务级并行C 操作级并行D操作步骤的级并行8计算机系统结构不包括(B)A信息保护B存储速度C数据表示D机器工作状态9,不需要编址的数据存储空间(D )A CPU通用寄存器B 主存储器C I/O寄存器D堆栈10,RISC执行程序的速度比CISC 快的原因是(C)A RISC指令系统中条数较少B 程序在RISC编译生成的目标程序较短C RISC指令平均执行周期数较少D RISC中只允许LOAD和STORE指令存储11,程序员在编写程序时,使用的访存地址是(B)A主存地址B逻辑地址C物理地址D有效地址12,虚拟存储器主要是为了(A)A扩大存储器系统容量B提高存储器系统速度C扩大存储器系统容量和提高存储器系统速度D便于程序的访存操作13,与全相联映像相比,组相联映像的优点是(B)A目录表小B块冲突概率低C命中率高D主存利用率高14,输入输出数据不经过CPU内部寄存器的输入输出方式是(C )A程序控制方式B中断 C DMA方式D上述三种方式15,在配置了通道的计算机系统中,用户程序需要输入输出时引起的中断是(A)A访管中断 B I/O中断C程序性中断D外部中断16,当计算机系统通过执行通道程序,完成输入输出工作时,执行通道程序的是(B)A CPUB 通道C CPU和通道D指定的外设三:填空1,常见的计算机系统结构的分类法有两种:Flynn分类法,冯氏分类法冯氏分类法是根据系统的最大并行度对计算机系统结构进行分类,大多数的位并行的单处理机属于字串位并的处理机方式2,由软件实现的机器称为:虚拟机3,在一个计算机系统中,低层机器的属性往往对高层机器的程序员是透明的。
自考计算机系统结构题库及答案02325计算机系统结构自考题库及答案计算机系统结构单选题1.对应用程序员不透明的是( ) AA.条件码寄存器B.乘法器C.指令缓冲器D.先行进位链2.汇编语言源程序变换成机器语言目标程序是经____来实现的( ) BA.编译程序解释B.汇编程序翻译C.汇编程序解释D.编译程序翻译3.属计算机系统结构考虑的应是( ) DA.主存采用多体交叉还是单体B.主存频宽的确定C.主存采用MOS 还是TTLD.主存容量和编址方式4."从中间开始设计的""中间""当前多数是在( )" CA.传统机器语言机器级与微程序机器级之间B.微程序机器级与汇编语言机器级之间C.传统机器语言机器级与操作系统机器级之间D.操作系统机器级与汇编语言机器级之间5.多处理机主要实现的是( ) DA.操作步骤的并行B.指令级并行C.操作级并行D.任务级并行6.直接执行微指令的是( ) BA.编译程序B.硬件C.微指令程序D.汇编程序7.从计算机系统结构上讲,机器语言程序员所看到的机器属性是( ) AA.编程要用到的硬件组织B.计算机各部件的硬件实现C.计算机硬件的全部组成 D.计算机软件所要完成的功能8.尾数下溢处理平均误差可调整到零的方法是( ) D "A.恒置""1""法"B.舍入法C.截断法D.ROM 查表法9.变址寻址的主要作用是( ) AA.支持向量、数组的运算寻址B.支持操作系统中的进程调度C.支持访存地址的越界检查D.支持程序的动态再定位10.在IBM370 系统中,支持操作系统实现多进程共用公用区管理最有效的指令是( ) BA.程序调用楷令B.比较与交换指令C.测试与置定指令D.执行指令11.程序员编写程序时使用的地址是( ) CA.主存地址B.辅存实地址C.逻辑地址D.有效地址12.不需要编制的数据存储空间是( ) BA.I/O接口的寄存器B.堆栈C.主存储器D.CPU 中的通用寄存器13.RISC执行程序的速度比CISC要快的原因是( ) BA.RISC只允许loAd和store指令访存B.RISC的指令平均执行周期数较少C.RISC的指令系统中的指令条数较少D.程序在RISC上编译生成的目标程序较短14.平均码长最短的编码是( ) AA.哈夫曼编码B.定长编码C.扩展编码D.需要根据编码使用的频度计算平均码长后确定15.外部设备打印机适合于连接到( ) AA.宇节多路通道B.选择通道C.数组多路通道D.任意一种通道16.在IBM370 系统中,申断响应硬件分工保存的是( ) DA.作业名称和优先级等B.各种软件状态和标志C.通用寄存器内容D.条件码等状态信息17.中断响应由高到低的优先次序宜用( ) AA.访管+程序性+重新启动B.访管斗程序性+机器故障C.程序性+1/0+访管D.外部+访管+程序性18.CDC CYBERl70 的I/0 处理机系统属于( ) BA.DMA 方式B.外围处理机方式C.通道方式 D.程序控制的1/0 方式19.通道流量是在某个时期单位时间内传送的宇节数,这个时期应是( ) CA.数组多路通道或字节多路通道B.字节多路通道或选择通道C.数组多路通道或选择通道D.任意一种通道20.外部设备打印机适合于连接到( )AA.宇节多路通道B.选择通道C.数组多路通道D.任意一种通道21.数据通路出错引起的中断是( ) BA.访管中断B.机器校验中断C.程序性中断D.外中断22.CAche存贮器常见的地址映象方式是( ) BA.全相联映象B.组相联映象C.页表法映象D.段页表映象23.虚拟存储器主要是为了( ) BA.扩大存储系统的容量和提高存储系统的速度B.扩大存储系统的容量C.提高存储系统的速度D.便于程序的访存操作24.对于采用组相联映像、LRU替换算法cAche存储起来说,不影响cAche命中率的是( ) AA.直接映像、组相联映像、全相联映像B.全相联映像、直接映像、组相联映像C.组相联映像、直接映像、全相联映像D.全相联映像、组相联映像、直接映像25.最能确保提高虚拟存储器访主存的命中率的改进途径是( ) CA.改用LRU替换算法并增大页面B.增大辅存容量C.改用LRU替换算法并增大页面数D.采用FIFO替换算法并增大页面26.与全相联映像相比,组相联映像的优点是( ) AA.目录表小B.命中率高C.块冲突概率低D.主存利用率高27.程序员编写程序时使用的地址是( ) BA.有效地址B.逻辑地址C.物理地址D.主存地址28.评价存储器性能的基本要求有大容量、____和低价格() BA.性价比高B.高速度C.命中率高D.利用率高29.解释一条机器指令的微操作包括____三部分() DA.操作数B.解释C.翻译D.取指令、分析和执行30.实现指令的重叠解释必须在计算机组成上满足____要求( ) CA.硬件冲突B.主存冲突C.要解决“分析”与“执行”操作控制上的同步D.主存和硬件冲突31.非线性流水线的特征是( ) AA.一次运算中要多次使用流水线中的某些功能段B.一次运算中使用流水线中的多个段C.流水线的各功能段在不同运算中能够有不同的连接D.流水线中某些功能段在各次运算中的作用不同32.与线性流水线最大吞吐率有关的是( ) CA.最后功能段的执行时间B.最快的那一段的执行时间C.最慢的那一段的执行时间D.各个功能段的执行时间33.在MIPS的指令流水线中,可能发生的冲突是( ) DA.两条指令的写操作之间的写后写冲突B.后流入的指令的写操作与先流入的指令的读操作之间的读后写冲突C.同一条指令的读操作与写操作之间的写后读冲突D.先流入的指令额写操作与后流入的指令的读操作之间的写后读冲突。
课后zhenti第1章计算机系统结构的基本概念1.有一个计算机系统可按功能分成4级,每级的指令互不相同,每一级的指令都比其下一级的指令在效能上强M 倍,即第i级的一条指令能完成第i-1级的M条指令的计算量。
现若需第i级的N条指令解释第i+1级的一条指令,而有一段第1级的程序需要运行Ks,问在第2、3和4级上一段等效程序各需要运行多长时间?答:第2级上等效程序需运行:(N/M)*Ks。
第3级上等效程序需运行:(N/M)*(N/M)*Ks。
第4级上等效程序需运行:(N/M)*(N/M)*(N/M)*Ks。
note:由题意可知:第i级的一条指令能完成第i-1级的M条指令的计算量。
而现在第i级有N条指令解释第i+1级的一条指令,那么,我们就可以用N/M来表示N/M 表示第i+1级需(N/M)条指令来完成第i级的计算量。
所以,当有一段第1级的程序需要运行Ks时,在第2级就需要(N/M)Ks,以此类推2.硬件和软件在什么意义上是等效的?在什么意义上又是不等效的?试举例说明。
答:软件和硬件在逻辑功能上是等效的,原理上,软件的功能可用硬件或固件完成,硬件的功能也可用软件模拟完成。
但是实现的性能价格比,实现的难易程序不同。
在DOS操作系统时代,汉字系统是一个重要问题,早期的汉字系统的字库和处理程序都固化在汉卡(硬件)上,而随着CPU、硬盘、内存技术的不断发展,UCDOS把汉字系统的所有组成部份做成一个软件。
3.试以实例说明计算机系统结构、计算机组成与计算机实现之间的相互关系与影响。
答:计算机系统结构、计算机组成、计算机实现互不相同,但又相互影响。
(1)计算机的系统结构相同,但可采用不同的组成。
如IBM370系列有115、125、135、158、168等由低档到高档的多种型号机器。
从汇编语言、机器语言程序设计者看到的概念性结构相同,均是由中央处理机/主存,通道、设备控制器,外设4级构成。
其中,中央处理机都有相同的机器指令和汇编指令系统,只是指令的分析、执行在低档机上采用顺序进行,在高档机上采用重叠、流水或其它并行处理方式。
全国2010年4月自学考试计算机系统结构试题课程代码:02325一、单项选择题(本大题共10小题,每小题1分,共10分)在每小题列出的四个备选项中只有一个是符合题目要求的,请将其代码填写在题后的括号内。
错选、多选或未选均不得分。
1.在计算机系统结构设计中,提高软件功能实现的比例可( )A.提高解题速度B.减少需要的存储器容量C.提高系统的灵活性D.提高系统的性能价格比2.浮点数表示的尾数的基r m=16,尾数长度p=8,可表示的规格化最大正尾数的值是( )A.1/256 B.1/2C.15/16 D.255/2563.下列数据存储空间为隐含寻址方式的是( )A.CPU中的通用寄存器B.主存储器C.I/O接口中的寄存器D.堆栈4.当计算机系统执行通道程序完成输入输出工作时,执行通道程序的是( )A.CPU B.通道C.CPU和通道D.指定的外设5.下列有关中断的叙述正确的是( )A.中断响应的次序是由硬件决定的B.中断处理的次序是由硬件决定的C.中断处理的次序是不可改的D.中断响应的次序是可灵活改变的6.与虚拟存储器的等效访问速度无关..的是( )A.访存页地址流B.页面替换算法C.主存的容量D.辅存的容量7.非线性流水线的特征是( )A.一次运算中使用流水线中的多个功能段B.一次运算中多次使用流水线中的某些功能段C.流水线中某些功能段在各次运算中的作用不同D.流水线的各功能段在不同的运算中可以有不同的连接8.属于集中式共享存储器结构的SIMD计算机是( )A.ILLIAC IV B.BSP精品文档C.CM-2 D.MP-19.指令执行结果出现异常而引起的中断是( )A.程序性中断B.I/O中断C.机器校验中断D.外部中断10.下列关于脉动阵列机的描述,错误..的是( )A.脉动阵列机是由一组内部结构相同的处理单元构成的阵列B.脉动阵列机结构简单、规整,模块化强,可扩充性好C.脉动阵列机不适用于要求计算量大的信号/图像的处理D.脉动阵列机各PE间数据通信距离短、规则,使数据流和控制流的设计、同步控制等均简单、规整二、填空题(本大题共10小题,每小题2分,共20分)请在每小题的空格中填上正确答案。
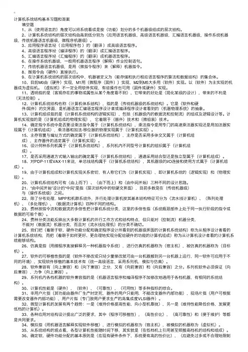
计算机系统结构基本习题和答案 填空题 1、从(使⽤语⾔的)⾓度可以将系统看成是按(功能)划分的多个机器级组成的层次结构。
2、计算机系统结构的层次结构由⾼到低分别为(应⽤语⾔机器级,⾼级语⾔机器级,汇编语⾔机器级,操作系统机器级,传统机器语⾔机器级,微程序机器级)。
3、应⽤程序语⾔经(应⽤程序包)的(翻译)成⾼级语⾔程序。
4、⾼级语⾔程序经(编译程序)的(翻译)成汇编语⾔程序。
5、汇编语⾔程序经(汇编程序)的(翻译)成机器语⾔程序。
6、在操作系统机器级,⼀般⽤机器语⾔程序(解释)作业控制语句。
7、传统机器语⾔机器级,是⽤(微指令程序)来(解释)机器指令。
8、微指令由(硬件)直接执⾏。
9、在计算机系统结构的层次结构中,机器被定义为(能存储和执⾏相应语⾔程序的算法和数据结构)的集合体。
10、⽬前M0由(硬件)实现,M1⽤(微程序(固件))实现,M2到M5⼤多⽤(软件)实现。
以(软件)为主实现的机器成为虚拟机。
(虚拟机)不⼀定全⽤软件实现,有些操作也可⽤(固件或硬件)实现。
11、透明指的是(客观存在的事物或属性从某个⾓度看不到),它带来的好处是(简化某级的设计),带来的不利是(⽆法控制)。
12、计算机系统结构也称(计算机体系结构),指的是(传统机器级的系统结构)。
它是(软件和硬 件/固件)的交界⾯,是机器语⾔汇编语⾔程序设计者或编译程序设计者看到的(机器物理系统)的抽象。
13、计算机组成指的是(计算机系统结构的逻辑实现),包括(机器级内的数据流和控制流)的组成及逻辑设计等。
计算机实现指的是(计算机组成的物理实现),它着眼于(器件)技术和(微组装)技术。
14、确定指令系统中是否要设乘法指令属于(计算机系统结构),乘法指令是⽤专门的⾼速乘法器实现还是⽤加法器实现属于(计算机组成),乘法器和加法-移位器的物理实现属于(计算机实现)。
15、主存容量与编址⽅式的确定属于(计算机系统结构),主存是否采⽤多体交叉属于(计算机组 成),主存器件的选定属于(计算机实现)。
可编辑修改精选全文完整版《计算机系统结构》练习题一一、单项选择题1.页式虚拟存储器的地址变换对于 D 是透明的.A. 操作系统设计者B. 任何程序员C. 系统结构设计者D. 应用程序员2.以下各类中断中,属于自愿中断的是 C .A. 外部中断B. I/O中断C. 执行“访管”指令D. 机器校验中断3. 高速外部设备磁盘机适合连接于 C .4. 页式虚拟存储器页表的作用是 A .A. 反映虚页在主存的存储情况B. 仅反映虚页是否调入主存C. 反映主存实页与Cache的对应关系D. 反映虚页在辅存的存储情况5.软件和硬件的功能在逻辑上是 C 的.D.软件优于固件6. 计算机中最优化的操作码编码方法是 D .码码C.扩展操作码 D.哈夫曼编码7. 从计算机系统执行程序的角度看,并行性等级由低到高分为四级 A .A.指令内部——指令之间——进程之间——程序之间B.指令之间——指令内部——进程之间——程序之间C.进程之间——指令之间——指令内部——程序之间D.程序之间——进程之间——指令之间——指令内部8. 计算机系统多级层次结构中,操作系统机器级的直接上层是 D .A.传统机器级B.高级语言机器C.应用语言机器级D.汇编语言机器级9.全相联地址映像是指 A .A.任何虚页都可装入主存中任何实页的位置B.一个虚页只装进固定的主存实页位置C.组之间是固定的,而组内任何虚页可以装入任何实页位置D.组间可任意装入,组内是固定装入10.对于同一系列机,必须保证软件能够 C .A.向前兼容,并向上兼容B.向前兼容,并向下兼容C.向后兼容,力争向上兼容D.向后兼容,力争向下兼容11.设有16个处理单元的并行处理机系统, 采用共享主存的方式. 若同时存取16个数据, 为避免存储器访问冲突, 共享主存的多体数量应该为 C 才合理.A. 15B. 16C. 17D. 1912. 软件兼容的根本特征是 C .A. 向前兼容B. 向后兼容C. 向上兼容D. 向下兼容13.在下列机器中,能够实现软件兼容的机器是 B .A. 完全不同种类的机型B. 系统结构相同的机器C. 宿主机和目标机D. 虚拟机14.输入输出系统硬件的功能对 C 是透明的。
第一章计算机系统结构的基本概念1.有一个计算机系统可按功能分成4级,每级的指令互不相同,每一级的指令都比其下一级的指令在效能上强M倍,即第i级的一条指令能完成第i-1级的M条指令的计算量。
现若需第i级的N 条指令解释第i+1级的一条指令,而有一段第1级的程序需要运行Ks,问在第2、3和4级上一段等效程序各需要运行多长时间?答:第2级上等效程序需运行:(N/M)*Ks。
第3级上等效程序需运行:(N/M)*(N/M)*Ks。
第4级上等效程序需运行:(N/M)*(N/M)*(N/M)*Ks。
note: 由题意可知:第i级的一条指令能完成第i-1级的M条指令的计算量。
而现在第i 级有N条指令解释第i+1级的一条指令,那么,我们就可以用N/M来表示N/M 表示第i+1级需(N/M)条指令来完成第i级的计算量。
所以,当有一段第1级的程序需要运行Ks时,在第2级就需要(N/M)Ks,以此类推2.硬件和软件在什么意义上是等效的?在什么意义上又是不等效的?试举例说明。
答:软件和硬件在逻辑功能上是等效的,原理上,软件的功能可用硬件或固件完成,硬件的功能也可用软件模拟完成。
但是实现的性能价格比,实现的难易程序不同。
在DOS操作系统时代,汉字系统是一个重要问题,早期的汉字系统的字库和处理程序都固化在汉卡(硬件)上,而随着CPU、硬盘、内存技术的不断发展,UCDOS把汉字系统的所有组成部份做成一个软件。
3.试以实例说明计算机系统结构、计算机组成与计算机实现之间的相互关系与影响。
答:计算机系统结构、计算机组成、计算机实现互不相同,但又相互影响。
(1)计算机的系统结构相同,但可采用不同的组成。
如IBM370系列有115、125、135、158、168等由低档到高档的多种型号机器。
从汇编语言、机器语言程序设计者看到的概念性结构相同,均是由中央处理机/主存,通道、设备控制器,外设4级构成。
其中,中央处理机都有相同的机器指令和汇编指令系统,只是指令的分析、执行在低档机上采用顺序进行,在高档机上采用重叠、流水或其它并行处理方式。
02325计算机系统结构自考题库及答案计算机系统结构单选题1.对应用程序员不透明的是( ) AA.条件码寄存器B.乘法器C.指令缓冲器D.先行进位链2.汇编语言源程序变换成机器语言目标程序是经____来实现的( ) BA.编译程序解释B.汇编程序翻译C.汇编程序解释D.编译程序翻译3.属计算机系统结构考虑的应是( ) DA.主存采用多体交叉还是单体B.主存频宽的确定C.主存采用MOS 还是TTLD.主存容量和编址方式4."从中间开始设计的""中间""目前多数是在( )" CA.传统机器语言机器级与微程序机器级之间B.微程序机器级与汇编语言机器级之间C.传统机器语言机器级与操作系统机器级之间D.操作系统机器级与汇编语言机器级之间5.多处理机主要实现的是( ) DA.操作步骤的并行B.指令级并行C.操作级并行D.任务级并行6.直接执行微指令的是( ) BA.编译程序B.硬件C.微指令程序D.汇编程序7.从计算机系统结构上讲,机器语言程序员所看到的机器属性是( ) AA.编程要用到的硬件组织B.计算机各部件的硬件实现C.计算机硬件的全部组成D.计算机软件所要完成的功能8.尾数下溢处理平均误差可调整到零的方法是( ) D "A.恒置""1""法"B.舍入法C.截断法D.ROM 查表法9.变址寻址的主要作用是( ) AA.支持向量、数组的运算寻址B.支持操作系统中的进程调度C.支持访存地址的越界检查D.支持程序的动态再定位10.在IBM370 系统中,支持操作系统实现多进程共用公用区管理最有效的指令是( ) BA.程序调用楷令B.比较与交换指令C.测试与置定指令D.执行指令11.程序员编写程序时使用的地址是( ) CA.主存地址B.辅存实地址C.逻辑地址D.有效地址12.不需要编制的数据存储空间是( ) BA.I/O接口的寄存器B.堆栈C.主存储器D.CPU中的通用寄存器13.RISC执行程序的速度比CISC要快的原因是( ) BA.RISC只允许loAd和store指令访存 B.RISC的指令平均执行周期数较少 C.RISC的指令系统中的指令条数较少 D.程序在RISC上编译生成的目标程序较短14.平均码长最短的编码是( ) AA.哈夫曼编码B.定长编码C.扩展编码D.需要根据编码使用的频度计算平均码长后确定15.外部设备打印机适合于连接到( ) AA.宇节多路通道B.选择通道C.数组多路通道D.任意一种通道16.在IBM370 系统中,申断响应硬件分工保存的是( ) DA.作业名称和优先级等B.各种软件状态和标志C.通用寄存器内容D.条件码等状态信息17.中断响应由高到低的优先次序宜用( ) AA.访管+程序性+重新启动B.访管斗程序性+机器故障C.程序性+1/0+访管D.外部+访管+程序性18.CDC CYBERl70 的I/0 处理机系统属于( ) BA.DMA 方式 B.外围处理机方式 C.通道方式 D.程序控制的1/0 方式19.通道流量是在某个时期单位时间内传送的宇节数,这个时期应是( ) CA.数组多路通道或字节多路通道B.字节多路通道或选择通道C.数组多路通道或选择通道D.任意一种通道20.外部设备打印机适合于连接到( )AA.宇节多路通道B.选择通道C.数组多路通道D.任意一种通道21.数据通路出错引起的中断是( ) BA.访管中断B.机器校验中断C.程序性中断D.外中断22.CAche存贮器常用的地址映象方式是( ) BA.全相联映象B.组相联映象C.页表法映象D.段页表映象23.虚拟存储器主要是为了( ) BA.扩大存储系统的容量和提高存储系统的速度B.扩大存储系统的容量C.提高存储系统的速度D.便于程序的访存操作24.对于采用组相联映像、LRU替换算法cAche存储起来说,不影响cAche命中率的是( ) AA.直接映像、组相联映像、全相联映像B.全相联映像、直接映像、组相联映像C.组相联映像、直接映像、全相联映像D.全相联映像、组相联映像、直接映像25.最能确保提高虚拟存储器访主存的命中率的改进途径是( ) CA.改用LRU替换算法并增大页面B.增大辅存容量C.改用LRU替换算法并增大页面数D.采用FIFO替换算法并增大页面26.与全相联映像相比,组相联映像的优点是( ) AA.目录表小B.命中率高C.块冲突概率低D.主存利用率高27.程序员编写程序时使用的地址是( ) BA.有效地址B.逻辑地址C.物理地址D.主存地址28.评价存储器性能的基本要求有大容量、____和低价格() BA.性价比高B.高速度C.命中率高D.利用率高29.解释一条机器指令的微操作包括____三部分() DA.操作数B.解释C.翻译D.取指令、分析和执行30.实现指令的重叠解释必须在计算机组成上满足____要求( ) CA.硬件冲突B.主存冲突C.要解决“分析”与“执行”操作控制上的同步D.主存和硬件冲突31.非线性流水线的特征是( ) AA.一次运算中要多次使用流水线中的某些功能段B.一次运算中使用流水线中的多个段C.流水线的各功能段在不同运算中可以有不同的连接D.流水线中某些功能段在各次运算中的作用不同32.与线性流水线最大吞吐率有关的是( ) CA.最后功能段的执行时间B.最快的那一段的执行时间C.最慢的那一段的执行时间D.各个功能段的执行时间33.在MIPS的指令流水线中,可能发生的冲突是( ) DA.两条指令的写操作之间的写后写冲突B.后流入的指令的写操作与先流入的指令的读操作之间的读后写冲突C.同一条指令的读操作与写操作之间的写后读冲突D.先流入的指令额写操作与后流入的指令的读操作之间的写后读冲突34."指令间的""一次重叠""是指( )" C "A.“取指K+,""与""分析,""重叠" "B.“分析,""与""执行K+,""重叠" "C.“分析K+,""与""执行,""重叠" "D.执行,与""取指K+,""重叠"35.IBM360/91属于( ) AA.标量流水机B.向量流水机C.阵列流水机D.并行流水机36.以下说法不正确的是( ) BA.静态流水线是多功能流水线B.动态流水线只能是单功能流水线C.动态流水线是多功能流水线D.线性流水线是单功能流水线37.非线性流水线是指( ) AA. 一次运算申要多次使用流水线中的某些功能段B.流水线中某些功能段在各次运算申的作用不同C.一次运算中使用流水线中的多个功能段D.流水线的各个功能段在各种运算申有不同的组合38.在流水机器中,全局性相关是指( ) BA.先读后写相关B.由转移指令引起的相关C.先写后读相关D.指令相关39.CRAY 一l 的流水线是( ) DA.多条多功能流水线B.一条多功能流水线C.一条单功能流水线D.多条单功能流水线40.流水机器对全局性相关的处理不包括( ) BA.加快短循环程序的执行B.设置相关专用通路C.提前形成条件码D.猜测法41.并行(阵列)处理机主要实现的是( ) AA.指令操作级并行B.任务级并行C.指令内操作步骤并行D.作业级并行42.在集中式存贮器构型的并行(阵列)处理机中,为了减少访存冲突,存贮器分体数应读是( ) AA.多于处理单元数B.少于处理单元数C.与处理单元数无关D.等于处理单元数43.能实现作业、任务级并行的异构型多处理机属( ) BA.SIMDB.MIMDC.MISDD.SISD44.多端口存贮器适合于连接( ) DA.松藕合多处理机B.机数可变的多处理机C.机数很多的多处理机D.紧藕合多处理机45.在多处理机上,两个程序段既能顺序串行、交换串行,又能并行,则这两个程序段之间必须是( ) AA.只有数据输出相关B.只有数据反相关C.只有数据相关D.只有源数据相关46.数据驱动方式是指( ) CA.按数据需要驱动操作B.按指令对数据的需要驱动操作C.按数据可用驱动操作D.按数据需要和可用驱动操作47.在数据流计算机中,执行一条指令后形成新的数据令牌的个数是( ) CA.能同时并行传送数据令牌的个数B.一个C.需要该指令结果数据的后继指令的条数D.需要共享该指令结果数据的指令操作部件额个数48.数据流程序的调试十分困难的原因是( ) AA.数据流程序有大量的隐含的并行性B.数据流语言是函数类语言C.数据流程序图难以看懂D.数据流中存在大量的数据相关49.数据驱动方式具有异步性、并行性、函数性和局部性的性质,因此,很适合数据流计算机的结构是( ) BA.共享存储器多处理机结构B.分布式存储器多处理机结构C.流水线结构D.阵列结构计算机系统结构判断题1.系统是否设浮点运算指令,对计算机系统结构是透明的。
一、填空题1.评价存储系统的指标包括、和。
2 并行性包括同时性和【】性二重含义。
3. 在Cache存储器中,用比较对法实现LRU替换算法时,当Cache的块数为8时,需要的触发器个数为【】。
4.计算机硬件和软件在上是等效的,在上是不同的。
5. 多处理机采用的是多指令流操作方式,一个程序中可能存在多个并发的程序段,需要专门的指令来表示它们的并发关系以控制它们的并发执行,以便一个任务开始被执行时就能派生出可与它并行执行的另一些任务,这个过程称为【】。
6.系列机的软件兼容可分为、、和兼容,其中兼容是软件兼容的根本特性。
7. 按时间交叉技术途径发展的典型结构是【】处理机。
8. 虚拟存储器发生页面失效时,需要进行外部地址变换,把虚地址变换为【】。
9.评价存储系统的指标包括、和。
10.计算机系统设计方法有、和。
其中软硬件结合较好的是的设计方法。
11.有一个“主存—辅存”层次,采用组相联映象。
主存共1024个页面,分为S组。
当S= 时,则成为全相联映象,当S= 时,则成为直接映象。
12. BSP计算机的并行处理机的共享存储器采用【】存储器。
13. 用差分法求解三维拉普拉斯方程时,任意一个网格点的函数值是【】的平均值。
14.I/O控制方式可分为、和。
15. 并行处理提高并行性的途径是【】。
16. 多处理机系统的2种基本结构分别是【】和分布式存储器多处理机结构。
17.在通道方式I/O传输过程中,用户经由指令来使用外设,进管后要编制。
CPU在执行完指令后,通道就可以与其并行工作。
18.在通道方式I/O传输过程中,用户经由指令来使用外设,进管后要编制。
CPU在执行完指令后,通道就可以与其并行工作。
19.Cache块的调度算法通常有和两种。
20. 在基于总线互连的多处理机中,采用【】协议来解决Cache一致性问题。
21. 从计算机执行程序的并行性来看,由低到高的并行性等级,可以有【】、指令之间、任务或进程之间和作业或程序之间等4级。
计算机系统结构练习题及答案第一章计算机系统结构的基本概念(一)单项选择题(在下列每小题的四个备选答案中,只有一个答案是正确的)1. 计算机系统多级层次中,从下层到上层,各级相对顺序正确的应当是___。
A. 汇编语言机器级――操作系统机器级――高级语言机器级B. 微程序机器级――传统机器语言机器级――汇编语言机器级C. 传统机器语言机器级――高级语言机器级――汇编语言机器级D. 汇编语言机器级――应用语言机器级――高级语言机器级答案:B难度:1初级、中级适于级别:2. 汇编语言源程序变换成机器语言目标程序是经___ 来实现的。
.A. 编译程序解释 B. 汇编程序解释C. 编译程序翻译D. 汇编程序翻译答案:D难度:1适于级别:初级、中级3. 直接执行微指令的是___。
A. 汇编程序B. 编译程序C. 硬件D. 微指令程序答案: C难度:1适于级别:初级、中级4. 对系统程序员不透明的应当是___。
A. Cache存贮器B. 系列机各档不同的数据通路宽度C. 指令缓冲寄存器D. 虚拟存贮器答案: D难度:1适于级别:初级、中级5. 对应用程序员不透明的是___。
A. 先行进位链B. 乘法器C. 指令缓冲器D. 条件码寄存器答案:D难度:1适于级别:初级、中级。
6. 对机器语言程序员透明的是___A. 中断字B. 主存地址寄存器C. 通用寄存器D. 条件码答案:B难度:1适于级别:初级7. 计算机系统结构不包括___。
A. 主存速度B. 机器工作状态C. 信息保护D. 数据表示答案: A难度:1适于级别:初级、中级8. 对计算机系统结构透明的是___。
A. 字符行运算指令B. 是否使用通道型I/O处理机C. 虚拟存贮器D. VLSI技术答案:D难度:1适于级别:初级、中级和高级9. 对汇编语言程序员透明的是___。
A. I/0方式中的DMA访间方式B. 浮点数据表示C. 访问方式保护D. 程序性中断答案:A难度:1适于级别:初级、中级和高级。
一、填空题1.每位价格C、命中率H、等效访问时间TA2 并发3 284.逻辑功能、性能价格实现的难易程度5 并行任务派生6.向上兼容、向下兼容、向前兼容、向后兼容、向上7 流水8 辅存物理地址9.每位价格C、命中率H、等效访问时间TA10.由上往下、由下往上、由中间开始、由中间开始11.1024、112 并行13 相邻6个网格点函数值14.程序控制I/O、直接存储器访问DMA、I/O处理机15 资源重复16 共享存储器多处理机结构17.管态指令、CPU、通道程序、通道启动18.管态指令、CPU、通道程序、通道启动19.堆栈法、比较对法20 总线监听21 指令内部22 并行(阵列)23.堆栈法、比较对法24 发出中断申请的25 最后进入流水线的26.程序控制I/O、直接存储器访问DMA、I/O处理机27 实页冲突(页面争用)28 实页冲突29 频宽30 p(p-1)/231.由上往下、由下往上、由中间开始、由中间开始32 流水33 基于目录二、判断题1. ×2 √3. √ 4. ×5. × 6. √7. √8. ×9. √10 ×11. √12. √13. √14. ×15 ×16. ×17. ×18. ×19.×20. √三、单项选择题1 C2 C3 C4 D5 D6 C7 B8 B9 B 10 B 11 D 12 A 13 D 14B 15 D16 A 17A 18 D 19 B 20 C 21 A 22 B 23 D 24 D 25C 26 A 27 A 28 C 29 D30 C 31A 32C 33 B 34 D35A36 D 37B 38 D 39 B 40 B 41A 42 B 43 C 44 C 45 B 46 B 47B48 D49 A 50 B 51 A 52B 53 D 54 B 55 D 56 B 57 D 58C 59D60A四、解释题1.从CACHE为空(指新进程所需内容都未装入CACHE内)开始到CACHE全部被装满这一期间的失效率。
2.用微程序直接解释另一种机器指令系统的方法称为仿真。
3.即近期最少使用替换算法,是选择近期最少访问的页作为被替换的页。
4.程序在主存中实际位置可以动态移动的定位技术。
5.将出现概率最大的事件用最少的位来表示,而概率最小的事件用较多的位表示,达到平均位数缩短的目的。
6只能实现单一功能的流水线,如只能实现浮点加减的流水线。
7.程序在主存中实际位置可以动态移动的定位技术8.即多指令流多数据流,指能实现作业、任务、指令、数组各项全面并行的多机系统。
五、简答题1.开发并行性的三种途径有:时间重叠,在并行性概念中引入时间因素,让多个处理过程在时间上相互错开,轮流重叠地使用同一套硬件设备的各个部分,加快硬件周转来赢得速度。
资源重复,是在并行性概念中引入空间因素,通过重复设置硬件资源来提高可靠性或性能。
资源共享,是用软件方法让多个用户按一定时间顺序轮流使用同一套资源来提高其利用率,相应也就提高了系统的性能。
2.在定时查寻方式中,由于总线的分配是通过控制器内计数器的计数实现的。
改变计数器的初始值,就灵活地改变了各设备获得总线使用的优先次序,也即改变了优先权。
3.解决其问题的思路有两种:堆栈法,这种方法既要有相联比较的功能,又要有能全下移、部分下移和从中间取出一项的功能,成本较高,因此只适用于组相联且组内块数较少的LRU算法替换场合。
比较对法,让各块成对组合,用一个触发器的状态表示该比较对内两块访问的远近次序,在经门电路就可找到LRU块。
适用于组内块数较少的组相联映象。
4.中断响应主要包括中断现场的保护、中断源的查寻等两个时间。
其中,现场保护用硬件实现,可以提高完成速度;中断源查寻则可用软、硬件方法,也可全用硬件实现。
中断处理由软件完成。
5.解决其问题的思路有两种:堆栈法,这种方法既要有相联比较的功能,又要有能全下移、部分下移和从中间取出一项的功能,成本较高,因此只适用于组相联且组内块数较少的LRU算法替换场合。
比较对法,让各块成对组合,用一个触发器的状态表示该比较对内两块访问的远近次序,在经门电路就可找到LRU块。
适用于组内块数较少的组相联映象。
6 “启动I/O指令”选择指定的通道、字通道,如它被连通且空闲时,就从主存中取出通道地址字,按通道地址字给出的通道程序首地址,从主存通道缓冲区取出第一条通道指令。
格式无误后,再选择相应设备控制器和设备。
如该设备是被连着的,就向它发启动指令。
如果设备启动成功,用全“0”字节回答通道时,结束通道开始选择设备期。
通道启动后,CPU退出管态,继续运行目态程序。
而通道进入数据传送期,执行通道程序组织I/O操作,开始通道与设备间的数据传送。
直至通道程序执行完无链通道指令后,传输完成,转入通道数据传送结束期,向CPU 发出I/O中断请求。
7.Cache存储器中的内容是主存中某些块的副本,当Cache命中时,CPU只访问Cache而不再访问主存。
由于Cache存储器的命中率很高(一般在90%以上),这就必然导致主存内容与Cache 内容不一致。
在单计算机系统中,为了保持主存与Cache内容的一致性,常采取的方法是:写直达法,即CPU每次对Cache进行写操作时,也对主存中相对应的内容进行同样的写操作。
写回法,即CPU每次只对Cache进行写操作,只有当Cache的某一块将要被替换掉时,才将Cache一块的内容回写至相对应的主存块中。
8.从程序执行方面来分析,并行性等级从低到高可分为:指令内部并行,指令内部的微操作之间的并行。
指令间的并行,并行执行两条或多条指令。
任务级或过程级并行,并行执行两个或多个任务(程序段)。
作业或程序级并行,在多个作业或程序间的并行。
9.有堆栈数据表示的机器称为堆栈机器。
它与一般通用寄存器型机器不同。
通用寄存器型机器对堆栈数据结构实现的支持是较差的。
表现在:(1)堆栈操作的指令少,功能单一;(2)堆栈在存储器内,访问堆栈速度低;(3)堆栈通常只用于保存于程序调用时的返回地址,少量用堆栈实现程序间的参数传递。
而堆栈机器为堆栈数据结构的实现提供有力的支持.表现在:(1)有高速寄存器组成的硬件堆栈,并与主存中堆栈区在逻辑上组成整体,使堆栈的访问速度是寄存器的,容量是主存的;(2)丰富的堆栈指令可对堆栈中的数据进行各种运算和处理;(3)有力地支持高级语言的编译;(4)有力地支持子程序的嵌套和递归调用。
堆栈型机器系统结构有力地支持子程序的嵌套和递归调用。
可将以下信息全部压栈,包括:保存子程序的返回地址,保存条件码,保存关键寄存器内容,保存必要的全局型、局部型参数,为子程序开辟存放局部变量和中间结果的工作区。
10.相同点:它们都是自定义数据表示。
不同点:(1)结构不同。
标志符与数据同字存放,描述符与数据分开存放。
(2)所支持的重庆自考复习资料免费公开分享,针对重庆高等教育自学考试复习使用对象不同。
标志符数据表示主要是为了缩小高级语言与机器语言之间的语义差距提供支持;描述符数据表示主要是为向量、数组等数据块的实现提供支持。
12.提高存储器模m值,可以提高并行主存系统的速度(频宽),但实际频宽并非随着m的增加而线性提高。
这是因为:(1)存储器的模数增加,总线上的并联负载加重,地址和数据在总线上的传输速度下降。
(2)由于程序中转移指令的客观存在,导致存储器的并行访问效率下降。
11.存储层次地址的映象方式有三种:全相联映象,特点是块冲突率最低,空间利用率高,但形成代价高,速度很难提高。
直接映象,特点是所需硬件少,成本低,但冲突率很高,空间利用率低。
组相联映象,特点是综合前面两种映象方式的优点,成本比全相联映象低,性能上仍能接近于全相联映象。
12 存储层次地址的映象方式有三种:全相联映象,特点是块冲突率最低,空间利用率高,但形成代价高,速度很难提高。
直接映象,特点是所需硬件少,成本低,但冲突率很高,空间利用率低。
组相联映象,特点是综合前面两种映象方式的优点,成本比全相联映象低,性能上仍能接近于全相联映象。
13.从以下几个方面来分析:相同的系统结构可有多种不同的组成,相同的计算机组成可有多种不相同的实现;计算机系统结构的不同会影响计算机的组成和实现,但不同的组成又会反过来影响计算机系统结构的设计;系统结构的设计要考虑到可能采取和准备采取的哪些组成技术,不能过多或不合理地限制组成、实现技术的采用。
14.改进指令系统的方法有:一种是如何进一步增强原指令的功能以及设置更为复杂的新指令取代原先有软件子程序完成的功能,实现软件功能的硬化,即CISC,它可从面向目标程序、面向高级语言、面向操作系统三个方面的优化实现。
另一种是如何减少指令种数和简化指令功能来降低硬件设计的复杂度,提高指令的执行速度,既RISC。
15.(1)硬联逻辑电路与微程序实现技术相结合;(2)采用重叠寄存器窗口技术;(3)优化延迟转移技术;(4)优化编译设计技术。
六、综合题1.根据题意,双地址指令格式为:4位6位6位其中,操作码占4位,因此,可表示24=16个短操作码。
双地址指令共有x 条(x<16),即占用16个短码中的x 个码点,余下(16-x )个码点均可用作扩展标志。
单地址指令格式为:10位6位即每一个扩展标志都可使用一个6位的地址字段进行扩展,从而得到26个扩展操作码。
所以,单地址指令最多可以有(16-x )×26条。
2.(1)时空图为则实际吞吐率:效率:(2)由时空图知:瓶颈在S4段,消除瓶颈的方法有: ①将瓶颈子过程在细分,其流水线为:②重复设置多套瓶颈段并联,其流水线为:tt n m TP TP ∆=+∆=-+=2144313111max 32)36(464=∆+∆∙∆∙=t t t η3.计算机系统的解释执行方式是用低一级机器级的一串指令或语句来解释其高一级机器级的一条指令或语句的功能。
已知第1级的一条指令的执行时间是Kns,第2级的一条指令需要第1级的N条指令组成的指令序列来解释,那么,第2级的一条指令的执行时间为NKns。
同理,可得到第3级和第4级的一条指令(语句)的执行时间分别为N4.(1)虚地址空间4GB,页面大小为1KB,所需页表项=4GB/1KB=222个=4M个(2)页面大小1KB,页表项大小为4Byte每页可存放页表项=1KB/4Byte=256个=82个(3)当一页所需页表项不足以满足要求时,需增加一级表层次3.32log][log2228==页表项每页能存的页表数由此知:命中率=2/115.(1)虚地址空间4GB ,页面大小为1KB , 所需页表项=4GB/1KB=222个=4M 个(2)页面大小1KB ,页表项大小为4Byte 每页可存放页表项=1KB/4Byte=256个=82个(3)当一页所需页表项不足以满足要求时,需增加一级表层次6.(1)Cache 中内容的变化情况如下表所示:4 5 3 2 5 1 3 4 1 3 7 4 调进 调进 调进 调进 √替换√替换√√替换√命中率H=5/12(2)命中率H=(1200-7)/1200≈99.4%7.(1)堆栈处理过程如下图所示。