安全生产培训计划表
- 格式:docx
- 大小:37.22 KB
- 文档页数:4
年度安全生产教育培训计划表模板
1、安全生产政策法规及企业安全生产管理制度
培训时间:1月
培训内容:安全生产相关政策法规、企业安全生产管理制度的学习和解读。
2、安全生产责任制及安全生产目标管理
培训时间:2月
培训内容:安全生产责任制、安全生产目标管理的理念和方法,以及相关案例分析。
3、危险源辨识与风险评估
培训时间:3月
培训内容:危险源的辨识方法、风险评估的原理和实践操作。
4、安全操作规程及安全操作程序
培训时间:4月
培训内容:安全操作规程的编制、培训和执行,安全操作程序的制定和落实。
5、应急预案和事故应对
培训时间:5月
培训内容:应急预案的制定和演练、事故应对的处理流程及技能培训。
6、安全生产设施与设备管理
培训时间:6月
培训内容:安全生产设施与设备的管理维护、使用注意事项和定期检查。
7、职业健康与安全生产
培训时间:7月
培训内容:职业健康知识的普及、职业病防护和安全生产结合的培训。
8、安全文化建设与安全行为培养
培训时间:8月
培训内容:安全文化的建设要点、安全行为的培养和引导。
9、安全生产考核与奖惩制度
培训时间:9月
培训内容:安全生产考核的方法、奖惩制度的建立和执行。
10、安全生产知识竞赛及总结
培训时间:10月
培训内容:安全生产知识竞赛活动,以及年度安全生产工作总结和经验分享。
安全生产培训工作计划表一、培训目的为了保障企业员工的生命安全及健康,提高生产操作技能,增强安全意识,提升危险防范能力,保证生产环境安全稳定,特制定本培训计划。
二、培训对象全公司员工,尤其是生产一线人员和相关管理人员。
三、培训内容1. 企业安全生产管理制度及政策2. 安全生产操作规程3. 事故应急预案及演练4. 个人防护用品及使用5. 员工安全与责任教育6. 危险化学品安全管理7. 劳动防护设施和设备的使用8. 安全生产标准化建设9. 安全生产检查及隐患排查10. 其他相关知识四、培训方式1. 理论授课2. 案例分析3. 现场演练4. 互动讨论5. 其他形式五、培训时间安排1. 员工分批次进行培训,每批次100人,每批次培训时间为3天。
共需培训6个批次,共计18天。
2. 培训时间为工作日,每天培训时间为8小时,包括课堂授课、实践演练等。
六、培训地点公司内部指定的培训场所,包括培训教室、生产现场等。
七、培训师资选派公司内部专业的安全生产管理人员担任培训讲师,负责制定培训大纲、讲课内容和培训资料。
八、培训准备1. 准备培训教室和现场实践场地。
2. 准备各类培训资料,包括课件、视频资料、案例分析等。
3. 安排工作人员负责培训的食宿安排。
4. 设备检查,确保培训设备的正常运转。
九、培训评估1. 每次培训结束后进行学员的培训效果评估,收集学员反馈意见。
2. 定期进行安全运行监督,对员工的工作状态进行巡查。
十、培训计划执行严格按照培训计划进行执行,确保每一项培训内容都覆盖到,确保培训质量。
十一、培训效果跟踪通过定期巡查和检查,追踪培训效果,及时发现问题并进行整改。
十二、安全生产奖惩制度建立健全安全生产奖惩制度,对培训成绩优秀的员工进行表扬奖励,对不遵守安全生产规章制度的员工进行批评和教育。
本培训计划由公司管理部门全权负责执行,严格按照计划执行,确保培训的全面有效性。
同时,公司将不断完善培训计划,根据实际情况进行调整和优化,以确保公司员工的安全和健康。
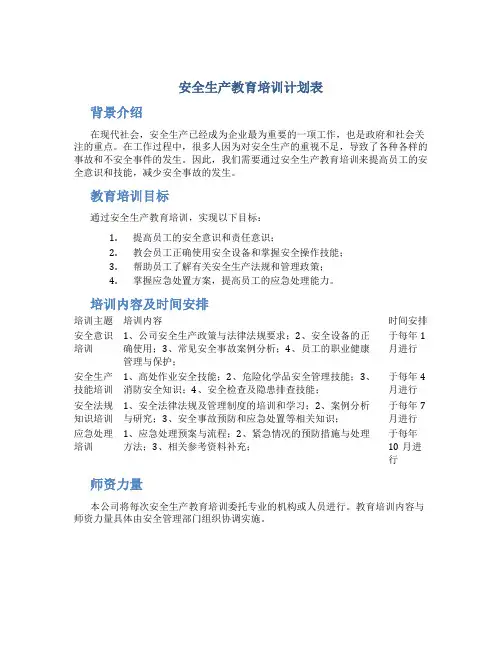
安全生产教育培训计划表背景介绍在现代社会,安全生产已经成为企业最为重要的一项工作,也是政府和社会关注的重点。
在工作过程中,很多人因为对安全生产的重视不足,导致了各种各样的事故和不安全事件的发生。
因此,我们需要通过安全生产教育培训来提高员工的安全意识和技能,减少安全事故的发生。
教育培训目标通过安全生产教育培训,实现以下目标:1.提高员工的安全意识和责任意识;2.教会员工正确使用安全设备和掌握安全操作技能;3.帮助员工了解有关安全生产法规和管理政策;4.掌握应急处置方案,提高员工的应急处理能力。
培训内容及时间安排培训主题培训内容时间安排安全意识培训1、公司安全生产政策与法律法规要求;2、安全设备的正确使用;3、常见安全事故案例分析;4、员工的职业健康管理与保护;于每年1月进行安全生产技能培训1、高处作业安全技能;2、危险化学品安全管理技能;3、消防安全知识;4、安全检查及隐患排查技能;于每年4月进行安全法规知识培训1、安全法律法规及管理制度的培训和学习;2、案例分析与研究;3、安全事故预防和应急处置等相关知识;于每年7月进行应急处理培训1、应急处理预案与流程;2、紧急情况的预防措施与处理方法;3、相关参考资料补充;于每年10月进行师资力量本公司将每次安全生产教育培训委托专业的机构或人员进行。
教育培训内容与师资力量具体由安全管理部门组织协调实施。
效果评估为了评价教育培训的效果,本公司安全管理部门将定期对员工进行问卷调查和教育培训效果测评。
在评估结果达不到预期目标时,将对教育培训计划进行调整和改进。
结尾通过以上的安全生产教育培训计划,我们相信可以提高员工的安全意识和技能,预防和减少安全事故的发生,保障员工的人身安全和公司的正常运转。
建筑安全生产培训计划表
培训目标
本培训计划旨在提高建筑从业人员的安全意识和技能,降低建筑工地发生事故的风险,并保障工人的人身安全和工程质量。
培训内容
1. 建筑安全法律法规
- 研究国家和地方关于建筑安全的法律法规,了解建筑从业人员的权益和责任。
- 掌握法规要求的执行标准,包括安全工作的程序和措施。
2. 建筑安全管控
- 研究建筑工地的安全管理制度和安全生产措施。
- 掌握建筑现场的安全风险评估和应急预案的制定。
3. 安全操作技能
- 研究正确使用建筑工具和设备的方法,避免工具使用不当造成伤害。
- 掌握高处作业、电气操作、气体和化学品使用等特定工种的安全操作技能。
4. 个人防护装备
- 研究正确选择和佩戴个人防护装备的方法,保护身体免受伤害。
- 掌握个人防护装备的日常检查和维护。
5. 安全事故处理
- 研究建筑工地常见的安全事故类型和应急处理方法。
- 掌握事故现场的安全救援和伤员处理技能。
培训计划安排
培训评估
为了确保培训效果的评估和持续改进,将进行以下评估方式:
1. 培训后考试:对参训人员进行培训知识的考核。
2. 培训反馈调查:收集参训人员的满意度和建议意见。
培训效果跟踪
在培训结束后,将进行培训效果跟踪,包括但不限于:
1. 建筑工地事故发生率的变化。
2. 参训人员在工作中的安全操作情况。
3. 不安全行为的改进情况。
参训人员名单
参训人员名单将根据实际情况确定,并在培训开始前通知。
以上为建筑安全生产培训计划表。
车间安全教育培训计划表
为了提高车间工作人员的安全意识和应急处理能力,确保生产活动的安全进行,特制定以下车间安全教育培训计划:
一、培训主题:车间安全生产知识
1. 安全生产法律法规及标准规范
- 介绍相关安全生产法律法规,强调工作人员应遵守的标准规范,提高对安全生产的重视程度。
2. 车间危险源及预防措施
- 分析车间内可能存在的各类危险源,指导工作人员从源头上进行预防,做好安全防范工作。
3. 应急处理及自救逃生技能
- 演练事故发生时的应急处理流程,包括火灾、泄漏等突发情况处理技能,提高工作人员的自救逃生意识。
二、培训时间和地点
- 时间:每周二下午14:00-16:00
- 地点:公司会议室
三、培训方式
- 采用讲解结合实际操作的方式进行,设置案例分析和演练环节,以提高工作人员的学习效果和实践能力。
四、培训内容
1. 第一次培训:
- 安全生产法律法规及标准规范
- 车间危险源分析与预防措施
2. 第二次培训:
- 安全防范措施及应急处理流程
- 灭火器使用方法及逃生技能演练
五、培训人员
- 公司全体车间员工,必须全员参加培训,并通过考核。
六、培训考核
- 培训结束后进行考核评估,不合格者需重复培训直至合格。
七、培训效果跟踪
- 持续跟踪培训后工作人员的安全意识和技能水平,及时纠正存在的问题,保证车间生产的安全稳定进行。
通过以上车间安全教育培训计划的制定和实施,将有效提高车间工作人员的安全意识和应急处理能力,确保公司的安全生产目标得以实现。
愿我们的努力能够为公司的可持续发展贡献力量。
上海磊华国际贸易有限公司紫阳分公司-文件安全生产教育培训计划表
上海磊华国际贸易有限公司紫阳分公司-文件
学、补习文化等生产经营单位
上海磊华国际贸易有限公司紫阳分公司-文件
安全生产法律法规;安全生产基本常识;打孔机作业操作规程;从业
打孔机工人员安全生产的权利和义务;事故案
例分析;工作环境及危险因素分析;
危险源和隐患辨识;个人防险、避灾、
24
专题授课、实践教
企业自行确
定
企业自行
安排
年内全部
培训自救方法;事故现场紧急疏散和应急
处置;安全设施和个人劳动防护用品
的使用和维护;职业病防治等。
安全生产培训计划表格安全生产培训计划表格序号培训主题培训目的培训内容培训方法培训时间培训地点1 安全生产意识培养提高员工对安全生产的认识和意识,增强安全意识 - 安全生产法律法规的知识讲解- 典型事故案例分析- 安全生产的原则和措施 - 讲座- 视频教学- 案例分析 2小时会议室2 安全操作培训提高员工在操作过程中的安全意识,掌握正确的操作方法 - 各项操作规程的讲解- 安全防护装备的佩戴和使用方法 - 讲座- 示范实操 3小时操作场地3 紧急救援培训提高员工在紧急情况下的应急能力,掌握正确处理方法 - 火灾、泄漏等常见紧急情况的处理方法- 防护措施和自救技能 - 讲座- 视频教学- 示范实操 4小时实验室4 安全管理制度培训熟悉并掌握企业的安全管理制度,提高员工对安全管理的遵守意识 - 企业安全管理制度的详细讲解- 重要安全规章制度的宣讲 - 讲座- 视频教学 2小时会议室5 员工安全教育加强员工安全意识,确保员工能够安全健康地工作 - 安全教育的重要性讲解- 知识问答和讨论- 安全意识培养活动 - 讲座- 互动讨论- 小组活动 2小时会议室6 整改措施宣讲传达公司安全生产检查的整改要求,确保落实整改措施 - 安全生产检查的重点问题分析- 整改措施宣讲和解读 - 讲座- 视频教学 1小时会议室7 安全奖惩制度培训介绍公司的安全奖惩制度,增强员工对安全生产的重视程度 - 安全奖惩制度的具体内容讲解- 好人好事和警示案例分享 - 讲座- 分组讨论 2小时会议室以上是一个安全生产培训计划表格,该计划旨在提供全面的安全生产培训,从而提高员工的安全意识和应对紧急情况的能力,确保安全生产。
希望能对您有所帮助。
安全生产培训培训计划表一、培训目的和意义安全生产培训是企业安全生产工作的重要组成部分,是保障员工生命财产安全的基础。
本次培训旨在加强员工安全意识,提高安全技能,增强危机处理能力,降低事故发生率,保障企业安全生产。
二、培训对象企业所有员工,特别是生产一线员工,高危岗位员工,新员工以及相关管理人员。
三、培训内容1. 安全生产法律法规及企业安全制度政策2. 工作场所安全管理3. 劳动防护用品使用4. 危险化学品管理5. 机械设备安全操作6. 火灾事故应急处理7. 电气安全8. 高空作业和有限空间作业安全9. 其他相关安全知识四、培训时间安排根据员工的工作时间和生产计划,将安排多个培训时间段,确保所有员工都能参加培训。
五、培训方式结合线上线下,组织集中培训和分散培训,提供多样化培训方式,以满足不同员工的学习需求。
六、培训方式1. 开设安全生产知识讲座,邀请安全专家进行讲解,激发员工对安全的重视。
2. 组织现场实操,模拟各种事故场景,让员工亲身体验怎样正确应对危险情况。
3. 制作安全宣传资料,如安全标语、海报、宣传册等。
4. 制定安全演练计划,定期进行安全事故应急演练。
七、培训评估1. 培训前进行员工安全知识水平测评,了解员工的安全意识和知识掌握情况。
2. 培训后进行培训效果评估,收集员工的培训反馈意见,对培训效果进行总结和改进。
八、培训讲师1. 安全专家:对安全法规和管理有深入的了解,有丰富的安全管理经验。
2. 企业内部专业技术人员:对企业内部安全制度和安全操作规范有详细的了解,能够进行现场实操指导。
九、培训资源1. 培训资料:包括安全知识手册、安全宣传资料、培训PPT等。
2. 培训场地:会议室、实验室、生产车间等场所。
3. 培训设备:包括模拟器材、劳动防护用品、应急处理器械等。
十、培训后续跟进1. 建立员工安全知识档案,跟踪员工在培训后的安全操作情况。
2. 定期组织安全月检活动,督促员工自查自纠,提高员工对安全问题的敏感性。
安全生产培训年度计划表
1. 一月份培训计划
- 安全意识培训
- 应急预案培训
2. 二月份培训计划
- 火灾防护培训
- 作业安全操作培训
3. 三月份培训计划
- 高温作业安全培训
- 机械设备操作培训
4. 四月份培训计划
- 电气安全培训
- 化学品安全操作培训
5. 五月份培训计划
- 手部防护培训
- 眼部防护培训
6. 六月份培训计划
- 疲劳驾驶防范培训
- 交通安全意识培训
7. 七月份培训计划
- 防止跌倒和滑倒培训
- 紧急撤离演练
8. 八月份培训计划
- 安全操作流程培训
- 安全生产法律法规培训
9. 九月份培训计划
- 安全生产标准化培训
- 个人防护装备的使用培训
10. 十月份培训计划
- 消防器材使用培训
- 防暑降温安全知识培训
11. 十一月份培训计划
- 工作场所安全卫生培训
- 医疗急救知识培训
12. 十二月份培训计划
- 年度安全生产总结会议
- 安全生产目标及计划制定培训。
电力安全生产培训计划表
前言
电力行业作为一项高风险行业,安全生产至关重要。
为保障电力行业从业人员的安全,提高电力安全生产意识和能力,特制定此培训计划表。
培训目标
- 了解电力行业安全生产相关法律法规,掌握安全生产基本知识和技能;
- 掌握电力事故应急处理流程,提高应对突发情况能力;
- 增强电力从业人员安全行为意识,保障电力行业安全生产。
培训内容
1. 电力安全生产基本知识
- 电力安全生产法律法规
- 电力设备安全使用和维护
- 电力施工现场安全管理
2. 电力事故应急处理流程
- 电力事故类型及危害程度
- 电力事故应急处理流程
- 安全防范措施和事故风险评估
3. 电力从业人员安全行为意识- 电力从业人员安全行为规范- 电力事故案例分析及反思
- 安全行为奖惩制度
培训计划
培训效果评估
- 考试:对参加培训人员进行考试,测试其掌握的安全生产知识;
- 问卷调查:了解参训人员对培训内容的满意度和研究成效。
结语
电力安全生产是保障人民群众生命财产安全的重要工作,希望此培训计划表能够提高电力行业从业人员安全生产意识和能力,促进电力安全生产各项工作得以有效落实。
安全生产培训计划表格安全生产培训计划表格培训内容:安全生产知识培训培训时间:每月一次,每次4小时培训地点:公司会议室培训对象:全体员工培训目标:提高员工的安全意识和应急处理能力,减少安全事故的发生培训方式:理论学习结合实践操作培训重点:安全管理制度、安全设备的使用、日常安全操作规范、应急处理流程等培训具体内容:1. 安全管理制度:a. 介绍公司的安全管理制度和政策,传达公司对安全生产的重视;b. 详细讲解各项安全规章制度的内容和要求;c. 强调员工应严格遵守安全管理制度,提高对安全管理的认识和重视程度。
2. 安全设备的使用:a. 介绍安全设备的种类、用途和使用方法;b. 演示安全设备的正确佩戴和使用;c. 练习员工使用安全设备的操作技巧。
3. 日常安全操作规范:a. 介绍公司日常生产作业中的安全操作规范;b. 强调员工遵循操作规范的重要性和必要性;c. 培养员工养成良好的安全习惯,预防事故的发生。
4. 应急处理流程:a. 介绍常见的应急事故类型和处理方法;b. 分析应急事故发生的原因和可能的后果;c. 演练员工在应急情况下如何迅速、有效地进行处理。
培训评估和反馈:1. 培训结束后,进行培训效果评估,了解培训内容掌握情况;2. 收集员工对培训的反馈意见,进一步完善培训内容和方法;3. 根据评估结果和反馈意见进行培训总结,为下次培训提供参考。
培训计划执行情况:1. 每月按计划组织一次培训,确保全体员工都能参与到培训中;2. 培训中,安排专业人员进行讲解和演示,保证培训质量;3. 培训结束后,进行反馈总结,保证后续培训的改进和提高。
2024年安全生产培训计划表一、培训目的安全生产是企业可持续发展的重要保障,也是员工和社会公众生命财产安全的重要保证。
培训旨在提高员工对安全生产的认识和意识,提高安全操作技能,预防和减少生产安全事故的发生,确保企业生产运营的安全稳定。
二、培训对象全体员工,包括管理人员、技术人员、生产人员、维护人员等,共计2000人。
三、培训内容1. 安全法规知识培训- 安全生产法律法规概述- 安全生产管理制度- 安全生产责任制度2. 事故案例解析- 分析近年来安全生产事故的原因和教训- 总结事故案例中的经验和教训,警示员工注意安全3. 安全操作技能培训- 机械设备操作安全规范- 化工品操作安全规程- 高空作业安全技能培训4. 紧急救援培训- 急救知识和技能培训- 火灾逃生和自救技能培训- 化学品泄漏应急处理培训5. 安全生产管理知识培训- 安全检查和隐患排查- 安全生产教育和培训- 事故应急处置预案培训6. 管理人员岗位安全责任培训- 安全管理人员责任与义务- 安全监管和督导四、培训时间安排1. 安全法规知识培训:1月-2月2. 事故案例解析:3月-4月3. 安全操作技能培训:5月-6月4. 紧急救援培训:7月-8月5. 安全生产管理知识培训:9月-10月6. 管理人员岗位安全责任培训:11月-12月五、培训教材和资源1. 专业人员:邀请安全生产领域的专家学者和从业人员,进行技术培训和案例解析。
2. 培训教材:编制专门的安全生产培训教材,结合实际案例进行讲解。
3. 多媒体资源:利用公司现有资源,制作安全生产宣传片,进行培训教育。
六、培训方法1. 理论教学:采用讲座、研讨、案例分析等形式,传授安全生产理论知识。
2. 实操演练:组织员工进行安全操作技能演练,提高技能水平。
3. 实地考察:组织员工到其他企业或行业安全生产管理优秀示范点进行学习考察。
4. 模拟演练:组织安全生产事故模拟演练,提升员工应急处理能力。
5. 网络学习:利用互联网资源,进行在线安全生产知识培训。
安全生产培训计划课表一、培训目的安全生产培训是为了提高员工的安全意识,加强对安全生产知识的学习和掌握,降低生产过程中的事故和伤害发生率,确保企业生产经营的持续稳定和安全运行。
二、培训对象全体员工三、培训内容1. 安全生产法律法规及政策规定2. 事故基本知识3. 安全生产责任制度4. 安全生产管理体系及安全管理流程5. 生产设备的安全操作技能6. 防护用具的使用方法7. 事故应急预案8. 安全生产标准化建设9. 安全生产文明施工和作业规范10. 安全生产工作中的典型事故案例四、培训时间本次培训计划共计4天,每天进行培训8个小时,具体时间安排如下:第一天:上午9:00-12:00、下午2:00-5:00第二天:上午9:00-12:00、下午2:00-5:00第三天:上午9:00-12:00、下午2:00-5:00第四天:上午9:00-12:00、下午2:00-5:00五、培训地点公司会议室六、培训方法1. 理论教学2. 案例分析3. 视频展示4. 实地演练七、培训人员1. 公司安全生产部门工作人员2. 安全生产专家3. 外聘安全生产培训讲师八、培训流程第一天上午:9:00-9:30 开班仪式9:30-10:30 安全生产法律法规及政策规定10:30-10:45 茶歇10:45-12:00 安全生产责任制度下午:2:00-3:00 安全生产管理体系及安全管理流程3:00-4:00 生产设备的安全操作技能4:00-4:15 茶歇4:15-5:00 防护用具的使用方法第二天上午:9:00-10:30 事故基本知识10:30-10:45 茶歇10:45-12:00 安全生产标准化建设下午:2:00-3:00 安全生产文明施工和作业规范3:00-4:00 事故应急预案4:00-4:15 茶歇4:15-5:00 安全生产工作中的典型事故案例第三天上午:9:00-10:30 理论知识考核10:30-10:45 茶歇10:45-12:00 案例分析下午:2:00-5:00 实地演练第四天上午:9:00-10:30 复习10:30-10:45 茶歇10:45-12:00 考核下午:2:00-5:00 毕业典礼和颁证九、培训效果评估1. 每天培训结束后进行课后作业2. 第三天进行理论知识考核3. 第四天进行实际操作考核4. 考核及格者颁发安全生产培训证书十、培训后跟进1. 培训结束后,定期组织安全生产知识学习交流会2. 针对员工提出的安全生产问题,进行解答和指导3. 对新员工进行安全生产常识普及4. 对事故案例进行深度剖析和教训以上为本次安全生产培训计划课表,希望通过这次培训能够提高全体员工的安全意识和安全生产能力,保障企业的安全生产运营。
安全生产安全培训计划表1. 培训目标本次安全生产安全培训旨在提高员工对安全生产的意识,学习和掌握安全生产的知识和技能,提升员工对突发事故的预防和处理能力,确保公司生产运营的安全稳定。
2. 培训时间本次培训计划为期两个月,共计8周时间,每周进行一次培训,每次培训时间为2个小时。
3. 培训内容及安排(1)第一周:安全生产的相关法律法规及公司安全制度的介绍时间:2小时内容:介绍国家相关安全生产法律法规和公司内部安全制度,强调安全生产的重要性。
(2)第二周:工作场所的安全环境及危险因素的识别与排除时间:2小时内容:学习工作场所的安全环境,识别危险因素,并学习排除危险因素的方法和技巧。
(3)第三周:应急预案及逃生演练时间:2小时内容:学习应急预案的制定和执行,进行逃生演练,提高员工在突发事故中的自救和互救能力。
(4)第四周:机械设备操作安全规范时间:2小时内容:学习机械设备操作的安全规范,掌握设备操作的正确方法,避免因操作不当而导致的事故。
(5)第五周:化学品和危险品的安全使用时间:2小时内容:学习化学品和危险品的安全使用和储存,学习危险品的识别和应对方法。
(6)第六周:电气设备和用电安全知识时间:2小时内容:学习电气设备的安全使用和维护知识,学习用电安全的注意事项。
(7)第七周:高处作业和防坠落安全时间:2小时内容:学习高处作业的安全操作规范,学习防坠落的安全措施。
(8)第八周:安全培训总结及答疑时间:2小时内容:对前几周的培训内容进行总结,解答员工的疑问。
4. 培训方式本次培训将采用讲解、案例分析、实地操作、模拟演练等多种形式,并结合公司自身的安全生产实际进行针对性的培训。
5. 培训评估每次培训结束后,将对员工进行测评,评估培训效果,确保员工安全生产知识的掌握和应用。
6. 培训考核员工在培训结束后,将进行安全生产知识的考核,合格者颁发安全培训证书。
7. 安全培训师资培训将由公司安全生产管理部门负责,根据培训内容的不同,邀请相关的专业人员进行讲解和指导。
完整版安全生产培训计划表一、总体目标有效提高员工的安全意识和安全知识,促进全员参与安全生产,减少和避免工作中的事故和伤害事件的发生。
二、培训内容1. 安全意识培训- 安全意识的重要性及其对个人和组织的影响- 典型事故案例分析,以警示员工注意安全2. 安全流程培训- 熟悉危险物质的储存和处理流程- 学习应急情况下的应对措施和逃生路线3. 使用安全设备的培训- 学习正确的佩戴个人防护装备的方法和步骤- 掌握各种安全设备的使用方法和维护要点4. 作业安全培训- 各类作业场景的安全要求和规范- 了解相关法律法规,并遵守工作场所的安全规定三、培训计划培训时间:每月第二个星期五下午2点至4点培训地点:公司会议室培训内容及讲师:- 第一次培训:安全意识培训- 时间:X月X日- 讲师:安全主管李先生- 第二次培训:安全流程培训- 时间:X月X日- 讲师:操作主管王女士- 第三次培训:使用安全设备的培训- 时间:X月X日- 讲师:安全员张先生- 第四次培训:作业安全培训- 时间:X月X日- 讲师:作业主管刘先生四、培训方法1. 讲座式培训- 讲师将通过投影仪和幻灯片演示,向员工传授安全知识和技能。
2. 互动讨论- 培训期间,讲师将提出一些问题,鼓励员工参与讨论,加深对安全知识的理解和记忆。
3. 实践演练- 针对一些特殊操作或应急情况,讲师将组织员工进行模拟演练,提升员工的应对能力。
五、培训评估1. 培训后测验- 每次培训结束后,将进行简要测验以评估员工对培训内容的理解和掌握程度。
2. 反馈和改进- 培训后,将邀请员工提供对培训内容和方式的意见和建议,以便进一步改进培训质量。
六、培训记录与证明1. 培训记录- 每次培训结束后,将记录每位员工的参与情况及测验成绩,作为个人培训档案的一部分。
2. 培训证明- 培训结束后,将为每位员工提供培训证明,表明其参与了相应的安全生产培训。
七、其他事项1. 培训通知- 每次培训前,将提前一周通过内部通知和电子邮件的方式通知全体员工相关培训时间和地点。
年度安全生产培训计划表1. 一月份安全生产培训计划- 日期:1月10日- 内容:危险化学品安全操作培训- 负责人:张经理- 地点:公司会议室2. 二月份安全生产培训计划- 日期:2月15日- 内容:火灾应急逃生演练- 负责人:王主任- 地点:公司办公区域3. 三月份安全生产培训计划- 日期:3月20日- 内容:机械设备安全操作规程培训- 负责人:李工程师- 地点:生产车间4. 四月份安全生产培训计划- 日期:4月25日- 内容:高空作业安全操作培训- 负责人:赵主管- 地点:公司室外场地5. 五月份安全生产培训计划- 日期:5月10日- 内容:电气安全操作规程培训- 负责人:刘工程师- 地点:公司会议室6. 六月份安全生产培训计划- 日期:6月15日- 内容:化学品泄露事故应急处理演练- 负责人:张经理- 地点:公司生产现场7. 七月份安全生产培训计划- 日期:7月20日- 内容:施工安全管理规程培训- 负责人:王主任- 地点:施工现场8. 八月份安全生产培训计划- 日期:8月25日- 内容:交通安全管理规程培训- 负责人:李工程师- 地点:公司会议室9. 九月份安全生产培训计划- 日期:9月10日- 内容:紧急救援演练- 负责人:赵主管- 地点:公司室外场地10. 十月份安全生产培训计划- 日期:10月15日- 内容:安全生产法律法规培训- 负责人:刘工程师- 地点:公司会议室11. 十一月份安全生产培训计划- 日期:11月20日- 内容:化学品安全储存管理培训- 负责人:张经理- 地点:公司仓库12. 十二月份安全生产培训计划- 日期:12月25日- 内容:年终安全生产工作总结会议- 负责人:公司领导- 地点:公司会议室。
安全生产培训计划表
安全生产培训计划表
序号。
培训时间。
培训项目。
培训内容。
培训目的。
授课人员
1.11月。
安全生产法律法规全培训。
了解安全管理规定、安全培训相关规定。
掌握从业人员权利义务。
全体员工
2.2月。
消防法培训。
了解公民防火义务、消防职责、掌握火灾报警、逃生、自救呼救方法、消防标示、疏散标示。
掌握消防知识。
全体员工
3.3月。
职业健康安全规章制度培训。
了解职业健康安全规章制度、熟悉各岗位安全操作规程。
掌握各岗位安全操作规程。
各车间员工
4.4月。
危险源辨识与防控培训。
了解危险源辨识方法、学会辨识身边的危险源、危险源防控措施、了解隐患排查、报
告规定、告知内容。
掌握危险源辨识方法、了解隐患排查、报告规定。
全体员工
5.5月。
劳动防护用品及安全防护设施培训。
了解防护用品、防护设施的必要性,学会正确佩戴劳动防护用品、维护保养安设施方法。
掌握防护用品、防护设施的使用方法。
全体员工、各车间员工
6.6月。
事故案例分析培训。
分析案例,总结经验教训。
提高事故预防能力。
全体员工
7.7月。
安全生产技术培训。
掌握安全生产技术知识。
提高安全生产技能。
全体员工
8.8月。
安全生产标注化管理培训。
了解安全生产标准化管理要求。
提高安全生产标准化管理水平。
全体员工
9.9月。
环境保护法及环境知识培训。
了解国家环境保护法律法规、掌握危险废物、提供环境保护意识。
掌握环境保护知识。
全体员工
10.10月。
应急演练培训。
讲解综合应急预案、专项应急
预案、现场处置方案、应急救援实践演练。
提高应急处理能力。
各车间员工
11.11月。
特种设备安全法及特种作业安全培训。
了解特
种设备分类、管理固定、特种作业安全操作规程、应急知识。
掌握特种设备安全、特种作业安全操作规程、应急知识。
全体员工
删除了明显有问题的段落,并对每段话进行了小幅度的改写,使其更加清晰明了。
了解安全生产标准化的意义、标准化的要求以及执行规范非常重要。
这将有助于我们提高安全意识,避免意外事故的发生。
同时,我们需要掌握工作中常用的安全生产技术基础知识,如分析方法和防范措施,以及临时用电的相关知识。
为了更好地保障工作场所的安全,我们需要掌握通用的安全生产技术和特种设备的安全知识。
同时,我们也需要了解不同类别的防护性能,以便在工作中采取相应的安全措施。
通过分析同行业典型事故案例,我们可以更好地研究事故原因,并从中吸取教训。
同时,我们也需要了解事故造成的危害,以便在工作中更加注重安全。
在各车间中,全体员工都应该了解安全生产标准化的要求,并积极参与实施。