应急计划汇总表
- 格式:docx
- 大小:26.37 KB
- 文档页数:5
应急预案演练计划表为了满足突发事故应急救援的需要,加强公司应急指挥部各成员单位之间的协同配合,提高应对突发事故的组织指挥、快速响应及处置能力,制定了公司20XX年应急救援预案演练计划。
二、应急演练目的1、检验预案,完善应急预案的可用性和可操作性。
2、完善准备,检查应对突发事件所需应急队伍、物资、装备、技术等方面的准备情况,发现不足及时予以调整补充,做好应急准备工作。
3、锻炼队伍,增强演练组织单位、参与单位和人员对应急预案的熟悉程序,提高其应急处置能力。
4、磨合机制,进一步明确相关单位和人员的职责任务,完善应急机制。
5、科普宣传,普及应急知识,提高职工风险防范意识和应对突发事故时自救互救的能力。
三、应急演练要求1、结合实际,合理定位。
根据资源条件确定演练方式和规模。
2、着眼实战,讲求实效。
重视对演练效果及组织工作的评估,总结推广好经验,及时整改存在的问题。
3、精心组织,确保安全。
严格遵守相关安全措施,确保演练参与人员及演练装备设施的安全。
4、各单位要制定出应急演练方案交安全质量监督部审核,演练方案应包括演练单位、时间、地点、演练步骤等。
5、预案演练完成后应对此次演练内容进行评估,填写应急预案评审记录表和安全生产应急预案演练登记表后交安全质量监督部备案。
6、每年对应急预案本身进行一次评审。
附:表1、公司20XX年应急演练计划表2、应急预案演练/评审记录表3、XXXXXX20XX年度应急预案演练计划为了贯彻国家相关法律法规文件的要求,提高我矿应对突发事故的组织指挥、快速响应及处置能力,我们特制定了20XX年度应急救援预案演练计划,并加强各小组之间的协同配合,进一步修订完善应急预案,增强建筑工程安全保障能力。
应急演练的目的有五点:检验预案、完善准备、锻炼队伍、磨合机制、科普宣传。
通过演练,我们可以查找应急预案中存在的问题,进而完善应急预案,提高其可用性和可操作性。
同时,我们还可以检查应对突发事件所需应急队伍、物资、装备、技术等方面的准备情况,发现不足及时予以调整补充,做好应急准备工作。
应急预案演练项目计划表项目背景在现代社会中,灾难和紧急事件可能随时发生。
为了保护和维护公众的安全,各组织和机构都应制定应急预案,并通过演练来确保预案的有效性。
本项目旨在对现有应急预案进行演练,评估其可行性,并提供改进建议。
项目目标1.检查现有应急预案的完整性和准确性。
2.测试应急预案的实际可行性,并发现潜在的问题。
3.评估应急预案的响应时间和效果。
4.提供改进建议,以加强应急预案的实施和管理。
项目计划第一阶段:准备阶段时间范围: 2天1.召集应急预案演练项目团队,并确定每个团队成员的职责和任务。
2.了解现有的应急预案文档,并将其分类为不同领域的预案(例如:自然灾害、技术故障、人员伤亡等)。
3.审查现有应急预案的内容和流程,确保其完整性和准确性。
4.制定演练计划,包括预定的日期、时间、地点和演练内容。
第二阶段:演练准备时间范围: 1周1.将演练计划通知所有相关人员,并确保他们了解其角色和职责。
2.整理演练所需的设备和资源,并进行必要的预订和准备。
3.根据演练计划,编写演练场景和剧本,以模拟实际情况。
4.为参与演练的人员提供培训和指导,使其了解演练的流程和目标。
第三阶段:演练执行时间范围: 1天1.按照演练计划和剧本进行演练。
2.评估演练情况,记录实际的响应时间和效果。
3.检查演练中出现的问题和不足,并记录下来。
4.收集演练参与者的反馈意见和建议。
第四阶段:演练评估和改进时间范围: 1周1.分析演练情况和参与者的反馈意见,评估应急预案的有效性。
2.识别并总结发现的问题和不足,并提供改进建议。
3.更新应急预案文档,以反映演练中发现的问题和改进措施。
4.定期审查和测试更新后的应急预案,以确保其持续有效性。
项目交付物1.应急预案演练计划。
2.演练后的评估报告,包括演练情况、问题和建议。
3.更新后的应急预案文档。
项目风险和挑战1.参与演练的人员可能对实际情况的压力感到不适应。
解决方法:提前进行培训和指导,让他们了解演练的目的和流程。
应急演练计划表及记录表应急演练计划表预案名称:未说明起止时间:未说明假设应急类型及情况:未说明演练组织人:未说明演练地点参加部门、人员及需调动的设施:未说明演练过程安排:未说明相关区域、物资的安排:未说明其他说明:未说明应急演练记录表预案名称:未说明组织部门:未说明参加部门:未说明单位及人数:未说明演练类别:实际演练、桌面演练、提问讨论式演练、全部预案、部分预案实际演练部分:总指挥:未说明演练地点:未说明演练起止时间:未说明物质准备和人员培训情况:未说明存在问题和改进措施:未说明预案充分性、有效性评审:充分性:全部能够执行、执行过程不够顺利、明显不适宜有效性:完全满足应急要求、基本满足需要、完善、不充分必须修改人员到位情况:迅速准确、基本按时到位、个别人员不到位物资到位情况:现场物资充分,全部有效、现场物资不充分、现场物资严重缺乏个人防护:全部人员防护到位、个别人员防护不到位、大部分人员防护不到位整体组织:准确、高效、协调基本顺利,能满足要求、效率低,有待改进抢险组分工:合理、高效、基本合理,能完成任务、效率低,没有完成任务达到预期目标:基本达到目的,部分环节有待改进、没有达到目标,须重新演练报告上级:报告及时、联系不上消防部门:按要求协作、行动迟缓医疗救援部门:按要求协作、行动迟缓周边政府撤离配合:按要求配合、不配合协议互助救援单位:按要求配合、不配合演练过程简介:未说明演练效果评审:未说明领导评审:未说明应急演练计划表预案名称:公司火灾应急演练计划起止时间:2021年5月15日上午9点至11点假设应急类型及情况:公司发生火灾,火势较大,有员工被困演练组织人:安全管理部门演练地点参加部门、人员及需调动的设施:地点:公司大楼参加部门:安全管理部门、消防队、医疗救援部门、周边政府、协议互助救援单位人员:共计100人设施:灭火器、消防栓、应急照明设备、医疗救援车演练过程安排:9:00-9:10:总指挥宣布演练开始,员工疏散至安全区域9:10-9:30:消防队进行灭火、救援被困人员9:30-9:45:医疗救援部门对伤者进行救治9:45-10:00:周边政府协助疏散周边群众10:00-10:30:协议互助救援单位协助消防队进行灭火、救援被困人员10:30-11:00:总指挥宣布演练结束,进行总结相关区域、物资的安排:区域:员工疏散通道、安全区域、火灾现场物资:灭火器、消防栓、应急照明设备、医疗救援车其他说明:员工需定期参加火灾应急演练,提高应对火灾突发事件的能力。
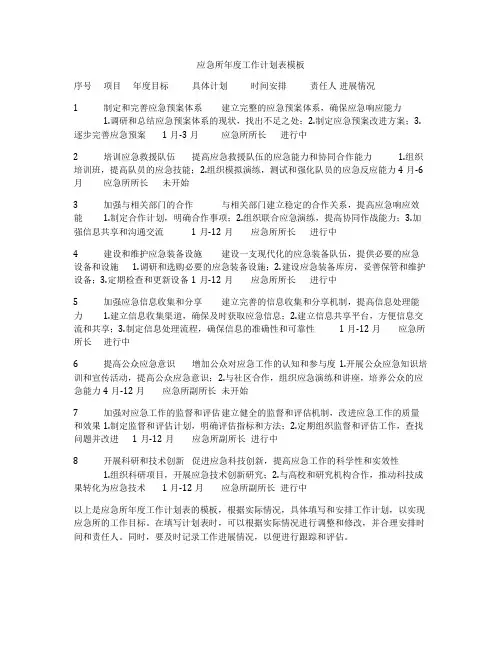
应急所年度工作计划表模板序号项目年度目标具体计划时间安排责任人进展情况1 制定和完善应急预案体系建立完整的应急预案体系,确保应急响应能力1.调研和总结应急预案体系的现状,找出不足之处;2.制定应急预案改进方案;3.逐步完善应急预案1月-3月应急所所长进行中2 培训应急救援队伍提高应急救援队伍的应急能力和协同合作能力 1.组织培训班,提高队员的应急技能;2.组织模拟演练,测试和强化队员的应急反应能力 4月-6月应急所所长未开始3 加强与相关部门的合作与相关部门建立稳定的合作关系,提高应急响应效能 1.制定合作计划,明确合作事项;2.组织联合应急演练,提高协同作战能力;3.加强信息共享和沟通交流1月-12月应急所所长进行中4 建设和维护应急装备设施建设一支现代化的应急装备队伍,提供必要的应急设备和设施 1.调研和选购必要的应急装备设施;2.建设应急装备库房,妥善保管和维护设备;3.定期检查和更新设备 1月-12月应急所所长进行中5 加强应急信息收集和分享建立完善的信息收集和分享机制,提高信息处理能力 1.建立信息收集渠道,确保及时获取应急信息;2.建立信息共享平台,方便信息交流和共享;3.制定信息处理流程,确保信息的准确性和可靠性1月-12月应急所所长进行中6 提高公众应急意识增加公众对应急工作的认知和参与度1.开展公众应急知识培训和宣传活动,提高公众应急意识;2.与社区合作,组织应急演练和讲座,培养公众的应急能力 4月-12月应急所副所长未开始7 加强对应急工作的监督和评估建立健全的监督和评估机制,改进应急工作的质量和效果 1.制定监督和评估计划,明确评估指标和方法;2.定期组织监督和评估工作,查找问题并改进1月-12月应急所副所长进行中8 开展科研和技术创新促进应急科技创新,提高应急工作的科学性和实效性1.组织科研项目,开展应急技术创新研究;2.与高校和研究机构合作,推动科技成果转化为应急技术1月-12月应急所副所长进行中以上是应急所年度工作计划表的模板,根据实际情况,具体填写和安排工作计划,以实现应急所的工作目标。
应急管理年度工作计划表一、背景和目标应急管理是为了防范、减轻和应对突发事件的发生而进行的综合性工作。
为了加强应急管理能力,提高应对突发事件的能力和水平,制定一份详细的年度工作计划表是必要的。
本年度工作计划的目标是:1. 建立完善的应急管理体系,提高应急管理的规范性和有效性;2. 提高应急管理人员的培训水平,增强应急处理能力;3. 加强对灾害风险的评估和预警,提前做好应对准备;4. 提高应急预案的编制和实施水平,确保应急措施的科学可行性;5. 提升危机公关能力,做好应对突发事件的舆情引导。
二、四季度工作计划1. 第一季度:1月-3月(1)组织开展应急管理培训,提高应急处理能力;(2)完善应急管理制度,加强组织体系建设;(3)开展应急演练,检验应急预案的可行性;(4)完善灾害风险评估和预警机制。
2. 第二季度:4月-6月(1)开展应急资源调研,建立资源库,确保应对突发事件所需资源的储备和保障;(2)加强与相关单位的沟通与合作,建立应急响应协作机制;(3)完善应急预案的编制和修订工作,确保预案的科学性和可行性;(4)组织开展突发事件应急演练,提高应急处置能力。
3. 第三季度:7月-9月(1)加强应急知识宣传,提高公民的应急意识和自救互救能力;(2)完善应急救援设备配置,确保设备状态良好;(3)加强对重点单位的巡查和督查,确保安全生产和应急准备工作;(4)开展突发事件应急预案演练,提高应急救援能力。
4. 第四季度:10月-12月(1)总结年度工作成绩,做好年度工作报告;(2)开展应急工作经验交流,促进各单位之间的互相学习和借鉴;(3)评估年度工作计划的实施情况,总结经验,提出改进意见;(4)制定下一年度的工作计划,并进行对接和推进。
三、工作重点和具体举措1. 建立完善的应急管理体系(1)建立应急管理组织机构,明确各职责和权责;(2)制定和修订应急管理制度,确保规范和有效;(3)建立应急信息系统,提高信息化管理水平;(4)加强应急工作宣传,提高公众的参与度和积极性。
突发事件应急演练计划表1. 演练目标- 确保人员安全:验证突发事件发生时,各部门人员的应急响应能力和自救能力。
- 提高组织应对能力:评估组织应对突发事件的整体效能,发现并改善薄弱环节。
- 加强协调与沟通:促进不同部门间的协作和信息共享,提升应对突发事件的整体效率。
2. 参与人员- 全体员工:作为演练的参与者,需要熟悉应急预案并积极响应。
- 演练组织者:负责制定演练计划、组织演练活动、收集反馈意见等任务。
3. 演练内容- 演练时间:确定演练进行的具体日期和时间。
- 演练场地:选择合适的场地进行演练活动。
- 演练流程:- 演练启动:组织者宣布演练开始,通知所有参与人员。
- 突发事件模拟:模拟一个突发事件的发生,如火灾、地震等。
- 应急响应:参与人员按照应急预案进行相应行动,包括疏散、报警、救援等。
- 演练结束:组织者宣布演练结束,进行总结和评估。
- 演练评估:对演练进行评估,包括参与人员的表现、应急响应流程的效率等方面。
4. 演练准备- 演练预案:制定详细的演练预案,包括各种突发事件的响应步骤和应对措施。
- 培训与宣传:组织培训活动,提高员工的应急意识和知识水平,并宣传演练活动的重要性。
- 设备检查:确保演练所需的设备完好可用,并进行相应的维护和调试。
5. 演练后续- 演练总结:根据演练情况进行总结,发现问题并提出改进建议。
- 信息汇总:收集演练过程中的数据和反馈意见,为改进应急预案提供参考。
- 响应能力提升:针对演练中发现的问题进行培训和训练,提高应急响应能力。
通过突发事件应急演练计划表的实施,我们能够全面评估组织的应急响应能力,并通过持续改进,提高应对突发事件的整体效能。
这将有助于保障人员的安全,减少损失,并为组织的稳定运行提供有力支持。
应急演练安全工作计划表一、项目背景和目标1.1 项目背景应急演练是组织内部应急管理工作的重要组成部分,旨在提高组织的应急响应能力和危机处理能力,保障组织和人员的生命安全和财产安全。
1.2 项目目标- 提高员工应急意识和危机处理能力;- 评估组织的应急响应能力,发现潜在风险和问题,并提出改进措施;- 熟悉应急预案的内容和操作流程,确保在紧急情况下能够快速、有效地应对。
二、项目范围和参与人员2.1 项目范围本项目的范围包括但不限于:- 组织内部的应急响应能力评估;- 应急预案的修订和发布;- 应急演练的组织和实施。
2.2 参与人员本项目的参与人员包括但不限于:- 总经理/领导层:负责项目的决策和指导;- 应急管理部门/负责人:负责项目的组织和实施;- 相关部门/负责人:配合应急管理部门的工作,提供支持和协助;- 其他员工:参与应急演练,提供反馈和建议。
三、项目计划和时间安排3.1 项目计划- 确定项目的目标和范围;- 评估组织的应急响应能力,发现潜在风险和问题;- 修订和发布应急预案;- 组织和实施应急演练;- 分析应急演练的结果,总结经验教训,并提出改进措施。
3.2 时间安排- 目标和范围确定:2天;- 应急响应能力评估:3天;- 应急预案修订和发布:5天;- 应急演练组织和实施:2天;- 演练结果分析和改进措施提出:2天。
四、项目资源和预算4.1 人力资源根据项目的目标和范围,确定以下岗位和人员:- 总经理/领导层:指导和决策;- 应急管理部门/负责人:组织和实施;- 相关部门/负责人:配合和协助;- 其他员工:参与演练和提供反馈。
4.2 资金预算根据项目的范围和资源需求,预算如下:- 设备和设施购置:XXXX元;- 培训和咨询费用:XXXX元。
五、项目控制和风险管理5.1 项目控制项目负责人负责项目的整体管理和控制,包括监督工作进展、协调资源、解决问题等。
5.2 风险管理在项目的各个阶段,要对潜在的风险进行管理和控制,确保项目能够按照计划顺利完成。
火灾应急预案计划表一、火灾应急预案概述为了保障员工及财产的安全,防止火灾事故的发生及减少火灾造成的损失,特制定本火灾应急预案计划。
该计划是为了应对公司内部发生的突发火灾事件,保障员工生命安全和财产安全,保障公司的正常生产秩序和工作秩序,减少火灾事故给企业造成的经济损失和社会影响。
二、火灾应急预案责任部门及人员1. 火灾预防负责人姓名:职务:联系方式:2. 火灾应急救援负责人姓名:职务:联系方式:3. 火灾疏散负责人姓名:职务:联系方式:4. 火灾监控与报警负责人姓名:职务:联系方式:5. 消防器材检查保养负责人姓名:职务:联系方式:6. 员工培训负责人姓名:职务:联系方式:7. 火灾应急预案执行负责人姓名:职务:联系方式:三、火灾应急预案流程1. 火灾预防(1)定期检查电气设备和用具,确保防火设施的完好;(2)加强日常巡检,发现问题及时整改;(3)加强员工的消防安全知识培训,做好火灾防范宣传。
2. 火灾监控与报警(1)每日检查火灾监控设备,确保设备正常运行;(2)随时关注消防报警系统,确保火灾发生时及时报警。
3. 火灾应急救援(1)根据不同部门的工作内容,编制火灾应急逃生计划;(2)定期演练员工的火灾逃生技能,确保员工在火灾发生时能够迅速安全撤离。
4. 火灾疏散(1)制定科学合理的疏散计划,确保火灾时员工能够迅速安全撤离;(2)定期检查疏散通道和安全出口,保障通道畅通。
5. 消防器材检查保养(1)定期检查消防器材,确保灭火设备的完好;(2)定期维护消防器材,保证器材的可靠性和有效性。
6. 员工培训(1)定期组织员工参加消防安全培训,提高员工的消防安全意识;(2)加强员工的实际操作技能培训,提高员工在火灾发生时的应急处理能力。
7. 火灾应急预案执行(1)每周检查一次火灾应急预案执行情况;(2)定期进行火灾应急预案演练,发现问题及时整改,提高预案执行效果。
四、火灾应急预案执行时应急措施1. 发现火灾(1)发现火灾立即向火灾监控及报警负责人汇报;(2)立即启动火灾报警系统,并通知现场人员及时疏散。
突发状况应急演练计划表
1. 介绍
本文档详细规划了突发状况应急演练的计划,旨在提高组织的应急响应能力和员工的应急处理技能。
2. 目标
- 提高员工对应急场景的认知和应对能力。
- 确保组织在突发状况下的快速响应和协调应急。
- 评估并改进应急预案的有效性。
3. 重要日期
- 演练计划制定日期:{日期}
- 演练开始时间:{日期}
- 演练结束时间:{日期}
4. 演练内容
4.1 场景选择
选择适当的突发状况场景进行演练,例如火灾、地震、IT系统故障等。
场景选择应根据组织的特点和潜在风险进行评估。
4.2 参与人员
确定参与演练的员工和负责人,包括各部门的代表和紧急事务小组成员。
4.3 演练目标
设定明确的演练目标,例如:
- 测试组织应急预案的有效性和可操作性。
- 检验应急通信系统的可靠性和稳定性。
- 观察员工的紧急行动和团队协作能力。
4.4 演练流程
在指定的演练时间和地点进行演练,按照以下步骤进行:
1. 宣布演练开始,并提供演练场景的背景信息。
2. 员工根据指定的场景和角色扮演相应的行动。
3. 演练期间,观察员工的应急反应和协作能力。
4. 演练结束后,进行总结和评估,提供反馈和改进建议。
5. 评估与改进
根据演练过程中的观察和反馈,及时评估演练的有效性,并制定改进措施,以提高应急响应能力和预案的可靠性。
6. 结论
通过突发状况应急演练,组织能够提高应急响应能力并增强员工的应急处理技能。
定期的演练计划可以确保紧急情况下的高效应对和协调应急工作。
城市应急年度工作计划表一、前言城市应急管理工作是城市管理中的关键环节之一,对于保障公众安全、维护社会稳定具有重要意义。
鉴于此,制定一份全面的城市应急年度工作计划表,对于提高城市的应急服务水平,应对突发事件具有重要意义。
二、现状分析在现阶段,城市应急管理工作已取得一定成绩,但也存在一些问题。
首先,应急管理人员队伍建设亟待加强,缺乏专业培训和实战经验,导致应急响应效率不高。
其次,城市规划和基础设施建设中对应急设施的考虑不够周全,导致在突发事件中应急资源短缺。
最后,公众的应急意识和能力普遍较低,缺乏对突发事件的基本防范和应对知识。
三、目标设定基于以上现状分析,确定本年度城市应急工作的目标如下:1. 提升应急管理人员的专业素养和实战能力。
2. 健全城市规划和基础设施建设中的应急设施考虑,提高应急资源的储备和配置效率。
3. 加强公众应急意识和能力的培养,提高应对突发事件的能力。
四、具体工作计划1. 提升应急管理人员的专业素养和实战能力(1)加强培训和练兵。
组织专业人员对应急管理人员进行培训,提升其应急响应能力和突发事件处置能力。
建立应急演练机制,定期组织演练,考核应急管理人员的实战能力。
(2)强化信息化建设。
加强信息平台的建设,提高应急指挥系统的功能和效率。
建立应急信息数据库,加强信息共享和交流,提高应急指挥决策的准确性和及时性。
(3)建立应急专家团队。
吸纳一批应急管理领域的专家学者,组建专家团队。
团队将提供技术支持、政策咨询等方面的服务,提高应急管理的科学性和实效性。
2. 健全城市规划和基础设施建设中的应急设施考虑(1)制定标准和规范。
建立应急设施建设的标准和规范,明确各类应急设施的功能、布局和配套要求。
制定建筑设计、施工等方面的技术规范,确保应急设施的质量和效益。
(2)加强设施布局规划。
对城市规划中的应急设施进行全面梳理和评估,布局合理、分散的设置应急设施。
加强与相关部门的联动合作,确保应急设施的有效运行。
年度应急预案计划表20XX年度应急预案演练计划编写:张廷学审核:王震批准:杜贵荣核工业井巷建设公司金丽温输气管道工程隧道工程F标项目经理部20XX年2月26日20XX年度应急预案演练计划一、总则根据相关法律法规的要求,为适应突发事故应急救援的需要,通过演练,进一步加强我工区应急组织机构各小组之间的协同配合,提高应对突发事故的组织指挥、快速响应及处置能力,营造安全稳定的氛围,制定工区20XX年度应急救援预案演练计划。
二、应急演练目的1、检验预案,通过开展应急演练,查找应急预案中存在的问题,进而完善应急预案,提高应急预案的可用性和可操作性。
2、完善准备,通过开展应急演练,检查应对突发事件所需应急队伍、物资、装备、技术等方面的准备情况,发现不足及时予以调整补充,做好应急准备工作。
3、锻炼队伍,通过开展应急演练,增强演练组织单位、参与单位和人员对应急预案的熟悉程序,提高其应急处置能力。
4、磨合机制,通过开展应急演练,进一步明确相关单位和人员的职责任务,完善应急机制。
5、科普宣传,通过开展应急演练,普及应急知识,提高职工风险防范意识和应对突发事故时自救互救的能力。
三、应急演练原则1、结合实际,合理定位,紧密集合应急管理工作实际,明确演练目的,根据资源条件确定演练方式和规模。
2、着眼实际,讲求实效,以提高应急指挥人员的指挥协调能力、应急队伍的实战能力为着重点,重视对演练效果及组织工作的评估,总结推广好经验,及时整改存在的问题。
3、精心组织,确保安全,围绕演练目的,精心策划演练内容,周密组织演练活动,严格遵守相关安全措施,确保演练参与人员及演练装备设施的安全。
4、统筹规划,厉行节约,统筹规划应急演练活动,充分利用现有资源,努力提高应急演练效应。
四、应急演练要求1、在开展演练准备工作以前应制定演练计划,包括演练的目的、方式、时间、地点、日期安排、演练策划领导小组组成、经费预算和保障措施等。
2、演练准备阶段的主要任务是根据演练计划成立演练组织机构,设计演练总体方案,并根据需要针对演练方案对应急人员进行培训,使相关人员了解应急响应的职责、流程和要求,掌握应急响应知识和技能为演练实施奠定基础。
应急急救计划流程表和恢复计划
应急急救计划流程表:
1. 发现危险情况:如果发现危险情况,立即向应急救助组织报警并采取适当措施控制危险。
2. 报告上级:向上级领导汇报危险情况和采取的控制措施,并向周围的人员和群众发出警报。
3. 组织撤离:根据情况,组织人员和群众迅速有序地撤离到安全区域。
4. 实施救援:应急救助组织迅速到达现场,展开救援和救助工作。
5. 报告处置结果:采取有效措施控制危险后,及时向上级报告处置结果,并恢复现场的正常秩序。
恢复计划:
1. 收集信息:了解损失情况、资源状况、障碍物情况以及人员情况等信息。
2. 规划恢复:制定一个包括时间表、资源分配、任务分配、财务规划等内容的计划。
3. 实施恢复:按照规划开展恢复重建工作。
4. 监督评估:对恢复重建工作进行监督和评估,并对不足和问题及时提出纠正措施。
5. 完成报告:在恢复重建工作完成后,对结果进行报告,以便今后发生类似事件时作为参考。
应急部门年度工作计划表一、基本信息单位:XX省X市应急管理局年度:2022年二、工作目标1.深入贯彻党的十九大和习近平新时代中国特色社会主义思想,紧紧围绕应急管理职责,着力提升应急管理能力与水平,确保人民生命财产安全。
2.紧密结合应急工作实际,深入推进应急管理体系建设和应急能力建设,提高应急管理的科学性、系统性和整体性。
3.积极探索新时代应急管理工作的创新途径和实践经验,切实提高应急管理工作的规范化、专业化和信息化水平。
三、工作重点和任务1.加强应急机构建设(1)优化应急组织结构,合理配置人员、物资和装备。
(2)完善应急预案制定和审核体系,加强应急预案的编制和修订工作。
(3)加强应急人员培训和队伍建设,提高应急队伍的应急处置能力和应变能力。
2.强化应急管理体系建设(1)推进应急管理法律法规体系的完善,研究制定本地区的应急管理规定和制度。
(2)健全应急工作机制,加强与相关部门的协调配合,提高应急处置的协同效能。
(3)完善应急管理信息化系统,构建全方位、多层次的应急信息监测、预警、响应和处置系统。
3.加强应急能力建设(1)深入开展灾害风险评估和隐患排查整治,加强对重大自然灾害和事故灾害的监测预警和防范措施。
(2)加强应急演练和应急处置能力的演练培训,提高应急处置的专业水平和应变能力。
(3)完善应急装备和物资的采购管理制度,确保应急救援装备和物资的充足和可靠。
4.加强应急宣传教育与舆情处置(1)加强应急知识的宣传普及工作,提高公众的应急意识和自救互救能力,提升应急管理工作的社会认知度和公众满意度。
(2)加强应急舆情监测和处置,做好危机公关工作,维护良好社会舆论环境。
5.加强国际合作与交流(1)加强与国内外应急管理机构的合作与交流,学习借鉴国内外先进应急管理经验和手段,提升应急管理的国际化水平。
(2)积极参与国际重大应急事件的应对,展示中国应急管理的成果和作用,提高国际影响力和声誉。
四、工作措施和计划1.优化应急机构建设(1)年初完成机构调整和人员配置工作,确保机构设置合理、人员配备充足。
年度应急预案计划表年度应急预案计划表20XX年度应急预案演练计划编写:张廷学审核:王震批准:杜贵荣核工业井巷建设公司金丽温输气管道工程隧道工程F标项目经理部20XX年2月26日20XX年度应急预案演练计划一、总则根据相关法律法规的要求,为适应突发事故应急救援的需要,通过演练,进一步加强我工区应急组织机构各小组之间的协同配合,提高应对突发事故的组织指挥、快速响应及处置能力,营造安全稳定的氛围,制定工区20XX年度应急救援预案演练计划。
二、应急演练目的1、检验预案,通过开展应急演练,查找应急预案中存在的问题,进而完善应急预案,提高应急预案的可用性和可操作性。
2、完善准备,通过开展应急演练,检查应对突发事件所需应急队伍、物资、装备、技术等方面的准备情况,发现不足及时予以调整补充,做好应急准备工作。
3、锻炼队伍,通过开展应急演练,增强演练组织单位、参与单位和人员对应急预案的熟悉程序,提高其应急处置能力。
4、磨合机制,通过开展应急演练,进一步明确相关单位和人员的职责任务,完善应急机制。
5、科普宣传,通过开展应急演练,普及应急知识,提高职工风险防范意识和应对突发事故时自救互救的能力。
三、应急演练原则1、结合实际,合理定位,紧密集合应急管理工作实际,明确演练目的,根据资源条件确定演练方式和规模。
2、着眼实际,讲求实效,以提局应急指挥人员的指挥协调能力、应急队伍的实战能力为着重点,重视对演练效果及组织工作的评估,总结推广好经验,及时整改存在的问题。
3、精心组织,确保安全,围绕演练目的,精心策划演练内容,周密组织演练活动,严格遵守相关安全措施,确保演练参与人员及演练装备设施的安全。
4、统筹规划,厉行节约,统筹规划应急演练活动,充分利用现有资源,努力提高应急演练效应。
四、应急演练要求1、在开展演练准备工作以前应制定演练计划,包括演练的B[的、方式、时间、地点、日期安排、演练策划领导小组组成、经费预算和保障措施等。
2、演练准备阶段的主要任务是根据演练计划成立演练组织机构,设计演练总体方案,并根据需要针对演练方案对应急人员进行培训,使相关人员了解应急响应的职责、流程和要求,掌握应急响应知识和技能为演练实施奠定基础。
现场处置方案范本汇总表格以下是一份现场处置方案的范本汇总表格:序号|现场问题描述|计划处置方案|责任人|处置时间|备注--|--|--|--|--|--1|一名工人被困在施工现场的井里,无法自行脱困|立即向消防局报警,并启动应急预案进行救援,包括派遣专业团队前往,救援现场设立警戒线、疏散周边群众等|应急救援小组|最短时间内展开救援并完成现场处置|需注意安全,避免二次事故2|施工现场山体滑坡,导致部分建筑物被掩埋|立即组织人员前往救援现场,同步联系消防、警方等相关部门,通知周边群众疏散,尽快展开地质勘查和紧急救援|应急救援小组|在保证安全的前提下,最大限度地减少人员伤亡和财产损失|需注意防止二次滑坡,确保现场安全3|工厂废弃配电系统起火,浓烟滚滚|立即调集消防车等灭火设备前往现场进行救援,同时通知周边群众撤离,并切断现场电路,以免引发更大的事故|应急救援小组|最短时间内完成救援与处置,确保现场安全|需注意防止二次火灾、避免带电作业4|地铁站站台上出现一名乘客晕倒|立即通知医护人员前往现场进行急救,同时安排专人维持现场秩序,保障乘客安全|站台管理人员、安保人员、医护人员等|在最短时间内完成现场救援,确保乘客安全|需注意保障现场秩序,避免踩踏事件5|某餐厅突然发生天然气泄漏,现场气味刺鼻|立即通知燃气公司前往现场关闭气阀,同时组织人员进行现场疏散和警戒,以免引发爆炸或中毒事件|应急救援小组、燃气公司工作人员等|在最短时间内完成现场处置,确保现场安全|需注意避免引发二次事故,确保现场得到彻底清除需要注意的是,这些处置方案都是根据常见突发事件进行制定的,具体情况还需要根据实际情况进行调整和应对。
在制定现场处置方案时,应当考虑到人员安全、财产安全、环境保护等多个方面,并优先保障人员的生命安全。