高级财务管理知识考试题库
- 格式:doc
- 大小:325.02 KB
- 文档页数:11
《高级财务管理》综合测试题中央电大石瑞芹一、名词解释:(管理)目标逆向选择财务管理体制财务结算中心战略发展结构财务政策预算控制预算控制循环资本预算投资政策投资领域投资方式投资财务标准固定资产存量重组购并目标杠杆收购卖方融资标准式公司分立融资政策杠杆融资财务公司剩余股利政策股票合并经营者薪酬计划剩余贡献二、判断题:1.一般而言,财务结算中心体现为财务集权制,而财务公司则体现着财务分权制。
()2.明晰产权利益关系,是公司治理的根本目的或宗旨。
()3.母公司在财务集权与分权体制的选择上,不仅要考虑战略因素,还必须充分考虑控制权问题。
()4.一般而言,较之分权制,集权制下的总部对财务信息的质量要求更高、内容结构更加复杂。
()5.较之财务监事委派制,财务主管委派制能够同时发挥财务监督机制与财务决策机制的双重功能效应。
()6.随着集权程度的提高,集权管理的复合优势可能会不断强化,但各成员企业或组织机构的积极性创造性与应变能力却可能在不断削弱。
()7.强化现金/资金的控制并实现其运转的高效率性,是财务管理工作的核心。
()8.就本质而言,现代预算制度方式与传统计划管理方式并无多大差异。
()9.财务决策管理权限的划分,是整个财务管理体制的核心。
()10.从初创期的经营风险与财务特征出发,决定了所有处于该时期的企业集团都必须采取零股利政策。
()11.成员企业个体财务目标对集团整体财务目标在战略上的统合性,是企业集团财务管理目标的基本特征。
()12.预算控制体系是否具有生命力,主要看其能否与当前的市场供求状况相适应。
()13.购并的财务标准主要包括目标公司的规模标准和购并价格标准两个方面。
()14.主并公司实现了对目标公司的接管后,接下来的工作便是制定购并的一体化整合计划。
()15.就基本目的而言,产业型企业集团所实施的资本运作同资本型企业集团一样,主要都是基于资本保值与增值目的。
()16.作为彼此独立的法人主体,母公司在处理与子公司的关系上必须以产权制度安排为基本依据,其中独立责任与有限责任是应当遵循的两条最主要的原则。
高级财务考试题及答案一、单项选择题(每题2分,共20分)1. 下列哪项不属于财务报表的组成部分?A. 资产负债表B. 利润表C. 现金流量表D. 预算报告答案:D2. 以下哪个选项是资产负债表中流动资产的典型特征?A. 一年内可以转换为现金B. 一年内无法转换为现金C. 需要超过一年时间才能转换为现金D. 通常不用于日常运营答案:A3. 利润表中不包括以下哪项?A. 营业收入B. 营业成本C. 折旧费用D. 股息分配答案:D4. 现金流量表主要反映的是企业的哪方面信息?A. 财务状况B. 经营成果C. 现金及现金等价物的流入和流出情况D. 所有者权益变动答案:C5. 以下哪项不是影响企业财务状况的因素?A. 资产总额B. 负债总额C. 所有者权益D. 产品定价答案:D6. 企业进行长期投资时,应考虑的主要财务指标是?A. 流动比率B. 速动比率C. 资产负债率D. 存货周转率答案:C7. 以下哪项不是财务分析的方法?A. 比较分析B. 趋势分析C. 比率分析D. 市场调研答案:D8. 企业进行资产评估时,通常采用的方法不包括?A. 成本法B. 市场法C. 收益法D. 现金流量折现法答案:D9. 以下哪项不是财务杠杆的表现形式?A. 负债比率B. 权益乘数C. 资产周转率D. 利息保障倍数答案:C10. 企业进行财务预测时,通常不采用的方法是?A. 趋势预测法B. 回归分析法C. 德尔菲法D. 随机抽样法答案:D二、多项选择题(每题3分,共15分)1. 以下哪些因素会影响企业的现金流?A. 销售收入的增加B. 存货的减少C. 应付账款的增加D. 固定资产的折旧答案:ABC2. 以下哪些是企业财务风险的表现形式?A. 利率风险B. 汇率风险C. 信用风险D. 市场竞争风险答案:ABC3. 企业进行财务规划时,需要考虑的因素包括?A. 市场环境B. 企业战略C. 法律法规D. 内部管理答案:ABCD4. 以下哪些是企业进行财务分析时常用的财务指标?A. 流动比率B. 速动比率C. 资产负债率D. 市盈率答案:ABC5. 以下哪些是企业进行财务决策时需要考虑的因素?A. 投资回报率B. 资本成本C. 风险承受能力D. 市场趋势答案:ABCD三、简答题(每题5分,共20分)1. 请简述资产负债表的作用。
自考高级财务管理考试题及答案一、单项选择题(每题2分,共20分)1. 在财务管理中,下列哪项不是企业投资决策的依据?A. 净现值B. 内部收益率C. 股票价格D. 回收期答案:C2. 企业进行长期资金筹集时,不包括以下哪种方式?A. 发行股票B. 发行债券C. 银行贷款D. 租赁融资答案:C3. 下列哪项不是影响企业资本结构的因素?A. 企业所得税B. 企业盈利能力C. 企业规模D. 企业所有者的偏好答案:D4. 在确定最优资本结构时,下列哪项不是常用的财务比率?A. 资产负债率B. 流动比率C. 速动比率D. 利息保障倍数答案:C5. 企业进行利润分配时,通常不包括以下哪项?A. 股利分配B. 盈余公积金C. 偿还债务D. 未分配利润答案:C6. 在财务分析中,下列哪项指标不是衡量企业偿债能力的?A. 资产负债率B. 流动比率C. 存货周转率D. 速动比率答案:C7. 下列哪项不是企业进行现金管理的目的?A. 保持足够的流动性B. 降低资金成本C. 增加投资收益D. 减少现金持有量答案:D8. 在财务预算中,不包括以下哪项内容?A. 销售预算B. 生产预算C. 现金预算D. 利润预算答案:D9. 下列哪项不是企业进行财务风险管理的方法?A. 保险B. 期货合约C. 多元化投资D. 增加债务答案:D10. 在财务报表分析中,下列哪项指标不是衡量企业盈利能力的?A. 净资产收益率B. 总资产周转率C. 资产负债率D. 销售利润率答案:C二、多项选择题(每题3分,共15分)11. 下列哪些因素会影响企业的资本成本?A. 市场利率B. 企业的财务风险C. 企业的经营风险D. 通货膨胀率答案:A, B, C, D12. 企业进行财务预测时,常用的方法包括哪些?A. 比较分析法B. 趋势分析法C. 比率分析法D. 回归分析法答案:B, D13. 下列哪些是企业进行现金管理时需要考虑的因素?A. 现金流入的稳定性B. 现金流出的时间分布C. 现金持有的机会成本D. 现金的安全性答案:A, B, C, D14. 在进行财务分析时,下列哪些属于财务效率分析的内容?A. 存货周转率B. 应收账款周转率C. 资产负债率D. 总资产周转率答案:A, B, D15. 下列哪些是企业进行利润分配时需要考虑的因素?A. 企业的盈利状况B. 企业的现金流量状况C. 股东的期望回报率D. 企业的未来发展计划答案:A, B, C, D三、简答题(每题10分,共20分)16. 简述企业进行财务预算的作用。
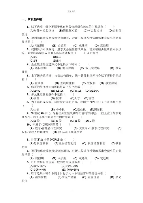
一、单项选择题1、以下选项中哪个不属于现有财务管理研究起点的主要观点〔〕(A)财务本质起点论(B)假设起点论(C)本金起点论(D)企业价值论2、盈利和现金流会持续快速增长,对新工程进行投资的需求会减小的企业周期是〔〕(A) 初创期(B) 成长期(C) 成熟期(D) 衰退期3、我国新公司法规定,股东大会做出修改章程、增加或减少注册资本决议等,必须经出席会议的股东所持表决权的〔〕以上通过(A)1/2 (B)1/3(C)2/3 (D)3/44、企业集团的组建方式不包括以下哪种〔〕。
(A) 纵向并购(B) 混合并购(C) 多元化战略(D) 横向并购5、上下级关系明确,内部结构简单,统一领导和指挥符合以下哪种组织结构〔〕(A)直线制(B)直线职能制(C)股权制(D) 事业部制6、修正的经济增加值可以用以下那个表示〔〕(A) EV A (B) REV A (C) MV A (D) RMV A7、多元化经营的条件不包括〔〕(A)资金(B)技术(C)人才(D)管理8、为了满足成长型、科技型企业的上市,我国于2021年10月正式推出是〔〕(A)主板(B)中小板(C)创业板(D)国际板9、20世纪90年代,为解决外汇短缺和外汇管制等问题,一些企业开始在海外发行。
以下不属于海外发行的股票是〔〕(A) B股(B) N股(C) H股(D) L股10、不属于代理冲突的是〔〕(A) 股东-管理者代理冲突(B) 大股东-小股东代理冲突(C) 股东-债权人代理冲突(D) 股东-员工代理冲突1、计算EV A中的NOPAT是〔〕(A)息税前利润(B)税后经营利润(C) 税前经营利润(D)利润总额2、盈利和现金流会持续快速增长,对新工程进行投资的需求会减小的企业周期是〔〕(A) 初创期(B) 成长期(C) 成熟期(D) 衰退期3、杠杆并购自由资金一般为所需资金多少〔〕(A)50%~60% (B) 10%~20%(C) 30%~40% (D) 70%~80%4、以下选项中哪个不属于目标公司中本钱法常用的计价标准〔〕。
高级财务管理自考真题及答案
一、单项挑选题(本大题共20小题,每道题1分,共20分)
1.以企业已经公布的会计利润数据为核心指标,据以评判企业的经营业绩好坏的企业价值估价方法是(B)
A.资产账面净值法
B.账面收益法
C.将来收益现值法
D.经济利润模式
2.处于市场增长期的企业的预算治理模式是(C)
A.以资本预算为重点
B.以销售为重点
C.以成本掌握为重点
D.以现金流量为起点
3.企业财务预警分析依据分析时利用指标或因素的多少可以分为(B)
A.单变量预警分析和多变量预警分析
B.指标判定和因素判定
C.定性分析和定量分析
D.总体财务预警体系和分部门财务预警体系
4.以下不属于预算治理组织构建原就的是(B)
A.商效
B.巨大
C.系统
D.权威有力。
高级财务管理试题和答案一、单选题1.财务管理学的研究主线是()。
A.投资活动B.财务活动C.筹资活动D.股利分配活动2.财务管理的核心目标是()。
A.资本增值B.资本保值C.利润D.经济效益3.财务管理的本质是()。
A.对资产的管理B.对资本的运营C.对资产的运营D.对资本的管理4.研究财务学的应用理论和应用技术问题的学科是()。
A.投资管理学B.财务分析学C.财务管理学D.财务经济学5.企业价值的影响因素不包括()A.未来增值的能力B.企业风险C.企业现有资源D.企业存续期6.财务的本质是()A.财务活动B.资金运动C.财务关系D.生产关系7.针对跨国公司而言,以本币标价的出口商品和所欠外债的利息支出,在本币升值的情况下,对公司现金流出和流入的影响分别是()。
A.本币升值时,流出增加,流入增加B.本币升值时,流出增加,流入减少C.本币升值时,流出减少,流入增加D.本币升值时,流出减少,流入减少8.风险按其产生的根源划分为()。
可控制风险和不可控制风险B.客观风险和主观风险C.宏观风险和微观风险D.自然风险和人为风险9.各国实践经验表明,在对经营者知识资本采取股票支付方式的情况下,折股价格最好是采用()标准。
A.市盈率B.每股市价C.每股收益D.每股账面净资产10.在购并一体化整合中,最困难的是()的整合。
A.管理一体化B.财务一体化C.文化一体化D.作业一体化11.()对财务管理来说更直接、更重要。
A.经济环境B.金融环境C.法律环境D.行业管理制度12.某美国公司以4%的挂牌利率取得了一笔期限为一年的贷款1000万瑞士法郎,公司收到贷款后马上将其兑换成美元支付原材料款,即期汇率是0.5美元,假设归还贷款时瑞士法郎的即时汇率为0.4美元,则该笔贷款的实际成本为()。
A.29.6%B.1.2%C.-16.8%D.-2.8%13.收益分配风险的评价从内部影响因素考虑不包括()。
A.供应商信用B.盈利状况C.偿债压力D.再筹资能力14.财务管理的核心为()。
10.下列关于风险投资,说法不正确的是 ( ) A.投资的方式主要是股权性投资 B.投资的周期长C.高风险、高回报D.它只是一种投融资体系二、多项选择题(本大题共5小题,每小题3分,共15分)在每小题列出的五个备选项中至少有两个是符合题目要求的,请将其代码填写在题后的括号内。
错选、多选、少选或未选均无分。
11. 下列指标中,可以用来反映企业财务风险变异性的指标有 ( ) A.产权比率 B.流动比率 C.资产负债率 D.债务期限结构比率E.财务资本保值增值率12.( )属于反映企业财务是否处于安全运营状态的指标。
( )A .营业现金流量比率B .经营性资产销售率C .净资产收益率D .产权比率E .营业现金流量适合率13.诱发财务危机的直接原因主要包括 ( )A.资源配置缺乏效率B.财务风险的客观存在C.投资规模不断扩大D.因过度经营而导致现金流入能力低下E.对市场竞争应对措施不当或功能乏力14.企业集团整体股利政策决策与制定的基本权力层面包括 ( )A.母公司财务部B.母公司董事会C.集团财务公司D.母公司监事会E.母公司股东大会15.( )属于反映企业财务是否处于安全运营状态的指标。
( )A .营业现金流量比率B .经营性资产销售率C .净资产收益率D .产权比率E .营业现金流量适合率三、名词解释(本大题共2小题,每小题5分,共10分)16.经理层(管理层)融资收购:17.第二板市场:四、简答题(本大题共2小题,每小题7分,共14分)18.简述业绩评价目的。
年级 班级 准考证号 姓名19.简述收购与兼并的区别。
五、论述题(本大题共1小题,每小题13分,共13分)20.论述企业财务战略制定的依据。
六、计算题(本大题共2小题,每小题14分,共28分)21.某公司资产账面价值为100万元,其变现价值为90万元;负债60万元,自有资本40万元,总资本为100万元;销售额为280万元,变动成本率为60%,固定成本为80万元。
高级财务管理复习试题一、单项选择题1.下列说法不正确的是()A.企业的目标和社会的目标不一定是一致的B.监督和激励可以防止经营者背离股东目标C.经营者对股东目标的背离表现在道德风险和逆向选择D.如果股东同时采取监督和激励两种办法,则可以使经营者完全按照股东的意愿行动2. 已知某证券的β系数等于1,则表明该证券( )。
A.无风险B.有非常低的风险C.与金融市场所有证券平均风险一致D.比金融市场所有证券平均风险大1倍3. 如果A、B两种证券的相关系数等于1,A的标准差为18%,B的标准差为10%,在等比例投资的情况下,该证券组合的标准差等于( )。
A.28%B.14%C.8%D.18%4. 从投资人的角度看,下列观点中不能被认同的是( )。
A.有些风险可以分散,有些风险则不能分散B.额外的风险要通过额外的收益来补偿C.投资分散化是好的事件与不好事件的相互抵销D.当增加组合中资产的种类时,组合的风险将降低,而收益仍是加权平均的收益5. 关于证券投资组合理论的以下表述中,正确的是( )。
A.证券投资组合能消除大部分系统风险B.证券投资组合的总规模越大,承担的风险越大C.最小方差组合是所有组合中风险最小的组合,所以报酬最大D.一般情况下,随着更多的证券加入到投资组合中,整体风险降低的速度会越来越慢6. 下列说法错误的是()。
A.股票分割之后股东有可能多获现金股利B.股票分割中股东权益内部结构发生变化C.发放股票股利可能加剧股价的下跌D.为了提高股价,可以进行股票合并7.以下各种资本结构理论中,认为筹资决策无关紧要的是( )。
A.代理理论B.无税MM理论C.融资优序理论D.权衡理论8.下列说法错误的是()。
A.处于经营收缩的公司,由于资金短缺,因此多采取低股利政策B.在通货膨胀时期公司往往采用偏紧的股利政策C.盈余不稳定的公司一般采取低股利政策D.举债能力弱的公司往往采取较紧的股利政策9.下列说法错误的是()。
高级财务管理(一)一、判断对错(共10分,共10小题,每小题1分)1。
高级财务管理主要是研究突破了财务管理基本假设的一些专门性问题.(√) 2。
企业并购中现金支付的缺点是对目标企业股东而言,现金支使其即时形成纳税义务。
(√)3.降低交易费用是企业并购的动因之一。
(√)4。
企业集团的财务管理更加突出战略性。
(√)5。
核心企业对非紧密层企业出售产品时,若没有市价则用标准成本加成法制定内部结算价格。
(×)6.分拆上市是指一家母公司通过将其在子公司所拥有的股份,按比例分配给现有母公司的股东,从而在法律和组织上将子公司的经营从母公司的经营中分离出去,这时便有两家独立的(最初的)、股份比例相同的公司存在,而在此之前只有一家公司。
(×)7。
并购的交易费用包括并购直接费用和并购管理费用。
(√).8.资本经营的过程仅是不断获得控制权的过程。
(×)9.企业集团最基本的联结纽带是资本。
(√)10。
所有者权益报酬率=销售净利率×资产周转率×权益乘数。
(√)二、单项选择题:(共30分,共15小题,每小题2分)1. _______是指从事同类产品的不同产销阶段生产经营的企业所进行的并购。
A。
横向并购 B.纵向并购 C。
混合并购 D. 控股合并2。
参与合并的各方在并购后法人资格均被注销,重新注册成立一家新的企业。
这种并购形式属于()。
A。
控股合并 B。
吸收合并 C。
新设合并 D。
混合并购3。
下列哪种并购防御战略会使被并购方反守为攻?()A. 资产重估 B。
股份回购 C. 帕克曼防御策略 D。
出售“皇冠上的珍珠”4。
一个企业购买另一个企业10%的股份,另一个企业反过来同样购买这个企业10%的股份,一旦其中一个企业成为收购目标,另一个企业就会伸出援助之手,从而起到反收购的目的,这种反收购手段属于()。
A。
收购收购者 B.交叉持股计划 C. 股份回购 D. 寻找“白衣骑士”5。
下列不属于并购风险的是()。
高级财务管理习题含答案一、单选题(共30题,每题1分,共30分)1、EVA (附加经济价值或经济利润)的计算公式是()。
A、税后营业净利润-利息费用B、税后营业净利润-资本成本C、后营业净利润-权益资本成本D、息税前营业净利润-资本成本正确答案:B2、根据历史成本记录的价值类型是()。
A、企业价值B、市场价值C、账面价值D、公允价值正确答案:C3、预算控制系统最基本的功能在于()。
A、业绩评价B、确立目标C、控制业务D、整合资源正确答案:C4、在业绩评价系统中,与评价主体和评价客体相联系的要素是()。
A、评价指标B、评价标准C、评价目标D、评价方法正确答案:C5、我国1995年颁布的企业经济效益评价体系从评价指标来看,属于()。
A、会计基础业绩评价模式B、经济基础业绩评价模式C、成本控制业绩评价模式D、战略管理业绩评价模式正确答案:A6、下列哪一项不属于企业资本收缩重组的具体形式()。
A、标购B、出售C、分立D、破产正确答案:A7、下列关于管理控制的说法错误的是()。
A、狭义的管理控制是指管理会计中的责任会计B、管理控制的主体除了管理者外,还包括董事会、全体员工和外部投资者C、广义的管理控制既包括定量控制又包括非定量控制D、管理控制的主体是管理者及组织中的其他成员,管理者是管理控制的主力军正确答案:B8、资本配置经营的核心是()。
A、挖掘潜在经济效益B、优化资本结构C、提高技术进步经济效益D、提高规模经济效益正确答案:B9、以下环节中,在财务战略管理过程中居于核心地位的是()。
A、财务战略执行B、财务战略规划C、财务战略控制D、财务战略调整正确答案:B10、技术进步的根本是()。
A、技术创新和技术扩散B、技术选择C、经济体制改革D、技术创造和技术引进正确答案:AIK下列各项中不属于企业重组方式的一项是()。
A、企业分拆重组B、企业内部优化重组C、企业整合重组D、企业产权重组正确答案:D12、债务治理各项功能效应发挥的基本前提是债务融资的(A )oA、杠杆作用B、约束作用C、激励作用D、破产效应正确答案:D13、治理效应最为重要、最为显著的债权治理工具形式是()。
《高级财务管理》习题与答案(解答仅供参考)一、名词解释:1. 资本结构:资本结构是指企业各项长期资金筹集来源的构成及其比例关系,主要包括股权资本和债权资本。
它直接影响企业的财务风险、资本成本及市场价值。
2. 财务杠杆:财务杠杆是指企业在运用固定成本资本(如债务融资)时,由于息税前利润变动对普通股每股收益产生放大的效应。
其体现了企业的负债对所有者权益收益波动的影响程度。
3. 经济附加值(EVA):经济附加值是指公司扣除资本成本后的经营利润,即企业净利润减去全部资本成本后的余额,是衡量企业真实盈利能力与股东价值创造能力的重要指标。
4. 现金流量贴现模型(DCF):现金流量贴现模型是一种基于未来预期现金流入现值总和来评估投资项目或企业价值的方法,反映了货币时间价值的概念。
5. 资产证券化:资产证券化是指将缺乏流动性的但具有稳定现金流收入的资产,通过一定的结构安排,转变为可以在金融市场上流通的证券的过程。
二、填空题:1. 企业财务管理的目标通常概括为____最大化和____最大化。
答案:企业价值;股东财富。
2. 在财务管理中,____分析是对企业偿债能力进行评价的重要方法之一。
答案:财务比率。
3. 根据____理论,公司在确定最佳资本结构时应使得加权平均资本成本最低。
答案:MM资本结构。
4. 财务管理中,____原则是指每一项投资决策都应当以其预计产生的未来净现金流为基础进行评价。
答案:净现值原则。
5. 企业通过调整____政策、____政策和____政策,实现财务管理的主要目标。
答案:投资、筹资、股利。
三、单项选择题:1. 下列哪一项不是影响资本结构的因素?(A)A. 行业特征B. 股东要求的回报率C. 企业生命周期阶段D. 国家宏观经济政策2. 当企业面临破产清算时,下列哪类投资者拥有优先清偿权?(C)A. 普通股股东B. 优先股股东C. 债权人D. 管理层3. 下列哪种情况会降低公司的财务杠杆系数?(B)A. 发行普通股股票以增加资本B. 提高息税前利润C. 增加长期借款D. 减少留存收益4. 关于财务预算编制,以下哪种说法不正确?(D)A. 财务预算是对未来一定时期内企业财务活动所作的具体规划B. 财务预算包括现金预算、预计利润表和预计资产负债表等内容C. 财务预算有助于企业控制成本、提高经济效益D. 财务预算仅适用于大型企业,中小企业无需编制5. 在企业进行投资项目决策时,如果两个互斥项目的初始投资额相同,应该选择哪个项目?(B)A. 投资回收期短的项目B. 净现值大的项目C. 内部收益率高的项目D. 年金成本低的项目四、多项选择题:1. 下列哪些因素会影响企业的资本结构决策?(ABCD)A. 财务风险偏好B. 利率波动预期C. 企业成长阶段与生命周期D. 税收政策及税率E. 市场对股权和债权的需求2. 在进行财务报表分析时,以下哪些是常用的财务比率?(ABCE)A. 流动比率B. 速动比率C. 权益乘数D. 销售净利率E. 资产负债率F. 总资产周转率3. 关于股利政策,以下说法正确的有?(ABD)A. 股利支付率体现了公司分配给股东利润的比例B. 剩余股利政策主张公司在满足投资需求后,将剩余收益分配给股东C. 固定股利政策可以保证股利的稳定性,不受公司盈利变动的影响D. 股利增长模型可用于估计股票价值,并帮助确定合理的股利发放水平E. 股票回购不能作为股利分配的一种替代方式4. 下列哪些属于财务管理中的长期筹资方式?(ABCD)A. 发行普通股B. 发行优先股C. 长期借款D. 发行企业债券E. 商业信用5. 企业在进行投资项目评价时可能使用的指标包括?(ABCE)A. 净现值(NPV)B. 内部收益率(IRR)C. 投资回收期D. 平均会计回报率E. 获利指数(PI)五、判断题:1. 财务杠杆效应说明了增加债务融资会同时放大公司的盈利能力与破产风险。
9.高级财务管理练习题练习题一一、单项选择题1、20世纪是财务管理大发展的一个世纪,在这100年的时间里,财务管理经历了五次飞跃性变化,我们称之为财务管理的五次发展浪潮。
著名学者迪安、马考维茨和威廉·夏普在第几次浪潮中对财务管理理论做出突出贡献。
()A.第一次浪潮B.第二次浪潮C.第三次浪潮D.第四次浪潮2、下列关于财务管理理论结构说法错误的是()。
A.财务管理环境是财务管理理论研究的逻辑起点B.财务管理假设是建立财务管理理论体系的基本前提C.在财务管理理论结构中,财务管理目标具有承上启下的作用D.财务管理的基本理论是指各类企业都有的财务管理业务3、企业托宾Q值=( ).A.企业市值/资产重置成本B.资产重置成本/企业市值C.企业市值/企业净资产D.企业净资产/企业市值4、企业集团中各级领导直接指挥与各级职能人员(如财务、人力资源、技术人人)指导相结合的一种企业集团的组织结构形式是指()。
A.直线制结构B.事业部制结构C.控股制结构D.直线职能制结构5、下面在企业业绩评价中不属于单一指标评价方法的是()。
A.财务评价指标B.资本报酬率C.现金流量指标D.平衡计分卡6、罗伯特·S·卡普兰和大卫·P·诺顿首次提出平衡计分卡的时间是()。
A.1990年B.1991年C.1992年D.1993年7、就国际税收制度而言,如果一个国家公司所得税按单一的税率征收,分配给股东的股利,则作为股东个人收入按个人所得税率计征,则该国采用的税收制度是()。
A.税额转嫁制度B.抵免制度C.分割税率制度D.传统制度8、据文献记载,最早提出财务危机预警分析模型的是()。
A.威廉·比弗B.埃德沃德·艾·埃特曼C.埃德米斯特D.欧尔森9、根据埃德沃德·艾·埃特曼提出的多种变量判定模型,判断破产企业和非破产企业的分界点的Z值为()。
《高级财务管理》考试复习题及参考答案一、判断题:1、企业集团是由多个法人构成的企业联合体,其本身并不是法人,从而不具备独立的法人资格以及相应的民事权。
()2、判断一个“企业集团”是否是真正的企业集团,主要看它是否是由多个法人构成的企业联合体。
3、企业集团总部与各成员企业的关系同大型企业的总、分公司间的关系没有质的区别,只有量的差别。
4、强大的核心竞争力与高效率的核心控制力依存互动,构成了企业集团生命力的保障与成功的基础。
5、对于企业集团来说,核心竞争力要比核心控制力更重要。
()6、在财务管理主体上,企业集团呈现为一元中心下的多层级复合结构特征。
()7、无论是站在企业集团整体的角度,还是成员企业的立场,都必须以实现市场价值与所有者财富最大化作为财务的基本目标。
()8、企业集团的财务目标呈现为成员企业个体财务目标对集团整体财务目标在战略上的统合性。
9、单一法人制企业所涉及的财务活动领域相对较窄,所以面临的财务风险较小。
()10、由多个成员企业联合组成的企业集团,彼此间通过取长补短或优势互补,在融资、投资以及利润分配等的形式或手段方面有了更大的创新空间。
()11、判断一个企业集团是否拥有财务资源的环境优势,主要看当前既有的、静态的、账面(财务报表)意义的财务资源规模的大小。
()12、由于企业集团的成员企业具有独立的法人地位,所以,成员企业可以脱离母公司的核心领导,完全依照自身的偏好进行理财。
()13、企业集团公司治理的宗旨在于谋求更大的、持续性的市场竞争优势。
()14、公司治理面临的一个首要基础问题是产权制度的安排。
()15、在现代企业制度下,所有者、董事会、经营者构成了企业治理结构的三个基本层面。
其中居于核心地位的是所有者。
()16、对母公司而言,充分发挥资本杠杆效应与确保对子公司的有效控制是一对矛盾。
()17、母公司要对子公司实施有效的控制,就必须采取绝对控股的方式。
()18、就本质而言,集权与分权的差别主要在“权”的集中或分散上。
高级财务管理题库含参考答案一、单选题(共40题,每题1分,共40分)1、()是以某一特定业务水准为前提所编制的预算。
A、滚动预算B、固定预算C、弹性预算D、零基预算正确答案:B2、进行公司整体估价时,使用的折现率是:A、普通股资本成本B、债权资本成本C、加权平均资本成本D、优先股资本成本正确答案:C3、对于衰退期企业来说,预算的起点应当是()A、销售B、现金流量C、利润D、成本正确答案:B4、以成本为核心的全面预算管理模式中,预算编制和考核的主导指标都是()A、利润B、成本C、收入D、费用正确答案:B5、下列说法错误的是()。
A、风险投资周期较长B、风险投资是一种特殊的投融资活动C、风险投资高风险、高回报D、风险投资的方式主要是债权性投资正确答案:D6、在分析和考核利润中心的预算管理业绩时,所依据的利润应当是()A、中心的可控营业利润B、中心的营业利润C、中心的营业毛利D、中心的利润总额正确答案:A7、理财主体假设的派生假设是:A、市场公平假设B、自主理财假设C、理财分期假设D、风险与报酬同增假设正确答案:B8、更适合于考核利润中心对企业利润和管理费用的贡献,但不适合于评价部门经理业绩的指标是()A、部门边际贡献B、边际贡献C、可控边际贡献D、部门税前利润正确答案:A9、()是指主要负责集团内部各成员(主要是指集团核心层成员,下同)之间和对外的现金收付以及往来结算的专门机构。
A、财务批准中心B、财务控制中心C、财务结算中心D、财务审核中心正确答案:C10、要约收购的价格不得低于要约收购提示性公告前()内收购人对取得该种股票所支付的最高价格。
A、12个月B、9个月C、3个月D、6个月正确答案:D11、对于稳定期企业来说,预算的起点应当是()A、现金流量B、销售C、资本D、利润正确答案:D12、()是指两个或以上没有直接投入产出关系的企业间并购。
A、纵向并购B、善意并购C、混合并购D、横向并购正确答案:C13、下列在企业业绩评价中不属于单一指标评价方法的是()。
高级财务考试试题一、单项选择题(每题2分,共20分)1. 在财务分析中,流动比率是用来衡量公司:A. 短期偿债能力B. 长期偿债能力C. 盈利能力D. 投资回报率2. 以下哪项不是非流动负债?A. 长期借款B. 应付债券C. 应付账款D. 租赁负债3. 企业进行长期投资的主要目的是为了:A. 增加现金流B. 减少税收负担C. 获得长期收益D. 改善资本结构4. 下列哪项不是影响货币时间价值的因素?A. 时间长度B. 利率水平C. 投资风险D. 单利还是复利5. 在财务报表中,资产负债表的编制基础是:A. 权责发生制B. 收付实现制C. 现金制D. 实地盘存制6. 以下哪项不是财务杠杆的作用?A. 增加财务风险B. 提高股东权益回报率C. 降低资本成本D. 增加企业价值7. 企业进行利润分配时,通常首先分配的是:A. 股息B. 法定盈余公积C. 任意盈余公积D. 未分配利润8. 以下哪项不是影响企业资本成本的因素?A. 市场利率B. 企业所得税税率C. 企业的财务风险D. 企业的规模大小9. 在财务分析中,杜邦分析体系的核心指标是:A. 资产周转率B. 净资产收益率C. 销售利润率D. 成本控制率10. 以下哪项不是现金流量表中的内容?A. 经营活动产生的现金流量B. 投资活动产生的现金流量C. 筹资活动产生的现金流量D. 非经常性收益二、多项选择题(每题3分,共15分)11. 以下哪些属于企业的流动资产?A. 现金及现金等价物B. 存货C. 长期股权投资D. 应收账款12. 在进行财务预测时,以下哪些方法可能会被使用?A. 趋势分析法B. 比率分析法C. 回归分析法D. 头脑风暴法13. 以下哪些因素会影响企业的资本结构?A. 企业的财务政策B. 企业的经营风险C. 企业的规模D. 市场利率14. 在财务报表分析中,以下哪些指标可以用来衡量企业的盈利能力?A. 毛利率B. 净资产收益率C. 资产负债率D. 流动比率15. 以下哪些属于企业的非经常性损益?A. 出售固定资产的收益B. 政府补助C. 财务费用D. 营业外收入三、判断题(每题1分,共10分)16. 企业的所有者权益增加,必然会导致负债的增加。
2018年4月高等教育自学考试《高级财务管理》试题课程代码:00207一、单项选择题1.下列关于财务目标的说法符合我国国情的是A.利润最大化B.股东财富最大化C,产值最大化 D.企业价值最大化2.关于外汇风险的说法错误的是A.当一国货币贬值时,会缩小产品的出口B.换算风险又称会计风险C.外汇风险产生的根本原因是汇率的变动D.外汇风险是由外币、时间和汇率变动三个因素共同构成的3.在集权与分权管理体制的抉择上,母公司拥有最具决定意义的优势是A.管理优势B.资本优势C.产业优势D.资本优势与产业优势4.下列具有独立法人地位的财务机构是A.母公司财务部(集团财务总部)B.事业部财务部C.财务公司I).内部银行或结算中心5.企业破产清算前不属于债权债务自愿和解的办法是A.债务展期B.债务减免C.股转债I).自愿清算6.下列不属于财务风险识别方法的是A.财务杠杆分析法B.财务指标分析法C.德尔菲法D.幕景识别法7.企业集团的组织形式是A. 一个单一结构的经济组织B.总公司与各个分公司的联合C,若干个法人企业组成的经济联合体D.多层次多级别的法人结构的联合体8.在企业并购时,一个公司吸收其他公司而存续,被吸收公司解散,这指的是A.兼并B,新设合并 C.收购D,吸收合并9.下列关于p系数的表述中,正确的是A.p系数越大,表明系统性风险越小B.p系数越大,表明非系统性风险越大C.p系数越大,表明投资该资产的期望收益率越高D.单项资产的p系数不受市场组合风险变化的影响10.股利的支付可减少管理层支配的自由现金流量,在一定程度上抑制管理层的过度投资或在职消费行为,这种观点体现的股利理论是A.股利无关论B.信号传递理论C. “手中鸟”理论D.代理理论11.下列不属于用来分析和评价公司偿债能力指标的是A.流动比率B.总资产周转率C.速动比率D.资产负债率12.下列不属于行为财务理论主要代表人物的是A.丹尼尔-卡尼曼B.费雪-布莱克C.罗伯特-席勒D.安德烈-施雷佛13.下列不属于按照期权内在价值的不同进行分类的是A,虚值期权 B.实值期权C.实物期权D,平价期权14.某企业预计的资本结构中,负债占全部资产的比重为0.4,债务税前资本成本为14%。
一、单项选择题1、下列选项中哪个不属于现有财务管理研究起点的主要观点()(A)财务本质起点论(B)假设起点论(C)本金起点论(D)企业价值论2、盈利和现金流会持续快速增长,对新项目进行投资的需求会减小的企业周期是()(A) 初创期(B) 成长期(C) 成熟期(D) 衰退期3、我国新公司法规定,股东大会做出修改章程、增加或减少注册资本决议等,必须经出席会议的股东所持表决权的()以上通过(A)1/2 (B)1/3(C)2/3 (D)3/44、企业集团的组建方式不包括以下哪种()。
(A) 纵向并购(B) 混合并购(C) 多元化战略(D) 横向并购5、上下级关系明确,内部结构简单,统一领导和指挥符合下列哪种组织结构()(A)直线制(B)直线职能制(C)股权制(D) 事业部制6、修正的经济增加值可以用以下那个表示()(A) EV A (B) REV A (C) MV A (D) RMV A7、多元化经营的条件不包括()(A)资金(B)技术(C)人才(D)管理8、为了满足成长型、科技型企业的上市,我国于2009年10月正式推出是()(A)主板(B)中小板(C)创业板(D)国际板9、20世纪90年代,为解决外汇短缺和外汇管制等问题,一些企业开始在海外发行。
以下不属于海外发行的股票是()(A) B股(B) N股(C) H股(D) L股10、不属于代理冲突的是()(A) 股东-管理者代理冲突(B) 大股东-小股东代理冲突(C) 股东-债权人代理冲突(D) 股东-员工代理冲突1、计算EV A中的NOPAT是()(A)息税前利润(B)税后经营利润(C) 税前经营利润(D)利润总额2、盈利和现金流会持续快速增长,对新项目进行投资的需求会减小的企业周期是()(A) 初创期(B) 成长期(C) 成熟期(D) 衰退期3、杠杆并购自由资金一般为所需资金多少()(A)50%~60% (B) 10%~20%(C) 30%~40% (D) 70%~80%4、下列选项中哪个不属于目标公司中成本法常用的计价标准()。
(A) 清算价值(B)净资产价值(C) 重置价值(D) 公允价值5、下列哪种组织形式能够解决多元化公司规模效益递减()(A)直线制(B)直线职能制(C)股权制(D) 事业部制6、根据规定,对上市公司有重大影响的附属企业到境外上市,需要经过参加表决的社会公众股东所持有表决权的()以上通过方可实施或提出申请(A)1/2 (B)1/3(C)2/3 (D)3/47、为了满足成长型、科技型企业的上市,我国于2009年10月正式推出是()(A)主板(B)中小板(C)创业板(D)国际板8、确定标准成本中心的业绩指标比费用中心()(A)难(B)易(C)相同(D)很难确定9、20世纪90年代,为解决外汇短缺和外汇管制等问题,一些企业开始在海外发行。
以下不属于海外发行的股票是()(A) B股(B) N股(C) H股(D) L股10、不属于代理冲突的是()(A) 股东-管理者代理冲突(B) 大股东-小股东代理冲突(C) 股东-债权人代理冲突(D) 股东-员工代理冲突1、2004年在深交所设立的市场是()(A)主板市场(B)中小板市场(C)创业板市场(D)国际板市场2、盈利和现金流会持续快速增长,对新项目进行投资的需求会减小的企业周期是()(A) 初创期(B) 成长期(C) 成熟期(D) 衰退期3、FGV代表()(A)未来增长价值(B)市值(C)当前营运价值(D)修正经济增加值4、资本经营的核心是()。
(A) 优化资本结构(B) 资本控制权(C) 筹资(D)合理投资5、深圳华为用的是下列哪个组织形式()(A)直线制(B)直线职能制(C)矩阵制(D) 事业部制6、修正的经济增加值可以用以下那个表示()(A) EV A (B) REV A (C) MV A (D) RMV A7、资本扩张不包括()(A)并购(B)股份制改制(C)资产剥离(D)上市8、为了满足成长型、科技型企业的上市,我国于2009年10月正式推出是()(A)主板(B)中小板(C)创业板(D)国际板9、20世纪90年代,为解决外汇短缺和外汇管制等问题,一些企业开始在海外发行。
以下不属于海外发行的股票是()(A) B股(B) N股(C) H股(D) L股10、不属于代理冲突的是()(A) 股东-管理者代理冲突(B) 大股东-小股东代理冲突(C) 股东-债权人代理冲突(D) 股东-员工代理冲突二、多项选择题1、有效市场假设划分为以下哪几类()(A)强式有效市场(B)弱式有效市场(C)次强式有效市场(D)次弱式有效市场(E)战略新兴板2、杠杆并购成功的条件有()(A)稳定的现金流(B)人员稳定(C)被并前资产负债率低(D易于出售的非核心资产(E)核心资产3、对并购风险的审查包括哪几个方面()(A)市场风险(B)投资风险(C)法律风险(D)经营风险(E)合规风险4、内部价格的形式有:()(A)实际成本为基础(B)标准成本为基础(C)市场价格为基础(D)历史价格为基础(E)公允价值为基础5、下列哪些指标属于杜邦分析体系()(A)净资产收益率(B)资产净利率(C)总资产周转率(D)权益乘数(E)销售净利率6、降低并购收益的方式分为()(A)出售皇冠上的珍珠(B)降落伞计划(C)白衣骑士(D)毒丸计划(E)焦土战术7、企业生命周期理论通常将企业发展阶段分为()(A)初创期(B)成长期(C)成熟期(D)衰退期(E)繁荣期8、并购的形式分为()(A)控股合并(B)恶意并购(C)新设合并(D)吸收合并(E)善意并购9、资金成本估算中股权资金成本的计算有哪些方法()(A)股利增长模型(B)资本资产定价模型(C)套利定价模型(D)CAPM模型(E)APM模型10、并购的估值方法分为()(A)贴现现金流量法(B)成本法(C)换股估价法(D)期权法(E)历史成本法1、提高并购成本的方式()(A)资产重估(B)出售皇冠上的珍珠(C)创业板市场(D)寻找白衣骑士(E)降落伞计划2、企业集团的组织结构包含()(A)直线职能制(B)事业部制(C)直线制(D 控股制(E)矩阵制3、企业集团多元化经营的外部影响因素包括()(A)市场需求饱和(B)进攻型动机(C)成本提高或者销售降低(D)政府反垄断措施(E)社会需求多样化4、集团投资现金流量计算包括:()(A)初始现金流量(B)营业现金流量(C)终结现金流量(D)汇回母公司现金流(E)调整现金流5、直接侵蚀股东财富表现为()(A)非效率投资(B)高薪(C)在职消费(D)偏好帝国建造(E)管理者风险规避态度6、间接侵蚀股东财富表现为()(A)管理者的任职观念(B)高薪(C)在职消费(D)偏好帝国建造(E)管理者风险规避态度7、企业生命周期理论通常将企业发展阶段分为()(A)初创期(B)成长期(C)成熟期(D)衰退期(E)繁荣期8、多元化战略的分为()(A)市场技术非相关型(B)技术相关型(C)市场相关型(D)市场技术相关型(E)非相关型9、国际上主要的评信机构分别是()(A)穆迪投资服务公司(B)标准普尔公司(C)菲奇投资服务公司(D)迪拜评估公司(E)林奇投资服务公司10、多元化经营必须具备哪些条件()(A)资金(B)管理(C)信息(D)人才(E)技术1、截止2015年1月1日我国证券市场主要有()(A)主板市场(B)中小板市场(C)创业板市场(D)国际板市场(E)战略新兴板2、企业集团内部分配的方法有()(A)完全内部价格法(B)一次分配法(C) 二次分配法(D再次分配法(E) 级差效益分配法3、平衡计分卡包括哪几个方面()(A)财务(B)顾客(C)沟通与联系(D)内部经营过程(E)学习和创新4、ROE的影响因素包括:()(A)销售利润率(B)总资产周转率(C)权益乘数(D)税收效应比率(E)产权比率5、4、集团投资现金流量计算包括:()(A)初始现金流量(B)营业现金流量(C)终结现金流量(D)汇回母公司现金流(E)调整现金流6、并购的估值方法分为()(A)贴现现金流量法(B)成本法(C)换股估价法(D)期权法(E)历史成本法7、企业生命周期理论通常将企业发展阶段分为()(A)初创期(B)成长期(C)成熟期(D)衰退期(E)繁荣期8、首次公开发行股票的询价分为()(A)初步询价(B)累计投标询价(C)再次询价(D)竞争性询价(E)招标询价9、国际上主要的评信机构分别是()(A)穆迪投资服务公司(B)标准普尔公司(C)菲奇投资服务公司(D)迪拜评估公司(E)林奇投资服务公司10、平衡积分卡的管理战略的程序包括()(A) 说明远景(B)沟通和联系(C)业务规划(D)反馈与学习(E)惩罚和激励三、名词解释1、持续经营假设.2、逆向选择3、股权自由现金流量4、并购5、换股比例6、要约收购.7、逆向选择8、道德风险9、杠杆并购10、并购支付对价11、协议收购.12、控制权价值13、资产剥离14、规模不经济15、企业集团财务管理体制四、简答题1、简述企业价值最大化作为财务管理目标相对于利润最大化的优点?2、简述并购的动因?3、要约收购和协议收购的区别?4、简述EV A指标的重要性?5、筹资权的集中化管理的优点?6、企业集团集权管理的优点?五、计算题率),要求分别计算甲乙两家公司的下列指标:1.净资产收益率(ROE);2.总资产报酬率(ROA、税后);3.税后净营业利润(NOPAT);4.投入资本报酬率(ROIC)。
5. 经济增加值(EV A)2、中盛公司计划收购海星公司。
根据会计资料,海星公司普通股股数为5000万股,2008年度的销售收入为12000万元,不含折旧和利息费用的经营成本为5100万元,年折旧额为600万元,利息费用为120万元,资本性支出为800万元,营运资本占销售收入的比例为20%,所得税税率为25%。
海星公司的成长性预期可分为两个阶段,第一阶段为今后3年,公司每年销售收入会以10%增长率增长,经营成本、折旧、资本性支出喝营运资本以相同的比例增长,该阶段预计公司的加权平均资本成本率为12%;第二阶段为3年后,公司进入零增长阶段,销售收入、经营成本、折旧、资本姓支出喝营运资本均保持不变,该阶段预计公司的加权平均资本成本率为10%。
假定利息费用在各年保持120万不变。
要求:采用公司自由现金流量折线模型对海星公司进行价值评估。
3、某百货公司2010年的息税前净收益为5.32亿元,资本性支出为3.1亿元,折旧为2.07亿元,销售收入为72.30亿元,营运资本占销售收入的比重为20%,所得税税率为40%,债券利率为7.5%。
预期今后5年内将以8%的速度高速增长。
β值为1.25,税前债务成本为9.5%,负债比率为50%。