普通辩论赛3V3赛制
- 格式:docx
- 大小:18.71 KB
- 文档页数:2
3v3篮球赛策划方案标题:3v3篮球赛策划方案引言概述:3v3篮球赛作为一种快节奏、刺激性强的体育竞技项目,受到越来越多人的爱慕。
为了成功举办一场精彩的3v3篮球赛,需要一个完善的策划方案。
本文将从赛事规划、赛程安排、队伍选拔、裁判培训和奖品设置等五个方面进行详细阐述。
一、赛事规划1.1确定赛事主题:根据参赛队伍和观众的喜好,确定一个吸引人的赛事主题,如“城市挑战赛”或者“青年杯”等。
1.2场地选择:选择一个适宜举办3v3篮球赛的场地,要求场地平整、篮筐高度标准,并考虑观众席的设置。
1.3赛事时间:合理安排赛事时间,避免与其他重要活动冲突,同时考虑到队伍和观众的时间安排。
二、赛程安排2.1分组抽签:根据参赛队伍的实力水平进行分组抽签,确保每一个组别的竞争激烈度均衡。
2.2比赛规则:明确比赛规则,包括比赛时间、暂停次数、加时赛规则等,确保比赛公平公正。
2.3裁判安排:安排经验丰富的裁判员,确保比赛的顺利进行和规则执行。
三、队伍选拔3.1报名方式:设立在线报名通道,方便队伍报名参赛,同时设置报名截止日期。
3.2选拔标准:根据队伍的实力水平和比赛经验进行选拔,确保每支队伍的实力均衡。
3.3队服要求:规定队伍的统一队服要求,以便区分队伍和提高比赛欣赏性。
四、裁判培训4.1裁判选拔:选拔经验丰富的裁判员,进行裁判员培训,确保裁判员了解比赛规则和执行标准。
4.2技术培训:对裁判员进行技术培训,提高其判罚水平和应对照赛中各种情况的能力。
4.3沟通协调:与裁判员保持良好的沟通和协调,确保比赛中裁判员的工作顺利进行。
五、奖品设置5.1冠军奖品:设立丰厚的冠军奖品,激励参赛队伍争夺冠军,如奖杯、奖牌、奖金等。
5.2亚军奖品:为亚军和季军队伍设置适当的奖品,鼓励所有参赛队伍全力比赛。
5.3优秀奖项:设立最佳球员、最佳射手等优秀奖项,表彰比赛中表现突出的个人和队伍。
结语:通过以上五个方面的详细策划,一场成功的3v3篮球赛将会在各方的努力下成功举办。
辩论赛赛制有哪几种主流的几种赛制的特点是什么辩论赛是一种以对辩的方式进行的辩论交流活动,旨在培养辩论能力和思辨思维能力。
辩论赛的赛制多种多样,下面将介绍几种主流的辩论赛制及其特点。
一、中国式三对三辩论赛中国式三对三辩论赛是中国辩论赛的基本赛制,参赛队伍由三名正方辩手和三名反方辩手组成,每人轮流发言。
一般分为开场陈词、辩论对辩论、总结陈词等环节。
特点:1.团队配合:每个队伍为三人,需要良好的团队协作能力,互相间配合默契。
2.公正公平:两个队伍分正方和反方,赛制公正公平,每个人都有机会发言并展示自己的观点和论证能力。
3.备战时间较长:赛前需要进行大量的备战工作,包括搜集资料、准备论据、研究对手等。
二、亚洲式两对两辩论赛亚洲式两对两辩论赛是亚洲地区辩论比赛的主流赛制,每个参赛队伍由一名正方辩手和一名反方辩手组成,两人轮流发言。
一般分为开场陈词、辩论对辩论、总结陈词等环节。
特点:1.高效紧凑:辩论时间较短,每个人需要充分利用有限时间表达自己的观点,增加辩论的紧凑性。
2.个人表现:每个辩手发言时间较长,能够更全面地展示个人的思考能力和论证能力。
3.立即反驳:由于每个人的发言时间较长,需要辩手们即时反驳对手,增加比赛的紧张度。
三、英美式一对一辩论赛英美式一对一辩论赛是国际辩论比赛的主流赛制,每个参赛辩手独自进行辩论,相对于团队赛更注重个人的辩论能力。
特点:1.个人发挥:每个辩手独自进行辩论,需要充分展示个人的辩论能力和思考能力。
2.精准论证:辩手需要独立完成全部辩论内容,对自己的观点和论证要有深入的思考和准备。
3.对抗性辩论:辩手之间在辩论时也需要对对方进行批驳和反驳,要具备自己立论的同时也能应对对手的论点。
以上是辩论赛常见的主流赛制及其特点。
每种赛制都有其独特的优势和适用场景,参赛者要根据自己的实际情况和赛制要求做好准备,提高自己的辩论能力。
3V3篮球赛比赛细则1.保证公平竞赛,严禁出现打架,辱骂裁判等不文明现象,不得与裁判发生冲突,情节严重者给予罚出场外的处罚,如对裁判有不满,可与组织者说明。
2.本次比赛为循环赛,共分为4个组。
3.裁判员是场上唯一的宣判和终决的人员,并兼顾计时的工作,上下半场还有两分钟结束时,裁判需提醒比赛队员时间的详情。
4.每个参赛队伍需要选出两名不参加比赛的同学,计录分数和其他队的个人犯规和集体犯规次数,各队自带笔,纸,两个队的同学互相监督,保证公平公正。
比赛结束后将结果上交到负责人。
5.比赛分为上下半场进行,各20分钟,每队三个男生参赛,中场休息5分钟。
每个投篮进球分为2分球和3分球,罚篮进球记1分。
6.每场换人次数不限,但只能在死球情况下换人,先向裁判示意换人,批准后方可替换。
若比赛结束比分相同,则由各班选出一名队员进行一对一的依次罚球,直到出现某队领先1分即为获胜。
获胜方积1分,失败方积0分,循环赛结束后按积分排名,若胜负场相同,则计算净胜球区分排名。
7.每队上下半场各有一次30秒的暂停时间,最后两分钟不得叫暂停,比赛过程中暂停,犯规,罚球不停表,除非有队员受伤或判决抗议等才需停表。
8.双方争球时,争球队员分别站在罚球线上跳球。
9.比赛的队伍需要在比赛开始前提前10分钟到场,若开始比赛后迟到15分钟以上取消比赛资格。
10.比赛中一方进球后交换球权。
每队半场集体犯规次数超过5次后,第6次再犯规就罚球,罚两球后交换球权,任何时候若是投篮动作犯规则罚球两次,然后交换球权。
每个队员犯规满5次罚下,每个队开球时需要在中圈弧发球,否则无效。
界外球在出界地方发球。
11.抢断球或者对方投篮不进抢到篮板(攻防转换),从三分线外重新进攻(至少一只脚踏在三分线外),否则进球无效。
12.所有规则及指引均由裁判执行,所有不礼貌,不文明行为均可由裁判取消其参赛资格。
赛程安排比赛时间暂定为三天,时间调整以具体通知为准,四支队伍抽签决定序号。
篮球3v3策划书1. 引言篮球3v3是一种非常受欢迎的体育活动,它不仅能够锻炼身体,提高篮球技巧,还能够激发团队合作精神。
本篇策划书将介绍如何组织一场篮球3v3比赛,以及比赛的规则和流程。
2. 比赛规则篮球3v3的比赛规则相对简单,以下是一些基本规则:•每队由3名球员组成,分为进攻方和防守方。
•比赛时间一般为10分钟,分为若干个回合。
•每个回合的时间为1分钟,球权交替。
•进攻方通过运球、传球和投篮来得分,防守方则通过封盖、抢断和防守来阻止对方得分。
•得分标准与传统篮球相同,进攻方将球投进对方篮筐即可得分。
3. 篮球场地和装备为了举办篮球3v3比赛,我们需要准备以下场地和装备:•篮球场地:选择一个标准的篮球场地,确保场地平整、无障碍物,同时标出比赛区域和三分线。
•篮球:准备足够数量的篮球,确保比赛顺利进行。
•计时器:使用计时器来控制比赛时间,并在比赛过程中提醒球员和裁判。
•记分板:安装记分板,方便球员和观众了解比赛的得分情况。
4. 比赛流程篮球3v3比赛的流程如下:第一步:队伍报名在比赛开始之前,组织者需要提前开放队伍报名通道,球队可以通过填写报名表格或者在线报名的方式报名参赛。
第二步:抽签确定对阵在报名结束后,组织者将进行抽签,确定比赛的对阵情况,确保比赛的公平性和公正性。
第三步:赛前准备在比赛开始前,组织者需要检查场地和装备是否准备就绪,确保比赛可以顺利进行。
同时,还需要安排裁判和工作人员的工作。
第四步:开场仪式在比赛开始前,组织者可以举行一个简短的开场仪式,宣布比赛正式开始,并介绍参赛队伍和裁判。
第五步:比赛进行比赛正式开始后,球员按照规定时间和规则进行比赛。
裁判负责判定比赛中出现的犯规和违规情况,并做出相应的裁决。
第六步:颁奖典礼比赛结束后,组织者可以举行一个简单的颁奖典礼,表彰获胜队伍,并对所有参赛队伍表示感谢。
5. 安全注意事项在组织篮球3v3比赛时,需要注意以下安全事项:•球员必须佩戴适当的运动装备,包括运动鞋、护膝等。
辩论赛规则及评分标准一、比赛形式本次辩论赛采用三对三辩论形式,每组由三名选手组成,分别为正方一辩、正方二辩、正方三辩和反方一辩、反方二辩、反方三辩。
二、比赛流程1.抽签环节:参赛队员随机抽签决定正反方及先后辩论顺序。
2.开场陈词环节:每组正反方各派一名选手做一分钟开场陈词。
3.辩论环节:①正方一辩发表开篇陈述,反方一辩进行驳斥。
之后进行自由辩论,每个点有正反方各一篇发言,每篇发言时间不超过三分钟。
②正方二辩进行回应反方一辩的驳斥,并针对自己的观点进行深入阐述。
③反方二辩继续反驳正方二辩,并对反方观点进行进一步解释。
④正方三辩进行回应反方二辩的驳斥,并总结正方观点。
⑤反方三辩进行回应正方三辩并总结反方观点。
4.总结陈词环节:正方三辩和反方三辩分别进行总结发言,时间不超过两分钟。
三、评分标准评分以选手表现为依据,评判标准如下:1.发言质量(40分):发言内容是否清晰明了,逻辑是否严密,证据是否充足。
2.表达能力(20分):语言表达是否流畅、准确,姿态是否得体、自然。
3.反驳能力(20分):对对方观点的反驳是否有力、恰当,是否站在自己的立场上予以回答。
4.团队合作(20分):整个队伍之间是否合作默契,互相协作,共同推进。
四、附加规则1.迟到者无法参加比赛,未到齐三人则判定为弃权。
2.禁止出现恶意攻击和人身攻击等违反道德规范的行为,一经发现将扣分甚至取消比赛资格。
3.在比赛中,选手需静待对方发言完毕后再开始自己的发言。
4.裁判应根据事实来评判辩论效果,无需受到学科背景等因素的影响。
总结:1、本文档所涉及简要注释如下:辩论赛、选手、正反方、驳斥、自由辩论、发言时间、总结陈词、评分标准、逻辑、证据、表达能力、姿态、反驳能力、团队合作等。
2、本文档所涉及的法律名词及注释:无。
三对三团体辩论赛一、赛制三对三团体辩论赛,比赛由队员陈词、盘问、自由辩论、总结陈词四部分组成。
要求用普通话表述。
二、辨题开卷有益(正方)开卷未必有益(反方)三、辩论赛程序(由辩论会主席执行)1. 队员入场2、介绍参赛队及其所持立场3、介绍参赛队员4、介绍评委及其点评嘉宾5、比赛开始6、观众自由提问,评委评分(同时进行)7、评委点评8、宣布比赛结果9、辩论赛结束四、辩论程序1、陈词阶段(1)正、反方一辩发言各3分钟(2)正、反方二辩发言各3分钟2、盘问阶段(1)反方三辩提问(提问用时10秒,回答用时20秒)(4)正方三辩回答、提问(5)反方二辩回答、提问(6)正方二辩回答、提问(7)反方一辩回答、提问(8)正方一辩回答、提问(9)反方三辩回答3、自由辩论阶段由正方首先发言,然后反方发言,正反方依次轮流发言。
(每方用时5分钟)4、总结阶段(1)反方三辩总结陈词2分钟(2)正方三辩总结陈词2分钟五、辩论赛规则(一)时间全场总计用时30分钟:1、陈词共12分钟(1)正、反方一辩发言各3分钟(2)正、反方二辩发言各3分钟2、盘问阶段共4分钟(1)提问用时10秒,回答用时20秒(2)各队累计用时2分钟3、自由辩论阶段共用时10分钟,每方用时5分钟4、总结陈词阶段共用时4分钟,每方用时2分钟(二)辩论规则1、盘问规则(1)每个队员的发言应包括回答与提问两部分。
回答应简洁,提问应明了(每次提问只限一个问题)。
(2)对方提出问题时,被问一方必须回答,不得回避,也不得反驳。
2、自由辩论规则(1)自由辩论发言必须在两队之间交替进行,首先由正方一名队员发言,然后由反方一名队员发言,双方轮流,直到时间用完为止。
(2)各队耗时累计计算,当一方发言结束,即开始计算另一方用时。
(3)在总时间内,各队队员的发言次序、次数和用时不限。
(4)如果一队的时间已经用完,另一队可以放弃发言,也可以轮流发言,直到时间用完为止。
放弃发言不影响打分。
机电辩论队3V3辩论赛比赛赛制1 、主席介绍参赛队及其所持立场参赛队伍是正和反两队,辩题是“***********”正方,观点是“*****”反方,观点是“*************”。
2 、由正方开始,各个参赛队员依次进行自我介绍3 、主席介绍评委4 、主席介绍比赛程序5 、主席宣布比赛开始第一环节:开篇立论本环节先由正方一辩发言,后由反方一辩发言。
阐明己方观点,时间分别为每方3分钟。
第二环节:对辩环节本环节先由反方二辩首先对正方二辩就立论进行提问,被提问辩手进行回答。
然后由正方二辩对反方二辩进行提问,被提问辩手进行回答。
辩手提问时间为1分钟,回答时间为2分。
在此过程中,被提问方不能反问,提问方不能回答问题。
每轮提问时间为10秒,回答时间为20秒。
第三环节:自由辩论正反方时间各三分钟;先由正方任何一名队员起立发言完毕后,反方任何一名队员即刻发言,双方依次轮流发言,当时间剩余30秒时会有哨声提示,直至一方时间用完为止,此时时间剩余一方可以选择继续发言或者放弃剩余时间。
在此环节内,每位辩手的发言顺序,次数和时间不受限制。
第五环节:总结陈词本环节由反方三辩和正方三辩依次发言,先反方后正方。
抓对方漏洞,再次阐明总结己方观点,升华己方观点时间分别为3分钟。
6 、比赛结束,评委退席打分,此时观众可以对比赛双方进行提问。
7、请评委代表点评本场辩论赛,并评出双方得分。
8、主持人宣布比赛结果9、主持人宣布辩论赛结束辩论赛细则1.时间提示细则:自由辩论阶段,每方使用时间剩余30秒时,记时员以一次短促的铃声提醒;剩余5秒时有提示音,用时满时,以钟声终止发言。
终止钟声响时,发言辩手必须停止发言,否则作违规处理。
2.对辩规则(1)每个队员的发言应包括回答与提问两部分。
回答应简洁,提问应明了(每次提问只限一个问题)。
(2)对方提出问题时,被问一方必须回答,不得回避,也不得反驳。
3.自由辩论规则(1)自由辩论发言必须在两队之间交替进行,首先由正方一名队员发言,然后由反方一名队员发言,双方轮流,直到时间用完为止。
3v3篮球比赛方案简介3v3篮球比赛是一种小规模的篮球比赛形式,由两支由三名球员组成的队伍对抗。
这种比赛形式具有速度快、紧凑、激烈的特点,非常适合在较小的场地或准备时间有限的情况下进行。
本文将介绍3v3篮球比赛的基本规则、比赛流程以及一些策略和技巧。
基本规则1.球场尺寸:标准3v3篮球比赛球场的尺寸为15米x11米,通常使用半场,两个篮筐分别放置在两个短边线的中心。
2.队伍人数:每支队伍由3名球员组成。
每支队伍可以设置1名替补球员,但替补球员只能在比赛中的特定时刻进行换人。
3.比赛时间:通常3v3篮球比赛的比赛时间为10分钟或15分钟,分为两个半场进行,半场之间有短暂的休息时间。
4.规则:3v3篮球比赛遵循篮球的一般规则,包括进攻、防守、得分等。
比赛流程1.开球:比赛开始时,球员可以在自己的篮球场内控球,一方球员将球传递给队友后,比赛正式开始。
2.进攻:进攻方通过传球和突破等方式进攻对方篮筐,希望得分。
每次进攻有24秒的时间限制。
3.防守:防守方通过紧密盯人、封堵投篮线路等方式阻止对方得分。
4.得分:球员将篮球投入对方篮筐,得到2分;在三分线外投篮得分为3分。
5.换人:如果球队有替补球员,可以在比赛时的特定时刻进行换人,但不得干扰比赛的进行。
策略和技巧1.配合默契:由于队伍规模小,球员之间的配合非常重要。
通过频繁的传球和与队友的默契,可以打出更好的进攻和防守。
2.快速反击:3v3篮球比赛强调速度,快速反击是一种有效的进攻策略。
当球队抢到球后,立即向对方篮筐发动进攻,利用速度取得得分机会。
3.抢断防守:由于球场较小,球员可以更加积极地进行抢断防守,通过抢断阻止对方的进攻,创造得分机会。
4.空间利用:由于球场尺寸有限,球员需要善于利用场地空间。
通过移动和传球,打开空间,创造得分机会。
5.集中注意力:在比赛中,球员需要时刻保持集中注意力,快速反应对方的动作,避免犯规或被对方得分。
总结3v3篮球比赛是一种紧凑、激烈的篮球比赛形式。
3v3辩论赛二辩稿我方论点:打假主要靠消费者感谢主席,大家好:非常感谢对方辩友刚才的慷慨陈词,但对方立论中仍然曝露了不少问题,下面我将一一表示。
首先,对方辩友今天告诉我们消费者辨别真伪的能力较差,诚然大多数普通消费者的确缺乏专业知识,但暂不说消费者基数庞大,其中不乏专家学者;即使是缺乏知识的消费者,媒体的宣传、商品包装上的防伪标识也都是帮助鉴别真伪的途径,如果对方辩友认为我们消费者因为鉴别能力差就不应该成为打假的主要力量,那么我们今天为什么需要防伪标志呢?我们消费者只要放心大胆地消费,执法者就能查出一切假冒伪劣了不是吗?其次,对方辩友说道我们消费者具备劣根性,难以抵抗价格低廉的侵权仿冒品,所以依靠消费者卖假事倍功半。
但到场各位都就是消费者,只要缺钱,谁不愿卖光盘品牌货?月总收入一万和一千的人当然可以挑选相同价位的东西。
此外,消费者的消费观念也尤为重要,那些讨厌仿冒品的消费者并没意识到自己在卖假过程中的关键促进作用,只有提升他们的观念,就可以反对假货,增加市场乱象。
第三,对方辩友说消费者打假手段单一、没有强制性,我们并不否认执法者打假的强制性较消费者更强,然而执法者的权力是法律赋予的,他们所能做的事都在法律范围内,而消费者不仅可以在法律范围内举报、上诉,也可以在非法律领域大有作为。
难道对方辩友认为今天消费者发现了假货不去购买、甚至告知亲朋好友一同抵制的行为就不是打假了吗?这些手段难道不比法律手段更有效果吗?最后,我想要说道,今天我们双方东站在这里,都默默着同样幸福的梦想,期盼这个社会有一天能没假货,人人都能够放心大胆地消费,我方并不驳斥执法者在卖假过程中的关键促进作用,但现实说我们,一个黑作坊折断了,还可以存有千千万万个黑作坊上开出来,过度借助于执法者卖假永远就是治标不治本的,唯有提升消费者观念,使每个消费者都沦为卖假大军中的一员,并辅之以执法者的强制性法律手段,才就是卖假的上策。
综上所述,我方坚持认为,打假主要依靠消费者。
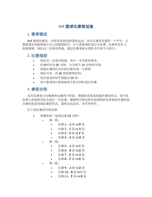
3v3篮球比赛策划案1. 赛事概述3v3篮球比赛是一项非常受欢迎的团体运动,本次比赛旨在提供一个平台,让篮球爱好者能够展示自己的篮球技巧,并与其他球队进行友谊赛。
比赛采用3人制的规则,每队由三名球员组成,通过比赛来展示团队合作和个人技巧。
2. 比赛规则•每队由三名球员组成,其中一名为替补球员。
•比赛时间为20分钟,分为两个10分钟的半场。
•每场比赛的比分以得分最多的一方获胜。
•每队可有一次60秒的暂停时间。
•每次进攻时间不得超过24秒。
•每个篮球场只能容纳两个队伍同时进行比赛。
3. 赛程安排本次比赛将分为预赛和决赛两个阶段。
预赛阶段将采用循环赛的形式,每个队伍将与其他所有队伍进行一次比赛,根据积分情况排名前四的队伍晋级到决赛阶段。
决赛阶段采用淘汰赛的形式,最终决出冠军、亚军和季军。
以下是比赛的具体安排:•预赛阶段(每场比赛20分钟)–第一轮:•比赛1:A队 vs B队•比赛2:C队 vs D队•比赛3:E队 vs F队•比赛4:G队 vs H队–第二轮:•比赛5:A队 vs C队•比赛6:B队 vs D队•比赛7:E队 vs G队•比赛8:F队 vs H队–第三轮:•比赛9:A队 vs D队•比赛10:B队 vs C队•比赛11:E队 vs H队•比赛12:F队 vs G队–第四轮:•比赛13:A队 vs E队•比赛14:B队 vs F队•比赛15:C队 vs G队•比赛16:D队 vs H队•决赛阶段–半决赛:•比赛17:预赛第一名 vs 预赛第四名•比赛18:预赛第二名 vs 预赛第三名–季军争夺赛:•比赛19:半决赛负方1 vs 半决赛负方2–决赛:•比赛20:半决赛胜方1 vs 半决赛胜方24. 奖项设置•冠军:奖杯 + 奖金•亚军:奖杯 + 奖金•季军:奖杯 + 奖金5. 裁判和裁决本次比赛将会聘请资深的篮球裁判,他们将负责监督比赛的进行并裁决争议情况。
裁判的决定是最终的,所有参赛队伍和球员都必须遵守。
篮球3V3规则解读篮球3V3是一种较为流行的非正式篮球比赛形式,它是以3名球员在篮球场上进行对抗的比赛模式。
相比于传统的5V5篮球比赛,3V3篮球具有更加紧凑、快节奏的特点,更加注重个人技术和团队配合的结合。
在这篇文章中,我们将对篮球3V3的规则进行详细的解读。
1.球场和篮筐:篮球3V3比赛可以在室内或室外进行。
室内比赛时,比赛场地通常是一个标准的篮球场,其中包括一个正规的篮筐和一个中线。
室外比赛时,场地的大小和篮筐的高度可能会有所不同,但总体上应尽量接近标准。
篮筐和篮球比赛一样,高度为3.05米。
2.比赛人数和分工:每方参与者由三名球员组成。
在3V3篮球比赛中,球员没有固定的位置要求,可以自由选择自己在场上的位置和角色。
通常情况下,球员分为外线球员和内线球员两种类型。
外线球员负责控制球队的进攻和组织。
他们通常具备速度和投篮的能力。
内线球员则负责篮下的防守和篮板抢夺。
他们通常具备身高和力量的优势。
3.比赛时间:3V3篮球比赛的比赛时间通常是10-12分钟,视裁判员和场地条件而定。
比赛时间分为若干小节,每小节的时间一般为3-4分钟。
每小节之间有短暂的休息时间,球队可以在这个时间内进行战术调整和球员轮换。
4.比赛规则:3V3篮球比赛的规则与传统的篮球比赛有所不同。
以下是一些常见的规则:a.防守时间:3V3比赛中,球队在进攻时只有12-14秒的时间完成进攻,否则将判定为防守违例。
这样做的目的是增加比赛的紧凑性和对球员个人技术的考验。
b.得分方式:3V3篮球比赛中,一般情况下,两队首先比较在规定时间内得到的篮球数,得分多的球队获胜。
如果在规定时间结束后两队得分相同,则进行加时赛。
c.换球权:比赛一开始,球权由抛硬币决定。
然后,每次得分后,对方球队将获得换球权。
当球出界时,另一球队将获得换球权。
d.犯规规则:3V3篮球比赛中,球员只能犯满3次犯规(个人犯规),犯规超过3次将不能再参与比赛。
犯规后,对方球队将获得罚球的机会。
比赛双方报名为3-5 人,上场队员为3 人一、比赛时间:1.小组赛比赛分上/下半时,全场比赛20 分钟。
上下半时各10 分钟。
2.罚球以及换人不停表,比赛最后2分钟停表(包括进球得分后到发球期间),中场休息5 分钟。
(罚球进1分,三分线内2分,三分线外3分)。
4.每局先得到21分的队伍获胜。
(罚球进1分,三分线内2分,三分线外3分)。
5.每轮进攻时间为24s,接触球框或球权变换重新计时。
6.裁判将于半场结束前1分钟,30秒,10秒,全场结束前1分钟,30秒,10秒告知球员时间;二、比赛开始,双方以掷硬币的形式选发球权。
第二节开始时交换发球权三、比赛开始、投篮命中、及所有死球情况时,均在中线圆圈内发球1.球发出前进攻方队员不得进入三分线内区域,发球时,防守队员不许踏出三分线外区域。
发球队员必须将球传给队友,不能直接投篮;2.守方队员断球或抢到篮板球后,必须迅速将球运(传)出 3 分线外,持球人需双脚踩出三分线,方可组织反攻,如果没有达到要求,将视为违例,得分无效;四、比赛中,每个队员一场比赛最多5 次犯规(第4 次犯规时裁判提醒),第5 次犯规罚出场。
两次技术犯规(不计入个人犯规,但计入全队犯规)罚出场。
如果场边仍有替补队员,则可替换上场;如果一队全场队员被罚剩1人,则比赛终止,比分以20: 0记;五、每个队累计犯规半场达6 次后,该队出现第7 次以后的侵人犯规由对方执行两次罚球。
所有在加时赛中出现的犯规累计在下半场犯规数中。
罚球无论球是否进,都由对方半场发球(技术犯规除外);六、替换球员必须向裁判申请,并且只能在死球的情况下进行替换;七、比赛中出现任何问题,只能由双方队长负责与组委会成员沟通;八、小组赛中如出现平局,则加赛3 分钟(停表),发球权仍以掷硬币的形式决定。
如果加时赛仍打成平局,继续下一轮加时;九、建议参赛球队在开赛前15 分钟前到场登记;任意球队在比赛开始时间10 分钟后未到场,则该队该场比赛弃权,该场比赛比分记为30:0。
辩论赛3v3赛制3V3辩论赛比赛程序及用时规定阶段程序时间备注第一阶段:开篇立论正方一辩进行立论发言3分钟一方立论完成后、辩手针对对方立论观点进行质询反方任意一位辩手质询正方一辩1分30秒反方一辩进行立论发言3分钟正方任意一位辩手质询反方一辩1分30秒第二阶段:巩固公辩正方二辩对己方立论进行巩固发言2分钟公辩环节中, 提问者可以随时停止被提问者的回答,但最多只能根据被提问者同一次回答的内容追加一个问题,否则被提问可要求其停止。
若问题明显不合理时,被提问说明理由后可拒绝回答。
本阶段,被提问者可以要求提问者重述其提问一反方任意一位未发言辩手质询正方二辩1分30秒反方二辩对己方立论进行巩固发言2分钟正方任意一位未发言辩手质询反方二辩1分30秒正方三辩对己方立论进行巩固发言2分钟反方最后一位未发言辩手质询正方三辩1分30秒反方三辩对己方立论进行巩固发言2分钟正方最后一位未发言辩手质询反方三辩1分30秒次,但不得对提问者提出询问第三阶段:公辩小结正方一辩进行公辩小结1分30秒本阶段由一辩手进行发言反方一辩进行公辩小结1分30秒第四阶段:短兵相接由正方任意辩手开始8分钟(双方各4分钟)双方交替发言;每位辩手的发言次序、次数不受限制;每位辩手每次发言时间不得超过30秒,否则主席有权叫停;一方时间用完另一方可继续陈述己方观点直至时间用完第五反方三辩对本场赛事做总结陈词4分钟本阶段由双方三辩进行发言阶段:一锤正方三辩对本场赛事做总结陈词4分钟定音注:全程比赛用时37分钟。
三对三辩论赛规则
嘿,朋友们!今天咱就来讲讲超有趣的三对三辩论赛规则呀!
首先呢,每队得有三个人,就像打篮球一样有自己的团队,这不是很带劲嘛!比如三个小伙伴组成一队,为了同一个目标去努力,多棒啊!
然后呀,比赛得有个顺序,轮流发言,可不能乱了套哟!就像排队买好吃的,得一个一个来,对吧?
还有哦,发言时间是有限制的呀,不能没完没了地说,这可不就像是跑马拉松有个终点线嘛,不能一直跑下去呀!
到了反驳对方观点的时候,那可得机灵点,抓住重点去反击,这就好比在战场上找到敌人的弱点猛打呀!
辩论的时候可不能乱说话,得有理有据,不然谁信你呀,就好像你说天上有只大恐龙在飞,谁会信呢,对吧?
哎呀呀,总之呢,三对三辩论赛可有意思啦,大家一起唇枪舌战,多刺激呀!怎么样,是不是听着就想来一场啦?
我的观点就是:三对三辩论赛规则明确,能让大家尽情展现自己的口才和智慧,还能促进团队合作,真的很不错呢!。
三对三辩论赛流程辩论赛是思维反映能力的竞赛,语言表达能力的竞赛,也是综合能力的竞赛。
下面是小编收集整理的三对三辩论赛流程,希望对您有所帮助!一、开场阶段1.主持人出场。
2.双方辩手登场。
3.辩手开始自我介绍。
4.主持人介绍到场评委。
5.主持人介绍辩题。
6.主持人宣布辩论赛正式开始。
二、辩论阶段1.主持人宣布规则并进入立论阶段。
(共6分钟)正方一辩开篇立论,3分钟;反方一辩开篇立论,3分钟。
论述到2分30秒时,计时员举牌提示;3分钟时,举牌示意停止。
2.主持人宣布规则并进入攻辩阶段。
(共5分钟)(1)攻辩设为两轮4次,按正→反→正→反顺序进行,在双方二辩、三辩之间进行,为一对一质询。
第一轮攻辩由攻辩方二辩提问,第二轮攻辩由攻辩方三辩提问。
第一轮被提问方可自行确定二辩或三辩应对,第二轮被提问方由剩下一名辩手应对,两轮应由两位不同的队员应对。
(2)每一轮攻辩时间攻方1分钟,辩方1分30秒。
对于攻方,30秒时,计时员举牌提示,1分时计时员举牌示意停止。
对于辩方,1分时,计时员举牌示意提示,1分30秒时计时员举牌示意停止。
(3)每一轮攻辩,被质询的一方不能反问攻击方。
若反问,攻击方可选择不回答。
3.主持人宣布规则并进入攻辩小结阶段。
(共3分钟)(1)正方一辩开始,正方一辩结束后,反方一辩开始,时间各为1分30秒。
(2)1分时计时员举牌提示,1分30秒时计时员举牌示意停止。
4.主持人宣布规则并进入自由辩论阶段。
(共10分钟)(1)此环节从反方开始,双方各累计有5分钟时间。
(2)一方发言结束后,另一方可选择继续发言或放弃。
(3)每方比赛时间到达5分钟时,计时员举牌示意停止。
5.主持人宣布规则并进入结辩陈词阶段。
(共8分钟)(1)此环节由双方三辩进行,反方三辩首先陈词,正方三辩再陈词,双方各有4分钟时间。
(2)3分30秒时计时员举牌提示,4分时计时员举牌示意停止。
3v3辩论赛流程及规则
嘿,今天咱就来讲讲 3v3 辩论赛的流程及规则哈!
先来说说流程,这不就好比一场刺激的比赛嘛!大家都准备好啦,双方队伍精神抖擞地登场,就像两支即将要大战一场的勇士队!然后呢,主席介绍下双方辩手和比赛规则,明白不?就好比裁判给运动员讲清楚比赛咋玩一样。
接着,正方一辩开始陈述观点啦,哇塞,那可是信心满满的开篇啊,就像将军先发表战前演说!例子嘛,就好像你在给朋友们讲述你的一个超级厉害的想法。
然后反方一辩也不甘示弱啊,给出有力的反驳,这就是一场精彩的博弈呀!双方二辩、三辩依次上阵,展开激烈交锋,哎呀呀,那场面简直啦!就如同武林高手过招,你来我往,精彩纷呈!
再讲讲规则哈,每个人发言都有时间限制的哟,可不能没完没了地说下去呀,不然比赛还不得没完没了啦!攻辩环节要抓住对方漏洞,猛猛地攻击,这得像猎人抓猎物一样敏锐呀!自由辩论的时候,那就是思维的狂欢,大家都尽情发挥吧,可别憋着自己的才华呀!最后的总结陈词也很重要的呢,要把观点好好整理清楚,给大家留下深刻印象,就像演出最后的完美谢幕一样!
我的观点就是,3v3 辩论赛超级有趣,能锻炼口才和思维,还能结交志同道合的朋友,大家一定要去体验体验呀!。
机电辩论队3V3辩论赛比赛赛制
1 、主席介绍参赛队及其所持立场
参赛队伍是正和反两队,辩题是“***********”
正方,观点是“*****”
反方,观点是“*************”。
2 、由正方开始,各个参赛队员依次进行自我介绍
3 、主席介绍评委
4 、主席介绍比赛程序
5 、主席宣布比赛开始
第一环节:开篇立论
本环节先由
正方一辩发言,后由反方一辩发言。
阐明己方观点,时间分别为每方3分钟。
第二环节:对辩环节
本环节先由反方二辩首先对正方二辩就立论进行提问,被提问辩手进行回答。
然后由正方二辩对反方二辩进行提问,被提问辩手进行回答。
辩手提问时间为1分钟,回答时间为2分。
在此过程中,被提问方不能反问,提问方不能回答问题。
每轮提问时间为10秒,回答时间为20秒。
第三环节:自由辩论
正反方时间各三分钟;先由正方任何一名队员起立发言完毕后,反方任何一名队员即刻发言,双方依次轮流发言,当时间剩余30秒时会有哨声提示,直至一方时间用完为止,此时时间剩余一方可以选择继续发言或者放弃剩余时间。
在此环节内,每位辩手的发言顺序,次数和时间不受限制。
第五环节:总结陈词
本环节由反方三辩和正方三辩依次发言,先反方后正方。
抓对方漏洞,再次阐明总结己方观点,升华己方观点时间分别为3分钟。
6 、比赛结束,评委退席打分,此时观众可以对比赛双方进行提问。
7、请评委代表点评本场辩论赛,并评出双方得分。
8、主持人宣布比赛结果
9、主持人宣布辩论赛结束
辩论赛细则
1.时间提示细则:自由辩论阶段,每方使用时间剩余30秒时,记时员以一次短促的铃声提醒;剩余5秒时有提示音,用时满时,以钟声终止发言。
终止
钟声响时,发言辩手必须停止发言,否则作违规处理。
2.对辩规则
(1)每个队员的发言应包括回答与提问两部分。
回答应简洁,提问应明了(每次提问只限一个问题)。
(2)对方提出问题时,被问一方必须回答,不得回避,也不得反驳。
3.自由辩论规则
(1)自由辩论发言必须在两队之间交替进行,首先由正方一名队员发言,然后由反方一名队员发言,双方轮流,直到时间用完为止。
(2)各队耗时累计计算,当一方发言结束,即开始计算另一方用时。
(3)在总时间内,各队队员的发言次序、次数和用时不限。
(4)如果一队的时间已经用完,另一队可以放弃发言,也可以轮流发言,直到时间用完为止。
放弃发言不影响打分。
4.辩论中各方不得宣读事先准备的稿件或展示事先准备的图表,但可以出示所引用的书籍或报刊的摘要。
5.比赛中,辩手不得离开座位,不得打扰对方或本方辩手发言。
评判标准
1、论点明晰,论据充足,引证恰当,分析透彻。
2、迅速抓住对方观点及失误,驳论精到,切中要害。
3、反映敏捷,应对能力强。
4、表达清晰、层次清楚,逻辑严密。