管理经济学学习笔记
- 格式:doc
- 大小:66.00 KB
- 文档页数:5
《管理经济学》笔记(02628吴德庆)根据考试大纲要求本课程考核范围内的知识点总数275个绪论1、(识记)管理经济学的概念是什么?答案:管理经济学是一门研究如何把传统经济学的理论和经济分析方法应用于企业管理实践的学科。
2、(识记)管理经济学与微观经济学之间的联系是什么?答案:(1)都把企业作为研究对象,研究企业的行为。
(2)都对企业的目标做出假设。
(3)都结合企业内外环境来研究企业行为。
3、(识记)管理经济学的任务是什么?答案:管理经济学的任务是帮助企业进行经济决策。
4、(识记)管理经济学的性质是什么?答案:管理经济学的性质是一门研究企业决策实践的应用科学。
5、(识记)管理经济学有哪些理论支柱?答案:(1)建立经济模型。
(2)边际分析法(3)需求弹性理论(4)关于市场机制和市场竞争的基本原理(5)边际收益递减规律(6)机会成本原理(7)货币的时间价值6、(识记)货币的时间价值的含义是什么?答案:货币的时间价值是指因放弃现在使用资金的机会,可以换取的按放弃时间的长短计算的回报,它的最常见的表现形式是利息。
7、(识记)管理经济学的理论支柱对提高管理决策的科学水平有什么重要意义?答案:管理经济学的理论支柱对提高管理决策的科学水平的重要意义:由于管理经济学能够运用符合客观经济规律的这些经济学原理和方法来进行决策,它大大提高了人们在社会主义市场经济条件下从事管理决策的水平和能力。
因此,学习和掌握好管理经济学,对于每一个企业管理者来说,都是十分重要的。
8、(领会)企业的短期目标有哪些,为什么?答案:(1)投资者。
企业必须要有足够的利润,来满足投资者的要求,不然投资者就可能把资金抽走,改投其他地方。
(2)顾客。
一家企业的成败,归根到底取决于顾客是否愿意购买他的产品。
顾客多,生意就兴隆;没有顾客,企业就要倒闭。
(3)债权人。
债权人是指向企业出借资金的人。
企业必须到期偿还债务,并支付一定的利息。
如果做不到这一点,企业的信用就会受到影响,不利于企业的经营,严重的甚至会导致企业的破产。
《管理经济学》笔记(02628吴德庆)根据考试大纲要求本课程考核范围内的知识点总数275个绪论1、(识记)管理经济学的概念是什么?答案:管理经济学是一门研究如何把传统经济学的理论和经济分析方法应用于企业管理实践的学科。
2、(识记)管理经济学与微观经济学之间的联系是什么?答案:(1)都把企业作为研究对象,研究企业的行为。
(2)都对企业的目标做出假设。
(3)都结合企业内外环境来研究企业行为。
3、(识记)管理经济学的任务是什么?答案:管理经济学的任务是帮助企业进行经济决策。
4、(识记)管理经济学的性质是什么?答案:管理经济学的性质是一门研究企业决策实践的应用科学。
5、(识记)管理经济学有哪些理论支柱?答案:(1)建立经济模型。
(2)边际分析法(3)需求弹性理论(4)关于市场机制和市场竞争的基本原理(5)边际收益递减规律(6)机会成本原理(7)货币的时间价值6、(识记)货币的时间价值的含义是什么?答案:货币的时间价值是指因放弃现在使用资金的机会,可以换取的按放弃时间的长短计算的回报,它的最常见的表现形式是利息。
7、(识记)管理经济学的理论支柱对提高管理决策的科学水平有什么重要意义?答案:管理经济学的理论支柱对提高管理决策的科学水平的重要意义:由于管理经济学能够运用符合客观经济规律的这些经济学原理和方法来进行决策,它大大提高了人们在社会主义市场经济条件下从事管理决策的水平和能力。
因此,学习和掌握好管理经济学,对于每一个企业管理者来说,都是十分重要的。
8、(领会)企业的短期目标有哪些,为什么?答案:(1)投资者。
企业必须要有足够的利润,来满足投资者的要求,不然投资者就可能把资金抽走,改投其他地方。
(2)顾客。
一家企业的成败,归根到底取决于顾客是否愿意购买他的产品。
顾客多,生意就兴隆;没有顾客,企业就要倒闭。
(3)债权人。
债权人是指向企业出借资金的人。
企业必须到期偿还债务,并支付一定的利息。
如果做不到这一点,企业的信用就会受到影响,不利于企业的经营,严重的甚至会导致企业的破产。
《管理经济学》笔记(02628吴德庆)根据考试大纲要求本课程考核范围内的知识点总数275个绪论1、(识记)管理经济学的概念是什么?答案:管理经济学是一门研究如何把传统经济学的理论和经济分析方法应用于企业管理实践的学科。
2、(识记)管理经济学与微观经济学之间的联系是什么?答案:(1)都把企业作为研究对象,研究企业的行为。
(2)都对企业的目标做出假设。
(3)都结合企业内外环境来研究企业行为。
3、(识记)管理经济学的任务是什么?答案:管理经济学的任务是帮助企业进行经济决策。
4、(识记)管理经济学的性质是什么?答案:管理经济学的性质是一门研究企业决策实践的应用科学。
5、(识记)管理经济学有哪些理论支柱?答案:(1)建立经济模型。
(2)边际分析法(3)需求弹性理论(4)关于市场机制和市场竞争的基本原理(5)边际收益递减规律(6)机会成本原理(7)货币的时间价值6、(识记)货币的时间价值的含义是什么?答案:货币的时间价值是指因放弃现在使用资金的机会,可以换取的按放弃时间的长短计算的回报,它的最常见的表现形式是利息。
7、(识记)管理经济学的理论支柱对提高管理决策的科学水平有什么重要意义?答案:管理经济学的理论支柱对提高管理决策的科学水平的重要意义:由于管理经济学能够运用符合客观经济规律的这些经济学原理和方法来进行决策,它大大提高了人们在社会主义市场经济条件下从事管理决策的水平和能力。
因此,学习和掌握好管理经济学,对于每一个企业管理者来说,都是十分重要的。
8、(领会)企业的短期目标有哪些,为什么?答案:(1)投资者。
企业必须要有足够的利润,来满足投资者的要求,不然投资者就可能把资金抽走,改投其他地方。
(2)顾客。
一家企业的成败,归根到底取决于顾客是否愿意购买他的产品。
顾客多,生意就兴隆;没有顾客,企业就要倒闭。
(3)债权人。
债权人是指向企业出借资金的人。
企业必须到期偿还债务,并支付一定的利息。
如果做不到这一点,企业的信用就会受到影响,不利于企业的经营,严重的甚至会导致企业的破产。
~··1、管·理经济学:是一门研究如何把传统经济学的理论和经济分析方法应用于企业管理决策实践的学科。
传统经济学,主要指西方的微观经济学。
2、管理经济学要和微观经济学的共同之处(1)都把企业作为研究对象,都研究企业和行为。
(2)都要结合企业内外的环境来研究企业和行为。
3、管理经济学和微观经济学的不同之处(1)微观经济学对企业行为的研究(抽象的企业),是以企业和唯一目标即追求最大利润为前提的。
管理经济学研究的是现实的企业,企业短期的目标是多样的,利润不过是其中不可缺少的一个;企业长远的目标是长期利润的最大化,可用企业价值最大化的指标来衡量。
(2)微观经济学假定企业所处环境的全部信息为已知的和确定的。
管理经济学认为现实的企业通常是在环境十分复杂、信息多变的很不确定的情况下经营的(在不确定的条件下,选择最优方案)。
(3)微观经济学是一门理论科学,研究的是与企业有关的理论与方法,即企业的一般规律。
管理经济学是一门应用科学,研究的是如何运用这些规律,结合企业的各种具体条件,做出最优行动方案的决策。
二、管理经济学的理论支柱(一)建立经济模型(也叫数学模型)模型是用来代表简化了的现实。
在管理经济学中,也要利用经济模型来做管理决策。
(二)边际分析法边际分析法是微观经济学分析和研究资源最优配置的基本方法。
增量分析法是边际分析法的变型,优点:简便可行、十分实用。
(三)需求弹性理论弹性是用来分析自变量的变化和因变量的变化之间关系的有力工具。
企业的一切决策都要建立在需求分析的基础上。
需求弹性是进行需求分析的最重要的工具,使需求分析得以定量化。
(四)关于市场机制和市场竞争的基本原理有关市场机制和市场竞争的基本原理是微观经济学的核心内容,也是管理经济学的重要组成部分。
(五)边际收益递减规律边际收益递减规律要求在生产过程中,在各种投入要素之间保持最适度的比例关系。
(六)机会成本的原理(以后书中的重点)机会成本是把资源用于次好用途时所能获得的价值,只有用机会成本做决策,才能判断资源是否真正得到了最优使用。
《管理经济学》整理绪论P3管理经济学的对象和任务一、管理经济学的研究对象,以及与微观经济学之间的联系和区别:P3~P4 识记二、管理经济学的理论支柱及重要意义:P4~P6 识记三、管理经济学的决策准则对短期目标的设计和安排要服从于长期目标,在短期内,企业可以暂时放弃或减少对利润的追求。
1短期目标—是多样化的,它包括投资者、顾客、债权人、职工、政府、社会公众,以及技术改造。
领会P6企业价值的定义——是指企业未来预期利润收入的现值之和。
即:企业价值=∑=+nttti1)1(π=∑=+-nttttiTCTR1)1(式中πt是第t年的预期利润,i是资金利息率,t表示第几年(从第1年,即下一年到第n年即最后一年),由于利润等于总销售收入(TR)减去总成本(TC),式中TRt是企业在第t年的总销售收入,TCt是企业在第t年的总成本。
利润的种类及其在决策中的作用利润=销售收入-企业成本会计成本→不能用于决策,它属于历史成本;只反映使用企业资源的实际货币出,支未反映企业为使用这些P7 资源而付出的总代价。
机会成本——定义:是指资源用于其他的、次好的用途所可能得到的净收入。
它才是真正的成本。
几种特殊情况下的机会成本①业主用自己的资金办企业——把这笔资金借出可得到的利息。
P8 ②业主自己兼任经理——他在别处从事其他工作可得到的薪水。
③机器原来闲置,现在用来生产某种产品——零。
④机器原来生产A,可得利润X元,现在改生产B——生产A可得到的利润X元。
⑤过去买进的物料,现在市价变了,其机会成本——按市价计算。
⑥按目前市价购进的物料、雇用的职工以及贷入的资金——与其会计成本一致。
⑦机器设备折旧——该机器设备期初与期未可变卖价值之差。
是企业的实际收入>实际支出的部分,反映企业的盈亏状况。
.(不可用于决策)是指企业实际的支出,通常能在会计帐上表现出来。
企业利润-会计成本P7 成本和外显成本的差额。
识记+计算(外+内)简单应用销售收入-机会成本=销售收入-+计算意义——大于零,则说明资源用于本用途的价值要高于其他用途,资源配置较优,否则说明本用途的资源配置不合理。
《管理经济学》课程笔记第一章:管理经济学基础一、管理经济学的性质与任务1. 管理经济学的定义:管理经济学是经济学的一个分支,它将经济学的理论、方法和技术应用于企业和其他组织的决策过程中,以帮助管理者在有限资源的约束下,做出最优的资源配置和经营决策。
2. 管理经济学的特点:- 微观性:管理经济学专注于单个企业或组织的经济行为,而不是整个经济体系。
- 实用性:管理经济学提供了一系列分析工具和模型,可直接用于解决实际问题。
- 多学科性:管理经济学融合了经济学、数学、统计学、心理学、管理学等多个学科的知识。
- 决策导向:管理经济学的核心在于提供决策支持,帮助管理者做出更好的决策。
3. 管理经济学的任务:- 提供决策工具:管理经济学为管理者提供了一套分析工具,如成本分析、需求预测、投资评估等。
- 优化资源配置:管理经济学帮助企业在资源有限的情况下,如何分配资源以实现最大化的效益。
- 增强企业竞争力:通过分析市场和竞争环境,管理经济学帮助企业制定策略,提高市场竞争力。
- 评估风险与不确定性:管理经济学提供方法来评估和应对企业在运营过程中可能遇到的风险和不确定性。
二、企业的性质及其目标1. 企业的性质:- 经济实体:企业是一个独立的经济实体,拥有自己的资产、负债和权益。
- 利润追求者:企业的首要目标是追求利润,这是企业生存和发展的基础。
- 市场参与者:企业在市场中与其他参与者(如消费者、供应商、竞争对手)互动。
2. 企业的目标:- 经济目标:包括利润最大化、成本最小化、市场份额扩大、收入增长等。
- 社会目标:企业还应承担社会责任,如环境保护、员工福利、社区服务等。
- 长期目标:企业的长期目标是持续成长和价值最大化,确保企业在未来市场中保持竞争力。
三、管理经济学的六个决策依据1. 成本与收益分析:- 成本概念:固定成本、变动成本、总成本、边际成本等。
- 收益概念:总收入、边际收入、利润等。
- 成本-收益比较:确保项目的收益大于成本,实现盈利。
●管理经济学是一门研究如何把传统经济学的理论和经济分析方法应用于企业管理实践的学科。
●管理经济学与微观经济学之间的联系?(1)都把企业作为研究对象,研究企业的行为。
(2)都对企业的目标做出假设。
(3)都结合企业内外环境来研究企业行为。
●管理经济学的任务?管理经济学的任务是帮助企业进行经济决策。
●管理经济学的性质是什么?管理经济学的性质是一门研究企业决策实践的应用科学。
●管理经济学有哪些理论支柱?1建立经济模型2边际分析法3需求弹性理论4关于市场机制和市场竞争的基本原理5边际收益递减规律6机会成本原理●货币的时间价值?货币的时间价值是指因放弃现在使用资金的机会,可以换取的按放弃时间的长短计算的回报,它的最常见的表现形式是利息。
●企业的长期目标有哪些?企业的长期目标是实现企业长期利润的最大化。
●经济利润的概念是什么?销售收入减去的是机会成本。
●会计利润与经济利润的区别是什么?只有经济利润才是决策的基础,会计利润不能用于决策的。
●机会成本的概念是什么?机会成本这个概念是由资源的稀缺性引起的。
那么资源用于甲用途的机会成本,就是资源用于次好的、被放弃的其他用途本来可以得到的净收入。
●计算经济利润的意义?答案:(1)机会成本即当资源不用于本用途,而用于其他用途(准确地说,是其他用途中最好的用途)时的价值(收入)。
(2)由于经济利润等于销售收入减机会成本,所以,经济利润大于零,说明资源用于本用途的价值要高于其他用途,说明本用途的资源配置较优。
经济利润小于零,说明资源用于本用途的价值低于用于其他用途,说明本用途的资源配置不合理。
(3)所以,经济利润是资源优化配置的指示器,它指引人们把资源用于最有价值的地方。
●正常利润?正常利润是指企业主如果把这笔投资投于其他相同的风险的事业可能得到的收入。
正常利润属于机会成本,是企业全部机会成本的组成部分。
●外显成本和内含成本的概念是什么?(1)外显成本是指企业实际的支出,通常能在会计账上表现出来。
管理经济学精讲12官方笔记目录一、本章/教材结构图二、本章知识点三、配套练习题一、教材节构图二、本章知识点第一节 定价目标【定价目标】一、概念:企业通过制定产品的价格所要达到的目的,也就是企业通过价格制定所要实现的经营意图。
二、种类1、维持企业生存为目标2、以追求利润最大化为目标3、以保持和提高市场占有率为目标4、以应付或抑制竞争为目标5、以树立企业形象为目标【成本加成定价法】一、成本加成定价法1、成本加成定价法:企业最常用、最基本的定价方法。
以产品单位成本为基本依据,再加上预期利润来确定价格的定价方法。
2、基本步骤:第一步:估算企业生产和销售某种产品的平均变动成本(AVC)。
第二步:估算出固定成本,并按照产品产量将固定成本分摊到单位产品上,由此计算出平均固定成本(AFC)。
第三步:将平均变动成本和平均固定成本相加,得出平均总成本(AC)。
第四步:以平均总成本的一定比例(成本加成率)作为企业目标利润率核算出目标利润,再加上平均总成本,得到产品价格。
二、成本加成定价法的扩展1、目标收益定价法:目标利润定价法,在保证企业的目标收益得以顺利实现的角度出发来确定商品价格及利润水平的定价方法。
2、边际成本定价法:产品价格至少能补偿生产每种产品的边际成本。
3、盈亏平衡定价法:运用盈亏平衡原理实行的一种保本定价方法。
企业的定价目标主要是从收回产品成本的角度出发,在保本产销量的基础上制定的价格。
【价格歧视】一、价格歧视:差别定价法,它是垄断企业经常采用的一种定价方法。
企业出于非成本差异的原因以不同的价格把同一物品或服务卖给不同的顾客。
企业能够识别出不同消费者的支付意愿,因此企业能够根据消费者的不同支付愿望而实施不同的价格。
二、实行价格歧视的原因根本目的:获取更多的超额利润。
三、价格歧视的种类1、完全价格歧视(一级价格歧视、单位价格歧视):企业根据每个消费者愿意支付的最高价格来制定每单位产品的价格,并据此来分别销售每单位产品。
管理经济学的对象和任务借用理论共同之处不同之处研究对象 对企业目标的假设对企业环境的假设 研究目的 科学理论管理经济学 ① 把企业作为研究对象 ② 都研究企业的行为现实的企业 短期目标是多样化的,长期 目标是企业价值最大化。
企业环境,特别是外部 环境信息是不确定的 企业决策 应用科学 微观经济学抽象的企业利润最大化假设企业的外部环境 信息为已知的企业行为的 一般规律理论科学二、管理经济学的理论支柱及重要意义 :P4〜P6识记序号 名称概念意义1 建立经济模型 由经济变量之间的函数关系构成的。
给决策提供科学的思维框架,使决策方法得以简化、科学化和定量化。
2边际分析法是微观经济学和研究资源最优化配置的基本方法体现了向前看的决策思想。
3 需求弹性理论 弹性是用来分析自变量的变化和因 变量变化之间关系的有利工具。
①借用这个工具来研究各种变量变化之间的关系。
②是企业确定经营方针和进行价格决策的重要依据。
4市场机制和市场竞争的基本原理是微观经济学的核心内容, 也是管理经济学的重要组成部分。
使决策适应不断变化的市场环境,在竞争中立于不败之地。
5 边际收益递减规律要求在生产过程中,在各种投入要素 之间保持最适度的比例关系。
决定了企业成本的习性和变化规律。
6 机会成本原理是指资源用于次好用途时所能获得 的价值。
用机会成本做决策,能判断资源是否真正得到了最优使用。
是提高我国 管理决策水平的一项重要任务。
7 货币的时间价值是指因放弃现在使用资金的机会,可 以换取的按放弃时间的长短计算的 回报,最常见的是利息。
只有计算资金的货币价值,才能正确评价投资的经济效益。
三、管理经济学的决策准则对短期目标的设计和安排要服从于长期目标,在短期内,企业可以暂时放弃或减少对利润的追求。
1企业目标.短期目标一是多样化的,它包括投资者、顾客、债权人、职工、政府、社会公众,以及技术改造。
P6 ■长期目标一是实现企业长期利润的最大化。
《管理经济学》笔记(02628吴德庆)根据考试大纲要求本课程考核范围内的知识点总数275个绪论1、(识记)管理经济学的概念是什么?答案:管理经济学是一门研究如何把传统经济学的理论和经济分析方法应用于企业管理实践的学科。
2、(识记)管理经济学与微观经济学之间的联系是什么?答案:(1)都把企业作为研究对象,研究企业的行为。
(2)都对企业的目标做出假设。
(3)都结合企业内外环境来研究企业行为。
3、(识记)管理经济学的任务是什么?答案:管理经济学的任务是帮助企业进行经济决策。
4、(识记)管理经济学的性质是什么?答案:管理经济学的性质是一门研究企业决策实践的应用科学.5、(识记)管理经济学有哪些理论支柱?答案:(1)建立经济模型。
(2)边际分析法(3)需求弹性理论(4)关于市场机制和市场竞争的基本原理(5)边际收益递减规律(6)机会成本原理(7)货币的时间价值6、(识记)货币的时间价值的含义是什么?答案:货币的时间价值是指因放弃现在使用资金的机会,可以换取的按放弃时间的长短计算的回报,它的最常见的表现形式是利息.7、(识记)管理经济学的理论支柱对提高管理决策的科学水平有什么重要意义?答案:管理经济学的理论支柱对提高管理决策的科学水平的重要意义:由于管理经济学能够运用符合客观经济规律的这些经济学原理和方法来进行决策,它大大提高了人们在社会主义市场经济条件下从事管理决策的水平和能力.因此,学习和掌握好管理经济学,对于每一个企业管理者来说,都是十分重要的.8、(领会)企业的短期目标有哪些,为什么?答案:(1)投资者。
企业必须要有足够的利润,来满足投资者的要求,不然投资者就可能把资金抽走,改投其他地方。
(2)顾客。
一家企业的成败,归根到底取决于顾客是否愿意购买他的产品。
顾客多,生意就兴隆;没有顾客,企业就要倒闭.(3)债权人。
债权人是指向企业出借资金的人.企业必须到期偿还债务,并支付一定的利息.如果做不到这一点,企业的信用就会受到影响,不利于企业的经营,严重的甚至会导致企业的破产.(4)职工。
《02628管理经济学》重点复习大纲一、名词解释1、管理经济学、外溢效应、边际收入、寡头垄断、净现金效益量分别概念是什么?管理经济学: 管理经济学是一门研究如何把传统经济学的理论和经济分析方法应用于企业管理决策实践的学科。
外溢效应:经济学把社会成本大于私人成本的部分称为外溢成本;把社会效益大于私人效益的部分称为外溢效益;这类现象统称为外溢效应。
边际收入: 是指增加一单位产品的销售量所增加的收入,即最后一单位产品的售出所取得的收入(可以是正值或负值)。
寡头垄断:指几家大企业生产和销售了整个行业的极大部分产品,因此,在这种市场里,竞争只是在几家大企业之间展开。
净现金效益量: 是指企业在经营中因决策引起的现金效益的增加量。
它等于因决策引起的销售收入的增加量减去因决策引起的经营费用(不包括折旧)的增加量。
2、货币时间价值、价格弹性、等产量曲线、边际成本、差别定价分别的概念是什么?货币时间价值:货币时间价值是指货币经历一定时间的投资和再投资所增加的价值,也称为资金的时间价值。
价格弹性:是反映需求量对价格变动的反应程度,它等于需求量变动率与价格变动率之比。
等产量曲线: 是指在这条曲线上的各点所代表投入要素的各种组合比例,其中的每一种组合比例所能生产的产量都是相等的。
边际成本:是指在一定产量水平上,产量增加一个单位,给总成本带来多大的变化。
差别定价: 差别定价就是同一种产品,对不同的顾客,不同的市场,采取不同的价格。
二、简答3、要使市场机制在社会资源配置中起基础作用,必须具备的条件。
(1).要有独立的市场主体。
(2).要建立竞争性的市场体系。
(3).建立宏观调控体系和政府进行必要的干预。
4、垄断性竞争市场结构的主要特征。
(1)在长期来看,因为企业能自由的进出市场,企业的经济利润会趋向于消失,所以企业只能获得正常利润;(2)企业的利润最大化产量总是低于长期平均成本曲线最低点的产量,说明它的规模总是小于最优规模;(3)长期均衡的条件是:P=AC(短期和长期),MR=MC(短期和长期);在这个产量上生产,企业的经济利润为零,企业利润最大。
管理经济学_笔记(非常详细,绝对超值)《管理经济学》整理绪论P3管理经济学的对象和任务一、管理经济学的研究对象,以及与微观经济学之间的联系和区别:P3~P4识记不同之处借用理论共同之处研究对象对企业目标的假设对企业环境的假设研究目的科学理论管理经济学现实的企业①把企业作为研究对象短期目标是多样化的,长期目标是企业价值最大化。
企业环境,特别是外部环境信息是不确定的企业决策应用科学②都研究企业的行为微观经济学抽象的企业利润最大化假设企业的外部环境信息为已知的企业行为的一般规律理论科学管理经济学的理论支柱二、管理经济学的理论支柱及重要意义:P4~P6识记序号名称概念意义1建立经济模型由经济变量之间的函数关系构成的。
给决策提供科学的思维框架,使决策方法得以简化、科学化和定量化。
2边际分析法是微观经济学和研究资源最优化配置的基本方法体现了向前看的决策思想。
弹性是用来分析自变量的变化和因①借用这个工具来研究各种变量变化之间的关系。
②是企业确定经营方3需求弹性理论变量变化之间关系的有利工具。
针和进行价格决策的重要依据。
4市场机制和市场竞争的基本原理是微观经济学的核心内容,也是管理经济学的重要组成部分。
使决策适应不断变化的市场环境,在竞争中立于不败之地。
要求在生产过程中,在各种投入要素决定了企业成本的习性和变化规律。
5边际收益递减规律之间保持最适度的比例关系。
6机会成本原理是指资源用于次好用途时所能获得的价值。
用机会成本做决策,能判断资源是否真正得到了最优使用。
是提高我国管理决策水平的一项重要任务。
是指因放弃现在使用资金的机会,可只有计算资金的货币价值,才能正确评价投资的经济效益。
7货币的时间价值以换取的按放弃时间的长短计算的回报,最常见的是利息。
企业的目标三、管理经济学的决策准则对短期目标的设计和安排要服从于长期目标,在短期内,企业可以暂时放弃或减少对利润的追求。
1、企业目标短期目标—是多样化的,它包括投资者、顾客、债权人、职工、政府、社会公众,以及技术改造。
管理经济学〔笔记〕〔第二版〕张利痒李宝山主编来源:广东专插本加油站长原创作品注意:本笔记仅供同学们自己做笔记模板参考,此笔记只做了一个开端,下面的笔记需要你自己去整理,自己去创造。
按照这样的模式,对你学习的提高,您一定行的。
此书为广东技术师范学院专插本工商管理专业的一门专业课考试科目。
第1章绪论学习要点。
管理经济学的根本概念。
管理经济学与微观经济学的关系。
管理决策概念框架的根本内容及其意义。
企业的经营目标及对管理决策理想思路的启示。
边际分析法及在管理决策中的应用思路管理经济学是一门研究如何把西方传统的微观经济学理论与方法应用于企业管理实践的根底理论性课程。
第1节管理经济学概述1951年,美国经济学家吉尔.帝恩〔Joel Dean〕出版了第一本管理经济学专著,掀开了运用经济学根本理论与方法,指导企业经营管理决策的新篇章。
一、根本概念“他是将经济学的根本原理和数学分析工具相结合,在企业经营决策中的实际应用。
因此,它是一门经济学和管理学的穿插学科〞〔一〕不同描述≠没有主题下面是经济学的一些定义:·经济学探讨生产什么物品、如何生产这些物品和为谁生产这些物品。
·经济学分析经济总体的运动——价格、产量、失业和外贸的趋势。
·经济学研究国家之间的贸易。
·经济学是关于选择的科学。
他研究人民如何进展选择,以便使用稀缺的或有限的生产资源〔劳务、设备、技术知识〕来生产各种商品,并分配这些物品以供消费。
·经济学研究货币、银行、资本和财务。
进展提炼我们发现一个共同的主题:经济学研究社会如何使用稀缺资源来生产有价值的商品,并把它们在不同的人之间进展分配。
⑴宏观经济学和微观经济学的区分:宏观经济学研究经济作为一个总体的功能;微观经济学那么分析单个局部,如行业、企业和居民户的行为。
⑵经济学的核心经济学的核心是资源的有效配置,①既包含微观经济学的根本问题——资源的最优配置,②也包含了宏观经济学的问题——资源的充分利用。
第一讲 导论
管理经济学:通过经济学理论与决策科学理论,改进企业的管理决策 企业的目的:短期利润最大化,长期企业价值最大化 工商利润:总收入减去会计成本 经济利润:总收益减去机会成本
边际利润:对利润函数求一阶导数就得到边际利润 dQ
d?
,当边际利润为零的时候,总利润最大。
作业 P24-3
第二讲 供求与供求理论
需求与需求量
第三讲 需求分析与需求估计
3.1需求的价格弹性
Ep=
价格变化的百分比需求量变化的百分比= —P
dP Q
//dQ = — Q P ·dP dQ
弧度弹性价格:E D = —
1P 2P 1Q 2Q --·1
Q 2Q 1
P 2P ++
边际收益MR=P (1-1/ E D ) 3.2 需求的收入弹性
Er=(△Q/Q )÷(△I/I) 3.3 需求的交叉弹性
Exy=(△Qx/Qx )÷(△Py/Py) 作业P44-5
第四讲 生产理论
当边际产出等于平均产出时,平均产出达到最大
最佳投入量:边际产量收益=边际成本支出 即MRP=MFC N 总投入品:MP1/P1=MP2/P2=MP3/P3 P110-2 P111-6
第五讲 成本分析
当边际成本等于平均总成本,平均总成本最低 边际贡献=价格—单位变动成本 盈亏平衡点=
边际贡献
固定成本
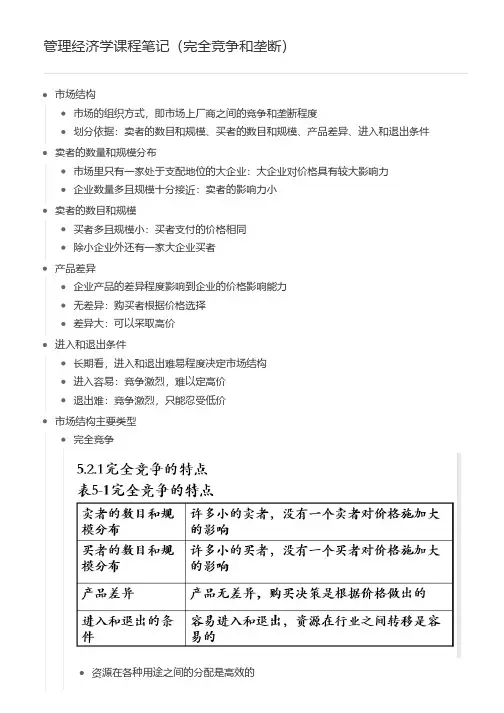
第六讲完全竞争
6.1 完全竞争的6个条件
产品同质;买卖双方人数众多;市场自由进出;生产要素可以自由流动
经济运行主体具有完全信息;交易双方在市场进行选择时,价格是唯一的考虑因素
6.2 完全竞争的几个特点
厂商的边际成本曲线是厂商的供给曲线,是水平的
单个厂商无法影响市场价格,价格由市场决定,产量是厂商唯一的决策变量
MR=MC=P
均衡点:A TC=MC
停产点:A VC=MC
6.3 完全竞争的不足
超额利润为零
产品无差异化,不能满足消费者个性化需求
第六讲垄断竞争下的厂商行为
6.1 垄断竞争的定义
厂商基本自由进出,直到经济利润为0;没有一家厂商有明显优势;
每家厂商的产品略有差异;厂商的决策独立,追求利润最大化
6.2 垄断竞争的几个特点
需求曲线向下倾斜
价格弹性较大,厂商选择价格的空间有限
长期下厂商只能获得正常利润
6.3 最优的广告支出
贡献毛利MPC=P-MC 广告边际成本MCA=△AK/△Q (K是广告信息A的单位成本) 最优广告支出MPC=MCA
AK/PQ=(P-MC)/P * E A 即广告密度等于毛利率x广告弹性
广告密度决定于两个因素,即毛利率和广告弹性
第七讲完全垄断条件下的厂商行为分析
7.1 完全垄断的定义
只有一家厂商生产某种产品;没有紧密的替代品;
不存在与其它竞争者之间的相互依赖;存在相当高的进入壁垒
7.2 完全垄断根据不同市场结构的三个特征决定
市场集中程度;产品差异程度;进出难易程度
7.2 完全垄断的特点
垄断厂商的需求曲线就是市场的需求曲线
垄断的需求:p=a-bQ 边际收益dR/dQ=a-2bQ 斜率的两倍关系 短期内厂商可能亏损:P 小于平均可变成本则停止经营
长期内均衡条件:MR=SMC=LMC SAC=LAC 垄断厂商并没有在LAC 的最低点生产 7.3 勒纳指数
d
E P MC P L 1
=-=
(L 的范围:0~1,L 越大表示垄断力越强) L=0:P=MC ,完全竞争
第八讲 寡头垄断与策略行为
8.1 古诺模型---双寡头竞争
古诺均衡---非合作均衡
求得企业1和企业2的边际利润函数; 令边际利润为零,求出两个反应函数 根据两条反应曲线求得Q1与Q2 8.2 斯坦克伯格模型
企业1为领头者,企业2为尾随者
求得企业2的边际利润函数,求得Q2与Q1的关系 求得企业1的利润函数,函数用Q1表示 求得企业1的边际利润,求得Q1与Q2 8.3 伯特兰竞争(价格竞争) 8.4 价格领导制
小企业根据大企业的价格销售产品 大企业的需求是小企业的剩余需求 8.5 卡特尔串谋
串谋是一个集体理性解,但是实际上是很难达到了,比如OPEC
第九讲 博弈分析与策略行为
单方面最优用决策,共同最优用博弈 囚徒困境 那什均衡
子博弈精炼,即使全局意义上的那什均衡,也找不到对策
子博弈完美那什均衡的两个条件:对整个博弈来说,它是一个那什均衡;对于任何一个子博弈来说,它都是一个那什均衡。
判断条件是逆向归纳法。
第十讲 定价方法与定价分析
10.1加成定价法
10.2歧视定价法
10.3固定比例的产品联合定价
当两个产品中有一个的边际收益低于零时,应去其等于零时的产量,多余的产量扔掉。
这个是考试的重点。
也就是根据MR=MC解出Q出来以后,其中的一个MR2可能小于零,这时候用MR2=0可以求得另外一个Q2,可是的Q2才是销售量。
第十讲市场失灵与政府管制
***几种市场结构小结
备注:以上红字部分是老师提的“重点”,老朱说考试形式和期中考接近,大部分内容出自于同学的PPT。
祝考试顺利!。