薄板焊接变形控制工艺
- 格式:pdf
- 大小:192.52 KB
- 文档页数:2
论船舶薄板焊接的变形问题及控制方法全文共四篇示例,供读者参考第一篇示例:船舶薄板焊接的变形问题及控制方法引言船舶建造是一个复杂的过程,薄板焊接是船舶建造中不可或缺的环节之一。
薄板焊接是指焊接材料的厚度在3mm以下的焊接工艺,它在船体的制造过程中扮演着关键的角色。
薄板焊接过程中常常会出现焊接变形问题,给船舶建造带来了一定的困扰。
本文将探讨船舶薄板焊接的变形问题及控制方法。
1.1 薄板焊接的变形原因薄板焊接的变形主要是由于焊接热量引起的材料收缩和内部应力的释放所致。
在焊接过程中,焊接区域受到高温热源的影响,材料会发生热胀冷缩的变形。
焊接会改变材料的结构和性能,从而产生内部应力,导致材料受力不均匀,最终产生变形。
1.2 变形对船舶建造的影响薄板焊接的变形会对船舶的结构造成影响。
焊接变形会导致船舶外形的变形,影响船舶的外观和水动力性能。
变形还会影响船舶的结构强度和稳定性,加速船体的疲劳破坏,从而影响船舶的使用寿命和安全性。
控制船舶薄板焊接的变形是船舶建造中的重要问题。
2.1 选用合适的焊接工艺为了减少薄板焊接的变形,可以采用适当的焊接工艺。
可以选择低热输入的焊接方法,如脉冲MIG焊、激光焊等,以减少热影响区的大小和热变形。
采用预热和焊后热处理的方法,通过控制材料的温度和冷却速率来减小焊接变形。
2.2 采用预制配合和辅助支撑装置对于大型船舶薄板的焊接,可以采用预制配合和辅助支撑装置的方法来控制焊接变形。
预制配合是在焊接前就进行材料的加工和拼焊,通过预先控制材料的形状和尺寸,来减小焊接变形。
在焊接过程中,可以使用辅助支撑装置来支撑和固定焊接区域,从而减小焊接变形的影响。
2.3 采用适当的尺寸设计和工艺控制2.4 对变形进行补偿和调整在薄板焊接后,可以对焊接变形进行补偿和调整。
这主要包括局部加热、局部拉伸和修正焊接接头等方法,来恢复材料原本的形状和尺寸,减小焊接变形的影响。
结论船舶薄板焊接的变形问题是船舶建造中的重要问题,对船舶的外观、水动力性能、结构强度和稳定性等都会产生影响。
薄板焊接工艺及焊缝质量控制薄板焊接是指在薄板材料上进行焊接的一种工艺。
薄板材料的厚度一般小于3mm,因此在焊接过程中需要注意控制焊接温度、焊缝形状以及材料的变形等方面的问题。
下面将介绍薄板焊接的工艺及焊缝质量控制方法。
1. 工艺选择选择合适的工艺对于薄板焊接非常重要。
一般来说,薄板焊接有以下几种常用的工艺:TIG焊、MIG焊和电阻焊。
TIG焊适用于焊接较薄的不锈钢、铝和镍合金等材料;MIG焊适用于焊接较薄的碳钢、低合金钢和不锈钢等材料;电阻焊适用于焊接镀锌钢板和冷轧板等材料。
2. 焊接温度控制薄板焊接时需要控制焊接温度,以避免过高的温度导致材料变形或者产生焊接缺陷。
一般来说,焊接温度应控制在材料的固相变温度以下,同时尽量避免过高的焊接速度和过长的焊接时间。
3. 焊缝形状控制薄板焊接时,焊缝的形状也是需要控制的重要因素。
一般来说,焊缝应具有一定的宽度和深度,同时焊缝的形状应呈现出适当的倾斜,以提高焊接强度和抗热裂性。
4. 材料变形控制薄板焊接过程中,材料的变形是一个常见的问题。
为了避免材料变形,可以采取以下措施:使用适当的钳工夹具定位焊件,减少焊接时的变形;合理选择焊接顺序,从而减少变形的程度;采用预热和逐层焊接的方法,以控制材料的变形。
焊缝质量控制是保证薄板焊接质量的关键。
常用的方法包括:视觉检查、超声波检测、X射线检测和磁粉检测等。
视觉检查是最常用的方法,可以通过肉眼观察焊缝表面的质量来判断焊接质量。
超声波检测、X射线检测和磁粉检测可以检测焊缝内部的缺陷,例如气孔、夹杂物和未焊透等问题。
在进行焊接质量控制时,还需要注意以下几个方面:选择合适的焊接设备和焊接材料,以确保焊接质量的稳定性;控制焊接参数,包括电流、电压和焊接速度等;掌握合适的焊接技术,包括焊接的角度、旋转和侧推等;加强培训和质量意识,提高焊工的技能和质量意识。
薄板焊接工艺及焊缝质量控制是保证薄板焊接质量的重要因素。
通过选择合适的工艺、控制焊接温度和焊缝形状、合理处理材料变形以及进行有效的焊缝质量控制,可以提高薄板焊接的质量和可靠性。
薄板焊接变形的影响因素及控制措施探微摘要:工业建造过程中为减轻自重,提升结构强度,时常会选择工艺拘束较小,结构稳定易加工成型的材料进行焊接,薄板焊接结构由于构造简单,工艺性能好,在工业建造过程中得到广泛应用?但受到自身特性影响,薄板的焊接过程中经常会发生形变和收缩现象,基于此,本文主要对薄板焊接变形的影响因素进行了分析,并在此基础上替代了一定的控制措施,旨在提升薄板焊接水平,为技术创新提供工艺参数以及方案参考?关键词:薄板焊接;变形;影响因素;控制措施引言造船?车辆等制造行业在进行薄板焊接时,会出现形态各异的局部变形,这不仅影响外观,降低结构的承载能力,而且极不容易校正,往往耗费大量的人力物力,还达不到要求?薄板结构焊接变形具有复杂性?多元性,要成功实现薄板焊接变形的控制,必需了解薄板焊接变形质量影响因素?1薄板焊接变形的影响因素1.1焊缝的结构位置焊缝在船体结构中的位置错误是导致焊缝形变的原因之一,应保持焊缝与焊接截面中和轴的贴近,如距离较远则会产生幅度较高的变形。
1.2焊接结构的刚性薄板焊接的结构稳定性和刚性决定了抗侧力水平,在水体航行过程中薄板承受的水平作用力不变的前提下,刚性强度的降低会降低使用寿命,提升形变程度?1.3焊接装焊顺序焊接装焊顺序会影响到构建装配的稳定性和刚性,甚至引发结构重心的偏移?1.4工艺方法和焊接参数焊接方法会影响到结构的热变形幅度,建议采用变形度小的断续焊;焊接参数(电流?电压?和焊接速度)应符合施工标准,焊接时电压和电流的增大都将诱发变形,焊接速度的滞后会加深变形幅度,保障焊接速度是控制变形的方案之一?1.5焊接面由于焊接面的大小会影响到变形幅度,焊缝的数量应在符合设计标准的前提下尽可能保持控制在合理范围内;焊接的材料要符合热物理性能指标,其比热容?导热系数都会影响到变形区间,膨胀系数也应当控制在质量标准内,降低变形几率?1.6焊接方向焊缝位置的变化会随着焊接方向的不同而变动,从而改变航行应力状态?此外,在进行预处理时应综合考虑形变条件,对变形原因进行深入调研,多方面制订合理措施控制焊接变形?2薄板焊接变形控制措施2.1整体加工流程2.1.1基准孔的加工零件数控加工时,通常采用两孔一面作为基准(利用零件本身具有的两个通孔作为加工基准孔)?此零件不算厚,在加工孔时,将其钻通即可,而且都是借用孔(先借用钻个定位小孔,后期铣切掉,按数模铣成两个大通孔)?在钻借用定位孔时,没有高精度尺寸的严格要求,容易加工?如果毛料很厚,在加工基准孔时加工成盲孔,避免孔太深导致孔垂直度不合格?2.1.2内形粗加工根据实际零件状态选用大直径刀具(63R3)进行粗加工去除余量?为了减少零件控制变形,粗加工采用快进刀片浅切,每层切深1mm,并且需要跨槽加工,即不按顺序铣每一个槽,要先1槽?3槽?5槽……再铣2槽?4槽?6槽……?内外形的加强筋预留通过辅助夹具来控制加工变形?3.3精加工及闭角残留的处理在半精加工时,根据槽宽的大小,采用40R3或30R3刀具加工腹板?腹板加工到位后,再保证筋条和缘条的厚度尺寸?筋条与缘条相连接处的R角需要用16R3的刀具保证,避免大直径刀具加工后的残留量,此零件在内形局部存在闭角?为了保证零件的重量要求,用8R3刀具行切加工闭角残留处理,以满足设计需要?这样既保证加工后重量又保证数控加工后接刀光顺?2.1.3刀具的选择及切削参数整个切削过程中刀具的选择非常重要?粗加工时,要选择大直径刀具进行快进浅切,大直径刀具能提高加工速度;而后选用常用的40R3或30R3的刀具进行半精加工,更换刀具后,由于大直径刀具加工后转角的残留比较大,精加工时选择小直径的刀具加工时,转角处要提前处理—转角进行插铣?如不处理,粗加工后直接用小刀进行精加工,在转角处的吃刀量较大,容易打刀切伤零件?2.2CO2气体保护自动焊对焊接变形的控制2.2.1CO2气体保护自动焊的特点及施工工艺1)由于焊接电流密度较大,电弧热量利用率较高,焊丝又是连续送进,焊后清渣比碱性焊条容易,因此提高了生产效率?2)CO2气体价格便宜,电能消耗小,所以焊接成本低?3)电弧加热集中,工作受热面积小,同时CO2气流有较强的冷却作用,焊接变形和应力小?4)焊缝含氢量少,抗裂性能好,焊接接头的力学性能良好,焊缝质量高?5)焊接过程可以观察到电弧和熔池的情况,故操作容易掌握,不易焊偏,有利于实现机械化和自动焊焊接?CO2气体保护焊是一种高效焊接方法,适用范围广,厚度不限,可进行全位置焊,可焊1mm以下薄板?根据内河船厂的实际情况,使用Φ1.2mm细丝,国产CO2焊机加辅助装置,焊接上层建筑薄板,获得理想的效果?2.2.2CO2自动气保护焊减少焊接变形的原因1)采用压力架辅助焊接装置“屋顶形”变形是对接缝的特殊变形型式,在压力架下施行CO2焊对接缝之所以能减少“屋顶形”,是由于压力架压紧块的刚性固定作用,压力架装置将拼接的两板定位?压紧?使得纵向收缩引起的弯曲变形减少,横向收缩在两端的差值也减少?压缩空气顶住铜衬垫对准缝口,以保证反面的焊缝成型;2)采用减少线能量输入的焊接工艺佐藤等人做过试验,横向变形与单位厚度的线能量成正比,CO2气体保护焊的线能量比传统工艺小得多,产生的横向变形小,其“屋顶形”变形自然也小得多?2.3超声搅拌焊接减少变形作用及技术分析第一,超声波热拉伸效应?超声波所具有的能量较大,在超声搅拌过程中主要以搅拌针底部振动完成传导,所以可提升焊缝底部温度,达到金属材料软化效果?超声热效应激励能够既保证焊缝底部温度增加也可保证便面温度降低,均衡处理两个方面的温度差距发挥热拉伸作用,通过对残余应力控制避免焊接变形发生?第二,超声波能量冲击效应?焊接时若温度?应力不均匀就会造成局部出现塑性变形,或出现位错结构,这种结构与其残余应力分布有着直接关系?搅拌摩擦焊接技术的应用受到搅拌头作用期温度不均,且应力不均,较容易造成残余应力分布,但通过超声搅拌焊接技术则是通过超声冲击波能力作用,通过能量锤击是残余应力区再度受到塑性变形,对原有的位错结构进行打乱,实现低弹性性能的重新构建,对残余应力实现重新分配,从而达到提升焊件稳定新的效果,强化焊件松弛刚度?超声搅拌焊接过程中超声能够实现随焊随冲击效果,其机械拉伸作用显著?结束语产生薄板变形的主要原因包括焊接位置的不对称,方向错误,连续焊接引发的热变形和装焊顺序的不合理等都,做好变形控制和矫正,需要在吊放?拼版?下料加工等阶段做好工艺调节和变形控制,严格依据工艺参数进行调整,确保焊接精度?望本文研究内容得到相关企业及技术部门的关注,加大船舶建造工艺措施应用实践,为控制薄板变形工艺提供建设性意见?参考文献:[1]梁伟,马峰,张渝,村川英一.薄板焊接变形高精度预测方法的研究[J].工业力学,2017,21(04):437-442.[2]晏磊.薄板焊接变形控制工艺[J].江西建材,2015(14):87-88.[3]宗小彦,何建萍,王付鑫,刘华荣,吉永丰.薄板焊接的特殊问题的研究现状[J].焊接技术,2015,44(02):1-5.[4]周一俊,邓德安,冯可,毕涛.低碳钢薄板单道堆焊焊接变形的数值模拟[J].焊接学报,2013,34(12):101-104+6.[5]宋娓娓,汪建利,汪洪峰.薄板焊接变形分析[J].热加工工艺,2013,42(15):164-166+169.。
不锈钢薄板焊接变形的控制方法及防治措施摘要:在现代工业生产、机械制造等领域高速发展的背景下,各项加工制造技术水平全面提高,为产品质量提供了充分的保障。
不锈钢薄板是一项常见的材料,在制造过程中一般需要采用焊接工艺,但是受到材料特点等因素的影响,在焊接过程中容易出现变形问题,为了确保焊接质量,需要加强对变形的控制。
因此,本文将对不锈钢薄板焊接变形的控制方法及防治进行深入探究,并结合实践经验总结一些措施,希望可以对相关人员有所帮助。
关键词:不锈钢薄板;焊接变形;原因分析;控制方法;防治措施在工业生产过程中,不锈钢薄板焊接是一项常用工艺,比如在制作不锈钢罐、不锈钢槽等产品时,需要将不锈钢薄板进行焊接,在焊接过程中,如果没有采用相应的控制措施,不锈钢薄板很容易出现变形问题,引起鼓包等现象,不仅影响美观性,还会对质量产生影响,所以需要明确不锈钢薄板焊接变形容易产生的原因,并采用相应的措施对其进行控制,最为重要的是需要做好预防,确保不锈钢薄板焊接质量达到要求,从而能够提升产品质量,需要全面落实焊接工艺控制工作。
1不锈钢薄板焊接产生变形的主要因素分析不锈钢薄板焊接是一种常见的加工方式,然而在实际操作过程中会出现变形的问题,不仅会影响加工精度,还会降低焊接质量,变形问题所产生的主要因素包括如下几项:(1)焊接过程中的热影响。
在焊接过程中,焊接部位的温度会不断升高,导致材料产生热膨胀,在冷却后材料就会收缩,从而导致焊接变形。
因此,控制焊接过程中的温度和焊接时间是降低变形的重要手段。
(2)焊接布局和工艺参数。
例如,如果焊接接头的长度过长,会导致焊接变形增加;如果焊接速度过快,则会导致焊接变形增大,所以在不锈钢薄板焊接中,合理的布局和工艺参数是减少变形的关键[1]。
(3)材料选择。
不锈钢材料的热膨胀系数较大,且导热系数较低,容易产生变形,所以在选择材料时需要尽量选用热膨胀系数较小的材料,并且控制热输入,避免产生过多的热量。
论船舶薄板焊接的变形问题及控制方法船舶薄板焊接是一个重要的船舶制造工艺,其焊接质量直接影响到船舶的使用寿命和安全性能。
然而,由于船舶薄板焊接时所需要的热量较大,往往会导致焊接件产生变形,影响制造质量。
因此,在船舶薄板焊接过程中,必须要注意变形问题,采取一系列的控制方法,以保证焊接质量。
1. 船舶薄板焊接的变形原因船舶薄板焊接时,当焊接件受到热输入时,由于热膨胀系数的不同,会造成焊接件的膨胀变形,从而使得焊缝产生变形。
另外,由于船舶薄板焊接时需要钳紧焊接件以保证能够对齐,这也可能会引起焊接件产生强制变形。
同时,焊接件内部的残余应力也可能导致焊接件形变,特别是在高温条件下进行的焊接会使得残余应力非常强烈,从而使得焊接变形更加显著。
为了控制船舶薄板焊接的变形,可以采取以下措施:(1)采用预热工艺。
预热可以使得焊接件的表面温度达到或接近室温,从而减少焊接时的温度梯度,降低热应力的大小,避免焊接件变形。
(2)合理选择焊接位置。
要尽量选择对称性好的焊接位置,把热输送平衡化,减少残余应力和热变形。
(3)控制焊接加热量。
利用低温高层压力焊接、多道焊等控制加热速度和温度的方法,以减小热膨胀系数的影响。
(4)适当增加焊接缝间距和长度。
增大间距和长度可以分散焊缝变形,减轻焊接变形影响。
(5)使用钳夹、夹具等。
钳夹可防止焊件变形,夹具同样有助于减少变形。
(6)焊接后进行热处理。
热处理可以改善残留应力,减小变形。
通过以上措施,可以有效控制船舶薄板焊接的变形问题,保证焊接质量和船舶的使用寿命和安全性能。
论船舶薄板焊接的变形问题及控制方法船舶薄板焊接作为船舶制造中至关重要的工艺环节,关乎船舶的结构安全和使用性能。
薄板焊接在实际应用中常常会面临着变形问题,这些变形问题会对船舶的结构强度和外观造成一定的影响。
控制薄板焊接变形是船舶制造中必须重视的问题。
本文将围绕船舶薄板焊接的变形问题及其控制方法展开深入探讨。
一、船舶薄板焊接变形问题1. 变形类型船舶薄板焊接的变形主要包括翘曲、翻边、扭曲和变厚等。
翘曲是指焊接接头两侧的变形,会导致板材产生凸起或凹陷;翻边是指板材焊接接头两侧产生的夹角状变形;扭曲是指板材出现的螺旋状或弯曲状变形;变厚是指焊接接头处板材的厚度增加。
这些变形不仅会影响船舶外观质量,还会影响船舶的结构强度和航行性能。
2. 变形原因船舶薄板焊接的变形是由于焊接热量引起的板材收缩和内部残余应力所致。
在焊接过程中,焊接热量会使板材局部膨胀,当焊接完成后冷却收缩,会导致板材产生变形。
焊接过程中产生的残余应力也会对板材造成一定的影响,进一步引起板材的变形。
1. 采用适当的焊接工艺为了控制船舶薄板焊接的变形问题,首先要采用适当的焊接工艺。
选择合适的焊接方法、焊接参数和焊接顺序,可以有效减少焊接热量对板材的影响,从而降低板材的变形。
可以选择高效率的焊接方法,如激光焊接和电子束焊接,这些方法焊接热量小,可以减少板材的变形。
2. 使用预应力支撑技术在船舶薄板焊接过程中,可以采用预应力支撑技术,通过在板材焊接接头两侧设置支撑件,对板材进行预应力支撑,减少焊接热量引起的变形。
预应力支撑技术可以有效控制板材的翘曲、翻边和扭曲等变形,提高船舶薄板焊接的质量。
3. 采用残余应力消除技术为了控制船舶薄板焊接的变形问题,可以采用残余应力消除技术。
通过在板材焊接接头处进行局部退火处理或机械加工,可以减少板材的残余应力,从而减少板材的变形。
这种方法可以针对板材的变厚等问题进行有效控制。
4. 优化焊接顺序在船舶薄板焊接过程中,要合理选择焊接顺序,优化焊接顺序可以减少板材的变形。
不锈钢薄板焊接变形影响因素与控制方法摘要:近年来,不锈钢薄板的焊接随着不锈钢薄板的广泛应用变得尤为重要。
不锈钢薄板的焊接变形严重影响焊接质量和使用性能,具有复杂性和多样性,常见的变形主要有横向收缩、纵向收缩、弯曲变形和翘曲变形。
在薄板焊接过程中,要考虑材料、几何形状、尺寸和约束条件的影响。
同时,在影响因素的范围内应考虑焊接工艺和焊接参数。
具体来说,薄板的屈曲变形抗力和临界载荷主要与材料、几何等设计变量有关,而焊接残余应力与焊接方法和焊接参数密切相关。
一般来说,通过合理的设计和制造参数,可以减少或消除不锈钢薄板的焊接变形。
关键词:不锈钢薄板;焊接变形;影响因素;控制方法引言不锈钢薄板的焊接过程中,受各种因素的影响,容易发生结构变形,影响焊接质量和薄板的性能。
本文从改善不锈钢板焊接工艺的角度,分析了影响焊接变形的因素,希望通过有效的管理策略和控制方法来控制板的弯曲变形,以保证焊接质量。
1焊接变形的危害焊接变形是指焊接过程中不均匀的温度场影响工件形状和尺寸的变化。
这种变化可分为两种,一种是随温度变化的瞬时焊接变形变化,另一种是工件完全冷却后的焊接残余变形变化。
焊接变形对结构的安装精度有很大影响。
如果变形程度过大,结构的承载力将显著降低,影响结构的性能和使用寿命。
例如天津四号线TC车底架前端吸能装置上铺设有2mm不锈钢板材结构与前端框架结构焊接方式连接。
在第一辆前端制造过程中,由于焊接方式采用30(80)段焊形式,且焊接密度较大产生焊接应力,导致司机是前端不锈钢地板在焊接完成后出现局部凹坑和凸起,边缘出产生大的波浪变形。
最大值达到11mm,不符合设计工艺规定的每米3mm/2mm的误差要求。
2焊接变形的影响因素2.1输入热源对焊接变形的影响不锈钢板的焊接过程中,当焊接区域受到局部高温热源的影响时,温度继续升高,同时会发生局部熔化。
如果加热该区域的材料,焊接区域可以扩大。
但是,周围温度比较低,可对焊接区形成约束力作用,并造成弹性热应力,随着温度的持续升高,焊件材料屈服应力极限不断降低,当热弹性应力大于屈服极限时,即可产生热压缩。
钢船体由铆接改为焊接是一个划时代的变革,但同时又带来一个焊接变形问题,特别是厚度为2-4毫米的薄钢板焊接变形尤为严重,如何防止和控制薄板焊接变形是一个世界性问题。
为解决这个问题各船厂都在不断探索,但到目前为止都还没有一套有效、完整的措施。
薄板船体焊接变形主要表现为:一根根肋骨构架印形于表的所谓“瘦马现象”;在纵向呈较大面积高低不平的“波浪变形”;在板格范围内局部高低不平的“凹凸变形”;由火工和敲打造成的“橘子皮效应”。
这些不同形式的焊后变形严重地影响了船体的外观质量。
船舶为了航速的需要尽量减轻船体重量,采用了高强需、■狂■莊向战>■=»度或较高强度的薄钢板,如上层建筑采用S =2.5-4毫米较高强度的903钢板,加工、装配后有较大的内应力,焊接后会比普通钢板产生更大的变形;同时,上层建筑在设计中不参与总强度计算。
这样对上层建筑的建造来说,防止薄板焊接变形便成了主要的质量问题。
导致薄板焊接变形的影响因素很多,目前对薄板焊接防变形技术的研究,主要侧重于工艺技术的研究。
在进行了大量的调查研究和工艺试验后,在生产中摸索出一套行之有效的控制方法,主要措施如下。
优化板缝布置,精确控制余量优化板缝布置在施工设计图纸上,板缝的布置是根据船舶结构设计和板材的规格来决定的。
实际采购的板材规格往往与设计的规格有所不同,需要重新布置板缝;同时设计图纸中的板缝布置往往对工艺性考虑不周,容易引起焊接变形。
所以开工前必须仔细分析板缝布置情况,将实际的数据进行优化排列,以减少焊接引起的弯曲变形。
优化板缝布置的四个原则为:尽量把焊缝布置成与中心轴相对称;在满足规范的前提下,把板缝设置在结构件附近,借助结构件的刚性来减少焊缝变形;在多板组成的壁板和平台尽量使用大板,减少焊缝数量;在焊缝相交中尽量布置成“十”字接头,避免“T”字接头的出现。
讲究余量分布,提高无余量下料装配率为了保证薄板结构装配的尺寸,在传统的施工工艺中,一般结构都留有一定的余量,留待装配时再进行切割。
控制变形及减小消除焊接应力的方法一、控制焊接变形的方法1、设计措施(1)选择合理的焊缝尺寸:焊缝尺寸增加,变形随之增大,但是过小的焊缝尺寸将降低结构的承载能力,并使焊接接头的冷却速度加快,热影响区硬度增高,容易产生裂纹等缺陷,因此应在满足结构承载能力和保证焊接质量的前提下,随着板的厚度来选取工艺上可能选用的最小的焊缝尺寸。
(2)尽量减少焊缝数量;适当选择板的厚度,减少肋板数量,从而可减少焊缝和焊接后变形的校正量,如薄板结构件,可用压型结构代替肋板结构,以减少焊缝数量,防止或减少焊后变形。
(3)合理安排焊缝位置:焊缝对称于焊件截面的中性轴或使焊缝接近中性轴均可减少弯曲变形。
(4)预留收缩余量:焊件焊后纵向横向收缩变形可通过对焊缝收缩量的估算,在设计时预先留出收缩余量进行控制。
(5)留出装焊卡具的位置:在结构上留有可装焊夹具的位置,以便在焊接过程中可利用夹具来控制技术变形。
2、反变形法(1)板厚8~12mm钢板单边V型坡口对接焊,装配时反变形1.5°焊接后几乎无角变形。
(2)工字梁焊后因横向收缩引起的角变形,若采用焊前预先把上、下盖板压成反变形(塑性变形),然后装配后进行焊接,即可消除上、下盖板的焊后角变形。
但是上下盖板反变形量的大小主要与该板的厚度和宽度有关,同时还与腹板厚度和热输入有关。
(3)锅炉、集装箱的管接头都集中在上部,焊后引起弯曲变形所以要借用强制反变形夹紧装置,并配以对称均匀加热的痕迹顺序,交替跳焊法这样采用了在外力作用下的弹性反变形再配合以合理的受热的施焊顺序,焊后基本上可消除弯曲变形。
(4)桥式起重机的两根主梁是由左、右腹板和上、下盖板组成的箱型结构的为提高该梁的刚性,梁内设计有大、小肋板,且这些肋板角焊缝大多集中在梁的上部,焊后会引起下桡弯曲变形。
但桥式起重机技术要求规定,主梁焊后应有一定的上拱度,为解决焊后变形与技术要求的矛盾,常采用预制腹板上拱度的方法,即在备料时,预先使两块腹板留出上拱度。
论船舶薄板焊接的变形问题及控制方法船舶薄板焊接是造船工艺中的重要环节之一,它直接关系到船舶的结构强度和使用寿命。
然而,薄板焊接过程中变形问题是不可避免的,并且可能对品质和性能产生不利影响,因此需要进行有效的控制。
本文主要探讨船舶薄板焊接的变形问题及其控制方法。
一、薄板焊接的变形原因1. 焊接热效应在船舶薄板焊接过程中,温度升高会导致板材扩张,当局部温度升高到临界值时,板材就会发生塑性变形,从而引起变形。
此外,在冷却过程中,因温度梯度不同,板材会不同程度地产生收缩变形。
2. 板材内部应力当焊接完成后,板材内部会因温度变化而产生应力,这些应力可能会引起板材趋于平衡状态,导致板材产生变形。
3. 焊接接头位置焊接接头的位置会影响板材的变形。
比如,离板材中心越近的焊缝,产生的塑性变形就越大,从而导致板材变形更为严重。
1. 利用机械约束采用机械约束是控制薄板焊接变形的重要手段。
机械约束的目的是通过加固工件,限制其变形。
具体方法有加强支撑、控制板材间距、限制板材自由运动等。
为减少板材变形,应将接头位置尽可能远离板材中心,减小焊缝的影响。
此外,在设计过程中要注意接头切割的角度、位置和长度等参数,以避免板材变形。
3. 合理的焊接参数可以通过控制焊接参数来减少板材变形。
例如,降低焊接电流和焊接时间,以避免过热产生的变形。
此外,选择合适的焊接电极也非常重要,应选择适合薄板的高效率焊接电极。
4. 热裁剪和后加工在完成焊接之后,可以使用热裁剪和后加工的方式来降低板材的变形。
热裁割是指将板材沿着一条线剪开,用钢板代替,这样可以降低板材的内部应力并减缓变形的速度。
后加工包括拉伸、压缩和矫正等方式,可以在生产中有所作为。
总之,船舶薄板焊接的变形控制是一个复杂的问题,需要综合考虑许多因素并采取相应措施来降低变形影响。
在实践中,需要根据具体情况采取不同的措施,以确保船舶结构的安全和可靠性。
薄板结构件焊接变形的控制与矫正一、前言薄板结构件一般指由厚度不大于4毫米的钢板(包括不锈钢板、镀锌板、白铁皮)组焊而成的结构件。
如我厂生产的压轮钻机机棚,司机室,电铲司机室均属此类。
控制与矫正薄板结构件的焊接变形需要有高超的技术,是我厂生产的软肋。
下面就我们达成的共识进行探讨,限于水平,仅供参考。
二、焊接变形产生的原因电弧焊是一个不均匀的快速加热和冷却的过程,焊接过程中及焊后,焊接构件都将产生变形。
影响焊接变形最根本的因素是焊接过程中的热变形和焊接构件的刚性条件。
在焊接过程中的热变形受到了构件刚性条件的约束,出现了压缩塑性变形,这就产生了焊接残余变形。
(一)影响焊接热变形的因素焊接工艺方法。
不同的焊接方法,将产生不同的温度场,形成的热变形也不相同。
一般来说,自动焊比手工焊加热集中,受热区窄,变形较小。
CO2气体保护焊焊丝细,电流密度大,加热集中,变形小。
2.焊接参数。
即焊接电流、电弧电压和焊接速度。
线能量越大,焊接变形越大。
焊接变形随焊接电流和电弧电压的增大而增大,随焊接速度增大而减小。
在3个参数中,电弧电压的作用明显,因此低电压高速大电流密度的自动焊变形较小。
3.焊缝数量和断面大小。
焊缝数量越多,断面尺寸越大,焊接变形越大。
4.施工方法。
连续焊、断续焊的温度场不同,产生的热变形也不同。
通常连续焊变形较大,断续焊变形最小。
5.材料的热物理性能。
不同的材料,导热系数、比热和膨胀系数等均不相同,产生的热变形也不相同,焊接变形也不相同。
(二)影响焊接构件刚性系数的因素1构件的尺寸和形状。
随着构件刚性的增加,焊接变形越小。
2胎夹具的应用。
采用胎夹具,增加了构件的刚性,从而减少焊接变形。
3装配焊接程序。
装配焊接程序能引起构件在不同装配阶段刚性的变化和重心位置的改变,对控制构件的焊接变形有很大的影响。
一般来说,焊接构件在拘束小的条件下,焊接变形大,反之,则变形小。
三、薄板结结构焊接变形的种类任何钢结构的焊接变形,可分为整体变形和局部变形。
区域治理调查与发现不锈钢薄板焊接变形影响因素与控制方法李学鸥哈电集团(秦皇岛)重型装备有限公司,河北 秦皇岛 066206摘要:薄板焊接在众多领域中都得到了运用,例如在核电领域二、级容器的制造的过程中,采用大量的薄壁不锈钢材料之后,使得容器具有了较长的使用寿命,提高了介质的清洁度。
但是在实际应用中也出现过一定的问题,例如国外先进国家采用专门的焊接工装和装配夹具,进行新的焊接变形控制工艺的实施,依然无法避免变形。
而我国由于采用新的焊接变形控制工艺时间较晚,因此也具有工艺方法上的局限性。
例如在不锈钢薄板焊接的时候,容易造成焊接变形情况,使产品不满足设备图纸及其标准要求,其缺陷处理、返修影响产品的交货期,增加制造成本等等。
即便是性能指标合格,但接口尺寸的变化,也给现场设备安装带来一定的难度。
这一问题对于国外先进国家的技术来说,也是具有相当难度的。
因此,本文结合实际施工工艺,期望对于不锈钢薄板焊接变形的影响因素以及控制进行分析,为今后提升薄板焊接工艺水平具有参考价值。
关键词:薄板焊接;控制变形;变形因素薄板焊接变形一般具有多元性和复杂性,因此国内外进行薄板焊接制造技术的研究,都强调要注重焊接质量,也就是要求对控制工艺和影响因素进行分析。
我国在进行薄板焊接工艺上不断迈向新台阶,与国外技术的差距逐渐变小。
在理论和实践领域,对于薄板焊接变形的质量影响因素分析都获得了大量成果。
一、不锈钢薄板变形因素分析一个操作工人在薄板焊接的施工中,为了达到焊接及成型质量的提升,往往要注重薄板焊接变形中具有多元性和复杂性的特点。
为了实现对薄板焊接变形的控制,必须要先对薄板焊接工艺进行充分的了解。
质量控制内容包括焊接前的设计,焊接过程中的控制等等。
要充分考虑变形可能产生的因素,采取有效的控制措施加以应对。
在切割方法和切割质量上,注重对捍薄板焊接变形的影响[1]。
首先要看到在进行焊接坡口加工的时候,坡口角度是否过大,钝边成型质量情况,尺寸均匀情况。
论船舶薄板焊接的变形问题及控制方法船舶薄板焊接的变形问题是指在船舶制造过程中,由于焊接引起的板材变形现象。
船舶薄板焊接的变形主要有以下几个方面:焊接接头区域的局部收缩变形、板材整体弯曲变形、板材局部扭曲变形和板材表面变形等。
这些变形不仅会影响船舶的外观质量,还会对船舶的性能、稳定性和安全性产生影响。
必须采取有效的控制方法来减少船舶薄板焊接的变形。
1.采用预留焊接变形量的方法:在板材焊接前,对板材进行预留,通过计算和试验确定合适的焊接变形量,然后在焊接过程中通过适当的补焊和拉伸方法来达到预留变形量。
这种方法可以将变形分散到整个板材上,减少焊接接头区域的局部变形。
2.采用焊接顺序控制:在焊接过程中,可以合理安排焊接的顺序,先从板材中心区域开始焊接,再逐渐向两侧进行焊接。
这样可以避免板材整体弯曲变形,使变形集中在板材中心区域,减少局部变形。
3.采用焊接参数优化控制:合理选择焊接参数,如焊接速度、焊接电流、焊接温度等,通过调整焊接参数来控制焊接变形。
可以使用辅助装置,如加热装置或加压装置,来控制板材的温度和形变。
4.采用焊接残余应力调控方法:通过在焊接过程中施加外部应力或者局部加热来调节焊接残余应力的分布,从而减少板材的变形。
5.采用焊接后矫正变形的方法:在焊接完成后,通过机械矫正、矫直或加热矫正等方法来纠正板材的变形。
这种方法可以在保证焊接质量的修复已经产生的变形。
船舶薄板焊接的变形问题是一个复杂而严重的问题,需要采取多种控制方法来减少变形的发生。
需要综合考虑板材材料特性、焊接工艺、焊接参数和焊接设备等因素,并通过合理的设计和工程实践来解决变形问题,以提高船舶焊接质量和性能。
薄板焊接工艺及焊缝质量控制引言薄板焊接是一种常见的工艺,广泛应用于汽车、航空、船舶、家电等领域。
薄板焊接工艺的质量控制直接影响产品的使用寿命和安全性。
本文将介绍薄板焊接的常见工艺和焊缝质量控制方法,希望能够对相关行业的从业者有所帮助。
一、薄板焊接工艺1.1 选择合适的焊接方法薄板焊接通常采用气体保护焊、激光焊、电阻焊等方法。
在选择焊接方法时需要考虑薄板的材质、厚度、形状和焊接要求等因素,以确保焊接质量和效率。
1.2 设计合理的焊接接头薄板焊接的接头设计应该尽量减少应力集中和变形,提高焊接强度和疲劳寿命。
常见的焊接接头形式包括角焊接、对接焊接、角对接焊接等,需要根据具体情况选择合适的接头形式。
1.3 控制焊接参数在进行薄板焊接时,需要控制焊接电流、电压、焊接速度、焊丝直径、气体流量等参数,以确保焊接过程稳定、均匀。
还需要注意预热和后热处理,避免焊接产生裂纹和变形。
1.4 选择合适的焊接材料焊接材料的选择对焊接质量有着重要影响。
通常情况下,焊接材料应该与基材具有相近的化学成分和机械性能,以降低焊接产生的变形和裂纹。
1.5 检验焊接质量焊接完成后需要对焊缝进行检验,包括外观检查、尺寸检查、焊接强度检验、气孔检验等。
只有通过了严格的检验,才能保证焊接质量达到要求。
二、焊缝质量控制2.1 外观质量薄板焊接的外观质量是衡量焊接质量的重要指标之一。
焊缝应该平整、无裂纹、气孔、夹渣等缺陷,焊接起始和终止处应该光滑过渡,不应有太大的高度差。
2.2 尺寸质量薄板焊接的尺寸质量包括焊缝宽度、高度、长度等参数。
焊缝尺寸应该符合设计要求,不应该有偏差和超差,以保证焊接强度和密封性。
2.3 焊接强度焊接强度是评价焊缝质量的重要指标,通常通过拉伸实验、冲击试验、弯曲试验等方法来进行检验。
焊接强度应该满足设计要求,以确保焊接部位的结构安全可靠。
2.4 气孔和夹渣气孔和夹渣是薄板焊接中常见的缺陷,对焊接质量有着重要影响。
气孔和夹渣会降低焊接强度、导致腐蚀和疲劳裂纹的产生,因此需要采取措施避免产生这些缺陷。
薄板焊缝防变形措施方案引言薄板焊接是一种常见的工艺,但由于焊接过程中的热影响、焊接热收缩等因素,容易导致焊缝变形。
焊缝的变形会影响零件的装配精度、尺寸稳定性以及使用效果,因此需要采取一系列防变形措施来保证焊接质量和零部件的稳定性。
1. 材料选择选择具有较小热膨胀系数的材料,可以减小焊缝产生的变形。
一般来说,低碳钢或不锈钢都是较好的选择。
2. 工艺设计在进行薄板焊接前,需要进行详细的工艺设计,包括焊接位置、焊接顺序、装夹方式等。
2.1 焊接位置尽量将焊缝设计在结构中心或对称位置,以减小焊缝变形。
避免将焊缝放置在重要位置,如连接面或装配孔上。
2.2 焊接顺序合理的焊接顺序可以减小瞬态热应力和热塑性变形。
一般来说,从内部向外部的顺序焊接可以减小变形。
也可采用交叉焊接顺序,即分成多个小区域交错焊接。
2.3 装夹方式适当的装夹方式可以减小焊缝的变形,主要有以下几种方式:- 使用适当的夹具和固定支撑,使焊件受力均衡,减小变形。
- 采用气动夹具,通过内部气压来固定焊件,减小变形。
3. 焊接参数控制合理的焊接参数可以控制焊缝的变形。
3.1 焊接电流和电压合理选择焊接电流和电压可以控制焊缝的热输入量,从而减小热变形。
3.2 焊速控制合适的焊接速度可以减少热影响区的面积,减小变形。
太快的焊接速度会增加焊接热输入,太慢的焊接速度则会增加变形风险。
3.3 焊接顺序将焊缝分成多个局部区域进行焊接,并遵循逆时针或顺时针的焊接顺序,可以减小变形。
4. 临时固定和支撑采用合适的临时固定和支撑方式,可以有效减小焊缝变形。
4.1 用临时支撑支撑构件在进行焊接之前,可以在焊缝附近使用临时支撑件来支撑构件,从而减小变形。
4.2 采用临时固定件夹紧焊缝在焊接过程中,使用临时固定件夹紧焊缝,以减小受热部位的变形。
5. 焊后处理焊后处理可以进一步减小焊缝的变形。
5.1 热处理采用热处理方法,例如退火或回火处理,可以减小焊接残余应力,进一步减小焊缝变形。
M
管理与控制
anagement &
Control
65
薄板焊接变形控制工艺
马钢重型机械设备制造公司
(安徽马鞍山243000)
袁有轩
【摘要】在大面积薄板焊接工程中,焊接变形量的大小是衡量该铆焊件成功与否的重要标志,因此,
控制焊接变形是技术人员重视并致力于研究的课题。
本文就夏顺项目焊接件驱动侧门的成功焊接制作经验,阐述控制薄板焊接变形的一些有效的方法。
驱动侧门是夏顺项目除磷导卫中典型的薄板焊接件,在常规工艺方法下焊接会产生较大面积的薄板(δ=3mm )变形,整个面板部分平面度,最高点1cm ,最低边也有7 8mm 扭曲变形,不能满足图样位置公差的要求,因此,我们要制定详细的焊接工艺,通过严格控制各焊接参数来保证变形量。
1.结构件及变形基本形态分析
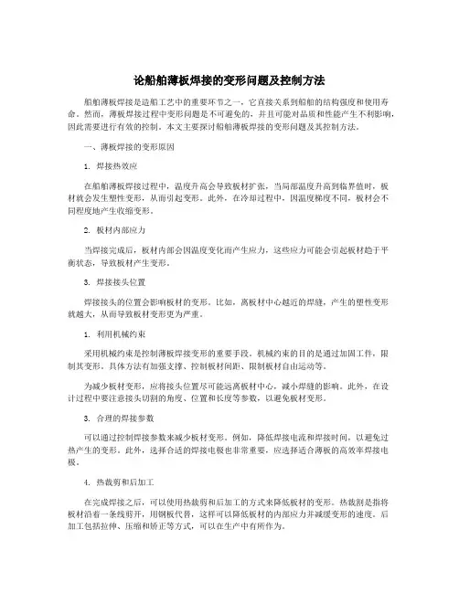
驱动侧门是由两块4400mm ˑ870mm ˑ3mm 主面板,并且在板反面焊接纵横向板条做骨架支撑结构,然后在通过之前做好的立柱在现场通过铰链焊接在一起,可自由开合的门体结构,其结构如图1所示。
图1
大面积薄板焊接焊缝形式主要为对接和搭接。
但这两种焊缝形式产生的变形基本一样,除产生横向收缩和纵向收缩外(见图2、3),还会产生失稳翘曲变形(见图4),即常见的薄板焊接后产生的鼓包。
2.焊接变形原因分析
(1)面积大,板比较薄,背面板条与薄板对接,
根据焊接件通用技术条件规定面板的平面度≤4mm ,这就要求在施工时根据理论与施工经验来制定严格的施工工艺,稍不注意就会使面板产生较大的凸起,给后续施工带来很大的麻烦。
重新返修难度较大,同时会使生产成本大大地增加。
问题产生原因主要
S
现场解决方案
olutions
66
是在焊接工程中由于对焊接应力和变形产生的机理不了解,焊接应力释放不完全,因此要合理的进行施工工艺安排,从而控制焊接应力。
(2)钢板受热不均产生变形,造成钢板扭曲。
3.焊接工艺剖析
图5给出了引起焊接应力和变形的主要因素及其内在联系。
由图5可以看出,焊接时局部不均匀的热输入是产生焊接应力与变形的决定因素。
而热输入是通过材料、制造和结构因素所构成的内外拘束度而影响热源周围的金属运动,最终形成焊接应力的变形。
材料因素主要为材料特性、热物理常数及力学性能。
制造因素(工艺措施、夹持状态)和结构因素(构件形状、厚度及刚性等)则更多地影响着热源金属的外拘束度。
随焊接热过程而变化的内应力场和构件变形,称为焊接瞬态应力与变化。
而焊后,在室温条件下残留于构件中的内应力场和宏观变化,称为焊接残余应力与焊接残余变形。
图5引起焊接应力与变形的主要因素及其内在联系
4.优化焊接工艺确保焊接变形
(1)焊接方法先焊短焊缝后焊长焊缝,采取分段退焊,由内向外依次进行。
如图1中的背面板条短缝,将其由内向外焊接为一体,可自由收缩为一整体长条。
同理,焊完所有短缝,所有中心板都成为焊接后得到自由收缩、基本无应力的若干长条,然后再将每个长条由内向外连接起来,也属于在自由收缩状态下成形,这样焊接应力很小,变形也很小。
(2)分段退焊基本原理分段退焊的原理与间
歇焊和减少焊接热输入的原理基本是一样的,主要是缩小焊接区与结构整体之间的温差,从而减少变形;同时由于头尾相接的焊接顺序,前一段焊缝刚冷却下来,后一段焊缝的热量就会给前一段一部分,使其得到一次退火的机会,同时减小了前后的温差,因而消除应力、减少变形。
根据实践经验,背面板条分段退焊,应以一根焊条为一个循环,一根焊条约焊200mm ,这样要比500 600mm 一个循环变形要小的多。
这样焊的缺点是接头增加,降低美观程度,但比变形后再去处理变形要合算的多。
(3)由内向外依次进行的基本原理
如图1中
先焊中间部位横短板条再焊纵的长板条,因为两板相焊,焊缝会产生横向收缩和纵向收缩,又因内部是封闭部位,外部属自由端(越往外越明显),由内向外可使焊缝的横、纵焊缝自由收缩;反之,若先焊外部,自由端被固定,再焊内部时,焊缝的横、纵向收缩都会受到限制,因而产生较大应力,从而产生较大变形。
(4)由多名焊工均布对称施焊的基本原理
由
于不对称受热而引起变形,长条板不对称受热而引起变形。
在面板的焊接中也要由多名焊工均布对称施焊,这样可以防止由于不对称受热引起偏心力而引起变形,若对称受热,即使有应力存在,也不会引起变形,且越往外越明显,这是因为两侧的应力相等而又有足够的宽度,不会使中心板产生弯曲。
5.结语
优化焊接方法后,整个门面板看上去很平整,通过检验整个面板高低差只有3mm 左右,顺利通过夏顺方面检验交付装配现场。
(20110230)
櫧櫧櫧櫧櫧櫧櫧櫧櫧櫧櫧櫧櫧櫧櫧櫧櫧櫧櫧櫧
李万君荣获“中华技能大奖”
继2010年底荣获中国北车长客股份公司“特等劳模”称号后,2011年2月22日,电焊工李万君又登上了我国“中华技能大奖”的领奖台。
“中华技能大奖”是国家对一线技术工人的最高褒奖,素有“工人院士”之称。
之所以能从全国数十万技术工人中脱颖而出,因为李万君“代表了车辆转向架构架焊接的世界最高水平”。
(中工网—《工人日报》)。