人工神经网络BP算法及数字识别
- 格式:pdf
- 大小:348.22 KB
- 文档页数:25
基于BP神经网络的手写数字识别手写数字识别是一项十分重要的计算机技术,它在图像识别、自然语言处理、人工智能等众多领域有着广泛的应用。
本文将介绍一种基于BP神经网络的手写数字识别方法。
1. BP神经网络简介BP神经网络是一种常见的人工神经网络模型,它由输入层、隐含层和输出层组成。
每个神经元都由一个非线性函数进行激活,从而产生相应的输出。
BP神经网络的学习过程使用反向传播算法(Back Propagation)进行优化,通过不断更新权值和偏置项,使得网络能够学习到输入与输出之间的关系。
2. 数据集介绍手写数字识别数据集是机器学习领域中的经典数据集之一。
该数据集由MNIST官网提供,包含60000张28x28的训练图像和10000张28x28的测试图像,每张图像都标注了相应的手写数字。
3. 特征提取与数据预处理在进行手写数字识别时,需要将图像转化为数字特征向量。
这里使用了直接将每个像素值作为特征的方法,将28x28的图像转化为784维的特征向量。
为了避免过拟合,还需要对数据进行预处理,包括归一化、降噪等操作。
本文使用的方法是将图像像素值从0-255缩放到0-1之间,同时采用高斯滤波对图像进行降噪处理。
在构建BP神经网络模型时,需要确定网络的层数、每层的神经元数、学习率等超参数。
由于该数据集比较简单,这里采用了一个简单的三层神经网络模型,其中隐含层有50个神经元,输出层有10个神经元,分别代表数字0-9。
此外,为了避免过拟合,还使用了Dropout方法进行正则化。
5. 训练模型与测试模型训练模型时,采用随机梯度下降算法进行优化,每次迭代使用一个随机的batch数据进行训练。
在训练过程中,还记录并输出模型的训练集和测试集准确率。
测试模型时,输入测试数据,并将输出结果与真实标签进行比较,计算模型的准确率和混淆矩阵。
在该数据集上,该方法的准确率可以达到98%以上。
6. 总结与展望本文介绍了一种基于BP神经网络的手写数字识别方法,该方法具有较高的准确率和稳定性。
基于BP神经网络的手写数字识别手写数字识别是人工智能领域中重要的任务之一,其主要是通过计算机视觉和机器学习技术,将手写数字图像转换为可识别的数字。
而基于BP神经网络的手写数字识别算法是目前较为常用和有效的方法之一。
BP神经网络是一种前馈式反向传播神经网络,它模拟了人类的神经系统的工作原理。
BP神经网络由输入层、隐含层和输出层组成,通过反向传播算法进行权重调整,最终实现对输入信息的分类和识别。
1. 数据集准备:首先需要准备一个手写数字的数据集,这个数据集包含了一系列的手写数字图像和对应的标签(即数字)。
可以使用已有的公开数据集,如MNIST数据集,它包含了60000张训练图像和10000张测试图像。
2. 数据预处理:对于手写数字图像,首先需要将其转换为灰度图像,然后进行二值化处理,转换为黑白图像。
接着,可以对图像进行一些预处理操作,如图像增强、降噪等,以提高识别精度。
3. 网络模型设计:BP神经网络的设计是整个算法的核心。
可以选择不同的网络结构,如单隐含层、多隐含层等,根据实际需求进行设计。
通常,输入层和输出层的节点数是固定的,而隐含层的节点数可以根据实际情况进行调整。
4. 网络训练:将数据集进行划分,分为训练集和验证集。
然后,使用训练集对网络进行训练,通过反向传播算法进行权重的调整。
在每次训练迭代时,通过计算损失函数的值,来评估网络的性能。
可以选择不同的优化算法,如梯度下降、Adam等,以提高训练效果。
5. 网络测试:完成网络的训练后,可以使用测试集对网络进行测试,评估其在未见过的数据上的性能。
可以通过计算准确率、召回率、精确度等指标来评估模型的性能。
6. 模型调优:根据测试结果,可以对网络的参数进行调整,如学习率、迭代次数等,以提高模型的性能。
也可以通过改变网络结构、引入正则化方法等,来进一步优化模型。
基于BP神经网络的手写数字识别算法在实际应用中取得了不错的效果,但也存在一些问题,如对于复杂手写数字的识别效果不佳、过拟合等。
基于BP神经网络的手写数字识别BP神经网络是一种常用的人工神经网络模型,也是一种在手写数字识别领域取得良好效果的方法之一。
手写数字识别是指通过计算机对手写数字进行识别和分类,这在现代社会中有着广泛的应用,比如验证码识别、自动识别银行支票和自动识别信封上的邮政编码等。
BP神经网络是一种典型的前向反馈网络,它由输入层、隐层和输出层组成,具有较强的非线性映射能力和逼近性能。
在手写数字识别中,BP神经网络可以通过学习样本数据来训练网络,使得网络能够准确地识别各种手写数字。
下面将介绍基于BP神经网络的手写数字识别的具体实现过程。
一、数据预处理在进行手写数字识别之前,首先需要对手写数字图像进行预处理。
通常情况下,手写数字图像是一个灰度图像,我们可以对图像进行二值化处理,将其转换为黑白图像。
然后,可以对图像进行分割,将每个手写数字从图像中分离出来,这样可以降低识别的复杂度。
还需要对手写数字进行尺寸归一化处理,将其缩放到统一的大小,以便于网络的训练和识别。
二、特征提取在进行手写数字识别时,通常需要对手写数字进行特征提取,以便于网络学习和识别。
常用的特征提取方法包括灰度直方图、边缘检测、轮廓提取、形状描述子等。
这些特征可以帮助网络更好地理解手写数字的形状和结构,从而提高识别的准确性。
三、构建BP神经网络模型构建BP神经网络模型是手写数字识别的关键一步。
在构建网络模型时,需要确定输入层的大小、隐层的大小和输出层的大小。
通常情况下,输入层的大小取决于手写数字的特征向量的维度,隐层的大小可以通过交叉验证的方法确定,输出层的大小则取决于手写数字的类别数。
在确定网络结构后,还需要确定网络的激活函数、学习率和训练轮数等超参数。
四、网络训练和优化在构建BP神经网络模型后,需要对网络进行训练和优化。
BP神经网络通常使用反向传播算法进行训练,通过最小化损失函数来调整网络的权值和偏置,使得网络能够更好地拟合训练数据。
在网络训练过程中,还需要使用一些优化算法来加速收敛,比如随机梯度下降、动量法、Adam等。
[收稿日期]20090315 [作者简介]卜富清(1979),男,2002年大学毕业,讲师,硕士生,现主要从事图像识别方面的研究工作。
基于BP 神经网络的数字识别 卜富清 (成都理工大学信息管理学院,四川成都610059;长江大学一年级工作部,湖北荆州434023) 王茂芝,于庆刚 (成都理工大学信息管理学院,四川成都610059)[摘要]介绍了字符识别的几种方法及神经网络的基本原理,并将BP 神经网络应用于数字识别,选取最佳的隐含层节点数及训练样本个数,实现了基于BP 神经网络的数字识别。
仿真试验结果表明,BP 神经网络可以对阿拉伯数字进行快速、准确的识别,具有广泛的应用前景。
[关键词]BP 神经网络;数字识别;MA TL AB[中图分类号]TP391[文献标识码]A [文章编号]16731409(2009)02N29302数字字符识别[1](Numeral Recognition )是光学字符识别(Optical Character Recognition ,OCR )技术的一个重要分支。
在大规模数据统计,邮件分拣,汽车牌照、支票、财务、税务、金融等有关数字编号的识别方面得到广泛应用,因此成为多年来研究的一个热点。
而人工神经网络(Artificial Neural Networks ,简称ANN )具有良好的容错能力、强大的分类能力、自适应和自学习等特点,备受人们的重视,在字符识别领域得到了广泛的应用。
用ANN 进行字符识别主要有2种方法:一是先对待识别字符进行特征提取,然后用所获得的特征来训练神经网络分类器。
这种网络的识别效果与字符特征提取的完备性有关;二是充分利用神经网络的特点,直接把待处理的图像输入网络,由网络自动实现特征提取直至识别。
这种网络的识别速度与输入的待处理图像大小有关。
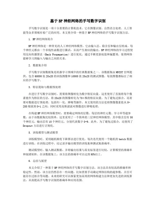
笔者利用第2种方法将B P 网络应用于数字识别中。
图1 BP 神经网络结构图1 BP 神经网络的基本原理BP 神经网络是一种典型的前馈神经网络[2],其网络的基本结构如图1所示,B P 算法属于有监督式的学习算法,其主要思想是:输入学习样本,使用反向传播算法对网络的权值和偏差进行反复的调整训练,使输出的向量与期望向量尽可能地接近,当网络输出层的误差平方和小于指定的误差时训练完成,保存网络的权值和偏差。
基于BP神经网络的手写数字识别手写数字识别是计算机视觉领域的一个重要任务,它可以将手写数字转化为可识别的数字形式。
BP神经网络是一种常用的人工神经网络模型,它通过反向传播算法来训练模型,实现对手写数字的识别。
BP神经网络中的基本单元是神经元,它接收输入信号并通过激活函数进行处理,然后输出给下一层的神经元。
在手写数字识别任务中,神经网络的输入是一个数字图像,经过一系列的卷积、池化和全连接操作,最后输出一个表示数字的向量。
我们需要准备一个包含手写数字的数据集,该数据集包括一系列的手写数字图像和对应的标签。
可以使用MNIST数据集作为训练集和测试集,它包含了大量的手写数字图像和对应的标签。
然后,我们需要对数据集进行预处理,将图像进行灰度化处理,并将像素值归一化到0-1之间。
通过这些预处理操作,可以帮助模型更好地学习数字的特征。
接下来,我们需要构建BP神经网络模型。
该模型包括输入层、隐藏层和输出层。
输入层的神经元数目与图像的像素数目相等,隐藏层的神经元数目可以根据实际情况进行选择,输出层的神经元数目为10,分别代表数字0-9。
在模型训练过程中,我们需要定义损失函数来衡量模型输出与标签之间的差异。
常用的损失函数是交叉熵损失函数,它可以有效地衡量两个概率分布之间的距离。
然后,我们利用反向传播算法来更新模型的参数,通过多次迭代来不断优化模型的性能。
在每一次迭代中,我们将训练集中的手写数字图像输入到模型中,并根据损失函数计算损失值,然后利用反向传播算法来更新模型的参数。
我们使用测试集来评估模型的性能。
将测试集中的手写数字图像输入到模型中,得到模型的输出,然后将模型的输出与标签进行对比,计算模型的准确率。
基于BP神经网络的手写数字识别手写数字识别是人工智能领域中一个重要的研究方向。
它是指通过计算机对手写数字的图像进行识别和分类,从而实现对手写数字的自动识别。
BP神经网络是一种常用的模式识别方法,可以应用于手写数字识别任务中。
BP神经网络,全称为反向传播神经网络,是一种多层前馈神经网络。
其核心思想是通过训练来调整网络中连接权重的值,从而实现对输入模式的分类和识别。
BP神经网络由输入层、隐藏层和输出层组成,其中每个神经元与其他层的神经元相连。
手写数字识别任务的基本步骤如下:1. 数据预处理:需要对手写数字图像进行预处理,包括图像的灰度化、二值化、降噪等操作。
这样可以使得输入的图像数据更加规范化,便于网络的学习和训练。
2. 网络的构建:根据手写数字识别的需求,设计一个合适的BP神经网络结构。
一般来说,输入层的神经元数量与图像的像素数量相等,隐藏层的神经元数量可以根据实际情况进行设置,输出层的神经元数量一般为10,对应于0-9这10个数字的分类。
3. 训练网络:通过反向传播算法对网络进行训练。
随机初始化网络中的连接权重,并将输入的样本数据通过网络前向传播,得到网络的输出结果。
然后,计算输出结果与样本标签之间的误差,并根据误差调整网络中的连接权重。
通过多次迭代训练,直到网络的输出结果与样本标签的误差达到预定的阈值或者收敛。
4. 测试与评估:使用测试集对训练好的网络进行测试,并评估网络的性能。
可以计算识别准确率、召回率、精确率等指标,来评估网络的性能。
手写数字识别任务是一个典型的图像分类问题,其难点主要在于图像的非结构化和特征的高度变异性。
BP神经网络通过多次迭代训练,不断调整网络中的连接权重,可以逐渐提高网络的分类性能和准确度。
BP神经网络也存在一些问题,如容易陷入局部极小值、训练时间较长等。
为了提高手写数字识别任务的性能,可以采用一些改进的方法,如卷积神经网络(CNN)。
卷积神经网络通过引入卷积层和池化层,可以自动提取图像的局部特征,从而提高网络的特征表示能力和分类准确率。
BP人工神经网络算法的探究及其应用
BP人工神经网络算法是一种基于反向传播原理的人工神经网络,具有很好的非线性拟合能力和适应性,被广泛应用于数据挖掘、图像识别、自然语言处理等领域。
BP网络的基本结构由输入层、隐藏层和输出层组成。
输入层接收外界输入的数据,隐藏层进行信息处理和转化,输出层则输出网络的结果。
BP算法主要包括前向传播和反向传播两个过程。
在前向传播过程中,网络通过输入层接收输入信息,经过隐藏层的处理后,产生输出结果。
在反向传播过程中,网络根据误差信号,将误差一步步向前传播,不断调整各个层次之间的连接权值,直至误差最小化,从而实现网络训练和学习。
BP网络算法具有很强的泛化能力和适应性。
它不需要先验知识,不断通过调整权值来精确匹配输入数据与输出结果之间的关系,适用于处理各种复杂的非线性问题。
BP算法还具有很好的稳定性和鲁棒性,在模型参数调整过程中不易陷入局部极小值,训练后的网络具有很强的泛化能力和鲁棒性。
BP神经网络算法已经成功应用于图像识别、自然语言处理、文本分类、金融风险评估等领域。
例如,基于BP算法的手写数字识别系统,在MNIST(美国国家标准与技术研究所)数据集上取得了较好的识别率,已经被广泛应用于银行卡号识别等场景;基于BP算法的股票预测模型,在对历史股票数据进行训练后,能够对未来股票价格变化做出预测,帮助金融从业人员做出更为准确的投资决策。
总之,BP神经网络算法作为一种基于反向传播原理的人工神经网络,具有很强的非线性拟合能力和适应性,能够广泛应用于各个领域。
预计在未来,随着人工智能技术的不断发展和完善,BP算法将会带来更多的应用和领域的拓展。
基于BP神经网络的手写数字识别手写数字识别是一项重要的模式识别任务,它可以应用于自动识别银行支票上的金额、自动识别信封上的邮政编码等。
目前,基于BP神经网络的手写数字识别已经得到了广泛的研究和应用。
本文将介绍BP神经网络的原理和手写数字识别的实现过程,并通过实验验证其性能。
一、BP神经网络概述1.1 BP神经网络原理BP神经网络是一种常见的人工神经网络,它由输入层、隐层和输出层组成。
在BP神经网络中,输入层接收输入信号,隐层和输出层分别进行信息处理和输出。
神经元之间的连接权值是网络学习的关键参数,它决定了神经网络的性能。
BP神经网络通过反向传播算法来调整连接权值,使得网络输出与期望输出尽可能接近。
BP神经网络的训练过程包括前向传播和反向传播两个阶段。
在前向传播阶段,输入数据经过各层神经元的激活函数计算,得到网络的输出。
在反向传播阶段,根据网络输出与期望输出的误差,通过梯度下降算法来更新连接权值,使得误差最小化。
通过多次迭代训练,可以使神经网络不断优化,提高识别精度。
二、手写数字识别的实现2.1 数据集准备手写数字识别的数据集通常是由大量的手写数字图片组成,每张图片都对应一个标签,表示该图片代表的数字。
在本文实验中,我们将采用MNIST数据集作为手写数字识别的训练和测试数据集。
2.2 神经网络架构设计针对手写数字识别任务,我们设计了一个简单的BP神经网络架构。
该神经网络包括一个输入层、一个隐层和一个输出层。
输入层的节点数为图片像素的维度,输出层的节点数为10,代表数字0-9。
隐层的节点数为自定义的参数,通过实验来确定最佳的隐层节点数。
通过使用MNIST数据集进行训练,我们将输入图片进行预处理,将像素值进行归一化处理,然后作为神经网络的输入。
通过前向传播和反向传播算法,不断更新神经网络的连接权值,使得网络输出与期望输出尽可能接近。
在训练过程中,我们采用交叉熵损失函数作为误差函数,采用随机梯度下降算法来更新连接权值。
基于BP神经网络的手写数字识别手写数字识别是指通过计算机对人工手写的数字进行识别和分类。
它在现代生活中具有广泛的应用,如识别手机号码、银行卡号码、地址等等,其实现的关键是建立一个准确、稳定和高效的识别模型。
本文将介绍基于BP神经网络的手写数字识别方法。
BP神经网络是一种常用的人工神经网络,它由输入层、隐藏层和输出层组成。
输入层接收手写数字的特征数据,隐藏层负责数据处理和特征提取,输出层输出最终的识别结果。
BP神经网络具有自学习能力,通过反向传播算法不断调整网络的权值和偏置,使得网络的输出更加准确。
手写数字识别的关键是提取有效的特征。
在基于BP神经网络的手写数字识别中,常用的特征提取方法包括灰度化处理、图像分割、尺寸归一化等。
将手写数字进行灰度化处理,将图像数据从RGB色彩空间转换为灰度值表示,减少计算量。
然后,进行图像分割,将每个数字从原始图像中划分出来,以便进行单独的识别。
对每个数字进行尺寸归一化,将其形状调整为相同的大小,以方便输入到BP神经网络中。
接下来是BP神经网络的训练过程。
将手写数字的特征数据输入到网络的输入层。
然后,通过正向传播算法将数据在网络中传递,直到输出层输出最终的识别结果。
根据输出结果和实际标签计算误差,并使用反向传播算法调整网络的权值和偏置,使得误差最小化。
重复这个过程,直到网络的输出结果达到预期的精度。
在训练完毕后,就可以使用BP神经网络对新的手写数字进行识别了。
将新的手写数字进行与训练集相同的特征提取过程,然后输入到已训练好的BP神经网络中,得到最终的识别结果。
基于BP神经网络的手写数字识别方法涉及到特征提取、网络训练和识别三个关键步骤。
通过有效的特征提取和网络训练,可以提高识别的准确性和稳定性。
随着深度学习算法的发展,基于BP神经网络的手写数字识别方法还可以进一步优化,提高识别效果。
BP神经网络算法BP神经网络算法(BackPropagation Neural Network)是一种基于梯度下降法训练的人工神经网络模型,广泛应用于分类、回归和模式识别等领域。
它通过多个神经元之间的连接和权重来模拟真实神经系统中的信息传递过程,从而实现复杂的非线性函数拟合和预测。
BP神经网络由输入层、隐含层和输出层组成,其中输入层接受外部输入的特征向量,隐含层负责进行特征的抽取和转换,输出层产生最终的预测结果。
每个神经元都与上一层的所有神经元相连,且每个连接都有一个权重,通过不断调整权重来优化神经网络的性能。
BP神经网络的训练过程主要包括前向传播和反向传播两个阶段。
在前向传播中,通过输入层将特征向量引入网络,逐层计算每个神经元的输出值,直至得到输出层的预测结果。
在反向传播中,通过计算输出层的误差,逐层地反向传播误差信号,并根据误差信号调整每个连接的权重值。
具体来说,在前向传播过程中,每个神经元的输出可以通过激活函数来计算。
常见的激活函数包括Sigmoid函数、ReLU函数等,用于引入非线性因素,增加模型的表达能力。
然后,根据权重和输入信号的乘积来计算每个神经元的加权和,并通过激活函数将其转化为输出。
在反向传播过程中,首先需要计算输出层的误差。
一般采用均方差损失函数,通过计算预测值与真实值之间的差异来衡量模型的性能。
然后,根据误差信号逐层传播,通过链式法则来计算每个神经元的局部梯度。
最后,根据梯度下降法则,更新每个连接的权重值,以减小误差并提高模型的拟合能力。
总结来说,BP神经网络算法是一种通过多层神经元之间的连接和权重来模拟信息传递的人工神经网络模型。
通过前向传播和反向传播两个阶段,通过不断调整权重来训练模型,并通过激活函数引入非线性因素。
BP 神经网络算法在分类、回归和模式识别等领域具有广泛的应用前景。
基于BP神经网络的手写数字识别随着人工智能技术的不断发展,机器学习和深度学习成为了当前热门的研究领域之一。
基于神经网络的手写数字识别技术也成为了人们关注的焦点之一。
在这个领域中,BP神经网络因其简单易用和良好的性能而备受青睐。
本文将从BP神经网络的基本原理、手写数字识别的应用场景和实现方法进行介绍,希望能够为读者带来有效的基础知识和应用指导。
一、BP神经网络的基本原理BP神经网络是一种常见的人工神经网络模型,它由输入层、隐藏层和输出层组成,每层包含若干个神经元。
输入层负责接收数据并传递给隐藏层,隐藏层进行信息处理然后传递给输出层。
BP神经网络的学习过程主要包括前向传播和反向传播两个过程。
在前向传播过程中,输入数据首先通过输入层传递给隐藏层,然后根据权值和偏置进行线性组合并经过激活函数处理,得到隐藏层的输出。
再由隐藏层的输出通过权值和偏置进行线性组合并经过激活函数处理,最终得到输出层的输出。
这个过程即为前向传播,目的是得到神经网络的输出结果。
在反向传播过程中,通过计算输出层与真实值之间的误差,再根据误差值调整隐藏层和输出层之间的权值和偏置,然后逐层向前调整直至输入层,以此来更新神经网络的参数,使神经网络逐渐趋向收敛。
这个过程即为反向传播,目的是通过误差反向传播,不断调整参数,提高神经网络的准确性。
以上就是BP神经网络的基本原理。
下面我们将介绍基于BP神经网络的手写数字识别的应用场景以及具体的实现方法。
二、手写数字识别的应用场景手写数字识别是一种将手写数字图片转换为对应数字的技术,其应用场景非常广泛。
比如邮政行业中对邮件上的邮政编码进行自动识别,银行行业中对支票上的金额进行自动填写,以及教育行业中对学生的手写作业进行自动批改等等,都可以应用手写数字识别技术。
在这基于BP神经网络的手写数字识别技术被广泛应用,因为BP神经网络具有简单易用、可靠性高的特点,可以有效地识别复杂的手写数字图像。
基于BP神经网络的手写数字识别的实现方法主要包括数据预处理、神经网络设计、模型训练和模型测试四个步骤。
基于BP神经网络的手写数字识别一、引言二、BP神经网络原理BP神经网络(Back Propagation Neural Network)是一种常用的人工神经网络模型,它由输入层、隐层和输出层构成。
BP神经网络通过训练样本调整连接权值,在输入数据与输出数据之间建立映射关系。
其训练过程包括前向传播和反向传播两个阶段。
1.前向传播:当输入一个样本时,信号从输入层经隐层到输出层逐层传播,得到输出结果。
2.反向传播:计算输出层与期望输出的误差,通过误差反向传播更新每个连接权值,以降低误差。
通过多次迭代训练,BP神经网络能够学习到样本数据之间的映射关系,从而实现对未知数据的准确预测和分类。
三、手写数字识别方法基于BP神经网络的手写数字识别方法主要包括数据预处理、神经网络搭建和模型训练三个步骤。
1.数据预处理:手写数字图像通常需要进行二值化处理、尺寸归一化和特征提取等操作,以便于神经网络的学习和识别。
2.神经网络搭建:根据手写数字识别的实际需求,设计合适的BP神经网络结构,包括输入层、隐层和输出层的节点数、激活函数的选择等。
3.模型训练:将预处理后的手写数字图像输入神经网络,通过多次迭代训练,调整连接权值,使得神经网络能够准确地识别手写数字图像,并实现对未知数据的预测和分类。
基于BP神经网络的手写数字识别技术已经被广泛应用于各个领域,如邮政编码识别、银行支票识别、手写输入设备等。
数字图书馆、自动识读和人工智能助手等领域都有着广泛的应用需求。
1.数字图书馆:基于BP神经网络的手写数字识别技术可以实现对手写数字的自动识读,为数字图书馆的数字化建设提供了有效的技术支持。
2.自动识读:在邮政编码识别、银行支票识别等领域,手写数字识别技术可以实现对不同格式的手写数字信息的自动识读,提高处理效率和准确率。
3.人工智能助手:在智能手机、智能手表等智能设备中,基于BP神经网络的手写数字识别技术可以实现手写输入的智能识别,为用户提供更便捷的输入方式。
bp算法的案例BP算法(Back Propagation)是一种常见的神经网络训练算法,用于解决分类、回归等问题。
下面是一个关于使用BP算法进行手写数字识别的案例,包括神经网络结构、数据预处理、模型训练和模型评估等方面的内容。
1. 神经网络结构手写数字识别是一个多类别分类问题,常用的神经网络结构是多层感知器(Multi-Layer Perceptron,MLP)。
MLP通常包含输入层、若干隐藏层和输出层。
输入层接收手写数字的像素值作为输入,每个像素点对应一个输入节点。
隐藏层是一些全连接层,每一层都由若干个神经元组成,可以通过增加隐藏层的数量和神经元的数量来增加网络的复杂度。
输出层是一个全连接层,每个输出节点对应一个类别,其中概率最大的节点对应的类别即为预测结果。
2. 数据预处理手写数字识别通常使用MNIST数据集,该数据集包含了60000个用于训练的样本和10000个用于测试的样本。
每个样本是一张28x28像素的黑白图片,表示一个手写数字。
为了进行神经网络的训练,需要将图片数据转化为合适的格式,通常是将像素值进行标准化,将灰度值除以255,使其范围在0到1之间。
同时,还需要将每个样本的标签进行独热编码(One-Hot Encoding),将其转化为一个向量,其中目标类别对应的位置为1,其余位置为0。
3. 模型训练在进行模型训练之前,需要对神经网络的超参数进行设置,如学习率、隐藏层数量、每层的神经元数量等。
通过调节这些超参数可以影响模型的性能。
然后,使用训练数据集对神经网络进行训练。
训练过程中,首先将标准化后的像素值输入到网络中,通过前向传播计算出每个节点的输出值,然后根据实际的标签值和预测的输出值计算损失函数(常用的损失函数有均方误差和交叉熵损失)。
接下来,使用反向传播算法(Back Propagation)计算出每个节点的梯度,然后根据梯度更新网络中的参数,以减小损失函数的值。
反复迭代这一过程,直到模型收敛或者达到设定的迭代次数。
机器学习实战—搭建BP神经⽹络实现⼿写数字识别看了⼏天的BP神经⽹络,总算是对它有⼀点点的理解了。
今天就⽤python搭建了⼀个模型来实现⼿写数字的识别。
⼀、BP神经⽹络简介BP(back propagation)神经⽹络是⼀种按照误差逆向传播算法训练的多层前馈神经⽹络,是应⽤最⼴泛的⼀种神经⽹络。
BP神经⽹络算法的基本思想是学习过程由信号正向传播和误差反向传播两个过程组成。
正向传播时,把样本的特征从输⼊层进⾏输⼊,信号经过各个隐藏层逐层处理之后,由输出层传出,对于⽹络的输出值与样本真实标签之间的误差,从最后⼀层逐层往前反向传播,计算出各层的学习信号,再根据学习信号来调整各层的权值参数。
这种信号的正向传播和误差的反向传播是反复进⾏的,⽹络中权值调整的过程也就是模型训练的过程,反复训练模型,直到模型的代价函数⼩于某个预先设定的值,或者训练次数达到预先设置的最⼤训练次数为⽌。
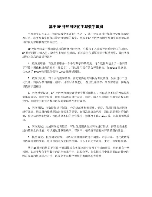
⼆、⼿写数字数据集介绍我⽤的⼿写数字数据集是sklearn.datasets中的⼀个数据集,使⽤load_digits()命令就可以载⼊数据集,数据集包含了1797个样本,也就是有1797张⼿写数字的图⽚,每个样本包含了64个特征,实际上每个样本就是⼀张8x8的图⽚,对应着0-9中的⼀个数字。
看⼀下第⼀个样本长什么样⼦:from matplotlib import pyplot as pltfrom sklearn.datasets import load_digits# 载⼊数据集digits = load_digits()# 展⽰第⼀张图⽚,plt.imshow(digits.images[0])plt.show()结果如下图:从结果也可以看出,是⼀张8x8的图⽚,这张图⽚显实的应该是数字0。
三、⽹络的介绍以及搭建1、⽹络的介绍我搭建的是⼀个2层的神经⽹络,包含⼀个输⼊层(注意:输⼊层⼀般不计⼊⽹络的层数⾥⾯),⼀个隐藏层和⼀个输出层。