初中生物中考重难点复习
- 格式:doc
- 大小:179.50 KB
- 文档页数:17
初中生物答卷方法一.选择题1. 易出现的丢分问题:(1)审题不慎,只求快,没有弄清题意就作答,尤其不会挖掘题目中的隐含条件,没有深刻领会出题者的意图。
(2)粗心大意,只看表面现象,被题目中的干扰因素迷糊,掉入了出题者设的陷阱中。
(3)相关或相似的概念混淆不清,基础知识不扎实。
(4)受思维定势影响,想当然地套用生活经验、习惯、做过的习题、权威等“似曾相识”的答案或问题。
(5)由于不会做就空着不做,影响整体成绩2. 应对策略:首先要读全、读懂题目,认真去领会出题者的意图;其次要仔细审题,分清正误,避免马虎丢分;第三,要破除思维定势,不要没看完题就作答,掉入出题者设计的陷阱中;第四,实在不会答的,不要空着,机遇性答题还有25%的机会。
3. 解题方法:(1)直选法。
这是解答生物选择题的最基本方法,解答时依据题目所给条件,借助于已学知识进行分析和判断,直接得出结论。
此方法最简单也最为常用。
(2)排除法。
对于那些不能直接判断出答案的题,可根据题干所给出的条件和提出的问题,将供选答案中不合理的答案逐个排除,剩下的就是应选答案。
阅读量有所增加,此方法适合于多种形式的选择题,如常用于解答概念、原理类选择题,也常用于解答组合型选择题。
(3)推理法。
推理法是根据题目的已知条件直接推论或得出答案,然后再与题目中所给定的供选答案相对照,与之相同者既为应选答案。
一般情况下应用这样推测方法的选择题多数都是教学目标中需要理解记忆层次的基础内容,通常这样的题型占有的比重比较大。
4.综合分析法对于一些不易直接判断出正确答案的选择题,常要进行细致的分析、严谨的推理、正确的判断才可能得出正确的答案。
解答复杂的选择题多用此法。
二.识图作答题的解题策略与技巧:识图要注意图与实物的关系以及图的整合三.图形图表题生物坐标曲线题的解题具体步骤:识图析点 明线1•直万图的解题万法 识」看清楚纵、横坐标的含又以及坐标靈中直方图所代表: 标的意文,即分析直方图所錐含着的牛物学侑息 :― ___ — ___ _ __ _ _ _____ __ _ _ _ _____ __ ___ _ _____ __ _ __ __ 一 _ J析_瓜孑站〔亓正石赛a 乏蚯族亦義皿石女耳£间用] 昂[内在联系 i" _____ _____ _ _____________ __ _____ ________ …」8 ...... ..............................................................[结合相关的生物学知识作进•步的推理分析*并进行I ]-;“图一文克方图一半标图”零的转代'由此对照齐! 斷丨选项作出合理判断 i2•表格题的一般方法卩看行和列中文字或数値的含义 识表T 看行和列中数据的规律和塔势I 看关德的数据(如“0”、最丸值、最小値等) 0析表 作探 |将表格倍息转变成图文信息:远用牛物学原理得: 出正确结论3•曲线题的解题方法U (别啪标图中横纵堰标的含义、刻憧和单位 理解横縊生标之闾的关系 :准确联杀相应的知识点 :朗确曲釵中特殊点的含丈,包括起点、终点、顶点、] 转折点.交叉点等 屯 「石祈鬲衣南萄石和褒花叵琢:习奈皿暫辰花図诵函] 析 「和含义 i线+全血解读曲线朋示的变化过程 !如果界仃多条曲线的坐标图.苒先魁分别拇示其变: 规徉,然姑找出彼此Z 河的联系*进而分折雪条 曲线之蔺产生井异的甌冈■ I 柞 踣合图中曲线的特征、观律运用柑关宅物学原理解决= 答—题屮问题JF 用規范的牛物学谄討表达分析衣格数据的省刖变化趙势产生的慷因;理清! 各关键数据所我示的生物学含义 : 岀较列与列、行与行的异同,找出園果关系并得岀! 桝应的结论f四.实验探究题的解题技巧(一)实验过程题1. 提出问题:(在材料中抓关键词,看准实验的变量)2. 作出假设:(陈述句,对问题作出肯定或否定的假设,只须对个别词语调整,句号)3. 方法步骤:(看准实验材料,分三步走)第一步,分组编号A、B,设置同量第二步,控制单一变量,其他条件相同第三步,在一段时间后,观察实验现象,并作好记录。
2024初中生物中考复习备考策略及指导生物是初中三年级的一门重要科目,也是中考必考科目之一、为了应对中考,学生需要采取一些有效的复习备考策略。
以下是一些建议和指导,帮助学生进行复习备考。
1.制定合理的学习计划:复习备考生物需要一定的时间和计划。
学生可以根据自己的复习进度和时间安排一个详细的学习计划。
合理的学习计划有助于学生分配时间,有条理地复习每个知识点和章节。
2.理清知识框架:生物知识点众多,学生需要先理清知识框架,了解不同章节的重点和难点所在。
可以通过查看教科书的目录和学习大纲,来了解知识点的组织结构。
理清知识框架有助于学生更好地进行复习备考。
4.采用多种学习方法:学生可以采用多种学习方法,如课堂复习、自主学习、小组合作等。
课堂复习可以通过听讲解、讨论问题和写作业来加强对知识点的理解和记忆。
自主学习可以通过查阅资料、阅读教科书、做习题等来加深对知识的掌握。
小组合作可以通过与同学讨论和解答问题来加深对知识的理解,并增强学生的合作能力。
5.备考模拟试题:复习备考生物的过程中,学生需要进行大量的练习,特别是模拟试题。
模拟试题能够帮助学生熟悉考试形式和要求,提高答题技巧和速度。
同时,模拟试题还能够检验学生对知识的掌握程度,并找出知识上的漏洞和不熟悉的地方,有针对性地加强复习。
7.多做实验和观察:生物是一门实践性很强的科学,学生可以通过做实验和观察加深对知识点的理解和记忆。
学生可以买一些小实验器材,进行简单的实验,或者利用周围的环境进行观察,了解生物在实际中的应用和表现。
8.注意交流和讨论:学生可以通过与同学、老师和家长的交流和讨论,来加深对知识的理解和记忆。
交流和讨论可以帮助学生理顺思路,解决问题,同时也能够提高学生的表达和沟通能力。
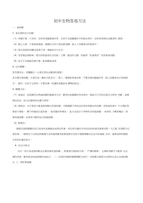
普通光学显微镜示意图专题一:生物体的结构层次名 称 作 用图 示目 镜 接近眼睛的镜头 放大标本和成像说明:1、显微镜的成像原理:(放大原理)光线→反光镜→遮光器→通光孔→标本(要透 明)→物镜(第一次放大成倒立的实像)→镜 筒→目镜(再次放大成倒立的虚像)→眼 2、镜头长度与放大倍数的关系:(1)目镜越长放大倍数越小,成“反比”关系 (2)物镜越长放大倍数越大,成“正比”关系 3、在高倍物镜下,看到的视野是小而暗,细胞 是大而少;而在低倍物镜下,看到的视野是 大而亮,细胞是小而多。
4、物镜放大倍数越大,物镜与玻片的距离越小; 物镜放大倍数越小,物镜与玻片的距离越大。
物 镜接近玻片的镜头镜 筒 上面装目镜,下面连转换器转换器上面装有1~3个倍数不同的物镜,用于调换物镜载物台 放置玻片标本的地方 通光孔 在载物台中央,使光线通过 压片夹 固定玻片标本遮光器 上面有大小不同的光圈,能调节光线强弱。
(光线强时,调小光圈;光线弱时,调大光圈)反光镜 反射光线,调节光线强弱。
(光线强时,用平面镜;光线弱时,用凹面镜)粗准焦螺 旋 转动时,镜筒升降的幅度大调 节 焦 距细准焦螺 旋 转动时,镜筒升降的幅度小题序 内 容1制作洋葱表皮临时装片的步骤:擦片→滴液【清水】→撕洋葱表皮→展开洋葱表皮→盖盖玻片→染色【稀碘液】→吸水。
【注:被染料染成深色的结构是细胞核】【其过程可简化为:擦、滴、撕、展、盖、染、吸。
】2制作人的口腔上皮细胞临时装片的步骤:擦片→滴液【0.9%生理盐水】→刮口腔上皮细胞→涂口腔上皮细胞→盖盖玻片→染色【稀碘液】→吸水。
【其过程可简化为:擦、滴、刮、涂、盖、染、吸。
】3在显微镜视野内看到的物像是:倒像。
【即:上下倒翻、左右相反的放大虚像】如:玻片上的字母为“b”字,而在显微镜视野中看到的物像则是“q”字。
4用显微镜观察玻片标本时,若光线过暗时,应调大光圈和凹面镜。
若光线过强时,应调小光圈和平面镜。
初中生物中考知识点整理
一、细胞生物学
1.细胞基本结构:细胞膜、细胞质、细胞核
2.细胞的功能:营养摄取、代谢产物排泄、物质运输、细胞分裂、遗传信息传递
3.细胞器的结构与功能:线粒体、叶绿体、溶酶体、内质网、高尔基体、核糖体等
4.细胞的分裂:有丝分裂和无丝分裂,染色体的结构与功能
5.DNA与RNA的结构、功能和复制过程
二、遗传与进化
1.遗传的基本规律:孟德尔的遗传规律、基因的性状转移、染色体的结构及功能
2.基因工程:基因的克隆、转基因技术的应用
3.生物进化:生物的适应性、自然选择和适者生存原理、人类的进化
4.遗传病:常见遗传病的类型和预防措施
三、生物的物质与能量转化
1.光合作用:光合作用的化学方程式、影响光合作用的因素、光合作用与细胞呼吸的关系
2.细胞呼吸:细胞呼吸的化学方程式、发生过程、影响细胞呼吸的因素
3.物质的消化、吸收、利用和排泄:食物消化的过程、吸收与利用、肾脏的功能和排泄物的成分
四、生物的调节与保护
1.神经系统:神经元的结构、传递神经冲动、反射弧
2.激素调节:内分泌器官、主要激素及其作用
3.免疫与抗体:机体免疫的基本概念、免疫系统的组成、原理和作用机制
五、生物间的关系
1.生物的分类:生物的层级分类、常见生物类群的特征
2.生态系统及其构成:生态位、生物链、食物网
3.环境保护与可持续发展:生态平衡、环境破坏、减少污染的方法
六、生命科学的实践
1.科学实验:科学实验的基本步骤、科学实验的设计与分析
2.健康与生活:健康饮食、锻炼与保健、避免疾病的传播。
中考生物复习知识点归纳精选7篇初中生物考试必背知识:被子植物的一生篇一1、孢子植物有(1)藻类植物:无根、茎、叶的分化(2)苔藓植物:有假根,有茎叶的分化(3)蕨类植物:有根茎叶的分化2、种子的基本结构:种皮和胚(胚由胚芽、胚轴、胚根和子叶组成)3、菜豆种子与玉米种子的相同点:都有种皮和胚不同点:菜豆种子无胚乳,玉米种子有胚乳;有胚乳的种子营养物质由胚乳提供,无胚乳的种子营养物质由子叶提供4、裸子植物的特征:种子裸露,外面无保护它的果皮;被子植物的特征:种子外面有果皮保护,种子被包在果实之中,免受外界环境的危害,更加适应陆地生活5、种子萌发的环境条件:适宜的温度,一定的水分和充足的空气;自身条件:籽粒饱满,胚结构完整,不在休眠期的种子6、种子的萌发过程:吸收水分→营养物质转运给胚芽、胚轴、胚根→胚根发育成根,胚轴伸长,胚芽发育成茎和叶7、根生长最快的部位是伸长区,枝条由芽发育成8、植株生长需要量最多的无机盐是:含氮、磷、钾的无机盐9、花的主要结构:雄蕊、雌蕊(必不可少),花要结出果实必须经过传粉和受精两过程10、受精完成后,子房发育成果实;子房壁发育成果皮;胚珠发育成种子;受精卵发育成胚。
中考生物必背知识点篇二1、地球上的生态系统是(生物圈)。
2、消化食物和吸收营养物质的主要场所是(小肠)。
3、人的呼吸系统中进行气体交换的器官是(肺)。
4、受精作用的场所是(输卵管),胚胎发育的场所是(子宫)。
5、生物分类单位中,由大到小排列:(界,门,纲,目,科,属,种),基本单位是(种)。
6、酸奶和泡菜利用了(乳酸菌),面包。
馒头的制作利用了(酵母菌)。
7、食物腐败的根本原因是(微生物繁殖)。
8、生物体的结构与功能的基本单位是(细胞)。
9、既储存了主要的遗传信息,又对细胞的生命的活动起着控制作用的是(细胞核)。
10、人体发育的起点是(受精卵)。
11、产生精子和卵细胞的生殖器官分别是(睾丸)和(卵巢)。
12、鱼离开水一段时间就会死亡,因为(生物依赖环境)。
初二生物中考学习建议与复习计划初二生物中考复习计划我们所面临的中考生物复习可以真正称得上“时间紧、任务重”,要完成四本书内容的复习、记忆和训练,难度应当是比较大的,因此,我们要把握考试方向,系统复习、夯实基础、开阔视野,加深理解,精讲精练、提高能力,才能在中考考试中获得高分。
臻才教育培训机构诚邀经验丰富的老师与同学们高举科学备考的伟大旗帜,将中考进行到底。
一、复习要求及措施:1、重基础,巩固知识方法在复习过程中要注意知识系统化,以教材为依据,以《漳州市初中学业考试说明》为指导,利用概念图等多种方法全面巩固考点知识。
2、重提升,强化解题能力精选练习,诠释重点、难点;突破思维界限;方法技巧指导,做到举一反三。
3、重运用,关注热点问题注意理论联系实际,体现时代性,结合社会热点,焦点问题,引导学生关注科学技术社会的发展。
让学生热爱生物,提高学习主动性。
二、复习方案:1、复习安排及目的说明:第一轮:基础知识过关,重难点知识运用阶段 (18课时)按照考纲说明把中考分18个知识专题块,进行过关训练;每课时分知识点过关和基础题目训练,重难点知识运用,重难点知识精讲三个部分。
通过反复小测,让每位同学对每个知识都熟练掌握,百分百过关。
并通过重难点知识运用部分练习让学生熟悉考题做到举一反三,教师精讲点拨,答疑解惑第二轮:综合能力提高阶段 5课时针对中考试卷中的50分综合题和50分选择题,精心设计出选择题专题,识图题专题,实验探究题专题、社会热点专题、曲线题专题(压轴题)等专题练习,对知识进行串联,学生精练教师精讲,提升综合解题能力。
第三轮:中考模拟考试阶段 7课时(至少10份)经过系统的模拟测试,增加实战经验和现场感受,有效、快速地提高中考成绩,一矢中的。
2、复习材料:自编的复习书、自编知识过关卷、模拟卷初二生物学习方法建议一、认真预习,专心听讲,做好笔记1. 想收到好的听课效果,就需要课前做好预习。
2. 上课专心听讲是学好生物学知识的关键。
初中生物中考备考计划初中生物作为中考科目之一,是学生们备考的重点科目之一。
为了帮助同学们有效备考,制定一个科学合理的备考计划是非常重要的。
下面就给大家分享一份初中生物中考备考计划,希望对大家有所帮助。
一、系统复习基础知识。
1. 复习生物基础知识,包括细胞、组织器官、生物的营养、生物的呼吸等基础概念,建议通过课本、习题集等多种途径进行系统复习,确保对基础知识的掌握。
2. 复习生物的分类、生物的遗传和变异等知识点,这些知识点是中考生物考试的重点内容,需要花费较多的时间进行复习和巩固。
二、强化重点知识点。
1. 重点复习生物的进化论知识,包括达尔文的进化论、自然选择等内容,这些知识点在中考生物试题中常常会涉及,需要进行深入的理解和掌握。
2. 强化对生物生态学的学习,包括生态系统、生物圈、生态平衡等内容,这些知识点在中考试题中也占有一定的比重,需要进行有针对性的复习和强化。
三、巩固知识点。
1. 进行模拟考试,通过做真题和模拟题,检验自己对生物知识的掌握程度,及时发现自己的不足之处,有针对性地进行巩固和强化。
2. 多做生物实验,通过实验,加深对生物知识的理解,提高实际操作能力,为中考时的实验题做好准备。
四、注意复习方法。
1. 合理安排学习时间,制定科学的学习计划,避免临时抱佛脚,保证每个知识点都有充足的复习时间。
2. 多种复习方法结合,可以通过阅读、听课、做题、实验等多种途径进行复习,提高学习效果。
五、注意心态调整。
1. 积极乐观面对复习,保持良好的心态,对待中考生物备考,不要过于紧张,保持平常心。
2. 合理安排休息时间,保持良好的作息习惯,保证充足的睡眠,保持良好的精神状态。
六、总结反思。
1. 复习过程中要及时总结反思,发现问题,及时调整复习计划,保证复习的高效性。
2. 多与同学、老师交流,及时解决学习中的困惑和问题,互相学习,共同进步。
以上就是初中生物中考备考计划的内容,希望同学们能够根据自己的实际情况,制定出更加科学合理的备考计划,取得优异的成绩。
生物是中学科学课程中的重要组成部分,也是八年级中考的重点内容之一、在复习期间,要全面掌握生物的全部知识点是至关重要的。
以下是关于八年级中考复习生物全部知识点的详细介绍,共计1200字以上。
一、细胞与生命活动1.细胞的基本结构:核、质、细胞膜、细胞壁、线粒体、内质网、高尔基体等。
2.细胞的生命活动:新陈代谢、分裂、运动、生长等。
3.细胞分裂:有丝分裂和无丝分裂,包括有丝分裂的前期、中期、后期和无丝分裂的二分和菌丝分裂。
4.细胞的运动:被动运动和主动运动,包括细胞原形运动、眼虫的细胞运动、软体动物的细胞运动等。
5.细胞的生长:细胞生长的速度、方式和规律,以及营养对细胞生长的影响。
二、遗传与进化1.遗传的基本概念:基因、基因型、表现型、显性基因、隐性基因、杂合子、纯合子、性状等。
2.遗传单位:基因的描述和符号表示,包括显性基因的表示方式和隐性基因的表示方式。
3.孟德尔的遗传实验:自交和异交实验,以及自交实验的结果和遗传规律。
4.遗传的多样性:基因突变、基因重组、基因交换等方式。
5.进化的概念与证据:化石证据、生态证据、遗传证据等,并了解进化的机制和模式。
三、动物与植物的结构与功能1.动物结构与适应:口器结构、呼吸器官、循环系统、消化系统、神经系统、感觉器官等。
2.动物的营养:自养和异养,包括消化吸收、呼吸和排泄等。
3.植物的结构与功能:根、茎、叶的结构与功能,以及植物的繁殖方式和生长方式。
4.动植物的分类:动物的门、纲、科、属和种的分类等。
5.环境与动植物的关系:生态位、食物链、食物网、生态系统等。
四、人类及生物的健康1.人体器官系统:呼吸系统、消化系统、循环系统、神经系统、感觉器官等。
2.人体营养与健康:食物的分类、营养需求、合理膳食和饮食习惯等。
3.传染病与预防:传染病的传播途径、预防方法和控制措施等。
4.疾病的原因与预防:环境污染、饮食不卫生、生活习惯、遗传等因素。
5.生物工程技术的应用:人工授精、试管婴儿、克隆等生物工程技术的原理与应用。
八年级生物中考知识点在八年级生物学的课程中,大家需要学习许多知识点,这些知识点是中考的重点内容之一。
让我们一起来了解一下这些知识点。
一、细胞的基本结构细胞是生物体的基本单位,其基本结构包括细胞膜、细胞质、细胞核等。
1. 细胞膜:由磷脂双层等物质构成,是细胞内部和外部环境的分界线,具有选择性通透性。
2. 细胞质:由细胞膜、细胞器和胞外液组成,是细胞内部的物质载体。
3. 细胞核:是细胞的控制中心,含有遗传物质DNA和蛋白质。
二、细胞的分裂细胞分裂是生物体生长、发育和繁殖的基础过程,包括有丝分裂和减数分裂两种方式。
1. 有丝分裂:是体细胞的分裂方式,包括前期、中期、后期和末期四个阶段。
2. 减数分裂:是生殖细胞的分裂方式,包括减数分裂Ⅰ和减数分裂Ⅱ两个阶段。
三、遗传与基因基因是控制一个细胞的发育和功能的遗传物质,由DNA序列编码。
遗传是指父母传递给子代的遗传物质,包括染色体和基因。
1. 染色体:是存储基因的结构,一般在有丝分裂中才能看到。
2. 基因:是DNA序列编码而成的物质,控制一个细胞的发育和功能。
四、生物的分类生物是根据其形态、结构、生物学特征等进行分类的。
生物分类的分类系统有层级,由大到小分别为:界、门、纲、目、科、属、种。
1. 动物界:包括无脊椎动物和脊椎动物两大类。
2. 植物界:以细胞壁为膜分为单细胞和多细胞植物,后者还包括裸子植物和被子植物两大类。
五、生态系统生态系统由生物和非生物之间的相互关系组成,包括生物圈、生物群落、生态位、食物链等。
1. 生物圈:是地球表面所有生物和非生物之间的综合体系。
2. 生物群落:是在同一地理区域内类似生物系统所有生物种群的总称。
3. 生态位:是个体在生态系统中的生物角色,包括种内及种间生态位。
以上就是八年级生物学的中考知识点,每个知识点都有其独特的特点,需要认真学习和理解。
希望大家在学习生物学时能够善于总结,加深对知识点的理解和掌握。
初中生物中考备考策略
一、了解考试内容
在备考初中生物中考之前,首先要了解考试的内容。
详细阅读
中考生物考试大纲和教材,明确各个章节的重点内容和考点。
二、制定研究计划
根据考试内容和自身情况,制定合理的研究计划。
将备考时间
分配给不同的章节和知识点,合理安排每天的研究任务。
三、重点攻克难点
在研究过程中,要重点攻克难点知识点。
对于理解困难的概念,可以多找一些例题进行练,加深对知识的理解。
四、积累并复知识
生物是一个需要记忆的学科,所以要注重积累知识,并进行复。
可以制作知识点卡片、做笔记或者做一些记忆性的练,加深对知识
的记忆。
五、做题训练
备考生物中考时,要进行大量的题目训练。
可以选择做中考真题、模拟试卷或者题库中的题目,熟悉考试的题型和考点。
六、参加模拟考试
在备考的最后阶段,要参加一些模拟考试。
通过模拟考试可以
检验自己的备考效果,发现问题并加以改进。
七、注重实践操作
生物是一个注重实践操作的学科,所以备考时要注重实践。
可
以通过实验课、观察生物标本或者参加生物实践活动,加深对实践
操作的理解。
八、保持良好的心态
备考期间一定要保持良好的心态。
不要因为一时的困难而放弃,要坚持下去并相信自己的能力。
九、定期复
不仅要在备考期间进行复,还要在备考结束后进行定期复。
复
的目的是巩固知识,保持对生物的理解和记忆。
以上是初中生物中考备考的一些策略,希望对你有所帮助。
祝你考试顺利!。
生物中考备考方案生物中考备考方案(精选6篇)为了确保工作或事情能有条不紊地开展,常常需要提前准备一份具体、详细、针对性强的方案,方案是计划中内容最为复杂的一种。
你知道什么样的方案才能切实地帮助到我们吗?下面是小编帮大家整理的生物中考备考方案(精选6篇),欢迎阅读与收藏。
生物中考备考方案1一、系统复习,夯实基础,开阔视野,加深理解。
首先中考生物复习要按章节进行,系统复习,夯实基础。
这样系统性强(开卷考试,系统理清特别重要),便于理解,记忆,基础打得牢固,扎实。
在教学过程中,教师要进行知识讲解,帮助学生学生进行知识梳理,通过由浅入深的讲解,突出重点,攻破难点,注重近两年的中考题的研究,并在此基础上把相关的重点及近两年的中考题涉及到的知识前后联系起来,形成知识网络,由识记水平上升到理解水平。
复习课上教师应帮助学生对已往所学的一些分散在各章节中的,零碎的知识进行归纳,概括,比较,归类,串联,使知识系统化,网络化,使学生在较深层次上同化这些知识。
1、对知识进行整理,概括。
一本书的内容上完了,这本书中到底讲了些什么,一般的学生是不会归纳,概括的,教师可以帮助学生打破章节界限,列出一些标题,把各种知识相互融合在一起,形成网络或体系。
如,学了循环系统,消化系统,呼吸系统,排泄系统,可以列出如下标题:(1)四大系统(循环,呼吸,消化,排泄)在新陈代谢中有何作用来进行综合复习。
(2)体育锻炼对人体健康有什么影响(包括对运动系统,对循环系统,对呼吸系统,对神经系统等)进行综合复习。
2、对知识进行比较:就是指对不同对象进行对比,确定其异同,从而抓住事物的本质。
在初中生物教材中,有不少内容可以通过对比,分析。
如光合作用和呼吸作用,应激性与反射,鱼纲,两栖纲,爬行纲,鸟纲,这四纲心脏,动脉血和静脉血,维生素与激素等等,这些内容都可以用比较的方法复习,使学生弄懂它们之间的区别和联系。
3、对知识进行归类。
即将教材中一些相关的带有共性的知识划归成块,分门别类,便于记忆和掌握。
初中生物中考复习备考策略及指导生物作为高考科目之一,是同学们必须要重点复习和备考的科目之一、以下是初中生物中考备考策略及指导,希望能够帮助同学们取得好成绩。
一、了解考试要求在备考之前,同学们首先要了解考试要求,明确学科的考试范围和规则。
学科老师通常会在课堂上讲解,可以仔细听讲或向老师请教,确保自己了解考试要求。
二、制定学习计划根据考试内容和自己的复习进度,制定一个合理的学习计划。
学习计划应该包括每天的学习时间表,以及每天要完成的学习任务。
在制定学习计划时,应该合理安排时间,不要过于拖延,以确保能够复习到所有的考点。
三、整理复习资料整理复习资料是备考的重要一步。
同学们可以将课本上的知识点归纳总结,复习重点和难点,再将课本上的例题和相关习题进行归类整理。
同时,建议同学们找一些辅导书或习题册作为辅助资料,帮助巩固知识和提高解题能力。
四、分类复习初中生物的知识点很多,可以将知识点分类进行复习。
比如,可以将纲要和动植物的特征整理在一起复习;细胞和养分的相关知识点整理在一起复习;遗传和进化的知识点整理在一起复习,等等。
通过分类复习,可以更加清晰地了解各个模块的知识点和重点,有助于提高记忆效果。
五、多做题做题是巩固知识和培养解题能力的重要环节。
同学们可以多做一些与知识点相关的习题,包括选择题、填空题、解答题等。
同时,可以找一些模拟试卷进行练习和考试模拟,以熟悉考试的形式和答题方式。
六、加强实验和观察生物是一门实验性科学,实验和观察是生物学习的重要内容。
同学们可以通过实验和观察,更加直观地理解生物知识,并能够将理论知识与实际应用相结合。
可以通过做实验报告、观察和描述生物现象来提高实验和观察能力。
七、合理安排复习时间复习时间的合理安排对于备考非常重要。
同学们可以将每天的时间分为若干个段落,每个段落专门用来复习一两个知识点,集中注意力,达到高效学习的目的。
同时,可以适当安排休息时间,保证大脑的休息,提高学习效果。
八、注意健康和心理调适备考期间,同学们应该注意保持良好的生活习惯,保证充足的睡眠和良好的饮食,以保持身体的健康状况。
中考生物重要知识点总结归纳1.生物的组成和结构:细胞是生物的基本单位,包括植物和动物细胞。
细胞膜、细胞质、细胞核是细胞的主要组成部分。
2.生物的生长和发育:生物的生长是体积、尺寸和数量的增加,发育是指生物从出生到成熟的过程。
细胞分裂和细胞分化是生长和发育的基本过程。
3.经典遗传学:基因是生物遗传信息的基本单位,位于染色体上。
遗传物质在有性生殖中通过基因的重新组合和随机分配来传递。
4.生物的进化:物种的产生、变异和适应是生物进化的基本现象。
进化的驱动力包括突变、基因重组、自然选择和隔离等。
5.生物的分类:现行生物分类系统是根据物种的共同特征进行的。
物种、属、科、纲、门和界是生物分类的主要单位。
6.生态系统:生物与环境的相互作用构成了生态系统。
生态系统包括生物群落、生物多样性和生态位等。
7.生物的营养:生物需要物质和能量来维持生命活动。
光合作用和呼吸是生物的一个重要过程,能量转化的中心。
8.生物的循环:水、碳和氮等元素在生物体内外不断地循环和转化。
水循环、碳循环和氮循环是循环的重要过程。
9.生物的调节:生物体内外部环境有一定的变化时,生物体会通过调节机制来维持内稳态。
神经调节和体液调节是生物的主要调节方式。
10.生物的繁殖:生物的繁殖包括有性生殖和无性生殖。
有性生殖促进了基因的多样性,无性生殖维持了种群的稳定。
11.生物的免疫:生物对抗病原体和有害物质的能力被称为免疫。
先天免疫和后天免疫是生物的免疫系统的两个重要组成部分。
12.生物的保护:保护生物多样性是保护生态环境的重要任务。
保护区划、种植、繁育、培育和监管是保护措施的主要方式。
中考初中生物知识点总结一、细胞的结构与功能1. 细胞是生物体的基本单位,包括动物细胞和植物细胞。
植物细胞具有细胞壁、液泡和叶绿体等结构,而动物细胞则没有细胞壁和叶绿体。
2. 细胞核是细胞的控制中心,负责储存和传递遗传信息。
3. 细胞质是细胞内充满的半流体物质,其中包含许多细胞器,如线粒体、内质网、高尔基体等。
4. 细胞膜控制物质的进出,具有选择透过性。
二、生物的遗传与进化1. 染色体由DNA和蛋白质组成,DNA是遗传物质的载体。
2. 基因是DNA上具有特定遗传信息的片段,控制生物体的各种性状。
3. 遗传规律包括孟德尔的分离定律和自由组合定律。
4. 进化论是生物学的基础理论之一,解释了生物的多样性和物种的起源。
三、生态系统与生物多样性1. 生态系统是由生物群落和非生物环境相互作用而形成的统一整体。
2. 生物多样性是指生物种类的多样性、基因的多样性和生态系统的多样性。
3. 物种的灭绝会破坏生态平衡,影响人类的生存环境。
四、植物的生长发育1. 植物的生长从种子开始,经过萌发、生长、开花、结果等阶段。
2. 光合作用是植物通过叶绿体利用光能合成有机物的过程。
3. 植物的六大器官包括根、茎、叶、花、果实和种子。
五、动物的生长发育1. 动物的生殖方式有无性繁殖和有性繁殖两种。
2. 胚胎发育是动物从受精卵发育成新个体的过程。
3. 动物的行为可以分为先天性行为和学习行为。
六、人体的健康与疾病1. 人体需要的营养物质包括碳水化合物、蛋白质、脂肪、维生素和矿物质。
2. 免疫系统是人体抵御疾病的防御系统。
3. 传染病是由病原体引起的,可以在人与人之间或人与动物之间传播的疾病。
七、微生物的世界1. 微生物包括细菌、真菌、病毒等,它们在自然界中起着重要的作用。
2. 细菌有多种形态,如球菌、杆菌、螺旋菌等。
3. 病毒是一种非细胞生物,依赖宿主细胞进行繁殖。
八、生物科技与应用1. 基因工程是通过人工手段改变生物体基因组的技术。
初中生物会考复习资料第一单元:生物和生物圈1、科学探究一般包括的环节:提出问题、作出假设、制定计划、实施计划、得出结论、表达交流2、生物的特征1)生物的生活需要营养:绝大多数植物通过光合作用制造有机物(自养);动物则从外界获取现成的营养(异养)。
2)生物能进行呼吸。
3)生物能排出身体内的废物。
动物排出废物的方式:出汗、呼出气体、排尿。
植物排出废物的方式:落叶。
4)生物能对外界刺激做出反应——应激性。
例:斑马发现敌害后迅速奔逃。
含羞草对刺激的反应。
5)生物能生长和繁殖。
6)除病毒以外,生物都是由细胞构成的。
3、生物圈的范围:大气圈的底部、水圈的大部和岩石圈的表面。
4、生物圈为生物的生存提供的基本条件:营养物质、阳光、空气和水、适宜的温度和一定的生存空间。
5、影响生物的生存的环境因素:非生物因素:光、温度、水分等;生物因素:影响某种生物生活的其他生物。
例:七星瓢虫捕食蚜虫,是捕食关系。
稻田里杂草和水稻争夺阳光,属竞争关系。
蚂蚁、蜜蜂家庭成员之间分工合作。
6、生物对环境的适应和影响:1)生物对环境的适应举例:荒漠中的骆驼,尿液非常少;骆驼刺地下根比地上部分长很多;寒冷海域中的海豹,胸部皮下脂肪厚;旗形树等。
2)生物对环境的影响:蚯蚓在土壤中活动,可以使土壤疏松,其粪便增加土壤的肥力;沙地植物防风固沙等都属于生物影响环境。
7、生态系统的概念和组成概念:在一定地域内生物与环境所形成的统一整体叫做生态系统。
组成:包括生物部分和非生物部分。
生物部分包括生产者、消费者和分解者。
非生物部分包括阳光、水、空气、温度等8、食物链和食物网:生产者和消费者之间的关系,主要是吃与被吃的关系,这样就形成了食物链。
食物链彼此交错连接,就形成了食物网。
生态系统中的物质和能量就是沿着食物链和食物网流动的,有毒物质也会通过食物链不断积累。
写食物链时注意:只能以生产者开始,以最高层消费者结束。
9、列举不同的生态系统:森林生态系统、草原生态系统、海洋生态系统、淡水生态系统、农田生态系统等,生物圈是最大的生态系统。
第二单元10、利用显微镜观察装片①目镜看到的是倒像。
例:在显微镜视野中看到一个“d”,那么在透明纸上写的是“p”。
②显微镜的放大倍数是物镜和目镜放大倍数的乘积。
10X30=300③在视野看到物像偏左下方,标本应朝左下方移动物像才能移到中央。
④区分污点的位置:移动装片,污点跟着移动,污点在装片上;转动目镜,污点跟着移动,污点在目镜上;移动装片和目镜,污点都不动,则污点在物镜上。
11、细胞是生物生命活动的基本结构和功能单位。
细胞的基本结构和功能①细胞膜—保护细胞内部结构,控制细胞内外物质的进出。
②细胞质—活细胞的细胞质具有流动性,有利于细胞与外界环境之间进行物质交换。
③细胞核—在生物遗传中具有重要作用。
细胞核内含有遗传物质。
④细胞壁—支持和保护作用12、植物细胞特有的结构:细胞壁、叶绿体和液泡。
13、洋葱表皮细胞装片的制作和观察制作步骤:(1)先在洁净的载玻片中央滴一滴清水。
(2)用镊子从鳞片叶的内面撕下一小块透明的薄膜。
(3)把撕下的薄膜放在载玻片中央的水滴中,用解剖针轻轻地把它展平。
(4)用镊子夹住一块盖玻片一侧的边缘,将它的另一侧先接触水滴,然后轻轻地放平,盖在薄膜上,可减少气泡产生。
(5)碘液染色。
(6)低倍显微镜下观察14、口腔上皮细胞装片的制作和观察(1)在洁净的载玻片中央滴一滴生理盐水。
(2)用凉开水把口漱净,用牙签从口腔腮壁处轻轻刮几下,(3)把牙签上附着的一些碎屑放在载玻片的生理盐水滴中涂几下。
(4)盖上盖玻片。
(5)碘液染色。
(6)低倍显微镜下观察。
15、细胞膜的功能:让有用的物质进入细胞,把其他物质挡在细胞外面,同时,还能把细胞内产生的废物排到细胞外。
16、线粒体和叶绿体是细胞里的能量转换器叶绿体:将光能转变成化学能,储存在它所制造的有机物中。
线粒体:将有机物中的化学能释放出来,供细胞利用。
17、细胞核在生物遗传中的作用细胞的控制中心是细胞核。
细胞核中有染色体,染色体中有DNA,DNA上有遗传信息。
18、细胞通过分裂产生新细胞:分裂时,细胞核先由一个分成两个,随后,细胞质分成两份,每份各含有一个细胞核。
最后,在原来的细胞的中央,形成新的细胞膜,植物细胞还形成新的细胞壁。
于是,一个细胞就分裂成为两个细胞。
19、细胞分化形成组织。
植物的四大组织:分生组织、保护组织、营养组织、输导组织人体的四大组织:上皮组织、神经组织、结缔组织、肌肉组织20、人体的结构层次:细胞→组织→器官→系统→人体21、植物体的结构层次:细胞→组织→器官→植物体(植物体无系统)22、绿色开花植物的六大器官:根、茎、叶(属于营养器官)、花、果实、种子(属于生殖器官)23、只有一个细胞的生物体酵母菌、草履虫、衣藻、眼虫、变形虫等都是单细胞生物,能独立生活,有一切生理活动。
赤潮形成的原因:水体富营养化,单细胞生物大量繁殖。
24、病毒的形态结构和生命活动的特点(1)种类:按寄生细胞分为动物病毒、植物病毒和细菌病毒(噬菌体)(2)结构:有蛋白质外壳和遗传物质(核酸)组成。
没有细胞结构。
生活:必须寄生在活细胞中。
第三单元27、区分常见的藻类、苔藓和蕨类植物。
藻类植物:大都生活在水中,能进行光合作用,无根、茎、叶的分化。
常见的藻类植物:水绵、衣藻、海带、紫菜。
苔藓植物:大都生活在潮湿的陆地环境中,有茎、叶,根为假根,叶只有一层细胞,没有输导组织的分化,可作为监测空气污染程度的指示植物常见的苔藓植物:葫芦藓、墙藓。
蕨类植物:大都生活中潮湿环境中,具根、茎、叶,有输导组织。
常见蕨类植物:肾蕨、卷柏、满江红。
28、区分常见的裸子植物和被子植物裸子植物:种子是裸露的,外面没有果皮包被。
如:松、杉、柏、银杏、苏铁等等。
被子植物:种子外面有果皮包被。
如:桃、大豆、水稻、玫瑰等等。
29在玉米剖面上滴一滴碘液,胚乳被染成蓝色30、种子萌发的条件自身条件:种子必须是完整的,而且胚必须是活的、不在休眠期外界条件:适宜的温度、一定的水分和充足的空气31、种子萌发的过程:先吸收水分(运输营养物质的需要),胚根突破种皮,形成根,胚轴伸长,胚芽发育成茎和叶。
32、植株的生长:1)幼根的生长:分生区细胞的分裂增加数量和伸长区细胞的长大增大体积2)枝条是由芽发育成的。
3)植株发育所需营养:水、无机盐和有机物。
含氮无机盐:促进枝叶的生长。
含磷无机盐:促进果实的生成含钾无机盐:促进茎的生长(了解如何设计实验证明植物需要含氮的无机盐)33、桃花的结构:花柄、萼片、花瓣、雌蕊(柱头、花柱、子房)、雄蕊(花药、花丝)。
34、果实和种子的形成传粉:花粉从花药落到雌蕊柱头上的过程,叫做传粉。
双受精:花粉落到柱头上后,在柱头上黏液的刺激下开始萌发,长出花粉管。
花粉管穿过花柱,进入子房,一直到达胚珠。
花粉管中的精子随着花粉管的伸长而向下移动,最终进入胚珠内部。
胚珠内有卵细胞,与精子结合,形成受精卵,极核与精子结合形成受精极核果实和种子的形成:花瓣、雄蕊、柱头和花柱→凋落子房→果实子房壁→果皮胚珠→种子珠被→种皮受精卵→胚受精极核→胚乳35、根适于吸水的特点:根吸水的部位主要是根尖的成熟区。
成熟区生有大量的根毛。
导管的功能:运输水分和无机盐。
水是由导管从下往上运输,营养物质由筛管从上往下运输。
36、蒸腾作用:气孔是植物蒸腾失水的门户,也是气体交换的窗口。
气孔由一对保卫细胞组成。
蒸腾作用的意义:促进植物体对水分的吸收;促进植物体对水分和无机盐的运输;降温。
37、光合作用:①条件:光能、叶绿体原料:二氧化碳、水产物:有机物、氧气光能②公式:二氧化碳 + 水有机物 + 氧气叶绿体(储存能量)③光合作用原理在生产上的应用:合理密植、增加光照、提高二氧化碳浓度等④“绿叶在光下制造有机物”的实验步骤是:暗处理(耗尽叶中有机物);部分遮光;光照数小时后隔水加热(用酒精脱去叶绿素);清水漂洗,滴加碘液,结果:遮光部分不变蓝,见光部分变蓝证明:绿叶在光下制造淀粉38、植物的呼吸作用①概念:植物细胞利用氧,将有机物分解成二氧化碳和水,并且将储存在有机物中的能量释放出来,供给生命活动的需要,这个过程叫做植物的呼吸作用。
呼吸作用主要是在线粒体内进行的。
②公式:有机物 + 氧气二氧化碳 + 水 + 能量(储存能量)③呼吸作用是生物的共同特征。
二氧化碳有使澄清的石灰水变浑浊的特性。
④呼吸作用原理在生产中的应用:保存蔬果:适当低温、充入氮气或二氧化碳;保存种子时要晒干、低温、充气;松土、排涝可促进根系呼吸;适当加大昼夜温差,降低呼吸作用,可提高作物产量第四单元39. 现代类人猿和人类的共同祖先是森林古猿。
40. 男性和女性生殖系统的结构和功能男性:睾丸——产生精子,分泌雄性激素女性:卵巢——产生卵细胞,分泌雌性激素子宫——胚胎发育的场所,胎儿与母体物质交换的场所是胎盘输卵管——受精的场所41. 青春期的身体变化(1)身高突增,神经系统以及心脏和肺等器官功能也明显增强。
(2)性器官迅速发育:男孩出现遗精,女孩会来月经。
42. 人体需要的主要营养物质六类营养物质:糖类、脂肪、蛋白质、水、无机盐和维生素。
水:约占体重60%-70%无机盐:钙——儿童缺钙易患佝偻病(鸡胸、X形或O形腿),中老年人,易患骨质疏松症。
牛奶磷——厌食、贫血、肌无力、骨痛铁——缺铁性贫血(乏力、头晕)动物肝脏、菠菜碘——地方性甲状腺肿、儿童的智力和体格发育出现障碍海带、紫菜、碘盐锌——生长发育不良、味沉发生障碍维生素A——皮肤干燥,夜盲症,干眼症鱼肝油、动物肝脏维生素B1——神经炎,脚气病,消化不良,食欲不振维生素C——坏血病,抵抗力下降、牙龈出血桔子维生素D——佝偻病、骨质疏松症牛奶等44. 人体消化系统的组成:消化道:口腔→咽→食道→胃→小肠(十二指肠)→大肠→肛门消化腺:唾液腺——唾液淀粉酶肝脏——胆汁(将脂肪乳化成脂肪微粒)胃腺——胃蛋白酶胰腺、肠腺——含有消化糖类、蛋白质和脂肪的酶45. 食物的消化和营养物质的吸收过程从口腔开始,口腔的唾液淀粉酶将淀粉转化成麦芽糖,胃中的胃液初步消化蛋白质,小肠中有肠液、胰液、胆汁,消化糖类、蛋白质和脂肪。
蛋白质分解成氨基酸,淀粉分解成葡萄糖。
淀粉麦芽糖葡萄糖;脂肪甘油和脂肪酸蛋白质初步产物氨基酸食物在消化道内经过消化,最终分解成葡萄糖,氨基酸等能够被人体吸收的营养物质。
小肠是人体吸收营养物质的主要器官,各种营养物质在小肠等处被吸收后,随着内壁血管中的血液运往全身。
胃能吸收水、无机盐和酒精。
大肠吸收少量水、无机盐和部分维生素。
46. 关注食品安全①应当关注食品包装上有关营养成分,是否有添加剂,生产日期,保质期,生产厂家和厂家地址等内容。
②根据生产日期和保质期推算有没有过期。