关于春节客户礼品发放通知
- 格式:docx
- 大小:15.75 KB
- 文档页数:2
节日礼品发放通知
尊敬的各位员工:
大家好!又到了一年一度的节日季,为了感谢大家一年来的辛勤付出和努力工作,公司决定为全体员工准备节日礼品,并将在近期进行发放。
以下是有关节日礼品发放的通知事项,请各位员工务必查阅并按照要求领取礼品。
一、礼品内容
本次节日礼品为公司特别定制的精美礼品套装,包括但不限于:精美笔记本、高级钢笔、公司定制纪念品等。
希望这份小小的礼物能够带给大家节日的快乐和温馨。
二、发放时间
节日礼品将于本周五下班后开始发放,具体发放时间为下班后18:00-20:00,请各位员工合理安排时间前来领取。
若当天无法前来领取的员工,请提前与人事部门联系做好礼品保留或其他安排。
三、领取地点
礼品发放地点设在公司大厅,届时将会有专人负责礼品的发放工作。
请各位员工在规定时间内前往领取,逾期未领取视为自动放弃。
四、领取须知
请携带有效员工证件前来领取礼品,以便核对身份信息。
领取礼品时请认真核对个人信息,如有错误请当场提出更正。
礼品数量有限,先到先得,领完即止。
领取过程中请保持秩序,不要拥挤推搡,确保安全。
如因故无法亲自领取礼品,请委托他人代领需提供委托书及代领人员身份证明。
五、其他事项
请各位员工珍惜公司提供的节日礼品,文明有序领取,共同营造和谐愉悦的节日氛围。
如对礼品有任何疑问或建议,请及时与人事部门联系沟通。
最后,再次感谢各位员工一年来的辛勤付出与努力工作,祝愿大家节日快乐!希望这份节日礼品能够为大家带来欢乐和温暖。
祝好!
人事部敬上。
通知关于节日礼品发放安排尊敬的各位员工:大家好!值此春日暖阳,节日将至之际,公司决定为全体员工发放节日礼品,以表达对大家辛勤工作的感谢与关怀。
为确保礼品的顺利发放以及工作的有序进行,特此通知相关事宜,请各位务必留意并配合,谢谢!一、发放时间及地点礼品发放时间定于本周五(具体日期),发放地点为公司大堂。
为避免人流拥堵,我们将根据员工姓名首字母的顺序进行分批次发放,具体时间安排将在稍后通知中公布,请各位提前做好准备。
二、礼品内容本次节日礼品为公司特别定制,具体内容为一份精美的礼品盒,内含公司定制的精美笔记本、贴心的办公小物品以及一份特制的感谢卡。
我们希望这份小小的礼物能够带给大家些许温暖与关怀,也是对大家长期以来辛勤工作的一份鼓励与支持。
三、领取须知凭工卡领取:请各位员工务必携带有效的工作证件(工卡)前来领取礼品,以便我们进行核对确认身份信息。
代领说明:如因特殊原因无法亲自前来领取礼品的员工,可委托他人代为领取。
代领人须携带双方有效证件(工卡及代领人的有效证件)以及一份授权委托书。
认领期限:礼品领取时间仅限当日,请各位务必在规定时间内领取,逾期未领取的礼品将不再保留。
遗失补办:若因个人原因造成礼品遗失,公司将不再提供补发服务,请各位妥善保管。
四、其他事项礼品查询:如对礼品发放有任何疑问或需要查询,请及时与人事部门联系,我们将竭诚为您解答。
礼品退换:礼品一经领取,不接受任何形式的退换,请各位谅解。
感谢合作:最后,感谢各位员工长期以来对公司的支持与奉献,愿大家节日愉快!本次节日礼品的发放,是公司对员工辛勤工作的一份慰劳与关怀,也是对大家不懈努力的肯定与支持。
希望每位员工都能感受到公司的关爱与温暖,在未来的工作中继续发挥自己的才能,共同为公司的发展贡献力量!祝各位节日快乐!人事部敬上。
重要通知公司员工节日礼品发放安排
尊敬的公司全体员工:
大家好!值此春节来临之际,公司为了感谢大家一年来的辛勤付
出和努力工作,特别准备了节日礼品以表达对员工的关心和祝福。
为
了确保礼品的顺利发放,特向大家通报以下发放安排,请各位员工务
必注意相关事项:
一、礼品内容
本次节日礼品为公司精心准备的新年礼盒,内含精美礼品和节日
祝福卡片。
二、发放时间
礼品发放时间为春节前两个工作日,具体时间为XX年XX月XX
日和XX月XX日,发放时间为上午9:00-11:30,下午14:00-17:00。
三、发放地点
礼品发放地点设在公司办公室大厅,员工可在规定时间内前往领取。
四、领取方式
员工需携带有效证件(身份证、工作证等)到指定地点领取礼品;
请提前查看自己的工号,并排队领取礼品,避免拥堵;
领取时请认真核对个人信息,确保领取正确。
五、注意事项
请各位员工在规定时间内到指定地点领取礼品,逾期未领取视为自动放弃;
领取礼品时请保持秩序,不要推搡和挤压,以免发生意外;
如有特殊情况无法按时领取,请提前与人事部门联系协商解决。
希望各位员工能够按照以上安排准时领取节日礼品,感受公司的关怀和温暖。
在新的一年里,让我们携手共进,共同创造更加美好的未来!
最后,祝愿全体员工新年快乐,阖家幸福!
特此通知。
公司人事部
XX年XX月XX日。
春节福利发放通知
尊敬的员工:
春节将至,为了给大家带来更多的福利和关怀,公司决定在2月初放发福利。
以下是具体安排:
1. 红包:公司将根据各位员工的工作表现和年限等因素,发放不等额的红包。
请大家保持较高的工作积极性,以获得更大的惊喜!
2. 年会:公司将举办一场盛大的年会活动,届时将有丰富的节目和精美的奖品等待大家。
请各位尽快报名参加,并准备精彩的个人表演。
3. 假期安排:春节期间,公司将放假七天,具体时间为xx年x月x日至xx年x月x日。
在此期间,大家可以好好享受与家人团聚的时光,充分放松身心,注重休息。
在此,衷心感谢各位员工在过去一年的辛勤付出和努力,是你们的努力才有了公司的不断发展。
希望大家在新的一年继续发扬团队精神,共同创造更加美好的明天!
祝大家新年快乐,阖家幸福!
此致
礼敬
公司领导。
春节福利发放通知春节福利发放通知为了感谢公司全体员工在过去一年里的辛勤工作和付出,提高员工的工作积极性和幸福感,公司决定在即将到来的春节期间发放福利。
一、福利对象所有正式员工均可享受本次春节福利发放。
二、福利内容公司将根据员工的工作表现和贡献度,为员工发放春节福利。
具体福利包括:1. 红包:公司将根据员工的工作表现和岗位级别发放红包,金额在100元至2000元不等。
2. 礼品:公司还将为员工准备一份精心挑选的春节礼品,以表达对员工的关心和祝福。
三、福利发放时间福利将于春节前发放到员工的工资卡或者现金直接发放到手。
四、福利发放的原则为了保证福利的公平性和合理性,公司将遵循以下原则进行发放:1. 公平原则:福利的发放将严格按照员工的工作表现和贡献度进行评定,确保福利的公平发放。
2. 私密原则:福利的具体数额将仅由人力资源部门掌握,不对外公开,确保福利的私密性。
3. 公开原则:福利的发放结果将在公司内部进行公示,以确保透明度和公开性。
五、福利发放流程1. 员工提交申请:员工应在规定的日期内在人力资源部门提交申请,同时附上相关的工作表现材料。
2. 绩效评估:人力资源部门将根据员工的工作表现和贡献度进行绩效评估,确定福利发放的对象。
3. 福利发放通知:在绩效评估完成后,人力资源部门将通过内部通知或邮件形式向员工发放福利发放通知书。
4. 福利发放:员工按照通知书上的要求和规定,准时领取福利。
六、注意事项1. 福利发放通知书是福利发放的凭证,请妥善保管,如有遗失请及时向人力资源部门报告。
2. 红包金额将根据员工的工作表现和岗位级别进行评定,不予更改。
3. 如有其他问题,请及时与人力资源部门联系。
感谢大家一年来的辛勤付出和工作,也祝愿大家春节快乐,阖家幸福!如有疑问,请与人力资源部门联系。
人力资源部日期:年X月X日。
物业春节送金币通知物业春节送金币通知(通用5篇)在现在社会,我们可以使用通知的机会越来越多,通知是一种下行性常用公文,其使用不受机关级别的限制,可用于发布规章、转发公度文,布置工作、传达事项等。
还是对通知一筹莫展吗?下面是小编帮大家整理的物业春节送金币通知(通用5篇),欢迎大家分享。
物业春节送金币通知1尊敬的小区业主:在喜迎春节之际,华瑞物业全体员工向您及您的家人致以节日的问侯!在新春佳节来临前,华瑞物业在20xx年1月15日(本周六)上午09:00—11:00为业主准备了新春礼物,欢迎各位业主前来领取。
在活动时间未领到礼物的业主,可到小区物业服务处或监控中心领取,礼物数量有限,领完即止。
在此,华瑞物业全体员工祝愿小区广大业主新春快乐、阖家幸福!xxx20xx年xx月xx日物业春节送金币通知2尊敬的各位教职员工:为了营造喜庆祥和的小区节日氛围,近日物业管理中心将组织全体员工对绿苑、紫苑两个小区公共区域进行卫生大扫除,提醒广大住户自行清理堆放在公共楼道及消防通道内的杂物,确保消防通道的畅通;春节将至,请您看管好未成年的孩子,不要在草地内玩火、燃放*花爆竹,以免发生意外。
在布置迎新春小区环境的同时,为了答谢教职员工一年来对物业工作的`支持和关心,物业全体员工将给每位住户送去新年的祝“福”,寓意着小区居民生活安康幸福,敬请笑纳。
物业管理中心全体员工给您拜个早年,恭祝小区教职员工:新春快乐,身体健康,阖家欢乐!xxx20xx年xx月xx日物业春节送金币通知3尊敬的各位业主:在喜迎新春佳节之际,赛特物业全体员工向您及您的家人致以节日的问侯!在新春佳节来临前,赛特物业为您准备了新春礼物,欢迎各位业主前来领取。
领取时间:上午:08:00—11:30 下午:02:00—05:30领取地点:G5南侧,物业办公室。
赛特物业全体员工,祝广大业主:新春快乐、阖家幸福!xxx20xx年xx月xx日物业春节送金币通知4尊敬的各位业户:新春佳节将至,为营造新春喜庆的节日氛围,弘扬中国传统文化,丰乐物业特举办“山水墨韵迎新春丰乐物业送春联”活动。
春节福利发放通知
春节福利发放通知
尊敬的全体员工:
为了庆祝即将到来的春节,公司决定向各位员工发放春节福利,以表达对大家辛勤工作的认可和感谢。
具体福利安排如下:
一、物资发放
1、红包:根据公司规定,每位员工将获得一个金额为元的红包
作为新年的祝福和激励。
2、礼品:公司将为员工准备精心挑选的春节礼品,具体内容将
在发放当天公布。
二、假期安排
1、春节假期:根据国家法定假期安排,公司将为员工放假天,
具体放假时间为X月X日至X月X日。
2、弹性假期:为照顾员工出行和与家人团聚的需求,公司将为
员工提供X天的弹性假期,具体时间可与直属上级沟通协商。
三、聚餐活动
为增进员工之间的感情和交流,公司将组织春节团拜聚餐活动。
具体时间、地点和费用等详情将另行通知,请大家提前做好准备。
四、重要注意事项
1、工作安排:请各位员工在放假前完成好手头的工作,并做好工作交接。
工作期间如有紧急事务,请随时与您的直属上级联系。
2、安全注意:春节期间请大家注意自身安全和财产安全,防止火灾、盗窃等事故的发生。
3、合规提醒:公司提醒各位员工在享受福利时,请遵守相关法律法规,不得从事任何违规行为。
请各位员工在收到福利后,填写确认收悉回执,并于X月X日前交至人事部。
本文档涉及附件:
1、确认收悉回执表格
法律名词及注释:
1、国家法定假期:指按照国家法律规定的各类假日,如春节、元旦、劳动节等,员工有权享受的法定假期。
2、弹性假期:指公司为满足员工个人因素的特殊需求,而提供调整休假时间的一种灵活制度。
春节礼品发放通知(细选3篇)春节礼品发放通知1公司全体员工在新春佳节来临之际,为体现公司委、董事会"以人为本"的管理理念,公司为在职员工及离(内)退休人员工发放福利,以慰问金形式发放,标准为在职员工400 元/人,离(内) 退休人员200 元/人,计算个人所得税后,将在节前发放。
特此通知关爱通弹性福利是指企业确定对每个员工福利投入(通常用积分形式体现)的前提下,将福利选择权交给员工,由员工在福利菜单中选择适合自己的福利套餐或福利项目。
关爱通弹性福利利用一站式福利台,采用关爱积分、福利卡券、企业虚拟的货币等方式,既可以为企业实施单个福利项目,也能满足多项目的整合服务。
有效解决了员工福利选择难、发放难、满意度低、数据不透明的困扰。
春节礼品发放通知2全体员工:x月x日,公司向每一位员工发放了春节福利品。
福利捧在员工的手里却暖在心里,公司上下洋溢着一片温馨的气氛。
春节福利是公司对员工及家属的关心与祝福,从员工的笑语中,我们可以看出大家对既实惠又实用的福利的满意以及对公司的`感谢。
最后公司向全体员工及家属拜个早年:祝大家新年快乐,吉祥如意。
通知人:日期:春节礼品发放通知3全体员工:x月x日,公司向每一位员工发放了春节福利品。
福利捧在员工的手里却暖在心里,公司上下洋溢着一片温馨的气氛。
春节福利是公司对员工及家属的'关心与祝福,从员工的笑语中,我们可以看出大家对既实惠又实用的福利的满意以及对公司的感谢。
最后公司向全体员工及家属拜个早年:祝大家新年快乐,吉祥如意。
通知人:日期:春节礼品发放通知(菁选3篇)扩展阅读春节礼品发放通知(菁选3篇)(扩展1)——妇女节礼品发放通知3篇妇女节礼品发放通知1全体员工:为体现公司对志的关心和厚爱,在三八妇女节当天对本司在职女性同志发放节日礼物一份,特通知如下:一、三八妇女节福利限定对象本司在职女性二、发放福利物品节日红包一份妇女节礼品发放通知2集团各子(分)公司、直属项目部、总部各部室:20xx年“三八”妇女节来临之际,为关怀女职工,让女职工度过一个充实愉快的节日,经集团研究,决定3月8日下午集团总部全体女职工放假半天,并给予每人200元的补助。
关于工会发放2024春节礼品的通知
公司全体工会会员:
首先,工会委员会给大家提前拜个早年,恭祝大家新年快乐、家庭幸福美满、生活轻松愉快、身体健康长寿、工作蒸蒸日上!
喜迎2024年春节的到来,工会将于2024年1月25日发放春节礼品。
请各个部门工会小组长协助本部门工会会员做好礼品的领取及签字记录工作。
一、领取春节礼品的对象:符合发放条件的在职工会会员,以2024年1月15日工会会员统计名单为准。
二、领取礼品地点:
1.仓库卸货区联系人:XXX
2.礼品发放联系人:XXX
三、发放礼品及标准:根据工会成员线上自选福利为基准进行发放。
公司工会委员会
X年X月X日。
公司春节发放福利通知公司春节发放福利通知(精选7篇)在发展不断提速的社会中,越来越多地方需要用到通知,通告是党和国家机关、人民团体、企事业单位在一定范围内公布应当遵守或者周知的事项时,使用的下行公文。
怎么写通知才能避免踩雷呢?以下是店铺收集整理的公司春节发放福利通知(精选7篇),欢迎阅读与收藏!公司春节发放福利通知篇1公司各职能部门:春节将至,为了感谢全体员工一年来的辛勤付出,让大家过上一个愉快的春。
x月x日,公司向每一位员工发放了春节福利品。
福利捧在员工的手里却暖在心里,公司上下洋溢着一片温馨和谐的气氛。
春节福利是公司对员工及家属的关心与祝福,从员工的笑语中,我们可以看出大家对既实惠又实用的福利的满意以及对公司的感谢。
最后公司向全体员工及家属拜个早年:祝大家新年快乐,吉祥如意!通知人:日期:公司春节发放福利通知篇2公司全体员工:在新春佳节来临之际,为体现公司党委、董事会"以人为本"的管理理念,公司为在职员工及离(内)退休人员工发放福利,以慰问金形式发放,标准为在职员工400元/人,离(内)退休人员200元/人,计算个人所得税后,将在节前统一发放。
特此通知。
通知人:日期:公司春节发放福利通知篇3各基层工会:年终与春节前福利发放工作即将开始,今年福利仍发放大米、食用油、面粉和木耳。
校工会本着全心全意为教职工服务的宗旨,福利发放形式采用个人凭票到金花校区指定地点领取。
具体发放安排如下:一、发放原则:20xx年10月31日前学校在编在岗人员发放福利。
下列人员不享受此次福利:(1)已调离学校的职工;(2)停发工资的职工;(3)不履行劳务输出合同者。
二、发放标准:1、6月1日-10月31日期间入校的职工发大米一袋、稻米胚食用油一桶、木耳一袋。
2、8月31日前退休职工的福利由退休办发放。
3、离岗休养的职工发大米二袋(40斤)、稻米胚食用油一桶、面粉二袋(20斤)、木耳二袋(500克)。
4、除以上教职工外,其他在职教职工(含9月1日以后退休的'职工)每人发放大米二袋,食用油两桶、面粉二袋、木耳二袋。
春节礼品发放通知春节礼品发放通知在社会发展不断提速的今天,用到通知的地方越来越多,通告是党和国家机关、人民团体、企事业单位在一定范围内公布应当遵守或者周知的事项时,使用的下行公文。
通知的注意事项有许多,你确定会写吗?以下是小编为大家整理的春节礼品发放通知,欢迎阅读与收藏。
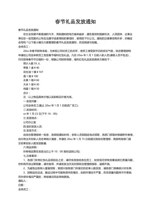
全体员工:20xx年春节即将来临,为体现公司对员工的关怀,使员工感受到节日的欢乐气氛,综合管理部特申请给公司全体职员工发放春节福利红包礼品。
凡在20xx年1月1日前入职人员(请假人员不包含),均可获得春节节日福利一份,根据公司财务预算,福利红包礼品发放具体方案如下:预计人数55人带鱼1盒¥40花生油1桶¥107酒1箱¥100水果1箱¥60大米1袋¥30鸡蛋1箱¥50合计:注:以上物品具体价格以实际购买价格为准。
一.发放对象:公司全体员工(截止20xx年1月1日前进厂员工);二.发放时间:xx年1月23日(下午16:00);三.发放地点:公司办公室四.组织发放人员:五.发放方式:由综合管理部统一发放,各部按通知时间,安排人员到指定地点领取,各部门领取时根据附件表格,自行将当天在职人员名单统计清楚,并请在20xx年1月15日前提交到综合管理部,我部将按部门提交名单实际人数发放数量;六.物品采购:所有物品需在发放当日上午10:00准时送到公司);七.注意事项:1、各部门在将红包礼品领回去之后,请尽快发放给各位员工,如发现月饼有发霉或其它质量问题,饮料有开启过期现象,请勿食用,并请发放当天及时到综合管理部换取,逾期不换。
2、为避免出现有人重复领取,我部只按各部门所提交的名单人数发放,请各部门准确统计好名单;3、因物品在运送、搬运过程中可能有损坏的情况,如损坏情况不严重,而非质量问题将不作更换;另外损坏情况严重的,将视情况而定再做更换。
通知人:日期:全体员工:x月x日,公司向每一位员工发放了春节福利品。
福利捧在员工的手里却暖在心里,公司上下洋溢着一片温馨和谐的气氛。
公司春节红包发放通知公司春节红包发放通知在充满活力,日益开放的今天,我们都可能会用到通知,上级机关对下级机关可以用通知,平行机关之间有时也可以用通知。
相信很多朋友都对写通知感到非常苦恼吧,下面是店铺为大家整理的'公司春节红包发放通知,希望能够帮助到大家。
公司春节红包发放通知1尊敬的新老客户:您好20xx年春节即将到来,xx集团全体员工提前恭祝广大新老客户,新春快乐、生意兴隆、万事如意!非常感谢您长期以来对我们工作的理解与支持。
为方便您订货,请您错开假期,进行各事项安排,根据我公司工作实际情况,20xx年春节放假安排如下:春节:2月15日至21日放假调休,共7天。
2月11日(星期日)、2月24日(星期六)上班。
在放假期间给您造成的不便之处,敬请谅解。
放假期间,新老客户有高精度测量仪、高速数控机床需求的,直接联系相关负责人(施勇:13884xxxxxx)!再次感谢您对我们工作的支持。
特此!恭祝:新春快乐,万事如意!xx集团20xx年x月x日公司春节红包发放通知2一年一度的农历春节已经近在眼前,然后在这里在此先预祝全体员工新春愉快,万事如意!20xx年春节公司放假安排如下:一、放假时间春节:放假调休,共7天。
2月11日(星期日)、2月24日(星期六)上班。
二、留守值班人员安排值班人员:xxx姓名及电话:xxx值班时间:20xx年x月x日至20xx年x月x日。
工资待遇:月工资×200%节日补贴:xx元伙食补贴:xx元三、注意事项放假期间,请大家一定要注意人身安全,并按时返回。
如遇非人为原因无法按时返回,请及时向主管部门告假。
最后衷心祝愿大家过个欢乐、祥和的春节,羊年吉祥!xxx20xx年xx月xx日公司春节红包发放通知3一年一度的农历春节已经近在眼前,然后在这里在此先预祝全体员工新春愉快,万事如意!20xx年春节公司放假安排如下:一、放假时间春节:2月15日至21日放假调休,共7天。
2月11日(星期日)、2月24日(星期六)上班。
发放春节福利的通知关于发放春节福利的通知(通用11篇)在日常生活和工作中,我们可以使用通知的机会越来越多,下达指示、布置工作、传达有关事项、传达领导意见、任免干部、决定具体问题,都可以用通知。
通知的注意事项有许多,你确定会写吗?以下是店铺整理的关于发放春节福利的通知(通用11篇),仅供参考,希望能够帮助到大家。
发放春节福利的通知篇1各基层工会:年终与春节前福利发放工作即将开始,今年福利仍发放大米、食用油、面粉和木耳。
校工会本着全心全意为教职工服务的宗旨,福利发放形式采用个人凭票到金花校区指定地点领取。
具体发放安排如下:一、发放原则:20xx年10月31日前学校在编在岗人员发放福利。
下列人员不享受此次福利:(1)已调离学校的职工;(2)停发工资的职工;(3)不履行劳务输出合同者。
二、发放标准:1、6月1日-10月31日期间入校的职工发大米一袋、稻米胚食用油一桶、木耳一袋。
2、8月31日前退休职工的福利由退休办发放。
3、离岗休养的职工发大米二袋(40斤)、稻米胚食用油一桶、面粉二袋(20斤)、木耳二袋(500克)。
4、除以上教职工外,其他在职教职工(含9月1日以后退休的职工)每人发放大米二袋,食用油两桶、面粉二袋、木耳二袋。
三、发放时间与地点:1、12月8日(周二)下午14:00至9日(周三)上午12:00以前,各基层工会主席负责到校工会办公室领取《20xx年职工年终福利领取卡》。
2、12月11日(周五)—12月17日(周四),教职工凭福利领取卡到金花校区教三楼东头教职工活动室领取。
具体时间为:周一到周五每天上午9:00—11:30;下午12:30—18:30周六、周日为上午9:00—12:00;下午14:00—18:00四、注意事项:1、各基层工会要在12月10日(周四)前务必将福利领取卡按规定发至本单位教职工,并提醒立即在领取卡上自己填写有关信息,福利领取卡务必妥善保管,丢失概不负责。
2、请教职工务必在指定时间内携带福利领取卡前往领取福利。
春节福利发放的通知春节福利发放的通知(精选5篇)现如今,用到通知的地方越来越多,上级机关对下级机关可以用通知,平行机关之间有时也可以用通知。
相信很多朋友都对写通知感到非常苦恼吧,以下是小编精心整理的春节福利发放的通知,欢迎阅读,希望大家能够喜欢。
春节福利发放的通知篇1公司全体员工:在新春佳节来临之际,为体现公司党委、董事会"以人为本"的管理理念,公司为在职员工及离(内)退休人员工发放福利,以慰问金形式发放,标准为在职员工400元/人,离(内)退休人员200元/人,计算个人所得税后,将在节前统一发放。
特此通知春节福利发放的通知篇2公司各职能部门:春节将至,为了感谢全体员工一年来的辛勤付出,让大家过上一个愉快的春节。
x月x日,公司向每一位员工发放了春节福利品。
福利捧在员工的手里却暖在心里,公司上下洋溢着一片温馨和谐的气氛。
春节福利是公司对员工及家属的关心与祝福,从员工的笑语中,我们可以看出大家对既实惠又实用的福利的满意以及对公司的感谢。
最后公司向全体员工及家属拜个早年:祝大家新年快乐,吉祥如意!春节福利发放的通知篇3各位同仁:鸡年新春即将到来,首先在此祝各位猴年好吉兆。
为表达公司对大家的关怀,感谢每位员工的辛勤工作,现由行政部组织春节福利发放工作。
具体安排如下:一、深圳总部员工福利礼品发放1、发放方式:A.由行政部统一发放,B.生产中心由司机统一带至生产由方淑芬发放。
2、礼品标准:每人一份年货。
二、各办事处员工福利礼品发放及采购1、采购及发放:A.北京、南京、成都、广州四个办事处由行政助理统一采购并发放,其他办事处员工自行采购福利。
B.采购范围:干果、干货等食品(必须购买年货)及其他物品。
2、报销标准为:200元/人。
3、报销要求:必须提供购物电脑小票及发票,小票内容需有年货食品,发票内容要求为食品、办公用品、劳保用品方可报销。
外区其他办事处员工自行采购完,将发票交由各自区域行政助理统一报销。
春节福利发放通知范本
尊敬的同事们:
春节即将到来,这里提前祝你们春节快乐!
为了答谢大家一年来对公司的辛勤付出,公司决定在春节期间给予大家春节福利奖励,欢迎大家拿好福利!
福利一:现金红包:为感谢一年来大家的付出,给每位公司同事派发现金红包,金额5000元/人。
红包将于2月2日(农历正月初八)上午10点发放,你可以到办公室人事部领取。
福利二:每位员工可享受一次免费的康体、娱乐活动,活动内容可在公司网站上查看,以及参与群众文艺晚会。
福利三:为了照顾大家的节日用餐,因此在元旦晚3月24日,给所有公司员工派发1份团圆大餐,活动将在一楼活动室举行,请你们准时参加。
最后,小联合希望同事们新春快乐,身体健康,进步比翼!
小联合
2020年2月2日。
公司春节福利发放通知春节指农历正月初一,是我国传统节日,也指正月初一以后的几天。
素材范文网今天为大家精心准备了公司春节福利发放通知,希望对大家有所帮助!公司春节福利发放通知各基层工会:年终与春节前福利发放工作即将开始,今年福利仍发放大米、食用油、面粉和木耳。
校工会本着全心全意为教职工服务的宗旨,福利发放形式采用个人凭票到金花校区指定地点领取。
具体发放安排如下:一、发放原则:2021年10月31日前学校在编在岗人员发放福利。
下列人员不享受此次福利:(1)已调离学校的职工;(2)停发工资的职工;(3)不履行劳务输出合同者。
二、发放标准:1、6月1日-10月31日期间入校的职工发大米一袋、稻米胚食用油一桶、木耳一袋。
2、8月31日前退休职工的福利由退休办发放。
3、离岗休养的职工发大米二袋(40斤)、稻米胚食用油一桶、面粉二袋(20斤)、木耳二袋(500克)。
4、除以上教职工外,其他在职教职工(含9月1日以后退休的职工)每人发放大米二袋,食用油两桶、面粉二袋、木耳二袋。
三、发放时间与地点:1、12月8日(周二)下午14:00至9日(周三)上午12:00以前,各基层工会主席负责到校工会办公室领取《2018年职工年终福利领取卡》。
2、12月11日(周五)-12月17日(周四),教职工凭福利领取卡到金花校区教三楼东头教职工活动室领取。
具体时间为:周一到周五每天上午9:00-11:30;下午12:30-18:30周六、周日为上午9:00-12:00;下午14:00-18:00四、注意事项:1、各基层工会要在12月10日(周四)前务必将福利领取卡按规定发至本单位教职工,并提醒立即在领取卡上自己填写有关信息,福利领取卡务必妥善保管,丢失概不负责。
2、请教职工务必在指定时间内携带福利领取卡前往领取福利。
3、在校工会登记自购福利的教职工请在12月15日以前,领取福利时一并交款购买,逾期不予保证。
4、在校工会登记购买福利的离退休职工请在12月15日以前交款购买,逾期不予保证。
春节福利发放通知一、背景介绍1.1 春节福利发放的目的和意义1.2 公司对春节福利的重要性和价值1.3 随附附件:春节福利发放计划表二、福利发放信息通知2.1 发放日期和时间安排2.2 发放地点和方式说明2.3 领取福利的员工要求和注意事项2.3.1 员工必备文件清单2.3.2 领取福利的时间要求2.3.3 提醒员工保持秩序和遵守规定三、福利内容介绍3.1 福利物品详细说明3.1.1 春节福利品种和数量3.1.2 福利物品的使用说明和注意事项3.2 福利金额和发放方式说明3.2.1 春节福利金额确定原则3.2.2 发放方式和时间表3.3 其他特别福利说明四、相关法律名词及注释4.1 《劳动法》4.2 《劳动合同法》4.3 《劳动关系调解仲裁法》4.4 《社会保险法》4.5 《工伤保险条例》4.6 《福利费管理办法》五、附件5.1 春节福利发放计划表5.2 必备文件清单六、结束语本文档涉及附件:附件1:春节福利发放计划表附件2:必备文件清单本文所涉及的法律名词及注释:1. 《劳动法》:中华人民共和国核心劳动法规定,保障劳动者权益,规范劳动关系。
2. 《劳动合同法》:中华人民共和国劳动合同法,规定劳动合同关系的建立、变更和终止以及劳动者权益的保护。
3. 《劳动关系调解仲裁法》:中华人民共和国劳动关系调解仲裁法,规定劳动争议的调解与仲裁程序。
4. 《社会保险法》:中华人民共和国社会保险法,规定社会保险制度的建立、运行和管理。
5. 《工伤保险条例》:中华人民共和国工伤保险条例,规定工伤保险制度,维护受工伤的劳动者权益。
6. 《福利费管理办法》:中华人民共和国福利费管理办法,规定企业福利费的管理和使用。
关于春节客户礼品发放通知
关于春节客户礼品发放通知
篇一
值此春节来临之际,公司为回报、感谢全体客户,特精心一份春节绿色礼品——河南特产——铁棍山药5斤装礼盒,领取时间、地点、发放标准如下:
时间:xx月xx日、x月xx日两天(明天、后天)
地点:公司大厦后面地上停车场
发放标准:投资6万元以下客户赠送礼盒1箱
投资6-10万元客户赠送礼盒2箱
投资11-20万元客户赠送礼盒3箱
投资21-50万元客户赠送礼盒4箱
投资50万以上客户赠送礼盒5箱
本次客户礼品由公司统一发放,时间仅限明后两天,过期不候。
请各位理财顾问及时通知客户到指定地点领取礼品。
****有限公司
xxxx年x月xx日
篇二
公司各职能部门:
春节将至,为了感谢全体员工一年来的辛勤付出,让大家过上一个愉快的春。
x月x日,公司向每一位员工发放了春节福利品。
福利
捧在员工的手里却暖在心里,公司上下洋溢着一片温馨和谐的气氛。
春节福利是公司对员工及家属的关心与祝福,从员工的笑语中,我们可以看出大家对既实惠又实用的福利的满意以及对公司的感谢。
最后公司向全体员工及家属拜个早年:祝大家新年快乐,吉祥如意!
xx公司
20xx年x月xx日
篇三
公司全体员工:
在新春佳节来临之际,为体现公司党委、董事会"以人为本"的管理理念,公司为在职员工及离(内)退休人员工发放福利,以慰问金形式发放,标准为在职员工400元/人,离(内)退休人员200元/人,计算个人所得税后,将在节前统一发放。
特此通知
xx公司
20xx年x月xx日。