亚马逊 AWS Amazon EC2 密钥对和 Windows 实例
- 格式:pdf
- 大小:34.63 MB
- 文档页数:796
ec2 删除实例-回复关于在亚马逊AWS(Amazon Web Services)云平台中删除EC2(弹性云服务器)实例的步骤,我将详细介绍以下内容。
第一步:登录AWS控制台首先,打开AWS官方网站并登录您的AWS账户。
一旦登录成功,您将进入AWS管理控制台主页。
第二步:选择EC2服务在AWS管理控制台主页上,您可以看到各种AWS服务的图标。
在这里,我们需要找到并点击“EC2”服务图标,以进入EC2服务页面。
第三步:选择要删除的实例在EC2服务页面,您将看到管理EC2实例的各种选项。
在这里,您可以查看和管理所有已启动的EC2实例。
找到并点击要删除的实例的ID或名称。
第四步:确认实例状态在所选EC2实例的详情页面上,您可以查看实例的状态、基本信息以及其他相关信息。
在这里,请确保实例处于停止状态。
如果实例正在运行,您需要先停止实例,然后再继续删除操作。
如果实例正在运行,请点击“实例状态”中的“停止”按钮。
等待实例停止完全后,您可以进一步删除实例。
第五步:删除实例一旦实例处于停止状态,您可以执行删除操作。
在实例详情页面的顶部工具栏上,您将看到一个红色且带有删除图标的按钮。
点击这个按钮将打开一个警告框,提醒您删除实例将无法撤销。
在警告框中,您需要确认是否删除实例及其关联的存储设备。
如果您已做好准备并理解后果,请点击“是,删除”按钮。
第六步:等待实例删除完成一旦确认删除实例,AWS会开始执行删除操作。
请耐心等待,直到删除过程完成。
一般来说,删除操作不会花费太多时间。
第七步:确认实例已删除当删除操作完成后,您可以返回到EC2服务页面,查看所有实例的列表。
确认您要删除的实例已经不再显示在该列表中。
这样,您就可以确认实例已经成功删除。
需要注意的是,删除实例只是将实例从您的AWS账户中删除,并释放该实例所占用的计算资源。
但是,删除实例并不会删除您实例中的数据。
如果您想要永久删除实例的所有数据,您可能需要在删除实例之前,备份或迁移您的数据。
EC2实例是Amazon Web Services(AWS)提供的一种弹性计算服务,用户可以在上面运行不同的工作负载,如全球信息站托管、应用程序部署、大数据处理等。
在使用EC2实例的过程中,安全性是一个非常重要的考虑因素,而远程安全连接的入站规则则是其中一项关键的安全设置。
一、什么是EC2实例?EC2实例是云计算领域中一种常见的服务器托管服务,用户可以通过AWS控制台或API创建、启动和停止EC2实例,并且可以根据实际需求选择不同规格的实例类型,比如计算密集型实例、存储优化型实例等。
EC2实例的灵活性和可扩展性使其成为许多企业和个人选择部署应用程序的首选评台。
二、为什么需要远程安全连接的入站规则?在使用EC2实例时,用户通常需要通过远程连接方式(如SSH、RDP 等)来管理实例、部署应用程序或者进行其他操作。
为了保证连接的安全性,用户需要设置一些入站规则来限制可以连接到实例的IP位置区域、协议和端口范围。
这样做可以有效地减少未经授权的访问,降低系统被攻击的风险。
三、如何设置远程安全连接的入站规则?1. 登入AWS控制台用户需要登入AWS管理控制台,并找到所需的EC2实例。
在EC2 Dashboard页面上,可以看到各个实例的基本信息和状态。
2. 进入安全组设置选择需要设置远程安全连接的实例,然后在实例详情页面中找到安全组设置。
安全组是一种虚拟防火墙,用于控制进出实例的流量。
3. 设置入站规则在安全组设置页面中,找到入站规则设置,点击“编辑入站规则”按钮。
根据实际需求,可以添加或修改规则,比如允许特定IP位置区域范围、特定协议和端口号的连接。
四、入站规则设置的注意事项1. 最小权限原则在设置入站规则时,应该遵循最小权限原则,即只开放必要的端口和协议,尽量避免开放所有流量。
如果只需要通过SSH连接到实例,则只需开放22端口的TCP流量。
2. 定期审查和更新规则安全设置并非一劳永逸,用户应该定期审查和更新入站规则,及时删除不再需要的规则,避免滥用或错误配置导致安全漏洞。
amazon ec2 新手使用指南最近折腾了下Amazon (亚马逊)EC2 的服务,感觉还行,也是折腾了好久,关键是没有中文文档,折腾起来很费劲,弄好后,特弄个教材上来。
关于亚马逊的EC2 介绍,我就不多说了,我这里主要写如何初次使用,如果创建和连接VM。
如果已经申请帐号,申请帐号需要信用卡,需要支持vista 的或者万事达卡。
需要开通国际支付的功能,以后使用ec2 的服务,直接从信用卡里面支付。
具体的申请方法,不做介绍。
申请帐号成功以后,到/console登录,如下图:输入登录密码以后,登录到系统控制台,如下图:点击“Lanuch instance ”装载一个实例,如下图:点击继续默认这里也选择默认到了这一步就要注意了,提示你选择一个公私,或者创建一个公私,这个地方如果是第一次,就需要选择第二项,创建一个“key pair”。
输入key的名称后,点击“创建” ,系统会自动生成一个key,然后提示你保存,如下,这个时候,一定要把这个公私保存好,稍后生成密码的时候需要用到。
点击下一步后,系统会提示你要创建防火墙规则,一般选择默认即可。
意思就是说,如果虚拟机创建成功,如下的端口,可以从外部访问。
也就是亚马逊为你做好防火墙了,这里的端口,外部可以访问,自己根据情况添加,然后点击下一步点击下一步后,出现实例汇总的情况,如下图点击launch 按钮,装载这个实例,也就是创建了一个新的vm点击关闭后,回到系统控制台界面,这个时候,就可以看到已经创建的实例,也就是虚拟机了,如下图:点击刚才创建的虚拟机,下面就可以看到该虚拟机的一些基本情况,如下图:这里的Public dns 的ip地址,就是稍后登录的域名,不过这个域名每次启动系统都会更改,不知道亚马逊为什么要这样???好了,系统创建完成了,也开始运行了,远程如何登录呢?Windows 系统,创建完成以后,要等15分钟以后才能获取到登录到系统的密码!这个时候,就要向亚马逊获取系统登录密码,方法如下:选择一个实例以后,点击右键,出现一个菜单,选择创建密码,如下图:需要等15分钟等15分钟后,就可以了,如下图:这里就要注意了,这里要输入private key ,这个key 就是刚才创建实例的时候,提示你要下载的公私文件,用记事本把刚才下载的那个 .pem 结尾的文件,然后复制里面所有的内容到里面,点击确定后,就会出现系统的密码啦,用这个密码登录系统就可以了。
连接到您的Linux实例收集实例信息请收集如下实例信息:Linux终端:使用ssh连接到Linux实例步骤一:使用chmod命令确保您的私有密钥不是公开可见的。
例如,如果您的私有密钥文件的名称是my-key-pair.pem,请使用以下命令:步骤二:使用ssh命令连接到实例。
您将指定私有密钥(.pem) 文件和user_name@public_dns_name。
对于Amazon Linux,用户名称是ec2-user。
对于RHEL5,用户名称是root或ec2-user。
对于Ubuntu,用户名称是ubuntu。
对于Fedora,用户名称是fedora或ec2-user。
对于SUSE Linux,用户名称是root 或ec2-user。
另外,如果ec2-user和root无法使用,请与您的AMI 供应商核实。
本次比赛是采用的Ubuntu系统,因此连接方式参考如下命令您将看到如下响应。
输入yes,您将看到如下响应使用SCP 将文件从Linux 传输到Linux 实例在您的本地计算机与Linux 实例之间传输文件的一种方法是使用安全复制(SCP)。
本节介绍了如何使用SCP 传输文件。
这个程序和使用SSH 连接到实例的程序非常相似。
1.在命令shell 中,将目录更改为您启动实例时所指定的私有密钥文件的位置。
2.使用chmod命令确保您的私有密钥不是公开可见的。
例如,如果您的私有密钥文件的名称是my-key-pair.pem,请使用以下命令:3.使用实例的公有DNS 名称将文件传输到您的实例。
举例来说,如果私有密钥文件的名称是my-key-pair、要传输的文件是SampleFile.txt、实例的公有DNS 名称是,则可以使用以下命令将文件复制到ubuntu主目录。
Tip对于Amazon Linux,用户名称是ec2-user。
对于RHEL5,用户名称是root或ec2-user。
对于Ubuntu,用户名称是ubuntu。
打开https:///ec2/home进入EC2 console:点击Launch Instance,启动新的Instance实例。
默认的第一个AMI, Basic 32-bit Amazon Linux AMI 1.0只有这个和下个64bit的免费实例数(Number of Instances),默认为1,可用区域(availability zone),这里用了默认的!实例类型(instance type),必须选择Micro,否则准备收账单吧。
点击Continue转到高级实例选项设定,默认。
点击Continue转到Tag设定页面,直接跳过。
点击Continue进入”Create Key Pair”,这一步比较关键,会下载一个pem结尾的密匙文件!用于连接建成的instance!随便起一个名字,特别提醒:由于ie安全设置,会阻止下载,等你点击同意时候,会刷新页面,导致无法下载密匙!建议先调低安全设置!略过截图!点击View your instances on the Instances page察看Instance状态。
您应该已经看到有一个 t1.micro status为Running,至此您的micro intance 已经启动,意味这您有一台可以ssh登陆的linux服务器啦。
SSH proxy在Linux下很简单,一条命令即可:以下为引用的内容:$mv ~/Downloads/fookey.perm ~/.ssh/$chmod 400 ~/.ssh/fookey.perm$ssh -i ~/.ssh/ec2.pem ec2-user@YOUR_AMAZON_PUBLIC_DNS -f -N -D 10003系统只允许通过key密钥登陆我们安装的AMI,默认登陆用户为ec2-user用你的Public DNS代替YOUR_AMAZON_PUBLIC_DNS1. SSH如果是Mac或者Linux用户,那么可以使用命令行方式的ssh,在EC2 Instance 上点右键,选择Connect,会出现以下页面提示你该如何通过ssh连接此实例。
Amazon Elastic Compute Cloud Microsoft Windows实例用户指南Amazon Elastic Compute Cloud:Microsoft Windows实例用户指南Copyright©2016Amazon Web Services,Inc.and/or its affiliates.All rights reserved.Amazon's trademarks and trade dress may not be used in connection with any product or service that is not Amazon's,in any manner that is likely to cause confusion among customers,or in any manner that disparages or discredits Amazon.All other trademarks not owned by Amazon are the property of their respective owners,who may or may not be affiliated with,connected to,or sponsored by Amazon.Table of Contents什么是Amazon EC2? (1)Amazon EC2的功能 (1)如何开始使用Amazon EC2 (2)相关服务 (2)访问Amazon EC2 (3)Amazon EC2定价 (3)PCI DSS合规性 (4)基本基础设施 (5)Amazon系统映像和实例 (5)地区和可用区域 (6)存储 (6)根设备卷 (8)网络和安全性 (10)AWS Identity and Access Management (10)Windows Server与Amazon EC2Windows实例之间的区别 (10)设计您的应用程序以在Amazon EC2Windows实例上运行 (11)设置 (13)注册AWS (13)创建IAM用户 (14)创建密钥对 (15)创建Virtual Private Cloud(VPC) (16)为您的VPC (17)入门 (19)概述 (19)先决条件 (20)步骤1:启动实例 (20)步骤2:连接到您的实例 (21)步骤3:清除您的实例 (23)后续步骤 (23)最佳实践 (24)教程 (26)教程:部署WordPress博客 (26)先决条件 (26)安装Microsoft Web平台安装程序 (27)安装WordPress (27)配置安全密钥 (28)配置网站标题和管理员 (29)公开您的WordPress网站 (30)后续步骤 (30)教程:安装WAMP服务器 (30)教程:安装WIMP服务器 (33)教程:提高应用程序的可用性 (36)先决条件 (37)对应用程序进行扩展和负载均衡 (37)测试负载均衡器 (39)教程:设置Windows HPC集群 (40)先决条件 (40)任务1:设置您的Active Directory域控制器 (40)任务2:配置您的头节点 (42)任务3:设置计算节点 (44)任务4:扩展您的HPC计算节点(可选) (45)运行Lizard性能测量应用程序 (46)Create_AD_security.bat (46)Create-HPC-sec-group.bat (47)Amazon系统映像 (49)使用AMI (49)创建您自己的AMI (50)购买、共享和出售AMI (50)取消注册您的AMI (50)AWS Windows AMI (50)选择初始Windows AMI (50)保持您的AMI为最新 (51)AMI类型 (51)启动许可 (51)根设备存储 (52)查找Windows AMI (54)使用Amazon EC2控制台查找Windows AMI (55)使用AWS CLI查找AMI; (55)使用Amazon EC2CLI查找AMI (55)使用适用于Windows PowerShell的AWS工具查找AMI (56)查找Windows Server2003AMI (56)共享AMI (56)查找共享AMI (57)将AMI设为公用 (58)将AMI与特定AWS账户共享 (60)使用书签 (61)共享Windows AMI指导原则 (62)付费AMI (62)出售AMI (63)查找付费AMI (63)购买付费AMI (64)获取实例的产品代码 (65)使用付费支持 (65)付费和支持AMI的账单 (66)管理AWS Marketplace订阅 (66)创建Amazon EBS支持的Windows AMI (66)创建Amazon EBS支持的AMI的概述 (67)从正在运行的实例创建Windows AMI (67)创建实例存储支持的Windows AMI (69)实例存储支持的Windows AMI (69)准备创建实例存储支持的Windows AMI (70)捆绑实例存储支持的Windows实例 (71)注册实例存储支持的Windows AMI (72)带加密快照的AMI (72)涉及加密的EBS快照的AMI情景 (73)复制AMI (75)复制您拥有的AMI (75)从另一个AWS账户复制AMI (75)跨区域复制 (76)复制到加密 (77)AMI复制场景 (77)使用控制台或命令行复制AMI (78)停止待处理的AMI复制操作 (79)取消注册您的AMI (80)清除由Amazon EBS支持的AMI (80)清除由实例存储支持的AMI (81)Windows AMI版本 (82)配置设置和驱动程序 (82)更新您的Windows实例 (82)确定实例版本 (83)AWS Windows AMI版本 (83)映像更改 (93)订阅Windows AMI通知 (94)升级或迁移Windows Server实例 (95)使用Sysprep创建标准Amazon系统映像(AMI) (95)在您开始之前 (95)将Sysprep与EC2Config服务结合使用 (95)将Sysprep与EC2Config服务一起运行 (98)使用EC2Config对Sysprep进行故障排除 (99)实例 (100)实例类型 (100)可用实例类型 (101)硬件规格 (102)联网和存储功能 (102)实例限量 (103)T2实例 (103)C4实例 (106)GPU实例 (108)I2实例 (109)D2实例 (111)HI1实例 (112)HS1实例 (113)T1微型实例 (114)调整实例大小 (121)实例购买选项 (124)实例生命周期 (125)预留实例 (126)计划实例 (145)竞价型实例 (148)专用主机 (188)实例生命周期 (198)实例启动 (199)停止和启动实例(仅限Amazon EBS支持的实例) (199)实例重启 (199)实例停用 (200)实例终止 (200)重启、停止与终止之间的区别 (200)启动 (201)连接 (211)停止和启动 (213)重启 (216)停用 (216)终止 (218)恢复 (223)配置实例 (224)实例元数据和用户数据 (225)使用EC2Config (235)半虚拟化驱动程序 (257)设置密码 (273)设置时间 (277)管理配置 (279)加入AWS域 (284)将日志数据发送到CloudWatch (292)配置辅助私有IP地址 (304)升级实例 (308)远程管理实例 (316)先决条件 (317)配置适用于SSM Run Command的IAM角色和用户 (319)委派对SSM Run Command的访问权限 (323)使用SSM Run Command执行命令 (326)在Amazon EC2控制台中查看命令输出 (344)创建您自己的命令 (345)SSM Run Command演练 (346)取消命令 (357)监控命令 (357)SSM Run Command疑难解答 (358)导入和导出实例 (359)先决条件 (360)将VM作为镜像导入Amazon EC2 (368)将VM作为实例导入Amazon EC2 (378)导出Amazon EC2实例 (388)问题排查 (390)监控 (396)自动和手动监控 (397)自动监控工具 (398)手动监控工具 (398)监控的最佳实践 (399)监控实例状态 (399)实例状态检查 (400)计划的事件 (404)用CloudWatch监视您的实例 (407)启用或禁用Amazon EC2实例的详细监测 (408)查看Amazon EC2指标 (411)获取指标的统计数据 (417)绘制指标 (434)创建CloudWatch警报 (439)创建停止、终止、重启或恢复实例的警报 (446)网络与安全性 (471)密钥对 (472)使用Amazon EC2创建密钥对 (472)将您自己的密钥对导入Amazon EC2 (474)在Windows上检索密钥对的公有密钥 (475)验证您的密钥对指纹 (476)删除您的密钥对 (476)安全组 (477)EC2-Classic安全组 (477)EC2-VPC安全组 (478)安全组规则 (478)默认安全组 (480)自定义安全组 (480)正在创建安全组 (481)描述您的安全组 (481)向安全组添加规则 (482)从安全组中删除规则 (483)正在删除安全组 (483)API和命令概览 (483)Controlling Access (485)网络访问您的实例: (485)Amazon EC2权限属性 (485)IAM和Amazon EC2 (485)IAM策略 (487)IAM角色 (527)网络访问 (532)Amazon VPC (534)使用VPC的优势 (534)EC2-Classic与EC2-VPC的区别 (535)在EC2-Classic与EC2-VPC之间共享和访问资源 (537)实例类型仅在VPC中可用 (538)Amazon VPC文档 (539)支持的平台 (539)ClassicLink (540)从EC2-Classic迁移到VPC (550)实例IP寻址 (559)私有IP地址和内部DNS主机名 (559)公有IP地址和外部DNS主机名 (560)弹性IP地址 (561)Amazon DNS服务器 (561)EC2-Classic和EC2-VPC之间的IP地址区别 (561)确定您的公有、私有和弹性IP地址 (561)分配公有IP地址 (563)多个私有IP地址 (564)弹性IP地址 (568)弹性IP地址基础信息 (568)EC2-Classic与EC2-VPC的弹性IP地址的区别 (569)使用弹性IP地址 (570)将反向DNS用于电子邮件应用程序 (574)弹性IP地址限额 (574)弹性网络接口 (574)每个实例类型每个ENI的私有IP地址 (575)创建一个管理网络 (577)使用您的VPC中的网络和安全设备 (578)通过不同子网的工作负荷/角色创建双主机实例。
AWS操作文档目录AWS操作文档 (1)1.创建安全组 (1)1.1.修改默认安全组规则 (1)2.创建密钥对 (2)3.创建实例 (2)4.使用xshell 连接AWS 实例 (6)4.1.设置xshell 用户秘钥管理者 (6)4.2.连接AWS EC2 实例 (8)4.3.设置Root 账号密码 (9)4.4.设置Xshell 工具root 用户和密码 (11)1.创建安全组1.1.修改默认安全组规则➢控制台–> EC2 -> 安全组:增加80、22、8080 端口规则2.创建密钥对➢控制台-> EC2 -> 秘钥对➢下载到本地目录中3.创建实例➢控制台-> EC2 -> 实例:启动实例➢选择免费的类型➢默认下一步➢设置默认存储➢默认下一步➢选择现有的默认安全组➢启动➢选择创建的密钥对➢查看实例列表➢获得外网IP4.使用XSHELL 连接AWS 实例4.1.设置XSHELL 用户秘钥管理者➢Xshell –> 工具–> 用户秘钥管理者➢关闭窗口➢文件-> 新建-> x新建会话属性:输入名称,主机➢设置用户身份验证4.2.连接AWS EC2 实例➢点击:连接➢接收并保存➢连接成功4.3.设置ROOT 账号密码➢提权设置root 密码:$ sudo passwd root➢切换root 用户下,修改ec2-user 的密码:$ su root# passwd ec2-user➢设置sshd_config 文件,ssh 使用用户名和密码登录# sed -ri 's/^#?(PasswordAuthentication)\s+(yes|no)/\1 yes/' /etc/ssh/sshd_config # sed -ri 's/^#?(PermitRootLogin)\s+(yes|no)/\1 yes/' /etc/ssh/sshd_config# sed -ri 's/^/#/;s/sleep 10"\s+/&\n/' /root/.ssh/authorized_keys# systemctl restart sshd.service# touch /root/.Xauthority➢解决警告提示# yum install xorg-x11-xauth xterm –y4.4.设置XSHELL 工具ROOT 用户和密码➢打开Xshell -> 打开-> 创建的连接➢设置root 用户和密码➢Root 用户连接AWS EC2 实例。
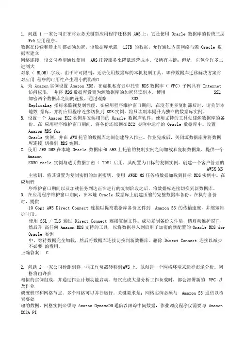
1.问题 1 一家公司正在将业务关键型应用程序迁移到 AWS上。
它是使用 Oracle 数据库的传统三层Web应用程序。
数据在传输和静止时都必须加密。
该数据库承载12TB 的数据。
允许通过内部网络与源 Oracle 数据库建立网络连接,该公司希望通过使用AWS托管服务来降低运营成本。
仅所有主键;但是,它包含许多二进制大对象( BLOB)字段。
由于许可限制,无法使用数据库的本机复制工具。
哪种数据库迁移解决方案将对应用程序的可用性产生最小的影响?A.为 Amazon实例设置 Amazon RDS。
在虚拟私有云中托管 RDS数据库( VPC)子网具有 Internet访问权限,并将 RDS数据库设置为源数据库的加密只读副本。
使用SSL 加密两个数据库之间的连接。
通过观察RDSReplicaLag 指标来监视复制性能。
在应用程序维护窗口期间,在没有更多复制滞后时,请关闭本地数据库,并将应用程序连接切换到 RDS实例。
将只读副本提升为独立的数据库实例。
B.设置一个 Amazon EC2实例并安装相同的 Oracle 数据库软件。
使用支持的工具创建源数据库的备份。
在应用程序维护窗口期间,将备份还原到在EC2 实例中运行的 Oracle 数据库中。
设置Amazon RDS forOracle 实例,并在 AWS托管的数据库之间创建导入作业。
作业完成后,关闭源数据库并将数据库连接切换到 RDS实例。
C.使用 AWS DMS在本地 Oracle 数据库和 AWS上托管的复制实例之间加载和复制数据集。
提供一个AmazonRDSO racle 实例与透明数据加密( TDE)启用,其配置为目标的复制实例。
创建一个客户管理的AWSK MS 主密钥,将其设置为复制实例的加密密钥。
使用AWSD MS任务将数据加载到目标 RDS实例中。
在应用程序维护窗口期间以及加载任务到达正在进行的复制阶段之后,将数据库连接切换到新数据库。
D.在应用程序维护窗口期间,在本地 Oracle 数据库上创建压缩的完整数据库备份。
Amazon EC2终端操作手册SUNDE亚马逊AWS EC2专用终端是为亚马逊EC2云计算服务量身定做的云计算终端。
用户只需拥有一个AWS账户,就可以通过终端连接亚马逊的云计算平台,进行虚拟机实例创建、登录等一系列操作,而无需使用PC机。
该终端还可以用于所有遵循亚马逊云计算协议规范的其他云计算平台。
1、终端登录终端开机后,登录界面如下:输入AWS EC2的domain name、access key id和secret access key后,点击login按钮登录到amazon。
其中access key id 和secret access key 是在亚马逊的官方网站注册在亚马逊的官方网站注册账户账户账户后,后,后,系统自动生系统自动生成的,可以成的,可以在账户的在账户的Security Credentials 选项中找到。
详情请访问 。
由于要输入的内容较多,也可以先把登录信息保存由于要输入的内容较多,也可以先把登录信息保存在名为在名为login.txt 的文件文件中中,并把文件保存到U 盘的根目录,点击read from udisk 按钮自动填入登录信息。
文件格式为:Domain Name=Access Key ID=AKIAI7UZEYA4EPDKJWQSWSecret Access Key=JS9MH2nekLjfi53cR2IPFMfIzu78W+H2nekLjfi52、终端设置在登录界面,点击设置按钮(setup ),将进入终端设置界面。
在设置界面可以设置终端的ip 地址和屏幕分别率地址和屏幕分别率。
在个别情况下需要设置终端的日期时间。
在个别情况下需要设置终端的日期时间或DNS 服务器,服务器,按按ctl+t 键可以设置终端的日期时间,按ctl+s 键可以设置DNS 服务器。
按S ave 按钮保存配置,按C ancel 返回终端登录界面。
3、创建实例所谓实例,就是用户在亚马逊云平台上的虚拟机。
aws应用的案例AWS(Amazon Web Services)是亚马逊公司提供的一种云计算平台,提供了一系列丰富的云服务,包括计算、存储、数据库、网络、人工智能、机器学习等。
下面列举了10个符合标题内容的AWS应用案例。
1. Netflix:Netflix是一家全球知名的流媒体公司,使用AWS提供的强大的云计算能力来支持其海量的视频内容存储、分发和播放。
Netflix将视频文件存储在AWS的S3(Simple Storage Service)中,利用AWS的云计算服务来实现视频的快速加载和高效传输。
2. Airbnb:Airbnb是一家在线民宿预订平台,它使用AWS的弹性计算服务EC2(Elastic Compute Cloud)来扩展其服务器的计算能力,以应对高峰时段的用户访问需求。
此外,Airbnb还使用AWS的数据库服务RDS(Relational Database Service)来存储和管理用户和房源信息。
3. NASA:美国国家航空航天局(NASA)使用AWS的云计算服务来存储、分析和处理其大量的科学数据。
AWS的存储服务S3和计算服务EC2为NASA提供了高可靠性和高性能的计算和存储能力,帮助科学家们更好地理解和探索宇宙。
4. 腾讯:腾讯是中国领先的互联网公司,它使用AWS的云计算服务来扩展其在线游戏和社交媒体平台的计算和存储能力。
腾讯利用AWS的弹性计算服务EC2和存储服务S3,为数亿用户提供稳定和高效的在线服务。
5. 菜鸟网络:菜鸟网络是中国最大的物流平台之一,它使用AWS 的云计算服务来处理其庞大的物流数据和订单信息。
AWS的数据库服务RDS和分析服务Redshift帮助菜鸟网络实现了数据的快速存储和分析,提高了物流运营的效率和可靠性。
6. 罗克韦尔科技:罗克韦尔科技是一家全球工业自动化解决方案提供商,它使用AWS的物联网服务来连接和管理其客户的设备和工业控制系统。
AWS的物联网服务提供了安全可靠的设备连接和数据传输能力,帮助罗克韦尔科技实现了工业自动化的数字化转型。
如何远程连接AWSEC2实例
了解远程登录⽅式
服务器分为两种操作系统分别是 Linux(Unix)\Windows Server
登录⽅式:
Linux:IP、⽤户名、密码(密钥)、端⼝
Windows:IP、⽤户名、密码、端⼝
有时候会修改默认端⼝Linux默认登录端⼝是22 ,Windows默认登录端⼝是3389
正常情况下只要有IP、⽤户名、密码(密钥)就能登录服务器,但是还要区分你的服务器是在公⽹还是私⽹如果处于公⽹上,⽤以上⽅法可以直接登录;
如果处于私⽹上,必须先连上vpn或者跳板机后才能通过上⾯⽅式ssh到服务器;
AWS EC2-Linux默认使⽤密钥登录,⽤户是⾮root⽤户(根据不同的AMI提供的⽤户登录)
AWS EC2-Windows 需要先通过密钥转成密码再使⽤密码登录
Linux 登录
输⼊密码,这⾥密码是看不到的输完密码后回车即可进去
通过密钥登录
ssh -i .ssh/id_rsa root@10.0.0.1
免密钥登录
⽣成密钥对,把公钥上传到服务器.ssh/authorized_keys如果没有这个⽂件就要创建
ssh root@10.0.0.1
Windows 登录
Windows10 登录
通过远程桌⾯登录服务器
Ctrl+r 打开运⾏窗⼝,输⼊ mstsc
点击登录就能进去
Mac登录。
AWSEC2知识点总结EC2简介1. EC2的特性EC2是AWS提供的⼀种计算服务,它以EC2实例(EC2 Instance)的形式存在,因此⼀个EC2实例可以被认为是⼀个虚拟机预配置的EC2镜像被称之为Amazon Machine Images (AMI),⼀个AMI包含了你打包的好操作系统,以及相应的应⽤程序和配置不同的EC2实例类型包含了不同的CPU,内存,存储和⽹络性能AWS默认以及建议使⽤密钥对(Key Pair)的形式访问EC2实例,AWS将保存公钥,您将负责保存私钥EC2实例存储(Instance store volumes)是⼀种短暂性的存储,⼀旦您停⽌或者终⽌您的EC2实例,这个存储内的数据将永久消失EBS存储(Amazon EBS volumes)是⼀种持续性的存储,不管EC2实例是什么状态,你都可以保留EBS存储内的数据。
这种类型的存储对于进⾏数据盘的迁移⾮常⽅便,使⽤场景也⽐较多。
安全组(Security Group)会通过检测数据包的端⼝、协议、源IP地址从⽽从当防⽕墙的作⽤弹性IP(Elastic IP address)可以⽅便您为您的EC2实例分配⼀个固定的公⽹IP地址,并且保证每次关机重启该地址依旧有效。
虚拟私有云(Virtual Private Cloud, VPC)是AWS的⽹络组件,可以让你的AWS资源与其他⽤户的资源在逻辑上进⾏隔离。
您也可以使⽤VPC与您的物理数据中⼼进⾏连接。
2. 如何访问EC2AWS提供了⾮常多的⽅法⽅便您来访问EC2实例,下⾯将⼀⼀进⾏列举。
并且会在后续课程通过视频的⽅式为⼤家进⾏演⽰。
AWS 命令⾏(CLI)- 您可以通过⼀些终端软件并利⽤命令⾏的⽅式访问您的Windows,Mac和Linux实例AWS EC2管理平台 – 您可以通过基于web的⽤户界⾯来访问您的EC2实例(通过java等插件)AWS CLI⼯具 – 您可以通过AWS CLI⼯具来访问AWS的多个组件Windows PowershellAWS APIAWS SDK3. EC2实例的计费类型EC2的实例计费类型有很多种,每⼀种都有⾃⼰的使⽤场景,不同的客户可能对计费类型的需求也不⼀样。
如何使用AmazonAWS搭建网站如何使用Amazon AWS搭建网站随着互联网的迅速发展和普及,搭建一个网站已经成为了很多人学习和实践的方向。
而Amazon AWS是一个非常好用的云服务平台,它提供了各种各样的服务和工具,能够帮助用户快速地搭建一个功能完善、稳定可靠的网站。
本文就来介绍如何使用Amazon AWS搭建网站。
一、申请AWS账号首先,需要去Amazon AWS官网注册一个账号。
注册时需要提供一些基本信息,如电子邮件地址、姓名、联系电话等。
经过简单的验证和付费,就可以拥有自己的AWS账号。
通过这个账号,可以使用所有AWS平台提供的各种服务和工具,包括EC2、S3、RDS等等。
二、选择合适的实例类型搭建网站时,首先需要选择一个好的实例类型。
实例类型是Amazon EC2中的一个重要参数,它指的是EC2的运行环境和处理能力。
AWS提供了很多不同类型的实例,有些适合处理大量网络请求,而有些则更适合计算密集型任务。
在选择实例类型时,还需要考虑实例的规模和定价。
AWS提供了通用型实例、计算型实例、内存优化型实例、存储优化型实例等多种类型,每种类型又有不同的规格和定价。
用户需要根据自己的需求选择一个合适的实例类型,并根据实例的使用量进行付费。
三、创建安全组和密钥对在创建实例之前,需要先创建一个安全组。
安全组是AWS中用来管理网络访问的一种机制,它控制入站和出站流量,可以设置允许的IP地址、协议、端口等等。
用户需要根据自己的需求,为安全组设置不同的规则,从而保障实例的安全。
此外,还需要创建一个密钥对。
密钥对是AWS中用来加密和解密实例访问的一种方式。
每个实例都会有一个公钥和私钥,用户需要将私钥下载到本地电脑中,从而通过SSH协议访问实例。
四、创建EC2实例创建完安全组和密钥对之后,就可以开始创建EC2实例了。
在创建实例时,需要选择一个镜像文件和实例类型,并设置相关的参数,如实例名称、所在的可用区、存储大小等等。
Windows实例登录方法Windows实例是一种在云上运行的虚拟机,可以通过远程连接进行访问和管理。
本文将介绍几种常用的Windows实例登录方法,包括使用远程桌面连接、使用SSH工具以及使用云服务提供商的Web控制台。
1. 使用远程桌面连接远程桌面连接是一种通过网络远程访问Windows实例的方法。
以下是使用远程桌面连接登录Windows实例的步骤:1.确保你已经获取到了Windows实例的公网IP地址。
2.在本地计算机上打开“开始菜单”,搜索并打开“远程桌面连接”应用程序。
3.在“计算机”输入框中输入Windows实例的公网IP地址,然后点击“连接”按钮。
4.如果出现安全警告,点击“是”继续。
5.在弹出的登录窗口中输入你的用户名和密码,然后点击“确定”按钮。
6.等待片刻,你将成功登录到Windows实例的桌面。
2. 使用SSH工具SSH(Secure Shell)是一种加密网络协议,可以通过安全通道在本地计算机和远程服务器之间进行加密通信。
以下是使用SSH工具登录Windows实例的步骤:1.确保你已经获取到了Windows实例的公网IP地址以及SSH密钥对。
2.在本地计算机上打开一个支持SSH连接的终端或命令行工具,如PuTTY。
3.在终端中输入以下命令来连接到Windows实例:ssh -i <SSH密钥文件路径> <用户名>@<Windows实例公网IP地址>例如:ssh-i~/.ssh/*********************.x.x4.输入你的密码进行身份验证。
5.等待片刻,你将成功登录到Windows实例的命令行界面。
3. 使用云服务提供商的Web控制台大多数云服务提供商都提供了Web控制台,通过该控制台可以方便地管理和访问Windows实例。
以下是使用云服务提供商的Web控制台登录Windows实例的步骤(以AWS为例):1.打开AWS管理控制台并登录你的账号。
api keys 认证例子
API密钥认证是一种常见的身份验证机制,用于保护对API端
点的访问。
下面我将从多个角度给出API密钥认证的例子。
1. 例如,假设我们有一个基于REST的API,它允许用户检索
其个人资料信息。
为了保护该API免受未经授权的访问,我们可以
要求每个用户在发出请求时提供其唯一的API密钥。
这个API密钥
将被包含在HTTP请求的头部或查询参数中,并且服务器将验证密钥
的有效性,以确定用户是否被授权访问其个人资料信息。
2. 另一个例子是在开发人员使用第三方API时,他们通常需要
在其应用程序中包含API密钥以便进行身份验证。
例如,Google Maps API要求开发者使用API密钥来验证其对地图服务的访问权限。
开发者需要在其应用程序中嵌入他们的API密钥,以便他们的应用
程序可以使用Google Maps API提供的功能。
3. 另一个常见的例子是在使用Amazon Web Services (AWS)
或Microsoft Azure等云服务提供商的API时,开发者需要使用他
们的API密钥来对他们的应用程序进行身份验证和授权。
这些API
密钥可以通过云服务提供商的控制台生成,并且必须被妥善保管以
防止未经授权的访问。
总的来说,API密钥认证是一种简单而有效的身份验证机制,
它确保只有经过授权的用户或应用程序可以访问受保护的API端点。
通过在每个请求中包含唯一的API密钥,并在服务器端验证密钥的
有效性,API密钥认证帮助确保API的安全性和可靠性。
AWSEC2登录和使用说明连接到您的Linux实例收集实例信息请收集如下实例信息:Linux终端:使用ssh连接到Linux实例步骤一:使用chmod命令确保您的私有密钥不是公开可见的。
例如,如果您的私有密钥文件的名称是my-key-pair.pem,请使用以下命令:步骤二:使用ssh命令连接到实例。
您将指定私有密钥(.pem) 文件和user_name@public_dns_name。
对于Amazon Linux,用户名称是ec2-user。
对于RHEL5,用户名称是root或ec2-user。
对于Ubuntu,用户名称是ubuntu。
对于Fedora,用户名称是fedora或ec2-user。
对于SUSE Linux,用户名称是root 或ec2-user。
另外,如果ec2-user和root无法使用,请与您的AMI 供应商核实。
本次比赛是采用的Ubuntu系统,因此连接方式参考如下命令您将看到如下响应。
输入yes,您将看到如下响应使用SCP 将文件从Linux 传输到Linux 实例在您的本地计算机与Linux 实例之间传输文件的一种方法是使用安全复制(SCP)。
本节介绍了如何使用SCP 传输文件。
这个程序和使用SSH 连接到实例的程序非常相似。
1.在命令shell 中,将目录更改为您启动实例时所指定的私有密钥文件的位置。
2.使用chmod命令确保您的私有密钥不是公开可见的。
例如,如果您的私有密钥文件的名称是my-key-pair.pem,请使用以下命令:3.使用实例的公有DNS 名称将文件传输到您的实例。
举例来说,如果私有密钥文件的名称是my-key-pair、要传输的文件是SampleFile.txt、实例的公有DNS 名称是,则可以使用以下命令将文件复制到ubuntu主目录。
Tip对于Amazon Linux,用户名称是ec2-user。
对于RHEL5,用户名称是root或ec2-user。
⽤国内的vps登录亚马逊的ec2
问题:为什么不直接在电脑上⽤putty登录?
答:亚马逊的ec2都在国外,我直接登录⼀卡⼀卡的,很慢。
问题:为什么⽤国内的vps登录就快了?
答:⽐如我家是电信的带宽,我⽤天翼云注册⼀个云主机,最便宜那种,⼀年90左右。
然后从PC --> 天翼云主机,因为⼀个线路很快。
从天翼云主机-->亚马逊ec2,也很快。
原因估计是云主机更靠近主⼲⽹吧,猜测。
如何做?
1、在注册亚马逊ec2(免费的那种),选择⽤密钥对登录,这时系统会给你⼀个”XXX.pem",pem结尾的私钥。
2、⽤ scp 命令把这个私钥拷贝到国内主机:scp D:\putty\xxx.pem admin@123.123.123.123:/home/admin/.ssh
3、在国内主机 /root/.ssh/config ⽂件添加信息:
Host myec2
HostName 123.123.123.123
Port 22
IdentityFile ~/.ssh/xxx.pem
User admin。
Amazon Elastic Compute Cloud Microsoft Windows实例用户指南Amazon Elastic Compute Cloud:Microsoft Windows实例用户指南Copyright©2016Amazon Web Services,Inc.and/or its affiliates.All rights reserved.Amazon's trademarks and trade dress may not be used in connection with any product or service that is not Amazon's,in any manner that is likely to cause confusion among customers,or in any manner that disparages or discredits Amazon.All other trademarks not owned by Amazon are the property of their respective owners,who may or may not be affiliated with,connected to,or sponsored by Amazon.Table of Contents什么是Amazon EC2? (1)Amazon EC2的功能 (1)如何开始使用Amazon EC2 (2)相关服务 (2)访问Amazon EC2 (3)Amazon EC2定价 (3)PCI DSS合规性 (4)基本基础设施 (5)Amazon系统映像和实例 (5)地区和可用区域 (6)存储 (6)根设备卷 (8)网络和安全性 (10)AWS Identity and Access Management (10)Windows Server与Amazon EC2Windows实例之间的区别 (10)设计您的应用程序以在Amazon EC2Windows实例上运行 (11)设置 (13)注册AWS (13)创建IAM用户 (14)创建密钥对 (15)创建Virtual Private Cloud(VPC) (16)为您的VPC (17)入门 (19)概述 (19)先决条件 (20)步骤1:启动实例 (20)步骤2:连接到您的实例 (21)步骤3:清除您的实例 (23)后续步骤 (23)最佳实践 (24)教程 (26)教程:部署WordPress博客 (26)先决条件 (26)安装Microsoft Web平台安装程序 (27)安装WordPress (27)配置安全密钥 (28)配置网站标题和管理员 (29)公开您的WordPress网站 (30)后续步骤 (30)教程:安装WAMP服务器 (30)教程:安装WIMP服务器 (33)教程:提高应用程序的可用性 (36)先决条件 (37)对应用程序进行扩展和负载均衡 (37)测试负载均衡器 (39)教程:设置Windows HPC集群 (40)先决条件 (40)任务1:设置您的Active Directory域控制器 (40)任务2:配置您的头节点 (42)任务3:设置计算节点 (44)任务4:扩展您的HPC计算节点(可选) (45)运行Lizard性能测量应用程序 (46)Create_AD_security.bat (46)Create-HPC-sec-group.bat (47)Amazon系统映像 (49)使用AMI (49)创建您自己的AMI (50)购买、共享和出售AMI (50)取消注册您的AMI (50)AWS Windows AMI (50)选择初始Windows AMI (50)保持您的AMI为最新 (51)AMI类型 (51)启动许可 (51)根设备存储 (52)查找Windows AMI (54)使用Amazon EC2控制台查找Windows AMI (55)使用AWS CLI查找AMI; (55)使用Amazon EC2CLI查找AMI (55)使用适用于Windows PowerShell的AWS工具查找AMI (56)查找Windows Server2003AMI (56)共享AMI (56)查找共享AMI (57)将AMI设为公用 (58)将AMI与特定AWS账户共享 (60)使用书签 (61)共享Windows AMI指导原则 (62)付费AMI (62)出售AMI (63)查找付费AMI (63)购买付费AMI (64)获取实例的产品代码 (65)使用付费支持 (65)付费和支持AMI的账单 (66)管理AWS Marketplace订阅 (66)创建Amazon EBS支持的Windows AMI (66)创建Amazon EBS支持的AMI的概述 (67)从正在运行的实例创建Windows AMI (67)创建实例存储支持的Windows AMI (69)实例存储支持的Windows AMI (69)准备创建实例存储支持的Windows AMI (70)捆绑实例存储支持的Windows实例 (71)注册实例存储支持的Windows AMI (72)带加密快照的AMI (72)涉及加密的EBS快照的AMI情景 (73)复制AMI (75)复制您拥有的AMI (75)从另一个AWS账户复制AMI (75)跨区域复制 (76)复制到加密 (77)AMI复制场景 (77)使用控制台或命令行复制AMI (78)停止待处理的AMI复制操作 (79)取消注册您的AMI (80)清除由Amazon EBS支持的AMI (80)清除由实例存储支持的AMI (81)Windows AMI版本 (82)配置设置和驱动程序 (82)更新您的Windows实例 (82)确定实例版本 (83)AWS Windows AMI版本 (83)映像更改 (93)订阅Windows AMI通知 (94)升级或迁移Windows Server实例 (95)使用Sysprep创建标准Amazon系统映像(AMI) (95)在您开始之前 (95)将Sysprep与EC2Config服务结合使用 (95)将Sysprep与EC2Config服务一起运行 (98)使用EC2Config对Sysprep进行故障排除 (99)实例 (100)实例类型 (100)可用实例类型 (101)硬件规格 (102)联网和存储功能 (102)实例限量 (103)T2实例 (103)C4实例 (106)GPU实例 (108)I2实例 (109)D2实例 (111)HI1实例 (112)HS1实例 (113)T1微型实例 (114)调整实例大小 (121)实例购买选项 (124)实例生命周期 (125)预留实例 (126)计划实例 (145)竞价型实例 (148)专用主机 (188)实例生命周期 (198)实例启动 (199)停止和启动实例(仅限Amazon EBS支持的实例) (199)实例重启 (199)实例停用 (200)实例终止 (200)重启、停止与终止之间的区别 (200)启动 (201)连接 (211)停止和启动 (213)重启 (216)停用 (216)终止 (218)恢复 (223)配置实例 (224)实例元数据和用户数据 (225)使用EC2Config (235)半虚拟化驱动程序 (257)设置密码 (273)设置时间 (277)管理配置 (279)加入AWS域 (284)将日志数据发送到CloudWatch (292)配置辅助私有IP地址 (304)升级实例 (308)远程管理实例 (316)先决条件 (317)配置适用于SSM Run Command的IAM角色和用户 (319)委派对SSM Run Command的访问权限 (323)使用SSM Run Command执行命令 (326)在Amazon EC2控制台中查看命令输出 (344)创建您自己的命令 (345)SSM Run Command演练 (346)取消命令 (357)监控命令 (357)SSM Run Command疑难解答 (358)导入和导出实例 (359)先决条件 (360)将VM作为镜像导入Amazon EC2 (368)将VM作为实例导入Amazon EC2 (378)导出Amazon EC2实例 (388)问题排查 (390)监控 (396)自动和手动监控 (397)自动监控工具 (398)手动监控工具 (398)监控的最佳实践 (399)监控实例状态 (399)实例状态检查 (400)计划的事件 (404)用CloudWatch监视您的实例 (407)启用或禁用Amazon EC2实例的详细监测 (408)查看Amazon EC2指标 (411)获取指标的统计数据 (417)绘制指标 (434)创建CloudWatch警报 (439)创建停止、终止、重启或恢复实例的警报 (446)网络与安全性 (471)密钥对 (472)使用Amazon EC2创建密钥对 (472)将您自己的密钥对导入Amazon EC2 (474)在Windows上检索密钥对的公有密钥 (475)验证您的密钥对指纹 (476)删除您的密钥对 (476)安全组 (477)EC2-Classic安全组 (477)EC2-VPC安全组 (478)安全组规则 (478)默认安全组 (480)自定义安全组 (480)正在创建安全组 (481)描述您的安全组 (481)向安全组添加规则 (482)从安全组中删除规则 (483)正在删除安全组 (483)API和命令概览 (483)Controlling Access (485)网络访问您的实例: (485)Amazon EC2权限属性 (485)IAM和Amazon EC2 (485)IAM策略 (487)IAM角色 (527)网络访问 (532)Amazon VPC (534)使用VPC的优势 (534)EC2-Classic与EC2-VPC的区别 (535)在EC2-Classic与EC2-VPC之间共享和访问资源 (537)实例类型仅在VPC中可用 (538)Amazon VPC文档 (539)支持的平台 (539)ClassicLink (540)从EC2-Classic迁移到VPC (550)实例IP寻址 (559)私有IP地址和内部DNS主机名 (559)公有IP地址和外部DNS主机名 (560)弹性IP地址 (561)Amazon DNS服务器 (561)EC2-Classic和EC2-VPC之间的IP地址区别 (561)确定您的公有、私有和弹性IP地址 (561)分配公有IP地址 (563)多个私有IP地址 (564)弹性IP地址 (568)弹性IP地址基础信息 (568)EC2-Classic与EC2-VPC的弹性IP地址的区别 (569)使用弹性IP地址 (570)将反向DNS用于电子邮件应用程序 (574)弹性IP地址限额 (574)弹性网络接口 (574)每个实例类型每个ENI的私有IP地址 (575)创建一个管理网络 (577)使用您的VPC中的网络和安全设备 (578)通过不同子网的工作负荷/角色创建双主机实例。