最新结构一注总结砌体结构汇总
- 格式:doc
- 大小:36.00 KB
- 文档页数:13
第十三章砌体结构设计一.砌体材料及其力学性能(一)砌体材料1.砖砌体:包括烧结普通砖、烧结多孔砖、蒸压灰砂普通砖、蒸压粉煤灰普通砖、混凝土普通砖、混凝土多孔砖的无筋和配筋砌体。
2.砌块砌体:包括混凝土砌块、轻集料混凝土砌块的无筋和配筋砌体。
3.石砌体:包括料石和毛石砌体。
烧结普通砖:标准尺寸(240mm×115mm×53mm)烧结多空砖:分P型砖(外形尺寸240mm×115mm×90mm)和M型砖(外形尺寸190mm×190mm×90mm)砌块:主规格尺寸(390mm×190mm×190mm)(二)砌体强度1.承重砌体的块体强度等级MUxx(1)烧结普通砖、烧结多孔砖:MU30~MU10共分五级;(2)蒸压灰砂普通砖、蒸压粉煤灰普通砖:MU30~MU15共分三级;(3)混凝土普通砖、混凝土多孔砖:MU30~MU15共分四级;(4)混凝土砌块、轻集料混凝土砌块:MU20~MU5共分五级;(5)石材的强度等级:MU100~MU20共分七级;注:用于承重的双排孔或多排孔轻集料砌块砌体的空洞率不应大于35%;2.砂浆强度等级Mxx(水泥砂浆、混合砂浆、专用砂浆Mb、Ms)(砂浆0强度)(1)烧结普通砖、烧结多孔砖、蒸压灰砂砖和蒸压粉煤灰普通砖砌体:采用普通砂浆M15~M2.5分五级;蒸压灰砂普通砖、蒸压粉煤灰普通砖:采用专用砌筑砂浆Ms15~M5.0分四级;(2)混凝土普通砖、混凝土多孔砖、单排孔混凝土砌块和煤矸石混凝土砌块砌体:采用Mb10~Mb5;分五级(3)双排孔或多排孔轻集料混凝土砌块砌体:采用Mb10~Mb5,分三级;毛料石、毛石砌体采用M7.5~M2.5,分三级。
【注意】块体强度等级需综合考虑抗压强度和抗折强度。
3.砌体的受力性能和计算指标(1)砌体的抗压强度设计值以烧结普通砖、烧结多孔砖的抗压强度设计值为例,按下表采用:特殊情况:在工程设计中砂浆强度为0的值,在施工中验算新砌筑尚未硬结的砌体强度和稳定性时采用。
基本设计规定1、应验算的内容砌体结构应进行承载力验算(荷载组合按4.1.5,结构重要性系数与安全等级和设计使用年限有关);正常使用不需验算而通过构造要求满足;还应该作为刚体进行倾覆、滑移等验算(荷载组合按4.1.6)。
2、静力计算方法1)静力计算方案根据屋盖或楼盖类别、横墙间距,按表4.2.1确定。
2)作为刚性或刚弹性方案的横墙,其水平截面开洞比例、厚度、长高比应该符合4.2.2要求,若不能符合,但能符合4.2.2注1的要求,仍可视作刚性或刚弹性方案横墙。
3)要会计算三种方案在水平荷载下的内力。
其实三种方案的原理一样,只不过空间性能系数不一样——弹性方案(1.0)、刚弹性方案(0.33~0.81)、刚性方案(0)。
4)对于上柔下刚的多层房屋,顶层可按单层房屋计算(4.2.7)。
3、刚性方案的计算假定按4.2.5执行:1)单层房屋,上不动铰下嵌固;2)多层房屋,竖向荷载下每层为两端不动铰,水平荷载为连续梁;3)上墙传为的力作用点位于上墙底中心,本层梁荷载作用要考虑偏心;4)梁跨度大于9m时,还应该按梁墙刚接后算出梁端弯矩并将之折减后分到上下墙。
4、风荷载当符合4.2.6的多层刚性方案房屋要求时,可不考虑风荷载;当不满足时,对于多层刚性方案(水平力按连续梁计算),其每层墙端由风荷载引起的弯矩可按4.2.6简化计算。
5、壁柱墙的翼缘宽度按4.2.8确定。
6、施工阶段未硬化的砌体,其强度应该按砂浆强度为0查得,并应该乘以1.1调整系数。
无筋砌体构件1、计算高度1)构件的高度H底层应该从基础顶面算起,当为刚性地坪时,可取自室外地地面以下500mm处。
其它层为楼板或侧向支承间距离。
对无壁柱山墙,可取层高加1/2墙尖高,有壁柱墙,取壁柱总高。
2)计算高度按表5.1.3确定,与计算方案类别有关。
注意,对于纵向(排架面外方向)无支承的砖柱,应该再乘以1.25。
3)无吊车双阶柱下柱的计算高度按5.1.4确定。
2、整体承载力计算1)偏心距不应大于0.6y。
一级注册建筑师之建筑结构考试重点归纳笔记1、砌体结构上柔下刚的多层房屋指的是( )。
A.顶层符合刚性方案,而下面各层按柔性方案考虑B.顶层不符合刚性方案,下面各层符合刚性方案C.底层不符合刚性方案,上面各层符合刚性方案D.底层横墙间距为50m,上面各层为30m正确答案:B2、桩径大于600mm的钻孔灌注桩,其构造钢筋的长度不宜小于下列哪一个数值? ( )A.桩长的1/3B.桩长的1/2C.桩长的213D.桩长的3/4正确答案:C3、钢筋混凝土双向密肋楼盖的肋间距,下列哪一种数值范围较为合理?( )A.400~600mmB.700~1000mmC.1200~1500mmD.1600~2000mm正确答案:B4、抗震设防烈度8度时,多少米以上的悬挑阳台和走廊等长悬臂结构需验算竖向地震作用?( )A.1.2mB.1.5mC.2.0mD.2.5m正确答案:C5、以下关于地震震级和地震烈度的叙述,何者是错误的?()A.一次地震的震级通常用基本烈度表示B.地震烈度表示一次地震对各个不同地区的地表和各类建筑的影响的强弱程度C.里氏震级表示一次地震释放能量的大小D.1976年唐山大地震为里氏7.8级,震中烈度为11度正确答案:A6、地震区房屋的伸缩缝,其缝宽应符合下列何项要求?( )A.满足伸缩缝要求B.满足伸缩缝、沉降缝要求C.满足伸缩缝、防震缝要求D.满足沉降缝、防震缝要求正确答案:C7、地震区砌体结构房屋的总高度限值与下列哪些因素有关?Ⅰ.砌体类型Ⅱ.砌体强度Ⅲ.砌块强度Ⅳ.结构类型及横墙的多少( )A.Ⅰ、ⅡB.Ⅰ、ⅣC.Ⅰ、Ⅱ、ⅢD.Ⅰ、Ⅱ、Ⅲ、Ⅳ正确答案:B8、限制框架柱的轴压比,主要是为了( )。
A.防止柱子在地震作用下屈曲B.减少纵筋配筋C.减少箍筋配筋D.保证柱子在地震作用下的塑形变形能力正确答案:D9、框架结构按抗震要求设计时,下列表述正确的是( )。
A.楼梯、电梯间及局部出屋顶的电梯机房、楼梯间、水箱间等,应采用框架承重,不应采用砌体墙承重B.楼梯间的布置对结构平面不规则的影响可忽略C.楼梯间采用砌体填充墙,宜采用钢丝网砂浆面层加强D.砌体填充墙对框架结构的不利影响可忽略正确答案:A10、钢筋混凝土承台之间的联系梁的高度与承台中心距的比值,下列哪一个数值范围是恰当的?( )A.1/8~1/6B.1/10~1/8C.1/15~1/10D.1/18~1/15正确答案:C11、下列情况对结构构件产生内力,哪一项不属于可变作用?( )A.吊车荷载B.屋面积灰荷载C.预应力D.温度变化正确答案:C12、在抗震设防7度区,A级高度的框架-剪力墙结构的最大适用高宽比,下列哪一个数值是恰当的?( )A.4B.5C.6D.7正确答案:C13、一栋4层高度为14.4m的中学教学楼,其抗震设防烈度为6度,则下列结构形式中不应采用的是( )。
砌体结构总结第一篇:砌体结构总结1、砌体结构是指由块体和砂浆砌筑而成的墙、柱作为建筑物主要受力构件的结构。
是砖砌体、砌块砌体和石砌体结构的统称。
2、砌体结构的优点:1可就地取材,造价低廉。
2有很好的耐火性和较好的耐久性。
,较好的化学稳定性和大气稳定性,使用年限长。
3保温,隔热性能好,节能效果明显。
4施工设备简单,施工技术上无特殊要求。
5当采用砌体和大型板材做墙体时,可以减轻结构自重,加快施工速度,进行工业化生产和施工。
缺点:1砌体结构的自重大。
2砌体的抗震和抗裂性能较差。
3砌筑施工劳动强度大。
4粘土砖制造耗用粘土,影响农业生产不利于环保。
砌体结构的发展展望:1积极发展新材料2积极推广应用配筋砌体结构。
3加强对防止和减轻墙体裂缝构造措施的研究。
4加强砌体结构理论的研究5革新砌体结构的施工技术,提高劳动效率和减轻劳动强度。
3、块体是组成砌体的主要材料。
常用的砌体块体有砖、砌块、石材。
砌块按尺寸分为小型中型大型,常用的是小型。
烧结普通砖:240*115*53多孔砖:P型规格240、115、90。
M型规格190、190、90.4、砂浆:是由胶凝材料(水泥、石灰)及细骨料(如粗砂、细砂、中砂)加水搅拌而成的黏结块体的材料。
作用:是将块体黏结成受力整体,抹平块体间的接触面,使应力均匀传递。
同时,砂浆填满块体间的缝隙,减少了砌体的透气性,提高了砌体的隔热、放水和抗冻性能。
混合砂浆:在水泥砂浆中掺入一定的塑形掺合料(石灰浆和黏土浆)所形成的砂浆。
这种砂浆具有一定的强度和耐久性,而且可塑性和保水性较好。
5、对砂浆质量的要求:1砂浆应有足够的强度,以满足砌体强度及建筑物耐久性要求2砂浆应具有较好的可塑性,即和易性能良好,以便于砂浆在砌筑时能很容易且较均匀的铺开,保证砌筑质量和提高功效。
3砂浆应具有适当的保水性,使其在存放、运输和砌筑过程中不出现明显的泌水、分层、离析现象,以保证砌筑质量,砂浆强度和砂浆与块体之间的黏结力。
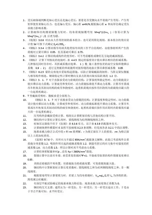
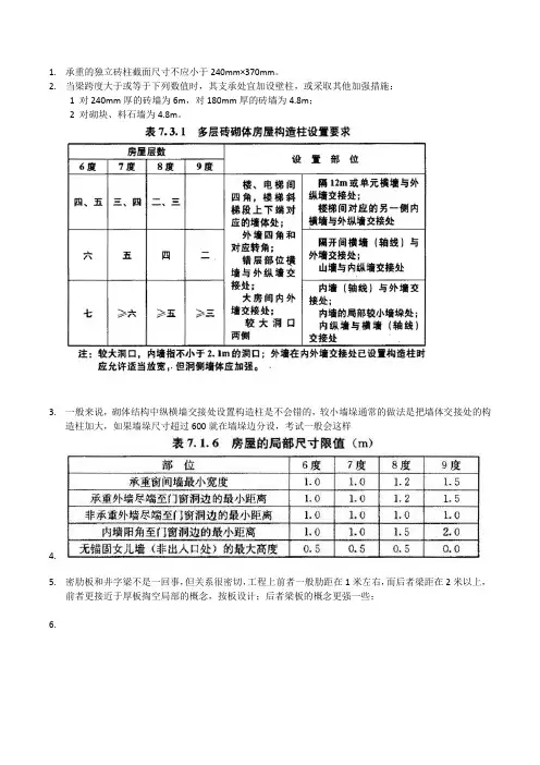
1.承重的独立砖柱截面尺寸不应小于240mm×370mm。
2.当梁跨度大于或等于下列数值时,其支承处宜加设壁柱,或采取其他加强措施:
1 对240mm厚的砖墙为6m,对180mm厚的砖墙为4.8m;
2 对砌块、料石墙为4.8m。
3.一般来说,砌体结构中纵横墙交接处设置构造柱是不会错的,较小墙垛通常的做法是把墙体交接处的构
造柱加大,如果墙垛尺寸超过600就在墙垛边分设,考试一般会这样
4.
5.密肋板和井字梁不是一回事,但关系很密切,工程上前者一般肋距在1米左右,而后者梁距在2米以上,
前者更接近于厚板掏空局部的概念,按板设计;后者梁板的概念更强一些;
6.。
最新注册建筑师建筑结构知识总结建筑结构是建筑的骨架,是确保建筑物安全、稳定和功能实现的关键要素。
对于注册建筑师来说,掌握扎实的建筑结构知识至关重要。
以下是对建筑结构知识的一个较为全面的总结。
一、建筑结构的类型1、砖混结构砖混结构是由砖砌体和混凝土构件组成的结构。
其优点是施工简单、造价较低,常用于多层住宅等建筑。
但由于砖砌体的抗压强度有限,所以砖混结构的建筑高度一般较低。
2、框架结构框架结构由梁、柱组成框架来承受竖向和水平荷载。
框架结构的空间布置灵活,能够满足较大空间的使用需求,广泛应用于办公楼、商场等建筑。
3、剪力墙结构剪力墙结构主要依靠混凝土墙体来承受水平和竖向荷载。
这种结构的侧向刚度较大,抗震性能较好,适用于高层建筑。
4、框架剪力墙结构框架剪力墙结构结合了框架结构和剪力墙结构的优点,既有框架结构的灵活布置,又有剪力墙结构的良好抗震性能,常用于高层和超高层建筑。
5、筒体结构筒体结构包括框筒、筒中筒等形式,其抗侧力性能优异,适用于超高层建筑。
二、结构设计的基本原则1、安全性确保建筑物在正常使用和极端情况下(如地震、风灾等)能够承受荷载,不发生倒塌或严重破坏,保障人员生命和财产安全。
2、适用性建筑结构应满足建筑物的使用功能要求,例如,不能因为结构构件的布置影响房间的布局和使用。
3、耐久性结构在规定的使用年限内,应能够在正常维护条件下保持其性能,防止过早出现腐蚀、老化等问题。
三、荷载的分类与计算1、永久荷载也称为恒载,如建筑物的自重、固定设备的重量等,其值在设计使用年限内基本不变。
2、可变荷载也称活载,如人员荷载、风荷载、雪荷载等,其值会随着时间和使用情况发生变化。
在进行结构设计时,需要根据相关规范准确计算各种荷载,并考虑它们的组合情况,以确定结构所承受的最不利荷载。
四、结构材料1、钢材具有强度高、韧性好的特点,广泛应用于钢结构建筑中。
但钢材容易锈蚀,需要做好防腐处理。
2、混凝土抗压强度高,价格相对较低,是建筑结构中常用的材料。
一高规总结1:梁旳计算跨度:《混凝土构造设计规范》10.7.1条2:剪力墙底部加强部位高度:《混凝土高规》7.1.9抗规底部加强高度不不小于15mm,而高规无此限制。
3:承载力抗震调整系数混凝土规表11.1.6γ=1.0注:1:当仅考虑竖向地震作用组合时,各类构造构件均应取R Eγ=0.75 2:轴压比不不小于0.15旳偏心受压柱旳承载力抗震调整系数应取R Eγ=1.03:预埋件锚筋截面计算旳承载力抗震调整系数应取R E4:《高规》表4.7.2;《高规》表;5:地基抗震承载力调整系数在《抗规》表4.2.3条。
4:微弱层旳定义:《高规》.5:楼面梁刚度增大系数《高规》5.2.26:注意变形模量与压缩模量旳异同变形模量:无侧限条件压缩模量:完全侧限条件看《土力学与地基基础》γ旳取值。
7:各类材料构造设计规范可根据各自状况确定构造重要性系数ψ8:计算自振周期折减系数T《高规》条9:有关柱计算长度系数合理选用问题(目前只是混凝土部分)《混凝土规范》10:有关偶尔质量偏心问题偶尔质量偏心:是由于施工,使用等原因所引起旳质量偶尔偏心或地震地面运动旳扭转分量旳不利影响。
(偶尔偏心和刚度质量与否均匀没有关系,即规则构造也要考虑偶尔偏心旳影响)《高规》3.3.3条《抗规》5.2.3条0.2V旳调整系数问题11:有关《抗规》条《高规》8.1.4条12:有关竖向不规则构造地震作用效应调整问题《高规》条《抗规》3.4.3条13:多种比A刚度比:意义是层刚度比旳概念来体现构造整体旳上下匀称度《抗规》附录E2.1《高规》4.4.3条《高规》5.3.7条《高规》10.2.6条B周期比:验算周期比旳目旳,重要为控制构造在罕遇大震下旳扭转效应周期比不满足规定,阐明构造旳抗扭刚度相对侧移刚度较小,调整原则加强构造外部或者减弱内部(对应多层建筑规范没有提出这项规定)《高规》4.3.5条C位移比:是指楼层竖向构件旳最大水平位移和层间位移角与本楼层平均值旳比。
一、单层工业厂房框架柱的四种最不利内力的组合:最大正弯矩Mmax及相应的N.V 大偏压最大负弯矩-Mmax及相应的N.V 大偏压最大轴向力Nmax及相应的M.V 小偏压最小轴向力Nmin及相应的M.V 大偏压二、单层工业厂房结构:屋盖结构,横向平面排架结构,纵向平面排架结构,围护结构。
三、框架结构承重方案:横向框架称重,纵向框架承重,纵横向框架承重四、高厚比验算:β≤u1u2{β} u1 自承重墙允许高厚比的修正系数u2 有门窗洞口墙允许高厚比的修正系数{β} 允许高厚比的限值五、影响砌体抗弯,抗剪指标的因素:抗弯:砂浆强度(粘结力)等级,砌块的强度等级抗剪:砌块与砂浆的强度等级垂直压应力砌筑质量试验方法六、过梁荷载如何取值:(1)梁板荷载:a.当梁板下的墙体高度hw<ln时(ln为过梁的净跨)应计入梁板传来的荷载 b.当梁板下的墙体高度hw≥ln时,可不考虑梁板荷载(2)墙体荷载:砖:1.当过梁上的墙体高度hw<ln/3 时,按墙体的均布自重2.当墙体高度hw≥ln/3时,安高度为ln/3墙体的均布自重混凝土砌块:1.当墙高hw<ln/2 按自重均布 2.当墙高hw≥ln/2 按高度为ln/2均布自重七、挑梁的三种破坏形式:1.抗倾覆力矩小于倾覆力矩倾覆破坏 2.挑梁下局部受压破坏3.倾覆点的附近正截面受弯破坏,斜截面受剪破坏。
八、倾覆点的位置:墙体外边缘向内处九、基础设计步骤:1.确定基础形式和埋深2.确定基础的底面尺寸和基础高度 3.基础底板的配筋计算。
十、牛腿的设计步骤:1.确定牛腿截面尺寸及高度(通常以不出现斜裂缝为控制条件) 2.配筋:水平、纵向受拉钢筋、箍筋(弯起筋) 3.满足构造要求 4.绘制施工图十一、等高排架:1.等高排架榀各柱的柱顶标高相等或柱顶标高不等但由倾斜横梁相连的排架。
2.等高排架在任意荷载作用下各柱柱顶位移相等。
十二、反弯点法与D值法异同点,基本假定异同点:相同1都是求水平荷载作用下的内力不同1.适用范围不同,反弯点梁柱线刚度>3 D值无要求 2.D值法修正了反弯点法的抗侧刚度 3.D值法修正了反弯点位置基本假定:各柱上下端都不产生转动即认为梁柱线刚度比K(注意:K上面有个杠杠)为无限大。
砌体结构总结1.砌体的材料:石材、砖、块体2.砌体结构的优点:原材料来源广泛,易于就地取材加工,具有良好的耐火性和耐久性,具有良好的保温、隔热和隔声性能,砌体结构的施工设备和方法简单,施工的适应性较强,节约水泥、钢材和木材,造价低廉。
3.砌体结构的缺点:强度较低,材料用量大,自重大,运输和施工对的工作量大,无筋砌体的抗拉、抗弯和抗剪强度较低,无筋砌体的抗震性能差,抗裂能力差,劳动强度大,劳动效率低,黏土砖的生产破坏农田,污染环境,浪费资源4.影响砌体抗压强度的因素:块体和砂浆的强度等级,块体材料的尺寸和形状,砂浆的流动性、保水性以及弹性模量的影响,砌筑质量和灰缝厚度5.影响砌体抗剪抗剪强度的因素:砂浆的粘结强度,垂直压应力,砌筑的质量,试验方法6.结构的功能要求:安全性、适用性、耐久性7.影响砌体结构房屋空间性能的因素:房屋结构所用的块体和砂浆的强度等级有关,高厚比和门窗洞口的开设,房屋的屋盖、楼盖的类型以及横墙的间距,圈梁和构造柱的设置8.静力计算方案:刚性方案、刚弹性方案、弹性方案9.影响允许高厚比的因素:砂浆强度等级,横墙间距,构造柱间距及截面,砌体截面刚度,砌体类型,构件重要性和房屋使用情况,支撑条件10.过梁的分类:砖砌弧拱过梁,砖砌平拱过梁,钢筋砖过梁,钢筋混凝土过梁11.圈梁的作用:增强砌体房屋的整体刚度,防止由于地基不均匀沉降或较大震动荷载等对房屋的不利影响12.圈梁高度最小120mm13.砌体轴心受拉破坏特征:(1)当轴心拉力与砌体的水平灰缝平行时,砌体沿齿缝截面破坏(2)当轴心拉力与砌体的水平灰缝平行时,也可能沿块体和竖向灰缝截面破坏(3)当轴心拉力与砌体的水平灰缝垂直时,砌体发生沿水平通缝破坏14.砌体结构的受压应力状态分析:(1)由于砖本身的形状不规整,以及灰缝厚度不均匀,不密实,导致砖处于非均匀受压状态(2)砌体砖的横向变形导致砖和砂浆的交互作用,显著降低墙体强度(3)弹性地基梁作用(4)竖向灰缝上的应力集中15.摩擦因数的大小与摩擦面的材料及摩擦面的干湿状态有关16.结构的极限状态:正常使用极限状态承载能力极限状态17.可靠度:在规定的时间内,在规定的条件下完成预定功能的概率18.预制刚性垫块是指tb≥180mm,宽度bb≤b+2tb且挑出梁边的长度c不大于厚度tb的预制混凝土块体19.配筋砌体构件分类:网状配筋砖砌体组合砖砌体20.网状配筋砖砌体的构造要求:(1)网状配筋砖砌体中钢筋的体积配筋率不应小于0.1%,且不大于1%(2)当采用钢筋网时,钢筋的直径宜为3~4mm,当采用置于相邻两个灰缝的连弯钢筋网时,钢筋的直径不应大于8mm(3)钢筋网中钢筋的间距不应大于120mm,也不应小于30mm(4)钢筋网沿竖向的间距不应大于5皮砖,并不应大于400mm(5)网状配筋砖砌体中砂浆强度等级不用低于M7.5(6)有钢筋网的砖砌体灰缝厚度应保证钢筋上下至少各有2mm的砂浆层21.组合砖砌体的构造要求:(1)面层混凝土强度等级宜采用c20,面层水泥砂浆强度等级不宜低于M10,砖砌砂浆的强度等级不宜小于M7.5(2)砂浆面层的厚度可为30~45mm,当面层厚度大于45mm时,其面层宜采用混凝土(3)竖向受力钢筋宜采用HPB300级钢筋,对于混凝土面层也可采用HRB335级钢筋(4)受压钢筋一侧的配筋率,对砂浆面层,不宜小于0.1%,混凝土面层不宜小于0.2%(5)受拉钢筋的配筋率不应小于0.1%(6)竖向受力钢筋的直径不应小于8mm,钢筋的间距不应小于30mm(7)竖向钢筋的混凝土保护层厚度如图:当面层为水泥砂浆时,对于柱,表中数据可减小5mm(8)竖向受力钢筋距砖砌体表面的距离不应小于5mm(9)箍筋的直径不宜小于4mm及0.2倍受压钢筋的直径,且不宜大于6mm(10)箍筋的间距不应大于20倍受压钢筋的直径及500mm,且不小于120mm (11)当组合砖砌体构件一侧的竖向受力钢筋多于4根时应设置附加箍筋或拉结钢筋(12)对于截面长、短边相差较大的构件,应采用穿通墙体的拉结钢筋作为箍筋,同时设置水平分布钢筋,水平分布钢筋及拉结钢筋的水平间距均不应大于500mm(13)组合砖砌体构件的顶部及底部,及牛腿部位,必须设置钢筋混凝土垫块(14)竖向受力钢筋伸入垫块的长度必须满足锚固要求22.纵墙承重体系荷载传递路线:板→梁→纵墙→基础→地基23.纵横墙承重体系荷载传递路线:板→梁→纵墙→基础→地基横墙24.伸缩缝设置:如果混合房屋过长,由于温差和墙体的收缩,在墙体内会产生过大的温度应力和收缩应力,使墙体中部或某些薄弱部位产生竖向裂缝,影响房屋的正常使用。
1、受压砌体墙判断是轴心受压还是偏心受压,要看是否受侧向水平荷载产生弯矩,产生弯矩即使传来轴心压力,也是偏心受压,偏心距e=M/N,根据偏心距e和高厚比确定受压承载力影响系数。
2、计算砌体结构挑梁倾覆力矩时,均布荷载倾覆弯矩M=ql*(l/2+x o)(容易计算为M=ql*(l+x o ))/2 后者为错。
3、《地规》3.0.6 对由永久作用控制的基本组合,也可采用简化规则,基本组合的效应设计值Sd可按下式确定:S d=1.35S k.。
4、《钢标》3.3.4 计算冶炼车间或其他类似车间的工作平台结构时,由检修材料所产生的荷载对主梁可乘以0.85,柱及基础可乘以0.75。
5、《钢标》3.4.2 计算结构或构件的变形时,可不考虑螺栓或铆钉孔引起的截面削弱。
6、《钢标》计算下列情况的连接时,表4.4.5 规定的强度设计值应乘以相应的折减系数;几种情况同时存在时,其折减系数应连乘。
1 ) 数施工条件较差的高空安装焊缝乘以系数0.9 ;2 ) 进行无垫板的单面施焊对接焊缝的连接计算应乘折减系数0.857、《钢标》6.2.5 梁的支座处应采取构造措施,以防止梁端截面的扭转。
当简支梁仅腹板与相邻构件相连,钢梁稳定性计算时侧向支承点距离应取实际距离的1.2 倍。
8、《钢标》3.1.7 对于直接承受动力荷载的结构:计算强度和稳定性时,动力荷载设计值应乘以动力系数;计算疲劳和变形时,动力荷载标准值不乘动力系数。
计算吊车梁或吊车桁架及其制动结构的疲劳和挠度时,起重机荷载应按作用在跨间内荷载效应最大的一台起重机确定。
9、T型截面受剪时,腹板承受全部剪力。
10、《钢标》3.1.7 对于直接承受动力荷载的结构:计算强度和稳定性时,动力荷载设计值应乘以动力系数;计算疲劳和变形时,动力荷载标准值不乘动力系数。
计算吊车梁或吊车桁架及其制动结构的疲劳和挠度时,起重机荷载应按作用在跨间内荷载效应最大的一台起重机确定。
11、压弯构件斜截面受剪计算,剪跨比计算框架结构与其他结构计算不同,12、钢结构中计算柱计算长度时,梁线刚度为柱两侧线刚度之和。
烧结普通砖粘土砖砌体烧结多孔砖砖砌体 蒸压灰砂砖蒸压砖 无筋蒸压粉煤灰砖配筋混凝土砌块砌体 砌块砌体轻骨料混凝土砌块砌体(无筋) 轻骨料混凝土砌块砌体(配筋)料石砌体石砌体毛石砌体房屋的静力计算方案《混凝土规范》4.2.2条:刚性和刚弹性方案房屋的横墙应(同时)符合下列要求:1. 横墙中开有洞口时,洞口的水平截面面积不应超过横墙截面面积的50%;2. 横墙的厚度不宜小于180mm ;3. 单层房屋的横墙长度不宜小于其高度,多层房屋的横墙长度不宜小于H/2(H 为横墙总高度) 注:①当横墙不能同时符合上述要求时,应对横墙的刚度进行验算。
如其最大水平位移值max 4000Hu时,仍可视作刚性或刚弹性方案房屋的横墙。
②凡符合注①刚度要求的一段横墙或其他结构构件(如框架等),也可视作刚性或刚弹性方案房屋的横墙。
《混凝土规范》4.2.6条:当刚性方案多层房屋的外墙(同时)符合下列要求时,静力计算可不考虑风荷载的影响:1. 洞口水平截面面积不超过全截面面积的2/3;2. 层高和总高不超过表4.2.6的规定;3. 屋面自重不小于0.82/kNm .当必须考虑风荷载时,风荷载引起的弯矩M ,可按下式计算:2.12i w H M式中:w ——沿楼层高均布风荷载设计值;i H ——层高(m )。
表4.2.6外墙不考虑风荷载影响时的最大高度注:对于多层砌块房屋190mm 厚的外墙,当层高不大于2.8m ,总高不大于19.6m ,基本风压不大于0.72/kNm 时可不考虑风荷载的影响。
1. 分清单排孔砌块和双排孔砌块; 2. 对孔砌筑和错孔砌筑; 3. 灌孔砌体与非灌孔砌体; 4. 厚度为双排组砌怎么理解;5.Mb ××为砌块砌体专业砌筑砂浆;Cb ××为灌孔砌块砌体专用混凝土;《砌体结构设计规范》3.2.3条:1. 有吊车房屋砌体、跨度不小于9m 的梁下烧结普通砖砌体、跨度不小于7.5m 的梁下烧结多孔砖、蒸压灰砂砖、蒸压粉煤灰砖砌体,混凝土和轻骨料混凝土砌块砌体,a γ为0.9。
12、砌体结构一、砌体结构构造措施1、砌块的种类1)砖:烧结砖、蒸压砖、混凝土砖;2)砌块:3)石材2、砌体的受力特点是抗压强度较高而抗拉强度很低,所以砌体结构房屋的静力计算简图大多设计成刚性方案;3、影响允许高厚比的因素(5个):砂浆强度;构件类型;砌体种类;支承约束条件、截面形式;墙体开洞、承重和非承重;4、墙体作为受压构件的验算(3个方面)1)稳定性。
通过高厚比验算满足稳定性要求;2)墙体极限状态承载力验算;3)受压构件在梁、柱等承压部位处的局部受压承载力验算;5、墙体的构造措施主要包括三个方面:伸缩缝、沉降缝和圈梁1)伸缩缝应设在温度变化和收缩变形可能引起应力集中、砌体产生裂缝的地方;伸缩缝两侧宜设承重墙体,其基础可不分开;2)沉降缝在适当部位将房屋分成若干刚度较好的单元,沉降缝的基础必须分开;3)圈梁作用:抵抗基础不均匀沉降引起的墙体内拉应力;增加房屋结构的整体性;圈梁宜连续地设在同一水平面上,并形成封闭状;二、圈梁构造措施(新规范)1、最小尺寸:宽度与墙同宽,当墙体厚度大于240时,圈梁宽度不小于2/3墙厚,宽*高=180*120(如果是基础圈梁,最小高度为180mm,配筋最小为4A12);2、最小配筋:纵筋4根10一级筋;箍筋间距不小于300mm,(老规范);新规范如下:三、构造柱构造措施(新规范)1、最小尺寸:宽*高=240*180;2、配筋1)最小配筋:纵筋4B12;箍筋间距不小于250mm,老规范;新规范规定:(抗震设防7度,建筑层数超过6层;抗震设防8度,建筑层数超过5层;抗震设防9度,建筑全高),纵筋4B14;2)上下锚固:下锚不小于500mm;上部与圈梁进行拉结;3)拉结筋:@500,2A6,入墙长度不小于1m,末端90°弯钩;(注意与直槎拉结筋区别)抗震设防为7度,底部1/3楼层;抗震设防为8度,底部1/2楼层;抗震设防为9度,建筑全层,拉结筋沿墙体全长设置;3、施工:1)先墙后柱;2)马牙槎:先退后进;4、马牙槎1)牙高:不大于300mm;2)退距离:60mm;四、留槎构造措施(新规范)1、砌筑墙体纵横墙应同时砌筑,不能同时砌筑时,应留斜槎,斜槎的水平投影长度不得小于墙高的2/3(新规范:普通粘土砖为2/3,多孔砖不得小于墙高的1/2,斜槎高度不得大于一步架的高度);2、留直槎条件(2个条件):非抗震区或6、7度抗震区;非外墙转角处(房屋外墙的4个角不能留直槎);3、直槎拉结筋:沿墙高@500,入墙长度(非抗震区为500mm,抗震区为1m);120墙和240墙拉结筋为2A6,墙厚每增加120mm,要增加一道A6钢筋;五、砌体材料1、砂浆1)砂浆质量的三大指标:强度、流动性、保水性;2)砂浆试块:70.7mm*70.7mm*70.7mm,标准条件:温度20±2℃,相对湿度90%以上,养护28d;(注意与混凝土试块标准条件的区别,混凝土的为相对湿度95%以上)3)当砌筑材料为粗超多孔且吸水较大的快料或在干热条件下砌筑时,应选用较大稠度值的砂浆;反之,应选用较小稠度值的砂浆;4)砂浆搅拌时间:水泥砂浆、水泥混合砂浆:不少于2min;水泥粉煤灰砂浆、掺加外加剂的砂浆:不少于3min;5)拌制的砂浆在3h内用完,气温超过30℃时,在2h内用完;6)砌筑砂浆水泥品种:M15及以下,采用32.5的通用硅酸盐水泥(6大类)或砌筑水泥;M15以上的砌筑砂浆,必须采用42.5的普通硅酸盐水泥;(抹灰水泥强度等级不小于32.5MPa)2、砂浆试块抗压强度试验结果:1)取3个试件的算术平均值作为该组试件抗压强度平均值;2)当三个测值的最大值或最小值有一个与中间值差值超过中间值的15%,则把最大值和最小值都舍去,取中间值为该组试件抗压强度平均值;3)当两个测值与中间值差值都超过中间值的15%,则该组试件试验结果无效;4)砂浆试块应在卸料过程中的中间部位随机取样,现场制作,同盘砂浆只应制作一组试块;3、生石灰熟化时间1)砌筑砂浆用:生石灰熟化时间不少于7d,磨细生石灰粉不少于2d;2)抹灰砂浆用:生石灰熟化时间不少于15d,磨细生石灰粉不少于3d;六、砌筑工程施工技术(1)砖、砌块的含水率1、烧结砖和蒸压砖砌筑前,提前1~2d湿润;含水率烧结砖(60%~70%)、蒸压砖(40%~50%);2、混凝土砖不宜浇水,但在气候干燥炎热情况下,宜在砌筑前对其浇水湿润;3、混凝土砌块:普通混凝土砌块(不宜浇水,但在气候干燥炎热情况下,宜在砌筑前对其浇水湿润)、轻骨料混凝土砌块(提前浇水、含水率40%~50%);4、蒸压加气混凝土砌块含水率宜小于30%;5、吸水率较小的轻骨料混凝土小型空心砌块及采用薄灰砌筑法施工的蒸压加气混凝土砌块,砌筑前不应浇水;(2)砖的砌筑1、砌筑方法(4种):“三一”砌筑法(最常用;一铲灰、一块砖、一挤揉)、挤浆法(铺浆法)(铺浆长度不得750mm,气温超过30℃时,不得超过500mm;基础采用铺浆法,无论气温,均不得超过500mm)、刮浆法、满口灰法;2、皮数杆上标明内容(3项):砖皮数、灰缝厚度、竖向构造的变化部位;3、灰缝宽度10±2mm;4、砖的水平灰缝砂浆饱满度不得少于80%;垂直灰缝不得出现透明缝、瞎缝、假缝;5、临时洞口:侧边距离交接处墙面不应小于500mm;洞口净宽不应超过1m;6、不得在下列部位设置脚手眼、不得设置单排脚手架:1)120mm厚墙体、砖柱;2)与过梁成60°范围内及过梁净跨度1/2高度范围内;3)宽度小于1m的窗间墙;4)门窗洞口两侧200mm范围内(石砌体300mm),门窗洞口转角处450mm范围内(石砌体600mm);5)梁或梁垫下及其左右500mm范围内;6)轻质墙体;7)夹心复合墙外叶墙;8)加气混凝土砌块墙;7、砖墙工作段的分段位置:宜设在变形缝、构造柱、门窗洞口处;相邻工作段的砌筑高度不得超过一个楼层高度,也不宜大于4m;(外架连墙件要求相同)8、每日砌筑高度宜控制在1.5m或一步脚手架高度内;(冬雨季施工每日砌筑高度在1.2m 内)7、砌筑到距离梁底200~300mm后,间歇14d后补齐挤紧;(3)砌块的砌筑1、灰缝宽度一般砖的水平和竖向灰缝为10±2mm;混凝土小型空心砌块:10±2mm;加气混凝土砌块:水平灰缝为15mm;竖向灰缝为20mm;2、灰缝饱满度1)砖的水平灰缝砂浆饱满度不得少于80%;垂直灰缝饱满度不得少于90%,垂直灰缝不得出现透明缝、瞎缝、假缝;2)砌块水平灰缝、垂直灰缝饱满度均不得少于90%;3、搭接长度砖:错开1/4砖长,即6cm;混凝土小型空心砌块:错开1/4砖长,即10cm(规范规定不小于90mm);加气混凝土砌块:错开1/3砖长,即20cm;多孔砖:错开1/3砖长(单排孔1/2砖长)4、加气混凝土砌块和空心砌块如无切实措施,不得用于地下、潮湿、振动、高温的环境;。
1.偶然偏心(与双向地震不同时考虑,与考虑扭转取不利)《高规》3.3.3 ei=+-0.05Li《抗规》5.2.3增大边榀地震效应方法《高钢规》5.2.6无偏心乘以修正系数2.扭转(平面不规则)《高规》4.3.5 双控-位移比和周期比《抗规》3.4.3-13.薄弱层(竖向不规则)《高规》4.4.2 ,4.4.3,5.1.14, 5.5.3-1, 10.2.6《抗规》3.4.3-2;5.5.4-14.抗震变形验算弹性位移:《高规》11.1.4(混合结构)《抗规》5.5.1 《砌规》10.1.4《高钢规》5.5.2弹塑性位移(罕遇地震下薄弱层变形验算):高规5.5节《抗规》5.5.2~5.5.5《高钢规》5.5.35.地下室相关《抗规》6.1.3, 6.1.14,8.1.9 8.1.10(大于12层钢结构)《高规》4.5.5 ,4.8.5 ,5.3.7《地规》8.4.4《高钢规》3.5节6.裙房、抗震缝相关《高规》4.3.10~4.3.13;4.8.6;10.6.4;12.1.8;12.3.4《抗规》6.1.3~6.1.4;6.1.13《地规》8.4.157.伸缩缝、后浇带(钢筋混凝土、素混凝土结构,砌体,钢结构)《混规》9.1.1~9.1.4(钢混)附录A.1.4 素混凝土《砌规》6.3.1《钢规》8.1.5 《高钢规》3.2.4《地规》6.6.4-5 重力式挡土墙《高规》12.1.10(后浇缝)《高规》4.3.11~13 (高层)13.5.9(施工)8.防震缝最小宽度(砌体、钢结构、砼高层、单层混凝土砖柱厂房)高层砼结构:《抗规》6.1.4 《高规》4.3.10砌体:《抗规》7.1.7-3 附录F.1.4(配筋砼小型空心砌块)钢结构:《抗规》8.1.4 《高钢规》3.2.4单层厂房《抗规》9.1.1-3(单层砼厂房)9.3.2-3(单层砖柱厂房)9. 房屋沉降缝《地规》7.3.2~7.3.3 ;6.2.6 ;8.4.15(筏基)6.6.4-5:重力式挡土墙《高规》4.3.11《高钢规》3.5.410 弹(塑)性时程分析相关《高规》3.3.4~3.3.5 ;4.4.6 ;5.1.13《抗规》3.6.2 ,5.1.211.二阶效应(P-Δ效应)-整体稳定验算《砼规》7.3.9~7.3.10 采用偏心距增大系数法,7.3.12 刚度折减法《高规》5.4.1~5.4.4 刚重比,将未考虑二阶效应初始内力乘增大系数或弹性方法;《抗规》3.6.3 及条文;重力附加弯矩大于初始弯矩10%考虑;8.2.3(钢);(砌体和剪力墙结构可不考虑重力二阶效应-《抗规》)《钢规》3.2.8 :框架二阶弹性分析;《高钢规》5.2.10~11, 5.3.1012、整体倾覆验算(通过控制高宽比和基底零应力区)《高规》12.16 ;《抗规》4.2.4条;6.1.13条;《地规》8.4.2条13、应考虑竖向地震作用计算的情况(1)9度抗震设防的高层建筑《高规》3.3.2(2)8、9度抗震大跨和长悬臂《高规》3.3.2;《抗规》5.3.3,条文(3)8度抗震设计时,连体结构的连接体《高规》10.5.2(4)8度抗震设计时,带转换层结构的转换构件《高规》10.2.614、自振周期T1相关(1)求水平地震影响系数和顶部附加地震作用时用《高规》附录B.0.2(2)求风振系数时βz时,用《高规》P10表注(3)求高层钢结构时-《高钢规》4.3.6~4.3.8(4)《荷规》-附录E(5)《木规》9.2.2,轻型木结构(6)《抗规》H.1; J.1(单层厂房);附录K:单层砖柱厂房15、舒适度要求《高规》4.6.6 《高钢规》5.5.116、动力系数相关《荷规》4.6节, 5.3节(吊车动力系数)《砼规》3.1.4,7.9.2《钢规》3.1.6《高钢规》4.1.3《桥涵通规》4.1.10;《桥砼》7.2.1(吊机1.15荷载系数)17、承载力抗震调整系数γRE《抗规》5.4.2;牛腿9.1.12;锚筋J.3.1;连接件13.2.6,底框7.2.11,p86-8.2.5节点域0.85;p88-8.2.7消能梁段0.85;9.3.9偏压柱《高规》4.7.2表;《砼规》表11.1.6(竖向地震和预埋件锚筋1.0)《高钢规》表5.5.2《木规》9.2.3 轻型木结构0.818、剪力墙底部加强部位《高规》7.1.9(剪力墙);9.1.8(筒体墙);10.2.4(框支)《抗规》6.1.10;附录F.3.2(配筋小型空心砌块)《砌规》10.4.11(配筋砌块砌体)《砼规》11.1.5(框支和其他)19、翼缘相关(剪力墙有效翼缘宽度;混凝土受弯构件翼缘宽度;砌体带壁柱翼缘)《砼规》10.5.3;《抗规》6.2.13《砼规》7.2.3《砌体》4.2.8《桥砼》4.2.2《钢规》11.1.2(组合梁)20、剪力墙约束边缘构件和构造边缘构件《高规》7.2.15~7.2.17《抗规》6.4.6~6.4.8《砼规》11.7.14《砌规》9.4.11(非抗震);10.4.12(抗震)+《抗规》F.3.621、剪力墙连梁有关《高规》5.2.1;7.1.8;7.2.22~7.2.27;9.2.2-5,9.2.5;9.3.6~9.3.8(筒体)《抗规》6.2.13-2;6.4.10(构造斜向钢筋),6.4.11;6.7.5条《砼规》11.7.8《砌规》9.3.2,9.4.12~9.4.13(非抗震);10.4.6~9,10.4.15(抗震)+《抗规》F.3.7 22、阻尼比《抗规》5.1.5-1(一般砼);8.2.2钢结构;C.2.2预应力《高规》11.2.18混合结构0.04;《型钢规》4.2.3《高钢规》4.3.3;5.3.7高钢《烟规》5.5.1,烟囱(砖、砼、钢)《木规》9.2.3,轻型木结构0.0523、结构的计算调整系数框剪结构剪力调整(0.2V0和1.5V f);《高规》8.1.4;《高钢规》5.3.3(0.25Vo);钢框架—支撑结构框架剪力调整系数《抗规》8.2.3-2(0.25V0和1.8Vf);钢结构转换层下的钢框架柱,地震内力增大系数1.5,《抗规》8.2.3-6;底柱、角柱、边柱《抗规》6.3.9-5;《高规》6.2.2,6.2.4(框架),10.2.12(框支);《高钢规》5.3.4;6.1.7(托柱梁)剪力墙连梁刚度折减:《高规》5.2.1现浇楼面梁刚度增大:《高规》5.2.2;条文;《高钢规》5.1.3混合结构组合梁刚度:《高规》11.2.13框架梁端负弯矩调幅:《高规》5.2.4梁弯矩增大(活载>4时不利布置)《高规》5.1.8及条文边榀框架地震作用效应增大系数(考虑扭转影响)《抗规》5.2.3薄弱层地震剪力增大系数1.15《高规》10.2.6柱下条基、梁板筏基,边跨跨中及第一内支座弯矩乘以1.2《地规》8.4.1124、房屋抗震墙最大间距《高规》8.1.8,框剪结构《高规》10.2.3框支剪力墙结构《抗规》7.1.5-附录F,多层砌体房屋;11.3.4多层石房;6.1.9-3框支落地剪力墙25、房屋高宽比高层:《高规》4.2.3;9.1.2(筒体);11.3(混合结构)钢结构:《抗规》8.1.2;《高钢规》3.1.5砌体:《抗规》7.1.4,附录F轻型木结构:《木规》9.2.626、配筋率相关剪力墙水平筋和竖向筋配筋率计算公式《砼规》10.5.9梁受剪箍筋:《砼规》10.2.10梁受扭纵筋:《砼规》10.2.5梁受扭箍筋:《砼规》10.2.12柱体积配箍率:《高规》6.4.7框架节点体积配箍率:《高规》6.4.10-227、钢结构支承内力计算《钢规》4.2.6;5.1.7;5.2.8;9.3.3《抗规》8章,附录G,附录J。
砌体结构总结1.砌体结构具有以下优点:较易就地取材。
具有很好的耐⽕性和耐久性。
与混凝⼟结构相⽐可节约⽔泥和钢材。
保温隔热性能好。
采⽤⼤型墙板,可以减轻⾃重,⼯业化施⼯砌体结构的缺点:结构的⾃重⼤。
劳动量⼤。
砌体的抗拉、抗弯和抗剪强度较低。
抗震性能差黏⼟砖占⽤耕地2.砌体结构应⽤范围主要⽤做承受压⼒的构件3.砂浆的种类:⽔泥砂浆、混合砂浆、⾮⽔泥砂浆。
4.块体的种类:块体是砌体的主要组成部分,砌体结构⽤的块材⼀般分为天然⽯材和⼈⼯砖⽯两类5.砌体分类:1)是否配筋:⽆筋砌体和配筋砌体两⼤类。
砌体中配有钢筋或钢筋混凝⼟的砌体称为配筋砌体,有⽹状配筋砌体和组合砖砌体。
根据块体的不同:砖砌体、⽯砌体和砌块砌体,砖砌体:配筋砌体的优点是;提⾼了抗震性、提⾼了承载⼒。
当构件的截⾯尺⼨受到限制时,可采⽤配筋砌体。
6.验算施⼯阶段新砌筑的砌体强度时,因为砂浆尚未硬化,可按砂浆强度为零来确定砌体的强度。
7.砌体的受压性能标准试件:240mm×370mm×720mm砌体受压破坏过程分为三个阶段:1.从加载到个别砖出现裂缝。
其特点为不加载,裂缝不发展。
2.形成贯通的裂缝,特点是不加载裂缝继续发展,最终可能发⽣破坏。
3.破坏,被竖向裂缝分割成的⼩柱失稳破坏。
8. 砌体的抗压强度⽐块体的抗压强度低。
原因是砌体内的块体要受弯矩、剪⼒、拉⼒和压⼒共同的作⽤。
由于砂浆层⾼低不平,砌体内块体的受⼒如同连续梁,如图所⽰。
块体的抗拉和抗剪强度⽐较低,容易开列出现裂缝,因此砌体的抗压强度⽐块体的抗压强度低。
9.影响砌体抗压强度的主要因素1.块材和砂浆的强度等级2.砂浆的弹性模量和流动性(和易性)砂浆的弹性模量越低,砌体的抗压强度越低,原因是砌体内的块体受到的拉⼒⼤。
砂浆的和易性好,砌体的强度⾼。
注:同样强度等级时,混合砂浆砌筑的砌体的抗压强度⼤于⽔泥砂浆砌筑的砌体的抗压强度。
因此,《砌体规范》规定,当⽤⽔泥砂浆砌筑时,各类砌体的强度应按保⽔性能好的砂浆砌筑的砌体强度乘以⼩于1的调整系数。
砌体结构1,房屋静力计算方案2,无筋砌体抗压强度,调整系数计算高度高厚比受压承载力(影响系数,0.3m2调整,带壁柱墙)局部压力梁端支承处局部压力(0.3m2,水泥砂浆,施工C级)梁端有垫块(不调整0.3m2)梁端有垫梁(不调整0.3m2)受弯轴拉受剪(水泥砂浆0.8ftm,0.8fv,0.8ft)3,砌块砌体抗压强度:单排孔f(调整:错孔,独立柱,双排组砌,T形,水泥砂浆)单排对孔灌孔fg<2f(面积,独立柱,双排组砌要调f】双排多排孔(查表)高厚比【灌孔γβ=1.0,其他为1.1】受压承载力【按β和e/h查φ】局部压力【A l=a0b】梁端,有垫块【灌孔有壁柱为双排组砌】,有垫梁,过梁下【未灌孔γ=1.0;灌孔者:a,b,c图形为1.5,的图形为1.25】受剪【灌孔的f vg】4,构造高厚比验算【计算高度,窗洞,隔墙自承重】一般构造要求防止墙体开裂措施5,圈梁过梁墙梁挑梁过梁【计算跨度,荷载取值范围】【砖砌平拱-抗拉,抗剪,钢筋砖过梁,混凝土过梁P727】墙梁:托梁正截面支座截面受弯受拉,托梁斜截面,墙梁受剪,支座砌体局压挑梁:倾覆,局压,雨棚抗倾覆【恒载分项系数都为1.2,顶层无x0】【抗倾覆两部分:本层砌体,本层楼面恒荷载】6,配筋砖砌体网状配筋砖柱受压(轴压,偏压)【水泥砂浆调f,面积小于0.2调整个fn】组合砖砌体受压:砖砌体和混凝土面层组合(轴压,偏压)【面积0.2调f】组合砖砌体受压:砖砌体和构造柱组合(轴压)7,配筋砌块砌体轴压fg【独立柱,面积0.2都调f】斜截面受剪(偏压,偏拉)8,水平地震剪力分配多层砌体【概念】抗震横墙间距各层地震剪力分配【等效刚度,从属面积,中等刚度】(P868 例6.8.1,普通预制板装配式-中等刚度)刚性房屋分配【按刚度,例6.8.2】按墙段分配【高宽比>4,不分配,1~4考虑弯曲和剪切,<1考虑剪切】(P868 例6.8.3)多层内框架(顶部分配0.2F Ek)【概念】抗震横墙间距内框架各柱地震剪力:注意顶部作用0.2F Ek, 下面分0.8 F Ek, 取最大αmax,0.85G E柱类型系数:内柱0.012,外墙组合柱0.0075,即外壁柱受剪力更小;求各层Vc底部框架抗震墙(无顶层分配)【概念】抗震横墙间距【同一个表,不同结构类型】上下层刚度比:6、7度2.5,8度2.0剪力分配:框架柱刚度,混凝土墙刚度,砖墙刚度底部薄弱层放大:ε=√γ,γ为上下层刚度比 V1a=1.3εV1【V1=F Ek=αmax G eq, 还需验算剪重比】按二道防线分配地震力:一片混凝土墙分担【Kcw/(ΣKcw+ΣKmw)】【ΣKcw+ΣKmw承担100%】一榀框架分担【Kf/(Σ框刚+0.3Σ砼刚+0.2Σ砖刚)】柱底弯矩 0.55HV c底部地震倾覆力矩:总倾覆力矩【1.3Σfi(Hi-H1)】一片抗震墙分担,一榀框架分担【按刚度分配,均不折减】倾覆力矩引起的框架柱附加轴力【P891公式,不等跨分配】抗震墙引起的框架柱附加轴力,附加剪力V f=V w【V w取两侧墙之最大剪力计算】P892 例6.8.11步骤:①F Ek②各层Fi→Vi③K1,K2→γ=K2/K1→εv=√γ→V=1.3εv V1④一榀框架V f→一根柱V c⑤底层倾覆力矩→一榀框架M f⑥M f→附加轴力,附加剪力9,抗震设计砖砌体材料规定,施工顺序,层数和高度【半地下室,带阁楼坡屋面,配筋砌体要求见抗规附录F1.1,医院,教学楼降低3m减一层,横墙较少的多层砌体房屋,住宅加强后仍可按原表不降低,层高3.6加强后3.9,底框-剪力墙4.5】高宽比,横墙间距,墙段局部尺寸【窗间墙】结构体系,防震缝承载力抗震调整系数:《砌规》【有构造柱的砌体剪力墙γRE=0.9】砖砌体计算:无筋砖砌体【σ0/f v,δN, f vE, γRE=0.9】,网状配筋【δs】,有构造柱的抗震构造措施:构造柱设置,构造柱要求;圈梁设置部位,要求;楼盖屋盖支撑长度,拉结;横墙较少的多层房屋【开间,错位,洞口,圈梁,构造柱,窗上混凝土带】砌块砌体最大高度,最小墙厚,剪力墙抗震等级,弹性位移角无筋砌块计算【抗震承载力,考虑芯柱参与工作】配筋砌块:底部加强部位剪力设计值按抗震等级放大,截面限制条件,【配筋砌块砌体剪力墙偏心受压承载力,配筋计算】,厚度要求,底部加强区高度,水平竖向钢筋构造。
3材料▲ 砌体的抗压强度1、 烧结普通砖和烧结多孔砖(表3.2.1-1)(注:当烧结多孔砖的孔洞率大于30%时,表数值乘0.9)2、 蒸压灰砂砖和蒸压粉煤灰砖(表3.2.1-2)3、 单排孔混凝土和轻骨料混凝土砌块砌体(表4、 单排孔混凝土灌孔砌块砌体 0.6(220)(33%)g c c f f f f f C ααδρδρ=+≥≥=≥且孔洞率 灌孔率且取5、 孔洞率≦35%的双排孔或多排孔骨料砌块砌体(表3.2.1-5)7、 毛石砌体(表3.2.1-7)0.550.2vg g f f =▲ 砌体的弹性模量、线膨胀系数和收缩率、摩擦系数4基本设计规定▲ 静力方案的确定根据屋盖或楼盖的类别和横墙的间距S 确定 无山墙和伸缩缝处无横墙,按弹性方案▲ 刚性方案柱端内力计算见条款4.2.5,柱端内力包括两部分N 、N▲ 带壁柱墙翼缘宽度f b 的确定▲受压构件计算高度H6构造要求▲墙柱 高厚比当[]12s h μμβ≤时,墙的高度可不受高厚比限制[]012H hβμμβ=≤ 1μ为自承重墙修正系数;2μ为门窗洞口墙的修正系数▲带壁柱、构造柱墙高厚比壁柱:T h h →;确定计算高度0H 时,s 取相邻横墙的距离。
构造柱:当构造柱截面宽度不小于墙厚时,h 取墙厚;s 取相邻横墙的距离;允许高厚比[]β乘以提高系数c μ。
7特殊部位(圈梁过梁墙梁挑梁)▲过梁▲墙梁墙梁的设计规定,表7.3.2条款7.3.6和7.3.8▲挑梁挑梁的抗倾覆验算:ov r M M ≤挑梁下砌体的局部受压承载力验算:ll N fA ηγ≤10砌体抗震设计预应力混凝土构件▲截面积的选用先张法取换算截面积0A ;后张法管道压浆前采用净截面积n A ,预应力钢筋与混凝土粘结后采用换算截面积,当计算由预加力引起的应力时,除指明都外采用净截面积。
净截面积n A =扣除孔道等削弱部分的混凝土+非预应力钢筋换算成混凝土的截面积换算截面积0A =净截面积+预应力钢筋截面积换算成混凝土的截面积▲裂缝宽度验算(B 类预应力混凝土构件) fk W ≤某个裂缝限宽关键:开裂截面纵向受拉钢筋的应力ss σ的计算▲挠度验算受弯构件的刚度B 的计算 开裂弯矩cr M 的计算▲应力控制(持久状况和短暂状况)第一章荷载☻规范☼施书▲特殊情况。
2012结构一注总结砌体结构基本设计规定1、应验算的内容砌体结构应进行承载力验算(荷载组合按4.1.5,结构重要性系数与安全等级和设计使用年限有关);正常使用不需验算而通过构造要求满足;还应该作为刚体进行倾覆、滑移等验算(荷载组合按4.1.6)。
2、静力计算方法1)静力计算方案根据屋盖或楼盖类别、横墙间距,按表4.2.1确定。
2)作为刚性或刚弹性方案的横墙,其水平截面开洞比例、厚度、长高比应该符合4.2.2要求,若不能符合,但能符合4.2.2注1的要求,仍可视作刚性或刚弹性方案横墙。
3)要会计算三种方案在水平荷载下的内力。
其实三种方案的原理一样,只不过空间性能系数不一样——弹性方案(1.0)、刚弹性方案(0.33~0.81)、刚性方案(0)。
4)对于上柔下刚的多层房屋,顶层可按单层房屋计算(4.2.7)。
3、刚性方案的计算假定按4.2.5执行:1)单层房屋,上不动铰下嵌固;2)多层房屋,竖向荷载下每层为两端不动铰,水平荷载为连续梁;3)上墙传为的力作用点位于上墙底中心,本层梁荷载作用要考虑偏心;4)梁跨度大于9m时,还应该按梁墙刚接后算出梁端弯矩并将之折减后分到上下墙。
4、风荷载当符合4.2.6的多层刚性方案房屋要求时,可不考虑风荷载;当不满足时,对于多层刚性方案(水平力按连续梁计算),其每层墙端由风荷载引起的弯矩可按4.2.6简化计算。
5、壁柱墙的翼缘宽度按4.2.8确定。
6、施工阶段未硬化的砌体,其强度应该按砂浆强度为0查得,并应该乘以1.1调整系数。
无筋砌体构件1、计算高度1)构件的高度H底层应该从基础顶面算起,当为刚性地坪时,可取自室外地地面以下500mm处。
其它层为楼板或侧向支承间距离。
对无壁柱山墙,可取层高加1/2墙尖高,有壁柱墙,取壁柱总高。
2)计算高度按表5.1.3确定,与计算方案类别有关。
注意,对于纵向(排架面外方向)无支承的砖柱,应该再乘以1.25。
3)无吊车双阶柱下柱的计算高度按5.1.4确定。
2、整体承载力计算1)偏心距不应大于0.6y。
2)高厚比按5.1.2计算,并查取相应的承载力影响系数。
3)承载力验算按5.1.1进行。
3、局部承压验算1)局部均匀受压首先按5.2.2计算局部抗压提高系数,注意每种情况不应该大于相应限值。
然后按5.2.1计算局部均匀受压承载力,注意不应该考虑承压面积小时强度折减,但应该考虑采用水泥砂浆(如基础砌体)时的折减。
2)梁端支承处的局部受压_无刚性垫块按5.2.4计算。
注意砌体的抗压强度应该折减(小面积折减系数,应该按墙段截面积算,而不应按局压面积算)。
由于“卸拱”效应,应该考虑上部荷载折减系数;对于带壁柱的T形截面墙段,其A0的计算(是否考虑翼缘部份)应该视有效支承长度有没有伸入墙体部份而定,具体计算方法可参考《施》P728。
3)梁端支承处的局部受压_有刚性垫块按5.2.5计算。
注意在计算合力影响系数时,高厚比按小等于3查取,偏心距是指对垫块的偏心距。
4)垫梁按5.2.6计算。
当梁与墙体同宽,并且梁下设中心垫块时,认为荷载沿墙厚方向均匀分布,相应的系数应该取为1.0。
4、受拉、受弯、受弯构件的受剪、受剪构件的验算按5.3~5.5计算。
5、关于灌孔砌体的强度拆减1)对于面积折减,应该先折减再灌孔;2)对于水泥砂浆,也应该先折减再灌孔;6、高厚比验算1)高厚比验算按6.1节进行。
2)自承重墙允许高厚比修理正系数,对于承重墙取为1.0。
3)带壁柱的墙高厚比验算,应该验算横墙间墙高厚比和壁柱间高厚比,前者验算时厚度应该取为壁柱有效宽度(左右翼缘因开洞情况可能不一样宽)内T形截面的折算厚度(等于3.5i)计算,并且其洞口修正系数计算时应该取横墙间距和横墙间总洞口宽度;后者验算时间距取为间距取为壁柱中距(此间距不影响计算方案),厚度为墙厚,并且洞口修正系数计算时应该取壁柱中距和壁柱间总洞口宽度。
4)带构造柱的墙高厚比验算,应该验算横墙间墙高厚比和构造柱间高厚比,前者验算时与普通墙一样,只不过其允许高厚比应该乘以提高系数以显示构造柱的贡献;后者的验算与壁柱间墙的验算一样。
7、一般构造要求1)五层及五层以上、受振动、层高大于6m的房屋、防潮层以下砌体的材料等级应该符合6.2.1、6.2.2要求。
注意对于安全等级一级或使用年限大于50年者,等级还应该提高。
2)随着梁的跨度增大,其下的砌体应依次设垫块、壁柱、锚固件等。
3)搭砌长度小于90mm的砌块砌体、后砌横墙内应该设钢筋网片,网片应该符合6.2.10、6.2.11要求。
4)对于砌块砌体,在纵横墙交接处、防潮层以下应该按6.2.12灌混凝土。
对于未设圈梁或砼垫块的砌块砌体,在梁下、挑梁下应该按6.2.13灌混凝土。
5)夹心墙的相关构造和墙叶之间的连接应该符合6.2.15、6.2.16要求。
8、防止或减轻墙体开裂的主要措施1)设伸缩缝,根据楼(屋)盖的类别及是否有保温层,按6.3.1查取最小温度伸缩缝间距。
2)为了防止或减小砌体顶层裂缝,可采取设保温层、屋面设分隔缝、屋面板底设滑动层、设顶圈梁、设构造柱、挑梁下和过梁上设水平钢筋网等错施。
3)为了防止或减小砌体底层裂缝,可采取增大基础圈梁刚度、窗台下设水平钢筋(网)、设窗台板等措施。
4)墙体转角和纵横墙交接处设拉结钢筋。
5)为防止或减轻混凝土砌块砌体顶两层和底两层裂缝,可以窗台两侧设水平钢钢网、设竖向钢筋并灌孔、在顶层和底层设通长窗台板等措施。
9、圈梁1)圈梁的作用是增加整体刚度、抵抗不均匀沉降和较大振动引起的不利影响。
2)单层和多层的砌体的设圈梁规定按7.1.2、7.1.3执行。
3)由《建筑基规》7.4.4,多层砌体宜在基础和顶层处各设一道圈梁,分别抵抗砌体中间和两端的不均匀沉降。
4)圈梁的构造(被洞口截断后的搭接长度、与屋架和大梁的连接、宽度、高度、最小纵筋)按7.1.5执行。
5)采有现浇楼(屋)盖时,圈梁的设置,按7.1.6执行。
10、过梁1)砖砌平拱、钢筋砖的跨度分别不应大于1.5m和1.2m,对有较大振动或不均匀沉降时应采用钢筋混凝土过梁。
2)过梁所受的梁板荷载和墙体荷载按7.2.2取值。
3)砖砌平拱和钢筋砖的跨度取净跨,钢筋混凝土过梁跨度取其净跨的1.1倍和净跨加两端支承长度的较小值。
4)计荷载时墙体的高度,对于砖砌平拱、钢筋砖过梁底算起,对于钢筋混凝土过梁从梁顶算起。
5)对于砖砌平拱、钢筋砖过梁,其计算受力高度为净跨的1/3和实际墙高的较小值。
6)过梁的验算有受弯验算和受剪验算,按7.2.3执行。
对于钢筋混凝土过梁,还有局部承压验算,此时可不考虑上层荷载影响,应力图形系数取为1.0,有效支承长度取实际支承长度。
7)砖砌平拱、钢筋砖过梁应该符合7.2.4构造要求。
11、墙梁1)墙梁包括简支墙梁、连续墙梁、框支墙梁。
分为承重墙梁和自承自墙梁。
2)墙梁各部份尺寸的确定和规定按7.3.2、7.3.3确定。
3)墙梁的荷载按7.3.4取值。
4)托梁按偏心受拉构件验算,其弯矩和拉力按7.3.6计算,其剪力按7.3.8计算(计算剪力,应该取净跨计算)5)墙梁的整体抗剪承载力计算和托梁上支座上局部受压计算按7.3.9和7.3.10执行。
仅在此时考虑了翼缘的有利影响。
6)墙梁的材料、墙体、托梁应该符合7.3.12构造要求。
12、挑梁1)抗倾覆验算时,倾覆转动点到墙外边缘的距离按7.4.2计算,注意挑梁下是构造柱时此距离应减半。
在计算倾覆力矩时,应该采用基本组合。
在计算倾覆抗力矩时,应该采用恒载标准值,而不应该考虑活载。
对于雨篷还应该验算施工或检修工况每2.5~3m加一1kN荷载(此时工况中不计活载)的抗倾覆。
2)挑梁下的局部承压按7.4.4验算。
注意挑梁的倾覆荷载应该算至倾覆点。
3)挑梁应该进行抗弯和抗剪验算,其弯矩取倾覆力矩,其剪力应该取挑梁在墙外边缘(不是倾覆点哦)的设计值。
对于雨篷还应该验算施工或检修工况每1m加一1kN荷载(此时工况中不计活载)的抗倾覆。
4)挑梁的埋入长度和纵筋应该符合7.4.6要求。
配筋砖砌体构件1、钢筋网配筋砖砌体构件1)钢筋网配筋砌体构件偏心距不能超过核心、高厚比不能大于16。
2)钢筋网配筋砌体构件应该验算两个方向的强度,按8.1.2验算。
3)钢筋网配筋砌体构件下端为无筋砌体时,还应该验算交接处的局部承压。
4)钢筋网配筋砌体构件应符合8.1.3的构造要求。
2、钢筋混凝土面层或钢筋砂浆面层组合砌体1)当偏心跨大于0.6y时,可采用此种砌体。
2)其轴心抗压按8.2.3验算。
砌体结构抗震配筋砌块砌体剪力墙1、设计依据:《砌规》10.4、《抗规》附录F2、最大适用高度最大适用高度按《抗规》附录表F.1.1-1取值,02版《砌规》比此值偏小,但11版《砌规》与此值一样。
所以,此值应该以《抗规》附录F.1.1为准。
3、最小墙厚为190mm4、房屋最大高宽比按《抗规》表F.1.1-2执行。
5、加强部位高度可按《抗规》表F.1.4的“注”执行。
《砌规》10.4.2的条文说明也说明了此值的取法。
以《抗规》为准。
6、层高层高根据抗震等级和是否处于加强部位,按《抗规》F.1.4执行。
7、抗震横墙间距横墙间距,按《抗规》表F.1.3执行。
此条摘自《抗规》表7.1.5。
8、防震缝宽度防震缝宽度按《抗规》F.1.3_4执行。
9、轴压比限值和边缘构件的设置,按《抗规》F.3.4、F.3.5执行。
10、横、竖向分布钢筋应符合《抗规》F.3.3要求。
11、在多遇地震作用下的层间位移角,按《抗规》F.2.1执行。
12、剪力调整(加强部位的剪力增大系数)及承载力验算按《抗规》F.2节执行。
底部框架—剪力墙结构1、高大适用高度和层数按《抗规》7.1.2执行。
2、层高按《抗规》7.1.3执行。
3、高宽比按《抗规》7.1.4执行。
4、抗震横墙间距按《抗规》7.1.5执行。
5、底层的地震剪力按《抗规》7.2.4增大。
在第一抗震防线时(弹性阶段),所有地震剪力由剪力墙承担,并按各墙体的侧向刚度比例分配。
在第二抗震防线时(弹塑性阶段),由底部框架柱与开裂的剪力墙共同承载剪力,柱还应该计入由地震倾覆力矩(仅计过渡层之上的楼层地震剪力)产生的附加轴力,按7.2.5执行,此时,可按《砌规》10.5.7计算柱的弯矩,并且为了减小塑性铰出现的可能,按《抗规》7.5.6_5乘以增大系数(按震等级按7.1.9取)。
6、托梁的弯矩增大系、剪力增大系数按《砌规》10.5.6乘以增大系数。
7、注意《砌规》7.3.7中,对Q2产生的边柱轴力,当为大偏心时乘以1.0,小偏心时乘1.2。
8、注意《砌规》10.5.8条,对框支墙梁计算高度范围内抗剪承载力应该乘以0.9折减系数。
砖砌体结构1、高按《抗规》第7章。
2、第7.1节,对总高度和层数、层高、高宽比、抗震横墙、局部尺寸、结构布置(含防震缝的设置)等作用相关规定。