郯庐断裂带在渤海海域渤东地区的构造特征
- 格式:pdf
- 大小:1.22 MB
- 文档页数:5
郯城—庐江断裂基本特征及其控盆作用林宗满【摘要】郯城—庐江断裂是中国东部一条规模巨大的断裂构造带,贯穿中国东部大陆,向南延伸入南海,向北抵达俄罗斯境内.郯城—庐江断裂成生于早白垩世晚期,是一条巨型压扭性断裂带.研究认为,郯城—庐江断裂不存在巨大平移,它形成于早白垩世晚期,并控制K2-E断陷盆地带及其相伴的断隆带的发生、发展;郯城—庐江断裂是一条活动性断裂构造带,研究它的基本特征及其控盆作用,有助于认识中国东部乃至东亚地区晚中生代以来的大地构造属性.%Tancheng-Lujiang Fault is a large scale fault belt in the east of China which has a long history of study and many achievements have been obtained. Based on the studies of predecessors,this paper advanced some new opinions as such: large scale strike-slip displacement of the fault may not exit; it formed in late stage of Early Cretaceous; it played a remarkable role on basin controlling.【期刊名称】《地质力学学报》【年(卷),期】2011(017)004【总页数】16页(P322-337)【关键词】郯城—庐江断裂;左行平移;压扭性断裂;控盆作用【作者】林宗满【作者单位】中国地质科学院地质力学研究所,北京100081【正文语种】中文【中图分类】P548郯城—庐江断裂是中国东部一条规模巨大的断裂构造带,贯穿中国东部大陆,向南延伸入南海,向北抵达俄罗斯境内。
该断裂由张文佑在20世纪50年代初期编制全国性图件时最早发现并明确提出,而后由杨华通过航空遥感予以证实[1]。
渤海海域新生代断裂发育特征及形成机制余一欣;周心怀;徐长贵;吕丁友;魏刚;王桂华【摘要】断裂是渤海海域油气成藏的主控因素之一,利用地震剖面解释和构造编图成果,对渤海海域新生代断裂发育特征及形成机制进行了分析.渤海海域主要发育伸展断裂和走滑断裂,局部地区发育反转断裂.在平面上主要呈NE,NW和近EW向展布,其中NE向断裂多属于郯庐走滑断裂带的组成部分,在剖面上表现出花状构造特征.NW向断裂主要与张家口-蓬莱走滑断裂带有关,并与NE向断裂发生了相互剪切作用,共同构成了渤海地区新构造期的共轭剪切破裂系统.近EW向断裂可分为两类:大型近EW向断裂带多构成南部地区凸起和凹陷的分界断裂,经历了早期伸展和晚期走滑作用的叠加,在剖面上多表现为铲式主干正断层和浅层走滑分支断层相组合的似花状特征;浅层密集发育的小型近EW向断裂多是受郯庐断裂带走滑作用影响而形成的派生断裂.%Fault is one of the major factors that control hydrocarbon accumulation in the Bohai Sea waters. Based on seismic interpretation and structural mapping, this paper focuses on the characteristics and formation mechanisms of the Cenozoic faults in the Bohai Sea waters. In the study area, extensional and strike-slipping faults are the most predominant, and inverted faults are locally distributed. On plane view, most of the faults are of NE-, NW- or EW-trend, and the NE-trending faults mostly belong to the Tanlu strike-slip faut zone. While on sectional view, the faults occur as flower structures. The NW-trending faults are associated with the Zhangjiakou-Penglai strike-slip fault zone, and constitute a conjugate shear faults system with the NE-trending faults during the neotectonic stage. The near EW-trending faults can be classifiedinto two types according to their scale. The large-scale EW-trending faults, acting as the boundary faults between the salient and trough in the southern part, experienced the early extensional and late strike-slipping movements. They exhibit quasi-flower structures composed of major listric faults and shallow branching strike-slipping faults on the section. The small-scale EW-trending faults are densely developed in the shallow strata, and they are mostly derivative faults resulted from the strike-slipping movement of the Tanlu fault zone.【期刊名称】《石油与天然气地质》【年(卷),期】2011(032)002【总页数】7页(P273-279)【关键词】形成机制;伸展断裂;走滑断裂;新生代;渤海海域【作者】余一欣;周心怀;徐长贵;吕丁友;魏刚;王桂华【作者单位】中国石油大学油气资源与探测国家重点实验室,北京102249;中国石油大学盆地与油藏研究中心,北京102249;中海石油(中国)有限公司天津分公司,天津300452;中海石油(中国)有限公司天津分公司,天津300452;中海石油(中国)有限公司天津分公司,天津300452;中海石油(中国)有限公司天津分公司,天津300452;中国石油集团测井有限公司长庆事业部解释中心,陕西西安710201【正文语种】中文【中图分类】TEl21.1渤海湾盆地位于我国东部大陆边缘地区,是我国第二大含油气盆地,主要包括华北平原、下辽河平原和渤海海域等3个地理单元。
渤海海域中郯庐深断裂带的结构模型及新生代运动学渤海海域中的郯庐深断裂带是一条东北-西南走向的大断裂带,全长超过800公里,宽度约20到30公里。
该断裂带是渤海海盆和东北地台间的重要构造界线,对区域的地质构造和沉积岩相发育有着重要影响。
郯庐深断裂带主要由北部和南部构成,北部从山东博兴潼阳至渤海湾,南部由邹城至河北唐山之间逐渐衰减,向西转向。
该断裂带强烈影响渤海海盆北部地区的地质结构变形,对花岗岩、沉积岩、构造岩等地质体进行了强烈的变形和剪切。
该断裂带的结构模型是复杂的。
在该区域,分布着由东北向西南走向的多条次级断裂带,同时南北向的断裂带较少。
整个地区所表现出来的是由剪前与剪后共同作用的构造形态,出现了形态特征复杂的“一盆多斗”结构。
整个区域的地壳厚度变化剧烈,在南部和北部分别为42-46km和40-42km。
新生代运动学研究表明,郯庐深断裂带从早古生代开始就已经存在,其发展历程经历了四次运动。
众多研究表明,该断裂带在三叠纪中期至晚期发展迅速,新生代也经历了至少两次主要的左行走滑运动。
郯庐深断裂带在晚中生代后期可能经历了强烈的右行走滑运动。
在二叠纪中期之前,郯庐深断裂带因地壳形变较小而未显现,但从三叠纪至新生代,因地壳大规模隆升、卸载的影响,断裂带加速发育,成为渤海海域中一个显著的构造单位。
在区域构造分析中,郯庐深断裂带不仅是渤海海盆与东北地台之间的重要构造界线,还是区间构造体系的一个重要组成部分。
它对区域的沉积、成矿作用、油气地质及山西群岩相演化有着重大的影响。
因此,对于该断裂带的综合研究,将有助于我们更深入地了解渤海海域的构造变化,同时更好地推断区域的地球动力学演化。
郯庐断裂带渤海段与沂沭断裂带衔接关系徐盛林;张交东;周新桂;丁伟翠;李冰;毕彩芹;王玉芳;任凤楼;黄松【摘要】以郯庐断裂带渤海段和沂沭断裂带的衔接点潍北凹陷为切入点,依据高精度大地电磁和地震剖面,解析了潍北凹陷的多条断裂,并结合地层发育等特征,研究渤海段中生代断裂活动及其与沂沭断裂带的构造关系.研究认为这些断裂可能属于不同的断裂体系.在潍北凹陷解析出的郯西(Fa)和郯东(Fb)两条断裂为古近纪正断裂系,呈现上陡下缓的勺状形态,消失在中地壳,切割部位较浅,主要控制新生界沉积.新生代正断裂系下部发育有6条显著的中生代断裂(F1-F6),为中生代伸展断裂系,其中东(F6)、西(F1)两条断裂的断裂面整体近直立,切穿深部的下地壳,并向下继续延伸,与中间4条断裂共同控制中生界沉积.结合区域地质背景和重磁延拓等资料,推断其向南分别与沂沭断裂带西支鄌部—葛沟断裂和东支昌邑—大店断裂相衔接,向北伸入渤海湾盆地深部,并对浅部古近纪正断裂系的形成演化具有明显的约束作用.【期刊名称】《地质力学学报》【年(卷),期】2016(022)001【总页数】10页(P56-65)【关键词】郯庐断裂带渤海段;沂沭断裂带;中生代;断裂体系;构造关系【作者】徐盛林;张交东;周新桂;丁伟翠;李冰;毕彩芹;王玉芳;任凤楼;黄松【作者单位】中国地质大学,北京100083;中国地质科学院,北京100037;中国地质科学院,北京100037;中国地质调查局油气资源调查中心,北京100029;中国地质科学院,北京100037;中国地质科学院,北京100037;中国地质调查局油气资源调查中心,北京100029;中国地质调查局油气资源调查中心,北京100029;中国石化胜利油田地质科学研究院,山东东营257015;中国科学院地质与地球物理研究所,北京100029【正文语种】中文【中图分类】P548郯庐断裂带是中国乃至亚洲东部的一条巨型断裂带,自1957年通过航磁异常发现以来,一直是国内外地质学者的研究热点。
2017年3月第31卷第1期中国石油大学胜利学院学报Journal of Shengli College China University of PetroleumMar. 2017y〇1.31 No. 1|doi : 10.3969/j. issn. 1673-5935.2017.01.0021渤海海域辽东东地区断裂特征及构造样式徐昊清(中国石化胜利油田分公司勘探开发研究院,山东东营257015)[摘要]辽东东地区是胜利油田在渤海湾东部的外围探矿区。
利用三维地震资料,分析了研究区的断裂体系发育特征,识别了主要构造样式。
研究表明,辽东东地区断层活动具有明显阶段性,边界断层和同沉积断层主要形成于渐新世之前,具有伸展和走滑双重特征;三、四级断层主要形成于上新世一第四纪,为典型走滑断层。
区内主要发育2种成因类型的构造样式,即伸展构造样式和走滑构造样式,后者普遍发育,形成2组共辄走滑断裂带。
研究明确了辽东东地区的构造特征及圈闭条件,对油气勘探具有一定指导意义。
[关键词]断裂特征;构造样式;辽东东地区;渤海海域[中图分类号]TE121 [文献标识码]A[文章编号]1673-5935(2017)01-0007-04辽东东地区是胜利油田在渤海湾东部的浅海海 域登记的外围探矿区,于2005年发现了胜顺油田,控 制石油地质储量663xlO4t。
前期,受油田储量规模 小、地面配套设施不完善等因素制约,该区不具备投 入开发的商业价值,未能建成工业产能,导致油气勘 探研究工作投入不足。
中海油在研究区西南部紧邻 的庙西北凸起发现了亿吨级大油田——PL9-1油 田[1],预示着成藏条件相似的辽东东地区具有较大的 勘探潜力。
但该区的构造特征及发育规律等基本地 质问题认识不足,影响了油气成藏条件研究的进一步 深入。
笔者利用三维地震资料,对辽东东地区断裂体 系进行系统刻画,识别区内发育的主要构造样式,明确该区的构造格局、构造特征,对下一步的成藏研究 及油气勘探舖重要意义。
渤海海域郯庐断裂带构造解析汤良杰;陈绪云;周心怀;万桂梅;金文正【期刊名称】《西南石油大学学报(自然科学版)》【年(卷),期】2011(033)001【摘要】通过对渤海海域的地震资料及地质资料进行综合分析,认为郊庐断裂带在该地区的宽度为50 km,并分为东支和西支.以张家口-*蓬莱断裂为界,渤海海域的郑庐断裂带分为南段和北段,南段东、西两支断裂的走滑特征非常明显;北段的东支走滑特征明显,而西支走滑特征不明显.古近纪,北段东支和西支都具有走滑运动,但是由于张家口-蓬莱断裂左旋切割,导致西支走滑受阻而被废弃,因此走滑运动主要集中在东支.【总页数】7页(P170-176)【作者】汤良杰;陈绪云;周心怀;万桂梅;金文正【作者单位】中国石油大学盆地与油藏研究中心,北京昌平,102249;"油气资源与探测"国家重点实验室·中国石油大学,北京昌平,102249;中国石油大学盆地与油藏研究中心,北京昌平,102249;"油气资源与探测"国家重点实验室·中国石油大学,北京昌平,102249;中国海洋石油有限公司天津分公司,天津塘沽,300452;中国石油大学盆地与油藏研究中心,北京昌平,102249;"油气资源与探测"国家重点实验室·中国石油大学,北京昌平,102249;中国地质大学(北京)能源学院,北京海淀,100083;海相储层演化与油气富集机理"教育部重点实验室·中国地质大学(北京),北京海淀,100083【正文语种】中文【中图分类】TE121;P618【相关文献】1.渤海海域郯庐断裂带对油气成藏的控制作用 [J], 万桂梅;周东红;汤良杰2.渤海海域郯庐断裂带油气藏特征 [J], 王根照;彭文绪;孙和风3.渤海海域郯庐断裂带新生代活动方式与演化规律——以青东凹陷为例 [J], 詹润;朱光4.渤海海域郯庐断裂带差异构造变形与油气聚集 [J], 余一欣;周心怀;徐长贵;魏刚;吕丁友5.郯庐断裂带在渤海海域渤东地区的构造特征 [J], 万桂梅;汤良杰;周心怀;余一欣;陈绪云因版权原因,仅展示原文概要,查看原文内容请购买。
[教材]沂沭断裂带简介沂沭断裂带简介临沂地区~就地质构造来说~它属华北断块区的冀鲁断块与胶辽断块相接部分。
整个山东被中国东部的巨型断裂-郯庐断裂(山东部分称沂沭断裂带)分割成鲁东-胶东断块和鲁西-泰沂蒙断块。
临沂处在两大块体的交界部位~所以既具有鲁东的又有鲁西的地质构造特点。
鲁东、鲁西两大块体的缝合部分是沂沭断裂带~它是我国大陆东部郯庐断裂带在山东部分的统称。
沂沭断裂北起渤海莱州湾、南到江苏新沂一带~全程约350公里~呈北东北15?-30?方向延伸。
南北纵贯临沂地区的中部~与沂河、沭河谷地展布相一致~是控制整个临沂地区地质、构造、岩浆活动和地震活动的主干断裂~并有北西向断裂与其匹配~组成网格状构造。
沂沭断裂带主要由四条主干断裂所组成。
由东向西为:昌邑-大店断裂(F1)、白芬子-浮来山断裂(F2)、沂水-汤头断裂(F3)和鄌郚-葛沟断裂(F4)。
除上述四条断裂外~在昌邑-大店断裂和白芬子-浮来山断裂之间尚有一条活动较强的安丘-莒县断裂(F5)。
四条主干断裂组成了二堑夹一垒的构造形态。
中部为汞丹山地垒隆起~由一套太古界泰山群片麻岩组成。
地垒东西两侧为地堑盆地:东侧莒县地堑盆地和西侧马站-苏村地堑盆地。
两个地堑中沉积了巨厚的中生代河湖相碎屑岩和火山碎屑岩建造。
根据几条断裂的不同特点~简略介绍如下:(1)昌邑-大店断裂(F1)这是沂沭断裂带的东部边界~是控制胶东断块和泰沂蒙断块两大块体发育的主干断裂。
据地震测深资料~这条断裂基本是切穿地壳深入上地慢的超壳断裂。
因此~它在地质构造上起着极为重要的作用~曾经历了多期的强烈活动。
断裂的分布~在临沂及日照市北起莒县峤山牛庄一带~断续南延经石井、莒南县岭泉、板泉~临沭县刘官庄、石门入江苏东海县桃林~在本区出露约有130公里。
断裂由于多期的强烈活动~显示出以强烈的挤压揉皱和密集的断层挤压揉皱带的宽度可达几十至百米以上。
褶皱较为复杂~密集的冲断层平行褶皱轴发育~断面向西倾~倾角较陡~一般在70?-80?~为一陡倾冲断层性质。
郯庐断裂带古新世-早始新世左旋走滑活动的反射地震证据
郯庐断裂带古新世-早始新世左旋走滑活动的反射地震证据
在渤海南部莱州湾附近,横过郯庐断裂的反射地震剖面直接显示了郯庐断裂带的延伸、运动性质和活动时限的证据.郯庐断裂带在渤海内几何形态和断裂组合与陆上出露情况基本一致.根据切过断裂带的剖面和平面上断裂系组合特征,判断其为兼具垂直位移的左旋走滑运动断裂系.由于断裂带活动控制了同构造沉积地层的发育,可以确定其活动的时限相当于渤海湾盆地孔店组和沙四段沉积期,即为古新世-早始新世期.此后,可能由于太平洋板块的俯冲方向的改变,引起区域性应力场的改变,北北东向严格意义上的郯庐断裂带不再有明显的活动,转而被北东向的右旋走滑构造活动所替代.
作者:韩文功季建清王金铎于建国张新钰余绍立作者单位:韩文功(北京大学造山带与地壳演化教育部重点实验室,北京,100871;中国石油化工胜利油田有限公司物探研究院,山东,东营,257022) 季建清,张新钰,余绍立(北京大学造山带与地壳演化教育部重点实验室,北京,100871)
王金铎,于建国(中国石油化工胜利油田有限公司物探研究院,山东,东营,257022)
刊名:自然科学進展ISTIC PKU英文刊名:PROGRESS IN NATURAL SCIENCE 年,卷(期):2005 15(11) 分类号:P3 关键词:郯庐断裂带地震反射古新世-早始新世左旋走滑运动渤海湾盆地。
从航空重力看郯庐断裂系(渤海)及其围区构造几何学特征李文勇;周坚鑫;熊盛青;郭志宏;徐剑春;周锡华;安战锋;李冰;罗锋【期刊名称】《地球学报》【年(卷),期】2010(031)004【摘要】本文以我国首次试验的渤海西、南部海陆结合带航空重力测量资料为依据,探讨了郯庐断裂在渤海西、南部海域的空间展布及其围区的构造几何学特征.研究表明,(1)渤海南部和西部两个明显的NNE向重力异常梯级带属于区域不同重力场的分界线,分别是郯庐断裂带东支断裂(主干断裂)和西支断裂的反映;(2)郯庐主断裂东侧主要发育NE-NNE向重力异常梯级带,西侧呈现NW向、NE-NNE向、近EW向重力异常梯级带相互交错的面貌,反映了东、西两侧不同的断裂构造格局;(3)重力异常小区与异常梯级带的不同组合,反映了拉张、压缩、扭动三类构造样式;(4)不同的重力异常区、亚区、小区,反映了不同的沉积构造特征,分别对应不同的构造单元.【总页数】8页(P549-556)【作者】李文勇;周坚鑫;熊盛青;郭志宏;徐剑春;周锡华;安战锋;李冰;罗锋【作者单位】中国国土资源航空物探遥感中心,北京,100083;中国国土资源航空物探遥感中心,北京,100083;中国国土资源航空物探遥感中心,北京,100083;中国国土资源航空物探遥感中心,北京,100083;中国国土资源航空物探遥感中心,北京,100083;中国国土资源航空物探遥感中心,北京,100083;中国国土资源航空物探遥感中心,北京,100083;中国国土资源航空物探遥感中心,北京,100083;中国国土资源航空物探遥感中心,北京,100083【正文语种】中文【中图分类】P631.125;P542.3【相关文献】1.渤海428构造围斜坡区构造—岩性油气藏成藏规律与勘探潜力分析 [J], 石文龙;赖维成;魏刚;郭涛;王军2.郯庐断裂带南段重力异常及不同深度的横向构造特征 [J], 王鑫;张景发;姜文亮;蒋洪波;田甜;高敏;付萍杰3.宝坻断层的几何学与运动学特征:兼论燕山褶皱带与渤海湾盆地的构造关系 [J], 张煜颖;何登发;单帅强;崔永谦4.渤海郯庐断裂西支构造特征及对潜山形成的控制作用 [J], 李慧勇;肖述光;李飞;孙哲;刘凯5.郯庐断裂带在渤海海域渤东地区的构造特征 [J], 万桂梅;汤良杰;周心怀;余一欣;陈绪云因版权原因,仅展示原文概要,查看原文内容请购买。
渤海海域辽东带中南部郯庐断裂走滑活动的沉积响应
渤海海域是中国东海岸线的一部分,辽东带中南部郯庐断裂走滑活动的沉积响应在这里也尤为显著。
郯庐断裂是中国东北地区最长、最活跃、最显著的断裂系统之一,起点在山东省的郓城,绵延数百公里,向东北伸出海域,直至与北部隆起的中山山系相连。
由于断裂活动,渤海海域底部的沉积物质发生了很大变化。
首先是分布,因为沉积物质受到断裂的影响,在断裂区域内分布不均匀,呈现出由东向西、由南向北逐渐变浅的规律。
断裂较为活跃的区域,海底会呈现出跷跷板状,即海底地形高低反复起伏。
其次是沉积物质的类型。
由于地壳活动的不断影响,断裂带内的沉积物质通常是杂乱无章的。
岩溶、碎屑、碳酸盐、微化石等多种沉积物质混合在一起,造成了比较混乱的地质图像。
不同类型的沉积物质通过时间的演化,造就了渤海海域多样化的地质景观。
最后就是在沉积物质的性质和变化对环境的影响。
地质构造的变化对环境具有明显的影响。
比如断裂区域内地质构造复杂,受到影响的生态环境也会呈现出多样性。
而在断裂附近的海底中央低洼区,是沉积物质聚集和分布的“洼地”,在这些区域沉积速率较快,沉积物厚度较大,常常成为构造沉积研究的重点。
综上所述,辽东带中南部郯庐断裂走滑活动的沉积响应十分显著。
这种断裂活动对海域底部的沉积物质产生了很大的影响,
使得渤海海域的地质构造和沉积环境呈现出了多种多样的形态和特征。
对其进行深入的研究,对我们了解地质构造演化和海洋环境变迁有着重要的意义。
山东段四条主干活断层(NNE)在接近渤海地区变成2条主干断层郯庐断裂带起源于华南板块与华北板块碰撞过程中,印支期(晚二叠至三叠纪)为同造山走滑构造(朱光等, 2004,2005;Zhu et al.,2009)。
晚侏罗世期间该断裂带发生了第二次左行平移,这两期活动在沂沭断裂带体现为断续分布的走滑韧性剪切带。
早白垩世开始,中国东部经历了由挤压转为伸展的重大构造体制转变,郯庐断裂带表现为伸展活动(Zhu et al.,2010),形成了沂沭断裂带4条北北东走向的大型正断层及其间的“两堑一垒”构造在古近纪期间,整个沂沭断裂带处于基本不活动状态,只有其北部继续发生伸展活动(南北向拉张)而控制形成了潍北凹陷。
继古近纪末一次NEE-SWW向挤压活动之后,新近纪早期(20-12Ma)沂沭断裂带内发生了玄武岩喷发。
本次对这些玄武岩的野外构造调查发现,其中发育有较多的小型正断层,指示玄武岩喷发期是处于弱伸展的环境(近南北向拉张)。
新近纪晚期,沂沭断裂带处于构造平静期,没有发生明显的构造活动。
进入第四纪以来,沂沭断裂带新构造活动十分强烈,主要表现为NNE向主干断裂的右行平移,兼有一定程度的逆冲。
同时,较小型的NW向断层表现为左行平移。
本次工作表明,郯庐断裂带山东段四条主干活断层(F1、F2、F3与F4)是继承性活动断层,起源于白垩纪地堑式断陷盆地的边界正断层。
应力状态:F1与F2活断层擦痕反演的应力场皆为最大挤压方向(σ1)近水平,属于平移型或逆冲型应力场,指示了区域性挤压的应力状态,最大挤压方向(σ1)变化于NE-SW至EW向,平均方向为NEE-SWW向。
F3与F4活断层擦痕反演的应力场,也皆为平移型或逆冲型应力场,最大挤压方向(σ1)同样变化于NE-SW至EW向,平均方向为NEE-SWW向。
表明郯庐断裂带山东段新构造活动是区域性挤压的结果,区域应力场状态为NEE-SWW向挤压。
在此应力场作用下,NNE向的郯庐主干断层(F1、F2、F3与F4断层)皆表现为右行走滑活动为主(压扭性),兼有一定的逆冲分量,仅局部出现了逆冲为主而兼有右行平移。
《胜利油田—郯庐断裂带演化书》郯庐断裂带平面分布特征与深部结构根据大地电磁测深剖面和地学断面以及出露地表岩层的地质时代分析,郯庐断裂带东西两侧是两个截然不同的地块,其地壳结构存在明显的差别,尤其表现在中下地壳内的低速层及其厚度变化上。
在郯庐断裂带范围内,中地壳下部和下地壳加厚,包括莫霍面有挠曲隆起,且隆起高点偏向西侧。
在60-80km上地幔内有低阻层分布,断裂带内中下地壳内发育低速异常体,是上地幔内物质沿着断裂带向上侵入的结果,并伴随有侧向蠕动。
中地壳内塑性软弱层(壳内低速层),其顶部为有利于水平错动的自由滑动面。
但断裂带东西两侧中地壳内低速层深度也不一致,推测断裂带两侧水平错动的深度也不相同。
综合深部地球物理的分析表明,郯庐断裂带是地壳横向不均一性的最显著部位,四条地学断面描述和大地电磁测深剖面要看懂文字说明及专业术语。
总结好“郯庐断裂带深部结构特征与平面展布特征”郯庐断裂带的演化1、郯庐断裂带的起源三类主流观点:变形变质岩石中新生矿物组合是温度的良好指示。
绿片岩相温度范围为300-500℃,低绿片岩相形成低于400°,中绿片岩相为400-450°,新生黑云母矿物出现也指示高于400°的中绿片岩相。
矿物变形与温度之间关系:石英塑性变形出现在280-300℃,首先表现为GBM型动态重结晶,大于400℃时出现SR型重结晶,并呈现GBM和SR型动态重结晶石英共存的现象,其温度范围为400-700℃。
在更高的温度下又表现为快速的SR型重结晶。
在天然岩石变形下,长石呈现为显微破裂,在400-500℃长石变形主要表现为塑性变长、波状消光及形成亚颗粒和核幔构造,在500℃以上,长石的动态重结晶占优势。
500℃时,是绿片岩相与角闪岩相转变边界,开始出现塑性变形与动态重结晶,500-650℃为GBM型重结晶,而大于650℃为SR型为主的重结晶。
在矿物变形方式上,500-600℃动态重结晶长石颗粒表现为多边形特征(主要为新晶粒的成核与生长)。
第30卷 第3期2009年5月石油学报A CT A PETROLEI SINICAV o l.30M ayN o.32009基金项目:中国海洋石油总公司科技项目(SC 06T J TQL 004)资助。
作者简介:万桂梅,女,1978年12月生,2001年毕业于中国地质大学(武汉),现为中国石油大学(北京)在读博士研究生,主要从事石油地质和含油气盆地分析专业方向研究。
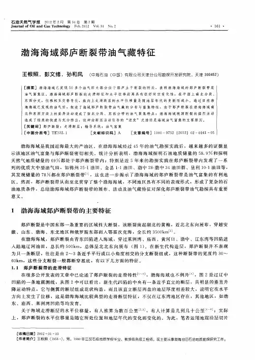
E mail:jw zw gmcup @yahoo com cn文章编号:0253 2697(2009)03 0342 05郯庐断裂带在渤海海域渤东地区的构造特征万桂梅1,2 汤良杰1,2 周心怀3 余一欣1,2 陈绪云1,2(1 中国石油大学盆地与油藏研究中心 北京 102249; 2 中国石油大学油气资源与探测国家重点实验室 北京 102249;3 中海石油(中国)有限公司天津分公司 天津 300452)摘要:为了分析郯庐断裂带对渤海海域渤东地区的构造特征、构造演化及油气成藏的控制作用,解释了5条地震剖面,并对其中一条剖面做了平衡恢复。
研究结果表明,郯庐断裂在渤东地区表现为3个分支,剖面上发育明显的负花状构造、具有走滑性质的正断层、滚动背斜、垒堑构造、断阶构造等,还可见海豚效应现象。
平面上深部走滑断层延伸较远,浅层形成大量的雁列式正断层。
郯庐断裂古近纪主要以伸展活动为主,且以渐新世东营组沉积期伸展活动最强,上新世 第四纪以走滑活动为主。
因此,渤东地区断裂具有分层差异变形特征,基本上可以分为两套断层系统: 古近系及其下部的伸展断层系统; 新近系 第四系的走滑断层系统。
郯庐断裂的晚期强烈活动促使了油气的晚期成藏。
关键词:渤东地区;渤海海域;郯庐断裂带;构造样式;构造演化中图分类号:T E 111 2 文献标识码:ATectonic characteristics of the Tanlu fault zone in Bodong area of Bohai SeaWAN Guimei 1,2 T ANG Liangjie 1,2 ZH OU Xinhuai 3 YU Yix in 1,2 CH EN Xuyun 1,2(1 Basin and Reser voir Resear ch Center ,China Univers ity o f Petro leum,Beij ing 102249,China;2 State K ey L abor ator y o f Petr oleum Res our ce and Pr osp ecting ,China Univ ers ity of Petroleum,Beij ing 102249,China; OOC China L td.T ianj in,T ianj in 300452,China)Abstract :T he T anlu fault zone co ntro l the tectonic char acteristic,tectonic evo lution and hydrocar bo n accumulatio n in Bodong area.T he ex planatio n r esults of fiv e seismic sectio ns show that the T anlu fault has thr ee br anches in t his ar ea.T her e developed the neg a t ive flow er structures and the no rmal faults w ith strike slipping displacement ,ro llover anticline,horst and g raben,r edan,as well as the do lphin effect pheno mena on the tectonic sectio ns.T he st rike slip fault ext ended a long distance in the deep part ,w hile lo ts of en echelo n no rmal faults wer e developed in the shallo w part.T he balanced sect ion analy sis o f the T anlu fault zo ne show ed that the ex tension w as t he main activity in the Paleog ene Per iod and the mo st intense extension w as in the sedimentary per iod of O lig ocene Dongy ing F or mation,w hile the str ike slipped activ ity ex isted mainly fro m the Pliocene to t he Quaternar y.T he faults in the Bodong area had ev ident char acteristics of differential delam inat ing defo rmatio n and could be divided into t wo sets of fault sy stems,including the nor mal fault system in the P aleo gene System and pre Paleog ene System,and the st rike slip fault sy stem in the N eog ene and the Quater nar y.T he late intense tectonic mo vement o f the T anlu fault zone enhanced the late per io d hydrocar bo n accumulation in the Bodong area.Key words :Bodong a rea;Bohai Sea;T anlu fault zo ne;tect onic types;tectonic evo lutio n郯庐断裂带是中国东部一条重要的强烈构造变形带,南起湖北广济,经庐江、郯城,横穿山东中部与渤海,向北穿过东北地区进入俄罗斯远东地区,总长度约3500km 。
该断裂是一条大规模的平移断层,具有多期复杂的构造演化历史,贯穿渤海海域,对渤海盆地的形成和演化起到了重要的作用。
勘探实践表明,渤海海域油气主要沿郯庐断裂带分布[1],特别是蓬莱19 3大型油气田的发现,表明郯庐断裂带油气极为富集,有着广阔的勘探前景。
郯庐断裂一直是学术界研究的热点[2 5],笔者针对渤海海域的渤东地区,分析郯庐断裂在该地区的构造特征。
1 郯庐断裂带在渤海海域的展布郯庐断裂在渤海海域的展布特征是时隐时现并不连续[6]。
图1展示了郯庐断裂在渤海海域展布的情况。
在莱州湾凹陷一带,郯庐断裂分为东西2支,走向为NNE,西支表现为断裂上部近直立并几乎通达海底,两侧地层均显示逆牵引现象,深部断面倾角略缓;第3期万桂梅等:郯庐断裂带在渤海海域渤东地区的构造特征343东支断面直立;断层两侧地层无法进行对比[7]。
在黄河口凹陷 渤南凸起,郯庐断裂表现为3个分支,走向为NNE,推测西支从垦东凸起西侧进入渤海;中支通过莱北低凸起西侧,并将渤南低凸起错断,表现为雁列式排列的2支断裂;东支位于莱北低凸起和渤南低凸起东侧,表现为2条断裂。
渤东低凸起上郯庐断裂表现出入字型构造,雁列式褶皱及断裂,在渤东凹陷,郯庐断裂表现为单支,在凹陷中心通过。
在辽东湾,郯庐断裂分为2支,走向NE,东支位于辽东凸起两侧,西支穿过辽东凹陷中部。
图1 渤海海域渤东地区构造Fig.1 The tectonic units in Bodong area of Bohai sea2 郯庐断裂及相关构造样式郯庐断裂在渤东地区表现为3个分支(图2和图3),其中渤东4号断层穿过渤东凹陷中部,走滑特征明显;渤中1号和渤东1号断层分别位于渤东低凸起两侧,渤东3号断层作为渤东1号断层的分支位于渤东低凸起西侧。
其剖面构造样式主要表现为负花状构造、走滑正断层。
2 1 剖面构造样式(1)负花状构造。
花状构造是走滑断裂的典型标志,走滑断层是岩石圈或地壳体之间的侧向运动,运动过程中,走滑断层常具有一定的倾向分量,形成走滑伸展或走滑挤压变形,走滑伸展变形形成负花状构造,走滑挤压变形形成正花状构造。
渤东地区的负花状构造由于郯庐断裂的扭张作用形成,在剖面上表现为断裂向上撒开成花状,向下收敛、合并于主干断裂,主干断裂垂直或高角度插入基底,形成 负花状构造 (图2)。
负花状构造形态不规则,有的为半花状构造[图2(a)]。
穿过渤东凹陷中部的渤东4号断裂走滑特征明显,主干断层直立,垂直断距较小,两侧调节正断层向上形成负花状,在连续剖面上(图2),可以看到渤东4号断层的倾向不一,在底部断距规模和方向发生变化,这是走滑断层的另一重要特征。
图2 渤东地区地震剖面解释(剖面位置见图1)Fig .2 The interpretation of seismic sections in Bodong area(2)滚动背斜。
滚动背斜又称逆牵引背斜,为同生铲式正断层边断裂、边沉积、边滚动所形成的,位于断层上盘。
滚动背斜一般为小型宽缓不对称短轴背斜,近断层一翼陡,远离断层一翼缓。
如渤东4号断层(图2),滚动背斜主要发育在郯庐主干断裂上盘的馆陶组和明化镇组,由于晚期构造活动强烈,该背斜被大量调节断层切割,较破碎,形成断背斜构造,背斜翼部的断块构造应是很好的油气圈闭构造。
(3)走滑正断层及垒堑构造。
除了发育典型负花344 石 油 学 报2009年 第30卷状构造外,郯庐断裂还表现为带有走滑性质的正断层,由图2可以看出,渤东低凸起两侧的郯庐断裂,在孔店组 东营组沉积时期断距较大,主要为正断层,形成地垒(渤东低凸起)、地堑构造(渤东凹陷、渤中凹陷)。
而在后期垂直断距较小,在浅部明化镇组及其上部沿着主干断层形成大量的调节断层,与主干断层一起组成花状构造,表明后期郯庐断裂以走滑活动为主。
(4)断阶构造。
断阶构造是由一系列产状基本一致的正断层组成,各条断层的上盘依次向同一方向断落,构成阶梯式,断层上下盘断块同向同幅度掀斜运动并使断面发生旋转。