最新单片微机原理及应用 徐春辉第10章 习题答案51系列单片机的串行通信习题与思考题答案
- 格式:doc
- 大小:241.50 KB
- 文档页数:7
第11章单片机扩展存储器的设计1. 单片机存储器的主要功能是存储(程序)和(数据)。
2. 在存储器扩展中,无论是线选法还是译码法,最终都是为扩展芯片的片选端提供(片选)控制信号。
3. 起始范围为0000H---3FFFH的存储器的容量是(16)KB4. 在AT89S51单片机中,PC 和DPTR 都用于提供地址,但PC是为访问(程序)存储器提供地址,而DPTR是为访问(数据)存储器提供地址。
5.执行指令MOVX A,@DPTR引脚可能出现的电平组合为( C )。
A.高电平,高电平B.低电平,高电平C.高电平,低电平D.低电平,低电平6. 在AT89S51单片机系统中,外接程序存储器和数据存储器共用16位地址线和8位数据线,为何不会发生冲突?答:程序存储器和数据存储器虽然公用16位地址线和8位数据线,但由于数据存储器的读和信号控制,因此,两者虽然共处同一地址空间,但由于控制信号不同,所以不会发生地址冲突。
7.区分AT89S51单片机片外程序存储器和片外数据存储器的最可靠方法是( D )。
A.看其是位于地址范围的低端还是高端B.看其离AT89S51芯片的远近C.看其芯片的型号是ROM还是RAM D信号连接还是与号连接8. 11根地址线可选(2048)个存储单元,16KB存储单元需要(14)根地址线9. 32KB RAM存储器的首地址若为2000H,则末地址为(9FFF)H。
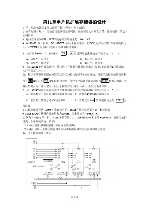
10.现有AT89S51单片机、74LS373锁存器、1片2764EPROM和2片6116RAM,请使用他们组成一个单片机系统,要求:(1)画出硬件电路连线图,并标注主要引脚;(2)指出该应用系统程序存储器空间和数据存储器空间各自的地址范围。
解:(1)电路图如下所示:(2)2764的地址为C000H-DFFFH;第一片6116的地址为C000H-C7FFH;第二个6116的地址为A000H-A7FFH;由于采用的是线选法,因此地址分布范围不是惟一和。
练习与思考题51. 用于程序设计的语言分为哪几种?它们各有什么特点?答:51系列单片机的编程语言可以分为汇编语言和高级语言(如C语言)两种,各自的特2. 说明伪指令的作用。
“伪”的含义是什么?常用的伪指令有哪些?其功能是什么?答:伪指令是在“机器汇编”过程中,用来对汇编过程进行某种控制或者对符号和标号进行赋值。
“伪”的含义是指这些指令不属于指令系统中的指令,汇编时也不产生机器代码。
常用伪指令有ORG、EQU、DATA、DB、DW、DS、BIT 、END。
功能:ORG --指出后面程序块或数据块在程序存储器中存放的起始地址。
EQU --赋值命令DATA--对数据地址或代码地址赋予规定的字符名称DB --定义字节数据DW --定义字数据DS--从指定的地址单元开始,保留若干单元备用。
BIT --定义位地址符号命令END --汇编结束命令3. 设常量和数据标号的定义为:ORG 2000HDAT1:DB 1, 2, 3, 4, 5DAT2:DB ‘ABCD’DAT3:DW 1200H,-2TAB:DW DAT1, DAT3(1)画出上述数据或地址的存储形式。
(2)写出各标号的地址。
答:(1)地址(2)DAT1=2000H; DAT2=2005H;4. 编写双字节加法程序。
要求:被加数放在内部RAM的30H(高字节)、31H(低字节)单元中,加数存放在内部RAM的32H(高字节)和33H(低字节)中,运算结果放存放在30H,31H中,进位存放在位寻址区的00H位。
答:ORG 0000HMOV A, 31HADD A, 33HMOV 31H, AMOV A, 30HADDC A, 32HMOV 30H, AMOV 00H, CSJMP $END5. 试编写程序,找出片内RAM 30H~5FH单元中无符号数的最大数,并将结果存入60H单元。
答: ORG 0000HMOV R0, #30HMOV R7, #2FHMOV A, @R0AGAIN: INC R0MOV B, ACLR CSUBB A, @R0JNC L1MOV A, @R0AJMP L2L1: MOV A, BL2: DJNZ R7, AGAINMOV 60H, ASJMP $END6.试编写程序,统计片内RAM的20H~5FH单元中出现55H的次数,并将统计结果送60H 单元。
第10章思考题及习题10参考答案一、填空1.单总线系统只有一条数据输入/输出线 ,总线上的所有器件都挂在该线上,电源也通过这条信号线供给,。
答:DQ2.单总线系统中配置的各种器件,由DALLAS公司提供的专用芯片实现。
每个芯片都有位ROM,用激光烧写编码,其中存有位十进制编码序列号,它就是器件的编号,确保它挂在总线上后,可唯一地被确定。
答:64,16,地址3.DS18B20就是温度传感器,温度测量范围为℃,在-10~+85℃范围内,测量精度可达℃。
DS18B20体积小、功耗低,非常适合于的现场温度测量,也可用于各种空间内设备的测温。
答:数字,−55~+128,±0、5,恶劣环境,狭小4.SPI接口就是一种串行接口,允许单片机与的带有标准SPI接口的外围器件直接连接。
答:同步,外设,多厂家5.SPI具有较高的数据传输速度,最高可达 Mbit/s。
答:1、056.I2C的英文缩写为 ,就是应用广泛的总线。
答:Inter Interface Circuit,芯片间串行扩展7.I2C串行总线只有两条信号线,一条就是 SDA,另一条就是 SCL。
答:数据线,时钟线8.I2C总线上扩展的器件数量不就是由负载决定的,而就是由负载确定的。
答:电流,电容9.标准的I2C普通模式下,数据的传输速率为 bit/s,高速模式下可达 bit/s。
答:100k,400k二、判断对错1、单总线系统中的各器件不需要单独的电源供电,电能就是由器件内的大电容提供。
对2、 DS18B20可将温度转化成模拟信号,再经信号放大、A/D转换,再由单片机进行处理。
错3、 DS18B20的对温度的转换时间与分辨率有关。
对4、 SPI串行口每发送、接收一位数据都伴随有一个同步时钟脉冲来控制。
对5、单片机通过SPI串行口扩展单个SPI器件时,外围器件的片选端CS一定要通过I/O口控制。
错6、 SPI串行口在扩展多个SPI器件时,单片机应分别通过I/O口线来控制各器件的片选端CS来分时选通外围器件。
第一章单片机基础1-1单片机的发展分为几个阶段?答:单片机的发展到目前为止大致分为5个阶段:第一阶段:单片机发展的初级阶段。
第二阶段:低性能单片机阶段。
第三阶段:高性能单片机阶段。
第四阶段:16位单片机阶段。
第五阶段:单片机在集成度、功能、速度、可靠性、应用领域等方面向更高水平发展。
1-2说明单片机的主要应用领域?答:由于单片机具有体积小、重量轻、价格便宜、功耗低、易扩展、可靠性高、控制功能强及运算速度快等特点,在国民经济建设、军工产品及家用电器等各个领域均得到广泛应用。
主要有:①工业自动化;②智能仪表;③消费类电子产品;④通信方面;⑤军工产品;⑥终端及外部设备控制;⑦多机分布式系统。
1-3MCS-51系列单片机片内包含哪些功能部件?各功能部件的功能是什么?答:MCS-51系列单片机的内部结构:1.中央处理器CPU。
其主要完成单片机的运算和控制功能,MCS-51系列单片机的CPU不仅可以处理字节数据,还可以进行位变量的处理。
2.片内数据存储器RAM。
RAM用于存储单片机运行中的工作变量、中间结果和最终结果等。
3.片内程序存储器ROM/EPROM。
程序存储器既可以存放已编制的程序,也可以存放一些原始数据和表格。
4.特殊功能寄存器SFR。
SFR用以控制和管理内部算术逻辑部件、并行I/O口、定时/计数器、中断系统等功能模块的工作。
5.并行口。
一共有4个8位的并行I/O口:P0、P1、P2、P3。
P0是一个三态双向口,可作为地址/数据分时复用口,也可作为通用I/O口。
P1只能作为通用I/O口。
P2可以作为通用I/O口,也可作为在单片机扩展外部设备时,高8位地址总线使用。
P3除了作为通用准双向I/O接口外,各引脚还具有第二功能。
6.串行口。
有一个全双工的串行口,可以实现单片机与外设之间数据的逐位传送。
7.定时/计数器。
可以设置为定时方式或计数方式。
1-4MCS-51系列单片机引脚中有多少I/O线?它们和单片机对外的地址总线和数据总线有什么关系?地址总线和数据总线各是多少位?说明准双向口的含义?答:MCS-51一共有32个I/O引脚。
第1章1.简述计算机的基本组成结构。
答:计算机的基本组成结构由输入设备、输出设备、运算器、控制器和存储器等五大部件构成。
2.简述单片微型计算机系统应用和开发的特点。
答:单片微型计算机系统应用和开发的特点是需要进行软硬两方面的设计和调试。
第2章1.为什么微型计算机要采用二进制?十六进制代码能为微型计算机直接执行吗?为什么要使用十六进制数?答:在所有数制中,只有二进制数最容易用电路来表达,据此构建的计算机结构也是最简单的。
十六进制代码不能为计算机直接执行,只有二进制代码才能为计算机所识别和执行。
二进制代码过于冗长,而其对应的十六进制数则更为简洁,而且此二种数制的相互转换非常方便,这就是常常使用十六进制数来表示其对应的二进制数的原因。
2.将下列各二进制数分别转换为十进制数和十六进制数。
(1)11010B (2)110100B (3)10101011B (4)11111B 答:(1)11010B=26=1AH (2)110100B=52=34H (3)10101011B=171=ABH(4)11111B=31=1FH3.将下列各数分别转换为二进制数和十六进制数。
(1)129D (2)253D (3)0.625 (4)111.111答:(1)129D=10000001B=81H (2)253D=11111101B=FDH(3)0.625=0.101B=0.AH (4)111.111=01101111.000111B=6F.1CH4.把下列十六进制数转换成十进制数和二进制数。
(1)AAH (2)BBH (3)C.CH (4)DE.FCH (5)ABC.DH (6)128. 08H答:(1)AAH=170=10101010B(2)BBH=187=10111011B(3)C.CH=12.75=1100.1100H(4)DE.FCH=222.984375=11011110.1111110B(5)ABC.DH=2748.8125=101010111100.1101B(6)128. 08H=296.03125=100101000.000015.什么叫原码、反码及补码?答:在机器数中,最高位为符号位,正数的符号位用0表示,负数的符号位用1表示,其余为该数的绝对值,这种表示法称为原码。
单片机知识总结2.程序计数器PC是用来存放下一条要执行的指令地址。
程序中的各条指令,都是存放在存储器的某一个区域,每条指令都有自己的存放地址。
程序计数器中的地址送到地址寄存器,生成地址总线。
3.指令寄存器、指令译码器、控制信号发生器:这3个部件是微处理器中控制器的主要部分。
控制器是微处理器的大脑中枢。
指令由操作码和操作数两部分组成。
指令寄存器:保存指令操作码,指明完成何种操作。
指令译码器:进行译码,产生各种组合逻辑电平控制信号。
控制信号发生器:与外部时钟脉冲组合,形成各种按一定节拍变化的电平和脉冲,即各种控制信号。
4.指令执行过程:①在程序执行之前,先要把程序中的指令机器码送到存储器中,这样每条指令都有了自己的地址。
②开始执行程序前,先把程序中第一条指令的地址送到程序计数器PC中。
程序执行过程就是按照一定顺序执行各条指令的过程。
③一条指令的执行过程一般包括取指阶段和执行阶段。
5.单片机就是将CPU、RAM、ROM、定时/计数器和多种I/O接口电路都集成在一块集成电路芯片上的微型计算机。
单片机分为通用型单片机和专用型单片机两大类。
人们通常所说的单片机即指通用型单片机。
①通用型单片机是把可开发资源(如ROM、I/O接口等)全部提供给应用者的微型控制器。
②专用单片机则是为过程控制、参数监测、信号处理等方面的特殊需要而设计的单片机。
6. 8051:片内ROM型;8751:片内EPROM型;8031:片内无ROM型。
单片机的供应状态决定于片内ROM的配置状态7.存储器的作用,内容及基本结构:在微型计算机中,存储器是用来存储指令和数据的重要部件。
指令和数据预先通过输入设备送到存储器中,在程序执行的过程中再从存储器中取出指令和数据送到CPU中进行信息加工和处理。
存储器可以分为内存储器和外存储器两种。
正在运行的程序和相应的数据都要存放在内存储器中。
外存储器则是相当于程序和数据的仓库,用来长期保存程序和数据。
8.静态RAM:用MOS触发器作为基本记亿元件。
《单片微型计算机原理及应用》习题参考答案姜志海刘连鑫王蕾编著电子工业出版社目录第1章微型计算机基础 ........... 错误!未指定书签。
第2章半导体存储器及接口基础.... 错误!未指定书签。
第3章51系列单片机硬件结构... 错误!未指定书签。
第4章51系列单片机指令系统... 错误!未指定书签。
第5章51系列单片机汇编语言程序设计错误!未指定书签。
第6章51系列单片机中断系统与定时器/计数器错误!未指定书签。
第7章51系列单片机的串行口... 错误!未指定书签。
第8章51系列单片机系统扩展技术错误!未指定书签。
第9章51系列单片机键盘/显示器接口技术错误!未指定书签。
第10章51系列单片机模拟量接口技术错误!未指定书签。
第11章单片机应用系统设计....... 错误!未指定书签。
第1章微型计算机基础1.简述微型计算机的结构及各部分的作用微型计算机在硬件上由运算器、控制器、存储器、输入设备及输出设备五大部分组成。
运算器是计算机处理信息的主要部分;控制器控制计算机各部件自动地、协调一致地工作;存储器是存放数据与程序的部件;输入设备用来输入数据与程序;输出设备将计算机的处理结果用数字、图形等形式表示出来。
通常把运算器、控制器、存储器这三部分称为计算机的主机,而输入、输出设备则称为计算机的外部设备(简称外设)。
由于运算器、控制器是计算机处理信息的关键部件,所以常将它们合称为中央处理单元()。
2.微处理器、微型计算机、微型计算机系统有什么联系与区别?微处理器是利用微电子技术将计算机的核心部件(运算器和控制器)集中做在一块集成电路上的一个独立芯片。
它具有解释指令、执行指令和与外界交换数据的能力。
其内部包括三部分:运算器、控制器、内部寄存器阵列(工作寄存器组)。
微型计算机由、存储器、输入/输出()接口电路构成,各部分芯片之间通过总线()连接。
以微型计算机为主体,配上外部输入/输出设备、电源、系统软件一起构成应用系统,称为微型计算机系统。
单片机原理与应用徐爱钧答案【篇一:单片机原理实用教程基于proteus虚拟仿真】p class=txt>【作者】徐爱钧编著【isbn】978-7-121-07543-8【出版社】电子工业出版社【出版日期】2009年1月【内容简介】本书系统地阐述了基于proteus虚拟仿真技术的8051单片机原理与接口技术,详细论述了在proteus软件平台上进行单片机应用系统设计的原理与方法,介绍了8051单片机的基本结构、中断系统、定时器以及串行口的工作原理、8051指令系统与汇编语言程序设计、dac与adc接口技术、键盘与显示器接口技术,并以实例方式介绍了在proteus平台上进行单片机应用系统虚拟仿真设计的方法,给出了大量在proteus集成环境isis中绘制的原理电路图和仿真程序,并提供一张包含全部应用实例的配套光盘,其中所有实例均可在proteus软件平台上直接运行。
本书可作为高等院校工业自动化、电子测量仪器、计算机应用等相关专业单片机原理与应用课程的教学用书,也可作为广大从事单片机应用系统开发的工程技术人员的参考书。
【宣传语】用多个实例讲述在proteus平台上设计单片机应用系统的方法,并提供原理电路图和仿真程序【前言】单片机是现代电子技术的新兴领域,它的出现极大地推动了电子工业的发展,已成为电子系统设计中最为普遍的应用手段。
近年来单片机技术得到了突飞猛进的发展,各种单片机开发工具层出不穷。
虚拟仿真就是近年来兴起的一种新型应用技术,采用虚拟仿真技术,在原理图设计阶段就可以对单片机应用设计进行评估,验证所设计电路是否达到所要求的技术指标,还可以通过改变元器件参数使整个电路性能达到最优化。
这样就无须多次购买元器件及制作印刷电路板,节省了设计时间与经费,提高了设计效率与质量。
英国labcenter公司推出的proteus软件是一款极好的单片机应用开发平台,它以其特有的虚拟仿真技术很好地解决了单片机及其外围电路的设计和协同仿真问题,可以在没有单片机实际硬件的条件下,利用pc以虚拟仿真方式实现单片机系统的软、硬件同步仿真调试,使单片机应用系统设计变得简单容易。
第10章 AT89S51与键盘、显示器、拨盘、打印机的接口设计参考答案1. 答:A. MAX7219是专用显示器芯片,不用于键盘;B.错:CH451芯片也可用于控制键盘;C.对:BUSY信号可作为查询信号或中断请求信号使用,但此时信号ACK不用;E.错:LED数码管的字型码是可以变的,例如表10-1中的“a”段对应段码字节的最高位。
“dp”段对应段码字节的最低位,字型码就改变了。
2. 答:在按键的闭合和断开过程中,由于开关的机械特性,导致了按键抖动的产生。
如果不消除按键的机械抖动,按键的状态读取将有可能出现错误。
消除按键抖动一般是采用软件或硬件去抖。
软件去抖的原理:在第一次检测到有键按下时,该键所对应的行线是为低电平,执行一端延时10ms的子程序后,确认该行线电平是否仍然为低电平,如果仍为低电平,则确认为该行确实有键按下。
3. 答:静态显示时,数据是分开送到每一位LED上的。
而动态显示则是数据是同时送到每一个LED 上,再根据位选线来确定是哪一位LED被显示。
静态显示亮度很高,但口线占用较多。
动态显示口线占用较少,适合用在显示位数较多的场合。
4. 答:80H(共阴极);7FH(共阳极)。
5. 答:按键设置在行、列线交点上,行、列线分别连接到按键开关的两端。
行线通过上拉电阻接到+5V上,无按键按下时,行线处于高电平状态,而当有按键按下时,行线电平状态将由与此行线相连的列线的电平决定。
列线的电平如果为低,则行线电平为低;列线的电平如果为高,则行线的电平亦为高。
将行、列线信号配合起来并做适当的处理,才能确定闭合键的位置。
6. 答:先对P1口高四位送低电平,读取P1口低四位的值;再对P1口低四位送低电平,读取P1口高四位的值,将两次读到的值组合在一起就得到了按键的特征码,在根据特征码查找键值。
KEYIN: MOV P1,#0FH ;反转读键MOV A,P1ANL A,#0FHMOV B,AMOV P1,#0F0HMOV A,P1ANL A,#0F0HORL A,BCJNE A,#0FFH,KEYIN1RET ;未按键KEYIN1: MOV B,A ;暂存特征码MOV DPTR,#KEYCOD ;指向特征码表MOV R3,#0FFH ;顺序码初始化KEYIN2: INC R3MOV A,R3MOVC A,@A+DPTRCJNE A,B,KEYIN3MOV A,R3 ;找到,取顺序码RETKEYIN3: CJNE A,#0FFH,KEYIN2 ;未完,再查RET ;已查完,未找到,以未按键处理KEYCOD: DB 0E7H,0EBH,0EDH,0EEH ;特征码表DB 0D7H,0DBH,0DDH,0DEHDB 0B7H,0BBH,0BDH,0BEHDB 77H,7BH,7DH,7EH7. 答:(1)编程扫描方式:当单片机空闲时,才调用键盘扫描子程序,反复的扫描键盘,等待用户从键盘上输入命令或数据,来响应键盘的输入请求。
练习与思考题41.按长度分,51系列单片机的指令有 1 字节的、 2 字节的和 3 字节的。
2.按指令的执行时间分,51系列单片机的指令有 1 、 2 和 4 机器周期的指令。
3.51系列单片机汇编语言指令格式中,唯一不可缺少的部分是(B )。
A.标号B.操作码C.操作数D.注释4.简述8051的寻址方式和每种寻址方式所涉及的寻址空间。
答:5.51系列单片机的寻址方式中,位寻址的寻址空间是( D )。
A.工作寄存器R0~R7B.专用寄存器SFRC.程序存储器ROMD.片内RAM的20H~2FH字节中的所有位和地址可被8整除的SFR的有效位6.分析下面各指令源操作数的寻址方式。
MOV A,32H ;直接寻址MOV R7,A ;寄存器寻址MOV @R0,#0FEH ;立即寻址MOV A,@R1 ;寄存器间接寻址MOV DPTR,#1E00H ;立即寻址MOVC A,@A+DPTR ;变址寻址MOV C,20H ;位寻址JC 10H ;相对寻址7.访问特殊功能寄存器和外部数据存储器,分别可以采用哪些寻址方式?答:访问特殊功能寄存器只能用直接寻址;访问外部数据存储器只能用寄存器间接寻址。
8.在寄存器寻址方式中,指令中指定寄存器的内容就是操作数。
9.在寻址方式中,只能使用8 位二进制数作为直接地址。
10.在寄存器间接寻址方式中,其“间接”体现在指令中寄存器的内容不是操作数,而是操作数的地址。
11.在变址寻址方式中,以累加器A 作变址寄存器,以 PC 或 DPTR 作基址寄存器。
12.三种传送指令MOV、MOVC和MOVX,使用时有什么区别?答:MOV指令用来实现单片机内部寄存器、存储单元、特殊功能寄存器之间的数据传送。
MOVC指令用来读程序存储器中的数据表。
MOVX 指令用来实现累加器A和外部数据存储器之间的数据传送。
13.假定DPTR的内容为8100H,累加器的内容为40H,执行指令“MOVC A,@A+DPTR”后,程序存储器8140H 单元的内容送累加器A中。
第十章1. 串行通信与并行通信的主要区别是什么?各有什么优缺点?答:计算机与外部的信息交换称为通信,基本的通信方式有两种,并行通信和串行通信。
并行通信:数据各位同时传送,此方式传输数据的速度快,但使用的通信线多,若要并行传送8位数据,需要用8根数据线,另外还需一些控制信号线。
随着传输距离的增加,通信线成本的增加将成为突出的问题,而且传输的可靠性随着距离的增加而下降。
因此,并行通信适用于近距离传送数据的场合。
串行通信:将要传送的数据或信息按一定的格式编码,然后在单根线上按一位接一位的先后顺序进行传送。
发送完一个字符后,再发送第二个。
接收数据时,每次从单根线上一位接一位的接收信息,再把它们拼成一个字符,送给CPU作进一步处理。
适用于远距离通信,需要的通信线少和传送距离远等优点。
2. 在串行通信中,什么叫单工、半双工、全双工工作方式?答:串行通信时,数据在两个站A与B之间传送,按传送方向分成单工、半双工和全双工三种方式。
单工数据线仅能在一个方向上传输数据,两个站之间进行通信时,一边只能发送数据,另一边只能接收数据,也称为单向通信。
在半双工方式中,数据可在两个设备之间向任一个方向传输,但两个设备之间只有一根传输线,故同一时间内只能在一个方向上传输数据,不能同时收发。
全双工:对数据的两个传输方向采用不同的通路,可以同时发送和接收数据。
3. 什么叫同步工作方式?什么叫异步工作方式?哪种工作方式的效率更高?为什么?答:串行通信有两种基本工作方式:异步方式和同步方式异步方式:不发送数据时,数据信号线总是呈现高电平,称为MARK状态,也称空闲状态。
当有数据要发送时,数据信号线变成低电平,并持续一位的时间,用于表示字符的开始,称为起始位。
起始位后,在信号线上依次出现待发送的每一位字符数据,最低有效位D0最先送出,根据不同编码,有效数据位可由5位、6位、7位或8位构成,数据位后面有一个奇偶校验位,校验位后至少有一位高电平表示停止位,用于指示字符的结束。
第一章单片机基础1-1答:单片机的发展到目前为止大致分为5个阶段:第一阶段:单片机发展的初级阶段。
第二阶段:低性能单片机阶段。
第三阶段:高性能单片机阶段。
第四阶段:16位单片机阶段。
第五阶段:单片机在集成度、功能、速度、可靠性、应用领域等方面向更高水平发展。
1-2答:由于单片机具有体积小、重量轻、价格便宜、功耗低、易扩展、可靠性高、控制功能强及运算速度快等特点,在国民经济建设、军工产品及家用电器等各个领域均得到广泛应用。
主要有:①工业自动化;②智能仪表;③消费类电子产品;④通信方面;⑤军工产品;⑥终端及外部设备控制;⑦多机分布式系统。
1-3答:MCS-51系列单片机的内部结构:1.中央处理器CPU。
其主要完成单片机的运算和控制功能,MCS-51系列单片机的CPU不仅可以处理字节数据,还可以进行位变量的处理。
2.片内数据存储器RAM。
RAM用于存储单片机运行中的工作变量、中间结果和最终结果等。
3.片内程序存储器ROM/EPROM。
程序存储器既可以存放已编制的程序,也可以存放一些原始数据和表格。
4.特殊功能寄存器SFR。
SFR用以控制和管理内部算术逻辑部件、并行I/O口、定时/计数器、中断系统等功能模块的工作。
5.并行口。
一共有4个8位的并行I/O口:P0、P1、P2、P3。
P0是一个三态双向口,可作为地址/数据分时复用口,也可作为通用I/O口。
P1只能作为通用I/O口。
P2可以作为通用I/O口,也可作为在单片机扩展外部设备时,高8位地址总线使用。
P3除了作为通用准双向I/O接口外,各引脚还具有第二功能。
6.串行口。
有一个全双工的串行口,可以实现单片机与外设之间数据的逐位传送。
7.定时/计数器。
可以设置为定时方式或计数方式。
1-4答:MCS-51一共有32个I/O引脚。
P0口有8位数据总线和地址总线的低8位,P2口有地址总线的高8位,因此单片机的地址总线位是16位,寻址空间为64KB,数据总线位宽为8位。
第十章复习思考题答案1. 与并行扩展方法相比,串行总线扩展方法有哪些优点?与并行扩展方法相比,串行总线扩展传输连线少,可以使应用系统的硬件设计简化;串行总线的故障自诊断和调试也更为简单。
2. 在I2C总线中,主机和从机是如何确定的?它们在总线工作时起什么作用?I2C总线是一个多主机总线,即总线上可以有一个或多个主机(或称主控制器件),总线运行由主机控制。
主机是指启动数据的传送(发启动状态)、发出时钟信号、发出终止信号的器件。
通常,主机由单片机或其它微处理器担任。
被主机访问的器件叫从机,它可以是其它单片机或外围芯片,如:A/D、D/A、LED或LCD驱动、串行存储器芯片。
3. 在I2C总线主从系统中,S状态和P状态是由哪一方发出的?它们的作用是什么?S状态和状态P是由主机发出的。
在总线上出现S状态后,标志着总线处于“忙”状态。
如果总线上出现P状态时,在该状态出现一段时间后,总线处于“闲”状态。
4. 简述I2C总线的数据传输过程。
传输到SDA上的数据必须为8位。
每次传输的字节数不受限制。
每个字节后必须跟1个应答(Acknowledge,ACK)位。
数据传输时,首先传送最高位,如果从机暂时不能接收下一个字节数据,例如从机响应内部中断,那么可以使SCL保持为低电平,迫使主机处于等待状态;当从机准备就绪后,再释放SCL,使数据传输继续进行。
图10-1中,ACK为应答时钟,S表示启动状态,Sr表示重新启动状态,P表示停止状态。
图10-1 I2C总线的数据传输5. 简述I2C总线的从机地址的格式,在工作过程中器件如何识别对它的读写操作的?每个连接在I2C总线的器件都具有唯一确定的地址。
在任何时刻,I2C总线上只能有一个主机对总线实行控制权,分时地实现点对点的数据传送。
器件的地址由7位组成,它与1R/)构成了I2C总线数据传输时启动状态S之后第1个字节。
位方向位(W当主机发送了第1个字节后,系统中的每个从机(器件)都在S状态之后把高7位与本机的地址比较,如果与本机地址一样,则该从机被主机选中,是接收数据还是发送数据由R/确定。
练习与思考题101.串行数据传送的主要优点和作用是什么答:串行数据传送的主要优点是硬件接口简单,接口端口少(2个)。
主要用于微机之间或微机与外设之间的数据通信。
2.单工、半双工、全双工通信有什么异同答:相同之处在于都是串行通信;单工方式:数据仅按一个固定方向传送。
半双工方式:数据可实现双向传送,但不能同时进行。
全双工方式:允许通信双方同时进行数据双向传送。
3.假定串行口串行发送的字符格式为1个起始位,8个数据位,1个奇校验位,1个停止位,请画出传送字符“F”的帧格式。
起始位0 1 1 0 0 0 1 0 校验位0 停止位4.若异步通信接口按方式3传送,已知其每分钟传送3600个字符,其波特率是多少答:已知每分钟传送3600个字符,方式3每个字符11位,则:波特率=(11b/字符)×(3600字符/60s)=660b/s5.AT89S51单片机的串行口由哪些功能部件组成各有什么作用答:AT89S51单片机的串行接口由发送缓冲器SBUF,接收缓冲器SBUF、输入移位寄存器、串行接口控制器SCON、定时器T1构成的波特率发生器等部件组成。
由发送缓冲期SBUF发送数据,接收缓冲期SBUF接收数据。
串行接口通信的工作方式选择、接收和发送控制及状态等均由串行接口控制寄存器SCON控制和指示。
定时器T1产生串行通信所需的波特率。
6.AT89S51单片机串行口有几种工作方式有几种帧格式各种工作方式的波特率如何确定答:串行口有4种工作方式:方式0、方式1、方式2、方式3;有3种帧格式,方式2和3具有相同的帧格式;方式0的发送和接收都以fosc/12为固定波特率,方式1的波特率=2SMOD/32×定时器T1的溢出率方式2的波特率=2SMOD/64×fosc方式3的波特率=2SMOD/32×定时器T1的溢出率7.为什么MCS-51串行口的方式0帧格式没有起始位(0)和停止位(1)解答:串行口的方式0为同步移位寄存器输入输出方式,常用于外接移位寄存器,以扩展并行I/O口,一般不用于两个MCS-51之间的串行通信。
第一章单片机概述与结构一、选择题1、访问片外部数据存储器时,不起作用的信号就是( C)。
A./RDB./WEC./PSEN D.ALE2、51单片机P0口用作输出时,应外接( A )。
A.上拉电阻B、二极管 C.三极管D、下拉电阻3、进位标志CY在( C)中。
A.累加器B、算逻运算部件ALU C、程序状态字寄存器PSW D.DPTR4、堆栈数据的进出原则就是( D)。
A、先进先出B、进入不出 C.后进后出D、先进后出5.51单片机系统中,若晶振频率为6MHz,一个机器周期等于(D )μs。
A、1、5 ﻩB.3ﻩC.1D、26、在家用电器中使用单片机应属于微计算机的( B )。
A、辅助设计应用 B.测量、控制应用C、数值计算应用D.数据处理应用7、PC的值就是( C )。
A.当前正在执行指令的前一条指令的地址 B.当前正在执行指令的地址C、当前正在执行指令的下一条指令的地址 D.控制器中指令寄存器的地址8、单片机应用程序一般存放在( B)中。
A、RAMB.ROM C、寄存器D.CPU9、在堆栈操作中,当进栈数据全部弹出后,这时SP应指向( D )A.栈底单元B.7FH单元C.栈底单元地址加1 D、栈底单元地址减110、51单片机的并行I/O口信息有两种读取方法:一种就是读引脚,还有一种就是(A )。
A、读锁存器 B.读数据库 C.读A累加器D、读CPU二、填空题1.单片机复位后,SP、PC与I/O口的内容分别为07H\000H\FFH 。
2、单片机有四个工作寄存器区,由PSW状态字中的RS1与RS0两位的状态来决定。
单片机复位后,若执行SETBRS0指令,此时只能使用 1 区的工作寄存器,地址范围就是08H---0FH 。
3、51单片机驱动能力最强的并行端口为P0端口。
4.51单片机PC的长度为16位,SP的长度为___8____位,DPTR的长度为_16__位。
5、访问51单片机程序存储器地址空间、片内数据存储器地址、片外数据存储器地址的指令分别为__movc_____,MOV与_movx______。
《单片机原理及应用》习题参考答案第一章1. 为什么计算机要采用二进制数?学习十六进制数的目的是什么?在计算机中,由于所采用的电子逻辑器件仅能存储和识别两种状态的特点,计算机内部一切信息存储、处理和传送均采用二进制数的形式。
可以说,二进制数是计算机硬件能直接识别并进行处理的惟一形式。
十六进制数可以简化表示二进制数。
2.(1) 01111001 79H (2) 0.11 0.CH (3) 01111001.11 79.CH(4) 11101010.101 0EA.AH (5)01100001 61H (6) 00110001 31H3.(1) 0B3H (2)80H (3) 17.AH (4) 0C.CH4.(1)01000001B 65 (2) 110101111B 4315.(1) 00100100 00100100 00100100 (2) 10100100 11011011 11011100(5) 10000001 11111110 111111116.00100101B 00110111BCD 25H7.137 119 898.什么是总线?总线主要有哪几部分组成?各部分的作用是什么?总线是连接计算机各部件之间的一组公共的信号线。
一般情况下,可分为系统总线和外总线。
系统总线应包括:地址总线(AB)控制总线(CB)数据总线(DB)地址总线(AB):CPU根据指令的功能需要访问某一存储器单元或外部设备时,其地址信息由地址总线输出,然后经地址译码单元处理。
地址总线为16位时,可寻址范围为216=64K,地址总线的位数决定了所寻址存储器容量或外设数量的范围。
在任一时刻,地址总线上的地址信息是惟一对应某一存储单元或外部设备。
控制总线(CB):由CPU产生的控制信号是通过控制总线向存储器或外部设备发出控制命令的,以使在传送信息时协调一致的工作。
CPU还可以接收由外部设备发来的中断请求信号和状态信号,所以控制总线可以是输入、输出或双向的。
练习与思考题101.串行数据传送的主要优点和作用是什么?答:串行数据传送的主要优点是硬件接口简单,接口端口少(2个)。
主要用于微机之间或微机与外设之间的数据通信。
2.单工、半双工、全双工通信有什么异同?答:相同之处在于都是串行通信;单工方式:数据仅按一个固定方向传送。
半双工方式:数据可实现双向传送,但不能同时进行。
全双工方式:允许通信双方同时进行数据双向传送。
3.假定串行口串行发送的字符格式为1个起始位,8个数据位,1个奇校验位,1个停止位,请画出传送字符“F”的帧格式。
起始位0 1 1 0 0 0 1 0 校验位0 停止位4.若异步通信接口按方式3传送,已知其每分钟传送3600个字符,其波特率是多少?答:已知每分钟传送3600个字符,方式3每个字符11位,则:波特率=(11b/字符)×(3600字符/60s)=660b/s5.AT89S51单片机的串行口由哪些功能部件组成?各有什么作用?答:AT89S51单片机的串行接口由发送缓冲器SBUF,接收缓冲器SBUF、输入移位寄存器、串行接口控制器SCON、定时器T1构成的波特率发生器等部件组成。
由发送缓冲期SBUF发送数据,接收缓冲期SBUF接收数据。
串行接口通信的工作方式选择、接收和发送控制及状态等均由串行接口控制寄存器SCON控制和指示。
定时器T1产生串行通信所需的波特率。
6.AT89S51单片机串行口有几种工作方式?有几种帧格式?各种工作方式的波特率如何确定?答:串行口有4种工作方式:方式0、方式1、方式2、方式3;有3种帧格式,方式2和3具有相同的帧格式;方式0的发送和接收都以fosc/12为固定波特率,方式1的波特率=2SMOD/32×定时器T1的溢出率方式2的波特率=2SMOD/64×fosc方式3的波特率=2SMOD/32×定时器T1的溢出率7.为什么MCS-51串行口的方式0帧格式没有起始位(0)和停止位(1)?解答:串行口的方式0为同步移位寄存器输入输出方式,常用于外接移位寄存器,以扩展并行I/O口,一般不用于两个MCS-51之间的串行通信。
该方式以fosc/12的固定波特率从低为位到高位发送或接受数据。
8.AT89S51中SCON的SM2,TB8,RB8有何作用?答:A T89S51中SCON的SM2是多机通信控制位,主要用于方式2和方式3.若置SM2=1,则允许多机通信。
TB8是发送数据的第9位,在方式2或方式3中,根据发送数据的需要由软件置位或复位。
它在许多通信协议中可用作奇偶校验位;在多机通信中作为发送地址帧或数据帧的标志位。
RB8是接收数据的第9位,在方式2或方式3中接收到的第9位数据放在RB8位。
它或是约定的奇偶校验位,或是约定的地址/数据标示位。
9. 为什么定时器/计数器T1用做串行口波特率发生器时,采用方式2?若已知时钟频率、通讯波特率,如何计算其初值?解答:因为定时器/计数器在方式2下,计数初值是自动重装的,这样在做串口波特率发生器设置时,就避免了重装参数的操作。
另外,若选用工作方式0或工作方1,当定时器T1溢出时,需在中断服务程序中重装初值,这样就带来了难以补偿的定时误差,而方式2每次自动重装初值所花的时间都是一样的,这样就提高了波特率的精度。
已知时钟频率、通讯波特率,根据公式:)256(12322X f OSC SMOD-⨯⨯波特率= 可计算出初值X 。
10. 以方式一为例,简述A T89S51串行口接收和发送数据的过程。
答:以方式一为例。
发送:数据位由TXT 端输出,发送1帧信息为10为,当CPU 执行1条数据写发送缓冲器SBUF 的指令,就启动发送。
发送开始时,内部发送控制信号/SEND变为有效,将起始位想TXD 输出,此后,每经过1个TX 时钟周期,便产生1个移位脉冲,并由TXD 输出1个数据位。
8位数据位全部完毕后,置1中断标志位TI ,然后/SEND 信号失效。
接收:当检测到起始位的负跳变时,则开始接收。
接受时,定时控制信号有2种,一种是位检测器采样脉冲,它的频率是RX 时钟的16倍。
也就是在1位数据期间,有16个采样脉冲,以波特率的16倍的速率采样RXD 引脚状态,当采样到RXD 端从1到0的跳变时就启动检测器,接收的值是3次连续采样,取其中2次相同的值,以确认是否是真正的起始位的开始,这样能较好地消除干扰引起的影响,以保证可靠无误的开始接受数据。
11. 帧格式为1个起始位,8个数据位和1个停止位的异步串行通信方式是方式( 1 )。
12. 通过串行口发送或接收数据时,在程序中应使用:(选(3))(1)MOVC 指令 (2)MOVX 指令 (3)MOV 指令 (4)XCHD 指令13. 在串行通讯中,收发双方的波特率的应该是( 相等 )的。
14. 若定时器T1设置成模式2作波特率发生器,已知fosc =6MHz 。
求可能产生的最高和最低的波特率。
解:最高波特率为T1定时最小值时,此时初值为255,并且SMOD=1,有:)256(12322X f OSC SMOD-⨯⨯波特率==31250bps 最低波特率为T1定时最大值时,此时初值为0,并且SMOD=0,有:)256(12322X f OSC SMOD-⨯⨯波特率==61bps@@@13.使用8031的串行口按工作方式1进行串行数据通讯,假定波特率为2400b/s ,以中断方式传送数据,请编写全双工通讯程序。
解答:略@@@14.使用8031的串行口按工作方式3进行串行数据通讯,假定波特率为1200b/s,第9数据位作奇偶校验位,以中断方式传送数据,请编写通讯程序。
解答:略@@@15.某8031串行口,传送数据的帧格式为1个起始位(0),7个数据位,1个偶校验位和1个停止位(1)组成。
当该串行口每分钟传送1800个字符时,试计算出波特率。
解答:串口每秒钟传送的字符为:1800/60=30个字符/秒所以波特率为:30个字符/秒×10位/个字符=300b/s15.设fosc=11.059MHz,试编写一段程序,其功能为对串行口初始化,使之工作与方式1,波特率为1200b/s;并用查询串行口状态的方法,读出接收缓冲器的数据并回送到发送缓冲器。
解:START:MOV SCON,#50H ;串行接口工作于方式1MOV TMOD,#20H ;定时器T1工作于模式2MOV TH1,#0E8H ;赋定时器计数初值MOV TL1,#0E8HSETB TR1 ;启动定时器T1JNB RI,$ …………………..;查询接收CLR RI ;清RI标志MOV A,SBUF ;读出接收缓冲器数据MOV SBUF,A ;启动发送过程JNB TI,$ ;等待发送完CLR TI ;清TI标志SJMP $ ;结束16.89S51通过串行口将内部数据存储器20H单元开始的10个字节的数据传送出去,同时将接收到的10个字节的数据存放在内部数据存储器40H开始的存储单元中。
假定fosc 为11.0592MHz,波特率为1200bps,以中断方式传送数据,第9数据位作为奇校验位,如果出现校验错误则发送数据“FFH”,然后停止工作。
请编写通信程序。
解:ORG 0000HAJMP MAIN ;上电,转向主程序ORG 0023H ;串行口的中断入口地址AJMP STOP ;转向中断服务程序ORG 0040H ;主程序MAIN: MOV SP,#60HMOV TMOD,#20HMOV TH1,#0E8HMOV TL1,#0E8HSETB TR1MOV SCON ,#0D0HMOV PCON ,#00HMOV R0 ,#20H ;置发送数据区首地址MOV R1 ,#40H ;置接收数据区首地址SETB ES ;允许串行口中断SETB EA ;CPU允许中断MOV A ,@R0MOV C, PSW.0 ;P→CCPL CMOV TB8 ,CMOV SBUF ,A ;发送第一个数据SJMP $STOP: JNB RI SOUT ;TI=1,为发送中断CLR RIMOV A ,SBUF ;读出接收缓冲区内容MOV C ,PSW.0 ;P→CCPL C ;形成奇校验JC LOOP1 ;判断接收端的奇偶值,C=1转LOOP1JNB RB8 ,LOOP2 ;C=0,RB8=0,转LOOP2SJMP ERROR ;C=0,RB8=1,转出错处理LOOP1: JB RB8 ,LOOP2 ;C=1,RB8=1,转LOOP2SJMP ERROR ;C=0,RB8=1,转出错处理LOOP2:MOV @R1 ,A ;将接收数据送入接收数据区INC R1 ;修改数据区指针RETISOUT: CLR TI ;是发送中断,清除发送中断标志INC R0 ;修改数据区指针MOV A, @R0MOV PSW.0, C ;P→CCPL CMOV TB8, CMOV SBUF ,A ;发送第一个数据RETIERROR: MOV SBUF, #0FFHCLR EARETIEND17.设甲乙两机进行通信,波特率为2400bps,晶振均采用6MHz。
甲机将外部数据存储器2000H~20FFH单元的内容向乙机发送,采用累加和检验。
甲机发送数据之前先将数据块长度发给乙机,当数据发送完再向乙机发送一个累加和校验码。
乙机接收数据进行累加和校验,如果和发送方的累加和一致,则回送数据“00H”,以示接收正确处理;如果不一致,则回送数据“FFH”,通知甲机再重新发送过程,请编程实现之。
解:本题程序由甲乙两机各自运行的程序组成。
单片机对串行口的监控方式可采用中断也可采用查询的方式,此处采用查询的监控方式。
另设乙机将接收的数据存放在外部数据存储器起始地址为2100H的区域。
甲机:ORG 1000H START:MOV TMOD,#20HMOV TH1, #0F4HMOV TL1, #0F4HSETB TR1MOV SCON,#0C0HMOV PCON,#80HMOV P2,#20HMOV R0 ,#00HMOV R3,#00HMOV R2,#00HTXSUB:CLR TIMOV SBUF, R2JNB TI, $CLR TITTXD: MOVX A,@R0MOV SBUF, AJNB TI, $CLR TIADD A.R3MOV R3, AINC R0DJNZ R2, TTXD TXSUM: MOV SBUF, R3JNB TI, $CLR TICLR RISETB RENJNB RI, $CLR RIJNZ STARTSJMP $END乙机:ORG 1000H START:MOV TMOD,#20HMOV TH1, #0F4HMOV TL1, #0F4HSETB TR1MOV SCON,#0D0HMOV PCON,#80HMOV P2,#21HMOV R0 ,#00HMOV R3,#00HMOV R2,#00HRXSUB:CLR RIJNB RI, $CLR RIMOV A, SBUFMOV R2, AADD A, R3MOV R3, ARRXD: JNB RI, $CLR RIMOV A, SBUFMOV @R0, AADD A, R3INC R0DJNZ R2, RRXDRXSUM: JNB RI, $CLR RIMOV A, SBUFXRL A, R3JNZ ERRORMOV SBUF, #00HSJMP $ERROR: MOV SBUF, #0FFHLJMP RXSUB18.简述利用串行口进行多机通讯的原理。