湖南定额解释汇编
- 格式:docx
- 大小:204.74 KB
- 文档页数:16
湖南定额说明及计算规则建筑工程总说明一、《湖南省建筑工程计价消耗量标准》(以下简称消耗量标准)是根据建设部《建设工程工程量清单计价规范》(简称”计价规范”)规定要求,以建设部一九九五年《全国统一建筑工程基础定额》(土建工程)和《全国统一建筑工程量计算规则》为基础,结合我省具体情况编制的。
二、消耗量标准作用:是编制施工图预算、招标标底,调解处理工程造价纠纷,鉴定工程造价的依据;是编制建筑工程概算定额(指标)、估算指标的基础。
编制企业定额、投标报价的参考.三、本标准适用于工业与民用建筑的新建、扩建和改建工程.四、消耗量标准是根据正常施工条件和目前多数建筑企业的施工机械、装备程度、合理的施工工期、施工工艺、劳动组织为基础编制的。
是依据现行有关国家产品标准设计规范和施工验收规范、质量评定标准、安全操作规程编制的。
消耗量标准实行动态管理,随着时间的推移,实际消耗量与消耗量标准将有差异,经湖南省建设工程造价管理总站批准,可以调整。
五、消耗量标准中规定机械操作的项目,实际采用人工操作时也不换算。
工作内容说明主要施工工序、次要工序虽未说明,但在消耗量标准中已考虑。
六、人工工日不分工种、技术等级、一律以综合工日表示。
内容包括基本用工、超运距用工、人工幅度差、辅助用工。
其中基本用工,以全国建筑安装工程统一劳动定额为基础计算,缺项部分参考现行定额及实际调查资料计算。
七、人工工资单价包括生产工人的基本工资及工资性津贴,生产工人辅助工资、职工福利和生产工人劳动保护费。
八、建筑材料的消耗量均按合格的标准规格产品编的。
九、建筑材料、半成品、成品的基价系指材料由来源地到达施工工地仓库或工地堆放材料地的全部费用之和。
十、建筑材料、半成品、成品的消耗量包括了从工地仓库、现场集中堆放地点或现场加工地点至操作或安装地点的施工现场堆放损耗、运输损耗、施工操作损耗。
十一、因场地狭小等特殊情况造成原材料(不含半成品、成品和周转材料)地面水平运距超过150m者,或发生二次转运者,其费用计算规定如下:其超运距按场内运距材料实际运距减去150m计算。
湖南2020定额解释-回复湖南2020定额解释是指湖南省政府发布的关于定额制度的解释和解读,其中涵盖了对定额制度实施的目的、原则、范围、程序等方面的规定和解释。
本文将逐步回答与湖南2020定额解释相关的问题,全面阐述定额制度在湖南省的应用和意义。
一、定额制度的意义和目的是什么?湖南2020定额解释首先明确了定额制度的意义和目的,主要是为了加强行政管理,推动行政效能提升,优化政府服务,提高治理能力和公共服务水平。
通过制定明确的定额标准和程序,可以实现行政管理的规范化、科学化,提高政府办事效率和公共资源的使用效能,提升人民群众对政府的满意度和公信力。
二、定额制度的原则是什么?湖南2020定额解释明确了定额制度的原则,包括公平公正、透明度、规范性、便民利民、切实可行等。
公平公正是指在制定和执行定额标准时要公平对待各方,并确保公共资源的合理配置;透明度要求定额制度的制定和执行过程要公开透明,让公众可以监督和参与;规范性是指定额制度必须遵循法律规定和政策法规,符合行政程序和程序正当性要求;便民利民是指要着眼于人民群众的利益,便于群众办事和享受公共服务;切实可行则要求定额制度的制定和执行要考虑实际情况,符合经济社会发展的需要。
三、定额制度的范围有哪些?湖南2020定额解释规定了定额制度的适用范围,包括行政许可、行政处罚、行政征收、行政检查等行政行为。
行政许可是指政府依法对社会成员的合法权益进行确认或承认的活动,行政处罚是指政府依据法律对违法行为进行惩罚的活动,行政征收是指政府对公共利益进行征用或收回的活动,行政检查是指政府对社会组织或个人依法执行行政法律和进行行政管理活动的监督检查。
四、制定和执行定额制度的程序是怎样的?湖南2020定额解释详细规定了制定和执行定额制度的程序。
首先要进行立项、调研和征求意见,收集各方意见和建议;然后由相关部门编制定额标准和程序,相关部门要认真履行职责,确保定额标准的科学性和有效性;同时要进行公示和公开,接受社会公众监督和参与,确保程序的透明度和公正性;最后要将定额标准和程序运用到具体的行政行为中,保障行政决策的合法性和公正性。
湖南2020定额解释-回复湖南2020年度定额解释是指对湖南省某一特定年份的定额标准进行解释和说明。
定额解释的目的是为了规范和统一工程建设中的定额计量,确保工程量清晰明确,评审公正准确。
下面将一步一步回答你提出的问题,详细介绍湖南2020年度定额解释的相关内容。
第一步:明确定额解释的背景和意义湖南省是全国重要的经济和建设大省,每年都有大量的工程项目在进行建设。
为了使这些工程项目按照相同的计量标准进行施工,确保工程量准确评估和施工质量控制,湖南省每年都会发布定额解释,明确建设项目的定额标准及计量方法。
这样可以提高施工方和监理方对工程量的统一理解,避免争议和纠纷,保证工程建设的顺利进行。
第二步:介绍湖南2020年度定额解释的主要内容湖南2020年度定额解释主要包括三个方面的内容:工料机械设备费用、人工费用和材料费用。
其中,工料和材料费用主要包括建筑工程、安装工程、市政工程等各个方面的费用;人工费用则包括工资、社会保险、福利费用等;机械设备费用则是指施工过程中所使用的各种机械设备的费用。
第三步:解释定额解释的适用范围湖南2020年度定额解释适用于湖南省范围内的所有工程项目,包括建筑工程、市政工程、交通工程、水利工程等各个领域的工程建设。
无论是政府投资项目还是社会资本投资项目,都需要按照这些定额解释进行计量和验收。
第四步:详细解释定额解释的内容和计算方法具体而言,湖南2020年度定额解释中对每个工程项目的定额标准进行了详细的说明和计算方法的解释。
例如,对于建筑工程的定额解释,包括了各个分部分项工程的施工定额、消耗定额等内容。
对于机械设备费用的定额解释,则包括各种机械设备的折旧费用、燃料费用、维修保养费用等的计算方法。
人工费用的定额解释则详细说明了工资计算和社会保险费用的计算公式等。
第五步:强调定额解释的应用和效果湖南2020年度定额解释的应用可以使各类工程项目在计量和施工过程中更加规范和精确。
施工方和监理方可以根据定额解释进行工程量的计量和评估,避免因为计量标准的不同而导致的纠纷和争议。
建筑面积计算规则1.建筑面积计算规则(以下简称“规则”)第1.12条屋面上部有围护结构的楼梯间、水箱间、电梯机房等其高度是否应超过2.2Om才可以计算建筑面积?不受2.20m高度的限制,均可计算建筑面积。
2.无烟灶台是否可计算建筑面积?无烟灶台从楼地面悬挑且高度(楼地面至顶板面)超过2.2Om者,按水平投影面积计算建筑面积。
在窗台上悬挑的不计算建设面积。
3.底层架空层(贮藏室)层高在2.2Om以内,但楼梯间以及通过贮藏室的通道因室内地面比架空层低、稍高于室外地坪其高度超过2.2Om,是否应计算建筑面积?根据“规则”第1.7条规定,室内楼梯间按建筑物的自然层计算建筑面积。
故不计算建筑面积。
4.“规则”第1.14条,关于有盖无柱的走廊、檐廊挑出墙外宽度在1.5m以上时以及阳台计算面积的规定,其有楼层的挑出墙外宽度及对应的地面部分如何计算建筑面积?有盖无柱的走廊、檐廊以及有楼层的阳台或走廊其垂直对应的底层有平台、且高于设计室外地坪面的(如图所示)按以下规定处理:楼层走廊超过外墙宽1.5m或屋盖挑出墙外宽1.5m的檐廊以及楼层为阳台的,按楼层或屋盖投影面积的一半计算建筑面积。
5.单层建筑物内设部分楼层建筑如何计算建筑面积?首层建筑面积已包括在一层建筑面积之内,二层及二层以上按其结构外围水平面积计算建筑面积,如图01所示。
图01(1)已含在一层建筑面积以内。
(2)、(3)以b×L(长度)计算建筑面积并入总建筑面积之内。
6.单层建筑与多层建筑联为一体的单位工程,如何计算建筑面积?多层建筑物按其结构外围面积之和计算建筑面积。
单层按外层结构外围至层结构的外围计算建筑面积,如图02。
图02单层:b×L1计算建筑面积;多层:a×L2×4计算建筑面积。
7.建筑面积按建筑物外墙勒脚以上结构的外围水平面积计算应如何理解为正确?建筑物外墙勒脚以上结构的外围是指建筑物外墙勒脚以上结构主体层(砌体或混凝土主体),不包括装饰层。
第一章土石方工程Top Previous Next说明一、本章包括土石方工程、打拔工具桩、支撑工程。
二、本章的编制依据:1.《全国统一市政工程预算定额》第一册《通用项目》(GYD-301—1999);2.《全国统一建筑工程基础定额》(1995年);3.《全国统一安装工程基础定额》;4.《全国市政工程统一劳动定额》;5.现行的设计、施工验收规范、安全操作规程、质量评定标准;6.现行的标准图集和具代表性的工程设计图纸;7.其他省、自治区、直辖市定额及关资料。
三、未尽事宜见各节说明。
第一节土石方工程说明一、本节内容适用于各市政专业工程。
二、在支撑下挖土,实挖体积人工乘以系数1.43,机械乘以系数1.20。
先开挖后支撑的不属支撑下挖土。
三、挖密实的钢碴,挖坚土人工、机械乘以系数1.50。
四、石方爆破炮眼法松动爆破和无地下渗水积水考虑,防水和覆盖材料未在内。
采用火雷管可以换算,雷管数量不变,扣除胶质导线用量,增加导火索用量,导火索长度每个雷管2.12m计算。
抛掷和定向爆破另行处理。
打眼爆破若要达到石料粒径要求,则增加的费用另计。
五、本章不包括现场障碍物清理,障碍物清理费用另行计算。
弃土、石方的场地占用另行计算。
工程量计算规则一、本章土、石方体积均以天然密实体积(自然方)计算,回填土碾压后的体积(实方)计算。
二、土方工程量图纸尺寸计算,修建机械上下坡的便道土方量并入土方工程量内。
石方工程量设计图示尺寸加允许超挖量。
开挖坡面每侧允许超挖量:软岩、较软岩(松、次坚石20cm,较硬岩、坚硬岩(普坚石15cm;沟、坑底部不计超挖量。
三、人工挖土堤台阶工程量,挖前的斜面积计算,运土应另行计算。
四、管道接口作业坑和沿线各种井室所需增加开挖的土石方工程量按沟槽土方量的2.5%计算,管沟回填土应扣除管径在200mm以上的管道、基础、垫层和各种构筑物所占的体积。
五、挖土放坡和沟、槽底加宽应图纸尺寸计算,如无明确规定,可下表计算:放坡系数管沟底部每侧工作面宽度单位:cm挖土交接处产生的重复工程量不扣除。
湖南定额说明及计算规则建筑工程总说明一、《湖南省建筑工程计价消耗量标准》(以下简称消耗量标准)是根据建设部《建设工程工程量清单计价规范》(简称"计价规范")规定要求,以建设部一九九五年《全国统一建筑工程基础定额》(土建工程)和《全国统一建筑工程量计算规则》为基础,结合我省具体情况编制的。
二、消耗量标准作用:是编制施工图预算、招标标底,调解处理工程造价纠纷,鉴定工程造价的依据;是编制建筑工程概算定额(指标)、估算指标的基础。
编制企业定额、投标报价的参考。
三、本标准适用于工业与民用建筑的新建、扩建和改建工程。
四、消耗量标准是根据正常施工条件和目前多数建筑企业的施工机械、装备程度、合理的施工工期、施工工艺、劳动组织为基础编制的。
是依据现行有关国家产品标准设计规范和施工验收规范、质量评定标准、安全操作规程编制的。
消耗量标准实行动态管理,随着时间的推移,实际消耗量与消耗量标准将有差异,经湖南省建设工程造价管理总站批准,可以调整。
五、消耗量标准中规定机械操作的项目,实际采用人工操作时也不换算。
工作内容说明主要施工工序、次要工序虽未说明,但在消耗量标准中已考虑。
六、人工工日不分工种、技术等级、一律以综合工日表示。
内容包括基本用工、超运距用工、人工幅度差、辅助用工。
其中基本用工,以全国建筑安装工程统一劳动定额为基础计算,缺项部分参考现行定额及实际调查资料计算。
七、人工工资单价包括生产工人的基本工资及工资性津贴,生产工人辅助工资、职工福利和生产工人劳动保护费。
八、建筑材料的消耗量均按合格的标准规格产品编的。
九、建筑材料、半成品、成品的基价系指材料由来源地到达施工工地仓库或工地堆放材料地的全部费用之和。
十、建筑材料、半成品、成品的消耗量包括了从工地仓库、现场集中堆放地点或现场加工地点至操作或安装地点的施工现场堆放损耗、运输损耗、施工操作损耗。
十一、因场地狭小等特殊情况造成原材料(不含半成品、成品和周转材料)地面水平运距超过150m者,或发生二次转运者,其费用计算规定如下:其超运距按场内运距材料实际运距减去150m计算。
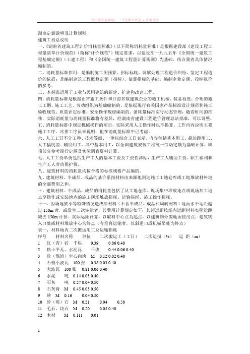
总说明1.总说明第十五条规定了“因场地狭小等特殊情况造成原材料地面水平运输距离超过150m者,其超运距用工另行计算。
”如何计算?经计算,统一按表一的规定处理。
表一未列的材料及未列二次运输损耗的,均不予计算。
二次搬运费列入直接费。
其超运距为场内材料实际运距减去150m计算。
表一:材料场内二次搬运用工及运输损耗注:包工不包料构件如为人力运输者、可按上表构件运距计算。
2.松原木、硬原木定额取费价是多少?原条、原木锯材换算系数及木材加工费是如何确定的?松原木定额取定价为620元/m3,硬原木定额取定价为710元/m3。
表二:原条、原木、锯材换算系统及木材加工费注:①加工费以成材(锯材)材积为准。
②加工费按平行整边锯材单价考虑,如为梯形整边者乘系数0.85;如为毛边锯材者乘系数0.75。
3.总说明第十条“内排水屋面的檐口高度是指设计室外地坪面至屋面板底或天沟底的高度”。
如果既有天沟板、又有屋面板底,且又不在同一标高上,其檐口高度是以天沟板底为准还是以屋面板为准?以天沟板底为准。
无天沟者,以屋面板底为准。
4.总说明第二十条关于预制险构件制作、运输、安装损耗率的规定,其损耗率是按相加计算还是连乘计算?按相加计算。
各类预制钢筋砼构件其制作废品率应包括其运输及安装损耗计1.50%(现场就位预制构件,不需运输者,不得计算运输堆放损耗)。
5.施工单位需租用特、大型机械施工时,其台班单价(租赁价)及台班量如何计算?如经建设单位同意租用特、大型机械施工者,其租赁机械的台班数量及台班单价均应由甲乙双方协商确定。
编制预、结算时,应按定额规定的机械费进入直接费,超过定额机械费的部分作价差处理。
6.次要材料调整系数的计算,是以直接工程费还是以定额直接费为计算基础?次要材料调整的计算基础应按省定额站建定建(1999)23号文件第二条规定计算,即“以省估价汇总表编制的单位工程施工图预算(或结算)分析统计的直接费(包括其他直接费)为基数以系数综合调整。
第一章湖南省建设工程计价办法解释汇编1、《湖南省建设工程计价办法》(以下简称“省计价办法”)规定了安全文明施工费计费标准,实际施工中是否可按实际发生的费用调整?安全文明施工费包括“三通一平”后的文明措施、安全措施、临时设施费和环境保护费。
“省计价办法”强制性条文第65条规定“措施项目中的安全文明施工费必须按国家或省级、行业建设主管部门的规定计算,不得作为竞争性费用。
”因此,在编制招标控制价或投标报价以及办理竣工结算时,其安全文明施工费均应按照“省计价办法”规定的费率标准计取,不得作为竞争性费用。
2、招标人提供(简称“甲供”)的材料(包括半成品、成品)是否应计税费?甲供材料费应计税费。
3、招标人在工程报建时代缴的规费是否计入工程造价中?代缴的规费应计入工程造价,可在财务结算中扣除。
4、省住建厅《关于进一步明确我省建筑行业劳保基金管理相关事项的通知》(湘建建〔2015〕6号)调整了“社会保险费”(含社会基本养老保险费、医疗保险费、失业保险费、生育保险费和工伤保险费)名称与计费标准,“省计价办法”中的“规费”费率标准如何调整?“省计价办法”规费表中的“其他规费”改名为“住房公积金”,费率标准由%调整为%;“省计价办法”规费表条改名为“劳保基金”,包括养老保险费、医疗保险费、失业保险费、生育保险费和工伤保险费等五项费用;劳保基金按费率标准%计取,且不得作为竞争性费用。
5、单独发包的装饰装修工程及安装工程安全文明费率按什么标准执行?对单独发包的装饰装修工程(不分粗装修与二次装修)及安装工程的安全文明施工费费率标准为装饰装修工程%(原标准%的75%)、安装工程%(原标准%的75%)。
6、“省计价办法”所指的“纳税地点”是指建筑施工企业机构所在地还是指工程所在地?依据《营业税暂行条例》规定,建筑施工企业应当向工程所在地主管税务机关申报纳税。
7、“省计价办法”第89条规定其他项目包括暂列金额,是否有误?有误,“省计价办法”第89条规定修改为不包括暂列金额。
湖南定额解释汇编 IMB standardization office【IMB 5AB- IMBK 08- IMB 2C】定额解释汇编附E表6 :单位工程(安装)竣工结算汇总表工程名称:标段:第页共页附表计价办法附录勘误表第一节关于"第一册机械设备安装工程"1.地脚螺栓的制作安装能否参照第五册第一章静置设备附件制作内的塔器地脚螺栓制作相应子目并换算材料含量第一册机械设备安装工程中的地脚螺栓的安装是指在浇筑混凝土基层时预埋安装,且属于标准规格螺栓,不需现场制作。
若设计要求为非标准规格的地脚螺栓,需现场进行加工制作,则可参照第五册相关子目执行,并作相应调整。
2.数控机床的安装应如何执行定额,数控机床的软连接管如何执行定额数控机床是指对该机床的工作进行程序控制,机座安装完后作数控调整试验,而机床本身按机床类别执行相关子目(如切削机床,刨床等)。
软管是电机用或移动导体用,按相关定额说明执行。
3.泵安装在定额中是以设备质量来区分,在执行过程中难以估算设备质量,在定额的材料表中无设备主材,执行模糊。
泵的基本参数中包括了设备质量,按相应参数执行定额。
泵属设备,计人设备购置费。
4.橡胶隔震垫应该执行什么定额子目橡胶隔震垫属设备安装工艺要求,机组安装时需要配置而相关子目中未列的,可按设计数量或实际发生数量调整该材料费,其他人、材、机消耗量不变。
5.第一册机械设备安装中的电梯安装的增减厅门轿厢门、提升高度章节与第二册电气设备安装中的电梯电气装置的电梯增加厅门、自动轿厢门及提升高度章节是否重复,如何区分套用第一册适用于电梯设备的机械部分安装,第二册适用于电梯设备的电气部分安装。
6.小型电机干燥中电机拆除及重新安装套用第一册C1-1359最低质量为,质量偏大的问题。
在没有新的步距出来之前,仍严格按现有子目执行。
7.机械设备安装工程中的设备底座与基础间灌浆的工程量如何计算设备底座与基础间灌浆的工程量为设备底座外围的面积乘上设计厚度,不扣除中间螺栓及铁件体积。
第一章土石方工程Top Previous Next说明一、本章包括土石方工程、打拔工具桩、支撑工程。
二、本章的编制依据:1.《全国统一市政工程预算定额》第一册《通用项目》(GYD-301—1999);2.《全国统一建筑工程基础定额》(1995年);3.《全国统一安装工程基础定额》;4.《全国市政工程统一劳动定额》;5.现行的设计、施工验收规范、安全操作规程、质量评定标准;6.现行的标准图集和具代表性的工程设计图纸;7.其他省、自治区、直辖市定额及关资料。
三、未尽事宜见各节说明。
第一节土石方工程说明一、本节内容适用于各市政专业工程。
二、在支撑下挖土,实挖体积人工乘以系数1.43,机械乘以系数1.20。
先开挖后支撑的不属支撑下挖土。
三、挖密实的钢碴,挖坚土人工、机械乘以系数1.50。
四、石方爆破炮眼法松动爆破和无地下渗水积水考虑,防水和覆盖材料未在内。
采用火雷管可以换算,雷管数量不变,扣除胶质导线用量,增加导火索用量,导火索长度每个雷管2.12m计算。
抛掷和定向爆破另行处理。
打眼爆破若要达到石料粒径要求,则增加的费用另计。
五、本章不包括现场障碍物清理,障碍物清理费用另行计算。
弃土、石方的场地占用另行计算。
工程量计算规则一、本章土、石方体积均以天然密实体积(自然方)计算,回填土碾压后的体积(实方)计算。
二、土方工程量图纸尺寸计算,修建机械上下坡的便道土方量并入土方工程量内。
石方工程量设计图示尺寸加允许超挖量。
开挖坡面每侧允许超挖量:软岩、较软岩(松、次坚石20cm,较硬岩、坚硬岩(普坚石15cm;沟、坑底部不计超挖量。
三、人工挖土堤台阶工程量,挖前的斜面积计算,运土应另行计算。
四、管道接口作业坑和沿线各种井室所需增加开挖的土石方工程量按沟槽土方量的2.5%计算,管沟回填土应扣除管径在200mm以上的管道、基础、垫层和各种构筑物所占的体积。
五、挖土放坡和沟、槽底加宽应图纸尺寸计算,如无明确规定,可下表计算:放坡系数管沟底部每侧工作面宽度单位:cm挖土交接处产生的重复工程量不扣除。
定额解释汇编第一章计价办法1.《湖南省建设工程计价办法》(以下简称《省计价办法》)规定了安全文明施工费计费标准,实际施工中是否可按实际发生的费用调整?安全文明施工费包括"三通一平"后的文明措施、安全措施、临时设施费和环境保护费。
《省计价办法》强制性条文第65条规定"措施项目中的安全文明施工费必须按国家或省级、行业建设主管部门的规定计算,不得作为竞争性费用"。
因此,在编制招标控制价或投标报价以及办理竣工结算时,其安全文明施工费均应按照"省计价办法"规定的费率标准计取,不得作为竞争性费用。
2.招标人提供(以下简称"甲供")的材料(包括半成品、成品)是否应计税费?甲供材料费应计税费。
3.招标人在工程报建时代缴的规费是否计入工程造价中?代缴的规费应计人工程造价,可在财务结算中扣除。
4.省住建厅《关于进一步明确我省建筑行业劳保基金管理相关事项的通知》(湘建建[2015] 6号)调整了"社会保险费" (含社会基本养老保险费、医疗保险费、失业保险费、生育保险费和工伤保险费)名称与计费标准,《省计价办法》中的"规费"费率标准如何调整?《省计价办法》规费表中的"其他规费"改名为"住房公积金",费率标准由16.7%调整为6.0%。
《省计价办法》规费表M2.4.1条改名为"劳保基金",包括养老保险费、医疗保险费、失业保险费、生育保险费和工伤保险费五项费用;劳保基金费率标准按3.5%计取,且不得作为竞争性费用。
5.《省计价办法》所指的"纳税地点"是指建筑施工企业机构所在地还是指工程所在地?依据《营业税暂行条例》规定,建筑施工企业应当向工程所在地主管税务机关申报纳税。
6.《省计价办法》第89条规定其他项目包括暂列金额,是否有误?有误,《省计价办法》第89条规定修改为不包括暂列金额。
定额解释汇编第一章计价办法1。
《湖南省建设工程计价办法》(以下简称《省计价办法》)规定了安全文明施工费计费标准,实际施工中是否可按实际发生的费用调整?安全文明施工费包括"三通一平"后的文明措施、安全措施、临时设施费和环境保护费。
《省计价办法》强制性条文第65条规定"措施项目中的安全文明施工费必须按国家或省级、行业建设主管部门的规定计算,不得作为竞争性费用".因此,在编制招标控制价或投标报价以及办理竣工结算时,其安全文明施工费均应按照"省计价办法"规定的费率标准计取,不得作为竞争性费用。
2.招标人提供(以下简称"甲供")的材料(包括半成品、成品)是否应计税费?ﻫ甲供材料费应计税费.ﻫ3.招标人在工程报建时代缴的规费是否计入工程造价中?代缴的规费应计人工程造价,可在财务结算中扣除。
4.省住建厅《关于进一步明确我省建筑行业劳保基金管理相关事项的通知》(湘建建[2015]6号)调整了"社会保险费" (含社会基本养老保险费、医疗保险费、失业保险费、生育保险费和工伤保险费)名称与计费标准,《省计价办法》中的"规费"费率标准如何调整?《省计价办法》规费表中的"其他规费"改名为"住房公积金",费率标准由16.7%调整为6。
0%。
ﻫ《省计价办法》规费表M2.4.1条改名为"劳保基金”,包括养老保险费、医疗保险费、失业保险费、生育保险费和工伤保险费五项费用;劳保基金费率标准按3.5%计取,且不得作为竞争性费用。
ﻫ 5.《省计价办法》所指的”纳税地点”是指建筑施工企业机构所在地还是指工程所在地?ﻫ依据《营业税暂行条例》规定,建筑施工企业应当向工程所6.《省计价办法》第89条规定其他项目包在地主管税务机关申报纳税。
ﻫ括暂列金额,是否有误?ﻫ有误,《省计价办法》第89条规定修改为不包括暂列金额。
建设工程计价办法解释1、原统一解释汇总1~3辑是否适用《湖南省建设工程工程量清单计价办法》(以下简称湘建价〔2009〕406号文)?以下解释条款仍然适用于湘建价〔2009〕406号文:第1辑(湘建价计34号文):1条、2条、4条、5条、7条、8条、10条、11条;第2辑(湘建价计31号文):1条、4条;第3辑(湘建价计29号文)1至9条全部。
另外,对其工程消耗量标准的解释仍然适用。
2、工程量清单计价办法及统一解释汇编第111页第9条解释明确了一个清单项目名称内,有两个或两个以上专业工程内容,其取费标准按清单项目名称取费标准计算相关费用。
其人工工资单价是按清单项目计取还是按不同专业分别计算?其人工工资单价按清单项目相应专业工程工资单价计取。
3、湘建价〔2009〕406号文新的计价办法颁布发执行后,其总包单位向分包单位收取的配套费标准及计费标准如何确定?工程配套费以分部分项工程费为计算基础:电梯、空调专业2%-4%;其他专业2%-3%。
总承包服务费按湘建价〔2009〕406号文65条规定执行。
其具体内容详见原交底资料5页1条规定。
4、以人工费为取费基础的工程,其人工费是否包括机械台班费中的人工费?不包括。
机械台班费中的人工费属机械台班费;同样,以人工费总额为取费基础的规费,也不包括机械台班费中的人工费。
5、混凝土工程中的模板竹胶合板是按15mm厚双面覆膜计算摊销量的,如实际施工采取12mm以内的,其消耗量及价格如何计取调整?模板摊销量仍按消耗量标准的摊销量计算;模板竹胶合板的价差按15mm厚双面覆膜价格调整。
建筑面积设计三面为墙体,一面为栏杆或栏板的空中花园,如何计算面积?有永久性顶盖和入园门的空中花园可参照第2辑入户花园的建筑面积规定计算,即:第一部分以栏杆或栏板外边线1.5m以内部分按1/2面积计算建筑面积;第二部分以栏杆或栏板外边线超过1.5m部分按全面积计算建筑面积。
建筑工程第四章钢筋、混凝土工程1、建筑施工图标明为阳台的混凝土构件和混凝土楼面一起施工,阳台混凝土浇筑是套用有梁板子目还是套用现浇阳台子目?阳台投影面积范围内的混凝土按现浇阳台子目执行。
湘建价[2001]第21号《湖南省建筑、安装、市政、仿古园林、路灯定额统一解释和有关补充定额汇编(续)》统一解释和补充定额汇编(续)湖南省建设工程造价管理总站文件湘建价[2001]第21号关于印发《湖南省建筑、安装、市政、仿古园林、路灯定额统一解释和有关补充定额汇编(续)》的通知各市、州造价(定额)管理站,有关建设、施工、工程造价咨询单位:2000年7月,我站以建定建[2000]20号文印发了一九九九年《湖南省建筑工程单位估价表统一解释和补充定额汇编》,之后省站又作了一些补充解释。
与此同时,一九九七年《湖南省统一安装工程基价表》、一九九五年《湖南省市政工程单位估价表》、一九九七年《湖南省仿古建筑及园林工程单位估价表》、一九八九年《湖南省路灯安装工程预算定额》自颁发以来,省站作过不少补充子目和解释。
为了便于各单位全面掌握各估(基)价表的有关规定,便于各单位投标报价和办理工程结算,现编印了《湖南省建筑、安装、市政、仿古园林、路灯定额统一解释和补充定额(续)》,分别和上述五部估(基)价表配套使用,请各单位遵照执行。
附件:《湖南省建筑、安装、市政、仿古园林、路灯定额统一解释和有关补充定额汇编(续)》二○○一年五月十五日综合性问题解释1、关于调整我省定额取费及有关问题的通知湖南省建设厅文件湘建价(2001)第21号关于调整我省定额取费及有关问题的通知各市(州)建委、建工局,省直有关单位,省建设工程造价管理总站,中央及省属设计、施工单位:根据建设部印发的《建筑施工安全检查标准》(GJ59-99)精神,为了提高工程质量,加强工程施工现场安全、文明施工的管理力度,现结合我省实际情况,决定对我省定额取费和试验检验费作出相应调整。
现将有关事项通知如下:一、对于一般土建工程增列一项“施工现场安全、文明施工及职业卫生增加费”。
该项费用包括了新的安全检查标准增加的安检内容,即:有关安全教育、管理、检查、标志的设置和有关安全设施费用;还包括现场围挡、施工场地地面的硬化处理、现场绿化布置、现场住宅环卫设施治安综合治理及社区服务等。
定额解释汇编附E表6 :单位工程安装竣工结算汇总表工程名称:标段:第页共页附表计价办法附录勘误表第一节关于"第一册机械设备安装工程"1.地脚螺栓的制作安装能否参照第五册第一章静置设备附件制作内的塔器地脚螺栓制作相应子目并换算材料含量第一册机械设备安装工程中的地脚螺栓的安装是指在浇筑混凝土基层时预埋安装,且属于标准规格螺栓,不需现场制作;若设计要求为非标准规格的地脚螺栓,需现场进行加工制作,则可参照第五册相关子目执行,并作相应调整;2.数控机床的安装应如何执行定额,数控机床的软连接管如何执行定额数控机床是指对该机床的工作进行程序控制,机座安装完后作数控调整试验,而机床本身按机床类别执行相关子目如切削机床,刨床等;软管是电机用或移动导体用,按相关定额说明执行;3.泵安装在定额中是以设备质量来区分,在执行过程中难以估算设备质量,在定额的材料表中无设备主材,执行模糊;泵的基本参数中包括了设备质量,按相应参数执行定额;泵属设备,计人设备购置费;4.橡胶隔震垫应该执行什么定额子目橡胶隔震垫属设备安装工艺要求,机组安装时需要配置而相关子目中未列的,可按设计数量或实际发生数量调整该材料费,其他人、材、机消耗量不变;5.第一册机械设备安装中的电梯安装的增减厅门轿厢门、提升高度章节与第二册电气设备安装中的电梯电气装置的电梯增加厅门、自动轿厢门及提升高度章节是否重复,如何区分套用第一册适用于电梯设备的机械部分安装,第二册适用于电梯设备的电气部分安装;6.小型电机干燥中电机拆除及重新安装套用第一册C1-1359最低质量为,质量偏大的问题;在没有新的步距出来之前,仍严格按现有子目执行;7.机械设备安装工程中的设备底座与基础间灌浆的工程量如何计算设备底座与基础间灌浆的工程量为设备底座外围的面积乘上设计厚度,不扣除中间螺栓及铁件体积;设计图没有明确厚度时,按厚度30mm考虑;结算时按实调整;第二节关于"第二册电气设备安装工程"1.对于电气设备安装工程,如何区分电力工程行业定额和现行湖南省安装工程消耗量标准的执行范围;凡属电力行业的建设项目,均执行电力定额;10kV以上的安装工程,执行电力定额;10kV及10kV以下的通用安装工程架空线路、电缆敷设工程等,执行现行湖南省安装工程消耗量标准;2.计取工程超高增加费时,操作物高度如何确定如有可利用的操作平台时,从平台高度开始计;当有平台但不能利用,或无操作平台时,则从楼地面开始计;3.电气工程、消防工程和给排水工程中的工程超高增加费已考虑了超高因素的项目除外计取时,当操作物高度离楼地面20m以上时,超高部分人工调整系数如何确定;工程超高增加费属于措施项目费,考虑一般工程中操作物高度大多在20m以内,电气工程、消防工程和给排水工程消耗量标准均规定:操作物高度离楼地面5m以上、20m以下时,且没有操作平台、附层可利用的,按超高部分人工乘系数计算工程超高增加费;当部分大型设备或其他特殊安装操作物高度超过20m的,且没有操作平台、附层可利用的,属特殊项目超高增加费,可根据具体情况,甲乙双方协商按实计取,并在合同中予以明确;4. 室外高压柜环网柜如果为组合型成套箱式变电站但其中无变压器,是否可按高压柜计算;可以按高压柜计算;5.箱式变压器、环网柜及分支箱等设备基础如何套用子目,是否可套用土建基础子目室外电力主网经常用到组合型成套箱式变电站简称箱变、高压环网柜及电缆分支箱等变配电设备,这类设备下的砖砌电缆井室应如何执行定额设备基础在市政道路旁的,参照市政工程相关定额执行;在小区范围内的,参照土建工程相关定额执行;属电力项目的,参照电力行业相关定额执行;常见电缆接线井可参照市政工程相关定额子目;6.穿墙套管安装C2-114中的套管直径为多少该子目是指瓷套管架空引入时的穿墙安装,管径为综合考虑;7.封闭母线槽进分线箱安装中,分线箱电流为1000A以上时,应如何执行定额;封闭母线槽进分线箱定额已设置有分线箱电流100A、300A、600A、1000A以下相应子目,当分线箱电流为1000A以上时,工程量不大时可参照已有子目不同步距间的含量比值并按此规律套用,若工程量较大,可申请发布一次性定额;8.低压无功补偿屏C2-261与低压电容器屏C2-255如何区别使用;此两子目所含内容基本相同,可按设计说明中的名称选择相应子目套用;9.成套配电箱安装中是否包括了进线和出线的接线如何区分无端子和有端子外部接线定额配电箱的安装中不包括进出接线,进线和出线的接线应在配管配线中考虑;6mm2以内的接线和6mm2以上及需焊压铜铝鼻子时的接线,分别按无端子和有端子执行相应定额子目;10. 漏电保护开关组合式C2-286、C2-287中的"组合式"含义是什么这里的"组合式"是指两对及以上多对触点组成的开关;11. 铁构件的制作安装中C2-364、C2-365,如果采用的材料为不锈钢材,应如何执行定额目前消耗量标准中铁构件的制作安装定额子目中考虑为型钢制作,当采用不锈钢材制作时,可考虑乘以一定系数,材料按实调整,由甲乙双方协商并在合同中明确;12.电缆沟挖填,实际施工中工序一般为切缝、手持式风嵩凿除路面、人工开挖,应如何套用定额第二册中电缆沟挖填综合考虑为人工开挖,若为机械开挖可参照土建定额相应子目,若工程性质为市政工程则可套用市政定额;13.电缆沟挖填C2-522~C2-525的适用范围定额中考虑的为直埋电缆,人工挖填,开挖后原土回填;14.电力工程地埋电缆保护管管沟填砂无定额子目,是否套用土建子目按工程专业类别套用相关专业定额子目;如市政工程可参照套用市政定额中相应沟槽回填子目,土建工程参照土建定额中相关子目;15. 电缆保护管敷设中的顶管C2-543 C2-544,消耗量标准相关子目中仅考虑顶管为φ100,当实际施工中使用的顶管直径大于或小于φ100时,应如何调整用于电缆保护管的顶管属综合考虑,不作调整;16.电缆排管外混凝土包封工作内容为:揭盖盖板,木模板制作、安装,钢模板组合、安装,模板拆除、运输、整理、堆放,混凝土搅拌、运输、捣固、养护;实际中,挖沟后排管埋设,工序中不舍揭盖盖板,是否可调整人材机含量其中的模板含量是否可以调整该项目工作内容中综合考虑了工序中的局部揭盖盖板,未发生不作调整;如需全部施行揭盖盖板工序,则应另行执行相关子目;模板含量可按实际调整;17. 35mm2及以下五芯电力电缆敷设,应如何确定调整系数35mm2及以下五芯电力电缆敷设及电缆头制安,除按电缆敷设截面35mm2以下子目,乘以"35mm2及以下电力电缆敷设及电缆头制安系数调整表"中相应系数以外,还需再乘以五芯电缆敷设的调整系数;18. 35mm2~400mm2的单芯电力电缆敷设如何执行定额35mm2~400mm2的单芯电力电缆敷设及电缆头制安,按同截面电缆及电缆头制安项目,人、材、机消耗量乘以系数执行;19. 电缆终端头安装子目中制作电缆头的材料与实际使用不一致时,是否可进行调整;电缆头的制作安装子目是按照规范要求编制,如实际所用材料不同时,可按实调整;20. 干包电缆头实际施工过程中并无电缆终端盒;材料可按实调整;21. 电缆桥架弯头采用现场制作安装时,消耗量标准中无相关子目,应如何计取该项费用;电缆桥架弯头已包含在桥架安装子目中,考虑的为成品弯头的安装;当使用的是非成品弯头,需现场制作加工时,可由双方协商按实计取;22. 钢制槽式桥架连接部位的接地跨接线子目是按镀锌扁钢-60×6和螺栓综合考虑的,实际施工中是按编制扁铜线连接的,是否可以调整;材料可按实调整;23.第八章说明"二":"定额系按平原地区和厂内电缆工程的施工条件编制的,未考虑在积水区、水底、井下等特殊条件下的电缆敷设,厂外电缆敷设工程按本册第十章有关定额另计工地运输",请问,厂内、厂外是否以区域围墙为界如果没有围墙,厂房建筑物外墙以外是否可以视为厂外有围墙的,以围墙为界;没有围墙的,以设计的厂区全场平面范围为界,从厂区外第一个电缆检查井或第一个电缆终端头中间头开始计算;24. 避雷引下线敷设C2-757时,如需要检查是否贯通,子目是否应做出相应调整;检查是否贯通的相关工作内容已包含在子目中,不能调整;25.避雷引下线敷设定额是否已包含与避雷网:楼层均压环、接地板的连接工作;未包含,需另行计取跨接费用,套用相应跨接子目,按跨接数量计取;跨接导体的跨接长度超过时,按户内接地母线考虑;26. 基础接地网如何套用子目设计要求安装单位在基础钢筋网部分交叉处用一加工导体作焊接时,可参照接地跨接子目,其他在交叉处直接焊接时,并套用户内接地母线子目不计主材,纳入接地装置调试范围;27. 总等电位箱和局部等电位盒的安装应如何套用子目等电位箱内连接参照"接地跨接线"项目,每个箱子为1处,以"10处"为计量单位,人、材、机消耗量乘以系数;箱体安装参照"接线箱安装"子目执行;28. 电气安装定额中,参照湖南省地质情况及建筑定额划分,10kV以下架空线路中土石方工程中缺少次坚石定额,如执行松砂石定额过低,如执行岩石定额又太高,应如何执行定额;可由甲乙双方协商,根据具体地质状况,采用松砂石与岩石子目耗量的中间值进行计取;29.配电箱、电缆等材料在出厂时就已经进行了调试,在施工时是否还需要对其进行调试并计取调试费用;材料、设备出厂时的调试仅指对材料、设备本体性能参数的调试,在安装构成系统回路后,还需对系统进行电缆试验、瓷瓶耐压等全套调试工作;因此对含有可调原件的系统,按规范要求必须进行送配电设备系统调试;30.送配电设备调试中的供电回路如何确定送配电设备调试中的1kV以下适用于所有低压供电回路,如从低压配电装置至分配电箱,或各分配电箱之间的有调试元件的供电回路;但从配电箱直接至电动机的供电回路已包括在电动机的系统调试内;供电回路中的断路器,母线分段断路器均作为独立的供电系统计算;本项目皆按一个系统一侧配一台断路器考虑,若两侧皆有断路器时,则按两个系统计算;如果分配电箱内只有刀开关、熔断器等不含调试元件的供电回路,则不再作为调试系统计算;31. 电缆敷设时,需要对电缆进行电缆试验吗电缆试验已包括在送配电装置系统调试中,一般情况下不需单独进行;但单独承包的电缆敷设工程、维修工程等所涉及的电缆敷设必须对其进行电缆试验调试;32.配管、配线中的相关暗敷子目中,是否包含了开槽的人、材、机消耗量配管、配线定额中考虑为安装与土建配合施工,在土建施工时已经预留线槽,相关暗敷子目中仅包含管线敷设的人、材、机消耗量,不包括开槽的费用,子目工作内容中的刨沟仅指将已预留的沟槽刨直到位;如需开槽,可根据情况执行第八册中相关开槽子目;33. 配管、配线中的埋地敷设C2-1022~C2-1029、C2-1154~C2-1169,是否包括了挖土方的工作内容路灯套管、电力套管是否可以套用埋地管敷设的相关子目埋地敷设相关子目中包含挖填土方,如设计有土方要求,可按第二册相应子目执行;套管可参照埋地管敷设的相关定额子目;34.塑料管敷设中的硬质聚氯乙烯管、刚性阻燃管和半硬质阻燃管相关子目如何区分套用根据不同的敷设联接施工工艺来区分使用;1硬质聚氯乙烯管敷设时,其敷设联接采用塑料焊接方式,无连接用的管件;2刚性阻燃管敷设时,其敷设联接采用管件接头、弯头、管码等胶合方式,不能用塑料焊条焊接;3半硬质阻燃管敷设时,其敷设联接采用套接管胶合方式;35. CPVC电力电缆管和UPVC电力电缆管敷设是按玻璃钢管敷设定额还是按半硬质管敷设定额执行按不同敷设方式及工艺选用相关定额;36. 普通灯具使用金属软管应套用什么定额参照第二册的相应子目;37.桥架内敷设电线可否套用线槽配线导线在桥架内敷设,可参照线槽配线相关子目执行;38."过混凝土墙、梁钢保护管制作安装"的计量单位是"根",请问每根保护管的长度如何确定;每根保护管的长度指穿过墙或梁的厚度,按实计取主材价格;39. 第二册十三章说明“6.嵌入式荧光灯如需安装灯架,其灯架参照本册第四章‘铁构件制作安装'定额";这里所说的"嵌入式荧光灯"与子目C2-1530~C2-1533中的格栅荧光灯具是否一样子目C2-1530~C2-1533定额子目的工作内容中也包含了支架制作安装,按照这个新规定是否要套用两个定额子目嵌入式荧光灯与格栅荧光灯具不一样;灯架不同于格栅,灯架需另外套用"铁构件制作安装"相关子目;40. 电缆敷设时,电缆清单工程量如何计量电缆清单工程量=电缆的设计图示尺寸×1+%+电缆附加及预留长度;电缆敷设时的损耗率为1%;41.在动力设备中低压交流异步电动机调试如何正确地执行安装工程消耗量标准相关子目1电动机调试每一系统是按一台电动机考虑的,如一个控制回路有二台及以上电机时,则每增加一台时,其项目的人、材、机乘以;2电动机调试包括电机本身定子、转子、碳刷、绝缘、温度、电阻、通电正反转、调速等,以及该台电机的电缆、控制箱等试验;3电动机联锁装置调试未包括在电动机的调试中,另执行相关子目;4电动机联锁装置调试指二台及以上电动机组联锁,不包括电机及其启动控制设备的调试;42. 第二册金属软管安装的辅材是否偏多现在很多地方敷设金属软管都没有用管接头及锁母等材料,能否执行配管配线消耗量标准中金属软管敷设子目第二册金属软管安装的辅材没有偏多,金属软管安装的消耗量标准子目是按国家标准图集及有关要求编制的,有管接头和锁母等材料,若没有就不能执行该项子目;第三节关于"第六册工业管道工程"1.半加热外套管的热缩头是在现场摔制的,可否套用管件安装半加热外套管摔口后焊在内套管上,每个焊口按一个管件计算;如内套管为不锈钢时电焊条可以换算,外套碳钢管如焊在不锈钢内套管上时,焊口间需加不锈钢短管衬垫,每处焊口按两个管件计算,衬垫短管按设计长度计算,如设计无规定时,可按50mm长度计算其价值;2.安装工程消耗量标准第六册工业管道工程安装,焊接管道子目仅按管道材质,直径大小压力等级分类,有没有考虑管壁厚度综合考虑了管壁厚度;3.第六册的木垫式管架制作安装子目C6-2937~C6-2940,材料中没有木垫,其木垫费用是否应予计算木垫式管架制作安装不包括木垫质量,但木垫安装已包括在子目内,木垫本身价值包括在其他材料费内,不得另行计算;第四节关于"第八册给排水、采暖、燃气工程"1.安装工程消耗量标准与市政工程消耗量标准中给排水管道的界线如何划分给水管道:与市政管道界线以水表井为界,无水表井者,以与市政管道碰头点为界;排水管道:以室外管道与市政管道的碰头点为界;2.安装工程消耗量标准中无土方外运定额子目,发生时应如何计取该项费用可参照土建专业相关定额计取费用;3.伸缩节是否包含在定额的管件含量中是否属于伸缩器未包含;伸缩节与伸缩器整体概念相同,形状不一样,应根据设计不同执行相应子目;4.排水立管与横管相接的铸铁弯头的安装是否包含在普通塑料排水管的安装里,费用如何计取,还是只计取主材费管件的安装已综合包括在管道安装内;铸铁弯头属于管道连接件,安装费用在管道安装子目中已计,可另计铸铁弯头的主材费用,结算时可按实调整;5.第八册铸铁雨水管安装子目工作内容中含雨水斗安装,而材料表中没有雨水斗的材料消耗量,是否包含了铸铁雨水斗的安装子目中已包括成品雨水斗的安装,雨水斗材料按实计取;如铸铁雨水斗非成品,需现场制作,则套用铁构件制作相关子目;6.室内PPR管等定额子目中为什么没有管卡等管件的含量管道敷设时,室内DN40以内管道的管卡含量已综合考虑;DN40以上管道的管卡应按实添加;7.执行套管制作安装相应定额子目时,套管直径是否需要接管道直径加大一号来套用子目套管的规格设置已考虑了比管道管径大的因素,执行套管制作安装定额子目时,应按管道规格选择套用相应子目;8.管道敷设安装时,是否需要对管道进行冲洗并套用管道冲洗子目来计取该项费用是;根据规范要求,管道敷设完毕需对其进行冲洗,并套用相应管道冲洗定额子目计取费用;9.第七册、第八册部分管道敷设子目工作内容中已经包含了水压试验,在执行过程中是否还需另外套用水压试验子目管道敷设子目工作内容中的试压是指每10m的局部或区域性的一般性注水试压;根据规范要求,所有管道敷设完毕后必须要对管道所构成的系统进行系统试压;系统试压包括各局部、各区域组成系统后的整体系统试压,包括所通过介质管道的各节点、焊点等的泄漏性试验等;因此管道构成系统后,还需对整个系统进行试压,并套用相应水压试验子目以计取该项费用;10.什么情况下可计算开槽费用1由建设单位认定无法与土建配合施工开槽,如空心砌块墙体在土建施工时不能留槽,需要在安装工程进行时开槽,或剪力墙、混凝土梁、柱、墙等在土建施工过程中无法预留管槽时;由建设方现场代表和监理方确认无法预留而必须在土建施工完成后另行开槽的,需提供现场签证,可以计取该部分开槽费用;2经建设方要求必须在土建完成后再另行定位开槽的,可计取开槽费用;3维修改造工程项目中需开槽的情况,可单独计取开槽费用;11. 第八册给排水、采暖、燃气工程中的支架制作安装中包含有油漆,是否还需再套用第十一册中的油漆子目正常情况下支架的制作安装已包括一般防锈漆和酚醛调和漆各种颜色;如设计说明、甲方另有其他要求或施工合同另有约定,则可另外计取;12. 自动排气阀安装最大规格是DN25,而室外给水管上排气阀有DN80的,套定额时该怎么办根据排气阀的设计要求和安装工艺,可参照第八册相关阀门安装子目执行;13. 成品拖把池应该套用什么子目可参照洗涤盆相关子目,主材按实调整;14. 淋浴器假如用一根PPR管直接制作应该怎样套用定额可套用塑料管组成淋浴器子目;15.蹲式大便器安装中的延时自闭阀冲洗子目C8-1060中,主材中列有延时自闭冲洗阀配除污器,辅材中也含自闭式冲洗阀,是否重复重复,只可计算其中一项;若延时自闭冲洗阀系与大便器配套购买,则作为主材计取费用,辅材中的自闭式冲洗阀含量不再计取;若延时自闭冲洗阀并非与大便器作为主材配套购买,则只计辅材中的含量,主材中的延时自闭冲洗阀含量不计;16. 法兰减压阀组安装设计图示中的涡轮堞阀、Y形过滤器、橡胶挠性接头、压力表,其安装费用是单独计取,还是包含在法兰减压阀的安装中法兰减压阀安装相关子目中已包含涡轮蝶阀、Y形过滤器、橡胶挠性接头和压力表的安装,不得另行单独计取;17. 城市管网入地工程中管群的安装应如何套用定额子目;市政工程执行市政工程消耗量标准相关子目;安装工程目前可根据实际情况套用管道安装相关子目,按实调整子目中管件和固定管卡的材料数量及单价;18. 电动二通阀的安装怎样套用消耗量标准1电动二通阀是在阀门上方有一电动机或电磁线圈,接通电源后正反转动螺杆上下拉动阀体内的闸片,对管内所通过的介质起到流通阻止的快慢作用;一般装在不便于人工操作或有要求的管路上;2阀体安装属于一般给排水的执行第八册,属于机房或工业管道的执行第六册,根据其联接方式螺纹连接或法兰连接分别套用相应定额子目;3电动二通阀的检查接线和调试执行第十册中电动调节阀调试子目;第五节关于"第九册通风空调工程"1.按施工规范,风管安装后需进行气密性试验,风管安装子目定额工作内容中是否含气密性试验风管安装定额子目中不含气密性试验;但气密性试验已在系统调整费中综合考虑;2.吊顸式风柜应套用支架式空调器安装子目,还是套用空气加热器安装子目;如确实是支架托起的风柜,可参照支架式空调器安装子目;3.第九册通风空调工程中的风机安装部分,在设计图上都是给定风量及功率,在套用子目时很多同行意见各异,能否明确子目是按风机叶轮直径规格编号列项,叶轮的质量、功率和直径有相应参数表,可按参数表选择相应风机类型套用子目,也可按06消耗量标准交底资料中的相关参照对照表选用子目;4.风机盘管在编制控制价上限值和办理结算时是否可计取电机调试子目1计价依据虽有微型电机调试子目,但在控制价文件中一般不考虑该电机调试;2该电机调试的原则:①有可调指标内容;②旧风机盘管重新安装;③应设计要求和建设方要求做调试;④应有调试记录;5.第一册和第九册均有"通风机"安装子目,请明确划分界限通风空调工程中的通风机套用第九册相关项目,其余的通风机套用第一册相关项目;第六节关于"第十册自动化控制仪表安装工程"1.第十册中仪器仪表等安装主材未进入,但仪表接头、取源部件又作为主材进入,并且单位是套,是否主材名称标示有误无误;仪表、仪表接头、取源部件等均属主材;2.喷砂除锈的施工方式有很多,但基价相差较大,建议。
湖南定额解释汇编 TYYGROUP system office room 【TYYUA16H-TYY-TYYYUA8Q8-定额解释汇编附E表6 :单位工程(安装)竣工结算汇总表工程名称:标段:第页共页附表计价办法附录勘误表第一节关于"第一册机械设备安装工程"1.地脚螺栓的制作安装能否参照第五册第一章静置设备附件制作内的塔器地脚螺栓制作相应子目并换算材料含量第一册机械设备安装工程中的地脚螺栓的安装是指在浇筑混凝土基层时预埋安装,且属于标准规格螺栓,不需现场制作。
若设计要求为非标准规格的地脚螺栓,需现场进行加工制作,则可参照第五册相关子目执行,并作相应调整。
2.数控机床的安装应如何执行定额,数控机床的软连接管如何执行定额数控机床是指对该机床的工作进行程序控制,机座安装完后作数控调整试验,而机床本身按机床类别执行相关子目(如切削机床,刨床等)。
软管是电机用或移动导体用,按相关定额说明执行。
3.泵安装在定额中是以设备质量来区分,在执行过程中难以估算设备质量,在定额的材料表中无设备主材,执行模糊。
泵的基本参数中包括了设备质量,按相应参数执行定额。
泵属设备,计人设备购置费。
4.橡胶隔震垫应该执行什么定额子目橡胶隔震垫属设备安装工艺要求,机组安装时需要配置而相关子目中未列的,可按设计数量或实际发生数量调整该材料费,其他人、材、机消耗量不变。
5.第一册机械设备安装中的电梯安装的增减厅门轿厢门、提升高度章节与第二册电气设备安装中的电梯电气装置的电梯增加厅门、自动轿厢门及提升高度章节是否重复,如何区分套用第一册适用于电梯设备的机械部分安装,第二册适用于电梯设备的电气部分安装。
6.小型电机干燥中电机拆除及重新安装套用第一册C1-1359最低质量为,质量偏大的问题。
在没有新的步距出来之前,仍严格按现有子目执行。
7.机械设备安装工程中的设备底座与基础间灌浆的工程量如何计算设备底座与基础间灌浆的工程量为设备底座外围的面积乘上设计厚度,不扣除中间螺栓及铁件体积。
设计图没有明确厚度时,按厚度30mm考虑。
结算时按实调整。
第二节关于"第二册电气设备安装工程"1.对于电气设备安装工程,如何区分电力工程行业定额和现行湖南省安装工程消耗量标准的执行范围。
凡属电力行业的建设项目,均执行电力定额;10kV以上的安装工程,执行电力定额;10kV及10kV以下的通用安装工程架空线路、电缆敷设工程等,执行现行湖南省安装工程消耗量标准。
2.计取工程超高增加费时,操作物高度如何确定如有可利用的操作平台时,从平台高度开始计;当有平台但不能利用,或无操作平台时,则从楼地面开始计。
3.电气工程、消防工程和给排水工程中的工程超高增加费(已考虑了超高因素的项目除外)计取时,当操作物高度离楼地面20m以上时,超高部分人工调整系数如何确定。
工程超高增加费属于措施项目费,考虑一般工程中操作物高度大多在20m 以内,电气工程、消防工程和给排水工程消耗量标准均规定:操作物高度离楼地面5m以上、20m以下时,且没有操作平台、附层可利用的,按超高部分人工乘系数计算工程超高增加费。
当部分大型设备或其他特殊安装操作物高度超过20m的,且没有操作平台、附层可利用的,属特殊项目超高增加费,可根据具体情况,甲乙双方协商按实计取,并在合同中予以明确。
4. 室外高压柜环网柜如果为组合型成套箱式变电站但其中无变压器,是否可按高压柜计算。
可以按高压柜计算。
5.箱式变压器、环网柜及分支箱等设备基础如何套用子目,是否可套用土建基础子目室外电力主网经常用到组合型成套箱式变电站(简称箱变)、高压环网柜及电缆分支箱等变配电设备,这类设备下的砖砌电缆井室应如何执行定额设备基础在市政道路旁的,参照市政工程相关定额执行;在小区范围内的,参照土建工程相关定额执行;属电力项目的,参照电力行业相关定额执行。
常见电缆接线井可参照市政工程相关定额子目。
6.穿墙套管安装(C2-114)中的套管直径为多少该子目是指瓷套管架空引入时的穿墙安装,管径为综合考虑。
7.封闭母线槽进分线箱安装中,分线箱电流为1000A以上时,应如何执行定额。
封闭母线槽进分线箱定额已设置有分线箱电流100A、300A、600A、1000A 以下相应子目,当分线箱电流为1000A以上时,工程量不大时可参照已有子目不同步距间的含量比值并按此规律套用,若工程量较大,可申请发布一次性定额。
8.低压无功补偿屏(C2-261)与低压电容器屏(C2-255)如何区别使用。
此两子目所含内容基本相同,可按设计说明中的名称选择相应子目套用。
9.成套配电箱安装中是否包括了进线和出线的接线如何区分无端子和有端子外部接线定额配电箱的安装中不包括进出接线,进线和出线的接线应在配管配线中考虑。
6mm2以内的接线和6mm2以上及需焊(压)铜(铝)鼻子时的接线,分别按无端子和有端子执行相应定额子目。
10. 漏电保护开关(组合式)(C2-286、C2-287)中的"组合式"含义是什么这里的"组合式"是指两对及以上多对触点组成的开关。
11. 铁构件的制作安装中(C2-364、C2-365),如果采用的材料为不锈钢材,应如何执行定额目前消耗量标准中铁构件的制作安装定额子目中考虑为型钢制作,当采用不锈钢材制作时,可考虑乘以一定系数,材料按实调整,由甲乙双方协商并在合同中明确。
12.电缆沟挖填,实际施工中工序一般为切缝、手持式风嵩凿除路面、人工开挖,应如何套用定额第二册中电缆沟挖填综合考虑为人工开挖,若为机械开挖可参照土建定额相应子目,若工程性质为市政工程则可套用市政定额。
13.电缆沟挖填(C2-522~C2-525)的适用范围定额中考虑的为直埋电缆,人工挖填,开挖后原土回填。
14.电力工程地埋电缆保护管管沟填砂无定额子目,是否套用土建子目按工程专业类别套用相关专业定额子目。
如市政工程可参照套用市政定额中相应沟槽回填子目,土建工程参照土建定额中相关子目。
15. 电缆保护管敷设中的顶管(C2-543 C2-544),消耗量标准相关子目中仅考虑顶管为φ100,当实际施工中使用的顶管直径大于或小于φ100时,应如何调整用于电缆保护管的顶管属综合考虑,不作调整。
16.电缆排管外混凝土包封工作内容为:揭(盖)盖板,木模板制作、安装,钢模板组合、安装,模板拆除、运输、整理、堆放,混凝土搅拌、运输、捣固、养护。
实际中,挖沟后排管埋设,工序中不舍揭(盖)盖板,是否可调整人材机含量其中的模板含量是否可以调整该项目工作内容中综合考虑了工序中的局部揭(盖)盖板,未发生不作调整。
如需全部施行揭(盖)盖板工序,则应另行执行相关子目。
模板含量可按实际调整。
17. 35mm2及以下五芯电力电缆敷设,应如何确定调整系数35mm2及以下五芯电力电缆敷设及电缆头制安,除按电缆敷设(截面35mm2)以下子目,乘以"35mm2及以下电力电缆敷设及电缆头制安系数调整表"中相应系数以外,还需再乘以五芯电缆敷设的调整系数。
18. 35mm2~400mm2的单芯电力电缆敷设如何执行定额35mm2~400mm2的单芯电力电缆敷设及电缆头制安,按同截面电缆及电缆头制安项目,人、材、机消耗量乘以系数执行。
19. 电缆终端头安装子目中制作电缆头的材料与实际使用不一致时,是否可进行调整。
电缆头的制作安装子目是按照规范要求编制,如实际所用材料不同时,可按实调整。
20. 干包电缆头实际施工过程中并无电缆终端盒。
材料可按实调整。
21. 电缆桥架弯头采用现场制作安装时,消耗量标准中无相关子目,应如何计取该项费用。
电缆桥架弯头已包含在桥架安装子目中,考虑的为成品弯头的安装。
当使用的是非成品弯头,需现场制作加工时,可由双方协商按实计取。
22. 钢制槽式桥架连接部位的接地跨接线子目是按镀锌扁钢-60×6和螺栓综合考虑的,实际施工中是按编制扁铜线连接的,是否可以调整。
材料可按实调整。
23.第八章说明"二":"定额系按平原地区和厂内电缆工程的施工条件编制的,未考虑在积水区、水底、井下等特殊条件下的电缆敷设,厂外电缆敷设工程按本册第十章有关定额另计工地运输",请问,厂内、厂外是否以区域围墙为界如果没有围墙,厂房(建筑物)外墙以外是否可以视为厂外有围墙的,以围墙为界;没有围墙的,以设计的厂区全场平面范围为界,从厂区外第一个电缆检查井或第一个电缆终端头(中间头)开始计算。
24. 避雷引下线敷设(C2-757)时,如需要检查是否贯通,子目是否应做出相应调整。
检查是否贯通的相关工作内容已包含在子目中,不能调整。
25.避雷引下线敷设定额是否已包含与避雷网:楼层均压环、接地板的连接工作。
未包含,需另行计取跨接费用,套用相应跨接子目,按跨接数量计取。
跨接导体的跨接长度超过时,按户内接地母线考虑。
26. 基础接地网如何套用子目设计要求安装单位在基础钢筋网部分交叉处用一加工导体作焊接时,可参照接地跨接子目,其他在交叉处直接焊接时,并套用户内接地母线子目(不计主材),纳入接地装置调试范围。
27. 总等电位箱和局部等电位盒的安装应如何套用子目等电位箱内连接参照"接地跨接线"项目,每个箱子为1处,以"10处"为计量单位,人、材、机消耗量乘以系数;箱体安装参照"接线箱安装"子目执行。
28. 电气安装定额中,参照湖南省地质情况及建筑定额划分,10kV以下架空线路中土石方工程中缺少次坚石定额,如执行松砂石定额过低,如执行岩石定额又太高,应如何执行定额。
可由甲乙双方协商,根据具体地质状况,采用松砂石与岩石子目耗量的中间值进行计取。
29.配电箱、电缆等材料在出厂时就已经进行了调试,在施工时是否还需要对其进行调试并计取调试费用。
材料、设备出厂时的调试仅指对材料、设备本体性能参数的调试,在安装构成系统回路后,还需对系统进行电缆试验、瓷瓶耐压等全套调试工作。
因此对含有可调原件的系统,按规范要求必须进行送配电设备系统调试。
30.送配电设备调试中的供电回路如何确定送配电设备调试中的1kV以下适用于所有低压供电回路,如从低压配电装置至分配电箱,或各分配电箱之间的有调试元件的供电回路;但从配电箱直接至电动机的供电回路已包括在电动机的系统调试内。
供电回路中的断路器,母线分段断路器均作为独立的供电系统计算。
本项目皆按一个系统一侧配一台断路器考虑,若两侧皆有断路器时,则按两个系统计算。
如果分配电箱内只有刀开关、熔断器等不含调试元件的供电回路,则不再作为调试系统计算。
31. 电缆敷设时,需要对电缆进行电缆试验吗电缆试验已包括在送配电装置系统调试中,一般情况下不需单独进行。