每日销售数据统计表
- 格式:xlsx
- 大小:22.11 KB
- 文档页数:4
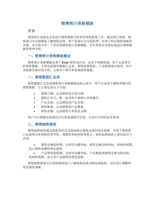
销售统计表格模板引言销售统计表格是企业进行销售数据分析和管理的重要工具。
通过统计表格,销售部门可以清晰地了解销售业绩、客户需求以及市场趋势,有利于制定销售策略和决策。
本文将介绍一个常用的销售统计表格模板,旨在帮助企业更好地进行销售数据管理和分析。
一、销售统计表格模板概述销售统计表格模板是基于Excel软件设计的,由多个表格组成,用于记录和分析销售数据。
主要包括销售数据汇总表、销售趋势图表、产品销售排行榜等。
每个表格都有相应的字段,方便用户填写和查询销售数据。
二、销售数据汇总表销售数据汇总表是销售统计表格模板的核心部分,用于记录每个销售周期内的销售数据。
它主要包括以下字段:•销售日期:记录销售发生的日期。
•销售订单号:唯一标识每个销售订单的编号。
•产品名称:记录销售的产品名称。
•销售数量:记录销售的产品数量。
•销售金额:记录销售订单的总金额。
用户可以根据实际情况自行添加或修改字段,以适应不同的业务需求。
三、销售趋势图表销售趋势图表通过图表的形式直观地展示销售业绩的变化趋势,有利于销售部门识别和分析销售的季节性、周期性和趋势性等特点。
销售趋势图表主要包括以下内容:•销售金额趋势图:以时间为横坐标,销售金额为纵坐标,绘制折线图,显示销售金额的变化趋势。
•产品销售趋势图:以时间为横坐标,产品数量或销售金额为纵坐标,绘制折线图,显示各产品销售的变化趋势。
销售趋势图表可以帮助销售部门了解销售的波动情况和趋势,及时进行调整和优化销售策略。
四、产品销售排行榜产品销售排行榜是根据销售数据统计得出的各产品销售排名的表格。
它主要包括以下字段:•产品名称:记录产品的名称。
•销售数量:记录产品的销售数量。
•销售比例:记录产品销售数量在总销售数量中的占比。
产品销售排行榜可以帮助销售部门了解产品的销售情况,发现畅销产品和滞销产品,从而针对性地调整产品策略和推动销售增长。
五、使用销售统计表格模板的步骤1.下载并打开销售统计表格模板。
月销售额
销售数据统计
产品类型销量统计
客户分类对比
自制产品45%
外购产品55%
6, 24%
12, 48%
7, 28%
个人客户
企业客户
政府单位客户
7月8月9月10月11月12月1008028.00
683858.00
731384.78
351175.52
675895.00
1151893.541151893.54
媒体广告
宣传海报
内部介绍
客户介绍
11
4
5
5
销售额客户分类客户名称客户来源销售人员备注
¥89,469.12企业客户客户单位1媒体广告销售1¥610,144.08个人客户个人客户1宣传海报销售2¥138,332.22企业客户客户单位1媒体广告销售3¥638,854.72企业客户客户单位2媒体广告销售4¥337,129.26企业客户客户单位3客户介绍销售5¥704,872.00企业客户客户单位4客户介绍销售1¥341,362.32个人客户个人客户2媒体广告销售4¥746,304.72企业客户客户单位4宣传海报销售5¥153,174.06政府单位客户政府单位1媒体广告销售4¥130,143.44
企业客户
客户单位4
内部介绍
销售5
销售额统计
总销售额9120452.36
据统计分析表
客户来源分析
11
4
5
5
媒体广告宣传海报内部介绍客户介绍。
超市商品销售统计表
介绍
本文档旨在提供超市商品销售统计表的格式和内容要点。
通过记录和统计超市商品的销售情况,我们能够更好地了解商品的销售趋势和表现,为超市管理和采购决策提供有力的依据。
统计表格式
统计要点
1. 商品名称:列出每个商品的名称。
2. 单位销售量:记录每个商品的单位销售量,一般以个、件、瓶等为单位。
3. 单位销售额:记录每个商品的单位销售额,即每个单位商品的售价。
数据分析
通过对销售统计表的数据进行分析,我们可以得出以下信息:- 销售量最高的商品是商品B,共销售200个。
- 销售额最高的商品是商品B,共销售额2500元。
- 销售量最低的商品是商品C,共销售50个。
- 销售额最低的商品是商品C,共销售额500元。
结论
销售统计表是超市管理和采购决策的重要工具。
通过分析销售统计数据,我们可以了解商品的热度和受欢迎程度,以便进行商品调整和辅助决策。
超市相关人员可以根据统计结果,合理安排商品陈列,采取更合适的促销策略,提高超市销售业绩和顾客满意度。
以上是超市商品销售统计表的文档内容和要点,请根据实际情况进行填写和分析。
如有任何问题,请随时联系。
个人销售统计 excel
个人销售统计是一个非常重要的工具,可以帮助个人销售人员
跟踪他们的销售业绩并进行分析。
在Excel中,你可以使用各种功
能和工具来创建个人销售统计表。
首先,你可以创建一个包含销售
日期、产品名称、销售数量、销售额等字段的表格。
然后,你可以
使用Excel的函数来计算总销售额、平均销售额、最高销售额、最
低销售额等指标。
另外,你还可以使用Excel的图表功能来可视化
你的销售数据,比如创建柱状图或折线图来展示销售额随时间的变
化趋势,或者创建饼图来展示不同产品的销售占比。
除此之外,你
还可以使用Excel的筛选和排序功能来对销售数据进行筛选和排序,以便快速找到需要的信息。
总之,Excel是一个非常强大的工具,
可以帮助你轻松地创建个人销售统计表并进行分析。
希望这些信息
能对你有所帮助。
销售记录(淡蓝区域内嵌公式,请勿填写)日期商品码品名型号数量单价金额折扣率 实收金额销售员备注折扣额一二三四五六日2023/10/13C-0001商品1***3008.10 2,430.00 ¥ 2,430.00员工13031123452023/10/14C-0002商品2***200 3.30 660.00 ¥ 660.00员工467891011122023/10/15C-0009商品9***150 4.30 645.0080% ¥ 516.00员工3103.2131415161718192023/10/16C-0010商品10***220 5.30 1,166.00 ¥ 1,166.00员工2202122232425262023/10/17C-0007商品7***180 6.30 1,134.0095% ¥ 1,077.30员工153.865272829301232023/10/18C-0005商品5***2207.30 1,606.00 ¥ 1,606.00员工5456789102023/10/19C-0003商品3***1007.50 750.00 ¥ 750.00员工3彩色区域表示2023/10/20C-0003商品3***300 4.20 1,260.0070% ¥ 882.00员工2264.62023/10/21C-0007商品7***100 6.50 650.00 ¥ 650.00员工42023/10/22C-0008商品8***125 6.50 812.50 ¥ 812.50员工52023/10/23C-0009商品9***100 4.50 450.00 ¥ 450.00员工22023/10/24C-0004商品4***2008.50 1,700.00 ¥ 1,700.00员工12023/10/25C-0003商品3***1007.60 760.0090% ¥ 684.00员工168.42023/10/26C-0010商品10***809.50 760.0095%¥ 722.00员工436.12023/10/27C-0009商品9***100 6.50 650.00 ¥ 650.00员工32023/10/28C-0009商品9***1008.70 870.00 ¥ 870.00员工22023/10/29C-0002商品2***1008.00 800.00 ¥ 800.00员工16商品7 1,727.301商品9 2,486.002商品1 2,430.003商品3 2,316.004商品4 2,060.005商品10 1,888.002023年11月成交排名品名成交总额(元)成交总额(元)17,205.80销量合¥2,875.00折扣合¥526.17目标差¥-2,794.200.20.40.60.813/193/203/213/223/233/243/25近一周成交金额22%22%21%18%17%商品成交TOP5商品9商品1商品3商品4商品1039%20%16%13%12%员工业绩TOP5员工1员工2员工5员工3员工4商品出货排名销售记录(淡蓝区域内嵌公式,请勿填写)日期商品码品名型号数量单价金额折扣率 实收金额销售员备注折扣额一二三四五六日2023年11月成交总额(元)17,205.80销量合¥2,875.00折扣合¥526.17目标差¥-2,794.200.20.40.60.813/193/203/213/223/233/243/25近一周成交金额22%22%21%18%17%商品成交TOP5商品9商品1商品3商品4商品1039%20%16%13%12%员工业绩TOP5员工1员工2员工5员工3员工42023/10/31C-0004商品4***804.50360.00 ¥ 360.00员工3- ¥ - - ¥ - - ¥ - - ¥ - - ¥ - - ¥ - - ¥ - - ¥ - - ¥ - - ¥ - - ¥ - - ¥ - - ¥ - - ¥ - - ¥ - - ¥ -(淡蓝区域内嵌公式,请勿填写)16 -17 -18 -19 -20-11 -12 -13 -14 -15 -8商品2 1,460.009商品8 812.5010商品6420.00销售记录(淡蓝区域内嵌公式,请勿填写)日期商品码品名型号数量单价金额折扣率 实收金额销售员备注折扣额一二三四五六日2023年11月成交总额(元)17,205.80销量合¥2,875.00折扣合¥526.17目标差¥-2,794.200.20.40.60.813/193/203/213/223/233/243/25近一周成交金额22%22%21%18%17%商品成交TOP5商品9商品1商品3商品4商品1039%20%16%13%12%员工业绩TOP5员工1员工2员工5员工3员工4- ¥ - - ¥ - - ¥ - - ¥ - - ¥ - - ¥ - - ¥ - - ¥ - - ¥ - - ¥ - - ¥ - - ¥ - - ¥ - - ¥ - - ¥ - - ¥ - - ¥ -销售记录(淡蓝区域内嵌公式,请勿填写)日期商品码品名型号数量单价金额折扣率 实收金额销售员备注折扣额一二三四五六日2023年11月成交总额(元)17,205.80销量合¥2,875.00折扣合¥526.17目标差¥-2,794.200.20.40.60.813/193/203/213/223/233/243/25近一周成交金额22%22%21%18%17%商品成交TOP5商品9商品1商品3商品4商品1039%20%16%13%12%员工业绩TOP5员工1员工2员工5员工3员工4- ¥ - - ¥ - - ¥ - - ¥ - - ¥ - - ¥ - - ¥ - - ¥ - - ¥ - - ¥ - - ¥ - - ¥ - - ¥ - - ¥ - - ¥ - - ¥ - - ¥ -销售记录(淡蓝区域内嵌公式,请勿填写)日期商品码品名型号数量单价金额折扣率 实收金额销售员备注折扣额一二三四五六日2023年11月成交总额(元)17,205.80销量合¥2,875.00折扣合¥526.17目标差¥-2,794.200.20.40.60.813/193/203/213/223/233/243/25近一周成交金额22%22%21%18%17%商品成交TOP5商品9商品1商品3商品4商品1039%20%16%13%12%员工业绩TOP5员工1员工2员工5员工3员工4- ¥ - - ¥ - - ¥ - - ¥ - - ¥ - - ¥ - - ¥ - - ¥ - - ¥ - - ¥ - - ¥ - - ¥ - - ¥ - - ¥ - - ¥ - - ¥ - - ¥ -销售记录(淡蓝区域内嵌公式,请勿填写)日期商品码品名型号数量单价金额折扣率 实收金额销售员备注折扣额一二三四五六日2023年11月成交总额(元)17,205.80销量合¥2,875.00折扣合¥526.17目标差¥-2,794.200.20.40.60.813/193/203/213/223/233/243/25近一周成交金额22%22%21%18%17%商品成交TOP5商品9商品1商品3商品4商品1039%20%16%13%12%员工业绩TOP5员工1员工2员工5员工3员工4- ¥ - - ¥ - - ¥ - - ¥ - - ¥ - - ¥ - - ¥ - - ¥ - - ¥ - - ¥ - - ¥ - - ¥ - - ¥ - - ¥ - - ¥ - - ¥ - - ¥ -销售记录(淡蓝区域内嵌公式,请勿填写)日期商品码品名型号数量单价金额折扣率 实收金额销售员备注折扣额一二三四五六日2023年11月成交总额(元)17,205.80销量合¥2,875.00折扣合¥526.17目标差¥-2,794.200.20.40.60.813/193/203/213/223/233/243/25近一周成交金额22%22%21%18%17%商品成交TOP5商品9商品1商品3商品4商品1039%20%16%13%12%员工业绩TOP5员工1员工2员工5员工3员工4- ¥ - - ¥ - - ¥ - - ¥ - - ¥ - - ¥ - - ¥ - - ¥ - - ¥ - - ¥ - - ¥ - - ¥ - - ¥ - - ¥ - - ¥ - - ¥ - - ¥ -销售记录(淡蓝区域内嵌公式,请勿填写)日期商品码品名型号数量单价金额折扣率 实收金额销售员备注折扣额一二三四五六日2023年11月成交总额(元)17,205.80销量合¥2,875.00折扣合¥526.17目标差¥-2,794.200.20.40.60.813/193/203/213/223/233/243/25近一周成交金额22%22%21%18%17%商品成交TOP5商品9商品1商品3商品4商品1039%20%16%13%12%员工业绩TOP5员工1员工2员工5员工3员工4- ¥ - - ¥ - - ¥ - - ¥ - - ¥ - - ¥ - - ¥ - - ¥ - - ¥ - - ¥ - - ¥ - - ¥ - - ¥ - - ¥ - - ¥ - - ¥ - - ¥ -销售记录(淡蓝区域内嵌公式,请勿填写)日期商品码品名型号数量单价金额折扣率 实收金额销售员备注折扣额一二三四五六日2023年11月成交总额(元)17,205.80销量合¥2,875.00折扣合¥526.17目标差¥-2,794.200.20.40.60.813/193/203/213/223/233/243/25近一周成交金额22%22%21%18%17%商品成交TOP5商品9商品1商品3商品4商品1039%20%16%13%12%员工业绩TOP5员工1员工2员工5员工3员工4- ¥ - - ¥ - - ¥ - - ¥ - - ¥ - - ¥ - - ¥ - - ¥ - - ¥ - - ¥ - - ¥ - - ¥ - - ¥ - - ¥ - - ¥ - - ¥ - - ¥ -销售记录(淡蓝区域内嵌公式,请勿填写)日期商品码品名型号数量单价金额折扣率 实收金额销售员备注折扣额一二三四五六日2023年11月成交总额(元)17,205.80销量合¥2,875.00折扣合¥526.17目标差¥-2,794.200.20.40.60.813/193/203/213/223/233/243/25近一周成交金额22%22%21%18%17%商品成交TOP5商品9商品1商品3商品4商品1039%20%16%13%12%员工业绩TOP5员工1员工2员工5员工3员工4- ¥ - - ¥ - - ¥ - - ¥ - - ¥ - - ¥ - - ¥ - - ¥ - - ¥ - - ¥ - - ¥ - - ¥ - - ¥ - - ¥ - - ¥ - - ¥ - - ¥ -销售记录(淡蓝区域内嵌公式,请勿填写)日期商品码品名型号数量单价金额折扣率 实收金额销售员备注折扣额一二三四五六日2023年11月成交总额(元)17,205.80销量合¥2,875.00折扣合¥526.17目标差¥-2,794.200.20.40.60.813/193/203/213/223/233/243/25近一周成交金额22%22%21%18%17%商品成交TOP5商品9商品1商品3商品4商品1039%20%16%13%12%员工业绩TOP5员工1员工2员工5员工3员工4- ¥ - - ¥ - - ¥ - - ¥ - - ¥ - - ¥ - - ¥ - - ¥ - - ¥ - - ¥ - - ¥ - - ¥ - - ¥ - - ¥ - - ¥ - - ¥ - - ¥ -销售记录(淡蓝区域内嵌公式,请勿填写)日期商品码品名型号数量单价金额折扣率 实收金额销售员备注折扣额一二三四五六日2023年11月成交总额(元)17,205.80销量合¥2,875.00折扣合¥526.17目标差¥-2,794.200.20.40.60.813/193/203/213/223/233/243/25近一周成交金额22%22%21%18%17%商品成交TOP5商品9商品1商品3商品4商品1039%20%16%13%12%员工业绩TOP5员工1员工2员工5员工3员工4- ¥ - - ¥ - - ¥ - - ¥ - - ¥ - - ¥ - - ¥ - - ¥ - - ¥ - - ¥ - - ¥ - - ¥ - - ¥ - - ¥ - - ¥ - - ¥ - - ¥ -销售记录(淡蓝区域内嵌公式,请勿填写)日期商品码品名型号数量单价金额折扣率 实收金额销售员备注折扣额一二三四五六日2023年11月成交总额(元)17,205.80销量合¥2,875.00折扣合¥526.17目标差¥-2,794.200.20.40.60.813/193/203/213/223/233/243/25近一周成交金额22%22%21%18%17%商品成交TOP5商品9商品1商品3商品4商品1039%20%16%13%12%员工业绩TOP5员工1员工2员工5员工3员工4- ¥ - - ¥ - - ¥ - - ¥ - - ¥ - - ¥ - - ¥ - - ¥ - - ¥ - - ¥ - - ¥ - - ¥ - - ¥ - - ¥ - - ¥ - - ¥ - - ¥ -销售记录(淡蓝区域内嵌公式,请勿填写)日期商品码品名型号数量单价金额折扣率 实收金额销售员备注折扣额一二三四五六日2023年11月成交总额(元)17,205.80销量合¥2,875.00折扣合¥526.17目标差¥-2,794.200.20.40.60.813/193/203/213/223/233/243/25近一周成交金额22%22%21%18%17%商品成交TOP5商品9商品1商品3商品4商品1039%20%16%13%12%员工业绩TOP5员工1员工2员工5员工3员工4- ¥ - - ¥ - - ¥ - - ¥ - - ¥ - - ¥ - - ¥ - - ¥ - - ¥ - - ¥ - - ¥ - - ¥ - - ¥ - - ¥ - - ¥ - - ¥ - - ¥ -销售记录(淡蓝区域内嵌公式,请勿填写)日期商品码品名型号数量单价金额折扣率 实收金额销售员备注折扣额一二三四五六日2023年11月成交总额(元)17,205.80销量合¥2,875.00折扣合¥526.17目标差¥-2,794.200.20.40.60.813/193/203/213/223/233/243/25近一周成交金额22%22%21%18%17%商品成交TOP5商品9商品1商品3商品4商品1039%20%16%13%12%员工业绩TOP5员工1员工2员工5员工3员工4- ¥ - - ¥ - - ¥ - - ¥ - - ¥ - - ¥ - - ¥ - - ¥ - - ¥ - - ¥ - - ¥ - - ¥ - - ¥ - - ¥ - - ¥ - - ¥ - - ¥ -销售记录(淡蓝区域内嵌公式,请勿填写)日期商品码品名型号数量单价金额折扣率 实收金额销售员备注折扣额一二三四五六日2023年11月成交总额(元)17,205.80销量合¥2,875.00折扣合¥526.17目标差¥-2,794.200.20.40.60.813/193/203/213/223/233/243/25近一周成交金额22%22%21%18%17%商品成交TOP5商品9商品1商品3商品4商品1039%20%16%13%12%员工业绩TOP5员工1员工2员工5员工3员工4- ¥ - - ¥ - - ¥ - - ¥ - - ¥ - - ¥ - - ¥ - - ¥ - - ¥ - - ¥ - - ¥ - - ¥ - - ¥ - - ¥ - - ¥ - - ¥ - - ¥ -销售记录(淡蓝区域内嵌公式,请勿填写)日期商品码品名型号数量单价金额折扣率 实收金额销售员备注折扣额一二三四五六日2023年11月成交总额(元)17,205.80销量合¥2,875.00折扣合¥526.17目标差¥-2,794.200.20.40.60.813/193/203/213/223/233/243/25近一周成交金额22%22%21%18%17%商品成交TOP5商品9商品1商品3商品4商品1039%20%16%13%12%员工业绩TOP5员工1员工2员工5员工3员工4- ¥ - - ¥ - - ¥ - - ¥ - - ¥ - - ¥ - - ¥ - - ¥ - - ¥ - - ¥ - - ¥ - - ¥ - - ¥ - - ¥ - - ¥ - - ¥ - - ¥ -销售记录(淡蓝区域内嵌公式,请勿填写)日期商品码品名型号数量单价金额折扣率 实收金额销售员备注折扣额一二三四五六日2023年11月成交总额(元)17,205.80销量合¥2,875.00折扣合¥526.17目标差¥-2,794.200.20.40.60.813/193/203/213/223/233/243/25近一周成交金额22%22%21%18%17%商品成交TOP5商品9商品1商品3商品4商品1039%20%16%13%12%员工业绩TOP5员工1员工2员工5员工3员工4- ¥ - - ¥ - - ¥ - - ¥ - - ¥ - - ¥ - - ¥ - - ¥ - - ¥ - - ¥ - - ¥ - - ¥ - - ¥ - - ¥ - - ¥ - - ¥ - - ¥ -销售记录(淡蓝区域内嵌公式,请勿填写)日期商品码品名型号数量单价金额折扣率 实收金额销售员备注折扣额一二三四五六日2023年11月成交总额(元)17,205.80销量合¥2,875.00折扣合¥526.17目标差¥-2,794.200.20.40.60.813/193/203/213/223/233/243/25近一周成交金额22%22%21%18%17%商品成交TOP5商品9商品1商品3商品4商品1039%20%16%13%12%员工业绩TOP5员工1员工2员工5员工3员工4- ¥ - - ¥ - - ¥ - - ¥ - - ¥ - - ¥ - - ¥ - - ¥ - - ¥ - - ¥ - - ¥ - - ¥ - - ¥ - - ¥ - - ¥ - - ¥ - - ¥ -销售记录(淡蓝区域内嵌公式,请勿填写)日期商品码品名型号数量单价金额折扣率 实收金额销售员备注折扣额一二三四五六日2023年11月成交总额(元)17,205.80销量合¥2,875.00折扣合¥526.17目标差¥-2,794.200.20.40.60.813/193/203/213/223/233/243/25近一周成交金额22%22%21%18%17%商品成交TOP5商品9商品1商品3商品4商品1039%20%16%13%12%员工业绩TOP5员工1员工2员工5员工3员工4- ¥ - - ¥ - - ¥ - - ¥ - - ¥ - - ¥ - - ¥ - - ¥ - - ¥ - - ¥ - - ¥ - - ¥ - - ¥ - - ¥ - - ¥ - - ¥ - - ¥ -销售记录(淡蓝区域内嵌公式,请勿填写)日期商品码品名型号数量单价金额折扣率 实收金额销售员备注折扣额一二三四五六日2023年11月成交总额(元)17,205.80销量合¥2,875.00折扣合¥526.17目标差¥-2,794.200.20.40.60.813/193/203/213/223/233/243/25近一周成交金额22%22%21%18%17%商品成交TOP5商品9商品1商品3商品4商品1039%20%16%13%12%员工业绩TOP5员工1员工2员工5员工3员工4- ¥ - - ¥ - - ¥ - - ¥ - - ¥ - - ¥ - - ¥ - - ¥ - - ¥ - - ¥ - - ¥ - - ¥ - - ¥ - - ¥ - - ¥ - - ¥ - - ¥ -销售记录(淡蓝区域内嵌公式,请勿填写)日期商品码品名型号数量单价金额折扣率 实收金额销售员备注折扣额一二三四五六日2023年11月成交总额(元)17,205.80销量合¥2,875.00折扣合¥526.17目标差¥-2,794.200.20.40.60.813/193/203/213/223/233/243/25近一周成交金额22%22%21%18%17%商品成交TOP5商品9商品1商品3商品4商品1039%20%16%13%12%员工业绩TOP5员工1员工2员工5员工3员工4- ¥ - - ¥ - - ¥ - - ¥ - - ¥ - - ¥ - - ¥ - - ¥ - - ¥ - - ¥ - - ¥ - - ¥ - - ¥ - - ¥ - - ¥ - - ¥ - - ¥ -销售记录(淡蓝区域内嵌公式,请勿填写)日期商品码品名型号数量单价金额折扣率 实收金额销售员备注折扣额一二三四五六日2023年11月成交总额(元)17,205.80销量合¥2,875.00折扣合¥526.17目标差¥-2,794.200.20.40.60.813/193/203/213/223/233/243/25近一周成交金额22%22%21%18%17%商品成交TOP5商品9商品1商品3商品4商品1039%20%16%13%12%员工业绩TOP5员工1员工2员工5员工3员工4- ¥ - - ¥ - - ¥ - - ¥ - - ¥ - - ¥ - - ¥ - - ¥ - - ¥ - - ¥ - - ¥ - - ¥ - - ¥ - - ¥ - - ¥ - - ¥ - - ¥ -销售记录(淡蓝区域内嵌公式,请勿填写)日期商品码品名型号数量单价金额折扣率 实收金额销售员备注折扣额一二三四五六日2023年11月成交总额(元)17,205.80销量合¥2,875.00折扣合¥526.17目标差¥-2,794.200.20.40.60.813/193/203/213/223/233/243/25近一周成交金额22%22%21%18%17%商品成交TOP5商品9商品1商品3商品4商品1039%20%16%13%12%员工业绩TOP5员工1员工2员工5员工3员工4- ¥ - - ¥ - - ¥ - - ¥ - - ¥ - - ¥ - - ¥ - - ¥ - - ¥ - - ¥ - - ¥ - - ¥ - - ¥ - - ¥ - - ¥ - - ¥ - - ¥ -销售记录(淡蓝区域内嵌公式,请勿填写)日期商品码品名型号数量单价金额折扣率 实收金额销售员备注折扣额一二三四五六日2023年11月成交总额(元)17,205.80销量合¥2,875.00折扣合¥526.17目标差¥-2,794.200.20.40.60.813/193/203/213/223/233/243/25近一周成交金额22%22%21%18%17%商品成交TOP5商品9商品1商品3商品4商品1039%20%16%13%12%员工业绩TOP5员工1员工2员工5员工3员工4- ¥ - - ¥ - - ¥ - - ¥ - - ¥ - - ¥ - - ¥ - - ¥ - - ¥ - - ¥ - - ¥ - - ¥ - - ¥ - - ¥ - - ¥ - - ¥ - - ¥ -销售记录(淡蓝区域内嵌公式,请勿填写)日期商品码品名型号数量单价金额折扣率 实收金额销售员备注折扣额一二三四五六日2023年11月成交总额(元)17,205.80销量合¥2,875.00折扣合¥526.17目标差¥-2,794.200.20.40.60.813/193/203/213/223/233/243/25近一周成交金额22%22%21%18%17%商品成交TOP5商品9商品1商品3商品4商品1039%20%16%13%12%员工业绩TOP5员工1员工2员工5员工3员工4- ¥ - - ¥ - - ¥ - - ¥ - - ¥ - - ¥ - - ¥ - - ¥ - - ¥ - - ¥ - - ¥ - - ¥ - - ¥ - - ¥ - - ¥ - - ¥ - - ¥ -销售记录(淡蓝区域内嵌公式,请勿填写)日期商品码品名型号数量单价金额折扣率 实收金额销售员备注折扣额一二三四五六日2023年11月成交总额(元)17,205.80销量合¥2,875.00折扣合¥526.17目标差¥-2,794.200.20.40.60.813/193/203/213/223/233/243/25近一周成交金额22%22%21%18%17%商品成交TOP5商品9商品1商品3商品4商品1039%20%16%13%12%员工业绩TOP5员工1员工2员工5员工3员工4- ¥ - - ¥ - - ¥ - - ¥ - - ¥ - - ¥ - - ¥ - - ¥ - - ¥ - - ¥ - - ¥ - - ¥ - - ¥ - - ¥ - - ¥ - - ¥ - - ¥ -销售记录(淡蓝区域内嵌公式,请勿填写)日期商品码品名型号数量单价金额折扣率 实收金额销售员备注折扣额一二三四五六日2023年11月成交总额(元)17,205.80销量合¥2,875.00折扣合¥526.17目标差¥-2,794.200.20.40.60.813/193/203/213/223/233/243/25近一周成交金额22%22%21%18%17%商品成交TOP5商品9商品1商品3商品4商品1039%20%16%13%12%员工业绩TOP5员工1员工2员工5员工3员工4- ¥ - - ¥ - - ¥ - - ¥ - - ¥ - - ¥ - - ¥ - - ¥ - - ¥ - - ¥ - - ¥ - - ¥ - - ¥ - - ¥ - - ¥ - - ¥ - - ¥ -销售记录(淡蓝区域内嵌公式,请勿填写)日期商品码品名型号数量单价金额折扣率 实收金额销售员备注折扣额一二三四五六日2023年11月成交总额(元)17,205.80销量合¥2,875.00折扣合¥526.17目标差¥-2,794.200.20.40.60.813/193/203/213/223/233/243/25近一周成交金额22%22%21%18%17%商品成交TOP5商品9商品1商品3商品4商品1039%20%16%13%12%员工业绩TOP5员工1员工2员工5员工3员工4- ¥ - - ¥ - - ¥ - - ¥ - - ¥ - - ¥ - - ¥ - - ¥ - - ¥ - - ¥ - - ¥ - - ¥ - - ¥ - - ¥ - - ¥ - - ¥ - - ¥ -销售记录(淡蓝区域内嵌公式,请勿填写)日期商品码品名型号数量单价金额折扣率 实收金额销售员备注折扣额一二三四五六日2023年11月成交总额(元)17,205.80销量合¥2,875.00折扣合¥526.17目标差¥-2,794.200.20.40.60.813/193/203/213/223/233/243/25近一周成交金额22%22%21%18%17%商品成交TOP5商品9商品1商品3商品4商品1039%20%16%13%12%员工业绩TOP5员工1员工2员工5员工3员工4- ¥ - - ¥ - - ¥ - - ¥ - - ¥ - - ¥ - - ¥ - - ¥ - - ¥ - - ¥ - - ¥ - - ¥ - - ¥ - - ¥ - - ¥ - - ¥ - - ¥ -销售记录(淡蓝区域内嵌公式,请勿填写)日期商品码品名型号数量单价金额折扣率 实收金额销售员备注折扣额一二三四五六日2023年11月成交总额(元)17,205.80销量合¥2,875.00折扣合¥526.17目标差¥-2,794.200.20.40.60.813/193/203/213/223/233/243/25近一周成交金额22%22%21%18%17%商品成交TOP5商品9商品1商品3商品4商品1039%20%16%13%12%员工业绩TOP5员工1员工2员工5员工3员工4- ¥ - - ¥ - - ¥ - - ¥ - - ¥ - - ¥ - - ¥ - - ¥ - - ¥ - - ¥ - - ¥ - - ¥ - - ¥ - - ¥ - - ¥ - - ¥ - - ¥ -销售记录(淡蓝区域内嵌公式,请勿填写)日期商品码品名型号数量单价金额折扣率 实收金额销售员备注折扣额一二三四五六日2023年11月成交总额(元)17,205.80销量合¥2,875.00折扣合¥526.17目标差¥-2,794.200.20.40.60.813/193/203/213/223/233/243/25近一周成交金额22%22%21%18%17%商品成交TOP5商品9商品1商品3商品4商品1039%20%16%13%12%员工业绩TOP5员工1员工2员工5员工3员工4- ¥ - - ¥ - - ¥ - - ¥ - - ¥ - - ¥ - - ¥ - - ¥ - - ¥ - - ¥ - - ¥ - - ¥ - - ¥ - - ¥ - - ¥ - - ¥ - - ¥ -销售记录(淡蓝区域内嵌公式,请勿填写)日期商品码品名型号数量单价金额折扣率 实收金额销售员备注折扣额一二三四五六日2023年11月成交总额(元)17,205.80销量合¥2,875.00折扣合¥526.17目标差¥-2,794.200.20.40.60.813/193/203/213/223/233/243/25近一周成交金额22%22%21%18%17%商品成交TOP5商品9商品1商品3商品4商品1039%20%16%13%12%员工业绩TOP5员工1员工2员工5员工3员工4- ¥ - - ¥ - - ¥ - - ¥ - - ¥ - - ¥ - - ¥ - - ¥ - - ¥ - - ¥ - - ¥ - - ¥ - - ¥ - - ¥ - - ¥ - - ¥ - - ¥ -销售记录(淡蓝区域内嵌公式,请勿填写)日期商品码品名型号数量单价金额折扣率 实收金额销售员备注折扣额一二三四五六日2023年11月成交总额(元)17,205.80销量合¥2,875.00折扣合¥526.17目标差¥-2,794.200.20.40.60.813/193/203/213/223/233/243/25近一周成交金额22%22%21%18%17%商品成交TOP5商品9商品1商品3商品4商品1039%20%16%13%12%员工业绩TOP5员工1员工2员工5员工3员工4- ¥ - - ¥ - - ¥ - - ¥ - - ¥ - - ¥ - - ¥ - - ¥ - - ¥ - - ¥ - - ¥ - - ¥ - - ¥ - - ¥ - - ¥ - - ¥ - - ¥ -销售记录(淡蓝区域内嵌公式,请勿填写)日期商品码品名型号数量单价金额折扣率 实收金额销售员备注折扣额一二三四五六日2023年11月成交总额(元)17,205.80销量合¥2,875.00折扣合¥526.17目标差¥-2,794.200.20.40.60.813/193/203/213/223/233/243/25近一周成交金额22%22%21%18%17%商品成交TOP5商品9商品1商品3商品4商品1039%20%16%13%12%员工业绩TOP5员工1员工2员工5员工3员工4- ¥ - - ¥ - - ¥ - - ¥ - - ¥ - - ¥ - - ¥ - - ¥ - - ¥ - - ¥ - - ¥ - - ¥ - - ¥ - - ¥ - - ¥ - - ¥ - - ¥ -销售记录(淡蓝区域内嵌公式,请勿填写)日期商品码品名型号数量单价金额折扣率 实收金额销售员备注折扣额一二三四五六日2023年11月成交总额(元)17,205.80销量合¥2,875.00折扣合¥526.17目标差¥-2,794.200.20.40.60.813/193/203/213/223/233/243/25近一周成交金额22%22%21%18%17%商品成交TOP5商品9商品1商品3商品4商品1039%20%16%13%12%员工业绩TOP5员工1员工2员工5员工3员工4- ¥ - - ¥ - - ¥ - - ¥ - - ¥ - - ¥ - - ¥ - - ¥ - - ¥ - - ¥ - - ¥ - - ¥ - - ¥ - - ¥ - - ¥ - - ¥ - - ¥ -销售记录(淡蓝区域内嵌公式,请勿填写)日期商品码品名型号数量单价金额折扣率 实收金额销售员备注折扣额一二三四五六日2023年11月成交总额(元)17,205.80销量合¥2,875.00折扣合¥526.17目标差¥-2,794.200.20.40.60.813/193/203/213/223/233/243/25近一周成交金额22%22%21%18%17%商品成交TOP5商品9商品1商品3商品4商品1039%20%16%13%12%员工业绩TOP5员工1员工2员工5员工3员工4- ¥ - - ¥ - - ¥ - - ¥ - - ¥ - - ¥ - - ¥ - - ¥ - - ¥ - - ¥ - - ¥ - - ¥ - - ¥ - - ¥ - - ¥ - - ¥ - - ¥ -销售记录(淡蓝区域内嵌公式,请勿填写)日期商品码品名型号数量单价金额折扣率 实收金额销售员备注折扣额一二三四五六日2023年11月成交总额(元)17,205.80销量合¥2,875.00折扣合¥526.17目标差¥-2,794.200.20.40.60.813/193/203/213/223/233/243/25近一周成交金额22%22%21%18%17%商品成交TOP5商品9商品1商品3商品4商品1039%20%16%13%12%员工业绩TOP5员工1员工2员工5员工3员工4- ¥ - - ¥ - - ¥ - - ¥ - - ¥ - - ¥ - - ¥ - - ¥ - - ¥ - - ¥ - - ¥ - - ¥ - - ¥ - - ¥ - - ¥ - - ¥ - - ¥ -销售记录(淡蓝区域内嵌公式,请勿填写)日期商品码品名型号数量单价金额折扣率 实收金额销售员备注折扣额一二三四五六日2023年11月成交总额(元)17,205.80销量合¥2,875.00折扣合¥526.17目标差¥-2,794.200.20.40.60.813/193/203/213/223/233/243/25近一周成交金额22%22%21%18%17%商品成交TOP5商品9商品1商品3商品4商品1039%20%16%13%12%员工业绩TOP5员工1员工2员工5员工3员工4- ¥ - - ¥ - - ¥ - - ¥ - - ¥ - - ¥ - - ¥ - - ¥ - - ¥ - - ¥ - - ¥ - - ¥ - - ¥ - - ¥ - - ¥ - - ¥ - - ¥ -销售记录(淡蓝区域内嵌公式,请勿填写)日期商品码品名型号数量单价金额折扣率 实收金额销售员备注折扣额一二三四五六日2023年11月成交总额(元)17,205.80销量合¥2,875.00折扣合¥526.17目标差¥-2,794.200.20.40.60.813/193/203/213/223/233/243/25近一周成交金额22%22%21%18%17%商品成交TOP5商品9商品1商品3商品4商品1039%20%16%13%12%员工业绩TOP5员工1员工2员工5员工3员工4- ¥ - - ¥ - - ¥ - - ¥ - - ¥ - - ¥ - - ¥ - - ¥ - - ¥ - - ¥ - - ¥ - - ¥ - - ¥ - - ¥ - - ¥ - - ¥ - - ¥ -销售记录(淡蓝区域内嵌公式,请勿填写)日期商品码品名型号数量单价金额折扣率 实收金额销售员备注折扣额一二三四五六日2023年11月成交总额(元)17,205.80销量合¥2,875.00折扣合¥526.17目标差¥-2,794.200.20.40.60.813/193/203/213/223/233/243/25近一周成交金额22%22%21%18%17%商品成交TOP5商品9商品1商品3商品4商品1039%20%16%13%12%员工业绩TOP5员工1员工2员工5员工3员工4- ¥ - - ¥ - - ¥ - - ¥ - - ¥ - - ¥ - - ¥ - - ¥ - - ¥ - - ¥ - - ¥ - - ¥ - - ¥ - - ¥ - - ¥ - - ¥ - - ¥ -销售记录(淡蓝区域内嵌公式,请勿填写)日期商品码品名型号数量单价金额折扣率 实收金额销售员备注折扣额一二三四五六日2023年11月成交总额(元)17,205.80销量合¥2,875.00折扣合¥526.17目标差¥-2,794.200.20.40.60.813/193/203/213/223/233/243/25近一周成交金额22%22%21%18%17%商品成交TOP5商品9商品1商品3商品4商品1039%20%16%13%12%员工业绩TOP5员工1员工2员工5员工3员工4- ¥ - - ¥ - - ¥ - - ¥ - - ¥ - - ¥ - - ¥ - - ¥ - - ¥ - - ¥ - - ¥ - - ¥ - - ¥ - - ¥ - - ¥ - - ¥ - - ¥ -销售记录(淡蓝区域内嵌公式,请勿填写)日期商品码品名型号数量单价金额折扣率 实收金额销售员备注折扣额一二三四五六日2023年11月成交总额(元)17,205.80销量合¥2,875.00折扣合¥526.17目标差¥-2,794.200.20.40.60.813/193/203/213/223/233/243/25近一周成交金额22%22%21%18%17%商品成交TOP5商品9商品1商品3商品4商品1039%20%16%13%12%员工业绩TOP5员工1员工2员工5员工3员工4- ¥ - - ¥ - - ¥ - - ¥ - - ¥ - - ¥ - - ¥ - - ¥ - - ¥ - - ¥ - - ¥ - - ¥ - - ¥ - - ¥ - - ¥ - - ¥ - - ¥ -销售记录(淡蓝区域内嵌公式,请勿填写)日期商品码品名型号数量单价金额折扣率 实收金额销售员备注折扣额一二三四五六日2023年11月成交总额(元)17,205.80销量合¥2,875.00折扣合¥526.17目标差¥-2,794.200.20.40.60.813/193/203/213/223/233/243/25近一周成交金额22%22%21%18%17%商品成交TOP5商品9商品1商品3商品4商品1039%20%16%13%12%员工业绩TOP5员工1员工2员工5员工3员工4- ¥ - - ¥ - - ¥ - - ¥ - - ¥ - - ¥ - - ¥ - - ¥ - - ¥ - - ¥ - - ¥ - - ¥ - - ¥ - - ¥ - - ¥ - - ¥ - - ¥ -销售记录(淡蓝区域内嵌公式,请勿填写)日期商品码品名型号数量单价金额折扣率 实收金额销售员备注折扣额一二三四五六日2023年11月成交总额(元)17,205.80销量合¥2,875.00折扣合¥526.17目标差¥-2,794.200.20.40.60.813/193/203/213/223/233/243/25近一周成交金额22%22%21%18%17%商品成交TOP5商品9商品1商品3商品4商品1039%20%16%13%12%员工业绩TOP5员工1员工2员工5员工3员工4- ¥ - - ¥ - - ¥ - - ¥ - - ¥ - - ¥ - - ¥ - - ¥ - - ¥ - - ¥ - - ¥ - - ¥ - - ¥ - - ¥ - - ¥ - - ¥ - - ¥ -销售记录(淡蓝区域内嵌公式,请勿填写)日期商品码品名型号数量单价金额折扣率 实收金额销售员备注折扣额一二三四五六日2023年11月成交总额(元)17,205.80销量合¥2,875.00折扣合¥526.17目标差¥-2,794.200.20.40.60.813/193/203/213/223/233/243/25近一周成交金额22%22%21%18%17%商品成交TOP5商品9商品1商品3商品4商品1039%20%16%13%12%员工业绩TOP5员工1员工2员工5员工3员工4- ¥ - - ¥ - - ¥ - - ¥ - - ¥ - - ¥ - - ¥ - - ¥ - - ¥ - - ¥ - - ¥ - - ¥ - - ¥ - - ¥ - - ¥ - - ¥ - - ¥ -销售记录(淡蓝区域内嵌公式,请勿填写)日期商品码品名型号数量单价金额折扣率 实收金额销售员备注折扣额一二三四五六日2023年11月成交总额(元)17,205.80销量合¥2,875.00折扣合¥526.17目标差¥-2,794.200.20.40.60.813/193/203/213/223/233/243/25近一周成交金额22%22%21%18%17%商品成交TOP5商品9商品1商品3商品4商品1039%20%16%13%12%员工业绩TOP5员工1员工2员工5员工3员工4- ¥ - - ¥ - - ¥ - - ¥ - - ¥ - - ¥ - - ¥ - - ¥ - - ¥ - - ¥ - - ¥ - - ¥ - - ¥ - - ¥ - - ¥ - - ¥ - - ¥ -销售记录(淡蓝区域内嵌公式,请勿填写)日期商品码品名型号数量单价金额折扣率 实收金额销售员备注折扣额一二三四五六日2023年11月成交总额(元)17,205.80销量合¥2,875.00折扣合¥526.17目标差¥-2,794.200.20.40.60.813/193/203/213/223/233/243/25近一周成交金额22%22%21%18%17%商品成交TOP5商品9商品1商品3商品4商品1039%20%16%13%12%员工业绩TOP5员工1员工2员工5员工3员工4- ¥ - - ¥ - - ¥ - - ¥ - - ¥ - - ¥ - - ¥ - - ¥ - - ¥ - - ¥ - - ¥ - - ¥ - - ¥ - - ¥ - - ¥ - - ¥ - - ¥ -销售记录(淡蓝区域内嵌公式,请勿填写)日期商品码品名型号数量单价金额折扣率 实收金额销售员备注折扣额一二三四五六日2023年11月成交总额(元)17,205.80销量合¥2,875.00折扣合¥526.17目标差¥-2,794.200.20.40.60.813/193/203/213/223/233/243/25近一周成交金额22%22%21%18%17%商品成交TOP5商品9商品1商品3商品4商品1039%20%16%13%12%员工业绩TOP5员工1员工2员工5员工3员工4- ¥ - - ¥ - - ¥ - - ¥ - - ¥ - - ¥ - - ¥ - - ¥ - - ¥ - - ¥ - - ¥ - - ¥ - - ¥ - - ¥ - - ¥ - - ¥ - - ¥ -销售记录(淡蓝区域内嵌公式,请勿填写)日期商品码品名型号数量单价金额折扣率 实收金额销售员备注折扣额一二三四五六日2023年11月成交总额(元)17,205.80销量合¥2,875.00折扣合¥526.17目标差¥-2,794.200.20.40.60.813/193/203/213/223/233/243/25近一周成交金额22%22%21%18%17%商品成交TOP5商品9商品1商品3商品4商品1039%20%16%13%12%员工业绩TOP5员工1员工2员工5员工3员工4- ¥ - - ¥ - - ¥ - - ¥ - - ¥ - - ¥ - - ¥ - - ¥ - - ¥ - - ¥ - - ¥ - - ¥ - - ¥ - - ¥ - - ¥ - - ¥ - - ¥ -。
每日业绩统计表模板(原创实用版)目录1.引言:介绍每日业绩统计表模板2.模板内容:详细说明每日业绩统计表应包含的内容3.应用范围:说明每日业绩统计表适用于哪些行业和场景4.使用方法:介绍如何有效使用每日业绩统计表5.结论:总结每日业绩统计表的重要性和作用正文引言:在各行各业的日常运营管理中,对业绩的统计与分析是必不可少的环节。
为了方便进行业绩统计,人们通常会采用一种名为“每日业绩统计表”的工具。
本文将为您介绍每日业绩统计表模板,并详细说明其内容、应用范围以及使用方法。
模板内容:一份完整的每日业绩统计表模板通常包括以下几个部分:1.基本信息:包括公司名称、部门名称、制作人、制作日期等基本信息,以便于他人了解该统计表的背景。
2.业绩指标:根据不同行业和岗位,选择合适的业绩指标。
例如,销售人员可采用销售额、订单数等指标;客服人员可采用客户满意度、处理问题数等指标。
3.统计数据:详细记录每日各项业绩指标的数据,并进行汇总。
4.分析总结:对统计数据进行分析,总结出当日业绩的亮点和不足之处,并提出改进措施。
应用范围:每日业绩统计表适用于各行各业的日常运营管理,尤其是那些需要对员工业绩进行量化考核的企业和部门。
例如,销售部门、客服部门、市场部门等都可以运用每日业绩统计表来提高工作效率和管理水平。
使用方法:要想有效使用每日业绩统计表,需做到以下几点:1.制定合理的业绩指标:根据企业目标和岗位职责,制定符合实际的业绩指标,以便于准确衡量员工业绩。
2.坚持每日记录:要求员工每日下班前填写业绩统计表,确保数据的准确性和完整性。
3.定期分析总结:管理人员应定期查阅业绩统计表,对员工业绩进行分析总结,及时发现问题并提出改进措施。
4.与员工沟通:管理人员应与员工保持良好的沟通,鼓励员工提出对业绩统计表的意见和建议,不断完善统计表。
结论:总之,每日业绩统计表对于企业日常运营管理具有重要作用。