关于TIMES英国大学的排名及最佳物理学和天文学专业的排名
- 格式:doc
- 大小:26.00 KB
- 文档页数:3
Times2022帝国理工大学世界排名多少一览表英国的各所大学,在各大排名中,有着很不错的表现,你知道帝国理工大学在泰晤士中的排名怎么样吗?今天和小编来看Times2022帝国理工大学世界排名多少一览表。
泰晤士高等教育(Times Higher Education)世界大学排名是四项权威全球大学排行榜之一(其余三项为QS、、ARWU软科),是众多学生择校时的重要参考。
2022年泰晤士高等教育排名共包括了99个国家和地区的1600余所大学,其中包含英国的138所高等院校。
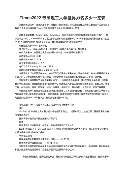
帝国理工大学times世界排名:在2022times世界大学排名中,帝国理工大学排名世界第10、英国第3。
在此次排名中,帝国理工大学综合得分89.8分,各单项得分情况如下:①教学Teaching:84.5②研究Research:87.6③引文引用Citations:97④行业收入industry income:69.9⑤国际视野International Outlook:97.1帝国理工大学为英国顶尖名校,主校区位于英国伦敦著名的富人区南肯辛顿。
南肯辛顿是伦敦著名的富人区,这里的房价和物价都非常高,但同时也拥有成熟的商业和文教设施,生活十分便捷。
帝国理工大学是英国“G5超级精英大学”之一,也是罗素大学集团、欧洲研究型大学联盟、国际科技大学联盟成员,拥有出色的教学和研究水平。
帝国理工大学的王牌专业有土木工程、机械工程、化学工程、材料科学、数学、物理学、化学、金融学、金融技术、商业分析、人工智能、软件工程等等。
帝国理工大学不接受高考成绩直接申请本科课程,且不提供预科课程,不满足直入要求的学生可以凭借高考成绩+高中成绩+本科第一年成绩申请。
申请帝国理工大学硕士需持有国内名校的学士学位且均分至少达到80%-85%及以上,雅思成绩不低于6.5分。
考试成绩: IELTS总分6.5以上,其它单项均不低于6.0分。
本科A-LEVEL或IB成绩(具体要求视申请专业要求而定);或预科毕业,成绩优秀(具体要求视申请专业要求而定);国内高中毕业学生不能直接进入本科学习;硕士国内重点大学本科毕业,有学位,专业课成绩不低于85分;IELTS7.0或以上;TOEFL630或以上;有的专业可能会有更高的语言要求;有的研究生专业要求申请人提供GRE或GMAT成绩。
2022英国萨里大学Times世界排名一览表申请英国萨里大学,要满足严格的要求,而且需要确认好学校的基本情况,这是需要提前进行的事情。
下面小编为大家解答2022英国萨里大学Times世界排名一览表。
泰晤士高等教育(Times Higher Education)世界大学排名是四项权威全球大学排行榜之一(其余三项为QS、、ARWU软科),是众多学生择校时的重要参考。
2022年泰晤士高等教育排名共包括了99个国家和地区的1600余所大学,其中包含英国的138所高等院校。
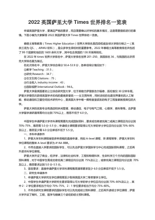
在2022年times世界大学排名中,萨里大学排名世界201-250、英国排名36,与我国的北京师范大学排名最为接近。
在此次排名中,萨里大学综合得分50.4-53.9分,各单项得分情况如下:①教学Teaching:31.5;②研究Research:34.7;③引文引用Citations:75;④行业收入industry income:43;⑤国际视野International Outlook:94.6。
萨里大学是英国著名公立综合研究型大学,位于英格兰萨里郡吉尔福德,距伦敦仅30分钟车程。
萨里大学曾四次获得英国学术机构的最高荣誉奖——女王周年将,同时该校的也是世界著名的人工智能、移动通信和卫星空间技术研究中心,是英国大学中唯一拥有皇室颁发的电子工程皇家教授席位的大学。
萨里大学的优势专业有酒店和休闲管理、移动通信、电子与电气工程、心理学、商科等等。
去萨里大学留学读研通常需均分达到70%以上,雅思不低于6.0分。
中国学生申请萨里大学本科课程需要先完成国际预科,要求成功修读完高二或高三课程且均分达到70%-75%,雅思需5.0分-5.5分;申请硕士课程要求取得认可大学的学士学位且均分达到70%-80%及以上,雅思至少需6.0分且单项不低于5.5分。
一、本科申请条件1、萨里大学本科课程接受多种资格的直接申请,例如A-level课程、IB课程等等;萨里大学本科学位课程的整体A-level要求为A*AA-BBB。
英国留学:2016年《TIMES》最新英国大学综合排名
2016年《TIMES》最新英国大学综合排名出炉啦!自2004年11月以来,《泰晤士高等教育》与国际高等教育研究机构——QS合作,在每年的秋季公布世界大学排名。
《泰晤士高等教育》自2010年改为与加拿大汤森路透集团(Thomson Reuters,即路透社)合作,并在以往排名标准的基础上继续完善,推出了THE(Times Higher Education)World University Rankings《泰晤士高等教育》全球大学排名。
排名主要依据经济活动与创新(如获得产业界研究经费指数),国际化程度(如国际学生与当地学生比例),制度化指标(如学校师资),研究指标。
新标准主要包括教学能力(Teaching,占30%)、研究能力(Research,占30%)、论文引用(Citation,占32.5%)、商业融资(Industry Income,占2.5%)和国际化程度(International mix,占5%)5个大项和13个细分标准。
新标准将重点放在大学的研究、教学品质及知识转移。
索尔福德大学英国排名大学排名综合排名2016年泰晤士报times英国大学排名中排第98名2015年1月韦伯麦特里克斯网全球院校12000强排名第809名2015年《泰晤士报》英国大学综合排名第105名2015年《完全大学指南》英国大学综合排名第84名2015年《卫报》英国大学综合排名第94名2015年韦伯麦特里克斯网英国大学排名第53名专业排名2016times英国大学专业排名,优势专业专业名称排名解剖生理学排名13射影影像排名16旅游管理排名20社会政策排名21建造学排名23社会工作排名27建筑学排名27航空与制造排名31理疗排名33土木工程排名38 地理与环境科学排名42创意与写作排名43药学排名44物理天文学排名45法语排名49会计与金融排名51护理排名51政治学排名71历史排名75生物科学排名78戏剧与舞蹈排名91索尔福德大学介绍索尔福德大学毗邻繁华的曼彻斯特市中心,建于1896年,是英国一所历史悠久的综合性高等学校。
立思辰留学360老师介绍,大学风景秀丽、绿树成荫,拥有世界一流的教学及研发实力,在商科,理科及计算机学科方面尤其突出。
索尔福德大学以其精彩的职业教育而著名。
学校一直被公认是英国老牌大学中的佼佼者,在泰晤士报最近登载的英国大学排行榜中更是名列前茅。
立思辰留学360介绍,索尔福德大学21,000在校生中包括约300名中国学生。
大学绿草葱葱的校园紧依曼彻斯特市中心,5分钟公共汽车车程。
曼彻斯特是一座国际化的现代都市,是欧洲最大的大学城,曼联队是世界上最成功的足球俱乐部之一。
英国第2大的唐人街位于曼彻斯特市中心,中国学生生活尤其方便。
索尔福德大学地理位置索尔福德与曼彻斯特位于英格兰西北部。
去往英国其他地方均十分方便。
乘坐火车抵达伦敦仅需两小时。
从校园内的火车站乘坐直达列车仅需半小时即可抵达曼彻斯特国际机场。
而香港国际机场亦开设有直飞往曼彻斯特的航班。
2021年泰晤士世界大学排名前100名清单泰晤士报每年发布的全球大学排名,是留学生出国选择学校的重要参考,大家一定要提前进行准备了解。
跟着小编来一起看看2021年泰晤士世界大学排名前100名清单。
No.1 美国1.美国有很多顶级大学可供挑选,并且具有适当数量的私立与公立(州立)大学,很多都是国际一流的。
国际排名前50位的大学中,美国大学占大约20家,英国大约只有5-10所。
2.管理严格,提高自主独立意识和提高了学习的有效化。
3.专业齐全,商科及高精尖领域是申请的主要方向。
No.2 英国1.教育质量高:英国的教育制度历史悠久,已有700多年的发展历史,具有很强的实力和坚实的基础,学风十分严谨。
与美国大学相比,英国的高等院校更注重基础理论的研究和高新技术的开发,其研究成果在世界上享有盛誉,早有“发明在英国,应用在美国”之说。
2.学制短:在英国,获取学位的时间比绝大多数国家短。
普通专业,本科学位学制三年,硕士学位学制只有一年,甚至还有不到一年的短期学位,这在多数国家中是比较少见的。
3.高福利的学生待遇:如取得6个月以上签证的留学生均可享受免费的医疗服务。
No.3 加拿大虽然美国和英国两个国家排在、第二,但加拿大作为理想替代,吸引留学生的地位正在水涨船高,比如现在正在取代英国成为第二大受欢迎的留学目的地。
1.令人称赞的教育水平:加拿大作为世界上少数几个教育体系完善、教育水准高的国家之一,许多领域在世界范围内都处于领先地位。
2.工薪家庭也可以选择:加拿大留学一年的费用大约在15-20万人民币左右。
相比起美国、英国这类国家来讲,在老牌英文语系留学国家中都属于相对低廉的。
但跟低廉的费用相比,生活质量却并不比这些国家低。
3.较多的移民利好政策:因为地大物博,加拿大的国策就是鼓励留学生移民。
从加拿大境外申请技术移民一般要等4-5年,而针对境内的留学生则有非常宽松的移民政策,一般6-12个月就可以获得身份。
No.4 澳大利亚1.教学质量一流:澳大利亚当局对国内院校的教学水平要求严格,确保培养成绩优异的学生。
最新Times英国大学专业排名参考最新Times英国大学专业排名参考凯尔特研究 Celtic studies001剑桥大学University of Cambridge002班戈大学Bangor University003阿伯里斯特维斯大学Aberystwyth University 004卡迪夫大学Cardiff University005格拉斯哥大学University of Glasgow艺术&设计 Art and Design001牛津大学University of Oxford002格拉斯哥大学University of Glasgow003兰卡斯特大学Lancaster University004伦敦大学学院University College London004纽卡斯尔大学-英国Newcastle University-UK土地资源管理 Land and Property Management 001剑桥大学University of Cambridge002雷丁大学University of Reading003谢菲尔德哈莱姆大学Sheffield Hallam University 004伯明翰城市大学Birmingham City University 005阿尔斯特大学University of Ulster传播学/媒体研究 Communication and Media Studie 001华威大学The University of Warwick002埃克塞特大学University of Exeter003兰卡斯特大学Lancaster University004谢菲尔德大学The University of Sheffield005卡迪夫大学Cardiff University。
全球天文系最好的大学排名榜1. 斯坦福大学:美国斯坦福大学为全球领先的物理天文学研究中心,其物理天文学学科拥有在时间、太阳系、宇宙学和空间天文学等方面卓著成就。
该学校拥有四名诺贝尔奖得主,在物理天文学方面,以牛顿定律和电磁学为代表的发现和9个科学领域研究让斯坦福大学在物理天文学界享有极高声誉。
2. 加州大学伯克利分校:美国加州大学伯克利分校在全球物理天文学领域也一直披荆斩棘,其物理天文学学科拥有多项重大成就,曾经是美国最早出现的观测室,在红外、X射线天文研究领域取得了巨大的突破。
加州大学伯克利分校的物理天文学研究中心拥有6位诺贝尔奖获得者,影响全球研究实践。
3.耶鲁大学:美国耶鲁大学被公认为海外天文学研究中心之一,该大学不仅拥有优秀的教学质量,而且还拥有一流的设施条件,如全球最大的X射线望远镜,以及观测室和实验室,其与NASA和航天飞机机构有着密切的合作关系,经常参与全球最前沿的探测和实验。
4.加州大学洛杉矶分校:加州大学洛杉矶分校物理天文学部拥有超凡的经营能力,虽然学校的学术研究年龄不是很长,但学校的物理天文学研究中心取得了显著的成就,在宇宙学、空间天文学研究方面取得了重大突破,比如开发了小行星碰撞和X射线探测仪。
5.牛津大学:英国牛津大学作为欧洲老牌物理天文学研究中心,拥有超过500年的历史性学术研究,建立了可追溯至17世纪初的光谱学领域,是英国最早的物理天文学研究中心。
在空间天文学领域,该学校的研究成果也受到广泛的认可,被公认为有史以来研究最成功的学校之一。
6.芝加哥大学:美国芝加哥大学物理天文学研究院是全球重要的物理天文学研究中心之一,该学院拥有很多国内外知名的学者,其物理天文学学科拥有在宇宙学、太阳系、时间和空间研究等方面的巨大成就,被公认为在研究物理天文学方面最具有影响力的学校之一。
7.哥伦比亚大学:哥伦比亚大学物理天文学学科有着悠久而丰富的历史,其空间天文学学科在全球拥有极高的知名度,空间天文学学科具有独特的研究方向,包括太阳物理学、宇宙物理学、太阳黑子研究等,在空间天文学研究中一直保持着领先的地位。
2016泰晤士英国大学专业排名:数学《泰晤士报》(The Times)泰晤士大学排名是英国媒体中最早发布英国大学排名的单位,自1992年起每年发布英国大学排名。
排名依据和权重包括九项指标:学生满意度(15%),科研质量(15%),入学标准(10%),师生比(10%),生均经费(10%),设施和设备(10%),优秀学位获得率(10%),毕业生前景(10%),毕业率(10%)。
自2014版起,《泰晤士报》和《星期日泰晤士报》合并发布英国大学排名。
下面请看出国留学网为大家整理的2016泰晤士英国大学专业排名的数学专业排名详情,供大家参考。
数学数学源自于古希腊语,是研究数量、结构、变化以及空间模型等概念的一门学科。
透过抽象化和逻辑推理的使用,由计数、计算、量度和对物体形状及运动的观察中产生。
数学的基本要素是:逻辑和直观、分析和推理、共性和个性。
本专业要求学生系统学习数学和应用数学的基本理论和方法,受到严格的数学思维训练,掌握计算机的原理和运用手段,并通过教育理论课程和教学实践环节,形成良好的教师素养,培养从事数学教学基本能力和数学教育研究、数学教学研究、数学科学研究、数学实际应用等基本能力.排名学校名称教学质量学生体验研究质量入学标准毕业展望总得分1剑桥大学87.50% 86.30%60.70% 642 93.10% 1001牛津大学89.40% 88.80% 67.50% 628 86.50% 1003帝国理工学院81.30%88.00%59.70%61688.50%97.44圣安德鲁斯大学88.00%90.00%44.20% 546 87.80% 95.65华威大学81.40% 85.60% 55.80% 565 83.50% 94.66杜伦大学83.10% 86.50% 44.00% 589 84.20% 94.27巴斯大学86.10% 84.80%35.70%52387.30%92.98布里斯托大学76.20%81.70%57.30%52381.60%929兰卡斯特大学83.50%85.90%45.80%44684.80%91.810邓迪大学87.40%85.50%48.20% 45377.60% 91.511爱丁堡大学77.20% 85.60% 43.70% 51281.10% 90.712诺丁汉大学81.20%85.60%44.80%48878.00%90.613纽卡斯尔大学(英国)90.00%90.50%42779.10%90.514格拉斯哥大学80.20%83.50%41.40%46781.70%9015利兹大学79.60% 85.10% 42.00% 460 79.30% 89.616萨里大学85.90%86.60%43880.00% 89.416拉夫堡大学85.80% 89.20% 31.00% 41980.50% 89.418埃克塞特大学77.00%82.80%37.90%47482.70%89.219赫瑞瓦特大学85.00%83.70%41875.80%8919贝尔法斯特女王大学88.10%91.20%25.00%41878.40%8921伯明翰大学83.30%84.10%34.10%42181.70%88.922伦敦大学学院75.00%82.10%54274.50%88.823萨塞克斯大学82.10%87.50%28.50%36688.10%88.724卡迪夫大学81.90% 84.60% 31.60% 44078.10%8825基尔大学92.00% 92.50%36675.90%87.826斯凯莱德大学77.20%88.80%34.60%46374.20%87.727约克大学(英国)81.90%82.80%27.00%43879.20%87.427东安格利亚大学84.80%87.70%38174.30%87.429曼彻斯特大学76.50%82.30%44.30%46471.70%87.330伦敦政治经济学院68.50%76.00%28.70%55382.00%86.831雷丁大学83.50%84.60%35174.20%86.332利物浦希望大学90.20%94.00%8.80%30181.50%86.233谢菲尔德大学78.50%84.90%34.00%42770.80%85.933南安普敦大学68.70%79.30%43179.00%85.935伦敦大学国王学院76.30%78.80%37.10%46869.90%85.735肯特大学79.60% 85.40% 28.20% 33780.10% 85.737考文垂大学91.30% 94.00%30976.60% 85.638莱斯特大学74.50% 84.20% 25.00% 37883.40% 85.539斯旺西大学83.20%84.60%20.70%32681.50%85.440南威尔士大学90.80%86.80%35471.20%84.440诺森比亚大学85.70%90.30%16.70%36169.20%84.442赫特福德大学84.70%81.30%20.20%28280.00%8443西英格兰大学89.40%89.40%29673.70%83.944伦敦大学皇家霍洛威学院76.00%79.30%35.50%40666.40%83.645诺丁汉特伦特大学91.30%89.70%18.40%29864.10%83.446利物浦约翰摩尔斯大学86.20%87.50%32775.60%8346普利茅斯大学92.60%88.60%9.30%33663.50%8346阿伯丁大学72.70% 78.60% 32.00% 41469.00%8349利物浦大学73.90% 80.30%39468.80%82.850谢菲尔德哈莱姆大学88.10%91.60%*30373.60%82.751阿伯斯威大学82.80%81.30%19.40%34769.00%82.652哈德斯菲尔德大学90.50%83.80%31359.50%81.953布鲁内尔大学78.90%82.80%25.80%33364.20%81.554波尔顿大学97.10%90.60%*28061.00%81.455朴茨茅斯大学83.60%84.80%28570.40%81.355伦敦城市大学84.00%83.00%30.20%35852.60%81.357斯特林大学77.50%76.30%14.00%36672.40%81.258格林威治大学91.90%93.50%5.10%27759.40%8159阿斯顿大学74.00% 78.00% 21.70% 35070.10% 80.960伦敦大学玛丽女王学院73.70%76.00%30.30%37462.70%80.660切斯特大学78.70%78.10%7.10%30377.40% 80.662布莱顿大学80.60% 84.00% 6.40%29272.20% 80.563德比大学79.10%83.40%5.00%28174.00%80.164斯塔福德大学84.00%85.80%*20577.40%8065曼彻斯特都会大学84.30%83.60%5.60%33761.90%79.866埃塞克斯大学69.40%74.50%34.30%35862.70%79.767牛津布鲁克斯大学86.40%80.90%13.90% 34154.30% 79.468金斯顿大学72.50%73.00%*26865.90% 74.869伦敦都会大学82.70%82.80%13.50%21542.30%74。
英国大学排名第一篇:英国大学排名前十名在英国,大学的排名常常被视为衡量大学质量的重要指标之一。
以下是英国大学排名前十名:1. 牛津大学 (Oxford University)自12世纪创建伊始,牛津已经成为世界顶尖的大学之一,其研究和教学领域遍及各个学科。
这所大学有30多个学院,其传统和文化吸引了许多拥有优异教育背景的学子。
2. 剑桥大学 (University of Cambridge)剑桥大学的历史可以追溯到13世纪,也是英国最古老和最具声望的大学之一。
这所大学的学生和教授几乎涵盖了所有领域,包括科学、人文、工程、医学等等,其中有95个学科在2019年QS世界大学排名中进入了全球前10名。
3. 伦敦经济学院 (London School of Economics and Political Science)伦敦经济学院以其在经济和社会科学领域的研究和教学享誉全球,被誉为“欧洲最好的社会科学学院”之一。
本院的学生来自160多个国家,其学科涵盖了管理、经济、法律、社会学、政治学、哲学等领域。
4. 帝国理工学院 (Imperial College London)帝国理工学院是一所以科学、技术、工程和数学为主导的研究型大学,在欧洲乃至全球拥有极高的声望。
其重点领域包括工程、医学、自然科学和商学等科目。
5. 圣安德鲁斯大学 (University of St Andrews)圣安德鲁斯大学是苏格兰最古老的大学之一,自15世纪开办以来一直吸引着许多优秀的学生和教师。
其重要领域包括人文、自然科学、社会科学、以及商业和国际问题等领域。
6. 米德尔塞克斯大学 (Middlesex University)米德尔塞克斯大学在伦敦市北部哈罗区设有校区。
这所大学不仅在商科和法律领域非常出色,还为那些有兴趣追求艺术和设计等创意领域的学生提供了广泛的教育和支持。
7. 萨里大学 (University of Surrey)萨里大学成立于50年代,是英国一所公认的优秀大学,该校的教育与研究成就在国内外学术社区都有着良好的口碑。
英国前100所大学排名名单1 牛津大学Oxford2 剑桥大学Cambridge3 帝国理工学院Imperial College4 伦敦经济政治学院London School of Economics5 华威大学Warwick5 爱丁堡大学Edinburgh6 伦敦大学学院University College London7 圣安德鲁斯大学St Andrews9 约克大学York10 杜伦大学Durham10 布里斯托大学Bristol12 诺丁汉大学Nottingham13 巴斯大学Bath14 拉夫堡大学Loughborough15 伦敦大学亚非研究学院SOAS16 伦敦大学皇家霍洛威学院Royal Holloway16 伦敦大学国王学院King's College London16 曼切斯特大学Manchester19 纽卡斯尔大学Newcastle20 格拉斯哥大学Glasgow21 谢菲尔德大学Sheffield22 卡迪夫大学Cardiff23 伯明翰大学Birmingham24 莱斯特大学Leicester25 邓迪大学Dundee26 阿斯顿大学Aston26 南安普敦大学Southampton28 阿伯丁大学Aberdeen29 艾塞克斯大学Essex30 兰卡斯特大学Lancaster31 贝尔法斯特女王大学Queens, Belfast32 斯特拉思克莱德大学Strathclyde33 东英吉利大学East Anglia34 艾克斯特大学Exeter35 基尔大学Keele36 赫瑞-瓦特大学Heriot-Watt37 萨塞克斯大学Sussex38 利兹大学Leeds39 瑞丁大学Reading40 斯德灵大学Stirling41 利物浦大学Liverpool42 斯旺西大学Swansea43 布鲁内尔大学Brunel44 伦敦大学玛利皇后学院Queen Mary45 萨里大学Surrey46 坎特伯雷肯特大学Kent47 布拉德福德大学Bradford47 赫尔大学Hull49 诺桑比亚大学Northumbria50 阿伯瑞斯特威斯大学Aberystwyth51 威尔士大学卡迪夫学院UWIC, Cardiff52 威尔士大学兰彼得学院Lampeter53 牛津布鲁克斯大学Oxford Brookes54 伦敦大学金史密斯学院Goldsmiths College55 阿尔斯特大学Ulster55 城市大学City57 普利茅斯大学Plymouth58 班戈大学Bangor58 罗伯特高登大学Robert Gordon60 赫特福德郡大学Hertfordshire61 金斯顿大学Kingston62 诺丁汉特伦特大学Nottingham Trent62 桑德兰大学Sunderland64 西英格兰大学West of England65 伦敦艺术大学University of the Arts66 布莱顿大学Brighton67 菲尔德哈莱姆大学Sheffield Hallam68 萨尔福德大学Salford69 西敏寺大学Westminster70 萨里大学,鲁尔汉普顿Surrey Roehampton71 格拉摩根大学Glamorgan72 哈德斯菲尔德大学Huddersfield73 阿伯泰邓迪大学Abertay Dundee74 格拉斯哥卡利多尼亚大学Glasgow Caledonian75 曼切斯特城市大学Manchester Metropolitan76 佩斯利大学Paisley77 朴次茅斯大学Portsmouth78 英格兰中部大学Central England79 米都塞克斯大学Middlesex80 林肯大学Lincoln80 斯坦福郡大学Staffordshire82 纳皮尔大学Napier83 利物浦约翰摩尔斯大学Liverpool John Moores84 伍尔弗汉普敦大学Wolverhampton85 伯恩茅斯大学Bournemouth86 兰开夏郡中部大学Central Lancashire87 格洛斯特郡大学Gloucestershire88 考文垂大学Coventry89 德蒙福特大学De Montfort90 利兹城市大学Leeds Metropolitan91 卢顿大学Luton91 梯塞德大学Teesside93 威尔士大学新港学院UWCN, Newport94 英吉利理工大学Anglia95 南岸大学London South Bank96 德比大学Derby97 格林尼治大学Greenwich99 东伦敦大学East London100 泰晤士河谷大学Thames Valley。
2012年TIMES英国大学排名:英国大学综合排名【- 排名资讯】近日,备受关注的TIMES英国大学2012年综合排名与专业排名榜单终于揭晓。
牛津大学在该榜单上连续第十年蝉联了第一的宝座。
而帝国理工的第三位置则被伦敦政治经济(LSE)取代,这也是LSE近年来的最好排名。
以下是本次2012年综合排名的前60名榜单,供各位有意去英国留学的朋友参考。
2012年《TIMES》英国大学综合排名榜单:TrueRankName中文Student satisfaction 学生满意度Research qualityTrue研究质量Entry standardsTrueTrueTrueTrueTrueTrue 入学标准Score1University of Oxford牛津大学864.005361000.002University of Cambridge剑桥大学844.10559968.003London School of Economics and Political Science伦敦政经学院743.60870.004Imperial College of Science, Technology and Medicine帝国理工773.00519835.005University College London伦敦大学学院78477819.006Durham University杜伦大学812.80487815.006University of St Andrews 圣安德鲁斯大学2.60485815.008University of Warwick 华威大学802.70480779.009Lancaster University兰卡斯特大学812.70407766.0010University of Exeter 艾克赛特大学832.60439762.0011University of York 约克大学822.70437759.0012University of Bath 巴斯大学802.20459745.0013University of Bristol 布里斯托大学772.80467740.0014University of Sussex 萨塞克斯大学812.40380731.0015University of Edinburgh 爱丁堡大学763.00442725.0016University of Nottingham 诺丁汉大学792.20428717.0017University of Sheffield 谢菲尔德大学812.50426715.0017University of Leicester 莱斯特大学841.90399715.0019Southampton University 南安普顿大学792.10427714.0020Loughborough University 拉夫堡大学852.30710.0021University of Buckingham 博克汉姆大学88n/a273708.0022University of Glasgow格拉斯哥大学83408705.0023School of Oriental and African Studies, London 伦敦大学亚非学院742.00423703.0024King’s College London伦敦大学国王学院2.20447700.0025Newcastle University纽卡斯尔大学802.00410695.0026University of Birmingham伯明翰大学792.20421693.0027University of East Anglia 东英吉利亚大学832.00386686.0028Royal Holloway, University of London 伦敦大学皇家霍洛威学院772.60381665.0029University of Surrey萨利大学771.90388663.0030University of Leeds利兹大学782.10408660.0031University of Liverpool 利物浦大学771.90401658.0032University of Manchester 曼彻斯特大学732.60422652.0033University of Reading雷丁大学792.10370649.0034University of Strathclyde 斯克莱德大学781.60394640.0035Cardiff University卡迪夫大学781.90406638.0036Aston University阿斯顿大学771.30370630.0037Queen Mary, University of London 伦敦大学玛丽皇后学院782.10628.0038Queen’s University, Belfast 女王大学771.80362619.0039University of Kent肯特大学79329613.0040University of Dundee 邓迪大学811.50353610.0041University of Essex 埃塞克斯大学2.10307607.0042University of Aberdeen 阿伯丁大学811.90332606.0043Aberystwyth University艾伯斯维斯大学841.90298604.0044Heriot-Watt University 赫瑞瓦特大学761.70335594.0045Keele University基尔大学801.20310589.0046University of Stirling 斯特灵大学791.30305576.0047City University London城市大学731.40361571.0048Oxford Brookes University 牛津布鲁克斯大学790.60314557.0049Swansea University斯旺西大学771.50314555.0050Goldsmiths, University of London 伦敦大学金斯密斯学院742.30327549.0051Brunel University布鲁内尔大学731.60325547.0052Robert Gordon University 罗伯特高等大学780.50295543.0053University of Hull赫尔大学811.10309539.0054University of Chichester 齐切斯特大学810.20530.0055University of Lincoln 林肯大学790.50289523.0056University of Ulster 艾斯特大学78266522.0057Bangor University班戈大学791.50288520.0058University of Plymouth 普利茅斯大学0.70297518.0059University of Huddersfield 哈德斯菲尔德大学770.20273511.0060Northumbria University诺桑比亚大学770.30300508.002011TIMES英国大学排名:语言学【- 排名资讯】RankInstitution Student satisfactionResearch quality Entry standards Graduate prospects Overall Score1Cambridge 剑桥大学87%3.1/9519 72.0% 100.0 2Oxford 牛津大学87%2.2/951779.0%99.53Queen Mary 玛丽女王大学86% 4.1/9 353 n/a95.54UCL 伦敦大学学院83%3.1/9 402 75.0% 94.35Edinburgh 爱丁堡大学76%3.9/9451 69.0% 93.46Cardiff 卡迪夫大学83%4.2/938061.0% 92.7 7Sheffield 谢菲尔德大学79%3.3/943262.0%90.08Essex 埃塞克斯大学75% 3.6/9 316 71.0% 87.0。
2022英国大学排名及优势专业介绍英国是一个教育大国也是一直以来的留学大国,大学院校林立而且不少大学都是大家耳熟能详的。
接下来将为大家介绍一下英国大学排名和这些大学的优势专业。
1、牛津大学世界QS第五,相比较去年下降了1名;优势:世界上现存第二古老的高等教育机构(第一古老的是博罗尼亚大学,位于意大利)。
2、剑桥大学QS排名第七,与去年持平;优势:书院联邦制;G6级精英大学,罗素大学集团之一,金三角名校;英语世界中第二古老的大学;全球最古老的出版社:剑桥大学出版社。
3、帝国理工学院QS排名第八位,比去年上升1位;优势:全称为帝国科学、技术与医学学院(imperial college of science,technology and medicine);世界最具有创立大学之一;罗素大学集团之一,欧洲研究型大学联盟之一,国际科学大学联盟之一,金三角名校之一,g5超级精英大学之一;与麻省理工、加州理工、苏黎世联邦理工并成为世界四大理工学院。
4、伦敦大学学院QS排名第十位,比去年下降了2位;优势:伦敦大学创校学院、罗素大学集团之一、欧洲研究型大学联盟之一、金三角名校、g5超级精英大学之一;全英第一所现代化大学。
5、爱丁堡大学QS世界排名第二十位,与去年持平;优势:苏格兰最高学府,英国老牌顶尖大学;罗素大学集团之一、欧洲科英布拉集团之一、欧洲研究型大学联盟之一、全球大学高研院联盟之一;英语世界第六古老的高等学府,全英最古老的的校报 the student。
6、曼彻斯特大学QS排名第二十七位,与去年持平;优势:红砖大学之首,罗素大学集团之一,英国最大的单一校址公立大学;藏书规模位居全英第三,仅次于牛津和剑桥。
7、伦敦大学国王学院QS排名第三十一位,比去年上升2位;优势:伦敦大学创校学院,罗素大学集团之一、科学与工程南联盟之一、国际大学气候联盟之一、金三角名校之一;英格兰第四古老的大学,全英第一所教授汉语的学院。
2021年英国⼤学times排名⼀览表 世界顶尖的名校在英国⾮常多,很多想要申请英国留学的学⽣不知道要怎么选校,选择英国⼤学可以参考⼀下2021年英国⼤学times排名,店铺介绍了相关内容,可以来看看。
⼀、2021年英国⼤学times排名 ⼆、英国留学需要学⽣具备什么条件 1.语⾔成绩优秀 ⾸先,既然是去店铺,不论如何基础的⼝语交流能⼒是必须要有的,⽽且要具备较强的学习能⼒,如果完全不懂英⽂去英国留学真的靠谱吗?不过所幸的是有⼀些语⾔预科班可以选择,申请留学时可以先在语⾔预科班读⼀定时间,待通过考核后在正式进⼊正课。
不过去英国留学具备较强的英⽂能⼒和语⾔考试成绩,才能更好的确保你留学更好的通过学业。
2.较强的适应能⼒ 店铺,去到⼀个完全陌⽣的国家,⾐⾷住⾏风⼟⼈情,中西⽂化差异都和⾃⼰的国王差异甚⼤,因此如果要去留学,就要具备良好的适应能⼒。
对于到英国留学,还是应该先学好语⾔接着要锻炼好⾃⼰的适应能⼒,毕竟是店铺,有良好的应英语能⼒才更加有利于留学⽣活,不过留学还是不建议盲⽬选择,毕竟留学不⼀定合适每个⼈,那么留学前不妨作个店铺评估。
留学前先明确⾃⾝情况,再去做留学的准备。
3.学术能⼒ 当然如果是打算申请⼀些专业性较强的专业,你如果⾃⾝本⾝就具备⼀定的学术能⼒,这样的申请⽆疑将会更加是如虎添翼,例如你有参加⼀些相关专业的学术竞技或者⽐赛等等的经历,这些经历都会给你起到很⼤的助⼒。
4.业余爱好 外国不像在国内,国内只要读好书就⾏了,外国虽然也会崇拜学霸,不过对于只会学习的⼈,外国也并不完全看好书呆⼦,⽽是更加会看好兴趣⼴泛的⼈,因此如果你有⼴泛的兴趣、爱好、和特长那么你在外国留学将会感到⾮常的愉快,并且交到很多朋友。
三、⾼中⽣留学英国途径 途径⼀:插读英国A-level课程+英国顶级名校。
适合⼈群:16周岁以上,具有优秀英语语⾔成绩的学⽣。
推荐原因:升名校⼏率⼤,中国学⽣中申到⽜津剑桥等英国top10的学⽣中⼤部分来⾃A-level。
关于TIMES英国大学的排名及最佳物理学和天文学专业的排名
近日,英国大学综合排名中文版(The Times and Sunday Times good university guide league table )新鲜出炉。
英国共有123所大学上榜,本次排名剑桥和牛津并列第一,其他学校排名变化显著,拉夫堡大学、利兹大学、苏塞克斯大学上升;而约克大学、布里斯托大学、莱斯特大学名次有所下降。
英国大学综合排名物理学和天文学专业排名根据5项指标进行综合评分,最终总分靠前的英国大学荣誉上榜。
评分指标分别是:1、学生的满意度;2、科研水平;3、入学分数;4、毕业率;5、总得分。
以下为2015年英国大学综合排名物理学和天文学专业排名:排名综合排名学校学生满意度科研水平录取成绩毕业率总得分11=University of Cambridge87.438.366586.6100.0215University of Birmingham91.133.355587.997.0310University of Bath89.736.751290.196.94=3University of St Andrews90.238.355582.096.74=12Lancaster
University94.740.052176.496.766Durham
University85.833.362184.495.571=University of Oxford84.231.763186.795.184Imperial College London81.935.060387.794.6922=University of
Nottingham87.038.350178.092.41028University of Manchester86.831.756080.092.2118University of Warwick82.926.755188.590.8127University of Exeter84.230.047689.390.61321University of Sheffield89.133.345778.290.31426University of Glasgow84.233.349281.990.11525University of Sussex87.830.043685.389.91619University of Bristol83.131.749082.589.11711University of Surrey81.225.043595.587.91822=University of Edinburgh76.135.052380.587.41920University of Leicester88.228.340780.487.22018University of Southampton84.428.345581.287.12127Cardiff
University87.120.046185.386.72236University of Liverpool84.331.742577.486.2239University College London77.533.351375.785.82479University of Hertfordshire88.428.337476.585.12538Queens University,Belfast85.023.341883.285.02616University of York84.128.344371.983.92741Heriot-Watt
University83.728.342572.283.22817University of Leeds80.026.744777.783.12944University of Aberdeen72.931.742383.882.73039University of Strathclyde87.516.742374.281.33152Nottingham Trent
University94.128.331359.781.13230University of Kent87.326.532570.080.63337Queen Mary,University of London85.527.440162.380.13429Kings College London80.023.346668.579.93534=Royal Holloway, University of London82.025.041465.979.03613Loughborough
University79.926.739068.578.73740Keele
University88.816.735466.077.43843Swansea
University77.823.336373.077.03958University of Hull89.820.034457.476.34077=University of Central Lancashire73.216.736580.074.541105University of Salford82.723.333358.574.24293Aberystwyth
University78.810.033075.672.44345University of Dundee89.7 38362.171.544118University of the West of Scotland65.46.7332 58.7
[关于TIMES英国大学的排名及最佳物理学和天文学专业的排名]。