邑大学专插本通信工程计算机网络真题
- 格式:docx
- 大小:13.38 KB
- 文档页数:2
第一章计算机网络基础习题(2006-09-15 21:02:23)一、填空题1.计算机网络是现代________技术与______技术密切组合的产物。
2.通信子网主要由_____和______组成。
3.局域网常用的拓扑结构有总线、_____、_____三种。
4.光纤的规格有_____和___两种。
5.计算机网络按网络的作用范围可分为_______、_______和_______三种。
6.计算机网络中常用的三种有线通信介质是_______、 _______、 _______。
7.局域网的英文缩写为_______,城域网的英文缩写为_______,广域网的英文缩写为_______。
8.双绞线有_______、 _______两种。
9.计算机网络的功能主要表现在硬件资源共享、 _______、 _______。
10.决定局域网特性的主要技术要素为_______、 _______、 _______。
二、选择题1.下列说法中哪个是正确的?A.网络中的计算机资源主要指服务器、路由器、通信线路与用户计算机B.网络中的计算机资源主要指计算机操作系统、数据库与应用软件C.网络中的计算机资源主要指计算机硬件、软件、数据D.网络中的计算机资源主要指Web服务器、数据库服务器与文件服务器2.计算机网络可分为三类,它们是A.Internet、Intranet、ExtranetB.广播式网络、移动网络、点——点式网络C.X.25、ATM、B—ISDNN、MAN、WAN3.拓扑设计是建设计算机网络的第一步。
它对网络的影响主要表现在:I.网络性能 II.系统可靠性 III.通信费用 IV.网络协议A.I、IIB.I、II和IIIC.I、II和IVD. III 、 IV4.下列说法中哪个是正确的?A.互联网计算机必须是个人计算机B.互联网计算机必须是工作站C.互联网计算机必须使用TCP/IP协议D.互联网计算机在相互通信时必须遵循相同的网络协议5.组建计算机网络的目的是实现连网计算机系统的A.硬件共享B.软件共享C.数据共享D.资源共享6.以下关于光纤特性的描述哪个是不正确的A.光纤是一种柔软、能传导广波的介质B.光纤通过内部的全反射来传输一束经过编码的光信号C.多条光纤组成一束,就构成一条光缆D.多模光纤的性能优于单模光纤7.一座大楼内的一个计算机网络系统,属于()A PANB LANC MAND WAN8.计算机网络中可以共享的资源包括()A硬件、软件、数据、通信信道 B 主机、外设、软件、通信信道C硬件、程序、数据、通信信道 D 主机、程序、数据、通信信道9.在星型局域网结构中,连接文件服务器与工作站的设备是()A调制解调器 B 交换器 C 路由器 D 集线器10.对局域网来说,网络控制的核心是()A工作站 B 网卡 C 网络服务器 D 网络互连设备三、简答题1.什么是计算机网络?计算机网络由什么组成?2.计算机网络的发展分哪几个阶段?每个阶段有什么特点?3.计算机多用户系统和网络系统有什么异同点?4.在计算机网络中,主要使用的传输介质是什么?5.常用计算机网络的拓扑结构有几种?6.计算机网络分成哪几种类型?试比较不同类型网络的特点。
专升本计算机基础网络试题及答案一、选择题1. 网络是指将大量计算机通过通信设备连接起来,实现资源共享和信息传递的一种电子化的社会化网络。
以下不属于网络的分类是:A. 局域网(LAN)B. 城域网(MAN)C. 广域网(WAN)D. 互联网(Internet)2. 当一台计算机发送数据到另一台计算机时,数据在传输过程中可能会出现错误。
以下哪种技术用于在数据传输中实现错误检测和纠正:A. TCP/IPB. UDPC. CRCD. IP3. 在现代网络中,最常用的网络协议是:A. HTTPB. FTPC. TCP/IPD. POP34. 在TCP/IP协议中,IP地址用于标识和定位计算机。
下列哪个IP 地址是私有IP地址:A. 192.168.1.100B. 172.16.1.100C. 10.0.0.100D. 216.58.217.465. DNS(Domain Name System)用于将域名解析为IP地址。
以下关于DNS的描述错误的是:A. DNS使用UDP协议进行通信B. DNS服务器通过递归查询来解析域名C. DNS记录域名和IP地址之间的映射关系D. 不同的顶级域名服务器负责解析不同的顶级域二、填空题1. 在计算机网络中,LAN是指__________________。
2. IP地址由______个字节组成,共______位。
3. 网络中实现主机之间可靠数据传输的协议是__________。
4. DHCP用于为计算机分配_____________。
5. HTTP协议建立在__________协议之上。
三、简答题1. TCP/IP协议族是Internet最基本、最广泛使用的一组协议。
简述TCP协议和IP协议的主要功能。
2. 简要介绍HTTP协议的工作原理以及常见的HTTP请求方法。
四、解答题1. 请使用CIDR表示法给出以下IP地址的子网掩码和网络地址:IP地址:192.168.1.100/242. 简述三次握手和四次挥手的过程,以及每个步骤的作用。
计算机网络与通信技术专升本试题精选专升本试题一:计算机网络基础试题描述:计算机网络基础是计算机网络与通信技术专业的一门核心课程,请根据以下试题进行回答。
1. 简要解释计算机网络的定义和作用。
计算机网络是指将多台计算机通过通信设备连接起来,实现信息传输和资源共享的系统。
计算机网络的作用包括实现数据传输、提供共享资源、提高工作效率、促进信息交流和扩展人际交往等。
2. 描述计算机网络的分类。
计算机网络可以按照规模划分为局域网(LAN)、城域网(MAN)、广域网(WAN)和因特网(Internet)。
- 局域网:范围通常在建筑物或校园内,用于连接局部区域内的计算机和设备。
- 城域网:范围通常在城市范围内,用于连接多个局域网。
- 广域网:范围通常超过城市范围,用于连接不同地区或国家的计算机和网络。
- 因特网:全球范围内的计算机网络,通过TCP/IP协议实现。
3. 解释OSI参考模型,并说明每个层次的功能。
OSI(Open System Interconnection)参考模型是计算机网络通信的标准模型,共有七个层次:- 第一层:物理层,负责传输比特流,将数据转换为电流、电压等形式进行传输。
- 第二层:数据链路层,负责差错检测和纠正,将比特流组装为数据帧。
- 第三层:网络层,负责寻址和路由选择,将数据帧封装为数据包并进行路由选择。
- 第四层:传输层,负责可靠的端到端传输,提供差错控制和流量控制。
- 第五层:会话层,负责建立、维护和终止会话连接。
- 第六层:表示层,负责数据格式的转换和加密解密等功能。
- 第七层:应用层,负责提供网络服务,如电子邮件、文件传输等。
专升本试题二:计算机网络安全试题描述:计算机网络安全是计算机网络与通信技术专业中的重要内容,请根据以下试题进行回答。
1. 解释计算机网络安全和隐私保护的概念。
计算机网络安全是指在计算机网络环境中,保护网络和网络资源免受非法访问、未授权使用、未经授权的修改和破坏等危害的综合技术措施。
计算机网络与通信试题(含答案)计算机网络与通信试题一、判断题1、WWW使用非线性网型结构来组织信息和浏览。
它使用超文本和超媒体等技术,能将文本、图形、声音、图像和视频综合在一起,形成多媒体文档,提供多媒体服务。
( 正确 )2、模块化是指解决一个复杂问题时自顶向下逐层把软件系统划分成若干模块的过程。
(正确 )3、计算机软件结构设计中划分模块时,尽量做到高内聚、低耦合,保持模块相对独立性,并以些原则优化初始的软件结构。
(正确)4、双绞线是目前广域网上最常用的传输介质,目前使用的双绞线是五类或超五类线,它由4对线组成,其中每对由两根带绝缘层的导线以螺旋形绞合在一起,这两条线使用时作一条通信线路。
( 错误 )5、当一台客户机需要另一台主机的IP地址时,一般它首先查询自己所在的DNS服务器,前提是这台服务器列在搜索次序的首位。
( 正确)6、计算机软件是组成计算机系统的两大部分之一,是能够在计算机上运行的程序,能够被计算机识别和处理的数据及与程序和数据相关的各种文档的统称。
(正确)7、计算机网络信息安全机制中加密是提供数据保密的基本方法,用加密方法和认证机制相结合,可提供数据的保密性和完整性。
( 正确)8、计算机网络信息安全中鉴别交换是在通信进程中,以双方互换约定信息方式确认实体身份机制。
(正确)9、在FTP客户连接服务器的整个过程中,数据传输通道是一直保持连接的,而控制信道是临时建立的。
( 错误 )10、SMTP协议是Internet上基于TCP/IP应用层协议,适用于主机之间电子邮件交换。
(正确)二、单项选择题在每小题列出的四个备选项中只有一个是符合题目要求的,请将其代码填写在题后的括号内。
错选、多选或未选均无分。
2、一座大楼内的一个计算机网络系统,属于( B )A、PANB、LANC、MAND、WAN3、计算机网络中可以共享的资源包括( C)A、硬件、软件、数据、通信信道B、主机、外设、软件、通信信道C、硬件、程序、数据、通信信道D、主机、程序、数据、通信信道4、网络协议主要要素为( C)A、数据格式、编码、信号电平B、数据格式、控制信息、速度匹配C、语法、语义、同步D、编码、控制信息、同步5、采用专用线路通信时,可以省去的通信阶段是(B )A、建立通信线路B、建立数据传输链路C、传送通信控制信号和数据D、双方确认通信结束6、通信系统必须具备的三个基本要素是(B )A、终端、电缆、计算机B、信号发生器、通信线路、信号接收设备C、信源、通信媒体、信宿D、终端、通信设施、接收设备7、以下不正确的是(D )。
计算机网络原理考试题(附答案)一、单选题(共100题,每题1分,共100分)1.假设分组长度L=1000B,链路带宽R=10Mbit/s,则所求传输延迟为A、8*10-6sB、1*10-6sC、8*10-4sD、1*10-4s正确答案:C2.love用凯撒密码加密后得到的密文是A、npxgB、psziC、ptujD、oryh正确答案:D3.一台主机可以拥有( )个IP地址。
A、多个B、1C、4D、2正确答案:A4.下列属于B类IP地址的是 ( )A、182 16018B、202 96 2095C、255 25500D、59 117 25 22正确答案:A5.下列路由算法中,属于动态路由选择算法的是()A、泛射路由选择算法B、基于流量的路由选择算法C、最短路由选择算法D、距离矢量路由选择算法正确答案:D6.TCP/IP是一组协议的代名词,一般来说IP提供()A、应用层服务B、网络层服务C、传输层服务D、物理层服务正确答案:B7.计算机网络中使用最广泛的交换技术是 ( )A、线路交换B、分组交换C、电路交换D、报文交换正确答案:B8.下列关于数据交换技术特点的说法中错误的是 ( )A、报文交换不能满足实时通信要求B、虚电路方式数据传送前要设置虚电路C、数据报方式中目的地要重组报文D、对于突发式的通信,电路交换最为合适正确答案:D9.任何一个拥有域名的主机,其域名与IP地址的映射关系等信息都存储在所在网络的A、默认域名服务器上B、权威域名服务器上C、中间域名服务器上D、顶级域名服务器上正确答案:B10.按照TCP端口号的使用规定,端口号小于256的端口为()A、常用端口B、预留端口C、客户端口D、临时端口正确答案:A11.在百度上浏览时,浏览器和WWW服务器之间传输网页使用的协议是A、AIPB、SOCKC、CFTPD、P2P正确答案:B12.C类IP地址可标识的最大主机数是A、1 2 8B、2 5 6C、2 5 4D、1 0 2 4正确答案:C13.TCP采用的数据传输单位是 ( )A、字节B、比特C、分组D、报文正确答案:A14.典型的用于创建数字签名的单向散列算法是A、RSAB、IDEAC、MD5D、SHA-1正确答案:D15.下列关于差错控制编码的说法错误的是()A、纠错码既能发现又能自动纠正差错B、ARQ方式必须用纠错码C、检错码指能够自动发现差错的编码D、奇偶校验码属于检错码正确答案:B16.下列不属于TCP/IP参考模型中网络互联层协议的是A、ICMPB、BGPC、SNMPD、OSPF正确答案:C17.分别用a-m共13个英文字母命名的域名服务器是()A、顶级域名服务器B、中间域名服务器C、根域名服务器D、权威域名服务器正确答案:C18.在以下的差错控制方式中,不需要差错编码的是A、前向纠错B、反馈校验C、检错重发D、检错丢弃正确答案:B19.UDP在计算校验和时,对所有参与运算的内容按( )位求和。
大学计算机网络技术试题计算机网络技术作为大学中一门重要的课程,涵盖了众多关键知识点。
以下是为大家整理的一套大学计算机网络技术试题,希望能帮助同学们更好地检验和巩固所学知识。
一、选择题(每题 3 分,共 30 分)1、在 OSI 参考模型中,负责将数据从一个节点传输到另一个节点的是()A 物理层B 数据链路层C 网络层D 传输层2、以下哪种网络拓扑结构的可靠性最高()A 星型B 总线型C 环型D 网状型3、 IP 地址 19216815 属于()类地址。
A AB BC CD D4、在 TCP/IP 协议簇中,UDP 协议工作在()A 应用层B 传输层C 网络层D 数据链路层5、以下哪种介质传输速率最快()A 双绞线B 同轴电缆C 光纤D 无线电波6、以太网中,冲突发生后,重传前的退避时间最大为()A 512μsB 512μsC 1024μsD 随机值7、下面哪个协议用于将 IP 地址转换为 MAC 地址()A ARPB RARPC ICMPD IGMP8、在网络中,实现不同网络之间互联的设备是()A 路由器B 交换机C 网桥D 集线器9、 HTTP 协议的默认端口号是()A 21B 23C 80D 11010、下面哪种加密算法属于对称加密算法()A RSAB DESC DSAD ECC二、填空题(每题 3 分,共 30 分)1、计算机网络按覆盖范围可分为_____、_____和_____。
2、网络协议的三要素是_____、_____和_____。
3、 TCP 协议的三次握手过程中,第二次握手时,服务器向客户端发送的标志位是_____。
4、常见的网络操作系统有_____、_____和_____。
5、子网掩码为 255255255192,该子网最多可容纳_____台主机。
6、在 DNS 系统中,顶级域名 edu 代表_____。
7、网络安全的主要目标是实现信息的_____、_____、_____和可用性。
计算机网络技术基础试卷1一、选择题(每题 3 分,共 30 分)1、在计算机网络中,能将异种网络互联起来,实现不同网络协议相互转换的网络设备是()。
A 集线器B 路由器C 网关D 网桥2、以下不属于网络拓扑结构的是()。
A 星型B 总线型C 环型D 流线型3、在 OSI 参考模型中,负责数据链路层差错校验的是()。
A 物理层B 数据链路层C 网络层D 传输层4、 IP 地址 19216811 属于()类地址。
A AB BC CD D5、以下传输介质中,抗干扰能力最强的是()。
A 双绞线B 同轴电缆C 光纤D 无线6、在 TCP/IP 协议簇中,UDP 协议工作在()。
A 应用层B 传输层C 网络层D 数据链路层7、以太网中,数据帧的最小长度是()字节。
A 46B 64C 1518D 10248、以下网络协议中,用于电子邮件发送的是()。
A HTTPB FTPC SMTPD POP39、在网络中,实现域名到 IP 地址转换的是()。
A DNSB DHCPC WINSD IIS10、网络防火墙的主要作用是()。
A 防止网络病毒B 防止黑客攻击C 防止数据丢失D 以上都是二、填空题(每题 3 分,共 30 分)1、计算机网络按覆盖范围可分为_____、_____和_____。
2、常见的网络传输介质有_____、_____、_____等。
3、 TCP/IP 协议簇包括_____、_____、_____、_____四层。
4、网络中的 IP 地址分为_____和_____两类。
5、网络操作系统主要有_____、_____和_____。
6、网络安全的主要威胁有_____、_____、_____等。
7、以太网的介质访问控制方式是_____。
8、无线局域网常用的标准有_____、_____。
9、常见的网络服务有_____、_____、_____等。
10、网络管理的功能包括_____、_____、_____、_____和_____。
计算机网络原理试题含参考答案一、单选题(共IOO题,每题1分,共100分)1、“涉及数据及控制信息的格式、编码及信号电平等”的网络协议要素是A、语法B、语义C、标准D、定时正确答案:A2、允许动态地分配传输介质时间片的多路复用技术是A、同步时分多路复用B、频分多路复用C、异步时分多路复用D、波分多路复用正确答案:C3、指明利用接口传输比特流的全过程以及各项用于传输事件发生的合法顺序的物理层接口特性是A、电气特性B、规程特性C、机械特性D、功能特性正确答案:B4、UDP协议对应于A、网络层B> 会话层C、数据链路层D、传输层正确答案:D5、为了使WAP能访问因特网,其采用的传输层协议是A、WDPB、WMLC、 HTTPD、IEEE 802. 11正确答案:A6、在HDLC协议中,用于提供对链路的建立、拆除以及多种控制的帧是A、无编号帧B、信息帧C、命令帧D、监控帧正确答案:A7、由Internet端口号分配机构(IANA)管理的端口范围是A、1〜1023B、1024〜5000C、5000-8000D、 8000〜65535正确答案:A8、OSl参考模型中的协议数据单元PDU在应用层中被称为A、帧B、报文C、包D、位流正确答案:B9、无线局域网中为实现传输介质共享而采用的协议是A、CSMΛ / CAB、F, TPC、CSMA / CDD、SDP正确答案:A10、能够使WAP利用TCP/IP访问因特网的协议是As WMLB、IEEE802. 11C、WDPD、蓝牙协议正确答案:C11、仅工作在数据链路层的互连设备是A、网桥B、转发器C、路由器D N网关正确答案:A12、下列各组设备中属于网间连接器的是A、转发器、路由器、网关、交换机B、转发器、网桥、路由器、交换机C、网桥、路由器、网关、交换机D、转发器、网桥、路由器、网关正确答案:D13、称为“数字摘要法”的数字签名方法是A、HaSh签名B、RSA签名C、DSS签名D、DES签名正确答案:A14、最典型、最基本的网络应用结构是A、层次结构B、C/S结构C、纯P2P结构D^混合结构正确答案:B15、远程登录协议TELNET使用的默认端口号是A、25B、21C、80D、23正确答案:D16、ADSL调制解调器采用的主要调制方式是A、ASKB、FSKC、PSKD、QAM正确答案:D17、UDP数据报首部不包括的字段是A、端口号B、长度C、校验和D、序号正确答案:D18、OSI参考模型所含的三级抽象中不包括A、实现描述B、协议规范C、体系结构D、服务定义正确答案:A19、若利用电平的变化与否表示信息,且相邻脉冲用电平有跳变表示1, 无跳变表示0,则该编码类型属于A、 AMl 码B、差分码C、米勒码D、归零码正确答案:B20、IPv6规定的IP地址长度是A、64比特B、256比特C、128比特D、32比特正确答案:C21、下列网络互连设备中,属于最典型的网络层设备是A、路由器B、交换机C、中继器D、集线器正确答案:A22、局域网操作系统分为面向任务型和A、基础型B、存储型C、常用型D、通用型正确答案:D23、下列网络协议中使用端口号“110”的是A、SMTPB、FTPC、POP3D、DNS正确答案:C24、OSl参考模型中网络层的协议数据单元称为A、报文B、帧C、信元D、分组正确答案:D25、DTE-DCE接口标准X. 21的机械特性采用A、8芯标准连接器B、9芯标准连接器C、15芯标准连接器D、25芯标准连接器正确答案:C26、逻辑链路控制与适应协议(L2CAP)位于A、电话控制协议层之上B、核心协议层之上C、基带协议层之上D、电缆替代协议层之上正确答案:C27、SMTP所使用的端口号为A、IlOB、20C、25D、21正确答案:C28、可以作为IPv6数据报源地址和目的地址的地址类型是A、单播地址B、多播地址C、任播地址D、组播地址正确答案:A29、不需要基站,没有固定路由器的移动通信模式是A、DDNB、V LANC、WAPDs Ad hoc正确答案:D30、通信网络采用的主要传输方式为A、端到端方式和点到点方式B、广播方式和端到端方式C、单播方式和广播方式D、广播方式和点到点方式正确答案:D31、下列协议中不属于TCP/IP参考模型互连层协议的是A、 ICMPB、UDPC、RARPD、ARP正确答案:B32、曼彻斯特编码采用的同步方法是A、群同步B、自同步C、外同步D、字符同步正确答案:B33、规定了信号的电平、脉宽、允许的数据传输速率和最大传输距离的物理层特性是A、机械特性B、电气特性C、规程特性D、功能特性正确答案:B34、构成Internet重要基础的最典型的分组交换设备是A、路由器和交换机B、集线器和交换机C、交换机和服务器D、路由器和中继器正确答案:A35、关于令牌环网的表述错误的是A、令牌环网中采用令牌实现多路访问控制B、由于环路中的令牌数有限,因此很少出现冲突C、令牌丢失和数据帧无法撤销是网中最严重的错误D、令牌本身就是位串,是一种特殊的帧正确答案:B36、通信电缆采用屏蔽的好处是A、减小信号衰减B、减小电缆阻抗C、减小电磁辐射干扰D、提高电缆的抗拉强度正确答案:C37、网络协议中涉及用于协调与差错处理的控制信息的要素是A、编码B、定时C、语义D、语法正确答案:C38、TCPfiP参考模型的核心层是A、应用层B、网络互联层C、传输层D、网络接口层正确答案:B39、从保证质量和避免拥塞的角度,虚电路的优势是A、易于实现资源分配B、可以提前预留资源C、可以终止失效路由D、分组可以沿虚电路建立路径正确答案:B40、下列关于ATM网络的叙述中错误的是A、在信元交换之前要建立虚连接B、ATM采用的是分组交换技术C、ATM信元的长度固定为53字节D、交换节点只参与链路层工作正确答案:D41、下列关于通信服务的说法错误的是A、面向连接服务在数据传输过程前必须建立、维护和释放连接B、无连接服务中在数据传输过程不需要建立、维护和释放连接C、面向连接数据传输因收发数据顺序改变故通信效率不高D、通信服务分为面向连接服务和无连接服务正确答案:C42、计算机网络中使用最广泛的交换技术是A、分组交换B、报文交换C、电路交换D、线路交换正确答案:A43、若传输1000字节的二进制数时出错的位数为4比特,则该传输时的误码率为A、0. 5x10-4B、4x10C、4x10Ds 0.5x10-3正确答案:D44、下列网络协议中提供不可靠的用户数据报传送服务的是A、ARPB、TCPC、DNSD、UDP正确答案:D45、一种不需要基站、没有固定路由器的网络是A、CDPDB、WLANC、Ad HocD、WAP正确答案:C46> IPv6将报文头部的字段数从IPv4的13个减少到A、8个B、6个C、7个D、9个正确答案:C47、局域网IEEE 802标准中采用的帧同步方法是A、字符填充的首尾定界符法B、字节计数法C、违法编码法D、比特填充的首尾标志法正确答案:C48、在Irlternet中,路由器的路由表通常包含A、目的网络和到达该网络的完整路径B、所有目的主机和到达该主机的完整路径C、目的网络和到达该网络的下一个路由器的IP地址D、互联网中所有路由器的地址正确答案:C49、采用集中式通信控制策略的网络拓扑是A^星形拓扑B、网形拓扑C、总线拓扑D、环形拓扑正确答案:A50、在TCP/IP网络中,站点发送ARP请求所用的方式是A、单播B、组播C、转播D、广播正确答案:D51、按照网络的交换方式划分的网络类型中不包括A、分组交换网B、报文交换网C、虚拟交换网D、电路交换网正确答案:C52> Internet标准的外部网关协议是A、OSPFB、BGPC、EGPD、RIP正确答案:B53、下列关于网络互连设备的正确描述是A、路由器和网关都具备协议转换功能B、网关是数据链路层的互连设备C、中继器和网桥都具备纠错功能D、网桥不具备路由选择功能正确答案:A54、现代计算机网络通常使用的路由算法是A、最短路由选择算法B、基于流量的路由选择算法C、静态路由选择算法D、动态路由选择算法正确答案:D55、在接收端发现码元错误的位置并加以纠正的差错控制方法称为A、反馈重发B、G O. BACK-NC、前向纠错D、选择重传正确答案:C56、在以下的差错控制方式中,不需要差错编码的是A、前向纠错B、检错丢弃c›反馈校验D、检错重发正确答案:C57、下列关于交换技术的说法中错误的是A、报文交换不能满足实时通信B、报文交换的电路利用率高C、电路交换适用于猝发式通信D、分组交换适用于交互式通信正确答案:C58、异步时分多路复用TDM技术中的时间片分配策略是A、预先分配但不固定B、预先分配固定不变C、动态分配随时可变D、动态分配固定不变正确答案:C59、奈奎斯特公式表征的是通信信道的Λ^信噪比B、数据传输能力C、数据传输频率D、误码率正确答案:B60、关于虚拟专用网VPN,说法错误的是A、VPN可同时使用IPSeC技术和SSL协议B、VPN可以实现与专用网类似的功能C、VPN的实现使用了隧道技术和数据加密D、VPN建立的安全通道独占网络资源正确答案:D61、对于采用四种相移的正交相移键控QPSK调制方法,2400波特线路的数据传输率为A N 4 800bpsB、 7 200bpsC N 1 200bpsD、 9 600bps正确答案:A62、下列网络互连设备(网间连接器)中只起到扩展网段距离作用的是A、路由器B、网桥C、转发器D、网关正确答案:C63、与普通的令牌环相比,FDDl能够更加有效工作的原因是A、不需要定时器B、得到令牌的结点可以发送多个帧C、取消了帧格式中的AC字段D、增加了优先级和预留选项正确答案:B64、目前使用最广泛的串行物理接口标准是A、EIA RS-232CB、E IA RS-422C、EIA RS-423D、EIA RS-449正确答案:A65、DNS协议主要用于实现A、域名到IP地址的映射B、IP地址到域名的映射C、域名到物理地址的映射D、物理地址到域名的映射正确答案:A66、以下关于差错控制编码的正确说法是A、FEC方式必须用检错码B、奇偶校验码是使用广泛的纠错码C、循环冗余码属于纠错码D、检错码指能自动发现差错的编码正确答案:D67、IPv6把IP地址长度增加到了A、32比特B、128比特C、64比特D、256比特正确答案:B68、因特网中完成电子邮件的编辑、收取和阅读等功能的是A、POP3B、邮件传输代理C、 IMAPD、用户代理程序正确答案:D69、智能大厦及计算机网络的信息基础设施是A、通信自动化B、现代通信网络C、结构化综合布线D、楼宇自动化正确答案:C70、对于IOMbps的基带CSMA/CD网的MAC帧的最小和最大总长度分别为A、0和1500字节B、46和1518字节C、0和1518字节D、64和1518字节正确答案:D71、在广播式网络中所发送报文的目的地址不包括A、广播地址B、单播地址C、主播地址D、多播地址正确答案:C72、若IEEE802. 3 MAC帧的目的地址为单个地址,则该帧的地址字段DAA、最高位为“1”B、为全TC、最高位为“0”D、为全“0”正确答案:C73、未来通信网向宽带、大容量发展的优选方案是A、帧中继网B、无线局域网C、多媒体网络D、全光网络正确答案:D74、若主机要对因特网上的一个域名进行解析,而本地域名服务器无法解析时,首先求助于A、根域名服务器B、上层域名服务器C、代理域名服务器D、顶级域名服务器正确答案:A75、规定DTE与DCE接口线的信号电平、发送器输出一阻抗的物理层特性属于A、机械特性B、电气特性C、功能特性D、规程特性正确答案:B76、当某个分组在输出链路发送时,从发送第一位开始到发送完最后一位为止所用的时间称为A、处理时延B、排队时延C、传播时延D、传输时延正确答案:D77、广域网WAN 一般采用A、“广播”传输方式B、“无线”传输方式C、“光纤”传输方式D、“存储一转发”传输方式正确答案:D78、虚电路网络是一种A、数据报网络B、报文交换网络C、电路交换网络D、分组交换网络正确答案:D79、CRC校验在接收端发现差错后采取的措施是A、自动纠错B、报告上层协议C、反馈重发D、重新生成原始数据正确答案:C80、局域网参考模型中可提供差错恢复和流量控制功能的是A、有确认无连接服务B、面向连接服务C、无确认无连接服务D、无连接服务正确答案:B81、划分虚拟局域网的方法中不包括A、按IP地址划分B、按交换端口号划分C、按MAC地址划分D、按第3层协议划分正确答案:A82、HDLC的帧类型中不包括Λ^信息帧B、检测帧C、监控帧Ds无编号帧正确答案:B83、防止数据不受主动攻击(数据的伪造和变动)的保护措施称为A、报文认证B、公钥加密C、数字签名D、报文摘要正确答案:A84、在网络层实现网络互连的设备是A、集线器B、中继器C、交换机D、路由器正确答案:D85、为预防拥塞在网络的传输层上可采取的策略是A、选择路由算法B、分组排队策略C、确定超时策略D、分组丢弃策略正确答案:C86、以信息的保密性作为攻击目标,非授权用户通过某种手段获得对系统资源访问的网络攻击形式称为A、伪造B、中断C、截获D、修改正确答案:C87、TCP / IP参考模型中负责应用进程之间端一端通信的层次是A、应用层B、传输层C、互连层D、主机一网络层正确答案:B88、下列关于“面向连接服务”特点的叙述中错误的是A、通信协议复杂通信效率不高B、收发数据的顺序不变C、每个分组要带目的节点地址D、传输数据前建立连接正确答案:C89、为进行数据传输,在网络的源节点和目的节点之间先建立逻辑通路的数据交换方式是A、报文交换B、虚电路分组交换C、电路交换D、数据报分组交换正确答案:B90、无线应用协议WAP的特点是A、支持手机上网B、不需要基站C、基于分组交换D、无固定路由器正确答案:A91、当IEEE802.3MAC帧中的目的地址字段为全'T 时,表示Λ^单个地址B、组地址C、广播地址D、局部地址正确答案:C92、OSl参考模型中,在层的实体之间传送的比特组称为A、数据单元B、地址C、端口D、服务原语正确答案:A93、IEEE802.5 规程定义了A、令牌总线网B、令牌环网C、 FDDI 网D、以太网正确答案:B94、设码字中的信息位为8位,外加一位冗余位,则编码率为A、9/8B、1/8C、1/9D、8/9正确答案:D95、HTTP报文中最常见的请求方法是A、PUTB、HEADC、GETD、 POST正确答案:C96、下列关于分组交换的正确描述是A、分组交换中对分组的长度没有限制B、数据报方式中允许分组乱序到达目的地C、数据报方式比虚电路方式更适合实时数据交换D、虚电路方式中不需要路由选择正确答案:B97、规定了接口信号的来源、作用以及与其他信号之间关系的物理层特性是A、电器特性B、规程特性C、功能特性D、机械特性正确答案:C98、对基于不可靠传输信道设计可靠数据传输协议时所采取的措施中不包括A、确认B、重传C、差错控制D、拥塞控制正确答案:D99、下列关于ATM网络特征的叙述中错误的是A、ATM交换是一种快速交换B、ATM网络支持无连接的信元交换C、ATM采用基于信元的分组交换技术D、ATM网络支持多媒体传输的应用正确答案:B100>首次在ARPANET上使用的网络交换方式是A、电路交换B、报文交换C、分组交换D、虚拟交换正确答案:C。
20XX年复习资料大学复习资料专业:班级:科目老师:日期:计算机网络技术试题第一部分选择题一、单项选择题(本大题共20XX小题,每小题1分,共20XX分)在每小题列出的四个选项中只有一个选项是符合题目要求的,请将正确选项前的字母填在题后的括号内。
1.采用全双工通信方式,数据传输的方向性结构为( )A.可以在两个方向上同时传输B.只能在一个方向上传输C.可以在两个方向上传输,但不能同时进行D.以上均不对2.采用异步传输方式,设数据位为7位,1位校验位,1位停止位,则其通信效率为( )A. 30%B. 70%C. 80%D.20XX%3.T1载波的数据传输率为( )A. 1MbpsB.20XXXXMbpsC. 2.20XXXX8MbpsD.1.544Mbps4.采用相位幅度调制PAM技术,可以提高数据传输速率,例如采用8种相位,每种相位取2种幅度值,可使一个码元表示的二进制数的位数为( )A. 2位B. 8位C. 20XXXX位D. 4位5.若网络形状是由站点和连接站点的链路组成的一个闭合环,则称这种拓扑结构为( )A.星形拓扑B.总线拓扑C.环形拓扑D.树形拓扑6.采用海明码纠正一位差错,若信息位为4位,则冗余位至少应为( )A. 2位B. 3位C. 5位D. 4位7.在RS-232C接口信号中,数据终端就绪(DTR)信号的连接方向为( )A. DTE→DCEB. DCE→DTEC. DCE→DCED. DTE→DTE8.RS—232C的机械特性规定使用的连接器类型为( )A. DB—20XXXX连接器B.DB—25连接器C. DB—20XX连接器D. RJ—45连接器9.采用AT命令集对MODEM进行编程设置,现要让MODEM完成“用音频先拨外线(拨0),然后停顿2秒再拨62753321”的操作,则应向MODEM发出的AT命令为( )A. ATDP0,62753321B. ATDT,62753321C. ATDT0,62753321D.ATDT20XXXX6275332120XXXX.RS—232C的电气特性规定逻辑“1”的电平范围分别为( )A. +5V至+20XXXXVB. -5V 至-20XXXXVC. 0V至+5VD. 0V至-5V20XXXX.若BSC帧的数据段中出现字符串“A DLE STX”,则字符填充后的输出为( )A. A DLE STX STXB. A A DLE STXC. A DLE DLE STXD. A DLE DLE DLE STX20XXXX.若HDLC帧的数据段中出现比特串“020XXXX20XXXX20XXXX20XXXX01”,则比特填充后的输出为( )A.020XXXX020XXXX20XXXX20XXXX01 B.020XXXX20XXXX20XXXX20XXXX001C.020XXXX20XXXX20XXXX0XX20XXXX01 D.020XXXX20XXXX20XXXX20XXXX020XXXX20XXXX.对于无序接收的滑动窗口协议,若序号位数为n,则发送窗口最大尺寸为( )A. 2n-1B. 2nC. 2n-1D.2n-120XXXX.以下各项中,不是数据报操作特点的是( )A.每个分组自身携带有足够的信息,它的传送是被单独处理的B.在整个传送过程中,不需建立虚电路C.使所有分组按顺序到达目的端系统D.网络节点要为每个分组做出路由选择20XXXX.TCP/IP体系结构中的TCP和IP所提供的服务分别为( )A.链路层服务和网络层服务B.网络层服务和运输层服务C.运输层服务和应用层服务D.运输层服务和网络层服务20XXXX.对于基带CSMA/CD而言,为了确保发送站点在传输时能检测到可能存在的冲突,数据帧的传输时延至少要等于信号传播时延的( )A. 1倍B. 2倍C. 4倍D. 2.5倍20XXXX.以下各项中,是令牌总线媒体访问控制方法的标准是( )A. IEEE820XXXX.3B. IEEE820XXXX.4C. IEEE820XXXX.6D. IEEE820XXXX.520XXXX.采用曼彻斯特编码,20XXXX0Mbps传输速率所需要的调制速率为( )A. 20XX0MBaudB.400MBaudC. 50MBaudD.20XXXX0MBaud20XXXX.若信道的复用是以信息在一帧中的时间位置(时隙)来区分,不需要另外的信息头来标志信息的身分,则这种复用方式为( )A.异步时分复用B.频分多路复用C.同步时分复用D.以上均不对20XX.由于帧中继可以使用链路层来实现复用和转接,所以帧中继网中间节点中只有( )A.物理层和链路层B.链路层和网络层C.物理层和网络层D.网络层和运输层第二部分非选择题二、填空题(本大题共20XXXX小题,每空0.5分,共20XX分)21.计算机网络的发展和演变可概括为_______、_______和开放式标准化网络三个阶段。
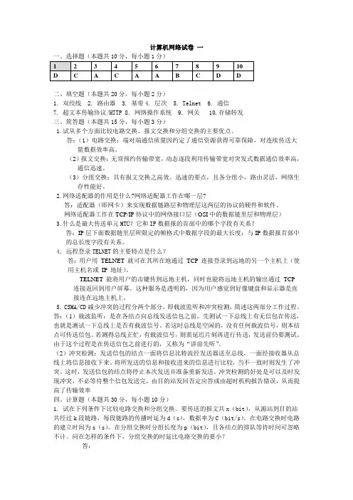
计算机网络试卷一一、选择题(本题共10分,每小题1分)1 2 3 4 5 6 7 8 9 10D C A C A A B C D D二、填空题(本题共20分,每小题2分)1. 双绞线2. 路由器3. 基带4. 层次5. Telnet6. 通信7. 超文本传输协议/HTTP 8. 网络操作系统 9. 网关 10.存储转发三、简答题(本题共15分,每小题3分)1.试从多个方面比较电路交换、报文交换和分组交换的主要优点。
答:(1)电路交换:端对端通信质量因约定了通信资源获得可靠保障,对连续传送大量数据效率高。
(2)报文交换:无须预约传输带宽,动态逐段利用传输带宽对突发式数据通信效率高,通信迅速。
(3)分组交换:具有报文交换之高效、迅速的要点,且各分组小,路由灵活,网络生存性能好。
2.网络适配器的作用是什么?网络适配器工作在哪一层?答:适配器(即网卡)来实现数据链路层和物理层这两层的协议的硬件和软件。
网络适配器工作在TCP/IP协议中的网络接口层(OSI中的数据链里层和物理层)3.什么是最大传送单元MTU?它和IP数据报的首部中的哪个字段有关系?答:IP层下面数据链里层所限定的帧格式中数据字段的最大长度;与IP数据报首部中的总长度字段有关系。
4.远程登录TELNET的主要特点是什么?答:用户用TELNET 就可在其所在地通过TCP 连接登录到远地的另一个主机上(使用主机名或IP 地址)。
TELNET 能将用户的击键传到远地主机,同时也能将远地主机的输出通过TCP连接返回到用户屏幕。
这种服务是透明的,因为用户感觉到好像键盘和显示器是直接连在远地主机上。
5. CSMA/CD减少冲突的过程分两个部分,即载波监听和冲突检测,简述这两部分工作过程。
答:(1)载波监听:是在各结点向总线发送信包之前,先测试一下总线上有无信包在传送,也就是测试一下总线上是否有载波信号。
若这时总线是空闲的,没有任何载波信号,则本结点可传送信包。
物理与电信工程学院通信工程函授本科考试《计算机网络》试卷(A)年级班级姓名学号成绩一、单项选择题(在每小题的四个备选答案中,选出一个正确答案,并将正确答案的序号填在题前的括号内。
每小题1.5分,共30分)(B )1、下面_______不是常用的反病毒程序。
A.Norton Virus B.Scandisk C.金山毒霸 D.360安全卫士(B )2、随着微型计算机的广泛应用,大量的微型计算机是通过局域网连入广域网,而局域网与广域网的互连是通过 _______ 实现的。
A. 通信子网B. 路由器C. 城域网D. 电话交换网(C )3、下面_______不是网络拓扑结构。
A.总线型B、星型C、立方形 D、网状型(B )4. 如果故障只影响一台工作站,应该检查网络的_______部分。
A、区段的路由器接口B、工作站的网卡和网线C、交换机和主干网D、软件配置错误(C )5.在TCP/IP协议中,UDP协议是一种 _______ 协议。
A. 主机-网络层B. 互联网络层C. 传输层D. 应用层(C )6、在ATM采用的分组交换中,一条物理链路可以建立若干条虚路径,一条虚路径中包含有多条虚电路,它们都有相同的虚路径标识符,所有同属一报文的信元将使用_______传输。
A.同一虚电路 B.同一虚路径 C.同一虚路径和虚电路 D.数据报(A )7、下列操作系统中,_______不属于网络操作系统。
A. Windows Server 2003B. UnixC. Windows XPD.Linux(B )8、交换式局域网的核心设备是 _______ 。
A. 集线器B. 交换机C. 中继器D. 路由器( C)9、完成路径选择功能是在OSI模型的____________。
A、物理层B、数据链路层C、网络层D、运输层( C )10 IEEE _______规范中,无线局域网被标准化。
A.802.3 B. 802.5 C. 802.11 D、802.4(A )11、在以太网中,为了扩充总线长度,在物理层上可以采用的最简单的方法是______。
计算机网络与通信专升本试题详解计算机网络与通信是计算机专业中重要的一门课程,广泛应用于互联网、通信等领域。
为了帮助大家更好地理解和掌握这门课程,以下将对计算机网络与通信专升本的试题进行详细解析。
1. 问:计算机网络是什么?它的主要功能是什么?答:计算机网络是指将多台计算机连接起来,通过通信介质实现信息的传输和共享的系统。
其主要功能包括数据传输、资源共享、分布式计算和通信协作等。
2. 问:什么是TCP/IP协议?它的作用是什么?举例说明。
答:TCP/IP协议是一种广泛应用于计算机网络的协议族,它包括TCP协议和IP协议。
TCP协议负责提供可靠的数据传输服务,而IP协议则负责实现数据的路由和传输。
例如,在互联网上,通过TCP/IP协议可以实现网页的浏览、邮件的发送和接收等操作。
3. 问:什么是IP地址?它的分类和分配方式是怎样的?答:IP地址是用于在计算机网络中唯一标识一个主机的地址。
根据地址的位数和网络规模的不同,IP地址被分为IPv4和IPv6两种类型。
其中,IPv4地址由32位二进制数组成,被分为A、B、C、D和E五类,根据网络的规模和需求进行分配。
而IPv6地址由128位二进制数组成,可以提供更多的地址空间。
4. 问:什么是网络协议?举例说明常见的网络协议。
答:网络协议是计算机网络中用于实现数据传输、通信和管理的规则和标准。
常见的网络协议包括HTTP协议、FTP协议和SMTP协议等。
其中,HTTP协议用于在客户端和服务器之间传输超文本;FTP协议用于在客户端和服务器之间传输文件;SMTP协议用于在邮件服务器之间传输邮件。
5. 问:什么是路由器?它的作用是什么?答:路由器是计算机网络中用于转发数据包的设备。
它通过查找路由表,将数据包从源主机转发到目标主机。
路由器的作用是实现网络之间的数据传输和路由选择,确保数据包能够正确到达目的地。
以上是对计算机网络与通信专升本试题的简单解析,希望能够帮助大家更好地理解和掌握这门课程。
2017五邑大学专插本通信工程计算机网络真题(含答案)・CAL・FENGHAI・(2020YEAR・YICAI)_JINGBIAN三次握手 B •四次握手 C ・一次握手 D •两次握手路由器采用RIP 协议,当发送数据包经过路由器(B )跳以后认为目的不可达。
五邑大学2017年通信工程(计算机网络)专业 本科插班生招生考试《计算机网络》试题填空题(每题2分,共20分)2•网络现在已经成为信息社会的命脉和发展知识经济的重要基础。
这里的“三网”是指电信网络、有线电视网络和计算机网络。
2.WAN 的中文名称是广域网。
3•以太网的MAC 地址长度是48 一位。
4•在OSI 参考模型中,最底层的是物理层,最顶层的是应用层° 5.UDP 数据报极为简单,其首部长度为 _。
6•网络层向上提供的是连接的服务。
7•网桥设备工作在数据链路一层。
8•速率达到或者超过100 Mb/s 的以太网成为面速以太网。
9•数据链路层的三个基本问题是封装成帧、透明传输和查错检测° 10•人们在上网过程中往往不用手动去配置IP 地址,在网络中有一个自动分配IP 地址的机制,这个机制的协议英文缩写为世巳。
选择题(毎题2分,共50分)在管理信息库mib ・2中,貝标识符是(B ) OA. 13.1.2.1,6B.13.1.6.2.1 C1.3.1.1.2,6 D.1.3.1,6.1.2 2. A. 以下IP 地址中,CA )杲可以在因特网上直接使用的地址。
202.96.1247 B.172.16.1.5 C10.10.10.1 D.192.168.0.12. 如果要设置交换机端口的IP 地址,则命令提示符应该是(D ) OA.Swich>B.Switch #C.Switch(config)D.Switch(config-if) #3. 町以使用 (B )设备实现Vian Z 间的数据交换。
A. 交换机B.三层交换机C.路山器D.网桥4. 在TCP 中,连接的建立采用(A )的方法QA. 5.A. 15B.16 C17 D.18FTP才开始时首先建立(B)°A. 数据连接B•服务器连接C•控制连接D•客户端连接7-模拟信号的最高频率是600HZ,采样频率取(C )值时,就可重构原信号的所有倍息。
通信网络知识试题(含参考答案)一、单选题(共40题,每题1分,共40分)1、以下关于二层交换机的描述,不正确的是()A、基于目的地址转发B、基于源地址学习C、解决了广播泛滥问题D、解决了冲突严重问题正确答案:C2、光接收机的灵敏度主要和()有关A、误码率B、噪声C、动态范围D、抖动正确答案:B3、广播风暴是如何产生的()A、站点太多,产生的广播报文太多B、存在环路的情况下,如果端口收到一个广播报文,则广播报文会复制从而产生广播风暴C、大量 ARP 报文产生D、交换机坏了,将所有的报文都广播正确答案:B4、《电力系统通信站安装工艺规范》规定,交流电源系统的各级过电压保护器件间连线距离小于()米时应设置有过压起阻隔作用的装置A、30B、10C、15D、20正确答案:C5、AU-AIS的告警含义是()A、H1、H2、H3及该VC4和高阶通道开销的所有字节内容为全1信号B、K2字节的最后3个比特内容是全1信号C、K2字节的最后3个比特内容是110信号D、H1、H2字节的内容是全1信号正确答案:A6、各省公司建设两套IMS核心网元,两套核心网元建议按照()方式部署,采用()容灾方式A、同城异地 1+1主备B、同省异市 1+1互备C、同城异地 1+1互备D、同省异市 1+1主备正确答案:B7、一个VLAN可以看做是一个()A、广播域B、冲突域C、管理域D、自治域正确答案:A8、OTN系统中的电层开销字节()不支持BIP8奇偶校验A、PMB、TCMiC、SMD、FAS正确答案:D9、ADSL信号是在()线路进行传送的A、同轴电缆B、双绞线C、以上都可D、光纤正确答案:B10、以下协议中支持可变长子网掩码(VLSM)和路由汇聚功能(Routeummarization)的是()A、RIPv1B、OSPFC、VTPD、IGRP正确答案:B11、在打开或绑扎光缆预留过程中,应避免因光缆扭曲变形造成()等故障A、纤芯大衰耗、断纤B、电杆倾斜C、预留架脱落D、终端拉线松动正确答案:A12、若内网中有对外网提供服务的邮件或FTP服务器,这些服务器的IP 地址需要采用()A、静态NATB、动态NATC、以上均可D、端口NAT正确答案:A13、OTN设备线路光纤最少要有几束光()A、0B、3C、1D、2正确答案:C14、OSPF的认证方式不包括下列选项中的()A、明文认证B、简单口令认证C、不认证D、MD5认证正确答案:A15、在ISDN业务中的基群速率接口30B+D中,D通道主要用于传送信令,其传送速率为()A、16Kbit/sB、4Kbit/sC、8Kbit/sD、64Kbit/s正确答案:D16、关于LTETDD帧结构,哪些说法是正确的()A、GP越小说明小区覆盖半径越大B、TDD上下行数据可以在同一频带内传输;可使用非成对频谱C、每一个半帧由8个常规子帧和DwPTS、GP和UpPTS三个特殊时隙构成D、每一个无线帧长度为10ms,由20个时隙构成正确答案:B17、100G在OTN层定义的交叉颗粒为()A、ODU1B、ODU2C、ODU4D、ODU3正确答案:C18、在20M带宽的条件下,TD-LTE网络的链路传输能力是()A、DL:150Mbps/UL:75MbpsB、DL:300Mbps/UL:100MbpsC、DL:100Mbps/UL:50MbpsD、DL:150Mbps/UL:50Mbps正确答案:C19、用于过滤路由信息以及为通过过滤的路由信息设置路有属性的是哪一个()A、route-policyB、as-path-filterC、ip-prefixD、policy-based-route正确答案:A20、STM-16级别的二纤双向复用段共享保护环中的ADM配置下,业务保护情况为()A、两个线路板互为备份;B、一个板中的一半容量用于保护另一板中的一半容量C、两个线路板一主一备D、两个线路板无任何关系.正确答案:B21、标准以太网使用()标准线缆A、10 BASE-2B、100 BASE-TC、10 BASE-5D、10 BASE-T正确答案:D22、传输网管采集程序出现问题,则下列哪个页面会出现提示()A、工况监视B、通信网络监视C、业务分类监D、监视信息统计正确答案:A23、下面()不是TMS系统告警规则包含的内容项A、告警等级重定义B、告警原因重定义C、告警过滤规则D、告警分类重定义正确答案:D24、波分系统中带增强型FEC功能的10Gbit/s系统,收端对信噪比的要求大于()A、20B、18C、22D、16正确答案:B25、在BGP邻居的建立过程中,如果TCP连接失败,那么BGP状态机会停留在哪个状态()A、ActiveB、OpenSendC、idleD、Established正确答案:A26、掺铒光纤的激光特性()A、主要由掺铒元素决定B、主要由入射光的工作波长决定C、主要由泵浦光源决定D、主要由起主介质作用的石英光纤决定正确答案:A27、OTU波长漂移的结果会让本通道光功率降低,并串绕相邻通道,使各波信噪比劣化,出现误码甚至中断业务,下面对波长漂移的原因描述,正确的描述是()A、合波器/分波器插损太大B、OTU接入信号(比如SDH)的波长首先漂移C、激光器散热片接触不良,激光器工作温度过高D、EDFA的增益不平坦,并且多级放大后增益不平坦积累后导致波长漂移正确答案:C28、某网络规模比较大,一部分交换机运行MSTP,另一部分交换机运行RSTP当运行MSTP协议的交换机检测到端口相邻的交换机运行在RSTP模式下,则此时该MSTP协议的交换机工作在何种模式下()A、STP模式B、RSTP模式C、以上都正确D、MSTP模式正确答案:B29、适时引入1000kV特高压输电,可为直流多馈入的受端电网提供坚强的()支撑,有利于从根本上解决500kV短路电流超标和输电能力低的问题A、电压和频率B、频率和有功C、电压和有功D、电压和无功正确答案:D30、从业务申请单中可拆分出()A、工作票B、缺陷单C、检修单D、方式单正确答案:D31、用以提高输电线路供电可靠性和电力系统运行稳定性的安全自动装置是()装置A、按频率自动减负荷B、备用电源自动投入C、自动重合闸D、自动并列正确答案:C32、在系统测试中,复用段保护环的倒换时间为()A、大于50msB、小于50msC、40msD、50ms正确答案:B33、关于动态路由协议中的路由ID描述错误的是()A、如果使用router-id命令手工配置了router-id,就使用该router-idB、router ID改变之后,各个协议的router ID就会改变,不需要额外的操作。
[试题分类]:专升本《计算机网络》_08001450[题型]:单选[分数]:21.某个部门(如军队、铁路等)为单位特殊业务工作的需要而建造的网络称为()。
A.公用网B.专用网C.因特网D.内联网答案:B2.下面哪个选项不是分组交换的特点 ( )。
A.为每一个分组独立地选择转发路由B.通信过程包括建立连接、交换数据、释放连接三个步骤C.在分组传输过程中动态分配传输带宽,对通信链路是逐段占用D.以分组作为传送单位,可直接向其它主机发送分组答案:B3.下面哪一个选项是因特网的前身( )。
答案:A4.局域网的作用范围一般是( )。
A.几十到几千公里到50公里公里左右米左右答案:C5.使用卫星通信时,往返时延相对较长,其原因是()。
A.发送速率较慢B.信道的长度较长C.卫星的处理时间较长D.电磁波在信道上的传播速率较慢答案:B6.在计算机网络中,带宽通常表示从网络某一点到另一点的( )。
A.平均数据率B.加权数据率C.最低数据率D.最高数据率答案:D7.因特网所使用的网络体系结构是()。
IP答案:D8.下面关于利用率的说法中,错误的是( )。
A.完全空闲的信道的利用率是零B.网络利用率是全网络的信道利用率的加权平均值,它越高越好C.信道或网络利用率过高会产生非常大的时延D.信道的利用率增大时,该信道引起的时延会迅速增加答案:B9.某段链路的传播时延为10ms,带宽为10Mb/s,其时延带宽积是( )。
答案:D10.同一系统中相邻两层的实体进行交互的地方通常被称为()。
A.服务访问点B.服务接口C.服务路径D.服务通信点答案:AIP参考模型共包括几个层次( )。
个个个个答案:B12.在通信系统中,信噪比是指()。
A.噪声的平均功率除以信号的平均功率B.信号的平均功率除以噪声的平均功率C.噪声的最大功率除以信号的最大功率D.信号的最大功率除以噪声的最大功率答案:B13.以下哪个选项不是光纤通信的特点()。
A.传输损耗小,中继距离长B.保密性好C.体积小,重量轻D.连接方便,接口便宜答案:D14.下面关于统计时分复用的描述中,错误的是()。
专升本《计算机网络》一、(共75题,共150分)1. 因特网服务提供者的英文缩写是( )。
(2分)A.ISDB.ISAC.ISND.ISP.标准答案:D2. 下面关于对等连接方式的描述中,错误的是( )。
(2分)A.对等连接的英文简写是P2PB.通信时每台主机需运行对等连接软件C.一台主机在请求其它主机的服务时,不能同时为其它主机提供服务D.每一台主机既是客户又同时是服务器.标准答案:C3. 当网络的利用率接近最大值1时,网络的时延将会( )。
(2分)A.趋于无穷大B.趋于0C.趋于一个固定值D.不确定,具体数值和发送方的发送速率有关.标准答案:A4. 无线电广播或有线广播属于以下哪种通信方式()。
(2分)A.单向通信B.双向交替通信C.双向同时通信D.半双工通信.标准答案:A5. 下面通信方式中,哪一种的保密性能最好()。
(2分)A.地面微波接力通信B.卫星通信C.光纤通信D.双绞线通信.标准答案:C6. 在PPP协议中,根据零比特填充法,位串0111111011110经过处理后生成的新位串是()。
(2分)A.011111111110B.01111101011110C.011111010111100D.01111110011110.标准答案:B7. 以太网工作协议CSMA/CD的中文含义是()。
(2分)A.目标选择多点接入/冲突检测B.目标选择多点接入/差错检测C.载波监听多点接入/冲突检测D.载波监听多点接入/差错检测.标准答案:C8. 硬件地址共6个字节,生产网络适配器的厂家负责指派()。
(2分)A.其中的后2个字节B.其中的后3个字节C.其中的后4个字节D.其中的后5个字节.标准答案:B9. 透明网桥使用一个生成树算法,是为了实现下面哪个目的()。
(2分)A.提高发送速率B.避免兜圈子现象C.减少处理时延D.提高网络利用率.标准答案:B10. 物理层地址是数据链路层和物理层使用的地址,而IP地址是()。
五邑大学2017年通信工程(计算机网络)专业
本科插班生招生考试《计算机网络》试题
一.填空题(每题2分,共20分)
1.网络现在已经成为信息社会的命脉和发展知识经济的重要基础。
这里的“三网”是指电信网络、有线电视网络和。
的中文名称是。
3.以太网的MAC地址长度是位。
4.在OSI参考模型中,最底层的是物理层,最顶层的是。
数据报极为简单,其首部长度为。
6.网络层向上提供的是连接的服务。
7.网桥设备工作在层。
8.速率达到或者超过 Mb/s的以太网成为高速以太网。
9.数据链路层的三个基本问题是封装成帧、透明传输和。
10.人们在上网过程中往往不用手动去配置IP地址,在网络中有一个自动分配IP地址的机制,这个机制的协议英文缩写为。
二.选择题(每题2分,共50分)
1.在管理信息库mib-2中,其标识符是()。
A.以下IP地址中,()是可以在因特网上直接使用的地址。
A.
2.如果要设置交换机端口的IP地址,则命令提示符应该是()。
> # (config) (config-if)#
3.可以使用()设备实现Vlan之间的数据交换。
A.交换机 B.三层交换机 C.路由器 D.网桥
4.在TCP中,连接的建立采用()的方法。
A.三次握手 B.四次握手 C.一次握手 D.两次握手
5.路由器采用RIP协议,当发送数据包经过路由器()跳以后认为目的不可达。
A.15
6.FTP才开始时首先建立()。
A.数据连接 B.服务器连接 C.控制连接 D.客户端连接
7.模拟信号的最高频率是600HZ,采样频率取()值时,就可重构原信号的所有信息。
A.300HZ
8.在OSI参考模型中,实现端到端的应答、分组排序和流量控制功能的协议层是()。
A.数据链路层 B.应用层 C.传输层 D.会话层
9.UDP实现的是()的传输识别。
A.端对端 B.比特 C.数据流 D.报文
10.在网购过程中,为了实现安全的传输,web应使用()协议。
A.HTTPS
11.()协议的服务器有两个熟知端口,即控制连接熟知端口和数据连接熟知端口。
A.DNS
11.某校园网无法访问外网地址,为了判断是校园网内的故障还是校园网外的故障,可以采用以下
命令()。
12.A.为了便于对交换机进行人工管理,一般在交换机()上配置IP地址
A.f0/0 1 1 10
13.下列都属于应用层协议的是()。
A.IP DNS FTP SMTP ARP HTTP SMTP OSPF ICMP
14.ICMP为了实现网络的连接,采用的是()。
A.端对端请求 B.时间戳请求 C.控制请求 D.回送请求
15.在OSI参考模型中,在运输层之上的是( )。
A.会话层 B.表示层 C.网络层 D.应用层
16. ARP缓存表的建立是为了()。
A.IP地址到MAC地址的映射 B.减少网络中的流量
A.MAC地址到IP地址的映射 D.增大网络的流量
17.下列()是受限广播地址。
A.
数据报最短()字节。
A.18
19.在网络中,可实现多路复用,包括TDMA,FDMA以及()。
A.FTTX
使用的端口号有三类,而客户端往往采用()。
A.熟知端口号 B.注册端口号 C.永久端口号 D.临时端口号
21.当网络发送拥塞,则ICMP返回()差错报告。
A.路由重定向 B.源点抑制 C.目的不可达 D.时间超过
服务器采用的端口号是()。
A.21
23.在默认情况下,交换机所有端口均属于()。
A.Vlan 20 10 30 1
24. 下列的协议中,不属于路由协议的是()。
B.OSPF
的加密算法采用的是()。
A.对称加密 C.不对称加密 C.公钥加密 D.私钥加密
三.计算题(每题15分,共30分)
1.要发送的数据为101110.采用CRC的除数为1001,试求应添加在数据后面的余数。
(必须给出
详细解题过程)。
2.假定网络中的路由器B的路由表有如下项目(这三列分别表示“目的网络”,“距离”,“下一跳
路由器”):
N1 7 A
N2 2 C
N6 8 F
N8 4 E
N9 4 F
现在B收到C发来的路由信息(这两列分别表示“目的网络”和“距离”):
N2 4
N3 8
N6 4
N8 3
N9 5
试求出路由表B更新后的路由表。