绵阳市高中2016级第二次诊断性考试答案
- 格式:doc
- 大小:33.00 KB
- 文档页数:2
绵阳市高中2016级第二次诊断性考试文科综合(地理)一、选择题:本卷共11个小题,每小题4分,共44分。
在每小题给出的四个选项中,只有一项是符合题目要求的。
抚养比是指在总人口中,非劳动年龄人口对劳动年龄人口数之比。
图1为我国东部某省近5年人口数据及结构的变化。
读图完成1—2题。
1.近年来,该省面临的人口问题是A.总人口逐渐减少B.生育率持续降低C.劳动力就业困难D.劳动力负担加重2.该省劳动力人口的减少主要是因为A.国际移民趋势明显B.产业结构升级调整C.生活成本上涨较快D.省外求学人数激增特斯拉公司是美国一家产销纯电动汽车的公司,2003年7月1日成立,总都设在“硅谷”。
2015年特斯拉公司全球交货量超过5万辆。
2018年7月10日,特斯拉首个海外工厂落户上海,厂区紧邻洋山港的临港工业区内(图2)。
据此完成3—5题。
3.特斯拉公司迅速崛起,原因之—是其产品A.客户满意度高B.续航里程远C.环保价值理念D.生产成本低4.特斯拉首个海外工厂选择落户上海而非日本,公司主要考虑的是A.工业基础B.市场C.电力供应D.劳动力5.选择落户上海临港工业区,公司进一步考虑的主要因素是A.土地地价B.生产用水C.三废排放D.产品运输城市人行天桥(如图)一般建造在车流量大、行人稠密的交叉口、广场及铁路上面。
人行天桥只允许行人通过。
同一城市的天桥,它们的造型、规模大小、用材、装饰、色调等式样差异很大。
据此完成6—8题。
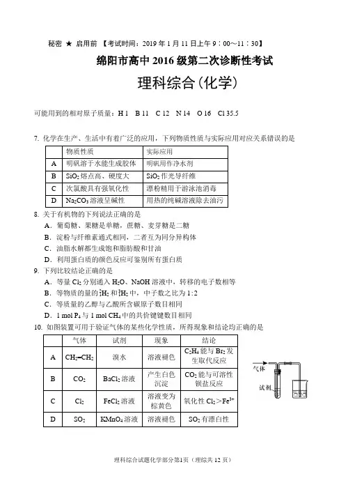
6.下列城市功能区附近,人行天桥数量最多的是A.居民区B.商业区C.工业区D.行政中心7.同一城市建造的天桥多种多样,主要是为了A.缓解交通拥堵B.保障行人安全C.适应当地环境D.增加城市景观8.一些天桥装设了电动扶梯或电梯,主要目的是A.体现人文关怀B.彰显经济实力C.推进城市化进程D.增添服务种类图4为我国某地区年降水量(单位mm)空间分布状况,该地区面积约1.1万平方千米,区城内海拔介于88.5—208.4米之间。
秘密★启用前【考试时间:2016年1月15日上午9∶00~11∶30】绵阳市高中2013级第二次诊断性考试理科综合·化学理科综合考试时间共150分钟,满分300分。
其中,物理110分,化学100分,生物90分。
化学试题卷分第Ⅰ卷(选择题)和第Ⅱ卷(非选择题)。
第Ⅰ卷5至6页,第Ⅱ卷7至8页,共4页。
考生作答时,须将答案答在答题卡上,在本试题卷、草稿纸上答题无效。
考试结束后,将答题卡交回.可能用到的相对原子质量:H 1 C 12 O 16 S 32 Cl 35.5 Mg 24 K 39 Fe 56 Cu 63.5第Ⅰ卷(选择题共42分)注意事项:必须使用2B铅笔在答题卡上将所选答案对应的标号涂黑。
第Ⅰ卷共7题,每题6分。
每题给出的四个选项中,只有一项是符合题目要求的。
1。
科研、生产和生活中的下列做法,利用了氧化还原反应的是A.用乙醚从黄花蒿中提取青蒿素B.用氯化铁溶液腐蚀铜制印刷电路板C.在空气净化器中装入活性炭层D.服用阿司匹林出现水杨酸反应时用小苏打解毒2. 下列物质发生反应后固体质量一定减少的是A.FeCO3在空气中灼烧 B.铝条插入冷的浓硫酸中C.Na2O2敞放在空气中D.向Mg(OH)2悬浊液中加入FeCl3溶液3.实验室用右图装置完成下表所列的四个实验,不能..达到实验目的是选项实验目的试剂X试剂YA 验证C2H5OH与浓H2SO4加热至170℃制得的乙烯的性质NaOH溶液Br2水B 检验FeSO4受热分解产生的气体中有SO3和SO2BaCl2溶液品红溶液C 验证电石与饱和食盐水反应生成的乙炔的性质CuSO4溶液KMnO4溶液D 验证氧化性:Cl2>Br2>I 2NaBr溶液KI溶液4。
下列有关0.2 mol /L Fe(NO 3)2溶液的叙述正确的是A 。
该溶液中Na +、K +、[Fe (CN )6]3-、I - 可以大量共存B. 滴加稀硫酸,充分振荡无现象C 。
通入H 2S 气体,发生反应的离子方程式为Fe 2++S 2—==Fe S↓D 。
绵阳市高中 2016 级第二次诊断性考试语文评分标准及参考答案一、(36 分)1.A(B “形象地展示……地域……文化风貌”错,“交响乐”的指向是文化思想层面;C. “思想从早期的儒家已经转变为道家”错,原文只是认为“《神雕侠侣》可以看做从前期进入中期的一座分水岭”;D 以偏概全,原文是说“经常在一些大部头的作品中带领读者进行全方位的中国文化旅游”)2.C(灰衣老僧的事件意在证明金庸小说中这些“大文化”的展现是建立在具体描摹的基础之上的)3.B(A “虚无与消极”推断不合理;C “否定”不正确,而是分析与批判的一面;D因果关系不成立,且条件不充分)4.C (“困惑”错,从“否则”领起的两个问句可以看出作者对“人也是大化或工或拙的捏塑”持肯定态度,而不是困惑)5.①指孙超于窑火中煅造出的结晶釉作品;②指孙超一生坎坷,却能保持一介不取的咼洁品行;③指人们在坎坷与磨难的人生历程中所展现出来的对艺术的升华或人性之美(人们虽历经磨难,但不对命运低头的执着之美)。
(每点2 分,共6 分;意思接近即可)6.①行文思路上:时间跨度大,从三代前的奶奶写起,从孙超的童年写到成年;由制陶器到做人。
②选材上:选材丰富,文中关于艺术与人生的故事涉及中外;③主题上:呈现了种种人生苦难,更呈现了于苦难中生长出的人性之美(个体生命与艺术生命的厚重感)(每点 2 分,共6 分,意思接近即可)7.C (“2013年增加了近1.52倍”错)8.A (B是不能销售相同品种;C “致使近10年来我国大豆进口量持续增加”错,原文表述为“大豆持续10年大量进口” ;D “忧患的”的观点是王大元提出的)9.出口:①只有产品输出,没有科技输出;②遭遇目标出口国的政策限制;③出口市场呈下滑趋势;进口:①国内大豆产业和大豆市场的缺失;②大豆需求量大,对国际市场依赖大;③国内耕地数量不足,难以满足人民现有需求。
(每点 1分,共 6分,意思接近即可)二、(34 分)10.D11.C(“元嘉”是刘义隆在北伐时就己有的年号)12.A(唐文若在任洋州通判时,是为百姓力争不增加赋税,并非是争取免税。
绵阳市高中2013级第二次诊断性考试第一部分听力(共两节,满分30分)第一节(共5小题;每小题1.5分,满分7.5分)1.Why did the woman stay up?A.To write her homework.B. To play computer games.C. To keep her son company.2.What does the man mean?A.He was too tired.B. The woman has to wait.C. He refused to wash the car.3.What are they going to do?A.To sell their products.B. To buy something cheap.C. To gather at the supermarket.4. How does Kate feel?A.Good.B. Tired.C. A bit lonely.5. When could the woman probably get the paper?A. Later that day.B. At the moment. C, Two hours ago.第二节(共15小题;每小题1.5分,满分22.5分)听第6段材料,回答第6至8题。
6.What started the conversation?A. A strange noise.B. A car park nearby.C. A sudden storm.7.Why did they stop at the park place?A. To have a drink.B. To take a break. .C. To find out thereason.8.What’s wrong with their car?A. The motor stopped working.B. It has run out of water.C.It has cooled down.听第7段材料,回答第9至11题。
文科综合(地理)参考答案及评分标准一、选择题(48分)1——5:DBCBD 6——11:BCACAA二、非选择题(52分)36.(24分)(1)需求量不断加大(2分);国内供应量在(1300万吨左右)波动变化(2分);对外依存度高,缺口不断加大(2分)。
(2)单产和总产低(2分),国内(和国际)市场占有率低(2分)。
(3)冬季积雪多,播种时土壤水分充足(2分);夏季高温多雨,能够满足大豆生长需求(2分);生长季节白昼长,光照充足,利于大豆鼓粒,保证产量(2分);纬度高,生长周期长,品质高(2分)。
(4)加大科技投入,培育优良品种,提高大豆的单产;调整农业结构,扩大大豆种植面积;提高大豆生产的机械化水平,扩大规模,降低成本;加大政府补贴力度,提高农民种植的积极性。
(答对一点得2分,总分不超过6分,其它合理答案酌情给分)37.(22分)(1)横贯伶仃洋(2分),连通京珠、广深等高速公路(2分),形成闭合的公路环线(2分)。
(2)海水较深,有沉管下沉的空间条件(2分);拥有海面作业的大型设备和技术(2分);沉管隧道对大型船舶的正常通行影响较小(2分),可避免大型船舶和飞机起降对高架桥梁的限高和限高要求(2分);能减少天气(尤其是台风)对车辆通行的影响(2分)。
(3)珠江口为沉积物(淤泥质)海床(2分),挖掘海床时或会扬起沉积的污染物(2分),影响水质,进而影响海洋生物的生存(2分)。
43.(10分)美学(2分)。
沿江坐船、选择不同的角度(位置),近距离观赏其自然美和色彩美(4分);选择恰当的季节(尤其是夏季),感受山与水的灵动,感受动态美(4分)44. (10分)形成良性农业生态系统(2分)。
鱼和鸭吃稻田中的杂草、害虫,可减少农药使用,提升水稻的产量和品质(3分);鱼和鸭的排泄物可增加土壤的肥力,减少化肥的使用,提高水稻的单产(3分);鱼和鸭来回游动可松动稻田土壤,有利于水稻生长(2分)。
地理答案第1页(共1页)文科综合(历史)参考答案及评分标准一、选择题(每题4分,共48分)24——28 ADACD 29——33 CCBAB 34——35 DB二、非选择题(41题25分,42题12分,45题15分,46题15分,47题15分,共52分)41.(25分)(1)观点:奢侈消费能促进经济发展。
秘密★启用前【考试时间:2019年1月11日上午9∶00~11∶30】绵阳市高中2016级第二次诊断性考试理科综合(化学)可能用到的相对原子质量:H 1 B 11 C 12 N 14 O 16 Cl 35.57. 化学在生产、生活中有着广泛的应用,下列物质性质与实际应用对应关系错误的是8. 关于有机物的下列说法正确的是A.葡萄糖、果糖是单糖,蔗糖、麦芽糖是二糖B.淀粉与纤维素通式相同,二者互为同分异构体C.油脂水解都生成饱和脂肪酸和甘油D.利用蛋白质的颜色反应可鉴别所有蛋白质9. 下列比较结论正确的是A.等量Cl2分别通入H2O、NaOH溶液中,转移的电子数相等B.等物质的量的21H2和31H2中,中子数之比为1:2C.等质量的乙醇与乙酸所含碳原子数目相同D.1 mol P4与1 mol CH4中的共价键键数目相同10. 如图装置可用于验证气体的某些化学性质,所得现象和结论均正确的是11. W、X、Y和Z为原子序数依次增大的四种短周期主族元素。
W为空气中含量最多的元素,四种元素中X的原子半径最大,Y的周期数等于其族序数,Z的最外层电子数是最内层电子数的3倍。
下列叙述错误的是A.W、X、Y的最高价氧化物的水化物可两两反应生成盐和水B.W、X、Z均可形成两种或两种以上的氧化物C.简单离子的半径:Y<X<W<ZD.含Y元素的盐溶液一定呈酸性12. 我国科学家成功研制出新型铝-石墨烯(C n)可充电电池,电解质为阳离子(EMIM+)与阴离子(AlCl-4)组成的离子液体,该电池放电过程示意图如右。
下列说法错误的是A.放电时铝为负极,发生氧化反应B.放电时正极的反应为:C n+AlCl-4-e-==C n[AlCl4]C.充电时石墨烯与电源的正极相连D.充电时的总反应为:3C n+4Al2Cl-7==Al+4AlCl-4+3C n[AlCl4]13. 常温下,将AgNO3溶液分别滴加到浓度均为0.01 mol/L的NaBr、Na2SeO3溶液中,所得的沉淀溶解平衡曲线如图所示(Br-、SeO2-3用X n-表示,不考虑SeO2-3的水解)。
绵阳市高中2016级第二次诊断性考试理科数学参考答案及评分意见一、选择题:本大题共12小题,每小题5分,共60分. ABDAB BDCAC CA二、填空题:本大题共4小题,每小题5分,共20分.13.20014.12 15.x >13-16.25三、解答题:本大题共6小题,共70分. 17.解:(1)∵ 3S n =4a n -4, ①∴ 当n ≥2时,11344n n S a --=-.② ………………………………………2分 由①-②得1344n n n a a a -=-,即14n n a a -=(n ≥2). ………………………3分 当n =1时,得11344a a =-,即14a =.∴ 数列{a n }是首项为4,公比为4的等比数列.……………………………5分 ∴ 数列{a n }的通项公式为4n n a =. …………………………………………6分 (2)∵ 2211log log n n n b a a +=⋅=1221log 4log 4n n +⋅=1111()2(22)41n n n n =-⋅++. …………………………………8分∴ 数列{b n }的前n 项和123n n T b b b b =+++⋅⋅⋅+11111111[(1)()()()]4223341n n =-+-+-+⋅⋅⋅+-+11(1)414(1)n n n =-=++. ………………………12分 18.解:(1)1099.510.511105x ++++==,7876777980785y ++++==. ………………………………2分∴ 51()()(1010)(7878)(910)(7678)(9.510)(7778)i i i x x y y =--=--+--+--∑(10.510)(7978)(1110)(8078+--+-- =5, ………………………………………………………4分52222221()(1010)(910)(9.510)(10.510)(1110) 2.5ii x x =-=-+-+-+-+-=∑,∴ 51521()()5ˆ22.5()iii ii x x yy bx x ==--===-∑∑.……………………………………………7分 ∴ ˆˆ7821058ay bx =-=-⨯=. ……………………………………………8分 ∴ y 关于x 的线性回归方程为ˆ258y x =+. ………………………………9分 (2)当x =8时,ˆ285874y=⨯+=. 满足|74-73|=1<2, ……………………………………………………………10分当x =8.5时,ˆ28.55875y =⨯+=.满足|75-75|=0<2, ……………………………………………………………11分 ∴ 所得的线性回归方程是可靠的. ………………………………………12分19.解 :(1)∵=(sin )AC b c a C ⋅-,∴cos A =b (c -a sin C ),即cos A =c -a sin C . ………………………………………………………2分由正弦定理得C cos A =sin C -sin A sin C ,∵ sin C ≠0,∴A =1-sin A ,即sin A+A =1. …………………………………4分 ∴12sin A+cos A =12,即sin (A +3π)=12.∵ 0<A <π,∴4333A πππ<+<. ∴ A +3π=56π,即A =2π. ……………………………………………………6分(2)在△BCN 中,由余弦定理得BC 2=NB 2+NC 2-2NB ⋅NC cos N ,∵ BN =4,CN =2,∴ BC 2=16+4-16cos N =20-16cos N .…………………………………………8分 由(1)和b =c ,得△ABC 是等腰直角三角形, 于是AB =AC=, ∴ 四边形ABCD 的面积S =S △ABC +S △BC N =211sin 22AB NC NB N +⋅ = 211124sin 222BC N ⋅+⨯⨯=1(2016cos )4sin 4N N -+=4sin 4cos 5N N -+=)54N π-+. ……11分∴ 当N =34π时,S取最大值 即四边形ABCD的面积的最大值是 ………………………………12分 20.解:(1)由椭圆定义得|AB |+|AF 2|+|BF 2|=4a =82,则|AB|=……2分 因为直线l 过点F 1(-2,0),所以m =2k 即直线l 的方程为y =k (x +2). 设A (x 1,y 1),B (x 2,y 2).联立()222802x y y k x ⎧⎪⎨+-=⎪=⎩+,,整理得(1+2k 2)x 2+8k 2x +8k 2-8=0. ∴ x 1+x 2=22812k k -+,x 1x 2=222188k k +-.……………………………………………4分由弦长公式|AB |=, 代入整理得2212123k k +=+,解得1k =±.所以直线l 的方程为(2)y x =±+,即20x y -+=或+20x y +=. ………………………………………………6分 (2)设直线l 方程y =kx +m ,A (x 1,y 1),B (x 2,y 2). 联立22280y kx m x y =+⎧⎨+-=⎩,,整理得(2k 2+1)x 2+4kmx +2m 2-8=0.∴ x 1+x 2=2421kmk -+,x 1x 2=222821m k -+. …………………………………………8分以AB 为直径的圆过原点O ,即0OA OB ⋅=. ………………………………9分∴ OA OB ⋅=x 1x 2+ y 1y 2=0.将y 1=kx 1+m ,y 2= kx 2+m 代入,整理得(1+k 2)x 1x 2+km (x 1+x 2)+m 2=0. …………………………………………10分将x 1+x 2=2421kmk -+,x 1x 2=222821m k -+代入,整理得3m 2=8k 2+8. …………………………………………………………11分 ∵ 点P 是线段AB 上的点,满足OP AB ⊥, 设点O 到直线AB 的距离为d ,∴ |OP |=d ,于是|OP |2=d 2=22813m k =+(定值),∴ 点P的轨迹是以原点为圆心,x 轴的交点. 故点P 的轨迹方程为2283x y +=(0y ≠). ………………………………12分21.解:(1)由题意得()ln f x x mx '=-,x >0.由题知()ln f x x mx '=-=0有两个不等的实数根,即ln xm x =有两个不等的实数根. ……………………………………………2分 令ln ()x h x x =,则21ln ()xh x x-'=. 由()h x '>0,解得0e x <<,故()h x 在(0,e)上单调递增;由()h x '<0,解得x >e ,故()h x 在(e ,+∞)上单调递减; 故()h x 在x =e 处取得极大值1e,且0)(>e h , 结合图形可得10em <<.∴当函数f (x )有两个极值点时,实数m 的取值范围是(0,e1). …………5分 (2)因为g (x )=x ln x -mx 2-eln x+m e x =(x -e)(ln x -mx ), 显然x =e 是其零点.由(1)知ln x -mx =0的两个根分别在(0,e),(e ,+∞)上,∴ g (x )的三个不同的零点分别是x 1,e ,x 3,且0<x 1<e ,x 3>e . …………6分 令31x t x =,则t ∈2(1e ],. 则由313311ln ln x t x x mx x mx ⎧=⎪⎪⎪=⎨⎪=⎪⎪⎩,,, 解得13ln ln 1ln ln .1t x t t t x t ⎧=⎪⎪-⎨⎪=⎪-⎩,故1313(1)ln ln()ln ln 1t tx x x x t +=+=-,t ∈2(1e ],. …………………………8分令(1)ln ()1t t t t ϕ+=-,则212ln ()(1)t t t t t ϕ--'=-. 令1()2ln t t t tφ=--,则0)1(12121)(22222>-=+-=+-='t t t t t t t t φ.所以()t φ在区间2(1e ],上单调递增,即()t φ>(1)0φ=. …………………11分 所以()0t ϕ'>,即()t ϕ在区间2(1e ],上单调递增,即()t ϕ≤2(e )ϕ=222(e 1)e 1+-,所以21222(1)ln()1e x x e +≤-,即x 1x 3≤222(e 1)e 1e+-.所以x 1x 3的最大值为222(e 1)e 1e+-. ……………………………………………12分22.解:(1)由曲线C 的参数方程,可得曲线C 的普通方程为22(2)9x y -+=,即22450x y x +--=. ……………………………………………………… 2分 ∵ cos x ρθ=,sin y ρθ=,故曲线C 的极坐标方程为24cos 50ρρθ--=. ………………………4分(2)将6πθ=代入(cos sin)t ρθθ+=中,得t =,则1)t ρ=. ∴ |OM |=t )13(-.…………………………………………………………6分将6πθ=代入24cos 50ρρθ--=中,得250ρ--=.设点P 的极径为1ρ,点Q 的极径为2ρ,则125ρρ=-. …………………8分 所以|OP |⋅|OQ |=5. …………………………………………………………… 9分 又|OM |⋅|OP |⋅|OQ |=10,则5t )13(-=10.∴ t =31--或1. ……………………………………………………10分 23.解:(1)由m =1,则()f x =|x -1|,即求不等式|x -3|+|2x -1|>4的解集.当x ≥3时,|x -3|+|2x -1|=3x -4>4恒成立;当132x << 时,x +2>4,解得x >2,综合得23x <<; ……………………3分 当x ≤12时,4-3x >4,解得x <0,综合得x <0; …………………………… 4分所以不等式的解集为{x |x <0,或x >2}.………………………………………5分 (2)证明:∵ t <0,∴ ()()tf x f tm t x m tm m +=-+-tm m tx tm =---……………………………………………7分≤()()tm m tx tm -+- =tx m -=()f tx .所以()f tx ≥()()tf x f tm . …………………………………………………10分绵阳市高中2016级第二次诊断性考试 数学(文)参考答案及评分意见一、选择题:本大题共12小题,每小题5分,共60分. DBDAD BAACC CA二、填空题:本大题共4小题,每小题5分,共20分.13.214.2515.13x >-16.三、解答题:本大题共6小题,共70分. 17.解:(1)∵ 3S n =4a n -4, ①∴ 当n ≥2时,11344n n S a --=-.② …………………………………………2分 由①-②得1344n n n a a a -=-,即14n n a a -=(n ≥2). ………………………3分 当n =1时,得11344a a =-,即14a =.∴ 数列{a n }是首项为4,公比为4的等比数列. …………………………5分 ∴ 数列{a n }的通项公式为4n n a =. …………………………………………6分 (2)∵ 2211log log n n n b a a +=⋅=1221log 4log 4n n +⋅ =1111()2(22)41n n n n =-⋅++. …………………………………8分∴ 数列{b n }的前n 项和123n n T b b b b =+++⋅⋅⋅+11111111[(1)()()()]4223341n n =-+-+-+⋅⋅⋅+-+11(1)414(1)n n n =-=++.………………………12分 18.解:(1)1099.510.511105x ++++==,7876777980785y ++++==. ………………………………2分∴ 51()()(1010)(7878)(910)(7678)(9.510)(7778)i i i x x y y =--=--+--+--∑(10.510)(7978)(1110)(8078+--+-- =5, ………………………………………………………4分52222221()(1010)(910)(9.510)(10.510)(1110) 2.5ii x x =-=-+-+-+-+-=∑,∴ 51521()()5ˆ22.5()iii ii x x yy bx x ==--===-∑∑.……………………………………………7分 ∴ ˆˆ7821058a=-=-⨯=. ……………………………………………8分 ∴ y 关于x 的线性回归方程为ˆ258yx =+. ………………………………9分 (2)当x =8时,ˆ285874y=⨯+=. 满足|74-73|=1<2,……………………………………………………………10分当x =8.5时,ˆ28.55875y =⨯+=.满足|75-75|=0<2,……………………………………………………………11分 ∴ 所得的线性回归方程是可靠的. ………………………………………12分19.解 :(1)∵=sin )AC b a C ⋅-,∴cos A =b(-a sin C ),即cos A=-a sin C . ……………………………………………………2分由正弦定理得C cos A=C -sin A sin C ,∵ sin C ≠0,∴A=sin A ,即sin A+A=4分 所以12sin A+cos A=,即sin (A +3π)=∵ 0<A <π, ∴4333A πππ<+<. ∴ A +3π=23π,即A =3π.……………………………………………………6分 (2)在△ABC 中,由余弦定理得 a 2=b 2+c 2-2bc cos A , 由(1)得A =3π,所以a 2=b 2+c 2-2bc cos3π,即a 2=b 2+c 2-bc . …………8分∵ a= ∴ 3=b 2+c 2-bc , 即3=(b +c )2-3bc . 已知b +c=,解得bc =54. ………………………………………………10分 所以△ABC的面积为115sin sin 2243bc A π=⋅=. …………………………12分20.解:(1)因为直线l 过点F 1(-2,0),所以m =2k 即直线l 的方程为y =k (x +2).设A (x 1,y 1),B (x 2,y 2).联立()222802x y y k x ⎧⎪⎨+-=⎪=⎩+,, 整理得(1+2k 2)x 2+8k 2x +8k 2-8=0. ∴ x 1+x 2=22812k k -+,x 1x 2=228812k k -+.……………………………………………4分由弦长公式|AB |=, 代入整理得2212123k k +=+,解得k 2=1. ∴1k =±. ………………………………………………………………………6分 (2)设直线l 方程y =kx +m ,A (x 1,y 1),B (x 2,y 2).联立22280y kx m x y =+⎧⎨+-=⎩,,整理得(2k 2+1)x 2+4kmx +2m 2-8=0. ∴ x 1+x 2=2421kmk -+,x 1x 2=222821m k -+. …………………………………………8分以AB 为直径的圆过原点O ,即0OA OB ⋅=. ………………………………9分∴ OA OB ⋅=x 1x 2+ y 1y 2=0.将y 1=kx 1+m ,y 2= kx 2+m 代入,整理得(1+k 2)x 1x 2+km (x 1+x 2)+m 2=0. …………………………………………10分将x 1+x 2=2421kmk -+,x 1x 2=222821m k -+代入,整理得3m 2=8k 2+8. …………………………………………………………11分 设点O 到直线AB 的距离为d ,于是d 2=22813m k =+, 故O 到直线AB的距离是定值为d =. ……………………………12分 21.解:(1)函数)(x f 的定义域为(0,+∞).由已知可得11()mxf x m x x-'=-=. 当m ≤0时,)(x f '>0,故()f x 在区间(0,+∞)上单调递增;………………2分当m >0时,由0)(>'x f ,解得10x m <<;由0)(<'x f ,解得1x m>.所以函数)(x f 在(0,1m )上单调递增,在(1m,+∞)上单调递减. …………4分 综上所述,当m ≤0时,函数()f x 在区间(0,+∞)上单调递增;当m >0时, 函数)(x f 在(0,1m)上单调递增, 函数)(x f 在(1m,+∞)上单调递减. ……………5分 (2)∵ 函数g (x )=(x -e)(ln x -mx )有且只有三个不同的零点, 显然x =e 是其零点,∴ 函数()=ln f x x mx -存在两个零点,即ln 0x mx -=有两个不等的实数根. 可转化为方程ln xm x=在区间(0,+∞)上有两个不等的实数根, 即函数y =m 的图象与函数ln ()xh x x=的图象有两个交点. ∵ 21ln ()xh x x -'=, ∴ 由()h x '>0,解得0e x <<,故()h x 在上单调递增;由()h x '<0,解得x >e ,故()h x 在(e ,+∞)上单调递减;故函数y =m 的图象与ln ()xh x x=的图象的交点分别在(0,e),(e ,+∞)上, 即ln x -mx =0的两个根分别在区间(0,e),(e ,+∞)上,∴ g (x )的三个不同的零点分别是x 1,e ,x 3,且0<x 1<e ,x 3>e . …………7分 令31x t x =,则t ∈2(1e ],. 由313311ln ln x t x x mx x mx ⎧=⎪⎪⎪=⎨⎪=⎪⎪⎩,,, 解得13ln ln 1ln ln .1t x t t t x t ⎧=⎪⎪-⎨⎪=⎪-⎩,故1313(1)ln ln()ln ln 1t tx x x x t +=+=-,t ∈2(1e ],. …………………………9分令(1)ln ()1t t t t ϕ+=-,则212ln ()(1)t t t t t ϕ--'=-. 令1()2ln t t t tφ=--,则0)1(12121)(22222>-=+-=+-='t t t t t t t t φ.所以()t φ在区间2(1e ],上单调递增,即()t φ>(1)0φ=.所以()0t ϕ'>,即()t ϕ在区间2(1e ],上单调递增,即()t ϕ≤2(e )ϕ=222(e 1)e 1+-, 所以21222(1)ln()1e x x e +≤-,即x 1x 3≤222(e 1)e 1e +-,所以x 1x 3的最大值为22(e 1)e 1e +-. ………………………………………………12分22.解:(1)由曲线C 的参数方程,可得曲线C 的普通方程为22(2)9x y -+=,即22450x y x +--=. ……………………………………………………… 2分 ∵ cos x ρθ=,sin y ρθ=,故曲线C 的极坐标方程为24cos 50ρρθ--=. ………………………4分(2)将6πθ=代入(cos sin )t ρθθ+=中,得t =,则1)t ρ=. ∴ |OM |=t )13(-. ………………………………………………………6分将6πθ=代入24cos 50ρρθ--=中,得250ρ--=.设点P 的极径为1ρ,点Q 的极径为2ρ,则125ρρ=-. …………………8分 所以|OP |⋅|OQ |=5. …………………………………………………………… 9分 又|OM |⋅|OP |⋅|OQ |=10,则5t )13(-=10.∴ t =13--或1. ………………………………………………………10分23.解:(1)由m =1,则()f x =|x -1|,即求不等式|x -3|+|2x -1|>4的解集.当x ≥3时,|x -3|+|2x -1|=3x -4>4恒成立; 当132x << 时,x +2>4,解得x >2,综合得23x <<; ……………………3分 当x ≤12时,4-3x >4,解得x <0,综合得x <0; …………………………… 4分 所以不等式的解集为{x |x <0,或x >2}.………………………………………5分(2)证明:∵ t <0,∴ ()()tf x f tm t x m tm m +=-+-tm m tx tm =---……………………………………………7分 ≤()()tm m tx tm -+-=tx m -=()f tx .所以()f tx ≥()()tf x f tm +. …………………………………………………10分。
绵阳市高中2016级第二次诊断性考试理科数学注意事项:1. 答卷前,考生务必将自己的姓名、准考证号填写在答题卡上。
2. 回答选择题时,选出每小题答案后,用铅笔把答题卡上对应题目的答案标号涂黑。
如需改动,用橡皮擦干净后,再选涂其它答案标号。
回答非选择题时,将答案写在答题卡上。
写在本试卷上无效。
3. 考试结束后,将答题卡交回。
一、选择题:本大题共12小题,每小题5分,共60分。
在每小题给出的四个选项中,只有一项是符合题目要求的。
1. 在复平面内,复数对应的点位于+A. 第一象限B. 第二象限C. 第三象限D. 第四象限2. 已知集合A={0,1,2,3,4},B={x|e x-1>1},则A∩B=A. {1,2,3,4}B. {2,3,4}C. {3,4}D. {4}3. 右图所示的茎叶图记录的是甲、乙两个班各5名同学在一次数学小测试中的选择题总成绩(每道题5分,共8道题)。
已知两组数据的中位数相同,则m的值为A. 0B. 2C. 3D. 54. “a=b=1”是“直线ax-y+1=0与直线x-by-1=0平行”的A. 充分不必要条件B. 必要不充分条件C. 充分必要条件D. 既不充实也不必要条件5. 设a,b是互相垂直的单位向量,且(λa+b)⊥(a+2b),则实数λ的值是A. 2B. -2C. 1D. -16. 执行如图的程序框图,其中输入的a=sin ,b=cos ,则输出a的值为A. -1B. 1C.D. -7. 抛物线y2=4x的焦点为F,P是抛物线上一点,过P作y轴的垂线,垂足为Q,若|PF|=4,则△PQF的面积为A. 3B. 4C. 3D. 68. 已知⊙O:x2+y2=5与⊙O1:(x-a)2+y2=r2(a>0)相交于A,B两点,若两圆在A点处的切线互相垂直,且|AB|=4,则⊙O1的方程为A.(x-4)2+y2=20B.(x-4)2+y2=50C.(x-5)2+y2=20D.(x-5)2+y2=509. 在边长为2的等边三角形内随机取一点,该点到三角形三个顶点距离均大于1的概率是A.B.C.D.10. 已知F1,F2是焦距为8的双曲线E:=(a>0,b>0)的左右焦点,点F2关于双曲线E的一条渐近线的对称点为点A,若|AF1|=4,则此双曲线的离心率为A.B.C. 2D. 311. 博览会安排了分别标有序号为“1号”“2号”“3号”的三辆车,等可能随机顺序前往酒店接嘉宾。
绵阳市高中2013级第二次诊断性考试数 学(文史类)本试卷分第Ⅰ卷(选择题)和第Ⅱ卷(非选择题)。
第Ⅰ卷1至2页,第Ⅱ卷3至4页,共4页。
满分150分。
考试时间120分钟。
考生作答时,必将答案写在答题卡上,写在本试卷上无效.考试结束后,将答题卡交回。
第Ⅰ卷 (选择题 共50分)注意事项:必须使用2B 铅笔在答题卡上将对应题目的答案标号涂黑。
第Ⅰ卷共10小题。
一、选择题:本大题共10小题,每小题5分,共50分。
在每小题给出的四个选项中,只有一项是符合题目要求的。
1.直线033=--y x 的倾斜角是 (A) 030(B) 060 (C) 0120(D) 01502.若集合}2|{A xy y ==,集合}|{B x y y ==,则=B A(A) ),0[+∞ (B) ),1(+∞ (C) ),0(+∞(D) ),(+∞-∞3.为了得到函数)52sin(3π+=x y 的图象,只需把函数)5sin(3π+=x y 图象上的所有点(A)横坐标缩短到原来的21倍,纵坐标不变 (B) 横坐标伸长到原来的2倍,纵坐标不变 (C) 纵坐标缩短到原来的21倍,横坐标不变 (D) 纵坐标缩短到原来的2倍,横坐标不变4.在复平面内,复数i R a i a a z ,()1()1(∈++-=为虚数单位),对应的的点在第三象限的充要条件是 (A) 1>a(B) 1<a(C) 1->a(D) 1-<a5.双曲线)0,0(12222>>=-b a b y a x 的一条渐近线方程为x y 34=,则双曲线的离心率是(A)45 (B)35 (C) 37 (D)3216.执行右图程序框图,若输入的[]2,1-∈t ,则输出S 属于 (A) []1,0 (B) ⎥⎦⎤⎢⎣⎡2,43(C) )2,0[ (D) )2,1[7.过抛物线24x y =的焦点任作一直线l 交抛物线于N M ,两点,O 为坐标原点,则MON ∆的面积的最小值为 (A) 2 (B) 22 (C) 4(D) 88.已知点M 是边长为2的形ABCD 内的一动点,则MB MA ∙的取值范围是 (A) []4,0 (B) []5,0 (C) []5,1- (D) []4,1-9.已知正项等比数列}n a {满足52345=--+a a a a ,则76a a +的最小值为 (A) 32 (B) 21010+ (C) 20(D) 2810.已知函数),(21)(2是常数c b c x b x x f ++=和xx x 141)( g +=定义在M=}41|≤≤x x {上的函数,则)(x f 在集合M 上的最大值为 (A)27(B) 5 (C) 6(D) 8第Ⅱ卷(非选择题 共100分)注意事项:必须使用0.5毫米黑色墨迹签字笔在答题卡上题目指示的答题区域内作答。
秘密★启用前【考试时间:2016年1月14日9:00-11:30】绵阳市高中2013级第二次诊断性考试语文注意事项:1.本试卷分第Ⅰ卷(阅读题)和第Ⅱ卷(表达题)两部分。
其中第Ⅰ卷第11题和第12题为选考题,其它题为必考题。
满分150分,考试时间150分钟。
2.回答单项选择题时,选出每小题答案后,用铅笔把答题卡上对应题目的答案标号涂黑。
如需改动,用橡皮擦干净后,再选涂其它答案标号。
写在本试卷上无效。
3.回答非单项选择题时,将答案写在答题卡上。
写在本试卷上无效。
4.考试结束后,将答题卡交同。
第Ⅰ卷(阅读题,共70分)甲必考题一、现代文阅读(9分,每小题3分)阅读下面的文字,完成1~3题。
春秋时代,战争是为了争夺霸权或政权,结盟聚会是为了消除冲突。
冲突频繁,会盟燕享频繁,成了春秋最基本的特色。
会盟要讲“礼”“赋诗”,从而造就了特殊的文化现象一一“诗礼风流”。
西周人重“礼”,是重其仪式性,如典礼仪式、揖让周旋等。
而春秋则将礼认作了治国大法,人生准则。
春秋从鲁隐公元年到鲁哀公十四年230余年间,谈礼之风盛行。
一部《左传》,“礼”为主要的价值标准:“夫名以制义,义以出礼,礼以体政,政以正民。
”“夫礼,所以整民也。
”“礼之可以为国也久矣,与天地并。
君令臣共,父慈子孝,兄爱弟敬,夫和妻柔,姑慈妇听,礼也。
”其每评一事之得失,辄曰:“礼也”、“非礼也”;似乎国之兴亡,皆系于“礼”。
《左传》最早一次论礼是在桓公二年,最早一次引《诗》在桓公六年,可见赋《诗》引《诗》之风与礼治思潮乃同步而兴。
事实上,会盟燕享的赋《诗》引《诗》,几乎也集中在春秋时期。
在会盟燕享中,列国都想用既合于礼又合于愿而又不失为大雅的手段,实现自己的目的,赋《诗》言志便成最佳选择。
会盟燕事中的诗礼交锋,直接影响了士君子的价值判断与人格修养。
列国名卿的外交才能,多半表现在熟谙《诗》礼、智能达变上。
鲁襄公十六年,晋侯与诸侯在温地宴会,各国大夫皆赋诗言志,而齐国的高厚歌诗与舞不配,结果惹怒晋国,高厚只好落荒而逃。
绵阳市高中2016级第二次诊断性测试生物试题参考答案及评分标准说明:1.生物学专有名词和专业术语.出现错字、别字、改变了原含义等,扣1分/字(或不得分)。
2.除参考答案外,其它合理答案应酌情给分。
选择题(36分)1-6 D B C A A D非选择题(54分)29.(8分)(1)赤霉素(1分)(2)有氧呼吸和无氧呼吸(2分)(3)不能(1分)(4)不能(2分)若b>a,则原浓度为16µmol/L;若b<a,则原浓度为4µmol/L(2分)30.(9分)(1)①③⑥(3分)(2)呼吸作用消耗(1分)(3)所处环境(细胞质基质)稳定适宜且有多种细胞结构参与协助(2分,答一点得1分)(4)随NaHCO3溶液浓度升高,叶绿体和叶切片细胞渗透失水,光合作用速率下降,最终叶绿体失去功能,叶肉细胞死亡,光合作用停止(3分,只答出下降或停止的原因得2分)31.(10分)(1)下丘脑能参与体温调节(2分)(2)Na+(2分)(3)丙和甲(2分)(4)只做手术而不破坏下丘脑,在相同环境做相同实验(2分)下丘脑还有血糖调节、水盐调节等中枢,被破坏可能会因其它调节不正常而影响体温调节(生理活动)(2分)32.(12分)(1)3(2分)X染色体非同源区段隐性突变(2分)雌雄均一半野生型一半突变型(2分)(2)基因突变频率低;基因突变不定向;基因突变随机性(可发生在任何一条染色体的DNA分子上,也可发生在一个DNA分子上的任何部位);X射线还会引起常染色体上和线粒体中的基因发生突变(2分,每点1分)将M和多只N品系雌鼠交配,从后代雄鼠中选出与N品系最相似的小鼠,再和多只N 品系雌鼠交配,再选择,如此多次操作,最终获得了所需雄鼠(3分)(3)隐性(1分)37.(15分)(1)B (2分)CO2产生量最大且维持较快细胞呼吸的时间最长(3分)(2)细胞质基质(2分)先稳定后下降(2分)(3)糖源缺少,氧气充足(2分)温度为30-35℃且氧气充足(2分,每点1分)(4)甘油管藏法(2分)38.(15分)(1)基因组文库或cDNA文库(2分)(2)大于(2分)逆转录酶(2分)(3)农杆菌转化法(2分)感受态(2分)(4)抗原—抗体杂交(2分)受体细胞通过转录和翻译过程合成出酵母菌的该种酶(3分)绵阳市高中2016级第二次诊断性考试 理科综合能力测试·化学参考答案和评分标准选择题: 7. B 8. A 9. B 10. C 11. D 12. B 13. D 非选择题(一)必考题 26.(14分)(1)①分液漏斗(1分) 防倒吸、防堵塞(或平衡气压、安全瓶均可)(1分)②SO 2+H 2SO 4+2KClO 3==2KHSO 4+2ClO 2(2分) 检验有I 2生成,进而证明ClO 2有强氧化性(1分)③2:1(2分) O 2(1分)(2)①溶液由蓝色变为无色,且半分钟内溶液颜色不再改变(2分)②0.324 g (2分) 产生ClO 2的速率太快,ClO 2没有被D 中的溶液完全吸收;C 中ClO 2未全部进入D 中(2分)27.(14分)(1)+6(1分) (2)SiO 2(或二氧化硅)(1分) Fe(OH)3(或氢氧化铁)(2分)(3)调节溶液的pH ,促进Fe 3+、Al 3+水解以沉淀形式除去(2分)(4)3Mn 2++2MnO -4+2H 2O ==5MnO 2↓+4H +(2分)(5)3MnO 2+KClO 3+6KOH ==3K 2MnO 4+KCl +3H 2O (2分)(6)负(1分) 阳(1分) MnO 2-4 -e -== MnO -4(2分)28.(15分)(1)-122.7 kJ/mol (2分) D (2分)(2)①5.13×10-5 mol/(L·min)(2分) 75%(2分) 7.5×10-5 (mol/L)2(2分)②放热(1分) 改进催化剂(1分) 增大反应物浓度(1分) (3)4:5(2分) (二)选考题35. [化学—选修3:物质结构与性质](15分)(1)(2分) 哑铃(1分) (2)NH 3(1分) 氨分子间存在氢键(1分)(3)基态氮原子电子占据的最高能级为半充满,较稳定(2分) (4)sp 2、sp 3(2分) Π65(2分)(5)原子(1分) 4(1分) 4π(x 3+y 3)dN A75×1030×100%(2分)36. [化学—选修5:有机化学基础](15分) (1)(2分) 羟基、醛基(2分)(2)(2分)CH 2CCH 3CH 3++2NaBr CCH 2CH 3CH 3Br Br2NaOHC CH 2OHCH 3CH 3(3)O 2,Cu 或Ag 作催化剂,加热(2分) (4)苯酚(1分) 取代反应(1分)(5)OHO OOH或OHOOOH或O HOOOOH O(2分)(6)11(2分) (1分)绵阳市高2016级第二次诊断性考试 理科综合能力测试物理参考答案及评分意见二、选择题:本题共8小题,每小题6分。
绵阳市高中2016级第二次诊断性考试语文试题及参考答案秘密★启用前[考试时间:2019年1月10日9:00~11:30绵阳市高中2016级第二次诊断性考试语文注意事项:1.答卷前,考生务必将自己的班级、姓名、考号填写在答题卡上。
2.回答选择题时,选出每小题答案后,用铅笔把答题卡上对应题目的答案标号涂黑。
如需改动,用橡皮擦干净后,再选涂其它答案标号。
写在本试卷上无效。
3.回答主观题时,将答案写在答题卡上。
写在本试卷上无效。
4.考试结束后,将答题卡交回。
一、现代文阅读(36分)(一)论述类文本阅读(本题共3题,9分)读下面的文字,完成1--3题。
金庸小说从文化角度构建了中国的民族国家想象,建立了一个磅礴宏伟的“文化申国”,从而赢得了不同政治立场、不同价值观念的大多教读者的喜爱。
这是金庸小说的决定性魅力。
金庸小说对中国传统文化的展示是在两个向度上同时进行的。
一个是从大处着眼,展示中华文化的多样性、综合性、融汇性:再一个是从小处入手,展示中华文化的奇妙性、精巧性和艺术性。
从大的方面来说,金庸小说涉及儒家、墨家、道家、佛家等中国文化思想层面,组成了一部“三教九流”众声喧哗的文化交响乐。
同时,他从地域文化的角度描写了中国东西南北不同地域各具特色、神采各异的文化风貌,并且写出了不同朝代、不同历史时期中国传统文化的起伏演变,从而构成了一幅动态的、立体的中国文化长篇画卷。
在金庸的前期作品中,儒家思想和墨家思想明显占据显要的甚至主导的地位:《书剑恩仇录》和《碧血剑》都对主人公为民请命、为民锄奸的正义行为待赞赏笔调,《射雕英雄传》更是把郭靖所代表的义无返顾、勇往直前的儒墨精神褒扬到了极致。
在金庸的中期作品中,道家思想、游仙思想开始令人注目:《神雕侠侣》可以看做从前期进入中期的一座分水岭,这部作品既有郭靖擲地有声的“为国为民,侠之大者”之举,又有杨过蔑视宗法礼教、为个人爱情不惜与整个武林为敌以及单人独剑四方漂游之行。
在金庸的后期作品中,佛家思想的气息愈来愈浓,在《连城诀》和《侠客行》中,是非善恶已经开始变得扑朔速离、标准难立,狄云和石破天对于究竟应该如何做人,可以说自始至终也没有找到答案。
绵阳市高中2016级第二次诊断性考试理科数学参考答案及评分意见一、选择题:本大题共12小题,每小题5分,共60分.ABDAB BDCAC CA二、填空题:本大题共4小题,每小题5分,共20分.13.200 14.12 15.x >13-16.25 三、解答题:本大题共6小题,共70分.17.解:(1)∵ 3S n =4a n -4, ①∴ 当n ≥2时,11344n n S a --=-.② ………………………………………2分 由①-②得1344n n n a a a -=-,即14n n a a -=(n ≥2). ………………………3分 当n =1时,得11344a a =-,即14a =.∴ 数列{a n }是首项为4,公比为4的等比数列.……………………………5分 ∴ 数列{a n }的通项公式为4n n a =. …………………………………………6分(2)∵ 2211log log n n n b a a +=⋅=1221log 4log 4n n +⋅ =1111()2(22)41n n n n =-⋅++. …………………………………8分 ∴ 数列{b n }的前n 项和123n n T b b b b =+++⋅⋅⋅+11111111[(1)()()()]4223341n n =-+-+-+⋅⋅⋅+-+ 11(1)414(1)n n n =-=++. ………………………12分 18.解:(1)1099.510.511105x ++++==, 7876777980785y ++++==. ………………………………2分 ∴ 51()()(1010)(7878)(910)(7678)(9.510)(7778)i i i x x y y =--=--+--+--∑(10.510)(7978)(1110)(8078+--+-- =5, ………………………………………………………4分52222221()(1010)(910)(9.510)(10.510)(1110) 2.5ii x x =-=-+-+-+-+-=∑,∴ 51521()()5ˆ22.5()ii i ii x x y y b x x ==--===-∑∑.……………………………………………7分 ∴ ˆˆ7821058ay bx =-=-⨯=. ……………………………………………8分 ∴ y 关于x 的线性回归方程为ˆ258yx =+. ………………………………9分 (2)当x =8时,ˆ285874y=⨯+=. 满足|74-73|=1<2, ……………………………………………………………10分当x =8.5时,ˆ28.55875y =⨯+=.满足|75-75|=0<2, ……………………………………………………………11分 ∴ 所得的线性回归方程是可靠的. ………………………………………12分19.解 :(1)∵=(sin )AC b c a C ⋅-,∴cos A =b (c -a sin C ),即cos A =c -a sin C . ………………………………………………………2分由正弦定理得C cos A =sin C -sin A sin C ,∵ sin C ≠0,∴A =1-sin A ,即sin A+A =1. …………………………………4分 ∴ 12sin A+cos A =12,即sin (A +3π)=12. ∵ 0<A <π,∴ 4333A πππ<+<. ∴ A +3π=56π,即A =2π. ……………………………………………………6分 (2)在△BCN 中,由余弦定理得BC 2=NB 2+NC 2-2NB ⋅NC cos N ,∵ BN =4,CN =2,∴ BC 2=16+4-16cos N =20-16cos N .…………………………………………8分 由(1)和b =c ,得△ABC 是等腰直角三角形,于是AB =AC=, ∴ 四边形ABCD 的面积S =S △ABC +S △BC N =211sin 22AB NC NB N +⋅ = 211124sin 222BC N ⋅+⨯⨯=1(2016cos )4sin 4N N -+=4sin 4cos 5N N -+=)54N π-+. ……11分 ∴ 当N =34π时,S取最大值 即四边形ABCD的面积的最大值是 ………………………………12分 20.解:(1)由椭圆定义得|AB |+|AF 2|+|BF 2|=4a =82,则|AB|=……2分 因为直线l 过点F 1(-2,0),所以m =2k 即直线l 的方程为y =k (x +2).设A (x 1,y 1),B (x 2,y 2).联立()222802x y y k x ⎧⎪⎨+-=⎪=⎩+,,整理得(1+2k 2)x 2+8k 2x +8k 2-8=0. ∴ x 1+x 2=22812k k -+,x 1x 2=222188k k +-.……………………………………………4分 由弦长公式|AB |=3, 代入整理得2212123k k +=+,解得1k =±. 所以直线l 的方程为(2)y x =±+,即20x y -+=或+20x y +=. ………………………………………………6分(2)设直线l 方程y =kx +m ,A (x 1,y 1),B (x 2,y 2).联立22280y kx m x y =+⎧⎨+-=⎩,,整理得(2k 2+1)x 2+4kmx +2m 2-8=0.∴ x 1+x 2=2421km k -+,x 1x 2=222821m k -+. …………………………………………8分 以AB 为直径的圆过原点O ,即0OA OB ⋅=. ………………………………9分 ∴ OA OB ⋅=x 1x 2+ y 1y 2=0.将y 1=kx 1+m ,y 2= kx 2+m 代入,整理得(1+k 2)x 1x 2+km (x 1+x 2)+m 2=0. …………………………………………10分将x 1+x 2=2421km k -+,x 1x 2=222821m k -+代入, 整理得3m 2=8k 2+8. …………………………………………………………11分 ∵ 点P 是线段AB 上的点,满足OP AB ⊥,设点O 到直线AB 的距离为d ,∴ |OP |=d ,于是|OP |2=d 2=22813m k =+(定值),∴ 点P的轨迹是以原点为圆心,x 轴的交点. 故点P 的轨迹方程为2283x y +=(0y ≠). ………………………………12分21.解:(1)由题意得()ln f x x mx '=-,x >0. 由题知()ln f x x mx '=-=0有两个不等的实数根, 即ln x m x=有两个不等的实数根. ……………………………………………2分 令ln ()x h x x =,则21ln ()x h x x-'=. 由()h x '>0,解得0e x <<,故()h x 在(0,e)上单调递增; 由()h x '<0,解得x >e ,故()h x 在(e ,+∞)上单调递减;故()h x 在x =e 处取得极大值1e ,且0)(>e h , 结合图形可得10e m <<.∴当函数f (x )有两个极值点时,实数m 的取值范围是(0,e 1). …………5分 (2)因为g (x )=x ln x -mx 2-eln x+m e x =(x -e)(ln x -mx ),显然x =e 是其零点.由(1)知ln x -mx =0的两个根分别在(0,e),(e ,+∞)上,∴ g (x )的三个不同的零点分别是x 1,e ,x 3,且0<x 1<e ,x 3>e . …………6分 令31x t x =,则t ∈2(1e ],. 则由313311ln ln x t x x mx x mx ⎧=⎪⎪⎪=⎨⎪=⎪⎪⎩,,, 解得13ln ln 1ln ln .1t x t t t x t ⎧=⎪⎪-⎨⎪=⎪-⎩, 故1313(1)ln ln()ln ln 1t t x x x x t +=+=-,t ∈2(1e ],. …………………………8分 令(1)ln ()1t t t t ϕ+=-,则212ln ()(1)t t t t t ϕ--'=-. 令1()2ln t t t tφ=--,则0)1(12121)(22222>-=+-=+-='t t t t t t t t φ.所以()t φ在区间2(1e ],上单调递增,即()t φ>(1)0φ=. …………………11分 所以()0t ϕ'>,即()t ϕ在区间2(1e ],上单调递增,即()t ϕ≤2(e )ϕ=222(e 1)e 1+-, 所以21222(1)ln()1e x x e +≤-,即x 1x 3≤222(e 1)e 1e +-.所以x 1x 3的最大值为22(e 1)e 1e +-. ……………………………………………12分22.解:(1)由曲线C 的参数方程,可得曲线C 的普通方程为22(2)9x y -+=,即22450x y x +--=. ……………………………………………………… 2分 ∵ cos x ρθ=,sin y ρθ=,故曲线C 的极坐标方程为24cos 50ρρθ--=. ………………………4分(2)将6πθ=代入(cos sin )t ρθθ+=中,得t =,则1)t ρ=. ∴ |OM |=t )13(-.…………………………………………………………6分将6πθ=代入24cos 50ρρθ--=中,得250ρ--=.设点P 的极径为1ρ,点Q 的极径为2ρ,则125ρρ=-. …………………8分 所以|OP |⋅|OQ |=5. …………………………………………………………… 9分 又|OM |⋅|OP |⋅|OQ |=10,则5t )13(-=10.∴ t =31--或1. ……………………………………………………10分23.解:(1)由m =1,则()f x =|x -1|,即求不等式|x -3|+|2x -1|>4的解集.当x ≥3时,|x -3|+|2x -1|=3x -4>4恒成立; 当132x << 时,x +2>4,解得x >2,综合得23x <<; ……………………3分 当x ≤12时,4-3x >4,解得x <0,综合得x <0; …………………………… 4分 所以不等式的解集为{x |x <0,或x >2}.………………………………………5分(2)证明:∵ t <0,∴ ()()tf x f tm t x m tm m +=-+-tm m tx tm =---……………………………………………7分 ≤()()tm m tx tm -+- =tx m -=()f tx .所以()f tx ≥()()tf x f tm . …………………………………………………10分。
绵阳市高中2016级第二次诊断性考试数学(文)参考答案及评分意见一、选择题:本大题共12小题,每小题5分,共60分.DBDAD BAACC CA二、填空题:本大题共4小题,每小题5分,共20分.13.2 14.25 15.13x >- 16.三、解答题:本大题共6小题,共70分.17.解:(1)∵ 3S n =4a n -4, ①∴ 当n ≥2时,11344n n S a --=-.② …………………………………………2分 由①-②得1344n n n a a a -=-,即14n n a a -=(n ≥2). ………………………3分 当n =1时,得11344a a =-,即14a =.∴ 数列{a n }是首项为4,公比为4的等比数列. …………………………5分 ∴ 数列{a n }的通项公式为4n n a =. …………………………………………6分(2)∵ 2211log log n n n b a a +=⋅=1221log 4log 4n n +⋅ =1111()2(22)41n n n n =-⋅++. …………………………………8分 ∴ 数列{b n }的前n 项和123n n T b b b b =+++⋅⋅⋅+11111111[(1)()()()]4223341n n =-+-+-+⋅⋅⋅+-+ 11(1)414(1)n n n =-=++.………………………12分 18.解:(1)1099.510.511105++++==, 7876777980785y ++++==. ………………………………2分 ∴ 51()()(1010)(7878)(910)(7678)(9.510)(7778)i i i x x y y =--=--+--+--∑(10.510)(7978)(1110)(8078+--+-- =5, ………………………………………………………4分52222221()(1010)(910)(9.510)(10.510)(1110) 2.5ii x x =-=-+-+-+-+-=∑,∴ 51521()()5ˆ22.5()ii i ii x x y y b x x ==--===-∑∑.……………………………………………7分 ∴ ˆˆ7821058ay bx =-=-⨯=. ……………………………………………8分 ∴ y 关于x 的线性回归方程为ˆ258yx =+. ………………………………9分 (2)当x =8时,ˆ285874y=⨯+=. 满足|74-73|=1<2,……………………………………………………………10分当x =8.5时,ˆ28.55875y =⨯+=.满足|75-75|=0<2,……………………………………………………………11分 ∴ 所得的线性回归方程是可靠的. ………………………………………12分19.解 :(1)∵=(3sin )AC b a C⋅-,∴cos A =b (-a sin C ),即cos A =-a sinC . ……………………………………………………2分由正弦定理得C cos A =C -sin A sin C ,∵sin C ≠0,∴A=sin A ,即sin A+A =4分所以12sin A+cos A =,即sin (A +3π)= ∵ 0<A <π,∴ 4333A πππ<+<. ∴ A +3π=23π,即A =3π.……………………………………………………6分 (2)在△ABC 中,由余弦定理得 a 2=b 2+c 2-2bc cos A , 由(1)得A =3π,所以a 2=b 2+c 2-2bc cos 3π,即a 2=b 2+c 2-bc .…………8分 ∵ a =∴ 3=b 2+c 2-bc ,即3=(b +c )2-3bc .已知b +c =,解得bc =54. ………………………………………………10分所以△ABC 的面积为115sin sin 2243bc A π=⋅=. …………………………12分20.解:(1)因为直线l 过点F 1(-2,0),所以m =2k 即直线l 的方程为y =k (x +2).设A (x 1,y 1),B (x 2,y 2).联立()222802x y y k x ⎧⎪⎨+-=⎪=⎩+,, 整理得(1+2k 2)x 2+8k 2x +8k 2-8=0. ∴ x 1+x 2=22812k k -+,x 1x 2=228812k k -+.……………………………………………4分 由弦长公式|AB |=, 代入整理得2212123k k +=+,解得k 2=1. ∴1k =±. ………………………………………………………………………6分(2)设直线l 方程y =kx +m ,A (x 1,y 1),B (x 2,y 2).联立22280y kx m x y =+⎧⎨+-=⎩,,整理得(2k 2+1)x 2+4kmx +2m 2-8=0. ∴ x 1+x 2=2421km k -+,x 1x 2=222821m k -+. …………………………………………8分 以AB 为直径的圆过原点O ,即0OA OB ⋅=. ………………………………9分 ∴ OA OB ⋅=x 1x 2+ y 1y 2=0.将y 1=kx 1+m ,y 2= kx 2+m 代入,整理得(1+k 2)x 1x 2+km (x 1+x 2)+m 2=0. …………………………………………10分将x 1+x 2=2421km k -+,x 1x 2=222821m k -+代入, 整理得3m 2=8k 2+8. …………………………………………………………11分 设点O 到直线AB 的距离为d ,于是d 2=22813m k =+, 故O 到直线AB的距离是定值为d =. ……………………………12分 21.解:(1)函数)(x f 的定义域为(0,+∞). 由已知可得11()mx f x m x x-'=-=. 当m ≤0时,)(x f '>0,故()f x 在区间(0,+∞)上单调递增;………………2分 当m >0时,由0)(>'x f ,解得10x m <<;由0)(<'x f ,解得1x m>.所以函数)(x f 在(0,1m )上单调递增,在(1m,+∞)上单调递减. …………4分 综上所述,当m ≤0时,函数()f x 在区间(0,+∞)上单调递增; 当m >0时, 函数)(x f 在(0,1m )上单调递增, 函数)(x f 在(1m,+∞)上单调递减. ……………5分 (2)∵ 函数g (x )=(x -e)(ln x -mx )有且只有三个不同的零点,显然x =e 是其零点,∴ 函数()=ln f x x mx -存在两个零点,即ln 0x mx -=有两个不等的实数根. 可转化为方程ln x m x=在区间(0,+∞)上有两个不等的实数根, 即函数y =m 的图象与函数ln ()x h x x =的图象有两个交点. ∵ 21ln ()x h x x -'=, ∴ 由()h x '>0,解得0e x <<,故()h x 在上单调递增;由()h x '<0,解得x >e ,故()h x 在(e ,+∞)上单调递减;故函数y =m 的图象与ln ()x h x x=的图象的交点分别在(0,e),(e ,+∞)上, 即ln x -mx =0的两个根分别在区间(0,e),(e ,+∞)上,∴ g (x )的三个不同的零点分别是x 1,e ,x 3,且0<x 1<e ,x 3>e . …………7分 令31x t x =,则t ∈2(1e ],. 由313311ln ln x t x x mx x mx ⎧=⎪⎪⎪=⎨⎪=⎪⎪⎩,,, 解得13ln ln 1ln ln .1t x t t t x t ⎧=⎪⎪-⎨⎪=⎪-⎩, 故1313(1)ln ln()ln ln 1t t x x x x t +=+=-,t ∈2(1e ],. …………………………9分 令(1)ln ()1t t t t ϕ+=-,则212ln ()(1)t t t t t ϕ--'=-.令1()2ln t t t tφ=--,则0)1(12121)(22222>-=+-=+-='t t t t t t t t φ. 所以()t φ在区间2(1e ],上单调递增,即()t φ>(1)0φ=.所以()0t ϕ'>,即()t ϕ在区间2(1e ],上单调递增,即()t ϕ≤2(e )ϕ=222(e 1)e 1+-, 所以21222(1)ln()1e x x e +≤-,即x 1x 3≤222(e 1)e 1e +-,所以x 1x 3的最大值为22(e 1)e 1e +-. ………………………………………………12分22.解:(1)由曲线C 的参数方程,可得曲线C 的普通方程为22(2)9x y -+=,即22450x y x +--=. ……………………………………………………… 2分 ∵ cos x ρθ=,sin y ρθ=,故曲线C 的极坐标方程为24cos 50ρρθ--=. ………………………4分(2)将6πθ=代入(cos sin )t ρθθ+=中,得t =,则1)t ρ=. ∴ |OM |=t )13(-. ………………………………………………………6分将6πθ=代入24cos 50ρρθ--=中,得250ρ--=.设点P 的极径为1ρ,点Q 的极径为2ρ,则125ρρ=-. …………………8分 所以|OP |⋅|OQ |=5. …………………………………………………………… 9分 又|OM |⋅|OP |⋅|OQ |=10,则5t )13(-=10.∴ t =13--或1. ………………………………………………………10分23.解:(1)由m =1,则()f x =|x -1|,即求不等式|x -3|+|2x -1|>4的解集.当x ≥3时,|x -3|+|2x -1|=3x -4>4恒成立; 当132x << 时,x +2>4,解得x >2,综合得23x <<; ……………………3分 当x ≤12时,4-3x >4,解得x <0,综合得x <0; …………………………… 4分 所以不等式的解集为{x |x <0,或x >2}.………………………………………5分(2)证明:∵ t <0,∴ ()()tf x f tm t x m tm m +=-+-tm m tx tm =---……………………………………………7分≤()()tm m tx tm -+-=tx m -=()f tx .所以()f tx ≥()()tf x f tm +. …………………………………………………10分。
绵阳市高中2016级第二次诊断性考试
语文评分标准及参考答案
一、(36 分)
1.A(B“形象地展示……地域……文化风貌”错,“交响乐”的指向是文化思想层面;C.“思想从早期的儒家已经转变为道家”错,原文只是认为“《神雕侠侣》可以看做从前期进入中期的一座分水岭”;
D 以偏概全,原文是说“经常在一些大部头的作品中带领读者进行全方位的中国文化旅游”)
2.C(灰衣老僧的事件意在证明金庸小说中这些“大文化”的展现是建立在具体描摹的基础之上的)3.B(A“虚无与消极”推断不合理;C“否定”不正确,而是分析与批判的一面;D 因果关系不成立,且条件不充分)
4.C(“困惑”错,从“否则”领起的两个问句可以看出作者对“人也是大化或工或拙的捏塑”持肯定态度,而不是困惑)
5.①指孙超于窑火中煅造出的结晶釉作品;②指孙超一生坎坷,却能保持一介不取的高洁品行;
③指人们在坎坷与磨难的人生历程中所展现出来的对艺术的升华或人性之美(人们虽历经磨难,但不对命运低头的执着之美)。
(每点2 分,共6 分;意思接近即可)
6.①行文思路上:时间跨度大,从三代前的奶奶写起,从孙超的童年写到成年;由制陶器到做人。
②选材上:选材丰富,文中关于艺术与人生的故事涉及中外;③主题上:呈现了种种人生苦难,更呈现了于苦难中生长出的人性之美(个体生命与艺术生命的厚重感)
(每点2 分,共6 分,意思接近即可)
7.C (“2013 年增加了近1.52 倍”错)
8.A(B 是不能销售相同品种;C“致使近10 年来我国大豆进口量持续增加”错,原文表述为“大豆持续10 年大量进口”;D“忧患的”的观点是王大元提出的)
9.出口:①只有产品输出,没有科技输出;②遭遇目标出口国的政策限制;③出口市场呈下滑趋势;进口:①国内大豆产业和大豆市场的缺失;②大豆需求量大,对国际市场依赖大;③国内耕地数量不足,难以满足人民现有需求。
(每点1 分,共6 分,意思接近即可)
二、(34 分)
10.D
11.C(“元嘉”是刘义隆在北伐时就已有的年号)
12.A(唐文若在任洋州通判时,是为百姓力争不增加赋税,并非是争取免税。
)
13.(10 分)(1)适逢大水,百姓很多都被淹死,唐文若到城墙上,拿出府库中的钱招募善游水的人,救活的人很多。
(划线处各1 分,大意1 分;共5 分)
(2)工部侍郎许尹赞同唐文若的计策,于是大家列名上奏他的意见,但(皇帝)没有回复。
(划线处各1 分,大意1 分;共 5 分)
14.B(“交往之久的欣喜”“因家贫而长期备受煎熬”均不当,诗人认为相知百年的的人才有如此的交情,突出我和韦参军情谊深厚。
辞为拒绝之意,意为韦参军从未以家贫为由拒绝我。
)15.通过虚写,回忆和韦参军一起弹琴、下棋、击筑、喝酒、高歌的恣意生活,突出两人友谊的深厚;通过对比,将过去欢乐与如今的离别惆怅形成强烈的反差;为下面的抒情做了铺垫,更好地表达诗人在面临分别时,内心的不舍。
(每点2 分,共6 分)
16.(1)箫鼓追随春社近,衣冠简朴古风存;(2)东船西舫悄无言,唯见江心秋月白;
(3)挟飞仙以遨游,抱明月而长终(每空1 分,与原文不符不得分)
三、(20 分)
17. D(人杰地灵:指杰出的人物出生或到过的地方成为名胜,也指杰出人物生于灵秀之地。
钟灵毓秀:聚集天地灵气的美好自然环境产生优秀的人物。
惨淡经营:苦费心力的经营筹划。
踽踽独行:一个人走路孤零零的样子。
原始要终:探求事物发展的起源和结果。
终南捷径:借指求官的最近便的门路,也泛指达到目的的便捷途径。
光风霁月:雨过天晴时风清月明的景象,比喻开阔的胸襟和坦白的心地,
也比喻太平清明的政治局面。
蔚然成风:形容一种事物逐渐发展、盛行,形成风气。
)
18. C(主语一致性原则)
19. B(A. 语序不当,关联词与主语的位置不当;C.语序不当,关联词与主语的位置不当D.成分残缺)
20. ①“惊闻”改为欣闻②“窃喜”改为高兴③“有用的”删去④“要务”改为俗务⑤“高足”改为小徒(每处1 分)
21.答案示例:
①正如堂吉诃德,不合时宜的冒险让人觉得可笑,而不畏艰难的勇气又让人觉得可爱;
②正如晴雯,磊落反抗的个性让人觉得可叹;含恨而终的结局又让人觉得可怜;
③正如诸葛亮,鞠躬尽瘁的精神让人觉得可敬,而出师未捷的悲壮又让人觉得可惜。
(每句2 分,共6 分)
四、(60 分)
22. (60 分)(参照高考作文评分标准)
附文言文参考译文
唐文若,字立夫,眉山人。
考取进士第,分教潼川府。
给事中勾涛举荐他代替自己,(皇帝)下诏令让他赶赴行在所,高宗颁特旨让唐文若任洋州通判。
洋州西乡县出产茶叶。
使者韩球将要增加赋税来博取恩宠,种茶园户为逃避滥征赋税而辗转迁移,灾荒饥饿相逼,唐文若极力争论此事,赋税最后没有增加。
再次通判遂宁府。
适逢大水,百姓很多都被淹死,唐文若到城墙上,拿出府库中的钱招募善游水的人,救活的人很多。
又极力向朝廷请求,免除两万一千顷地的田租,修筑长堤以阻拦水势,从此没有过水灾。
秦桧死后,皇上向魏良臣访求蜀地的贤士,魏良臣以唐文若来回答皇上。
二十六年,用光禄丞的之职征召他,改任为秘书郎,(唐文若)做《文思箴》进献。
自从秦桧主张讲和,朝廷里很多人都避讳谈论用兵,所以唐文若用这篇《文思箴》讽谏。
迁为起居郎。
将要任命他起草制书,当时有替宣和时执政官请求恩典的,被司谏凌哲弹劾,唐文若喜欢他的直率,作《禾黍诗》来赞美他。
(但)侍御史周方崇认为这是在讥刺自己,于是弹劾唐文若狂妄放诞,之后(唐文若)被调出京城任邵州知州。
皇帝多次向近臣唐文若没有罪过,可以改任更近的州郡。
担任饶州知州,兴建学宫。
余干曾经有厉害的强盗,巡尉官都不能制伏,唐文若派遣亲兵抓来杀掉他。
加官入值敷文阁,调任温州知州。
三十一年,召还任宗正少卿。
金人侵犯边疆,唐文若请求觐见奏对,首先提出派大臣节制统率长江防务的建议。
当时诸将北上出兵,每天都听得到捷报,朝廷上下都有骄傲的表现,只有唐文若很担忧此事,于是画图奏上南朝时的宋文帝元嘉时北伐的旧事。
皇上对唐文若传谕说自己对于创业时所经历的艰难困苦以及敌人情况变化非常了解。
唐文若回答说:“希望陛下仔细审察天下大势,发扬长处而回避短处,不要重蹈前人的轨迹车辙,就太好了。
”不久,各路部队退守,金主亲自统率大军,淮南土地全部失去。
下诏百官上朝商议,唐文若筹划了三种方案:一是请皇帝亲自征讨;二是请派大臣慰劳军队;三是请起用张浚。
工部侍郎许尹赞同唐文若的计策,于是大家列名上奏他的意见,但(皇帝)没有回复。
唐文若旋即觐见,皇上问道:“如今计策怎样决定?你熟悉张浚吗?”唐文若说:“张浚坚守正道笃信儒学,天下人寄予期望,现已四十年,老天爷不让张浚死在岭海,正是为了今天。
”皇上猛然省悟锐:“举荐张浚的人很多,不是你还不能启发这个道理(不是你还不能让我做出这个决定)。
”过了几天,皇帝延缓亲征的日期,起用张浚为平江府知府,因为皇上认为张浚虽然忠实,但好大喜功,将士很多都不亲附于他。
唐文若又进言说张浚本来就靠忠贞自持得到众人信任,不久改命张浚镇守建康府,将要任命他为江、淮宣抚使时,因为宫中有人阻止而作罢。
皇上到江南,唐文若以起居郎兼给事中,入值学士院,同各部门留守京都。
车驾回朝,迁为中书舍人。
孝宗继位,张浚以右府都督江、淮军事,文若当时因病请求补外,授任敷文阁待制,任汉州知州,不久改任都督府参赞军事。
授任鼎州知州,改任江州。
乾道元年去世,享年六十岁。
追赠左通奉大夫。