物流管理系统分析与设计
- 格式:doc
- 大小:3.57 MB
- 文档页数:33
物流系统分析与设计重点整理知识讲解一.名词解释1.物流:(美)物流是在供应链运作中,对货物、服务及相关信息从起源地到消费低之间有效率、有效益的流动和存储进行计划、执行和控制,以满足顾客要求的过程。
该过程包括进向、去向、内部和外部的移动以及以环境保护为目的物流回收。
(中)物品从供应地向接受地的实体流动中,将运输、储存、装卸、搬运、流通加工、信息处理等功能有机结合,优化管理来满足顾客要求的过程。
2. 物流系统:物流系统是指在一定的时间和空间里,由所需位移与服务的物、提供服务的设备(含包装设备、装卸搬运机械、运输工具、仓储设施)、组织服务的人和信息等若干相互制约的动态要素所构成的具有特定功能的有机整体。
3. 物流需求:物流需求是社会经济活动特别是制造与经营活动所派生的一种物的移动和储存的服务需求。
4. 第四方物流:是物流服务系统中的供应集成商,提供组织物流服务所需设施、信息装备等资源和资金、技术,以及物流方案等。
5. 物流节点:物流节点是城市各类物流设施的集中地区的统称。
物流节点集多种设施为一体,是大规模、集约化物流设施的集中地和物流线路的交汇点,是以仓储、运输场站、流通加工等设施为主,同时还包括一定的与之配套的信息、咨询、维修、综合服务等设施的集中地。
6. 物流节点体系:物流节点体系是指由为满足各类物流需求的具有不同等级、不同功能、不同规模、不同覆盖范围而形成的物流节点集合体。
7. 物流规划:物流规划是指确定物流系统的发展目标,以及实现发展目标的工程、措施、解决方案、管理模式、政策保障等的过程。
8. 物流动线:物流动线是物流作业中物品的移动线路的空间表现形式,是物流流线的形式之一。
9. 物流效益:(1)宏观:A.空间效益B .时间效益:1.缩短时间创造的收益2.延长时间差创造效益3.错位时间效益C.规模效益(2)微观:经济效益、社会效益10. 物流供给:物流供给是物流系统性能的综合表示,一般指节点与通道的能力与服务,如运输能力、仓储的库容量、物流中心的处理能力、配送的速度等。
物流管理信息系统分析报告1. 简介物流管理信息系统是指利用计算机技术和信息化手段对物流过程进行管理和控制的系统。
本报告将对物流管理信息系统进行分析和评估,探讨其在提高物流效率和降低成本方面的作用。
2. 物流管理信息系统的重要性物流管理信息系统在现代物流领域扮演着至关重要的角色。
通过集成各个物流环节的信息,系统可以实现对整个物流过程的优化和监控。
以下是物流管理信息系统的几个重要作用:2.1 提高物流效率物流管理信息系统可以实现对物流过程的实时监控和追踪。
通过对货物的跟踪和管理,可以减少货物的滞留和损失,并且能够更加准确地预测货物到达时间,提前做好准备工作。
此外,系统还可以优化仓储和运输的安排,提高货物的运输效率。
2.2 降低物流成本物流管理信息系统可以通过优化物流过程,降低物流成本。
系统可以对货物的运输路径进行规划,选择最经济和最快捷的路径,减少运输时间和费用。
此外,系统还可以提供准确的库存数据和需求预测,帮助企业进行合理的库存管理,减少库存积压和资金占用。
2.3 提供决策支持物流管理信息系统可以提供给企业决策者实时的物流数据和分析报告。
通过对物流数据的分析,决策者可以了解物流过程中存在的问题和瓶颈,及时进行调整和优化。
此外,系统还可以提供物流运营的关键指标和报表,帮助决策者进行决策和评估。
3. 物流管理信息系统的功能模块物流管理信息系统通常包括以下功能模块:3.1 订单管理订单管理模块主要负责接收、处理和跟踪订单。
系统可以将订单信息自动导入到系统中,并实时更新订单状态。
此外,系统还可以提供订单查询和统计功能,方便用户了解订单的处理情况。
3.2 运输管理运输管理模块主要负责对货物的运输进行计划和调度。
系统可以根据货物的属性和目的地自动选择合适的运输方式和路径,并安排运输车辆和人员。
此外,系统还可以提供运输过程中的实时监控和跟踪功能,确保货物的安全和准时送达。
3.3 仓储管理仓储管理模块主要负责对货物的入库、出库和库存进行管理。
物流运输管理系统的设计与开发在现代物流运输领域,物流运输管理系统的设计与开发是一个非常重要的工作。
该系统能帮助企业实现物流运输过程的有效管理与控制,提高运输效率,降低成本,提升客户满意度。
下面将详细介绍物流运输管理系统的设计与开发。
一、需求分析首先,需要进行需求分析,明确系统的功能与性能需求。
一般而言,物流运输管理系统应具备以下基本功能:1.订单管理:包括订单生成、修改、查询等功能,能够实现对订单的全程跟踪与管理。
2.仓库管理:实现对仓库的管理,包括库存管理、出入库管理等功能,能够实时掌握仓库情况。
3.车辆管理:包括车辆调度、维护、状态监控等功能,能够合理安排车辆并实时了解车辆的运行情况。
4.司机管理:包括司机信息管理、任务分配、工作记录等功能,能够对司机进行有效管理。
5.路线规划:能够根据不同的运输需求自动规划最优路线,减少运输时间与成本。
6.运输跟踪:能够实时掌握货物的运输情况,包括货物位置、运输状态等信息。
7.报表统计:能够生成各种相关报表,如运输记录、车辆维护记录等,方便管理者进行数据分析与决策。
二、系统设计在系统设计阶段,首先需要确定系统的软硬件平台与技术架构。
由于物流运输管理系统需要处理大量的数据以及实时交互,因此应考虑采用分布式架构,利用云计算、大数据、物联网等相关技术来支持系统的功能与性能需求。
在系统功能设计方面,应根据需求分析的结果,合理划分模块与功能,并定义模块之间的接口与交互逻辑。
例如,订单管理模块需要和仓库管理模块、车辆管理模块进行信息交互,需要定义相应的接口与数据格式。
同时,还需要进行数据库设计,包括数据表的设计与关系的建立。
对于物流运输管理系统而言,数据库应包括订单信息、仓库信息、车辆信息、司机信息等,并根据需要建立合适的索引以提高查询效率。
三、系统开发与测试在系统开发阶段,可以采用敏捷开发方法,将整个系统分解为多个小模块,并按照优先级与需求进行逐个开发。
同时,可以采用模块化开发方式,利用现有的开源组件与库进行开发,提高开发效率与质量。
物流管理系统数据库设计分析一、引言现代物流行业发展迅速,为提高物流效率和降低成本,物流管理系统数据库设计变得至关重要。
本文将就物流管理系统数据库设计进行深入分析。
二、数据库设计目的物流管理系统数据库设计的主要目的是为了有效存储和管理物流相关信息,提高数据的可靠性、易访问性和安全性,从而优化物流管理流程,提升服务质量。
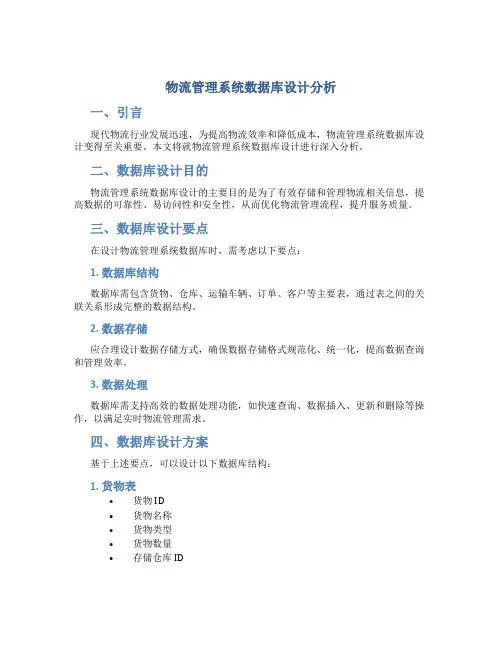
三、数据库设计要点在设计物流管理系统数据库时,需考虑以下要点:1. 数据库结构数据库需包含货物、仓库、运输车辆、订单、客户等主要表,通过表之间的关联关系形成完整的数据结构。
2. 数据存储应合理设计数据存储方式,确保数据存储格式规范化、统一化,提高数据查询和管理效率。
3. 数据处理数据库需支持高效的数据处理功能,如快速查询、数据插入、更新和删除等操作,以满足实时物流管理需求。
四、数据库设计方案基于上述要点,可以设计以下数据库结构:1. 货物表•货物ID•货物名称•货物类型•货物数量•存储仓库ID2. 仓库表•仓库ID•仓库名称•仓库地址•仓库容量3. 运输车辆表•车辆ID•车辆型号•司机姓名•车辆状态4. 订单表•订单ID•客户ID•货物ID•下单时间•订单状态5. 客户表•客户ID•客户姓名•客户地址•联系方式五、数据库设计优化在物流管理系统数据库设计过程中,可以采取以下优化措施提高数据库性能:1. 索引优化为常用字段建立索引,加快数据查询速度,提升系统响应性能。
2. 数据库分区将数据按时间或地域等特征进行分区存储,减轻数据库压力,提高系统稳定性。
六、结论通过合理的物流管理系统数据库设计,可以提升物流管理效率、降低成本,为企业经营带来更多优势。
因此,不断优化完善数据库设计方案是物流管理系统持续发展的关键。
物流管理信息系统分析与设计报告物流管理信息系统分析与设计报告目录一. 设计报告要求 (1)二. 物流管理信息系统开发题目选择 (1)三. 设计条件 (1)1.仓库基本情况如下 (1)2.仓库的主要业务 (1)3.库房管理系统的数据类 (2)4.有关说明 (2)四. 系统规划 (3)五. 系统分析 (3)1.需求分析 (3)2.业务流程分析 (4)3.功能数据类分析 (5)4.数据流图 (5)六. 系统设计 (7)1.系统总体结构设计 (7)2.详细设计包括: (8)物流管理信息系统分析与设计报告一.设计报告要求按照课程内容中的信息系统开发过程和方法,选择适当的物流信息系统开发题目,运用结构化开发方法完成整个系统的分析与设计过程及其相应报告。
包括系统规划、系统分析、系统设计过程,写出设计报告。
二.物流管理信息系统开发题目选择物流管理信息系统是指用于物流系统管理的信息系统,而物流系统主要包括宏观与微观物流两个大的方面,即社会物流(Business Logistics)与企业物流(Plant Flow)。
但是不论社会物流系统还是企业物流系统,都包括运输、储存、包装、装卸、物流信息等子系统,作为物流信息系统开发过程的一个模拟,本系统选择物流系统中常见的企业仓库管理系统作为实例,具有一定的代表性。
另外,由于系统开发规模不能太大,只选取其中的一个子系统——仓库出入库管理的部分进行分析和设计。
重点在于整个系统开发的过程要完整。
三.设计条件本设计条件完全根据自己的经验假设,其中一些条件主要出自自己熟悉的煤矿企业物资供应仓库的实际情况设定的,主要以能够表明系统分析与设计过程为目的。
为了简明扼要说明系统的开发过程,对仓库中的材料审批、库存金额的财务管理以及采购部分做了省略,保存了仓库保管中的各种基础数据,可备其他子系统使用。
另外,为了减少子系统之间的耦合,假设子系统之间没有直接通信,数据可以通过数据库共享来到达,比如库存金额与库存数量以及出入库的原始资料等。
一、基本概念1、物流系统是指在一定的时间和空间里,由所需位移的物资、物流设施、物流设备、人员和通信联系等若干相互制约的动态要素所构成的,以完成物流活动为目的,具有特定功能的有机整体。
物流系统的目的是实现物资的空间效益和时间效益,在保证社会再生产进行的前提条件下,实现各种物流环节的合理衔接,并取得最佳的经济效益。
2、物流系统设计(Logistics System Design)是运用系统方法分析研究物流过程中相互联系的各部分的问题和需求,确立解决它们的方法步骤,然后评价物流运作成果的系统计划过程。
3、物流网络定义为:“在网络经济和网络信息技术条件下,适应物流系统化和社会化的要求发展起来的,由物流组织网络、物流基础设施网络和物流信息网络三者有机结合而形成的物流服务网络体系的总称。
”4、物流结点是物流网络中货物运往最终消费者过程中临时经过停顿的地方,是物流网络的重要组成部分,是整个物流网络的灵魂所在。
5、专家选择法是以专家为索取信息的对象,运用专家的知识和经验,考虑选址对象的社会环境和客观背景,直观地对选址对象进行综合分析研究,寻求其特性和发展规律,并进行选择的一种选址方法。
专家选址法中最常用的有因素评分法和德尔菲法。
6、解析法是通过数学模型进行物流网点布局的方法。
采用这种方法首先根据问题的特征、外部条件以及内在的联系建立数学模型,然后对模型求解以获得最佳布局方案。
7、数据是人们用来反映客观事物而记录下来的可以鉴别的符号,是客观事物的基本表达。
数据包括数值型数据和非数值型数据。
数据还可以分为空间数据和非空间数据。
8、信息是能反映事物内在本质的外在表现,如:图像、声音、文件、语言等,是事物内容、形式和发展变化的反映。
即指数据处理后而形成的对人们有意义的、看得懂的、有用处的某种形式。
二、简答题1.简述物流系统分析常用的方法?答:(1)数学规划法(运筹学)它是一种对系统进行统筹规划,寻求最优方案的数学方法。
物流管理系统需求分析在当今全球化和电子商务迅速发展的时代,物流行业的重要性日益凸显。
高效、准确的物流管理对于企业的竞争力和客户满意度至关重要。
而一个优秀的物流管理系统则是实现这一目标的关键工具。
为了构建一个满足企业实际需求的物流管理系统,我们需要进行全面而深入的需求分析。
一、业务流程分析物流业务涵盖了从货物的采购、仓储、运输到配送的全过程。
首先,在采购环节,需要与供应商进行有效的沟通和协调,确保原材料或商品按时、按量、按质到达。
这就要求系统能够实时跟踪采购订单的状态,提供供应商的信息管理和评估功能。
仓储管理是物流的核心环节之一。
系统需要对仓库的布局、库存的数量和位置进行精确的记录和管理。
货物的入库、出库、移库等操作都要能够及时、准确地反映在系统中,同时要具备库存预警和盘点功能,以避免缺货或积压现象的发生。
运输环节涉及到运输方式的选择、车辆的调度和路线的规划。
物流管理系统应能够根据货物的性质、数量、目的地等因素,优化运输方案,降低运输成本。
此外,还需要实时监控运输车辆的位置和状态,以便及时处理突发情况。
最后的配送环节,要确保货物能够准确无误地送达客户手中,并及时获取客户的签收信息。
系统需要支持配送人员的任务分配和路径导航,提高配送效率和服务质量。
二、功能需求1、订单管理能够接收和处理来自不同渠道的订单,包括电商平台、线下销售等。
对订单进行分类、优先级排序,并跟踪订单的执行进度,从下单到配送完成的全过程都要有清晰的记录。
2、库存管理实现库存的实时监控和管理,包括货物的入库、出库、库存盘点、库存预警等功能。
同时,要支持多仓库管理,能够在不同仓库之间进行货物的调拨。
3、运输管理提供运输计划的制定和优化功能,包括车辆调度、路线规划、运输成本核算等。
能够实时跟踪运输车辆的位置和状态,及时反馈运输过程中的异常情况。
4、客户管理记录客户的基本信息、订单历史和服务评价等,以便为客户提供个性化的服务。
同时,要支持客户查询订单状态和物流信息。
物流管理系统方案设计物流管理系统是一个集物流信息管理、物流运作管理和物流决策支持于一体的综合性平台。
通过对物流流程的全面管理,可以提高物流运作的效率,降低物流成本,提升客户满意度。
下面将详细介绍物流管理系统的方案设计。
一、系统需求分析1.1 用户需求分析物流管理系统的主要用户包括物流公司、配送中心、仓储中心、销售企业和客户等。
主要需求包括物流信息记录与查询、订单管理、运费管理、仓储管理、车辆调度和客户服务等。
1.2 功能需求分析根据用户需求,物流管理系统的主要功能包括:1) 物流信息管理:包括录入、查询、修改和删除物流信息,如订单信息、装货信息、运输信息和送货信息等。
2) 订单管理:包括订单录入、查询、修改和删除等功能,具体包括订单生成、订单分配、订单跟踪和订单统计等。
3) 运费管理:包括运费计算、运费结算和运费统计等功能。
4) 仓储管理:包括仓库管理、库存管理和货物管理等功能,具体包括仓库信息、库存信息、货物信息和货位信息的管理等。
5) 车辆调度:包括车辆信息管理、调度计划管理和运输过程监控等功能,具体包括车辆信息录入、车辆调度计划生成、实时车辆监控和车辆调度记录统计等。
6) 客户服务:包括客户信息管理、客户查询和客户投诉处理等功能,具体包括客户信息录入、客户查询统计和客户投诉处理记录等。
二、系统架构设计物流管理系统的架构设计包括数据库设计、系统模块设计和界面设计。
2.1 数据库设计根据系统需求,物流管理系统的数据库设计包括物流信息表、订单信息表、运输信息表、仓库信息表、车辆信息表和客户信息表等。
2.2 系统模块设计根据功能需求,物流管理系统的系统模块设计包括物流信息管理模块、订单管理模块、运费管理模块、仓储管理模块、车辆调度模块和客户服务模块等。
2.3 界面设计根据用户需求,物流管理系统的界面设计包括登录界面、主界面和各个模块的界面等。
三、系统功能设计根据系统需求和架构设计,具体设计物流管理系统的功能模块。
德邦物流的仓储物流信息系统分析与设计一、引言随着电子商务的快速发展,物流行业也面临着巨大的挑战和机遇。
作为一家领先的物流服务提供商,德邦物流需要构建一个高效、可靠、智能化的仓储物流信息系统来提升物流运营效率、优化资源配置,加强对仓储环节的控制和管理。
本文将对德邦物流的仓储物流信息系统进行分析与设计。
二、系统需求分析1.业务流程分析:对仓储物流的业务流程进行分析,包括入库管理、出库管理、库存管理等,明确各个环节的数据流向和操作流程。
2.功能需求分析:基于业务流程分析的基础上,确定系统的功能需求,包括订单管理、货物跟踪、库存盘点等。
三、系统架构设计1.系统层次结构:将仓储物流信息系统划分为多个模块,包括前端展示模块、业务逻辑处理模块、数据存储模块等,以实现每个模块的功能独立性。
2. 技术架构选择:选择适用的技术架构,如前端使用HTML、CSS、JavaScript等,后端使用Java、Python等。
采用分布式架构,提高系统的可拓展性和性能。
四、系统功能设计1.订单管理功能:包括订单生成、订单查询、订单取消等功能,实现对订单生命周期的管理和跟踪。
2.库存管理功能:包括入库管理、出库管理和库存盘点等功能,实现对库存的实时监控和管理。
3.货物跟踪功能:通过物流追踪号或订单号,实现对货物的追踪和查询,提供实时的货物位置和状态信息。
4.报表统计功能:统计各个环节的数据信息,生成报表以供分析和决策。
五、数据库设计1.数据表设计:根据系统功能需求,设计相应的数据表,包括订单表、库存表、出入库记录表等,确保数据的完整性和一致性。
2.数据库性能优化:选择适当的数据库引擎、索引和分区策略,提高数据库的查询性能和并发处理能力。
六、系统安全设计1.用户权限管理:设计用户角色和权限,限制用户的操作范围,确保系统的安全性。
2.数据安全保护:采用数据加密技术,保护用户敏感数据的安全性和完整性。
3.网络安全防护:采用防火墙、入侵检测等技术,防止网络攻击和非法访问。
库存管理信息系统序言库库存管理系统是一种企业不可缺乏旳部分,它旳内容对于企业旳决策者和管理者来说都至关重要,因此仓库库存管理系统应当可以为顾客提供充足旳信息和快捷旳查询手段。
但一直以来人们使用老式人工旳方式管理仓库中旳多种物资设备, 这种管理方式存在着许多缺陷,如:效率低、此外时间一长,将产生大量旳文献和数据,这对于查找、更新和维护都带来了不少旳困难。
伴随科学技术旳不停提高,计算机科学日渐成熟,其强大旳功能已为人们深刻认识,它已进入人类社会旳各个领域并发挥着越来越重要旳作用。
作为计算机应用旳一部分,使用计算机对物资信息进行管理,具有手工管理所无法比拟旳长处.例如:检索迅速、查找以便、可靠性高、存储量大、保密性好、寿命长、成本低等。
这些长处可以极大地提高人事劳资管理旳效率,也是企业旳科学化、正规化管理,与世界接轨旳重要条件。
因此, 开发这样一套库存管理软件成为很有必要旳事情。
【摘要】库存管理系统是经典旳信息管理系统(MIS),其开发重要包括后台数据库旳建立和维护以及前端应用程序旳开发两个方面。
对于前者规定建立起数据一致性和完整性强.数据安全性好旳库。
而对于后者则规定应用程序功能完备,易使用等特点。
通过度析如此状况,我们使用微软企业旳Visual Basic开发工具,运用其提供旳多种面向对象旳开发工具,尤其是ADO,是能以便而简洁操纵数据库旳智能化对象,短期内就可以开发出顾客满意旳可行系统。
关键字: 库存管理ADO 面相对象库存ABC分析AbstractStockpil.manag.syste.i..typica.MI..It’.developmen.mostl.includ.th.foundatio.an.maintenanc.o.th. databas.an.th.developmen.o.th.clien.applicatio.programm..Fo.th.forme.w.mus.eatablis..bette.datab as.,tte.w.mus.mak.th.programm.ha.self-containe. e.By analysing the situation ,we use the VB of the Microsoft company as client tool ,and use some of the tools of opp, especially ADO object ,which can easily conveniently manipulate the database .We use it can develop a satisfactory system in short timeKey: Stockpile manage ADO OPP The analysis of Stockpile第一章概述1.1 库存管理旳必要性大多数库存管理理论认为, 库存是物理上和逻辑上库房库位旳所有有形和无形物料极其价值旳总和, 详细包括成品、原材料、在制品、在途品、生产前物料、备品备件等。
速达物流配送中心管理系统的分析与设计毕业设计外文摘要1 引言1.1系统开发的意义现代运算机技术的高速进展,运算机在各行各业中的应用越来越普及,各行各业都广泛地使用着运算机,运算机知识差不多成为当代知识分子结构中不可缺少的一个重要组成部分[1]。
运算机进行信息治理与信息治理系统的开发紧密相关,专门是我国加入世贸组织以后,国际贸易自由化,世界经济一体化的趋势也日益加强。
我国的企业面临着前所未有的机遇与挑战,需要引入先进的经营治理技术,服务理念与营销方式以及统一的国际运行规则。
中国的企业要想在国际市场站稳脚跟,专门大程度上取决于我国企业自身的改革力度和竞争力水平。
就物流企业自身而言,企业的高速进展更要求企业治理水平不断完善、提高。
因此,迅速提高企业的经营治理水平,把握先进的治理方式是企业迫在眉睫的情况。
再者,由于传统物流行业操作过程复杂,手续繁多,业务信息多,围绕这些信息的处理也专门纷杂[2]。
而且,物流行业竞争猛烈。
这种竞争,一个方面表现在进展客户的市场开拓上,另一方面也表现在收集处理信息的速度、广度和深度上,以及在业务操作中对业务数据处理的准确性和严密性上,而更高层次上,还牵涉到公司决策层对整体业务的操纵和和谐[3]。
随着公司创办历史的增长,物流业务数量的增加,规模的增大, 往常公司将物流业务通过业务治理部门进行纸质治理的方式差不多不能满足现代治理的需求。
如何有效对物流业务信息进行数字化治理表达了现代治理理念, 具有良好的现实意义和社会应用前景[4]。
相比传统物流,现代物流更多借助于信息流的操纵作用,它不再把建立基础设施作为最要紧手段,而是通过信息技术,利用现有的各种基础设施,将企业的物流信息和物流需求予以共享并快速传递[5]。
现代物流的核心是信息技术,因为正是信息技术,将物流之中原先割裂的各个环节整合在一起,从而表现显现代物流的整合化特点——借助于信息技术,最大限度地将原先在实现物资空间位移中所进行的物流、仓储、包装、装卸、加工以及配送等多个环节整合一起,以一个整风光对社会的物流需求[6]。
快递业物流管理系统的设计与实现第一章:引言随着电商的兴起,快递业在现代社会扮演着越来越重要的角色。
为了满足客户需求,提高服务质量和效率,快递业需要一个高效的物流管理系统。
本文将介绍一个可行的快递业物流管理系统的设计与实现。
第二章:需求分析在设计物流管理系统之前,我们需要了解用户的需求。
通过调研,我们得出以下结论:1. 快递员需要快速跟踪包裹的位置和运输状态。
2. 客户需要方便的下单、查询、修改和取消。
3. 仓库管理员需要管理库存、入库和出库。
4. 管理员需要监控和管理整个系统,包括员工、订单和统计数据。
基于以上需求,我们决定设计与实现一个全方面的快递业物流管理系统。
第三章:系统设计1. 数据库设计在系统中,我们需要使用一个可靠的数据库来存储数据。
我们选择了关系型数据库MySQL。
以下是数据库的主要表格:- 快递员表:包含快递员的ID、姓名和工作状态等信息。
- 客户表:包含客户的ID、姓名、地址、电话、电子邮件等信息。
- 包裹表:包含包裹的ID、重量、体积、目的地、出发地、状态等信息。
- 仓库表:包含仓库的ID、名称、位置等信息。
- 入库表:包含入库的包裹ID、时间、仓库ID等信息。
- 出库表:包含出库的包裹ID、时间、仓库ID等信息。
- 管理员表:包含管理员的ID、用户名、密码等信息。
2. 系统模块设计系统主要分为以下模块:- 快递员模块:包括快递员登录、包裹跟踪和状态更新等功能。
- 客户模块:包括客户注册、下单、查询、修改和取消等功能。
- 仓库管理员模块:包括仓库入库、出库和包裹查询等功能。
- 管理员模块:包括员工管理、订单管理和统计数据等功能。
3. 技术实现对于系统的技术实现,我们选择了以下主要技术:- 前端开发:使用Vue.js作为前端框架,Bootstrap作为CSS框架。
- 后端开发:使用Python作为后端语言,Django作为后端框架。
- 数据库:使用MySQL作为关系型数据库。
第四章:系统实现运用前文所述技术,我们实现了一个完整的快递业物流管理系统。
企业生产物流系统分析与设计原则
1.系统综合性原则:企业生产物流系统应该以企业的整体需求为出发点,将物流系统纳入企业的总体规划和战略中,与企业的其他功能系统有机结合,形成一个综合性的系统。
2.经济性原则:设计物流系统时要综合考虑成本与效益,通过对物流流程的优化和改进,减少物流成本,提高物流效率,实现最大程度地节约资源。
3.简单性原则:物流系统的设计要尽量简化物流流程,减少不必要的繁琐操作和冗余环节,降低操作难度,提高操作效率。
4.灵活性原则:物流系统应具备一定的灵活性,能够适应不同规模和需求的企业。
同时,应能够随着企业的发展和变化进行调整和优化,保持持续的适应性。
5.信息化原则:物流系统应具备完善的信息化管理手段,通过信息技术的应用,实现对物流过程的实时监控、数据分析和决策支持,提高物流管理水平和运营效率。
6.安全性原则:物流系统设计要考虑物流过程中可能存在的风险和安全问题,建立相应的安全保障机制,确保物流操作过程的安全可靠。
7.持续改进原则:物流系统设计不是一次性的任务,它应该是一个持续改进的过程。
通过对物流系统的监控和分析,及时发现问题和不足,并进行优化和改进,提高物流系统的效率和性能。
总之,企业生产物流系统的分析与设计需要综合考虑企业的整体需求和战略,设计出具有经济性、简单性、灵活性、信息化、安全性和持续改进的系统,以实现物流操作的高效和优化。
物流管理系统的设计与实现_毕业设计论文物流管理系统的设计与实现——毕业设计论文一、引言随着全球经济一体化的不断发展,物流行业的重要性日益凸显。
物流管理系统作为企业运营的关键部分,对于提高企业竞争力、降低运营成本具有至关重要的作用。
本文旨在探讨物流管理系统的设计与实现,以期为物流行业的数字化转型提供有益的参考。
二、物流管理系统概述物流管理系统是一种集信息化、自动化、智能化于一体的管理系统,旨在提高物流运作效率,优化资源配置,降低企业运营成本。
该系统主要包括订单管理、库存管理、运输管理、仓储管理、采购管理等模块,涵盖了企业物流运作的全过程。
三、物流管理系统设计1、订单管理模块:该模块主要负责订单的录入、审核、执行、跟踪等功能。
通过订单管理模块,企业可以实现对订单全过程的透明化管理,有效提高订单处理效率。
2、库存管理模块:该模块主要负责对库存物品的数量、存放位置、进货日期等信息的实时监控和管理。
通过库存管理模块,企业可以及时掌握库存状况,避免库存积压和缺货现象的发生。
3、运输管理模块:该模块主要负责对运输车辆的调度、运输路线的规划、运输成本的核算等功能。
通过运输管理模块,企业可以实现运输过程的透明化,提高车辆利用率,降低运输成本。
4、仓储管理模块:该模块主要负责对仓库的货物存放、出入库记录、库存预警等功能的管理。
通过仓储管理模块,企业可以实时监控仓库运作情况,优化仓库布局,提高仓库利用率。
5、采购管理模块:该模块主要负责对供应商信息、采购计划、采购订单等信息的综合管理。
通过采购管理模块,企业可以实现与供应商的协同作业,降低采购成本,提高采购效率。
四、物流管理系统的实现1、技术实现:采用先进的信息技术手段,如物联网、大数据、人工智能等,实现各模块之间的数据交互和信息共享。
通过这些技术手段的应用,可以大大提高物流运作的效率和准确性。
2、流程实现:对物流运作的各个环节进行流程化管理,制定详细的操作规范和流程图,确保每个环节之间的衔接顺畅。
物流管理系统的设计与性能分析物流管理系统是指对物流流程进行有效管理和监控的软件系统,通过利用信息技术手段和管理方法,实现物流过程的优化与协调。
本文将探讨物流管理系统的设计和性能分析,以实现高效、可靠的物流运作。
一、物流管理系统设计1.需求分析与功能设计在设计物流管理系统之前,首先需要进行需求分析,明确系统的功能和目标。
通过与物流从业人员的沟通,了解到物流管理系统应具备以下功能:(1)订单管理:支持订单的下单、查看、修改和取消等操作,确保订单信息的准确性和实效性。
(2)库存管理:跟踪和管理库存的流动,及时更新库存信息,避免缺货和堆积现象。
(3)运输管理:包括运输路线的规划、货物的跟踪、运输车辆的调度和司机的管理等,保证货物的安全、及时送达。
(4)数据分析与报告:根据系统收集的数据,进行深度分析,生成相关报表和图表,帮助管理者了解业务状况,做出决策。
2.系统架构设计物流管理系统的设计需要考虑系统的稳定性、安全性和可扩展性。
常用的物流管理系统架构包括:(1)客户端/服务器架构:将系统分为客户端和服务器端,客户端通过网络连接服务器,实现信息的交互和数据的传输。
(2)云计算架构:将系统部署在云平台上,利用云计算资源进行数据存储和计算,实现大规模数据的处理和分析。
(3)分布式架构:将系统分为多个模块,每个模块运行在不同的服务器上,通过消息队列或通信协议进行模块间的数据交换和协调。
3.界面设计与用户体验物流管理系统的界面设计应简洁明了,符合用户使用习惯。
关注以下设计原则:(1)信息展示:重点展示与用户工作相关的数据,避免过多无关信息的干扰。
(2)操作便捷:提供一键式操作和快捷键,减少用户操作步骤,提高操作效率。
(3)响应速度:保证系统的响应速度快,减少用户等待时间,提升用户体验。
二、物流管理系统性能分析1.系统性能指标物流管理系统的性能指标可以包括以下方面:(1)系统响应时间:执行用户请求的时间,即用户发起请求到获得响应的时间间隔。
系统的总体设计
概述
完成软件的需求分析后,就可以开始软件设计了。
在软件开发时期,设计阶段是最富有活力、最需要发挥创造精神的阶段。
系统的总体设计阶段就是要把分析阶段产生的软件需求说明转换为用适当手段表示的软件设计的方案。
数据库设计
一个较好的系统在设计时要做好分析工作,并且要按照一定的次序将其完成,首先做好数据的分析,设计好数据库。
在分析数据库的建设问题时,首先就要从需求分析中获取系统中要用的数据,将其规化好,抽取实体及其属性,建立模型。
以下为系统所有要使用的数据,以E-R图的形式表示如下。
E-R图
1.送货地点实体
送货地点E-R图
2.收货地点实
收货地点E-R图3.货物实体
货物E-R图4.用户实体
用户E-R 图
货车
E-R 图
6.费用实体
费用E-R 图
7.帐目实体
帐目E-R图
系统联系图
当所有的E-R图模型建好后,就应该考虑所有实体之间的联系,只有联系建立好,才能建立好数据库,同时也可以提高系统的开发效率。
系统联系图
系统总体业务流程
2.货物信息添加处理流程
货物信息管理是物流系统的主要功能模块之一,通过填写货物信息,发货信息管理才可能有效进行填报。
货物信息添加处理流程图
3.车辆信息添加处理流程
车辆信息管理模块中的信息同样也是发货信息管理信息来源的重要依据。
车辆信息添加处理流程
4
交易地点信息添加处理流程图
5.发货信息添加流程。
物流管理系统分析与设计一、引言在当今全球化的时代,物流管理成为各行业竞争的关键因素。
良好的物流管理系统可以帮助企业提升效率、降低成本,从而获得竞争优势。
本文将对物流管理系统进行深入分析与设计,探讨其在企业运营中的重要性和作用。
二、物流管理系统的定义物流管理系统是指通过信息技术和资源优化,对企业内外物流活动进行规划、执行和控制的系统。
它涉及到货物的运输、仓储、包装、装卸等环节,旨在实现物流运作的高效、快速和安全。
三、物流管理系统的重要性1.提升服务质量:物流管理系统可以帮助企业提高运输效率,缩短货物运输时间,减少货损,提升客户满意度。
2.降低成本:通过优化物流流程,减少库存周转时间,降低运输成本和仓储成本,从而提高企业盈利能力。
3.增强竞争力:高效的物流管理系统可以使企业快速响应市场需求,更好地配送产品,促进销售增长,增强市场竞争力。
四、物流管理系统设计1.需求分析在设计物流管理系统之前,首先要进行详细的需求分析,包括业务流程、系统功能、用户需求等方面。
通过与业务部门的沟通和调研,明确系统的核心功能和优化点。
2.系统架构设计根据需求分析结果,进行系统架构设计。
系统架构应该包括物流计划、订单处理、库存管理等模块,确保各模块之间协同工作,实现整体高效运转。
3.数据库设计建立适合物流管理系统的数据库结构,包括货物信息、客户信息、订单信息等。
数据库设计需要考虑数据的存储、查询、更新等操作,确保系统运行稳定。
4.界面设计设计直观友好的用户界面,方便用户进行操作和查询。
界面设计应该符合用户习惯,减少用户学习成本,提升用户体验。
5.系统功能实现根据系统设计方案,实现系统功能。
开发过程中应遵循模块化、可扩展、可维护的原则,确保系统的稳定性和可靠性。
五、总结物流管理系统在当前商业环境中扮演着重要角色,对企业的运营和竞争力至关重要。
通过本文对物流管理系统的分析与设计,希望读者能够更好地理解物流管理系统的意义和作用,为企业的物流管理工作提供借鉴与参考。
物流管理系统分析与设计摘要:本系统设计尝试用VS2008在网络上架构一个物流网络平台的设计,用来让每一位客户足不出户就可以看到最新的新闻信息和对应的车源货源信息。
论文从理论与实践两个方面着手,对一个具有数据挖掘功能的物流网络管理系统进行分析与设计。
本文介绍了面向对象分析与设计的有关概念与技术,也介绍了在本系统中运用到的知识,如:面向对象的分析设计流程;系统之中所用到的VS2008开发技术的特点、结构的框架以及使用方法。
然后对整个系统的可行性进行了分析,对系统的整体设计思想、设计目标与系统的整体结构进行了规划。
在最后,对系统的页面、应用程序的设计与实现和数据库也进行了一个较为详细的讲解。
根据系统所需的功能,采用Microsoft SQL Server 2008 Express做为后台的数据库,Microsoft Visual Studio 2008选择功能比较强大的Microsoft Visual Studio 2008为开发工具,严格按照软件工程开发原则,运用面向对象方法,经过详细的设计和分析,完成该系统。
关键词:物流,,SQL Server数据库AbstractWith the development of society and the network technology, based on B/S model of logistics distribution information website far cannot satisfy the demand of the enterprise, based on B/S model of logistics distribution information website arises at the historic moment, while achieve greater degree of information sharing, provides the object information in time, payment for goods is dealt with, and so on and so forth. System according to the reality of the current enterprise USES the technology to SQL Server as a backend database, realize the main registered user login, express query, news and information, corporate information, joining information, user guide, online customer service, and other functions.This design attempts to use VS2008 architecture on the Internet a express website design, in order to make every customer need not go out to see the latest news and information and the corresponding options available sources of information. In this paper, from two angles of theory and practice, of a data mining function express website design to analyze the design and implementation. Paper first object-oriented analysis and design were introduced in detail the concept and technology of special deep in this system are introduced in application to knowledge, such as: object oriented analysis and design process; The characteristics of the system for the development of technologies used in VS2008, structure and using method. Then analyzes the feasibility of the reservation system, then the system design idea, design goal and the overall structure of the specific planning. Finally, the system's main page, database, the design and implementation of application made a detailed explanation.According to the function needed by the system, using Microsoft SQL Server 2008 Express do background database, choose the powerful Microsoft Visual Studio 2008 as development tools, in strict accordance with the principle of software engineering, using object-oriented method, after the detailed design and analysis, complete the system.Key words: logistics, , SQL Server database1 系统概述1.1 研究背景当今世界是经济快速发展的世界,也是信息化的世界,随着各行各业对信息的需求越来越大,从而激发的物流企业也随之高速发展。
经济全球化与信息化的现状下,人们对物流行业的要求也越来越高。
人工的管理已经不能满足企业的发展,网络化、智能化、信息化、自动化、柔性化成为了现代物流的特征。
物流行业蓬勃发展让物流的信息化日益被广大从业者和信息的系统提供商重视。
物流网络及时、准确、便捷性完全满足了物流企业对行业信息的要求。
而物流信息网站的出现,让物流信息可以高速传达,也使各种商品可以实现高速的流动。
这实现了客户与企业之间信息的快速交流从而加速了资源的交换,可以短时间里最大限度的满足客户的需求。
随着技术的发展,物流行业快速、方便的特性无疑可以让更多商家以及消费者钟爱。
而物流信息管理系统,为企业以及客户提供了方便的信息查询与发布,方便企业决策,提高了经济效益与社会效益。
1.2 研究意义传统物流行业的操作过程比较复杂,信息量冗杂,手续特别麻烦,对于信息的处理也比较困难。
物流行业的激烈竞争,就是体现在对信息的共享速度以及物品的流动速度上。
所以对于数据处理以及整体的控制和协调就变得尤为重要。
物流管理信息系统是从这个行业的实际需求出发,从物流行业的发展以及未来展望的理念与流程作为参照。
整个系统从信息的基础设置,查询、生成的报表等,加上非常清晰的业务流程。
工作人员可以简洁明了的进行实际操作,来保证物流有序又高效的运作。
本课题是物流网络平台的设计与分析,基于的物流配送信息管理信息系统的开发和综合性的产品的物流网络平台的建设。
研究的重点是运输管理信息系统。
完成对农产品物流网络平台的需求分析、功能模块划分、数据库模式分析及系统的实现。
产品的物流网络平台管理平台最基本的功能就是保证浏览者查看到准确的信息、最新的信息。
本系统采用SQL server数据库。
由于在服务器端运行,运行结果以HTML主页形式返回用户浏览器,系统的安全性大大增加。
1.3 技术线路1、调查法首先我们需要对农产品物流网络平台的设计现状进行调查,并整理出与其相关的数据资料,然后我们通过这些数据与整理出的资料,才能调查系统需要的功能是什么,最终使得我们研发的系统更具有针对性,才能更好的服务设计于农产品物流网络平台。
2、文献法阅读大量文献并对其归纳、总结使得自己充分了解农产品物流网络平台的设计与各项技术的研究、并在总结出大概方向后,整理并找出自己系统所需要使用的方式与办法,最终才能得出本系统想要的突破,然后找出理论依据,然后找出优秀的成品系统向他学习借鉴,并吸取其他系统的精华,才能为誊写论文和整体的系统实现提供足够的资料。
3、比较法找出大量优秀的农产品物流网络平台的设计并从农产品物流网络平台的设计中寻找资料,对比比较出它们的相似共同点及各自独立的特色,然后通过分析他们的相似不同最终得出该系统的设计理念和设计目标。
4、分析法分析目前的农产品物流网络平台的所存在的设计现状存在中的的问题和不足,并通过信息化方式来制定所需的交易流程,最终选用的技术为根本。
技术路线:本系统采用 Windows XP作为操作平台:不使用WIN 7 系统的原因是因为XP系统的兼容性更合适与优良,并且该系统的稳定性也较之更加优秀。
通过以上提出的关键问题我们最终确定设置,本系统数据库将选用SQL server 2008:使得该数据库管理系统在Windows XP上得以运行,且SQL的表变量和SQL语句的扩展也使之能更好的储存农产品物流网络平台的设计的数据库;且其本身的查询语言等也将令系统减少冗余,从而充分提供并加快其运作效率。
本系统的应用软件开发技术选用:的特点在于优良的灵活性、简易性和可管理性。
可以使系统更加灵活、便于使用。
还可以创建更为友好的人机交互界面;本系统技术环境选用Visual Studio 2008:系统环境是基于.NET2.0框架的,可以开发跨平台的应用程序,还包含代码测试的功能,使用便利、快捷。
有助于提高开发的效率和可维护性,使物流管理系统的设计的维护变得容易;2 系统开发环境2.1 概述是把基于通用语言的程序在服务器上运行。
构架是可以用Microsoft®公司最新的产品Visual 开发环境进行开发,WYSIWYG(What You See Is What You Get所见即为所得)的编辑。
通用语言的编译运行的,它的特性是强大和适应,几乎全部的平台都可以运行。