北邮网络管理实验报告 实验二 SNMP协议工作原理验证与分析
- 格式:docx
- 大小:2.92 MB
- 文档页数:23
snmp应用实验报告SNMP应用实验报告一、引言SNMP(Simple Network Management Protocol)是一种用于网络管理的协议。
它提供了一种标准的方式来监控和管理网络设备,包括路由器、交换机、服务器等。
本实验旨在通过实际应用,探索SNMP协议的功能和应用场景。
二、实验目标1.了解SNMP协议的基本原理和工作方式;2.掌握SNMP的常用命令和操作方法;3.实践使用SNMP协议进行网络设备的监控和管理。
三、实验环境本次实验使用了一台运行Windows操作系统的计算机和一台路由器。
计算机上安装了SNMP管理软件,路由器上启用了SNMP代理。
四、实验步骤1.配置SNMP代理:在路由器上设置SNMP代理,包括设置SNMP版本、共同体字符串等参数。
2.配置SNMP管理软件:在计算机上安装SNMP管理软件,配置SNMP管理软件的IP地址和SNMP代理的信息。
3.监控网络设备:使用SNMP管理软件连接到SNMP代理,获取网络设备的状态信息,包括CPU使用率、内存使用情况等。
4.管理网络设备:使用SNMP管理软件对网络设备进行管理操作,如配置路由器的接口、查看路由表等。
五、实验结果与分析通过实验,我们成功地配置了SNMP代理和SNMP管理软件,并实现了对网络设备的监控和管理。
通过SNMP管理软件,我们可以实时监测网络设备的运行状态,及时发现并解决问题,提高网络的可靠性和稳定性。
同时,我们还可以通过SNMP协议对网络设备进行远程管理,避免了物理接触设备的不便。
六、实验总结SNMP协议作为一种重要的网络管理协议,具有广泛的应用前景。
通过本次实验,我们深入了解了SNMP协议的工作原理和应用方法,掌握了SNMP的基本命令和操作技巧。
SNMP协议可以帮助我们更好地监控和管理网络设备,提高网络的可用性和性能。
七、实验感想通过本次实验,我对SNMP协议有了更深入的了解。
SNMP协议的应用不仅仅局限于网络设备的管理,还可以应用于其他领域,如服务器管理、物联网设备管理等。
SNMP(简单网络管理协议)的原理与管理技巧SNMP(Simple Network Management Protocol),即简单网络管理协议,是一种用于网络管理的标准协议。
它被广泛应用于计算机网络中,用于监控和管理网络设备,提供网络的可靠性和可用性,并及时发现和解决网络故障。
本文将介绍SNMP的原理和管理技巧,并提供相关实例,旨在帮助读者更好地理解和应用SNMP。
1. SNMP的基本原理SNMP是一种应用层协议,基于客户-服务器模型。
它主要由管理系统(Manager)和被管理设备(Agent)组成。
管理系统负责监控和管理设备,而被管理设备则向管理系统提供相关的信息。
SNMP的工作原理是通过管理系统发送请求(GetRequest)到被管理设备的Agent,Agent收到请求后,会根据请求返回相应的信息。
管理系统可以通过设置(Set)请求来修改被管理设备的配置参数,也可以通过陷阱(Trap)机制,实现对网络故障的监测和通知。
2. SNMP的管理技巧2.1 合理选择SNMP版本SNMP有多个版本,其中最常用的是SNMPv1、SNMPv2c和SNMPv3。
不同版本的SNMP在安全性、功能和扩展性上有所差异。
在选择SNMP版本时,需要根据实际需求进行权衡。
2.2 配置网络设备的SNMP代理要实现对网络设备的监控和管理,首先需要在被管理设备上配置SNMP代理。
通过设置SNMP代理,可以定义设备的基本信息、访问控制列表、陷阱接收者等,从而提供给管理系统有效的信息。
2.3 合理使用SNMP的命令和对象SNMP提供了丰富的命令和对象,管理系统可以通过这些命令和对象获取设备的状态和配置信息。
在使用这些命令和对象时,需要根据实际情况选择合适的命令,并了解各个对象的具体含义和取值范围。
2.4 合理配置SNMP的告警和陷阱SNMP的陷阱机制可以实现对网络故障的主动监测和通知。
为了及时发现和解决问题,需要合理配置SNMP的告警和陷阱功能。
实验十二 SNMP简单网络管理协议一实验目的1、理解 SNMP 协议的工作原理;2、理解 SNMP 协议的作用。
二实验内容1、通过仿真 SNMP 数据包,学习 SNMP 协议的格式;2、学习使用 SNMP 工具,了解 MIB 以及基本的 MIB 变量;3、学习 SNMP 协议的作用;4、了解 SNMP 与 UDP 的关系。
三实验环境四实验流程五实验原理简单网络管理协议(SNMP)首先是由 Internet 工程任务组织(Internet Engineering Task Force)(IETF)的研究小组为了解决Internet 上的路由器管理问题而提出的。
它可以在 IP,IPX,AppleTalk,OSI 以及其他用到的传输协议上被使用。
SNMP 事实上指一系列网络管理规范的集合,包括协议本身,数据结构的定义和一些相关概念。
简单网络管理协议(SNMP)是最早提出的网络管理协议之一,它一推出就得到了广泛的应用和支持,特别是很快得到了数百家厂商的支持,其中包括 IBM,HP,SUN 等大公司和厂商。
目前 SNMP已成为网络管理领域中事实上的工业标准,并被广泛支持和应用,大多数网络管理系统和平台都是基于 SNMP 的。
SNMP 的报文格式:IP首部UDP首部版本共同体SNMP PDUSNMP报文UDP数据包IP数据包各自段说明:IP首部:占20字节;UDP首部:占8字节;版本:占1个字节,为0时,SNMPv1;为1时,SNMPv2;为2时,SNMPv3;共同体:共同体字段是一个字符串。
这是管理进程和代理进程之间的口令,是明文格式。
默认值是 public;SNMP PDU类型:PDU类型名称描述0 Get-request 从代理进程提取一个或多个参数值1 Get-next-request 从代理进程提取一个或多个参数的下一个参数值2 Get-response 应答一个取操作3 Set-request 设置代理进程的一个或多个参数值4 Trap 代理进程主动发出的报文,通知管理进程有某些事情要发生其中PDU类型为(0-3)的报文格式相同,如下所示:PDU类型请求标识符差错状态0-5差错索引名值名值。
SNMP协议详解一、引言SNMP(Simple Network Management Protocol)是一种用于管理和监控网络设备的协议。
它提供了一种标准的方法来收集、组织和查询网络设备的信息,以便进行网络管理和故障排除。
本协议详解将介绍SNMP协议的基本原理、功能和使用方法。
二、协议概述1. SNMP协议的作用SNMP协议用于管理和监控网络设备,包括路由器、交换机、服务器等。
它可以收集设备的性能数据、配置信息和状态信息,并通过网络将这些信息传输给管理者。
管理者可以通过SNMP协议对设备进行配置、监控和故障排除。
2. SNMP协议的工作原理SNMP协议基于客户端-服务器模型,由管理者和代理组成。
管理者通过SNMP协议向代理发送请求,代理接收请求并返回相应的信息。
代理可以是网络设备上的软件,也可以是专门的管理设备。
3. SNMP协议的基本组成SNMP协议由管理信息库(MIB)、管理站点和代理组成。
MIB是一个层次化的数据库,存储了设备的信息,包括对象的名称、类型和值。
管理站点是指使用SNMP协议进行管理的计算机或设备。
代理是指运行SNMP协议的网络设备。
三、SNMP协议的功能1. 设备监控SNMP协议可以收集设备的性能数据,如CPU利用率、内存使用率和网络流量等。
管理者可以通过监控这些数据来了解设备的运行状态,及时发现问题并采取措施。
2. 设备配置SNMP协议可以通过远程配置设备的参数和选项,如IP地址、路由表和访问控制列表等。
管理者可以通过SNMP协议对设备进行灵活的配置,提高网络的可管理性和安全性。
3. 故障排除SNMP协议可以提供设备的状态信息,如接口的状态、错误计数和日志信息等。
管理者可以通过分析这些信息来定位和解决网络故障,缩短故障恢复时间。
四、SNMP协议的使用方法1. SNMP版本SNMP协议有多个版本,包括SNMPv1、SNMPv2c和SNMPv3。
SNMPv1是最早的版本,具有较弱的安全性和功能。
SNMP协议解析网络设备管理的标准协议网络设备管理是现代信息技术中至关重要的一部分,它可以帮助企业有效地监控和管理网络设备,确保网络正常运行。
而SNMP协议作为网络设备管理的标准协议,扮演着关键的角色。
本文将对SNMP协议进行解析,介绍其原理、功能以及应用。
一、SNMP协议的概述SNMP,即Simple Network Management Protocol(简单网络管理协议),是一种应用层协议,用于管理和监控网络中的设备,如路由器、交换机和服务器等。
它提供了一种标准的方法,使得网络管理员可以在一个集中的管理系统中获取设备的状态信息、发送配置命令以及监控网络的性能。
1. 协议结构SNMP协议由管理站(Manager)和被管理设备(Agent)之间的相互作用所组成。
管理站是用于集中管理和监控网络的主机,它向被管理设备发送查询命令以获取设备信息,并可以向其发送配置命令以修改设备配置。
被管理设备则负责接收来自管理站的命令和请求,并向其提供相应的响应和报告。
2. 协议版本目前最常用的SNMP协议版本是SNMPv2c和SNMPv3。
SNMPv2c是对SNMPv1协议的扩展,它提供了更多的功能和安全性。
而SNMPv3是在SNMPv2c的基础上进一步增强了安全性,包括身份验证和数据加密等功能。
二、SNMP协议的工作原理SNMP协议的工作原理可以分为管理站向被管理设备发送命令和请求,以及被管理设备向管理站提供报告和响应的过程。
1. 管理站向被管理设备发送命令和请求管理站通过SNMP协议向被管理设备发送命令和查询请求,以获取设备的状态信息或修改设备配置。
管理站将所需要的信息封装为SNMP的消息格式,发送给被管理设备的IP地址,并指定为SNMP端口(通常是161端口)。
被管理设备接收到消息后,将执行相应的命令或返回所请求的信息。
2. 被管理设备向管理站提供报告和响应被管理设备在收到管理站的请求后,将执行相应的命令或返回所请求的信息,并将结果封装为SNMP消息,通过SNMP协议发送给管理站。
SNMP实验报告6汇总SNMP(Simple Network Management Protocol)是一种用于网络管理的协议。
它允许网络管理员通过监控和管理网络设备来实现对网络的远程控制。
本次实验主要是对SNMP协议的理论知识进行了深入的学习,并对SNMP进行了实际应用。
在实验过程中,首先我们了解了SNMP的基本概念和工作原理。
SNMP由管理站点和代理节点组成,管理站点负责向代理节点发送指令,并接收其返回的信息,代理节点通过收集和组织设备的信息,并将其提供给管理站点。
SNMP的管理站点和代理节点之间通过网络进行通信。
实验中,我们使用了一款开源的SNMP管理工具,名为Zabbix。
Zabbix是一款功能强大的监控系统,能够对网络设备、服务器、应用程序等进行全面的监控和管理。
我们通过创建主机、设定监控项和触发器,实现了对网络设备的远程监控和管理。
首先,我们创建了Zabbix的管理站点,并添加了待监控的设备。
在添加设备的过程中,我们需要填写设备的IP地址、SNMP团体名等信息。
SNMP团体名是用于访问SNMP代理节点的标识,可以通过SNMP代理节点的设置进行配置。
接下来,我们设定了监控项和触发器。
监控项是用于收集设备信息的指标,可以是CPU使用率、内存使用率等。
触发器是用于触发报警的条件,可以是设备的CPU使用率超过80%、内存使用率超过90%等。
通过设定监控项和触发器,我们可以及时了解设备的健康状态,并采取相应的措施。
在实验中,我们还学习了SNMP的OID(Object Identifier)的使用。
OID是用于唯一标识设备信息的一串数字,类似于设备的地址。
我们可以通过OID来获取设备的信息。
在Zabbix中,我们可以通过设定监控项的OID来收集设备的信息。
通过实验,我们更加深入地了解了SNMP的知识,并掌握了使用SNMP 进行网络管理的方法。
SNMP能够帮助网络管理员实现对网络设备的监控和管理,能够及时发现设备的问题,并采取相应的措施。
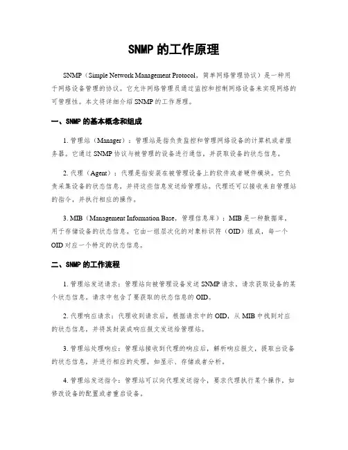
SNMP的工作原理SNMP(Simple Network Management Protocol,简单网络管理协议)是一种用于网络设备管理的协议。
它允许网络管理员通过监控和控制网络设备来实现网络的可管理性。
本文将详细介绍SNMP的工作原理。
一、SNMP的基本概念和组成1. 管理站(Manager):管理站是指负责监控和管理网络设备的计算机或者服务器。
它通过SNMP协议与被管理的设备进行通信,并获取设备的状态信息。
2. 代理(Agent):代理是指安装在被管理设备上的软件或者硬件模块。
它负责采集设备的状态信息,并将这些信息发送给管理站。
代理还可以接收来自管理站的指令,并执行相应的操作。
3. MIB(Management Information Base,管理信息库):MIB是一种数据库,用于存储设备的状态信息。
它由一组层次化的对象标识符(OID)组成,每一个OID对应一个特定的状态信息。
二、SNMP的工作流程1. 管理站发送请求:管理站向被管理设备发送SNMP请求,请求获取设备的某个状态信息。
请求中包含了要获取的状态信息的OID。
2. 代理响应请求:代理收到请求后,根据请求中的OID,从MIB中找到对应的状态信息,并将其封装成响应报文发送给管理站。
3. 管理站处理响应:管理站接收到代理的响应后,解析响应报文,提取出设备的状态信息,并进行相应的处理,如显示、存储或者分析。
4. 管理站发送指令:管理站可以向代理发送指令,要求代理执行某个操作,如修改设备的配置或者重启设备。
5. 代理执行指令:代理收到管理站的指令后,根据指令的内容执行相应的操作,并将执行结果封装成响应报文发送给管理站。
6. 管理站处理响应:管理站接收到代理的响应后,解析响应报文,提取出执行结果,并进行相应的处理,如显示、存储或者分析。
三、SNMP的协议结构SNMP的协议结构分为两个部份:管理信息结构(PDU)和传输协议。
1. 管理信息结构(PDU):PDU是SNMP协议中传输数据的基本单位。
SNMP协议详解一、介绍SNMP(Simple Network Management Protocol)是一种用于网络管理的协议,它提供了一种标准的方式来监控和管理网络设备。
SNMP协议允许网络管理员远程监视和控制网络设备,以确保网络的正常运行和性能优化。
本协议详解将介绍SNMP协议的基本原理、架构、消息格式以及常见的SNMP操作。
二、SNMP协议架构SNMP协议基于客户端-服务器模型,其中网络设备(如路由器、交换机、服务器等)充当服务器,而网络管理系统(NMS)充当客户端。
SNMP协议定义了四个主要组件:管理站点(Manager)、代理(Agent)、管理信息库(MIB)和网络设备。
1. 管理站点(Manager):管理站点是网络管理系统的一部分,负责监控和控制网络设备。
管理站点可以通过SNMP协议向代理发送请求,并接收代理返回的响应。
2. 代理(Agent):代理是网络设备上运行的软件模块,负责收集和存储网络设备的管理信息,并响应管理站点的请求。
3. 管理信息库(MIB):MIB是一种层次化的数据库,用于存储和描述网络设备的管理信息。
MIB定义了一系列的对象标识符(OID),每个OID对应一个特定的管理信息。
4. 网络设备:网络设备指的是需要被监控和管理的设备,如路由器、交换机、服务器等。
网络设备通过代理与管理站点进行通信。
三、SNMP消息格式SNMP协议使用简单的消息格式进行通信,包括两种类型的消息:管理请求消息和代理响应消息。
1. 管理请求消息:管理请求消息由管理站点发送给代理,用于请求特定的管理操作。
管理请求消息包括以下字段:- 版本号:指定SNMP协议的版本。
- 社区名:用于身份验证和访问控制。
- PDU类型:指定请求的操作类型,如获取、设置、通知等。
- 对象标识符(OID):指定要操作的管理信息。
- 值:指定要设置的值(仅在设置操作时使用)。
2. 代理响应消息:代理响应消息由代理发送给管理站点,用于响应管理请求。
snmp协议的分析SNMP(Simple Network Management Protocol),即简单网络管理协议,是一种用于管理和监控网络设备的应用层协议。
它通过简单的管理信息基和一个管理信息结构数据库来实现网络设备的远程管理和监控。
SNMP协议基于客户-服务器架构,其中客户端称为管理站点或管理系统,而服务器端称为被管理系统或代理。
SNMP协议可以在网络设备上执行各种管理任务,如收集和存储设备的运行数据、发送警报和通知、监控网络带宽和流量、配置网络设备参数等。
它使用了ASN.1(抽象语法表示法一)进行数据编码,使用UDP(用户数据报协议)进行数据传输。
SNMP协议的操作基于以下三个重要概念:1.管理站点:管理站点是网络管理系统的一部分,负责对网络设备进行监控和管理。
它使用SNMP协议向被管理设备发送请求,并接收和解析设备返回的响应。
2.代理:代理是网络设备或其代理软件,它们扮演被管理设备的角色,接收管理站点的请求,并向管理站点发送响应。
代理还负责实现SNMP协议的功能,并提供对设备的管理接口。
3.管理信息库(MIB):管理信息库是一个结构化的数据库,用于存储网络设备的管理信息。
MIB以树状结构组织,每个节点表示一个管理信息对象(MIB对象),每个对象都有唯一的标识符(OID)。
SNMP协议的消息交互流程包括以下几个步骤:1.管理站点向代理发送请求:管理站点通过发送特定类型的SNMP消息(GET、SET、GET-NEXT等)向代理发送请求。
请求中包含了要获取或修改的MIB对象的唯一标识符。
2.代理响应请求:代理接收到请求后,将执行相应的操作,并将结果封装在SNMP消息中发送回管理站点。
响应消息包含请求的类型、结果状态和相应的数据。
3.管理站点处理响应:管理站点接收到响应后,解析其中的数据,并根据需要进行进一步的处理。
例如,如果是GET请求的响应,管理站点将提取所需的数据进行展示或存储;如果是SET请求的响应,管理站点将验证设备是否成功执行了相应的修改。
SNMP协议详解网络设备监控和管理的通信协议SNMP(Simple Network Management Protocol)是一种用于网络设备管理的通信协议,它允许管理者实时监控以及远程配置网络设备。
本文将详细介绍SNMP协议的工作原理、相关概念以及应用实例。
一、SNMP协议的工作原理SNMP协议通过网络管理系统和被管理设备之间的交互,实现了网络设备的监控和管理。
在SNMP协议中,存在三个主要的组件:管理端、代理代理器和被管理设备。
管理端是指网络管理系统中的软件或硬件,它通过SNMP协议向代理代理器发送命令,获取设备的状态信息以及进行配置操作。
代理代理器是网络设备中的软件或硬件模块,负责接收来自管理端的命令,并执行相应的操作。
被管理设备是指需要进行管理的网络设备,如交换机、路由器、服务器等。
这些设备通过代理代理器与管理端进行通信。
SNMP协议使用了一种基于对象的数据模型,这个模型被称为MIB (Management Information Base)。
MIB定义了一组规范,描述了设备上的各种对象及其属性。
每个对象都有一个唯一的标识符,称为OID (Object Identifier)。
管理端通过OID来获取设备的状态信息。
SNMP采用了客户-服务器模型。
管理端作为客户端发出请求,而代理代理器作为服务器端响应请求。
管理端通过SNMP协议向代理代理器发送请求,代理代理器根据请求执行相应的操作,并将结果返回给管理端。
二、SNMP协议的相关概念1. 管理信息库(MIB)管理信息库(MIB)是SNMP协议中用于描述网络设备上所有可管理对象及其属性的数据库。
MIB定义了一组层次化的对象,每个对象都有一个唯一的标识符(OID)。
管理端通过OID来获取设备的状态信息。
2. 管理器(Manager)管理器是指网络管理系统中的软件或硬件,负责监控和配置网络设备。
管理器通过SNMP协议与代理代理器进行通信,获取设备的状态信息以及进行配置操作。
SNMP协议的网络设备管理SNMP(Simple Network Management Protocol),即简单网络管理协议,是一种用于网络设备管理的通信协议。
它允许网络管理员通过监控和管理网络设备的运行状态、收集设备性能数据以及进行配置的远程操作。
本文将介绍SNMP协议的基本原理、工作方式以及在网络设备管理中的应用。
一、SNMP协议概述SNMP协议是一种应用层协议,被广泛应用于网络设备的监控和管理。
它基于客户-服务器模型,主要由管理站和被管设备组成。
管理站通过SNMP协议向被管设备发送请求,被管设备则通过SNMP协议将所需信息返回给管理站。
SNMP协议定义了管理站和被管设备之间交换数据的格式和规则,包括管理信息库(MIB)、SNMP消息格式、SNMP协议操作等。
通过MIB,管理员可以获取和修改被管设备的各种属性,例如接口状态、CPU利用率、内存使用情况等。
二、SNMP协议工作方式1. SNMP版本SNMP协议有不同的版本,包括SNMPv1、SNMPv2c以及SNMPv3。
其中,SNMPv1是最早的版本,功能相对较简单,安全性较低。
SNMPv2c在SNMPv1基础上增加了一些功能,并进行了改进。
SNMPv3是目前最新的版本,提供了更强的安全性和认证机制。
2. SNMP协议操作SNMP协议定义了一系列的操作来实现管理站与被管设备之间的通信,包括GET、GETNEXT、SET、GETBULK等。
GET操作用于获取指定属性的值,GETNEXT操作用于获取下一个MIB实例的值,SET操作用于修改指定属性的值,GETBULK操作用于批量获取数据。
三、SNMP协议在网络设备管理中的应用SNMP协议在网络设备管理中有广泛的应用,包括但不限于以下几个方面:1. 设备监控通过SNMP协议,管理员可以实时地监控网络设备的各项运行状态。
例如,可以通过GET操作获取设备的接口状态、CPU利用率、内存使用情况等信息,从而及时发现设备故障或异常情况。
SNMP协议详解协议名称:Simple Network Management Protocol(简单网络管理协议)协议版本:SNMPv2c协议描述:SNMP是一种用于网络管理的协议,它允许网络管理员通过网络监控和控制网络设备。
SNMP协议是基于客户端-服务器模型的,其中网络设备被视为服务器,而网络管理员则扮演客户端的角色。
SNMP协议的主要功能包括:1. 监控:通过SNMP协议,网络管理员可以实时监控网络设备的性能和状态。
例如,他们可以监测设备的CPU利用率、内存使用情况、网络流量等指标。
2. 配置:SNMP协议允许网络管理员通过远程配置来管理网络设备。
他们可以更改设备的配置参数,例如IP地址、路由表、访问控制列表等。
3. 故障排除:SNMP协议提供了故障排除功能,网络管理员可以通过查询设备的日志、错误消息和警报来定位和解决网络问题。
4. 安全性:SNMP协议支持安全功能,如身份验证和加密,以确保只有授权的用户可以访问和管理网络设备。
SNMP协议的工作原理如下:1. 管理器(Manager):管理器是网络管理员使用的应用程序或工具,它负责与网络设备进行通信。
管理器发送SNMP消息到代理(Agent)以获取或设置设备的信息。
2. 代理(Agent):代理是安装在网络设备上的软件模块,它负责接收来自管理器的SNMP消息,并根据消息执行相应的操作。
代理将设备的信息存储在管理信息库(MIB)中,并在需要时发送给管理器。
3. 管理信息库(MIB):MIB是一个数据库,它存储了网络设备的管理信息。
MIB由一组命名的对象组成,每个对象都有一个唯一的标识符(OID)。
管理器可以通过OID来访问和管理设备的信息。
SNMP协议的消息格式如下:1. SNMP消息头:包含消息类型(Get、Set、Trap等)和版本号(SNMPv2c)等信息。
2. SNMP消息体:包含请求或响应的数据。
对于Get请求,消息体包含要获取的对象的OID;对于Set请求,消息体包含要设置的对象的OID和值。
SNMP的工作原理简介:简单网络管理协议(Simple Network Management Protocol,SNMP)是一种用于管理网络设备的应用层协议。
它提供了一种标准的方式,使得网络管理员可以监控和管理网络中的设备,如路由器、交换机、服务器等。
本文将详细介绍SNMP 的工作原理。
一、SNMP的基本概念:1. 管理器(Manager):指运行SNMP管理软件的主机,负责对网络设备进行监控和管理。
2. 代理(Agent):指网络设备上运行的SNMP代理软件,负责与管理器进行通信,提供设备的状态信息。
3. 管理信息库(Management Information Base,MIB):是SNMP中的核心概念,它定义了设备的各种属性和状态信息。
二、SNMP的工作流程:1. 发现设备:管理器通过广播或者手动配置的方式,发现网络中的SNMP代理设备。
2. 建立连接:管理器与代理之间建立SNMP会话,使用UDP协议的161端口进行通信。
3. 获取信息:管理器向代理发送GET请求,请求获取设备的某个或者多个属性值。
4. 设置信息:管理器向代理发送SET请求,请求修改设备的某个属性值。
5. 监控设备:代理定期向管理器发送TRAP消息,通知管理器设备的状态变化。
6. 关闭连接:管理器和代理之间的SNMP会话结束,连接关闭。
三、SNMP的消息格式:SNMP消息由头部和数据部份组成,具体格式如下:1. 头部:包含版本号、社区名和消息类型等信息。
2. 数据部份:根据消息类型的不同,数据部份的格式也不同。
常见的消息类型有GET、SET、TRAP等。
四、SNMP的安全性:SNMP协议最初设计时并没有考虑安全性,因此在实际应用中存在一定的安全风险。
为了增强安全性,可以采取以下措施:1. 使用SNMPv3:SNMPv3是SNMP协议的安全版本,支持数据加密和身份验证等功能。
2. 配置访问控制列表(ACL):限制允许访问SNMP代理的主机IP地址。
网络管理实验————SNMP报文解析2010-6-14.trap操作:Sniffer软件截获到的trap报文如下图所示:30 2e SNMP报文是ASN.1的SEQUENCE 类型,报文长度是46个八位组。
02 01 00:版本号为integer类型,取值为0,表示snmpv1。
04 06 70 75 62 6c 69 63:团体名为octet string类型,值为“public”a4 21: 表示pdu类型为trap,长度为33个八位组。
06 0c 2b 06 01 04 01 82 37 01 01 03 01 02:制造商标识,类型为object identifier。
值为1.3.6.1.4.1.311.1.1.3.1.2。
40 04 c0 a8 01 3b:代理的IP地址,类型OCTECT STRING,值为192.168.1.59;02 01 04:一般陷阱,类型为INTEGER,值为4,代表这是由“authentication Failure(身份验证失败)”引发的TRAP;02 01 00:特殊陷阱,类型为INTEGER,值为0(当一般陷阱取值不是6时);43 03 06 63 29:时间戳,类型为TIME TICKS,值为418601 (百分之一秒),即系统在运行到大约第70分钟时,代理发出了此TRAP;30 00变量绑定表为空。
5.SNMPv2 GetBulk操作:Sniffer软件截获到的getbulkrequest报文如下图所示:对该报文的分析如下 :30 27 SNMP 报文是ASN.1的SEQUENCE 类型,报文长度为46个八位组;02 01 01 版本号为INTEGER类型,取值为1,表示SNMPv2;04 06 70 75 62 6c 69 63 团体名为OCTET STRING类型,值为“public”。
a5 1a 表示PDU类型为GetBulkRequest,PDU长度为26个八位组;02 03 00 c2 2d 请求标识,INTEGER类型,值为49709;02 01 00 非重复数,INTEGER类型,值为0;02 01 0a 最大后继数,INTEGER类型,值为10;非重复数为0,最大后继数为10,表示要求返回所有请求对象按照字典顺序的后继承法10个对象实例。
编号:_______________本资料为word版本,可以直接编辑和打印,感谢您的下载snmp协议的分析甲方:___________________乙方:___________________日期:___________________snmp协议的分析篇一•.实验三snmp协议分析实验三snmp协议分析一、实验目的(1) 掌握嗅探工具ethereal协议分析软件的使用方法(2) 利用ethereal软件工具截snmp数据包并完成报文分析二、实验环境局域网,windowsserver20xx , snmputil , ethereal , superscan三、实验步骤(0、snmp的安装配置)1、理解应用层snmp协议工作原理;2、使用windows平台上的snmputil.exe 程序实现snmp 交互;3、利用协议分析和抓包工具ethereal抓取分析snmp 协议报文。
四、实验内容内容一:1. 打开ethereal软件开始抓包,输入命令:snmputilget[ 目标主机ip地址]团体名.1.3.6.1.2.1.1.2.0 停止抓包。
对snmp包进行过滤。
(给出抓包结果截图)2. 找出一对snmp协议请求包和相对应的应答包。
给出抓包结果截图。
3. 对上面这对请求和应答包进行分析,根据snmp协议数据包格式填值。
请求包报文分析应答包报文分析内容二:1. 通过snmptuil.exe 与snmp交互:输入snmputilwalk[ 目标主机ip地址]团体名.1.3.6.1.2.1.1 命令列出目标主机的系统信息。
2. 打开ethereal软件开始抓包,再次输入上面命令后,停止抓包。
对snmp包进行过滤。
给出抓包结果截图。
3. 找出一对snmp协议请求包和相对应的应答包。
给出抓包结果截图。
4. 对上面这对请求和应答包进行分析,根据snmp协议数据包格式填值。
请求包报文分析应答包报文分析5. 分析snmputil.exe 中的walk方式是采用的snmp的哪种类型的数据包?篇二:snmp的协议分析snmp的协议分析(ccnupq/ccnupq/)1bRe 编码(basicencodingRule)基本编码规则使用使用tlV方式,即type,length,Value消息中所表达的信息都用一个type域标记一个legnth限定值然后是Value , asn.1是一种用来描述系统之间传递的信息格式的语言规范被广泛用在通信协议的规格定义中一句话理解asn.1和beR即是:“信息的描述基于asn.1语法”和“信息的编码基于beR方法”2snmp报文的过程中我们经常用到的是下面的数据类型标识号各种数据类型的解释integeR 一个变虽虽然定义为整型,但也有多种形式。
实验4SNMP协议验证与分析SNMP(Simple Network Management Protocol)是一种用于管理和监控网络设备的协议。
它提供了一种标准的方式,使得网络管理员可以远程监控和管理网络设备,例如路由器、交换机和服务器等。
在本实验中,我们将验证和分析SNMP协议的功能和特性。
首先,我们需要设置一个SNMP管理系统,可以使用snmpwalk命令来获取目标设备的信息。
接下来,我们将对所选设备进行SNMP测试,并分析其性能和功能。
接下来,我们可以使用snmpwalk命令来获取目标设备的信息。
该命令可以使用SNMP协议从设备中获取信息。
命令的语法如下:在进行SNMP测试之前,我们需要确保目标设备已经配置了SNMP代理。
SNMP代理是一个运行在设备上的软件,它负责响应SNMP管理系统的请求。
代理通常具有一个MIB(Management Information Base),用来存储设备的信息。
完成配置和设置后,我们可以执行SNMP测试来验证协议的功能和特性。
我们可以使用snmpwalk命令来获取设备的信息,并使用snmpget命令获取特定OID的值。
我们还可以使用snmpset命令来设置设备的一些值。
在验证过程中,我们可以测试SNMP协议的读写功能,检查是否能够成功从设备中获取和设置信息。
我们还可以测试SNMP协议的安全性,检查团体字符串是否能够正确验证访问权限。
除了功能和特性验证,我们还可以分析SNMP协议的性能。
我们可以使用MRTG或Cacti来监控设备的流量、带宽和延迟等指标。
通过分析这些指标,我们可以了解设备的性能,并作出相应的优化和改进。
综上所述,SNMP协议是一种用于管理和监控网络设备的协议。
在本实验中,我们验证了SNMP协议的功能和特性,并分析了其性能。
通过这些测试和分析,我们可以更好地了解和管理网络设备,提高网络的性能和可靠性。
SNMP协议解析网络设备管理与监控的标准协议SNMP(Simple Network Management Protocol)是一种用于网络设备管理与监控的标准协议。
本文将对SNMP协议进行解析,以便更好地理解其在网络设备管理与监控中的作用。
一、SNMP协议概述SNMP协议是一种应用层协议,用于网络设备的远程管理和监控。
它定义了网络设备与网络管理系统之间的通信协议,使得管理者可以获取设备的状态信息、配置设备参数以及监控设备的性能。
二、SNMP协议的工作原理1. 管理者与代理之间的通信SNMP协议中,管理者与代理之间通过SNMP消息进行通信。
管理者可以向代理发送请求消息,代理根据请求返回相应的信息。
2. SNMP消息格式SNMP协议使用的消息格式包括消息头和消息体。
消息头中包含了消息的类型、版本号、安全参数等。
消息体中包含了具体的请求或响应。
3. SNMP协议操作SNMP协议定义了一系列的操作,常见的操作包括:- Get:用于获取设备的某个或多个管理信息变量(MIB)的值。
- Set:用于设置设备的某个或多个MIB的值。
- Trap:当设备出现异常状况时向管理者发送通知。
- GetNext:用于获取下一个MIB的值。
三、SNMP协议的组成1. 管理器(Manager)管理器是网络管理系统中的一部分,负责与代理进行通信,并对网络设备进行管理与监控。
管理器可以通过SNMP协议获取设备的信息、配置设备参数以及监控设备的性能。
2. 代理(Agent)代理是网络设备中的一部分,负责与管理器进行通信,并代表设备向管理器提供设备的信息。
代理会根据管理器的请求返回相应的信息,也会主动向管理器发送通知。
3. 管理信息库(MIB)MIB是SNMP协议中的重要概念,它定义了设备所支持的管理信息的结构和属性。
每个设备都有一个MIB,其中包含了设备的各种信息,例如系统设置、接口状态、网络流量等。
四、SNMP协议的应用SNMP协议广泛应用于网络设备管理与监控领域,其中主要包括以下几个方面:1. 设备配置与管理:通过SNMP协议,管理者可以方便地对设备进行配置和管理,包括修改设备参数、激活/禁用设备功能等。
信息与通信工程学院 网络管理 实 验 报 告
专业 信息工程 班级 2013211124 姓名 曹爽 学号 2013210640 2
实验二SNMP协议工作原理验证与分析 一、 实验目的 本实验的主要目的是学习SNMP服务在主机上的启动与配置,以及用MIB浏览器访问SNMP MIB对象的值,并通过直观的MIB-2树图加深对MIB被管对象的了解。学习捕获SNMP报文,通过分析该报文理解SNMP协议的工作过程、SNMP的报文结构、MIB-2树的结构、理解管理信息结构SMI及其规定的ASN.1。
二、 实验要求 1、SNMP服务在主机上的启动和配置; 2、分析MIB-2树的结构; 3、通过get、getNext、set、trap几种操作访问MIB对象的值。 4、分析并验证SNMP协议的工作过程; 5、分析并验证SNMP协议数据单元的格式; 6、分析理解管理信息结构SMI及其规定的ASN.1。
三、 实验工具 AdventNet MIB浏览器、数据包捕获软件Iris 4.0。 四、 实验步骤
1. 启动SNMP服务并配置共同体 按照书中的步骤启动SNMP服务,如下图所示。 3
之后完成SNMP Service属性设置,确保服务启动。如下图所示。 之后配置SNMP共同体,如下图所示,配置团体权利为“只读”,团体名称为“public”。 4
2. 配置并熟悉MIB浏览器 启动MibBrowser,窗口如下。
左侧栏显示的就是MIB树,可以点击子节点前方的“+”“-”号展开或收起。选择“sysName”对象,点击“Get SNMP variable”可以访问对象,如下图所示。如果点击“GetNext SNMP variable”可以访问下一个对象。 5
点击“View SNMP data table”可以打开表窗口查看表结构,点击“Start”可以获取路由表信息,如下图所示。
3. 捕获SNMP报文,理解SNMP协议工作原理 打开Iris和MibBrowser后,手动枚举局域网内所有主机,如下图所示。
之后在Filters中设置捕获报文条件,如下图所示。 6 Add1是我的地址,Add2是隔壁电脑的地址,箭头选择双向,所以捕获的是我和隔壁电脑互相通信的报文。
之后捕获报文,在Host中输入被监视主机的地址,如下图所示。 7 开始捕获后,查看捕获的报文如下图所示。
查看Value属性,可以看出被监视主机的名称为SIELAB04。选择一段报文,可以在解析区域看出对应的信息,比如下图选中的报文对应的信息是主机名称,为SIELAB04。 8
五、 习题解答 1.根据MibBrowser软件左侧MIB导航图画出MIB-II树图(到组),并画出UDP子树(到基本被管对象)。 答:MIB导航如下:
树图如下: 9
mib-2systeminterfacesatipicmptcpudpegptransmissionsnmp UDP导航如下:
子树如下: 10
udpudpOutDatagramsudpInErrorsudpNoPortsudpInDatagramsudpTableudpEntryudpLocalAo...udpLocalPo... 2.通过使用MibBrowser依次访问system组的各个对象,考查各个被管对象的物理意义,并写出被管对象的sysDescr的值。 答:sysDescr表示系统描述,包括:系统硬件类型、软件系统、网络软件的全称和版本等,是系统的描述信息,其值如下图所示。
sysObjectID表示系统中包含的网络管理子系统的厂商标识,可以作为识别设备类型的方法。 11
sysUpTime表示启动时间,是系统的网络管理部分本次启动以来的时间。
sysContact表示系统联系人,是系统负责人的标识和联系信息。 12 sysName表示系统名称,是系统的名称。
sysLocation表示系统位置,是系统的物理位置。 13 sysServices表示服务类型,指出该节点所提供的服务的集合,7个bit对应7
层服务。
3.通过Get命令访问MibBrowser中ipRouteTable下ipRouteDest、ipRouteNextHop及ipRouteType对象的值,并将其与“SNMP Table”窗口得到的数据进行对比,分析ipRouteDest、ipRouteNextTop及ipRouteType的含义。 14
答:三个对象的值如下图所示: 15
三个对象在“SNMP Table”窗口的数据分别如下: 16
可以看出,三者在ipRouteTable下和SNMP Table下的值相同。 其中,ipRouteDest代表目标子网的ip地址; ipRouteNextHop代表本路由的下一站地址; ipRouteType代表路由器的类型。 4.设置Iris过滤器,使其仅监测管理工作站和代理之间的通信。获取ip组的ipForwarding对象值,写出管理工作站和代理之间的SNMP协议的工作过程。 答:设置过程已在前文叙述,ipForwarding表示是否作为ip网关,其对象值如下图所示: 17
截获报文如下图所示。 SNMP报文在管理站和代理站之间传送,包含GetRequest、GetNextRequest和SetRequest的报文由管理站发出,代理以GetResponse响应。Trap报文由代理发给管理站,不需要应答。管理站可连续发出多个请求报文,然后等待代理返回应答报文。如果在规定的时间内收到应答,则按照请求标识进行配对,亦即应答报文必须与请求报文有相同的请求标识。 5.选取一条GetRequest-PDU进行解析,指出对应的SNMP数据部分及其解析结果。 18
答:如下图所示,选取的这段报文数据对应的解析结果为public。 如下图所示,选取的这段报文数据对应的解析结果为STELAB04。 6.考察RFC1213-MIB文件结构,理解SMI。分别写出interfaces组中的ifNumber,ifTable、ifEntry和ifIndex的ASN.1定义,试用中文表述其中的DESCRIPTION。 答:RFC1213是对MIB-III定下的一个具体规范,它提出了针对基于TCP/IP的Internet管理的MIB-II。SMI为定义和构造MIB提供了一个通用的框架,规定了MIB中被管对象的数据类型及其表示和命名方法。SMI的基本思想是追求MIB的简单性和可扩充性,避开复杂的数据类型,并提供标准的方法来表示管理信息。 ifNumber,ifTable、ifEntry和ifIndex的ASN.1定义分别如下: ifNumber OBJECT-TYPE 19
SYNTAX INTEGER ACCESS read-only STATUS mandatory DESCRIPTION "The number of network interfaces (regardless oftheir current state) present on this system." ::= { interfaces 1 } ifTable OBJECT-TYPE SYNTAX SEQUENCE OF IfEntry ACCESS not-accessible STATUS mandatory DESCRIPTION "A list of interface entries. The number ofentries is given by the value of ifNumber." ::= { interfaces 2 } ifEntry OBJECT-TYPE SYNTAX IfEntry ACCESS not-accessible STATUS mandatory DESCRIPTION "An interface entry containing objects at the subnetwork layer and below for a particular interface." INDEX { ifIndex } ::= { ifTable 1 } IfEntry ::= SEQUENCE { ifIndex INTEGER, ifDescr DisplayString, ifType INTEGER, ifMtu INTEGER, ifSpeed Gauge, ifPhysAddress PhysAddress, 20
ifAdminStatus INTEGER, ifOperStatus INTEGER, ifLastChange TimeTicks, ifInOctets Counter, ifInUcastPkts Counter, ifInNUcastPkts Counter, ifInDiscards Counter, ifInErrors Counter, ifInUnknownProtos Counter, ifOutOctets Counter, ifOutUcastPkts Counter, ifOutNUcastPkts Counter, ifOutDiscards Counter, ifOutErrors Counter, ifOutQLen Gauge, ifSpecific OBJECT IDENTIFIER } ifIndex OBJECT-TYPE SYNTAX INTEGER ACCESS read-only STATUS mandatory DESCRIPTION