【会计知识点】同一控制下控股合并
- 格式:doc
- 大小:60.00 KB
- 文档页数:4
同一控制控股合并账务处理全文共四篇示例,供读者参考第一篇示例:同一控制控股合并账务处理同一控制控股合并账务处理,是指两个或多个企业在合并过程中,其中一个企业对另一个企业具有决定性权力,从而形成同一控制控股的情形。
在这种情况下,必须采取特定的会计处理方法来处理合并后的账务。
合并是指两个或多个企业以合并方式整合为一个统一的企业实体的过程。
在合并中,关键的问题之一是如何处理合并后的账务,包括资产、负债、所有者权益、收入和费用等方面。
在同一控制控股合并中,由于控制企业对被控制企业具有决定性权力,因此需要特殊的会计处理方法。
在同一控制控股合并中,控制企业需要根据会计准则要求,选择合适的会计处理方法。
根据现行会计准则,同一控制控股合并的会计处理方法有两种:购买法和合并法。
购买法是指控制企业以购买被控制企业的股权或其他权益的方式进行合并,合并后形成一个整体的会计实体。
合并法是指两个或多个企业通过交换股权或其他权益,共同成立一个新的企业实体,合并后形成一个整体的会计实体。
在同一控制控股合并中,选择合适的会计处理方法至关重要。
购买法和合并法各有其优缺点,控制企业需要根据具体情况权衡利弊,选择合适的会计处理方法。
购买法适用于控制企业以在市场上购买被控制企业的股权或其他权益的方式进行合并的情况,适用范围比较广泛。
合并法适用于两个或多个企业通过交换股权或其他权益,共同成立一个新的企业实体进行合并的情况,适用范围相对狭窄。
无论是选择购买法还是合并法,控制企业在同一控制控股合并后均需要进行相应的会计处理。
根据会计准则要求,控制企业需要将被控制企业的资产、负债、所有者权益、收入和费用等项目纳入自己的会计报表中,并按照购买法或合并法的要求进行确认和计量。
同时,控制企业还需要对合并后的所有者权益进行重新调整,确保合并后的会计报表准确、清晰地反映了整体的财务状况和经营成果。
总的来说,同一控制控股合并是企业进行整合和重组的重要方式之一。
财会类价值文档精品发布!形成同一控制下控股合并的长期股权投资[会计实务,会计实操] 企业合并的类型分为同一控制下企业合并和非同一控制下企业合并。
同一控制下的企业合并,是指参与合并的企业在合并前后均受同一方或相同的多方最终控制且该控制并非暂时性的。
非同一控制下的企业合并,是指参与合并各方在合并前后不受同一方或相同的多方最终控制的合并交易,即同一控制下企业合并以外的其他企业合并。
企业合并形成的长期股权投资,初始投资成本的确定应区分形成控股合并的类型,分别同一控制下控股合并与非同一控制下控股合并确定形成长期股权投资的初始投资成本。
(一)形成同一控制下控股合并的长期股权投资
1.合并方以支付现金、转让非现金资产或承担债务方式作为合并对价
借:长期股权投资 (被合并方所有者权益账面价值的份额)
贷:负债(承担债务账面价值)
资产(投出资产账面价值)
资本公积——资本溢价或股本溢价(差额,在借方)
借:管理费用(审计、法律服务等相关费用)
贷:银行存款
【提示】控股合并形成的长期股权投资,合并报表中,母公司长期股权投资与子公司所有者权益应予抵消,差额为商誉。
2.合并方以发行权益性证券作为合并对价
借:长期股权投资(被合并方所有者权益账面价值的份额)
贷:股本(发行股票的数量×每股面值)。
第二节长期股权投资的初始计量三、对子公司投资的初始计量(一)同一控制下控股合并形成的对子公司长期股权投资1.长期股权投资的初始投资成本的确定同一控制下企业合并形成的长期股权投资,合并方应当在合并日按照取得被合并方所有者权益在最终控制方合并财务报表中的账面价值的份额作为长期股权投资的初始投资成本。
(1)若子公司(被合并方)为最终控制方企业集团内部注册设立合并日长期股权投资的初始投资成本=合并日被合并方所有者权益在最终控制方合并财务报表中的账面价值×合并方持股比例(2)若子公司(被合并方)为最终控制方外部控股合并形成合并日长期股权投资的初始投资成本=被合并方在合并日按购买日公允价值持续计算的应纳入最终控制方合并财务报表的可辨认净资产账面价值×合并方持股比例+购买日最终控制方收购被合并方时归属于最终控制方的商誉《企业会计准则解释第6号》〔财会[2014]1号〕:根据《企业会计准则第20号——企业合并》,在同一控制下的企业合并中,合并方在企业合并中取得的资产和负债,应当按照合并日在被合并方的账面价值计量。
在被合并方是最终控制方以前年度从第三方收购来的情况下,合并方在编制财务报表时,应如何确定被合并方资产、负债的账面价值?答:同一控制下的企业合并,是指参与合并的企业在合并前后均受同一方或相同的多方最终控制,且该控制不是暂时性的。
从最终控制方的角度看,其在合并前后实际控制的经济资源并没有发生变化,因此有关交易事项不应视为购买。
合并方编制财务报表时,在被合并方是最终控制方以前年度从第三方收购来的情况下,应视同合并后形成的报告主体自最终控制方开始实施控制时起,一直是一体化存续下来的,应以被合并方的资产、负债(包括最终控制方收购被合并方而形成的商誉)在最终控制方财务报表中的账面价值为基础,进行相关会计处理。
【例题】甲公司为某一集团母公司,A公司为其一子公司。
2×18年1月1日,甲公司以银行存款400万元,从集团外部非关联方购入B公司100%股权,形成非同一控制下的控股合并。
同一控制下企业合并的会计处理实例讲解同一控制下的企业合并,视合并方式不同,应当分别按照以下规定进行会计处理。
(一)同一控制下的控股合并【例1】A、B公司分别为P公司控制下的两家子公司。
A公司于20×6年3月10日自母公司P处取得B公司100%的股权,合并后B公司仍维持其独立法人资格继续经营。
为进行该项企业合并,A公司发行了1 500万股本公司普通股(每股面值1元)作为对价。
假定A、B 公司采用的会计政策相同。
合并日,A公司及B公司的所有者权益构成如下:A公司在合并日应进行的会计处理为:借:长期股权投资50 000 000贷:股本15 000 000资本公积35 000 000A公司合并财务报表中的有关调整和抵消分录如下:借:股本 1 500资本公积500盈余公积1000未分配利润 2 000贷:长期股权投资 5 000对留存收益调整分录如下:进行上述处理后,A公司在合并日编制合并资产负债表时,对于企业合并前B公司实现的留存收益中归属于合并方的部分(3 000万元)应自资本公积(资本溢价或股本溢价)转入留存收益。
本例中A公司在确认对B公司的长期股权投资以后,其资本公积的账面余额为6 000万元(2 500万+3 500万),假定其中资本溢价或股本溢价的金额为4 500万元。
在合并工作底稿中,应编制以下调整分录:借:资本公积30 000 000贷:盈余公积10 000 000未分配利润20 000 000(二)同一控制下的吸收合并【例2】20×6年6月30日,P公司向S公司的股东定向增发1 000万股普通股(每股面值为1元,市价为10.85元)对S公司进行吸收合并,并于当日取得S公司净资产。
当日,P 公司、S公司资产、负债情况如下表所示。
本例中,假定P公司和S公司为同一集团内两家全资子公司,合并前其共同的母公司为A 公司。
该项合并中参与合并的企业在合并前及合并后均为A公司最终控制,为同一控制下企业合并。
/中华会计网校会计人的网上家园资产评估师《财务会计》知识点:同一控制下长期股权投资知识点:同一控制下形成控股合并的长期股权投资会计处理指发生在同一企业集团内部企业之间的合并。
1.处理原则从最终控制方角度确定相应的处理原则:不按公允价值调整;合并中不产生新的资产和负债、不形成新的商誉。
同一控制下的企业合并中,合并方为企业合并发生的审计、法律服务、评估咨询等中介费用以及其他相关管理费用,应当于发生时计入当期损益。
2.控股合并的情况下长期股权投资的会计处理(1)以支付现金、非现金资产作为合并对价同一控制下企业合并形成的长期股权投资,应在合并日按取得被合并方所有者权益账面价值的份额,借记“长期股权投资”科目;按享有被投资单位已宣告但尚未发放的现金股利或利润,借记“应收股利”科目;按支付的合并对价的账面价值,贷记有关资产科目;按其差额,贷记“资本公积——资本溢价或股本溢价”科目;为借方差额的,借记“资本公积——资本溢价或股本溢价”科目,资本公积(资本溢价或股本溢价)不足冲减的,借记“盈余公积”、“利润分配——未分配利润”科目。
(2)合并方以发行权益性证券作为对价合并方以发行权益性证券作为对价的,应按所取得的被合并方账面净资产的份额作为长期股权投资的成本,该成本与所发行股份面值总额之间的差额调整资本公积和留存收益。
【注意】发行权益性证券作为合并对价的,与所发行权益性证券相关的佣金、手续费,即与发行权益性证券相关的费用,应自所发行权益性证券的发行收入中扣减,在权益性工具发行有溢价的情况下,自溢价收入中扣除,在权益性证券发行无溢价或溢价金额不足以扣减的情况下,应当冲减盈余公积和未分配利润。
(3)同一控制下企业合并形成的长期股权投资,如子公司按照改制时确定的资产、负债评估价值调整账面价值的,母公司应当按照取得子公司评估确认净资产的份额作为长期股权投资的成本,该成本与支付对价账面价值的差额调整所有者权益。
(4)企业通过多次交换交易分步取得股权最终形成同一控制下企业合并,合并日初始投资成本为合并日被合并方所有者权益账面价值的份额,新增投资部分初始投资成本为合并日初始投资成本扣除原长期股权投资账面价值。
同⼀控制下的企业合并,是指参与合并的企业在合并前后均受同⼀或相同的多⽅最终控制,且该控制并⾮暂时性的企业合并。
通常情况下,同⼀企业集团内部⼦公司之间、母⼦公司之间的合并属于同⼀控制下的企业合并。
同⼀控制下的企业合并,在合并⽇取得对其他参与合并企业控制权的⼀⽅为合并⽅,参与合并的其他企业为被合并⽅。
合并⽇,是指合并⽅实际取得对被合并⽅控制权的⽇期。
《企业会计准则第20号——企业合并》规定,同⼀控制下企业合并的会计核算,是按照吸收合并和控股合并两种⽅式分别进⾏核算。
吸收合并的会计核算 在同⼀控制下的企业吸收合并中,合并⽅取得的资产和负债,应当按照合并⽇资产和负债在被合并⽅的账⾯价值计量,合并⽅取得的净资产账⾯价值与⽀付的合并对价账⾯价值(或发⾏股份⾯值总额)的差额,应当调整资本公积;资本公积不⾜冲减的,调整留存收益。
如果同⼀控制下的企业合并中,被合并⽅采⽤的会计政策与合并⽅不⼀致,合并⽅在合并⽇应当按照本企业会计政策对被合并⽅的财务报表相关项⽬进⾏调整,在此基础上按照同⼀控制下的企业合并的相关规定进⾏会计处理。
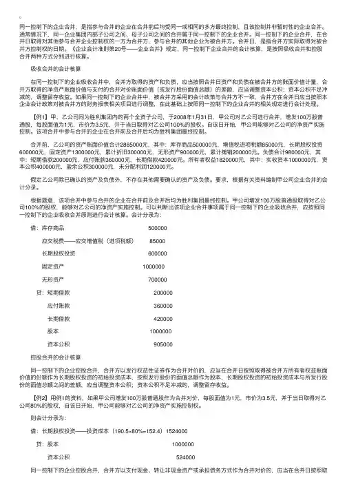
【例1】甲、⼄公司同为胜利集团内的两个全资⼦公司,于2008年1⽉31⽇,甲公司对⼄公司进⾏合并,增发100万股普通股,每股⾯值为1元,市价为3.5元,并于当⽇取得对⼄公司100%的股权。
⾃该⽇开始,甲公司能够对⼄公司的净资产实施控制。
该项合并中参与合并的企业在合并前及合并后均为胜利集团最终控制。
合并前,⼄公司的资产账⾯价值合计2885000元,其中:库存商品500000元,增值税进项税额85000元,长期股权投资600000元,固定资产1300000元,累计折旧300000元,⽆形资产900000元,累计摊销200000元。
负债合计980000元,其中:短期借款200000元,应付账款360000元,长期借款420000元。
所有者权益1820000元,其中:实收资本1000000元,资本公积400000元,盈余公积300000元,未分配利润120000元。
同一控制下控股合并形成的长期股权投资的会计处理(一)同一控制下控股合并形成的长期股权投资 1.长期股权投资的初始投资成本的确定 合并方以支付现金、转让非现金资产或承担债务方式作为合并对价的,应当在合并日按照所取得的被合并方在最终控制方合并财务报表中的净资产的账面价值的份额作为长期股权投资的初始投资成本。
【提示1】被合并方在合并日的净资产账面价值为负数的,长期股权投资成本按零确定,同时在备查簿中予以登记。
【提示2】如果被合并方在被合并以前,是最终控制方通过非同一控制下的企业合并所控制的,则合并方长期股权投资的初始投资成本还应包含相关的商誉金额。
2.初始投资成本与支付合并对价差额的处理 长期股权投资的初始投资成本与支付的现金、转让的非现金资产及所承担债务账面价值之间的差额,应当调整资本公积(资本溢价或股本溢价);资本公积(资本溢价或股本溢价)的余额不足冲减的,依次冲减盈余公积和未分配利润。
合并方以发行权益性工具作为合并对价的,应按发行股份的面值总额作为股本,长期股权投资的初始投资成本与所发行股份面值总额之间的差额,应当调整资本公积(资本溢价或股本溢价);资本公积(资本溢价或股本溢价)不足冲减的,依次冲减盈余公积和未分配利润。
3.合并方发生的中介费用、交易费用的处理 合并方发生的审计、法律服务、评估咨询等中介费用以及其他相关管理费用,于发生时计入当期损益(管理费用)。
与发行权益性工具作为合并对价直接相关的交易费用,应当冲减资本公积(资本溢价或股本溢价),资本公积(资本溢价或股本溢价)不足冲减的,依次冲减盈余公积和未分配利润。
与发行债务性工具作为合并对价直接相关的交易费用,应当计入债务性工具的初始确认金额。
【注意问题】在按照合并日应享有被合并方净资产的账面价值的份额确定长期股权投资的初始投资成本时,前提是合并前合并方与被合并方采用的会计政策应当一致。
企业合并前合并方与被合并方采用的会计政策不同的,应基于重要性原则,统一合并方与被合并方的会计政策。
同一控制下控股合并与吸收合并比较——以中粮地产和华北制药为例一、同一控制下的控股合并——中粮地产收购加来2010年11月30日,中粮地产(集团)股份(以下简称“中粮地产”)完成了对万良企业管理咨询(以下简称万良)持有的加来房地产开发(以下简称“加来”)51%股权的收购。
合并双方的最终控制人均为中粮集团股份(以下简称“中粮集团”)。
截至此项收购前,中粮集团已经陆续将天泉置业、鹏源房地产开发多个地产项目转让给中粮地产,同时将旗下6个房地产项目交由中粮地产托管。
中粮集团的一系列举措在履行了其在股权分置改革及2007年配股时做出的“防止同业竞争”的承诺的同时,显示了将中粮地产打造为中粮集团的住宅地产综合业务平台的决心和气魄!(一)最终控制人——中粮集团中粮集团(简称“中粮”、“中粮集团”,英文简称COFCO)于1952年在成立,是一家国务院国有资产监督管理委员会直属的国有独资公司,是中央政府直接管理的53家国有重要骨干企业之一。
综观中粮的业务围,目前主要是三大主业:食品加工与制造;粮油、食品贸易,粮油糖期货及物流;保险、酒店、房地产开发经营,整个中粮已形成了以粮油食品加工业为主体,兼顾相关行业的发展格局。
房地产开发业务是中粮集团的三大主营业务之一。
(二)合并方——中粮地产中粮地产(集团)股份(股票代码为000031)是由市宝安区城建发展公司经改制于1993年成立的公众股份公司。
目前,中粮地产形成了以房地产为基础,以工业为依托的发展格局。
中粮地产的控股股东为中粮集团,中粮集团持有中粮地产918,665,014股流通股,总持股比例达50.65%。
中粮地产与万良企业管理咨询公司等12家公司同受中粮集团最终控制。
截至2010年年底,中粮地产旗下共有28家子公司,9家公司。
(三)被合并方——加来加来房地产开发经市工商行政管理局闵行分局批准,于2002年1月30日成立。
万科投资管理出资8,820万元,出资比例49%;万良企业管理咨询出资9,180万元,出资比例51%。
同一控制下控股合并形成的对子公司长期股权投资初始确认同一控制下企业合并中,考虑到构成同一控制下企业合并的有关条件,即交易发生前后合并方、被合并方均在相同的最终控制方控制之下。
从能够对参与合并各方在合并前及合并后均实施最终控制的一方来看,最终控制方在企业合并前及合并后能够控制的资产并没有发生变化,只是由于合并方的加入,其所控制子公司相互的层级、直接或间接关系的变化。
控制的理念在会计核算中非常重要,从能够实施控制一方的角度,不管其在某些交易事项发生前后,对被投资方实施的是直接控制还是通过中间层次间接控制,只要能够实施控制,其所能够支配和运用的经济资源即是不变的,一般不能改记相关资产、负债的价值,这一理念原则上应体现在合并报表层面,即最终控制方的合并报表、合并方编制的以最终控制方作为最主要使用者的合并财务报表中均应体现从最终控制方角度自其实施控制开始,延续下来的至合并发生时有关资产、负债的应有价值。
同一控制下企业合并形成的合并方对被合并方的长期股权投资,是合并方在该项交易后在其个别财务报表中应当确认的资产,其成本代表的是在被合并方所有者权益中享有的份额。
理论上来讲,该项资产是合并方通过支付相关的对价取得的,其初始入账价值应当按照合并方为获取该项资产所支付对价的公允价值计量,这是从单独的法律主体角度对合并方在交易中进行的真实价值交换的反映。
但是,我国企业会计准则体系中未采用这一观点,而是从最终控制方的角度,将合并方取得被合并方股权的交易作为企业集团内资产和权益的重新整合处理,不管交易本身是否是按照公平的市场价格作价,也不管交易本身是否是在最终控制方的主导下进行,只要符合同一控制下企业合并的界定,合并方通过交易取得对被合并方的长期股权投资即应按照通过该项交易取得的被合并方账面净资产的份额确认。
应予关注的是,该账面净资产并非是指被合并方个别财务报表中体现的有关资产、负债的价值,而是从最终控制方的角度,被合并方自其被最终控制方开始控制时开始,其所持有的资产、负债确定对于最终控制方的价值持续计算至合并日的账面价值。
控股公司下的企业合并会计分录在控制公司的管理下,企业之间进行合并的情形时,需要记录一组会计分录。
该会计分录是为了记录合并专用。
下面是企业合并会计分录的详细介绍:
1. 如果合并前的企业以发行股票为代价进行的合并,那么控股公司需要按照发行股票的市价值计算作为对价,并在合并后的资产负债表中将股票的差额记录为合并溢价,即:
借:合并溢价
贷:股票资本
2. 通过现金或其他资产进行的合并也需要记录会计分录,此时控股公司需要将支付的资产或现金记录为对价金额,并将支付金额减去合并前企业的净资产,如下所示:
借:合并净资产
贷:支付金额
借:合并溢价
贷:支付金额-净资产
3. 另外,合并后的企业应根据当期的收入,利润等计算设置好应收与应付。
当有应收与应付时,则需要录入以下会计分录:借:合并应收款项
贷:合并应付款项
以上是企业合并时的会计分录,希望您可以对此有所了解,便于以后工作的开展与实施!。
专题讲解:同一控制下企业合并同一控制——控股合并1.概述同一控制下企业合并因为是集团内部的合并,所以强调的是一个账面价值的概念,可以理解为内部交易。
从集团的角度理解,集团内部的企业合并并没有增加集团的总体价值,那么资产、负债强调一个账面价值是符合集团会计处理精神的。
所以对于控股合并,长期股权投资应该是按照被合并方的所有者权益的份额入账;而对于吸收合并而言按照资产、负债等的账面价值入账。
正是处于这样的考虑,合并方为企业合并发生的相关税费等计入企业当期损益;如果是发行债券、股票等方式发生的相关税费,影响的是债券和股票的初始入账价值,不影响长期股权投资的入账价值。
2.初始计量原则长期股权投资按照取得被合并方的所有者权益的份额入账,也就是内部交易不增加集团的可辨认净资产。
合并方付出的非货币性资产按照账面价值结转,产生的相关税费确认为合并成本,但不计入长期股权投资的入账价值。
为合并发生的相关税费计入当期损益;为发行债券、股票发生的税费作为发行债券、股票的初始入账金额的调整处理,不影响企业的合并成本,债券、股票的相关交易费用影响的是债券利息调整和股票形成的资本公积-股本溢价。
3.初始计量会计处理例题1、正保公司07年初投资集团内乙公司取得80%股权,被投资单位所有者权益为1500万。
正保公司为合并付出银行存款500万;发行债券500万,当日债券公允价值450万,支付相关税费50万;定向发行股票面值150万,公允价值300万,支付相关税费50万;另外正保公司为企业合并支付评估费等相关税费100万。
分录如下:长期股权投资入账价值=1500×80%=1200万;企业合并成本=500+450+300=1250万:借:长期股权投资1200管理费用100应付债券-利息调整100贷:银行存款700应付债券-面值500股本150资本公积-股本溢价504.合并日合并报表同一控制下企业合并合并日编制合并报表首先要对于取得被合并方账面留存收益的份额调整合并方的资本公积,也就是把资本公积还原为留存收益。
同一控制下控股合并的会计处理在同一控制下的控股合并是指母公司对其已经控制的子公司进行合并。
在这种情况下,母公司是决定合并的主导方,因为它们已经控制子公司。
当母公司决定合并时,会计师需要考虑不同的会计处理方式来确认这种交易的影响和效果。
第一种处理方式是“合并会计处理”(Consolidation Accounting),在这种情况下,母公司将其财务报表的各个账户中的相关数字捆绑在一起,并根据权益法计量合并后的资产和负债的份额。
这样,母公司就可以开始按照新的所有权结构进行会计处理。
每个合并参与者的最终会计状态将被反映在母公司的财务报表中,这也就提供给投资者一个公司实际运营和财务状况的清晰和准确的图片。
第二种处理方式是使用“购买会计处理”(Purchase Accounting),这种方法是在同样是控制下的控股合并中进行的。
在这种情况下,母公司实际上是按照市场价值收购了其子公司。
也就是说,母公司需要为子公司支付正在进行的此类合并的市场价值。
然后,母公司将其子公司的报表合并到自己的财务报表中。
有一个关键的区别值得注意,那就是这两种方法的计算差异将导致不同类型的财务报表。
使用合并会计处理法的会计处理方式,母公司将所有权结构捆绑在一起,这会使子公司不再存在于财务报表中独立,相反,财务报表将显示合并后的公司。
使用购买会计的处理方式和处理方法,母公司需要对子公司进行评估,以确定其市场价值。
在估值完成之后,母公司将选择所代表的资产和负债纳入财务报表中。
同时,控股合并的会计处理涉及到复杂的会计要求和准则。
会计师需要确保在控制下的控股合并中遵循清晰、严格的会计准则,以确保报告合并后公司的实质。
最后,合并后的公司应该展示出适合金融报表阅读者的全面、准确的视图。
同一控制下企业合并的会计处理方法摘要:一、同一控制下企业合并的定义及特点二、同一控制下企业合并的会计处理方法1.合并日期的确定2.合并方式的分类及会计处理3.合并报表的编制三、实例分析四、同一控制下企业合并的注意事项正文:同一控制下企业合并是指在同一最终控制权下,一家企业(合并方)收购另一家企业(被合并方)的资产、负债和业务,从而实现资源的整合和优化。
在我国企业合并会计处理中,同一控制下企业合并有着严格的操作规范。
一、同一控制下企业合并的定义及特点1.定义:同一控制下企业合并是指在同一最终控制权下,一家企业收购另一家企业的资产、负债和业务。
2.特点:同一控制下企业合并的主要特点是企业之间的交易是在同一控制权下进行的,交易双方在合并前后均受到同一控制权的支配。
二、同一控制下企业合并的会计处理方法1.合并日期的确定:企业应在实际收购完成日确定为合并日期,以此日期的财务报表作为合并的基础数据。
2.合并方式的分类及会计处理:(1)控股合并:合并方在收购中被合并方的股权,对被合并方实施控制。
会计处理主要包括长期股权投资的确认、被合并方资产、负债和业务的纳入等。
(2)吸收合并:合并方吸收被合并方的资产、负债和业务,被合并方解散。
会计处理主要包括资产、负债和业务的确认与计量,以及合并方与被合并方之间的账务处理。
3.合并报表的编制:合并方需编制合并财务报表,反映合并后企业的财务状况、经营成果和现金流量。
合并报表主要包括资产负债表、利润表、现金流量表和所有者权益变动表。
三、实例分析以下是一个同一控制下企业合并的实例:某企业A(合并方)收购企业B(被合并方),合并日期为2021年1月1日。
在收购前,企业A已持有企业B50%的股权,收购后,企业A持有企业B100%的股权。
收购价格为1亿元,收购款项全部以现金支付。
企业B在合并前的净资产值为2亿元,其中:流动资产1.2亿元,非流动资产0.8亿元;负债为0.6亿元。
根据上述情况,企业A在合并日的会计处理如下:1.确认长期股权投资:企业A支付1亿元收购企业B的股权,按照合并日企业B的净资产的公允价值计算,长期股权投资的初始投资成本为1.4亿元(2亿元×50%)。
南京山西路68号颐和商厦20楼D 座
知识改变命运,技能成就未来!铸造精品、诚信服务,是邦元的执着追求!
同一控制下控股合并的会计处理
一.长期股权投资的确认和计量
同一控制下的企业合并形成的长期股权投资,合并方应以合并日应该享有的被合并方账面所有者权益的份额作为长期股权投资的初始成本。
、
1. 以支付现金,非现金资产方式进行的,该初始投资成本与支付现金、
非现金资产的差额 ,相应的调整资本公积金(资本溢价和股本溢价),余额不足的调整留存收益(盈余公积和未分配利润)。
2. 以发行权益性证券方式进行的长期股权投资的初始成本与所发行的
股份的账面价值总额之间的差额,应调整资本公积,余额不足的调整留存收益。
二. 合并日合并财务报表的编制
同一控制下企业合并的基本处理原则视同合并形成的报告主体在合并日以及合并前一直存在。
3. 确认企业合并形成的长期股权投资后,合并方资本公积大于被合并
方在合并前实现留存收益中属于合并方的部分,在合并财务资产负债日,该该部分的留存收益自“资本公积”转入“盈余公积”和“未分配利润”
4. 确认企业合并形成的长期股权投资后,合并方的资本公积小于被合
并方在合并前实现的留存收益中属于合并方的部分,在合并资产负债表中,应以合并方资本公积贷方余额为险,将被合并方中的该部分留存收益自“资本公积”转入留存收益。
第二节长期股权投资的初始计量
三、对子公司投资的初始计量
【小结】同一控制下控股合并
1.一次交换交易实现同一控制下控股合并
2.多次交换交易分步取得股权最终形成同一控制下控股合并
(二)非同一控制下控股合并形成的对子公司长期股权投资
非同一控制下的企业合并,是指参与合并各方在合并前后不受同一方或相同的多方最终控制的合并交易,即除判断属于同一控制下企业合并的情况以外其他的企业合并。
【板书】合并前
【板书】合并后
1.一次交换交易实现非同一控制下控股合并
(1)非同一控制下控股合并的会计处理原则
非同一控制下的控股合并中,购买方应当按照确定的企业合并成本作为长期股权投资的初始投资成本。
企业合并成本包括购买方付出的资产、发生或承担的负债、发行的权益性证券的公允价值之和。
购买方为企业合并发生的审计、法律服务、评估咨询等中介费用以及其他相关管理费用,应当于发生时计入当期损益(管理费用);购买方为发行权益性证券支付给证券承销机构的手续费、佣金等与权益性证券发行直接相关的发行费用,应自权益性证券的溢价发行收入中扣除,权益性证券的溢价收入不足冲减的,应冲减盈余公积和未分配利润。
【归纳】企业取得长期股权投资时发生的相关费用的会计处理
长期股权投资
类型
发生的审计、法律服务、评估
咨询等中介费用及其他相关
管理费用
支付给证券承销机构的手续
费、佣金等与权益性证券发行
直接相关的发行费用
形成
控股
合并
同一控制
直接计入当期损益
(管理费用)
应自权益性证券的溢价发行
收入中扣除,权益性证券的溢
价收入不足冲减的,应冲减盈
余公积和未分配利润。
非同一控制
直接计入当期损益
(管理费用)
不形成控股合并计入初始投资成本
(2)非同一控制下控股合并的具体会计处理
具体进行会计处理时,对于非同一控制下控股合并形成的对子公司长期股权投资,应在购买日按企业合并成本(不含应自被投资单位收取的现金股利或利润),借记“长期股权投资”科目,按享有被投资单位已宣告但尚未发放的现金股利或利润,借记“应收股利”科目,按支付合并对价的账面价值,贷记有关资产或负债科目,按其差额,贷记或借记“资产处置损益”或“投资收益”等科目。
购买方以发行权益性证券作为合并对价的,应在购买日按照发行的权益性证券的公允价值,借记“长期股权投资”科目,按照发行的权益性证券的面值总额,贷记“股本”科目,按其差额,贷记“资本公积——资本溢价或股本溢价”科目。
企业发生的直接相关费用,应借记“管理费用”科目,贷记“银行存款”科目。
【教材例7-6】A公司于20×6年3月31日取得B公司70%的股权。
为核实B公司的资产价值,A公司聘请专业资产评估机构对B公司的资产进行评估,支付评估费用300万元。
合并中,A公司支付的有关资产在购买日的账面价值与公允价值如表7-1所示。
表7-1 20×6年3月31日单位:万元
购买日长期股权投资的初始投资成本,为原权益法下长期股权投资的账面价值加上购买日为取得新的股份所支付对价的公允价值之和。
【板书】
购买日初始投资成本=原权益法下长期股权投资账面价值+购买日新增投资成本
②其他综合收益的会计处理
购买日之前因权益法形成的其他综合收益暂时不作处理,待到处置该项投资时将与其相关的其他综合收益采用与被购买方直接处置相关资产或负债相同的基础进行会计处理。
【提示】其他综合收益
a.企业将非投资性房地产转换为采用公允价值模式计量的投资性房地产因转换计入其他综合收益的部分,待该项投资性房地产处置时,应转入当期损益。
(第6章《投资性房地产》知识点)
b.分类为以公允价值计量且其变动计入其他综合收益的金融资产(其他债权投资)终止确认时,之前计入其他综合收益的累计利得或损失应当从其他综合收益中转出,计入当期损益。
(第14章《金融工具》知识点)
C.指定为以公允价值计量且其变动计入其他综合收益的非交易性权益工具投资(其他权益工具投资)终止确认时,之前计入其他综合收益的累计利得或损失应当从其他综合收益中转出,计入留存收益。
(第14章《金融工具》知识点)
d.企业应付职工薪酬中设定受益计划净负债或净资产的重新计量应当计入其他综合收益,且在后续期间不应重分类计入损益,但是企业可以在权益范围内转移这些在其他综合收益中确认的金额。
(第10章《职工薪酬》知识点)
③其他所有者权益变动的会计处理
购买日之前持有的股权投资采用权益法核算的,因被投资方除净损益、其他综合收益和利润分配以外的其他所有者权益变动而确认的所有者权益(资本公积——其他资本公积),暂不作处理,待到处置该项投资时相应转入处置期间的当期损益。
【例题】甲公司于2×19年1月1日以9 000万元取得丙公司30%的股权,款项以银行存款支付,并对其采用权益法核算。
取得股权当日,丙公司可辨认净资产账面价值与公允价值均为27 000万元。
2×19年丙公司实现净利润1 580万元,未分配现金股利,投资双方未发生任何内部交易。
除所实现净利润外,丙公司于2×19年8月购入乙公司股票,实际成本为1 000万元。
丙公司将其指定为以公允价值计量且其变动计入其他综合收益的金融资产,至2×19年12月31日尚未出售,公允价值为1 200万元。
2×19年丙公司除净损益、其他综合收益以及利润分配以外的其他所有者权益增加500万元。
2×20年1月1日,甲公司又以8 000万元从外部取得丙公司另外25%的股权,款项以银行存款支付,当日丙公司可辨认净资产公允价值为30 000万元。
取得该部分投资后,甲公司能够对丙公司实施控制。
2×20年1月1日,甲公司原持有的丙公司30%股权的公允价值为9 600万元。
其他资料如下:
①甲公司和丙公司对实现的净利润均在每年年末按10%提取法定盈余公积;
②甲公司在取得丙公司的股权投资前与其相关各方不存在任何关联方关系;
③甲公司对丙公司的长期股权投资在2×19年度和2×20年度均未出现减值迹象;
④不考虑税费及其他因素。
要求:
(1)计算甲公司对丙公司长期股权投资2×19年应确认的投资收益、该项长期股权投资2×19年12月31日的账面价值,并编制相关会计分录。
(2)计算甲公司对丙公司追加投资后2×20年1月1日个别财务报表中的账面价值。
(3)编制甲公司2×20年1月1日有关对丙公司股权投资的会计分录。
【答案】
(1)
①甲公司对丙公司长期股权投资2×19年应确认的投资收益=1 580×30%=474(万元);
②该项长期股权投资2×19年12月31日的账面价值=9 000+ 474+(1 200-1 000)×30%+500×30%=9 684(万元)。
借:长期股权投资——投资成本 9 000
贷:银行存款 9 000
借:长期股权投资——损益调整 474
贷:投资收益 474
借:长期股权投资——其他综合收益
[(1 200-1 000)×30%]60
贷:其他综合收益60
借:长期股权投资——其他权益变动(500×30%)150
贷:资本公积——其他资本公积 150
(2)甲公司对丙公司追加投资后2×20年1月1日个别财务报表中的账面价值=9 684+8 000=17 684(万元)。
(3)
借:长期股权投资17 684
贷:银行存款 8 000
长期股权投资——投资成本 9 000
——损益调整 474
——其他综合收益60
——其他权益变动 150
(2)形成控股合并前对股权投资釆用金融工具确认和计量准则以公允价值计量(以“将非交易性权益工具投资指定为以公允价值计量且其变动计入其他综合收益的金融资产”为例)
①购买日长期股权投资初始投资成本的确定
购买日之前持有的股权投资,按照金融工具确认和计量准则的有关规定进行会计处理的,应当将按照金融工具确认和计量准则确定的股权投资的公允价值加上新增投资成本之和,作为改按成本法核算的初始投资成本。
【板书】
购买日初始投资成本
=原持有的股权投资的公允价值+购买日新增投资成本
②其他综合收益的会计处理
购买日之前持有的股权投资,按照金融工具确认和计量准则的有关规定进行会计处理的,原持有股权公允价值与账面价值之间的差额以及原计入其他综合收益的累计公允价值变动应当全部转入改按成本法核算的当期留存收益。
借:其他综合收益
贷:盈余公积
利润分配——未分配利润
(或相反分录)。