2018年12月考试工程经济学
- 格式:doc
- 大小:16.50 KB
- 文档页数:2
范文范例指导参考2017 一级建造师考试《工程经济》真题及答案2、某公司生产单一产品,设计年生产能力为 3 万件,单位产品的售价为 380 元 / 件,单位产品可变成本为 120 元 / 件,单位产品税金及附加为70 元 / 件,年固定成本为285 万元。
该公司盈亏平衡点的产销量为()。
A.20000B.19000C.15000D.7500答案: C3、编制设计概算时,国产标准设备的原价一般选用()。
A.不含备件的出厂价B.设备制造厂的成本价C.带有备件的出厂价D.设备制造厂的出厂价加运杂费答案: C4. 企业净利润是()的余额。
A.当期营业利润扣除所得税费用B.当期收入扣除增值税及附加C.当期利润总额扣除增值税及附加D.当期利润总额扣除所得税费用答案: D5. 根据《建设工程工程量清单计价规范》GB50500-2013,某分部分项工程的项目编码为01-02-03-004-005 ,其中“ 004”这一级编码的含义是()。
A. 工程分类顺序码B. 清单项目顺序码C.分部工程顺序码D.分项工程顺序码答案: D6、某施工企业按3/10,n/30 的信用条件购入材料 100 万元。
已知企业可以 3%的年利率从银行取得流动资金借款。
则关于这批材料款支付的合理做法是( ) 。
A. 企业向银行借款,在10 天内付款B. 企业向银行借款,在11 天到 30 天之间付款C.企业不借款 , 在 11 天到 30 天之间付款D.企业不借款 , 在 30 天后付款答案: A7、某技术方案的净现金流量见下表, 若基准收益率大于0, 则该方案的财务净现值可能的范围是()。
word 资料整理分享范文范例指导参考计算期年0 1 2 3 4 5净现金流—-300 -200 200 600 600量(万元)A. 等于 1400 万元B. 大于 900 万元 , 小于1400 万元C.等于 900 万元D.小于 900 万答案: D9、在建设项目敏感性分析中, 确定敏感性因素可以通过计算敏感度系数和( ) 来判断 .A.盈亏平衡点B.评价指标变动率C.临界点D.不确定因素变动概率答案: C10.根据《建设工程工程量清单计价规范》GB0500-2013, 投标人认为招标控制价编制不符合规范规定的 , 应在招标控制价公布后()天内提交书面申请。
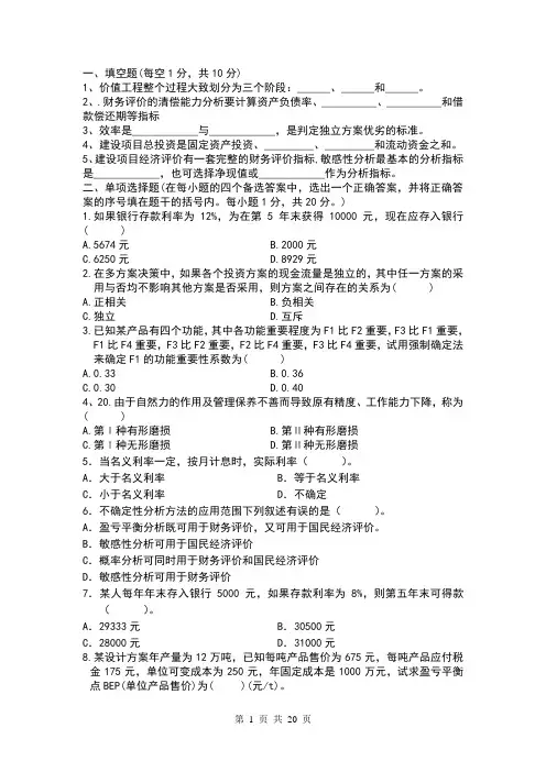
一、填空题(每空1分,共10分)1、价值工程整个过程大致划分为三个阶段:______、______和______。
2、.财务评价的清偿能力分析要计算资产负债率、__________、__________和借款偿还期等指标3、效率是____________与____________,是判定独立方案优劣的标准。
4、建设项目总投资是固定资产投资、_________、_________和流动资金之和。
5、建设项目经济评价有一套完整的财务评价指标,敏感性分析最基本的分析指标是____________,也可选择净现值或____________作为分析指标。
二、单项选择题(在每小题的四个备选答案中,选出一个正确答案,并将正确答案的序号填在题干的括号内。
每小题1分,共20分。
)1.如果银行存款利率为12%,为在第5年末获得10000元,现在应存入银行( )A.5674元B.2000元C.6250元D.8929元2.在多方案决策中,如果各个投资方案的现金流量是独立的,其中任一方案的采用与否均不影响其他方案是否采用,则方案之间存在的关系为( )A.正相关B.负相关C.独立D.互斥3.已知某产品有四个功能,其中各功能重要程度为F1比F2重要,F3比F1重要,F1比F4重要,F3比F2重要,F2比F4重要,F3比F4重要,试用强制确定法来确定F1的功能重要性系数为( )A.0.33B.0.36C.0.30D.0.404、20.由于自然力的作用及管理保养不善而导致原有精度、工作能力下降,称为( )A.第Ⅰ种有形磨损B.第Ⅱ种有形磨损C.第Ⅰ种无形磨损D.第Ⅱ种无形磨损5.当名义利率一定,按月计息时,实际利率()。
A.大于名义利率B.等于名义利率C.小于名义利率D.不确定6.不确定性分析方法的应用范围下列叙述有误的是()。
A.盈亏平衡分析既可用于财务评价,又可用于国民经济评价。
B.敏感性分析可用于国民经济评价C.概率分析可同时用于财务评价和国民经济评价D.敏感性分析可用于财务评价7.某人每年年末存入银行5000元,如果存款利率为8%,则第五年末可得款()。
2018年12月考试工程经济学(第2次)第一篇:2018年12月考试工程经济学 ( 第2次 )工程经济学第2次作业一、单项选择题(本大题共75分,共 30 小题,每小题 2.5 分)1.建设工程项目管理是落实什么的基本形式和方法?()A.连续性的投资活动 B.间断性的投资活动 C.一次性投资活动 D.多次性投资活动2.由有形磨损所决定的设备的使用寿命,称为()A.自然寿命B.折旧寿命 C.经济寿命 D.技术寿命3.增值税率分基本税率、低税率和零税率三档,其中低税率和基本税率分别为()A.0 13% B.13% 17% C.13% 15% D.0 17%4.财务评价中盈利能力分析的静态指标有()A.资产负债率B.全部投资回收期 C.借款偿还期 D.财务内部收益率5.技术寿命是由()所决定的 A.有形磨损 B.维修费 C.无形磨损 D.丧失工作精度6.根据工程经济分析的比较原理,对两个以上技术方案进行经济效益比较时,必须遵循的可比原则之一是()A.工艺上可比B.结构上可比 C.消耗费用可比 D.利润上可比7.技术寿命是由()所决定的 A.有形磨损 B.维修费 C.无形磨损 D.丧失工作精度8.差额投资内部收益率小于基准收益率,则说明()A.少投资的方案不可行 B.多投资的方案不可行 C.少投资的方案较优 D.多投资的方案较优9.整付现值系数是()A.(F/A,i,n)B.(F/P,i,n)C.(A/P,i,n)D.(P/F,i,n)10.某小型设备原值为3600元,每年底劣化增加值为800元,则该设备最优使用期为()A.2年B.3年C.4年D.5年11.一次支付终值系数是()A.(F/P,i,n)B.(P/F,i,n)C.(F/A,i,n)D.(A/F,i,n)12.下列款项中,发生的时点应计入财务现金流量表中对应年份的是()A.应收款 B.应付款 C.所得税 D.折旧13.下列属于经营成本的是()A.工资及福利费B.固定资产折旧费C.贷款利息支出 D.无形资产摊销费14.在工程技术与经济的关系中居于支配地位的是()A.工程技术B.经济 C.技术进步 D.经济发展15.评价方案首先要使不同的方案具有什么样的基础?()A.横向比较 B.纵向比较 C.共同比较 D.差别比较16.投资者为提高自有资金收益率,正确的选择是()A.尽量减少贷款,以减少利息支出 B.在可能的情况下,尽量多贷款C.期初少贷款,期中多贷款D.根据利率与项目收益率状况选择贷款方案17.项目资本金流量表用以计算资本金内部收益率,反映投资者权益投资的获利能力,它的计算基础是()A.工程资本金B.项目资本金C.工程投资额 D.项目投资额18.利息备付率表示使用项目某项利润指标偿付利息的保证倍率。
南京航空航天大学2018年硕士研究生入学考试初试试题(A卷)科目代码:826满分:150 分科目名称:工程经济学注意:①认真阅读答题纸上的注意事项;②所有答案必须写在答题纸上,写在本试题纸或草稿纸上均无效;③本试题纸须随答题纸一起装入试题袋中交回!一、名词解释(3分/题,共15分)1.实际利率2.差额投资回收期3.设备的无形磨损4.经营租赁5.固定成本二、单项选择题(1.5分/题,共15分)1. 1982年,里格斯(J.L.Riggs)的()出版,把工程经济学的学科水平向前推进了一大步。
A、《铁路布局的经济理论》B、《财务工程》C、《工程经济学原理》D、《工程经济学》2.某项目需向银行贷款200万元,年利率为10%,若用连续计息法计算,5年后的本利和为()。
A、322.1万元B、329.7万元C、300万元D、325万元3.某车间有一台设备需要修理,其原值为1000元,修理费需250元。
市场上同型号的设备现价为800元,则这台设备的残余价值系数是()。
A、9/20B、11/20C、1/16D、17/254.某项目建设期两年,第一年贷款100万元,第二年贷款200万元,年利率10%,则建设期贷款利息为()万元。
A、25.5B、25C、41D、20.55.某工程项目期初投资130万元,年销售收入为100万元,年折旧费为20万元,销售税金2万元,年经营成本50万元,所得税税率25%,不考虑固定资产残值。
除期初以外的年净现金流量为()万元。
A、28B、41C、21D、356.当项目的全部投资收益率大于贷款利率时,增加负债,自有资金的收益率()。
A、增加B、减少C、不变D、可能增加也可能减少7.某设备原始价值为10000元,年均低劣化增加值为408元,初始运行费为200元,残值为零,则该设备的最优更新期为()。
A、5年B、6年C、7年D、8年8.(A/P,i,N)-i等于 ( ) 。
A、(P/F,i,N)B、(A/F,i,N)C、(F/P,i,N)D、(F/A,i,N)9.某企业拟从三个互斥方案中选择一个投资方案。
P831Z102000工程财务1Z102010财务会计基础1Z102011财务会计的职能P842004单选:财务会计的内涵决定了财务会计具有核算和监督两项基本职能1Z102012会计核算的原则会计要素的计量属性:(1)历史成本(2)重置成本(3)可变现净值(4)现值(贴现)(5)公允价值P851Z102013会计核算的基本前提一、会计核算的基本假设:(熟练记忆)1、法人主体一定是会计主体,但会计主体不一定是法人主体。
2、持续经营3、会计分期(会计期间)分为年度和中期。
会计年度可以是日历年(我国),也可以是营业年。
我国通常以日历年为企业的会计年度,即公历1月1日至12月31日为一个会计年度。
4、货币计量:我国的《企业会计准则》规定,企业会计应当以货币计量。
我国通常以人民币作为记账本位币。
二、会计核算的基础(权责发生制)P87会计核算基础收付实现制、权责发生制。
我国企业以权责发生制为基础。
权责发生制是以会计分期假设和持续经营为前提的会计基础。
P871Z102018会计要素的组成和会计等式的应用(重点)点击【一级建造师学习资料】或打开/category/jzs1?wenkuwd,注册开森学(学尔森在线学习平台)账号,免费领取学习大礼包,包含:①精选考点完整版(1)六大会计要素:资产、负债、所有者权益、收入、费用、利润。
(2)反映财务状况的要素:资产、负债和所有者权益。
(静态会计要素)(3)反映经营成果的要素:收入、费用和利润。
(动态会计要素)(一)资产1、资产的特性(1)资产是由于过去的交易或事项所形成的,预期在未来发生的交易或事项不形成资产。
即资产是现实中的资产而不是预期的资产。
(2)该项资源必须为企业所拥有或控制,指企业享有该项资源的所有权,或虽不享有所有权,但该资源被企业所控制。
这样才能排他性地从中获取经济利益。
(3)该资源能给企业带来经济利益,指直接或间接导致现金或现金等价物流入企业的潜力。
(4)该资源的成本或价值能够可靠地计量。
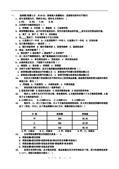
一、选择题(每题2分共30分,答案填入答题框内,直接答在括号内不得分)1、若计息周期为月,利率为5‰,则年名义利率为( )A.5‰B.6‰C.5%D.6%2、从利润中扣除的税金为()A.所得税B.印花税C.增值税D.土地使用税3、两项等额的资金,由于时间价值的存在,发生在前的资金的价值___发生在后的资金的价值。
A.高于B.低于 C.等于 D.无法确定4、在_____情况下,年有效利率大于名义利率。
A.计息期大于一年时B.计息周期等于一年时C.计息期小于一年时D.任何时侯5、在计算净现值时i一般采用()A.银行存款利率B.银行贷款利率 C.投资利润率D.基准收益率6、现金、各种存款属于()a 固定资产b 流动资产c 递延资产d 无形资产7、在一定生产规模限度内,随产量增减成正比变化的是()a 固定成本b 单位固定成本c 变动成本d 单位变动成本8、从税种税目区分,下面那个与其他不同()a 增值税b 营业税c 所得税d 消费税9、当两个方案产量相同时,技术方案的静态差额投资回收期时指()a 投资增加额与经营成本节约额之比b 经营成本节约额与投资增加额之比c 经营成本增加额与投资节约额之比d 投资节约额与经营成本增加额之比10、在技术方案的整个寿命期内的不同时间点上的净现金流量,按基准折现率折算为基准年限的现值之和,称为 ( )a 净现值b 年度费用c 内部收益率d 年费用现值11、设备更新方案比较的特点之一是要考虑( )A.设备的折旧额B.设备沉没成本C.设备的账面余值D.设备的经济寿命12、现有A、B两个互斥并可行的方案,寿命期相同,A方案的投资额小于B方案的投资额,A案优于B方案的条件是( )A.△IRRB-A>icB.△IRRB-A<icC.△IRRB-A>0D.△IRRB-A<013、现有甲、乙、丙三个独立方案,且3个方案的结构类型相同,其3种方案的投资额和净现值如下(单位:万元):由于资金限额为800万元,则最佳组合方案为( )14、企业利润总额和营业利润的关系是()。
2018年一建《工程经济》试题及答案五大家做好准备迎接2018年一级建造师考试了吗?诚意整理“2018年一建《工程经济》试题及答案五”,只要付出了辛勤的劳动,总会有丰硕的收获!欢迎广大考生前来学习。
2018年一建《工程经济》试题及答案五1.如果当期不能完成建造合同,但在资产负债表日建造合同的结果能可靠地估计,则企业确认合同收入和费用的方法应该是( )。
A工程计划进度法B工程实际进度法C完工百分比法D工程形象进度法【答案】C【解析】完工百分比法(percentage-of-completion method)是根据完工的比例确认收入和成本。
该方法被用于须签订合同的长期项目,且对完工部分、收入和成本可以可靠估计。
2.某路桥施工企业与A交通局签订了一项修建150公里公路的施工合同,合同约定工程总造价为9000万元,建设周期为3年。
该施工企业第1年完成了45公里,第2年完成了75公里。
则第2年合同完工进度为( )。
A 30%B 50%C 60%D 80%【答案】D【解析】根据公式:合同完工进度=已经完成的合同工程量÷合同预计总工程量×100%第2年合同完工进度=(45+75)÷150×l00%=80%3.某建筑公司与某建设单位签订了一份建造合同,合同规定,以双方约定的基本成本为该资产的实际成本,合同总价款由实际成本加20%来确定,该合同属于( )。
A成本确定价款合同B成本加成合同C固定造价合同D浮动造价合同【答案】B【解析】成本加成合同(也称成本加酬金合同),是指以合同约定或其他方式议定的成本为基础,加上该成本的一定比例或定额费用确定工程价款的建造〈施工)合同。
4.如果一项建造合同包括多项资产,每项资产应分立为单项合同处理,下列各项中不属于必备条件的是( )。
A每项资产均有独立的建造计划B每项资产的收入和成本可以单独辨认C建造承包商与客户就每项资产单独进行谈判,双方能够接受或拒绝与每项资产有关的合同条款D多项资产按一揽子交易合同签订【答案】D【解析】建造合同的分立一项包括建造数项资产的建造合同,同时满足下列条件的,每项资产应当分立为单项合同:1.每项资产均有独立的建造计划;2.与客户就每项资产单独进行谈判,双方能够接受或拒绝与每项资产有关的合同条款;3.每项资产的收入和成本可以单独辨认。
一、单项选择题(只有一个选项正确,共35道小题)2. 在借贷过程中,债务人支付给债权人超过原借贷金额的部分就是利息4. 在借贷过程中,在单位时间内所得利息与借款本金之比就是利率6. 财务评价时采用的价格体系是现行市场价格1. 年初借入10000元,年利率10%,按半年计息,则年末本利和为11025元2. 年初借入10000元,年利率10%,按年计息,则年末应计利息为1000元3. 年初借入10000元,年利率10%,一年计息两次,年末应计利息为1025元4. 下列项目经济评价指标中需要考虑资金时间价值的是动态投资回收5. 下列项目经济评价指标中属于静态评价指标的是投资收益率6. 下列项目经济评价指标属于动态评价指标的是内部收益率7. 下列项目经济评价指标中需要考虑时间因素的是内部收益率8. 下列项目经济评价指标中属于动态评价指标的是净现值率9. 下列项目经济评价指标中属于静态评价指标的是资产负债率10. 下列项目经济评价指标中需要考虑时间因素的是净现值率11. 下列项目经济评价指标中属于静态评价指标的是利息备付率12. 某常规投资项目当基准收益率为8%时,净现值为300万元,若基准收益率为10%,其净现值将小于300万元13. 某常规投资项目当基准收益率为10%时,净现值为300万元,若净现值为250万元,其基准收益率将大于10%14. 某常规投资项目当基准收益率为8%时,净现值为500万元,若净现值为600万元,其基准收益率将小于8%15. 用双倍余额递减法计提折旧时,应在最后几年改用直线法计算折旧? 2年16. 财务评价时采用的价格体系是现行市场价格17. 目前我国技术性工种劳动力的影子工资换算系数取值是1.018. 目前我国的影子汇率换算系数取值是1.0819. 目前我国的社会折现率测定值是8%20. 目前我国非技术性工种劳动力的影子工资换算系数取值是0.821. 进行国民经济评价时,应当采用影子价格22. 按我国现行规定,在某些情况下社会折现率可适当降低,但不得低于6%23. 若α为盈亏平衡点的生产能力利用率,抗风险能力最强的项目是αA=45%24. 生产性项目的盈亏平衡点越低,则项目抗风险能力越强25. 只适用于财务评价,不适用于国民经济评价的是盈亏平衡分析26. 下列项目中不适用于国民经济评价的是盈亏平衡分析27. 只适用于财务评价的是盈亏平衡分析28. 若β为方案对某因素的敏感度系数,则下列因素中最敏感的是βD=8.2629. 价值工程中,产品的价值是指产品的功能与成本之比30. 某公司本打算采用甲工艺进行施工,但经广泛的市场调研和技术论证后,决定用乙工艺代替甲工艺,并达到了同样的施工质量,且成本降低了20%,根据价值工程原理,该公司提高价值采用的途径是。
2018年一级建造师经济真题及解析2018 年一级建造师经济考试已经落下帷幕,对于广大考生来说,真题的研究和解析是备考过程中至关重要的环节。
通过对真题的深入剖析,我们能够更好地把握考试的重点和命题规律,为今后的学习和备考提供有力的指导。
首先来看单项选择题部分。
第 1 题考查了资金时间价值的概念。
资金时间价值是指资金在不同时间点上的价值差异,这是经济领域中的一个基础概念。
理解资金时间价值对于后续的计算和分析都有着重要的意义。
第 2 题涉及到利率的计算。
利率的确定往往需要考虑多种因素,如市场供求关系、风险水平等。
这道题需要考生对相关公式和原理有清晰的掌握。
第 3 题考察了现金流量图的绘制规则。
现金流量图是分析经济问题的常用工具,正确绘制能够帮助我们更直观地理解资金的流动情况。
第 4 题则是关于名义利率和有效利率的换算。
这是一个经常被考查的知识点,需要考生熟练运用换算公式。
第 5 题考查了投资方案的经济效果评价指标。
不同的评价指标有着不同的特点和适用范围,考生需要根据具体情况进行选择和运用。
接下来是多项选择题部分。
第 1 题通常涵盖了多个经济概念的综合理解,要求考生能够准确区分和判断。
第 2 题可能涉及到具体的计算公式和实际应用,需要考生具备较强的分析和计算能力。
第 3 题则可能侧重于对经济原理的深入理解和应用。
在案例分析题中,题目往往更加复杂和综合。
比如,其中一道案例题可能要求考生根据给定的项目背景,计算投资回收期、内部收益率等指标,并对项目的可行性进行分析和判断。
这不仅需要考生熟练掌握相关的计算方法,还需要具备较强的逻辑思维和综合分析能力。
另一道案例题可能围绕成本管理展开,要求考生计算成本差异、分析成本控制的效果等。
这就需要考生对成本管理的相关知识有全面的了解和掌握。
总体来看,2018 年一级建造师经济真题具有以下特点:一是知识点覆盖全面。
涵盖了资金时间价值、利率计算、经济效果评价、成本管理等多个重要的经济领域知识点。
2018年一级建造师《工程经济》试题及答案(A卷)一、单项选择题1、各种承包商人员在报价编制过程中有不同的作用,其中负责对施工方法、资源需求和各项施工作业的大概时间提出建议的是()。
A、现场人员B、计划人员C、承包商高级管理人员D、市场人员2、在国际工程投标报价中,不属于研究招标文件的方面是()。
A、合同条件B、承包商责任范围C、竞争对手的调查D、技术规范和图纸3、在标价计算之前要对工程所在国的市场、政治、经济环境进行调查,下列选项不属于该调查范畴的是()。
A、政局的稳定性B、当地的法律法规C、附近公共基础设施D、工程市场的情况4、国际工程项目的价格构成比例中,材料部分约占()的比重。
A、10%-30%B、20%-40%C、30%-50%D、40%-60%5、国际工程项目建筑安装工程费用构成中,分包费的数额等于()。
A、分包商的报价B、承包商对分包商的管理费C、业主对分包商的管理费D、分包商报价及总包管理费和利润6、国际工程投标报价中的现场管理费、临时工程设施费、保险费、税金等在工程量清单中没有单独列项的费用项目,需要将其作为()分摊到工程量清单的各个报价分项中去。
A、现场管理费B、待摊费用C、临时设施费D、经营业务费7、在国际工程的投标报价中,税金和利润属于()。
A、待摊费B、现场管理费C、其他待摊费用D、开办费8、国际工程投标报价时,在工程所在国当地采购的材料设备的预算价格应按()计算。
A、施工现场交货价格B、当地市场价格C、投标人所在国预算价格D、材料设备出厂价格9、在国际工程投标总报价组成中,税金、保险费属于()。
A、现场管理费B、其他待摊费C、开办费D、分包工程费10、在招标项目的标价单中有时列有开办费,其中不属于开办费的是()。
A、现场勘察费B、现场实验设施费C、劳保福利费D、职工交通费11、()是业主在招标文件中明确规定了数额的一笔资金,标明用于工程施工,或供应货物与材料,或提供服务,或应付意外情况。
工程经济学第三版梁学栋课后答案1、2018年12月31日,甲公司某项固定资产计提减值准备前的账面价值为1 000万元,公允价值为980万元,预计处置费用为80万元,预计未来现金流量的现值为1 050万元。
2018年12月31日,甲公司应对该项固定资产计提的减值准备为()万元。
[单选题] *A.0(正确答案)B.20C.50D.1002、企业购进货物用于集体福利时,该货物负担的增值税额应当计入()。
[单选题] *A.应交税费——应交增值税B.应付职工薪酬(正确答案)C.营业外支出D.管理费用3、某企业自创一项专利,并经过有关部门审核注册获得其专利权。
该项专利权的研究开发费为15万元,其中开发阶段符合资本化条件的支出8万元;发生的注册登记费2万元,律师费1万元。
该项专利权的入账价值为()。
[单选题] *A.15万元B.21万元C.11万元(正确答案)D.18万元4、.(年浙江省第四次联考)下列不属于决定单位是否设置会计机构需要考虑的因素的是()[单选题] *A经济业务和财务收支的繁简B单位规模的大小C投资人的需求(正确答案)D经营管理的要求5、某企业2018年6月期初固定资产原值10 500万元。
6月增加了一项固定资产入账价值为750万元;同时6月减少了固定资产原值150万元;则6月份该企业应提折旧的固定资产原值为( )万元。
[单选题] *A.1 1100B.10 650C.10 500(正确答案)D.10 3506、.(年宁波二模考)根据权责发生制原则,以下属于本期的收入或费用的是()[单选题] *A支付明年的房屋租金B本期已经收款,但商品尚未制造完成C当期按照税法规定预缴的税费D商品在本期销售,但货款尚未收到(正确答案)7、下列属于成本费用的是()。
[单选题] *A.管理费用B.财务费用C.主营业务成本(正确答案)D.销售费用8、用盈余公积弥补亏损时,应借记“盈余公积”,贷记()。
[单选题] *A.“利润分配——未分配利润”B.“利润分配——提取盈余公积”C.“本年利润”D.“利润分配——盈余公积补亏”(正确答案)9、以下不属于期间费用的是()。
2018年一建《工程经济》试题及答案四大家做好准备迎接2018年一级建造师考试了吗?诚意整理“2018年一建《工程经济》试题及答案四”,只要付出了辛勤的劳动,总会有丰硕的收获!欢迎广大考生前来学习。
2018年一建《工程经济》试题及答案四1、下列关于现值P、终值F、年金A、利率i、计息期数n之间关系的描述中正确的是( )。
A.F一定、n相同时,i越高、P越大B.P一定、n相同时,i越高、P越小C.i、n相同时,F与P呈同向变化D.i、n相同时,F与P呈反向变化2、从现在起每年年初存款10000元,年利率12%,复利半年计息一次,第5年年末利和为( )元。
A.6353B.17908C.13181D.148103、某项目现金流量如下:若基准收益率大于零,则其静态投资回收期是( )年。
A.2.33B.2.63C.3.33D.3.634.利息备付率表示项目的利润偿付利息的保证倍数,对于正常运营的企业,利息备付率应大于( )。
A. 2.0B. 1.5C.1.0D. 0.55、根据分析目的的不同,投资收益率又具体分为:( )和资本金净利润率。
A.静态投资利润率B.总投资利润率C.总投资收益率D.动态投资收益率6、确定基准收益率的基础是( )。
A.资金成本和固定资产B.固定资本和可变成本C.资金成本和机会成本D.投资成本和计划成本7、项目资本金现金流量表以( )作为计算基础,反映投资者权益投资的获利能力。
A.项目资本金B.投资者的资本金C.投资者出资额D.工程资本金8、某企业2000年新建项目年总成本费用为270万元,销售费用、管理费用合计为总成本费用的15%,固定资产折旧费30万元,摊销费为12万元,利息支出7万元,则该项目年经营成本为( )万元。
A.180B.293C.221D.2289、某生产性建设项目,其设计的生产能力为66万件,年固定成本为5600万元,每件产品的销售价格为3600元,每件产品的可变成本为1600元,每件产品的销售税金及附加之和为180元,则该生产性建设项目的盈亏平衡产销量为( )万件。
工程经济学复习题(课程代码252320)一、名词解释题 1、费用2、现金流量3、 机会成本4、独立方案5、设备磨损6、 资金时间价值7、动态评价指标8、折旧 9、 总成本费用 10、静态评价指标11、投资回收期 12、 内部收益率 13、盈亏平衡分析法 14、财务评价 15、 设备的经济寿命二、单项选择题 1、某项目有甲、乙两个建设方案,基准收益率i=io%,两方案的等有关指标见下CA 、净现值法进行比选,且乙方案好B .年值法进行比选,且甲方案好C. 研究期法进行比选,且乙方案好D .内部收益率法进行比选,且甲方案好2、设备更新方案比较的特点之一是不考虑()。
A. 使用成本B .沉没成本C .设备残值D .设备的经济寿命3、在多方案决策中,如果各个投资方案的现金流量是独立的,其中任一方案的采用与否均不影响其他方案采用,则方案之间存在的关系为()。
A. 正相关B .负相关C .独立D .互斥4、一个项目的内部收益率小于基准折现率,则其净现值()。
A. 可能大于也可能小于零B .—定小于零C .一定大于零D .等于零5、在A 与n 相等时,(P/A ,20%,n )和(P/A ,30%,n )这两者的大小为()。
A. 前者比后者大B.前者比后者小C .两者相等D .不一定6A .3.68B .6C .4.5D .3.27、某项目的NPV (15%)=5万元,NPV (20%)=—20万元,则内部收益率IRR 为()。
A .16%B .17%C .18%D .19%8、项目的()计算结果越大,表明其盈利能力越强。
A. 净现值B .投资回收期C .盈亏平衡点D .借款偿还期9、()是指生产设备能够维持其使用价值的时间过程。
A. 折旧寿命B .物理寿命C .技术寿命D .经济寿命10、在对一个系统进行工程经济分析时,通常把该系统在考察期间各时点实际发生的资金流出和资金流入称为()。
A. 净现金流量B .资金流量C .现金流量D .现金流动11、现金流量的三要素中,不包含现金流量的()。
2018年一级建造师《工程经济》真题及答案(7)二、多项选择题61.企业现金流量表中,属于经营活动产生的现金流量有()。
A.收回投资收到的现金B.吸收投资收到的现金C.收到的税费返还D.购买商品支付的现金E.偿还债务支付的现金参考答案:CD解析:A投资活动,B筹资活动,E筹资活动62.为了客观分析企业盈利能力,收集相关分析数据时应当排除的项目有()。
A.证券买卖等非正常经营项目B.新开发刚投入生产的经营项目C.已经或将要停止的营业项目D.目前处于亏损状态的经营项目E.会计准则变更带来的累积影响参考答案:ACE解析:企业的盈利能力只涉及正常的营业状况。
因此,在分析企业盈利能力时,应当排除以下项目:(1)证券买卖等非正常经营项自;(2 )已经或将要停止的营业项目;(3 )重大事故或法律更改等特别项目;(4 )会计准则或财务制度变更带来的累积影响等因素。
63.根据《建设工程工程昰凊单计价规范》,关于投标人其他项目费编制的说法,正确的有()。
A.专业工程暂估价必须按照招标工程量清单中列出的金额填写B.材料暂估价由投标人根据市场价格变化自主测算确定C.暂列金额应按照招标工程量清单列出的金额填写,不得变动D.计日工应按照招标工程量清单列出的项目和数量自主确定各项综合单价E.总承包服务费应根据招标人要求提供的服务和现场管理需要自主确定参考答案:ACDE64.某常规技术方案当折现率为10%时,财务净现值为360万元:当折现率为8%时,财务净现值为30万元,则关于该方案经济效果评价的说法,正确的有()。
A.内部收益率在8%~9%之间B.当行业基准收益率为8%时,方案可行C.当行业基准收益率为9%时,方案不可行D.当折现率为9%时,财务净现值一定大于0E.当行业基准收益率为10%时,内部收益率小于行业基准收益率答案:BD65.根据《建设工程工程量清单计价规范》,应计入规费项目清单的费用有()。
A.安全文明施工费B.工程排污费C.工程定位复测费D.工伤保险费E.增值税销项税额参考答案:BD解析:规费为五险一金+排污66.企业购置一套达到固定资产标准的设备,则下列支出中应计入该项固定资产原值的有()。
2018年一级建造师《工程经济》试题及答案(B卷)一、单项选择题1、随招标文件发布供投标报价的工程量清单称为()。
A、投标工程量清单B、招标工程量清单C、已标价工程量清单D、未标价工程量清单2、招标人依据国家标准、招标文件、设计文件以及施工现场实际情况编制,随招标文件发布供投标报价的工程量清单,被称为()。
A、分部分项工程量清单B、招标工程量清单C、工程量清单计价表D、已标价工程量清单3、根据《建设工程工程量清单计价规范》(GB50500-2013)的规定,工程量清单应由()编制。
A、招投标管理部门认可的代理机构B、具有相应资质的工程造价咨询人C、具有招标代理资质的中介机构D、项目管理公司的合同管理机构4、工程量清单项目编码的第一级中01代表的是()。
A、房屋建筑与装饰工程B、市政工程C、仿古建筑工程D、园林绿化工程5、根据《建设工程工程量清单计价规范》(GB50500-2013)编制的分部分项工程量清单,其工程数量是按照()计算的。
A、实体工程量完成后的净值B、设计文件结合不同施工方案确定的工程量平均值C、工程实体量和损耗量之和D、实际施工完成的全部工程量6、根据《建设工程工程量清单计价规范》(GB50500-2013),招标人委托工程造价咨询人编制的招标工程量清单,其封面应有招标人和()盖章确认。
A、编制清单的造价员B、造价咨询人的造价工程师C、工程造价咨询人的法人代表D、工程造价咨询人7、根据《计价规范》,对招标文件提供的清单,投标人必须逐一计价且对所列内容不允许有任何更改变动的是()。
A、分部分项工程量清单B、措施项目清单C、其他项目清单D、零星工作项目表8、根据《计价规范》的规定,对于不能计量的措施项目,措施项目清单应当列出()。
A、项目编码、项目特征B、项目名称、计量单位C、项目名称、项目特征D、项目编码、项目名称9、招标方提供的工程量清单中,投标人可以根据拟建项目的施工方案进行调整的是()。
2018年度全国一级建造师执业资格考试《建设工程经济》试卷2018年一级建造师工程经济真题参考答案及解读一、单项选择题(共60题,每题1分。
每题的备选项中,只有1个最符合题意)1.某企业从金融机构借款100万元,月利率1%,按月复利计息,每季度付息一次,则该企业一年需向金融机构支付利息()万元。
A.12.00B.12.12C.12.55D.12.682.某施工企业希望从银行借款500万元,借款期限2年,期满一次还本。
经咨询有甲、乙、丙、丁四家银行愿意提供贷款,年利率均为7%。
其中,甲要求按月计算并支付利息,乙要求按季度计算并支付利息,丙要求按半年计算并支付利息,丁要求按年计算并支付利息。
则对该企业来说,借款实际利率最低的银行是()。
A.甲B.乙C.丙D.丁3.将技术方案经济效果评价分为静态分析和动态分析的依据是()。
A.评价方法是否考虑主观因素B.评价指标是否能够量化C.评价方法是否考虑时间因素D.经济效果评价是否考虑融资的影响4.反映技术方案资本金盈利水平的经济效果评价指标是()。
A.财务内部收益率B.总投资收益率C.资本积累率D.资本金净利润率5.关于静态投资回收期特点的说法,正确的是()。
A.静态投资回收期只考虑了方案投资回收之前的效果B.静态投资回收期可以单独用来评价方案是否可行C.若静态投资回收期若大于基准投资回收期,则表明该方案可以接受D.静态投资回收期越长,表明资本周转速度越快6.某技术方案的净现金流量见下表。
若基准收益率大于0,则方案的财务净现值()。
A.等于是900万元B.大于900万元,小于1400万元C.小于900万元D.等于1400万元7.根据我国现行税法,计人建筑安装工程造价的城市维护建设税的纳税基数是()。
A.建筑安装工程直接费合计B.计入建筑安装工程总造价的营业税额C.建筑安装工程营业额D.建筑安装工程直接费与间接费合计8.某工程有甲、乙、丙、丁四个实施方案可供选择。
一级建造师2021年测验《工程经济》真题及答案一、单项选择题1.年名利率为8%,每季度复利计息一次,那么年有效利率为〔〕。
A.8.8%B.8.24%C.8.16%D.8.00%【答案】B【解析】〔1+8%/4〕4-1=8.24%2.某施工企业每年年末存入银行100万元,用于3年后的技术改造,银行存款年利率为5%,按年复利计息,那么到第3年末可用于技术改造的资金总额为〔〕。
【答案】C3.对某技术方案的财政净现值〔FNPV〕进行单因素敏感性阐发,投资额、产物价格、经营本钱以及汇率四个因素的敏感性阐发如以下图所示,那么对财政净现值指标来说最敏感的因素是〔〕。
A.投资额B.产物价格C.经营本钱D.汇率【答案】B【解析】斜率最大最陡的最敏感4.某工程估计建设投资为1000万元,全部流动资金为200万元,建设当年即投产并到达设计出产能力,各年净收益均为270万元。
那么该工程的静态投资回收期为〔〕年。
【答案】D【解析】转换成表格,累计净现金流量为0的点为静态投资回收期。
4+[4/〔4+5〕]=4.44年5.施工图预算审查时,操纵房屋建筑工程尺度层建筑面积数对楼面找平层,等工程量进行审查的方法,属于〔〕。
A.分组计算审查法B.重点审查C.筛选审查法D.比照审查法【答案】A【解析】分组计算审查法就是把预算中有关工程按类别划分假设干组,操纵同组中的一组数据审查分项工程量的一种方法。
这种方法首先将假设干分局部项工程按相邻且有必然内在联系的工程进行编组,操纵同组分项工程间具有不异或相近计算基数的关系,审查一个分项工程数据,由此判断同组中其他几个分项工程的准确程度。
如一般的建筑工程中将底层建筑面积可编为一组。
先计算底层建筑面积或楼〔地〕面面积,从而得知楼面找平层、天棚抹灰的工程量等,依次类推。
该方法特点是审查速度快、工作量小。
6.企业持有必然量的现金用于包管月末职工的工资发放,其置存的目的是为了满足〔〕需要。
A.交易性B.投机性C.预防性D.风险打点【答案】A【解析】交易性需要是指满足日常业务的现金支付需要。
工程经济学第1次作业
一、单项选择题(本大题共75分,共 30 小题,每小题分)
1. 建设工程项目管理是落实什么的基本形式和方法 ( ) A. 连续性的投资活动 B. 间断性的投资活动 C. 一次性投资活动 D. 多次性投资活动
2. 在可行性研究中,为投资开发的工程项目的决策提供技术、经济、生产等各方面的依据,作出详细的技术经济评价,提出最后结论的阶段,称为 ( )
A. 机会研究
B. 初步可行性研究
C. 预可行性研究
D. 详细可行性研究
3. 可消除性有形磨损的补偿方式为() A. 修理 B. 更新 C. 现代化改装 D. 更换
4. 一种没有实体的过渡性资产称为()A. 固定资产 B. 流动资产 C. 无形资产 D. 递延资产
5. 增值税率分基本税率、低税率和零税率三档,其中低税率和基本税率分别为()
A. 0 13%
B. 13% 17%
C. 13% 15%
D. 0 17%
6. 税后利润是指() A. 利润总额减去销售税金 B. 利润总额减去所得税 C. 利润总额减去增值税 D. 利润总额减去营业税
7. 财务评价中盈利能力分析的静态指标有() A. 资产负债率 B. 全部投资回收期 C. 借款偿还期 D. 财务内部收益率
8. 改革后的企业所得税,第一步实行统一内资企业所得税,其税率除两档优惠税率外,统一实行的税率为() A. 18% B. 27% C. 33% D. 60%
9. 技术寿命是由()所决定的 A. 有形磨损 B. 维修费 C. 无形磨损 D. 丧失工作精度
10. 以下属于定性预测方法的是( ) A. 特尔菲法 B. 移动平均法 C. 指数平滑法 D. 回归分析法
11. 根据工程经济分析的比较原理,对两个以上技术方案进行经济效益比较时,必须遵循的可比原则之一是() A. 工艺上可比 B. 结构上可比 C. 消耗费用可比 D. 利润上可比
12. 销售税金在国民经济评价中是 ( ) A. 直接费用 B. 间接费用 C. 不考虑的 D. 间接效益
13. 差额投资内部收益率小于基准收益率,则说明() A. 少投资的方案不可行 B. 多投资的方案不可行
C. 少投资的方案较优
D. 多投资的方案较优
14. ABC分类法中,A类零件具有以下特点() A. 数量占全部零件数的10% B. 成本占总成本的20% C. 数量占全部零件数的20% D. 成本占总成本的10%
15. 某小型设备原值为3600元,每年底劣化增加值为800元,则该设备最优使用期为()
A. 2年
B. 3年
C. 4年
D. 5年
16. 单利计息与复利计息的区别在于 ( ) A. 是否考虑资金的时间价值 B. 是否考虑本金的时间价值 C. 是否考虑先前计息周期累计利息的时间价值 D. 采用名义利率还是实际利率
17. 下列款项中,发生的时点应计入财务现金流量表中对应年份的是 ( )
A. 应收款
B. 应付款
C. 所得税
D. 折旧
18. 下列属于经营成本的是 ( ) A. 工资及福利费 B. 固定资产折旧费 C. 贷款利息支出 D. 无形资产摊销费
19. 在工程技术与经济的关系中居于支配地位的是( ) A. 工程技术 B. 经济 C. 技术进步 D. 经济发展
20. 资金的价值是随时间变化而变化的,原有资金的时间价值就是在资金运动中的 ( )
A. 减少部分
B. 贬值部分
C. 升值部分
D. 增值部分
21. 机会成本是 ( )
A. 在方案外部形成的
B. 在方案内部形成的
C. 筹集资金的费用
D. 资金的使用费
22. 投资者为提高自有资金收益率,正确的选择是( )
A. 尽量减少贷款,以减少利息支出
B. 在可能的情况下,尽量多贷款
C. 期初少贷款,期中多贷款
D. 根据利率与项目收益率状况选择贷款方案
23. 建设项目投资,分析论证的对象是( ) A. 投资企业的财务状况 B. 投资项目市场的需求状况 C. 工程建设方案经济合理性 D. 工程建设方案技术先进性
24. 机会成本是( ) A. 在方案外部形成的 B. 在方案内部形成的 C. 筹集资金的费用 D. 资金的使用费
25. 某设备3年前的原始成本是5万元,目前的帐面价值是2万元,现在的净残值是1万元,目前则该设备价值为( ) A. 1万元 B. 2万元 C. 3万元 D. 4万元
26. 某工程项目向银行贷款500万元,到还款期限还款总额共计为870万元,贷款利率为6%,按复利计息,则贷款期限为 ( ) A. 8年 B. 9年 C. 10年 D. 9.5年
27. 项目建成后,各年销售产品或提供服务所获得的收入是( ) A. 主营业务收入 B. 营业收入 C. 其他业务收入 D. 营业外收入
28. 从现在起每年年初存款1000元,年利率12%,复利半年计息一次,第5年年末本利和为 ( )元。
A. 6353
B. 7189
C. 13181
D. 14810
29. 已知某项目年生产成本为1200万元,销售费用、管理费用和财务费用合计为生产成本的20%,固定资产折旧费为200万元,摊销费为80万元。
则该项目年经营成本为 ( ) A. 1720万元 B. 1160万元 C. 1240万元 D. 1480万元
30. 当名义利率一定时,按半年计息时,实际利率比名义利率 ( ) A. 相等 B. 小 C. 大 D. 不确定
二、判断题(本大题共25分,共 10 小题,每小题分)
1. 同一个决策问题,采用不同的决策准则,决策结果是一样的,这正是风险决策的最显着的特点。
()
2. 财务评价要考虑资金的时间价值,而国民经济评价则不考虑。
()
3. 企业进行房地产开发投资的最终目的是获取开发或投资利润。
()
4. 提高工程技术活动的经济效果是工程经济分析的出发点和归宿点。
()
5. 从横向看工程经济分析的一般过程,子过程的优化可以忽略整体的优化,整体的优化要靠子过程的优化来实现。
()
6. 设备无形磨损的局部补偿是现代化技术改造。
()
7. 当一个新的公益性项目建成后,社会公众总能享受到比以往更多的好处。
()
8. 融资租赁是指不带维修条件的设备租赁业务。
()
9. 在现金流量图中箭线长短与现金流量数值大小成反比。
()
10. ABC分析法是根据价值的表达式,在生产成本已知的基础上,将产品功能定量化,就可以计算产品价值。
()
答案:
一、单项选择题(75分,共 30 题,每小题分)
1. C
2. D
3. A
4. D
5. B
6. B
7. B
8. C
9. C 10. A 11. C 12. C 13. C 14. A 15. B 16. C 17. C 18. C 19. B 20. D 21.
A 22. D 23. C 24. A 25. A 26. D 27.
B 28. B 29. B 30. C
二、判断题(25分,共 10 题,每小题分)
1. ×
2. ×
3. √
4. √
5. ×
6. √
7. √
8. √
9. × 10. ×。