统计学作业03--第三章统计指标
- 格式:doc
- 大小:88.50 KB
- 文档页数:4
第三章统计学作业作业一、判断题1.对统计资料进行分组的目的就是为了区分各组单位之间质的不同。
(×)2.统计分组的关键问题是确定组距和组数。
()3.某企业职工按文化程度分组形成的分配数列是一个单项式分配数列。
()4.连续型变量和离散型变量在进行组距式分组时,均可采用相邻组组距重叠的方法确定组限。
()5.按数量标志分组形成的分配数列和按品质标志分组形成的分配数列,都可称为次数分布。
()6.按数量标志分组的目的,就是要区分各组在数量上的差异。
()7.统计分组以后,掩盖了各组内部各单位的差异,而突出了各组之间单位的差异。
()二.单项选择题部分1.统计整理的关键在()。
A.对调查资料进行审核B.对调查资料进行统计分组C.对调查资料进行汇总D.编制统计表2.在组距分组时,对于连续型变量,相邻两组的组限()。
A.必须是重叠的B.必须是间断的C.可以是重叠的,也可以是间断的D.必须取整数3.下列分组中属于按品质标志分组的是()。
A.学生按考试分数分组B.产品按品种分组C.企业按计划完成程度分组D.家庭按年收入分组4.有一个学生考试成绩为70分,在统计分组中,这个变量值应归入()。
A.60---70分这一组B.70---80分这一组C.60—70或70—80两组都可以D.作为上限的那一组5.某主管局将下属企业先按轻、重工业分类,再按企业规模分组,这样的分组属于()。
A.简单分组B.复合分组C.分析分组D.结构分组6.简单分组和复合分组的区别在于()。
A.选择的分组标志的性质不同B.选择的分组标志多少不同C.组数的多少不同D.组距的大小不同7.有20 个工人看管机器台数资料如下: 2,5,4,4,3,4,3,4,4,2,2,4,3,4,6,3,4,5,2,4。
如按以上资料编制分配数列,应采用()A.单项式分组B.等距分组C.不等距分组D.以上几种分组均可以8.在分组时, 凡遇到某单位的标志值刚好等于相邻两组上下限数值时,一般是()。
第三章统计指标一、单项选择题1.如果所有标志值的频数都减少为原来的1/5,而标志值仍然不变,那么算术平均数(A)不变(B)扩大到5倍(C)减少为原来的1/5 (D)不能预测其变化2.在下列两两组合的平均指标中,哪一组的两个平均数不受极端两值的影响?(A)算术平均数和调和平均数(B)几何平均数和众数(C)调和平均数和众数(D)众数和中位数3.总量指标按反映总体的内容不同,分为(A)时期指标和时点指标(B)总体标志总量和总体单位总数(C)数量指标和质量指标(D)实物量指标、价值量指标和劳动量指标4.总量指标按反映总体的时间状态不同,分为(A)时期指标和时点指标(B)总体标志总量和总体单位总数(C)数量指标和质量指标(D)实物量指标、价值量指标和劳动量指标5.若单项数列中每组标志值都增加一倍,而各组权数都减少一倍,则算术平均数(A)增加一倍(B)减少一倍(C)不变(D)无法判断6.,H,G的大小顺序为(A)≤H≤G (B)≥G≥H (C)≥H≥G (D)G≥≥H7.当标志值较小的一组其权数较大时,则算术平均数(A)接近标志值较大的一组(B)接近标志值较小的一组(C)不受权数影响(D)仅受标志值影响8.若甲单位的平均数比乙单位的平均数小,但甲单位的标准差比乙单位的标准差大,则(A)甲单位的平均数代表性比较大(B)甲单位的平均数代表性比较小(C)两单位的平均数代表性一样大(D)无法判断9.可直接用标准差评价两数列差异程度大小的条件是:两数列的平均数(A)相差较大(B)相差较小(C)不等(D)相等10.某企业5月份计划要求销售收入比上月增长8%,实际增长12%,其超计划完成程度为(A)103.70%(B)50%(C)150%(D)3.7%11.某企业7月份计划要求成本降低3%,实际降低5%,则计划完成程度为(A)97.94%(B)166.67%(C)101.94%(D)1.94%12.现有一数列:3,9,27,81,243,729,2187,反映其平均水平最好用(A)算术平均数(B)调和平均数(C)几何平均数(D)中位数13.计算平均速度最好用(A)算术平均数(B)调和平均数(C)几何平均数(D)众数14.有甲乙两组数列,若(A)1<21>2,则乙数列平均数的代表性高(B)1<21>2,则乙数列平均数的代表性低(C)1=21>2,则甲数列平均数的代表性高(D)1=21<2,数列平均数的代表性低15.若两数列的标准差相等而平均数不等,则(A)平均数小代表性大(B)平均数大代表性大(C)无法判断(D)平均数大代表性小16.人均粮食消费量与人均粮食产量(A)前者是平均指标而后者是强度相对指标(B)前看是强度相对指标而后者是平均指标(C)两者都是平均指标(D)两者都是强度相对指标17.人口数与出生人数(A)前者是时期指标而后者是时点指标(B)前者是时点指标而后者是时期指标(C)两者都是时点指标(D)两者都是时期指标18.动态相对指标是指(A)同一现象在不同时间不同空间上的对比(B)同一现象在同时间不同空间上的对比(C)不同一现象在不同时间同空间上的对比(D)同一现象在不同时间同空间上的对比19.若两组数列的计量单位不同,在比较丙数列的离散程度大小时,应采用(A)全距(B)平均差(C)标准差(D)标准差系数20.若n=20,X=200,X2 =2080,则标准差为(A)2 (B)4 (C)1.5 (D)3二、多项选择题1.下列属于时期指标的有(A)职工人数(B)大学生毕业人数(C)储蓄存款余额(D)折旧额(E)出生人数2.在下列哪些情况下,必须用离散系数来比较两数列的离散程度大小(A)两平均数相差较大(B)两平均数不等但标准差相等(C)两平均数相等(D)两数列的计量单位不同(E)两平均数相等但标准差不等3.分子分母可互换的相对指标有(A)计划完成相对指标(B)比例相对数(C)比较相对数(D)动态相对数(E)强度相对数4.几何平均数适合(A)等差数列(B)等比数列(C)标志总量等于各标志值之和(D)标志总量等于各标志值之积(E)含有负值的数列5.下列指标中属于强度相对指标的有(A)人均粮食产量(B)人均钢铁产量(C)人均国民收入(D)工人劳动生产率(E)职工月平均工资6.算术平均数具有下列哪些性质(A)(X-)=最小值(B)(X-)=0 (C)(X-)2=最小值(D)(X-)2=0 (D)(X-)=17.时期指标的特点有(A)只能间断计数(B)数值大小与时期长短有关(C)具有可加性(D)不具有可加性(E)数值大小与间隔长短元关8.下列统计指标中,属于时点指标的有(A)商品库存数(B)国内生产总值(C)固定资产折旧额(D)银行存款余额(E)设备拥有量9.下列指标中,属于时点指标的有(A)人口数(B)职工人数(C)出生人数(D)死亡人数(E)毕业生人数10.受极端两值影响的平均数有(A)算术平均数(B)调和平均数(C)几何平均数(D)众数(E)中位数11.标志变异指标能反映(A)变量的一般水平(B)总体分布的集中趋势(C)总体分布的离中趋势(D)变量分布的离散趋势(E)现象的总规模、总水平12.加权算术平均数。
第一章绪论一、判断题:1、社会经济统计的研究对象是社会经济现象总体的各个方面。
(×)2、统计调查过程中采用的大量观察法,是指必须对研究对象的所有单位进行调查。
(×)3、总体的同质性是指总体中的各个单位在所有标志上都相同。
(×)4、个人的工资水平和全部职工的工资水平,都可以称为统计指标。
(×)5、对某市工程技术人员进行普查,该市工程技术人员的工资收入水平是数量标志。
(×)6、某一职工的文化程度在标志的分类上属于品质标志,职工的平均工资在指标的分类上属于质量指标。
(√)7、总体和总体单位是固定不变的。
(×)8、质量指标是反映总体质的特征,因此可以用文字来表述。
(×)9、指标与标志一样,都是由名称和数值两部分组成的。
(×)10、数量指标由数量标志值汇总而来,质量指标由品质标志值汇总而来。
(×)11、一个统计总体可以有多个指标。
(√)二、单选题:1、属于统计总体的是(B )A、某县的粮食总产量B、某地区的全部企业C、某商店的全部商品销售额D、某单位的全部职工人数2、构成统计总体的个别事物称为(D).A、调查单位B、标志值C、品质标志D、总体单位3、对某城市工业企业未安装设备进行普查,总体单位是(B )。
A、工业企业全部未安装设备B、工业企业每一台未安装设备C、每个工业企业的未安装设备D、每一个工业企业4、工业企业的设备台数、产品产值是(D )。
A、连续变量B、离散变量C.前者是连续变量,后者是离散变量D、前者是离散变量,后者是连续变量5、在全国人口普查中(B )。
A、男性是品质标志B、人的年龄是变量C、人口的平均寿命是数量标志D、全国人口是统计指标6、总体的变异性是指(B )。
A.总体之间有差异B、总体单位之间在某一标志表现上有差异C.总体随时间变化而变化D、总体单位之间有差异7、几位学生的某门课成绩分别是67分、78分、88分、89分、96分,“学生成绩"是(B )。
统计指标知识统计指标是对一组数据进行量化和描述的衡量标准。
它们用于解释和分析数据的特征、趋势和关系。
在各个领域,统计指标都起着至关重要的作用,帮助我们理解数据的含义,并支持决策和预测。
本文将介绍一些常见的统计指标,包括中心趋势、离散程度和相关性等。
1. 中心趋势中心趋势指标用于描述一组数据的核心位置。
常见的中心趋势指标有均值、中位数和众数。
均值(Mean)是所有数据值的总和除以数据的个数。
它能够反映数据的总体平均水平。
例如,计算一个班级学生的成绩均值可以提供对整体学习水平的了解。
中位数(Median)是将一组数据按照大小排列后,位于中间位置的数值。
它不会受到极端值的影响,更能够反映数据的中间水平。
例如,一个城市房价数据集的中位数可以用来表示该城市的房价水平。
众数(Mode)是一组数据中频率最高的数值。
它可以用来描述数据的最常出现的取值。
例如,对于一组销售数据,众数可以指示出销量最高的产品。
2. 离散程度离散程度指标用于描述数据的分散情况,即数据的散布范围。
常见的离散程度指标有范围、方差和标准差。
范围(Range)是一组数据的最大值减去最小值所得到的差值。
它能提供数据的最大波动范围。
例如,在股票市场中,范围可以描述股价的波动程度。
方差(Variance)是各个数据值与均值之差的平方的平均值。
方差越大,数据的分散程度越大。
例如,计算一组学生考试成绩的方差可以了解学生之间的差异程度。
标准差(Standard Deviation)是方差的算术平方根。
它描述了数据与均值之间的平均偏差。
标准差越大,数据的分布越分散。
例如,在气象学中,标准差可以描述气温变化的不确定性程度。
3. 相关性相关性指标用于衡量两个或多个变量之间的关系程度。
它可以帮助理解变量之间的相关性,例如是否正相关、负相关或没有相关性。
常见的相关性指标有相关系数和协方差。
相关系数(Correlation Coefficient)衡量两个变量之间线性关系的强度和方向。
各章训练参考答案第一章统计概述一.填空题1.统计资料统计学统计工作统计资料统计学统计工作2.统计理论统计方法统计工作3.数量性总体性具体性社会性4.信息职能咨询职能监督职能信息职能5.统计设计统计数据采集统计数据整理和显示统计数据分析统计数据采集统计数据整理和显示统计数据分析6.同质性大量性差异性同质性7.总体单位名称总体单位8.品质标志数量标志标志值9.可变的数量标志连续型变量离散型变量10.数量指标质量指标11.统计指标体系12.同类社会经济现象总体范畴具体数值数量性综合性具体性二.单项选择题1.B 2.B 3.B 4.C 5.C 6.B 7.D 8.D 9.C 10.C 11.D 12.C 13.C 14.B 15.C三.多项选择题1.A E 2.ABCDE 3.ACD 4.ABDE 5.BCEF6.ACDE 7.DE 8.BDF 9.BC 10.ACE四.判断题1.错2.对3.对4.错5.错6.错7.对8.对9.对10.对五.论述题1.答:对统计指标进行分类可以从三个角度进行:从指标所反映现象的数量性能方面,可以将统计指标分为数量指标和质量指标两种,其中,数量指标反映现象的总规模或总水平,质量指标反映现象的相对水平或平均水平;从指标的计算形式方面,可以将统计指标分为总量指标、相对指标和平均指标三种;从指标的作用和功能方面,可以将统计指标分为描述性指标、评价性指标和预警性指标三种。
2.答:指标和标志之间既有区别又有联系:指标和标志的区别主要表现在:①所有统计指标都是可量的,而标志未必都可量,其中品质标志就不可量。
②指标是说明总体特征的,其承担者是统计总体;而标志是说明总体单位的特征或属性的,其承担者是总体单位。
③指标具有综合性,反映总体的综合特征;而标志一般不具有综合性能。
指标和标志的联系主要表现在:①指标的数值以总体单位的标志表现为基础,是由总体单位的标志表现经过综合汇总而得到的,没有单位的标志表现,就没有总体的指标数值。
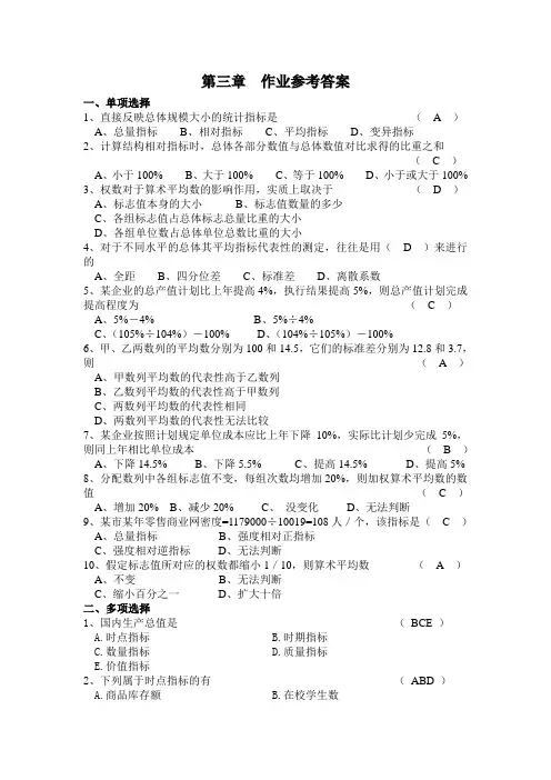
第三章作业参考答案一、单项选择1、直接反映总体规模大小的统计指标是(A)A、总量指标B、相对指标C、平均指标D、变异指标2、计算结构相对指标时,总体各部分数值与总体数值对比求得的比重之和(C)A、小于100%B、大于100%C、等于100%D、小于或大于100%3、权数对于算术平均数的影响作用,实质上取决于(D)A、标志值本身的大小B、标志值数量的多少C、各组标志值占总体标志总量比重的大小D、各组单位数占总体单位总数比重的大小4、对于不同水平的总体其平均指标代表性的测定,往往是用(D)来进行的A、全距B、四分位差C、标准差D、离散系数5、某企业的总产值计划比上年提高4%,执行结果提高5%,则总产值计划完成提高程度为(C)A、5%-4% B、5%÷4%C、(105%÷104%)-100%D、(104%÷105%)-100%6、甲、乙两数列的平均数分别为100和14.5,它们的标准差分别为12.8和3.7,则(A)A、甲数列平均数的代表性高于乙数列B、乙数列平均数的代表性高于甲数列C、两数列平均数的代表性相同D、两数列平均数的代表性无法比较7、某企业按照计划规定单位成本应比上年下降10%,实际比计划少完成5%,则同上年相比单位成本(B)A、下降14.5%B、下降5.5%C、提高14.5%D、提高5%8、分配数列中各组标志值不变,每组次数均增加20%,则加权算术平均数的数值(C)A、增加20%B、减少20%C、没变化D、无法判断9、某市某年零售商业网密度=1179000÷10019=108人/个,该指标是(C)A、总量指标B、强度相对正指标C、强度相对逆指标D、无法判断10、假定标志值所对应的权数都缩小1/10,则算术平均数(A)A、不变B、无法判断C、缩小百分之一D、扩大十倍二、多项选择1、国内生产总值是(BCE)A.时点指标B.时期指标C.数量指标D.质量指标E.价值指标2、下列属于时点指标的有(ABD)A.商品库存额B.在校学生数C.利税总额D.全国从业人口数E.婴儿出生率3、在相对指标中,子项和母项可以互换的指标有(BCD)A.结构相对指标B.比较相对指标C.比例相对指标D.强度相对指标E.计划完成相对指标4、下列指标中,属于结构相对指标的有(AB)A.大学生占全部学生的比重B.某年第三产业增加值在国内生产总值中占比C.某年人均消费额D.某企业今年的销售额是去年的125%E.某年积累额与消费额之比5、下列有关众数的陈述,错误的有(ACD)A.是总体中出现最多的次数B.根据标志值出现的次数决定的C.易受极端变量值的影响D.当各组次数分布均匀时为零E.总体一般水平的代表值三、计算题123甲市场的平均价格比乙市场要高,其原因在于价格较高的乙、丙品种的销售量占总销售量的比重甲市场(占75%)要高于乙市场(占50%)。
第一章总论一、填空题1、统计是_____统计工作_____、______统计资料____和___统计学________的统一体。
2、统计学是一门研究现象总体_数量____________方面的方法论科学。
3、要了解一个企业的产品生产情况,总体是__所有产品__________,总体单位是_每一件___________。
4、标志是说明_____总体单位______特征的名称,它分为_品质标志_________标志和___数量标志_______标志。
5、统计指标是反映__总体__________的数量特征的,其数值来源于_____标志______。
6、按反映的数量特征不同,统计指标可分为_________和_________。
二、单项选择题1、统计学的研究对象是(B)A 现象总体的质量方面B 现象总体的数量方面C 现象总体的质量和数量方面D 现象总体的质量或数量方面2、要了解某市国有企业生产设备的使用情况,则统计总体是( A )A 该市所有的国有企业B 该市国有企业的每台生产设备C 该市每一个国有企业D 该市国有企业的所有生产设备3、要了解全国的人口情况,总体单位是(C)A 每个省的人口B每一户 C 每个人 D 全国总人口4、反映总体单位属性和特征的是( C )A 指标B 指标值C 标志D 标志值5、某地四个工业企业的总产值分别为20万元、50万元、65万元、100万元。
这里的四个“工业总产值”数值是( D )A 指标B 指标值C 标志D 标志表现6、已知某企业产品单位成本为25元,这里的“单位成本”是()A 指标B 指标名称C 标志D 变量三、多项选择题1、统计研究的基本方法有(ABCDE )A 大量观察法B 统计分组法C 综合指标法D 回归分析法E 因素分析法2、统计是研究社会经济现象的数量方面的,其特点有(ABCE )A 数量性B 综合性C 具体性D 重复性E 差异性3、在全国人口普查中,(BCDE )A 全国人口数是总体B 每个人是总体单位C 人的年龄是变量D 人口的性别是品质标志E 全部男性人口数是统计指标4、要了解某地区所有工业企业的产品生产情况,那么(BDE)A 总体单位是每个企业B 总体单位是每件产品C “产品总产量”是标志D“总产量1000万件”是指标E “产品等级”是标志5、下列指标中,属于质量指标的是( ABCD )A 资产负债率B股价指数 C 人均粮食产量D人口密度E商品库存额6、总体、总体单位、标志、这几个概念间的相互关系表现为(ABCDE)A 没有总体单位也就没有总体,总体单位也离不开总体而存在B 总体单位是标志的承担者C 统计指标的数值来源于标志D 指标说明总体特征,标志说明总体单位特征E 指标和标志都能用数值表现四、简答题1、什么是统计?统计的职能有哪些?2、举例说明什么是总体和总体单位? 总体有哪些特征?3、什么是指标和标志?指标和标志的关系如何?第二章统计资料的收集和整理一、填空题1、对统计调查的基本要求是资料的完整性和准确性。
统计学第三章在线作业单选题1、对工业企业先按经济类型分组,再按职工人数分组并进行层叠排列.这样的分组是( ).A、复合分组B、再分组C、简单分组D、平行分组你的答案: A2、次数分布的特征是:两头小,中间大.即靠近中间的变量值分布的次数多,靠近两边的变量值分布的次数.这种次数分布是( ).A、正J形分布B、反J形分布C、正态分布D、U形分布你的答案: C3、连续型变量在确定组组的组限必须()A、间断B、重叠C、相等D、不等你的答案: B4、计算向上累计次数或频率时,其累计数表达的意义是( )A、下限以上的累计次数或频率B、上限以上的累计次数或频率C、下限以下的累计次数或频率D、上限以下的累计次数或频率你的答案: D5、填写统计表时,当某一位置不应该有数字,应用的符号是( )A、-B、0C、xD、...你的答案: A6、在统计表中,表明总体及分组的是( )A、纵栏标题B、宾词C、主词D、横行标题你的答案: C7、在异距数列中,要准确反映其分布状况,必须采用( )A、向下累计B、向上累计C、频数密度D、频数你的答案: C8、在组距数列中,组中值作为本组代表值的假定条件是( )A、各组次数在组内是等比变动B、各组的分配次数相等C、各组组距相等D、各组次数在组内是均匀变动你的答案: D9、组距分组600-700,700-800,如果出现700,应该统计在( )A、两组都行B、600—700C、700—800D、两组都不行你的答案: C10、在组距数列中,当全距确定时,组距与组数的关系是( )A、组距越小,组数越小B、组距越大,组数越小C、组距越大,组数越大D、组距与组数的关系不确定你的答案: B11、类似于直方图,与直方图比较,其构造更容易,且能显示变量的实际值,从而不会因数据分组将具体的数值信息丢失,这种图形是( )A、曲线图B、折线图C、茎叶图D、帕拉图你的答案: C12、离散变量且变异范围较小,适用( )A、单项分组B、组距分组C、等距分组D、异距分组你的答案: A13、变量数列中,各组频率的合计数应该( )A、等于1B、不等于1C、小于1D、大于1你的答案: A14、将统计总体按某一标志进行分组后,其结果是( )A、组内差异性,组间差异性B、组内同质性,组间差异性C、组内同质性,组间同质性D、组内差异性,组间同质性你的答案: B15、在统计表中,说明统计表名称的词语是( ).A、主词B、宾词C、横行标题D、总标题你的答案: D多选题16、进行组距式分组时,需要明确的因素是( )A、组距B、组数C、中位数D、频数E、组限你的答案: A,B,E17、下列各数列中,属于变量数列的是( )A、单项式数列B、等距数列C、动态数列D、品质数列E、异距数列你的答案: A,B,E18、在次数分布数列中( )A、各组的频率之和小于100%B、各组的频率之和等于100%C、各组的次数之和大于100D、频数越大,则该组的变量值对平均数所起作用越大E、各组的次数之和等于100你的答案: B,D19、根据次数分布的特征,次数分布的类型主要有( )A、正J形分布B、U形分布C、S形分布D、正态分布E、反J形分布20、某地区的工厂按经济类型进行分组,分组标志的名称应写在统计表的( )A、主词栏B、横行标题栏C、宾词栏D、纵列标题栏E、总标题栏你的答案: A,B21、向上累计是( )A、其累计数表示该组上限以上的累计单位数B、其累计数表示该组上限以下的累计单位数C、其累计数表示该组下限以上的累计单位数D、由标志值大的方向朝标志值小的方向逐组累计E、标志值小的方向朝标志值大的方向逐组累计你的答案: B,E22、统计表从内容上看,分为( )A、纵栏标题B、总标题C、宾词D、主词E、横行标题你的答案: C,D23、在组距数列中,组中值是( )A、假定值,即假定该组的标志值是均匀分布的B、上限与下限之间的中间数值C、何以代表各组标志值的平均水平D、在开口组中,无法确定组中值E、各组标志值的平均数你的答案: A,B,C24、在统计数据整理之前,要对统计数据进行审核.审核的主要内容是( ).A、数据的系统型B、数据的完整性C、数据的准确性D、数据的及时性E、数据的客观性你的答案: B,C25、统计分组的作用是( )A、揭示社会经济现象的内部构成B、反映总体单位的分布情况C、划分社会经济现象的类型D、刻画总体具有的特征E、分析社会经济现象之间的依存关系判断题26、组距式分组是用变量值的一段距离代表一组,对现象总体所进行的分组,一般适用于连续变量或变异范围较大的离散变量.()对错你的答案: 对27、分组时要适量选择分组标志的个数,只有在总体单位数比较多的情况下,才适宜采用复合分组.()对错你的答案: 对28、分组表是指仅按总体单位的名称或时间顺序排列的统计表.()对错你的答案: 错29、一般原则是把到达上限值的单位数记入下一组内,即称为“上限不在内”原则.()对错你的答案: 对30、单项式分组一般适用于离散变量.()对错你的答案: 错31、正态分布亦称钟形分布.其特征是:两头小,中间大.即靠近中间变量值分布的次数多,靠近两边变量值分布的次数少.()对错你的答案: 对32、向上累计是将各组次数或频率,由标志值小的方向朝标志值大的方向逐组累计.各组的累计次数表示的意义是:该组下限以上所包含的总体单位数是多少.()对错你的答案: 错33、填写统计表时,无数据的空格用符号“…”表示.()对错你的答案: 错34、曲线图是在折线图的基础上,当变量数列的组数无限增多时,折线便近似地表现为一条平滑的曲线.这是一种理论曲线,用来描述各种统计量和分布规律.()对错你的答案: 对35、一部分是统计表所要说明的总体,它可以是各个总体单位的名称、总体的各个组,这个部分的内容称为宾词;另一部分则是说明总体的统计指标包括指标名称和指标数值,这部分称为主词.()对错你的答案: 错。
第三章统计数据的整理与显示一、单项选择题:1.将统计总体按某一标志进行分组后,其结果是()。
A.组内同质性,组间同质性B.组内差异性,组间差异性C.组内同质性,组间差异性D.组内差异性,组间同质性2.在组距数列中,当全距确定时,组距与组数的关系是()。
A.组距越大,组数越小B.组距越大,组数越大C.组距越小,组数越小D.组距与组数的关系不确定3.连续型量在确定组限时,相邻组的组限必须()。
A.间断B.重叠C.相等D.不等4.变量数列中,各组频率的合计数应该为()。
A.大于1B.等于1C.小于1D.不等于15.在异距数列中,要准确反映其分布状况,必须采用()。
A.向上累计B.向下累计C.频数D.频率密度6.计算向上累计次数或频数时,其计数表达的意义是()。
A.上限以下的累计次数或频数B.上限以上的累计次数或频数C.下限以下的累计次数或频数D.上限以上的累计次数或频数7.在统计表中,说明统计表名称的词语是()。
A.主词B.宾词C.总标题D.横行标题8.次数分布的特征是:两头小,中间大。
即靠近中间的变量值分布的次数多,靠近两边的变量值分布的次数少。
这种次数分布是()。
A.正态分布B.U形分布C.正J形分布D.反J形分布9.类似于直方图,与直方图比较,其构造更容易,且能显示变量的实际值,从而不会因数据分组将具体的数值信息丢失,这种图是()。
A.折线图B.曲线图C.茎叶图D.帕拉图10.填写统计表时,当某一位置不应该有数字,应用的符号是()。
A.0B.×C.…D.–二、多项选择题:1.在统计数据整理之前,要对统计数据进行审核。
审核的主要内容是()。
A.数据的准确性B.数据的及时性C.数据的系统性D.数据的完整性E.数据的客观性2.统计分组的作用是()。
A.划分社会经济现象的类型B.刻画总体具有的特征C.揭示社会经济现象的内部构成D.反映总体单位的分布情况E.分析社会经济现象之间的依存关系3.在组距数列中,组中值是()。
统计学基础统计指标在统计学中,统计指标是用来描述和总结数据集的常用方法。
它们能够帮助我们了解数据的特点和趋势。
本文将介绍一些统计学的基础统计指标,包括平均值、中位数、众数、标准差和方差。
平均值平均值(mean)是最常用的统计指标之一。
它表示一组数据的数值平均水平。
计算平均值的方法是将所有数据相加,然后除以数据的总个数。
平均值能够反映数据的集中趋势。
例如,有一组数据:[1, 2, 3, 4, 5]。
计算这组数据的平均值的步骤如下:平均值 = (1 + 2 + 3 + 4 + 5) / 5 = 15 / 5 = 3因此,这组数据的平均值为3。
中位数中位数(median)是将一组数据按照大小顺序排列后,位于中间位置的数值。
中位数能够反映数据的分布情况。
当数据集的个数为奇数时,中位数是唯一确定的;当数据集的个数为偶数时,中位数是中间两个数的平均值。
例如,有一组数据:[1, 3, 5, 7, 9]。
计算这组数据的中位数的步骤如下:中位数 = 5因此,这组数据的中位数为5。
再例如,有一组数据:[2.5, 3.5, 4.5, 5.5]。
计算这组数据的中位数的步骤如下:中位数 = (3.5 + 4.5) / 2 = 4因此,这组数据的中位数为4。
众数众数(mode)是一组数据中出现次数最多的数值。
众数能够反映数据的集中趋势。
一个数据集可以有一个或多个众数,也可以没有众数。
例如,有一组数据:[1, 2, 2, 3, 4, 4, 4, 5]。
计算这组数据的众数的步骤如下:众数 = 4因此,这组数据的众数为4。
标准差标准差(standard deviation)是数据集中各个数据与平均值之差的平方的平均值的平方根。
标准差能够反映数据的变异程度。
标准差越大,数据集的分散程度越大;标准差越小,数据集的分散程度越小。
例如,有一组数据:[1, 2, 3, 4, 5]。
计算这组数据的标准差的步骤如下:平均值 = (1 + 2 + 3 + 4 + 5) / 5 = 15 / 5 = 3标准差 = sqrt([(1-3)^2 + (2-3)^2 + (3-3)^2 + (4-3) ^2 + (5-3)^2] / 5) ≈ 1.58因此,这组数据的标准差约为1.58。
第三章、综合指标六、计算题试计算平均月奖金.试计算该企业工人的平均工资。
4、设有甲、乙班组工人日产量资料如下:试判断甲、乙哪个班组的平均日产量代表性大。
试研究两个品种的平均亩产量,确定哪一品种具有较好的稳定性?试计算该企业平均计划完成百分比。
8、在过去5年中,某国家因受严重通货膨胀的困扰,银行为吸收存款而提高利息率。
5年的年利息率分别是25%、40%、60%、100%、120%,问:(1)若存入100美元,按算术平均数计算平均利率,第五年末的实际存款额是多少?(2)若存入100美元。
按几何平均数计算平均利率,第五年末的实际存款额是多少?(3)何种方法最合适?为什么?试计算全县2005年粮食平均亩产量。
第四章动态数列六、计算题要求:(1)计算一季度月平均工业总产值:(2)计算一季度月平均工人数。
要求:(1)计算一季度、二季度月平均商品纯销售额:(2)计算一季度、二季度月平均商品流动资金占用额。
试计算该企业4月份平均人数。
试计算该生活区居民平均拥有彩电台数。
(2)计算一季度、上半年平均人数。
试计算:(1)一季度月平均劳动生产率。
(2)一季度平均劳动生产率。
(2)第二季度平均工人数。
(3)第二季度产量平均计划完成%。
试计算:(1)逐期增长量、累积增长量、平均增长量。
(2)环比发展速度、定基发展速度。
(3)平均发展速度。
13、某煤矿1990年煤炭产量为25万吨(1)规定“八五”期间每年平均增长4%,以后每年平均增长5%,问到本世纪末年煤炭产量将达到什么水平?(2)如果规定本世纪末年煤炭产量是1990年产量的4倍,且“八五”期间每年平均增长速度为5%。
问以后需要每年平均增长速度多少才能达到预定的产量水平?14、1982年我国人口数为10亿人,1990年我国人口数为11.3亿人。
试问在这期间我国人口平均增长率为多少?如果按这个人口平均增长速度发展,则本世纪我国人口数将达到多少亿?15、某工厂计划工业总产值从1980年的400万元发展到2000年的800万元。
第三章统计指标课堂练习专业:姓名:学号:
一、
单项选择题
1.如果所有标志值的频数都减少为原来的1/5,而标志值仍然不变,那么算术平均数(A)不变(B)扩大到5倍(C)减少为原来的1/5 (D)不能预测其变化2.在下列两两组合的平均指标中,哪一组的两个平均数不受极端两值的影响?
(A)算术平均数和调和平均数(B)几何平均数和众数
(C)调和平均数和众数(D)众数和中位数
3.总量指标按反映总体的内容不同,分为
(A)时期指标和时点指标(B)总体标志总量和总体单位总数
(C)数量指标和质量指标(D)实物量指标、价值量指标和劳动量指标
4.总量指标按反映总体的时间状态不同,分为
(A)时期指标和时点指标(B)总体标志总量和总体单位总数
(C)数量指标和质量指标(D)实物量指标、价值量指标和劳动量指标
5.若单项数列中每组标志值都增加一倍,而各组权数都减少一半,则算术平均数(A)增加一倍(B)减少一倍(C)不变(D)无法判断
6.X,H,G的大小顺序为
(A)X≤H≤G (B)X≥G≥H (C)X≥H≥G (D)G≥X≥H
7.当标志值较小的一组其权数较大时,则算术平均数
(A)接近标志值较大的一组(B)接近标志值较小的一组
(C)不受权数影响(D)仅受标志值影响
8.若甲单位的平均数比乙单位的平均数小,但甲单位的标准差比乙单位的标准差大,则(A)甲单位的平均数代表性比较大(B)甲单位的平均数代表性比较小
(C)两单位的平均数代表性一样大(D)无法判断
9.可直接用标准差评价两数列差异程度大小的条件是:两数列的平均数(A)相差较大(B)相差较小(C)不等(D)相等
10.某企业5月份计划要求销售收入比上月增长8%,实际增长12%,其超计划完成程度为(A)103.70%(B)50%(C)150%(D)3.7%
11.某企业7月份计划要求成本降低3%,实际降低5%,则计划完成程度为(A)97.94%(B)166.67%(C)101.94%(D)1.94%
12.现有一数列:3,9,27,81,243,729,2187,反映其平均水平最好用(A)算术平均数(B)调和平均数(C)几何平均数(D)中位数
13.计算平均速度最好用
(A)算术平均数(B)调和平均数(C)几何平均数(D)众数
14.有甲乙两组数列,若
(A)X1<X2σ1>σ2,则乙数列平均数的代表性高
(B)X1<X2σ1>σ2,则乙数列平均数的代表性低
(C)X1=X2σ1>σ2,则甲数列平均数的代表性高
(D)X1=X2σ1<σ2,则甲数列平均数的代表性低
15.若两数列的标准差相等而平均数不等,则
(A)平均数小代表性大(B)平均数大代表性大
(C)无法判断(D)平均数大代表性小
16.人均粮食消费量与人均粮食产量
(A)前者是平均指标而后者是强度相对指标(B)前者是强度相对指标而后者是平均指标(C)两者都是平均指标(D)两者都是强度相对指标
17.人口数与出生人数
(A)前者是时期指标而后者是时点指标(B)前者是时点指标而后者是时期指标(C)两者都是时点指标(D)两者都是时期指标
18.动态相对指标是指
(A)同一现象在不同时间不同空间上的对比(B)同一现象在同时间不同空间上的对比(C)不同一现象在不同时间同空间上的对比(D)同一现象在不同时间同空间上的对比19.若两组数列的计量单位不同,在比较两数列的离散程度大小时,应采用(A)全距(B)平均差(C)标准差(D)标准差系数
20.若n=20,∑X=200,∑X2=2080,则标准差为
(A)2 (B)4 (C)1.5 (D)3
二、多项选择题
1.下列属于时期指标的有
(A)职工人数(B)大学生毕业人数(C)储蓄存款余额
(D)折旧额(E)出生人数
2.在下列哪些情况下,必须用离散系数来比较两数列的离散程度大小
(A)两平均数相差较大(B)两平均数不等但标准差相等(C)两平均数相等
(D)两数列的计量单位不同(E)两平均数相等但标准差不等
3.分子分母可互换的相对指标有
(A)计划完成相对指标(B)比例相对数(C)比较相对数
(D)动态相对数(E)强度相对数
4.几何平均数适合
(A)等差数列(B)等比数列(C)标志总量等于各标志值之和
(D)标志总量等于各标志值之积(E)含有负值的数列
5.下列指标中属于强度相对指标的有
(A)人均粮食产量(B)人均钢铁产量(C)人均国民收入
(D)工人劳动生产率(E)职工月平均工资
6.算术平均数具有下列哪些性质
(A)∑(X-X)=最小值(B)∑(X-X)=0 (C)∑(X-X)2=最小值
(D)∑(X-X)2=0 (D)∑(X-X)=1
7.时期指标的特点有
(A)只能间断计数(B)数值大小与时期长短有关(C)具有可加性
(D)不具有可加性(E)数值大小与间隔长短元关
8.下列统计指标中,属于时点指标的有
(A)商品库存数(B)国内生产总值(C)固定资产折旧额
(D)银行存款余额(E)设备拥有量
9.下列指标中,属于时点指标的有
(A)人口数(B)职工人数(C)出生人数(D)死亡人数(E)毕业生人数
10.受极端数值影响的平均数有
(A)算术平均数(B)调和平均数(C)几何平均数(D)众数(E)中位数
11.标志变异指标能反映
(A)变量的一般水平(B)总体分布的集中趋势(C)总体分布的离中趋势
(D)变量分布的离散趋势(E)现象的总规模、总水平
12.加权算术平均数。
(A)受各组次数大小的影响(B)受各组标志值大小的影响
(C)受各组单位数占总体单位总数比重的影响(D)与各组标志值大小无关
(E)受各组变量值占总体标志总量比重的影响
13.应用平均指标应注意
(A)总体的同质性(B)用组平均数补充总平均数
(C)用分配数列补充平均数(D)平均数与典型事例相结合(E)极端值的影响
14.下列哪些指标是强度相对指标
(A)人口出生率(B)育龄妇女生育率(C)人口死亡率
(D)人口自然增长率(E)人口增长量
三、计算题
1.有两个生产小组,都有5个工人,某天的日产量件数如下:
甲组:8 10 11 13 15
乙组:10 12 14 15 16
要求:计算各组的算术平均数、全距、平均差、标准差和标准差系数,并说明哪个组的平均数更具有代表性。
2.设甲、乙两单位职工的工资资料如下:
要求:试比较哪个单位的职工工资差异程度小。
3.某省各地区“十五期间的收入水平有关资料如下表:
试根据表中资料计算该地区收入水平的标准差系数。
4.某企业通过不同渠道筹集到发展资金,试根据下列资料分别用调和平均公式和算术平均公式计算平均利息率。
某企业所获资金应付利息率及利息额。