公关部绩效考核制度[整理版]
- 格式:doc
- 大小:40.66 KB
- 文档页数:5
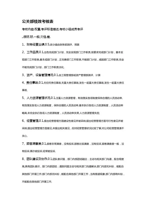
公关部绩效考核表考核内容,权重,考评标准描述,考核小组成员考评,,很好,好,一般,欠佳,差,1、财务经营业绩,0.5,该分值由财务部测评、预算2、工作品质,0.1,出色完成部门计划,完全实现部门工作职责,按要求完成部门计划,基本实现部门工作职责,基本成部门计划,正完善部门工作职责,不能部门计划,减弱部门工作职责,完全不能完成部门计划,部门工作职责淡化,3、资产、设备管理情况,0.1,由工程管理部或资产管理部测评、计算4、责任事故,0.1,无任何责任事故,无重大责任事故,发生一起重大责任事故,发生一起重大责任事故,5、人力资源管理状况,0.1,注重人力资源管理,有效落实各项制度保持合理的人员流动率,有效落实各项人力资源制度,保持合理的人员流动率,基本执行各项人力资源制度,人员流动率略高,未完全执行各项人力资源制度,人员流动率失常,人力资源管理失控,6、经营管理,0.1,提出经营管理方面建设性意见并被采纳,提出经营管理方面可行性意见并被采纳,提出经营管理方面意见,未提出相关意见,但对经营管理状况比较了解,对公司经营管理漠不关心,7、顾客满意度,0.1,顾客非常满意,没有投诉,顾客比较满意,没有投诉,顾客满意度一般,没有投诉,偶尔被投诉,经常被投诉,8、团队建设及协作,0.1,团队意识强,部门内部团结融洽;主动与相关部门沟通,配合程度高,具有团队意识,部门内部团结;遇到问题主动与相关部门沟通解决,部门内部无纠纷,能配合其他部门开展工作,部门内部无纠纷,能配合其他部门开展工作,当有推诿现象,部门内部有纠纷,不能配合其他部门开展工作,本部门综合得分:(最高分为120分)部门优势与劣势综述:部门负责人签字:,,总经理签字:,备注:1、分值分布:“很好”为90-100;“好”为80-89;“一般”为70-79;“欠佳”为60-69,“差”为60以下。
2、顾客满意度若为职能部门,则主要为其他部门对其满意度。
公关部绩效考核制度[整理版]公关部考核制度第1章总则第1条目的1.发挥公关部门的整体优势、使其更好地服务于市场和销售工作。
2.保证实现本部门的工作目标、提高工作效率。
3.发展组织、发展员工,提高员工的满意度和成就感。
第2条用途考核结果主要用于薪酬管理、职务调整、工作反馈、工作改进、员工发展和组织发展。
第3条适用范围本制度包括对公关部门的所有员工,包括公关经理、公关专员等职位的考核方法、步骤和申诉处理等内容。
第4条考核的原则1.以提高员工绩效为导向。
2.应保持一段时间内考核方法的一致性。
3.客观的反映员工的实际情况,尽量减少光环效应、个人关系亲疏、偏见等带来的误差。
4.定性与定量考核相结合,进行多角度考核。
5.公平、公正、公开。
第2章考核的组织管理第5条人力资源部的职责1.制定考核制度的实施办法,为部门内考核提供指导和咨询。
2.对考核过程进行监督检查,纠正考核中的不规范行为。
3.汇总考核结果并交人力资源部总监审核,将其归入员工考核档案,作为本阶段薪酬调整、职务变动、奖惩以及后续培训的依据。
4.通报考核工作情况。
5.协调、处理员工考核申诉。
第6条考核主管的职责公关部考核主管有总管公关业务的营销总监、公关部门负责人公关经理,其职责如下表所示。
考核主管职责说明第7条总经理办公室和人力资源部总监的职责1.总经理办公室负责对部门内部难以协调的申诉案件进行调解。
2.人力资源部总监负责审核人力资源部汇总的考核结果。
第3章考核要素第8条考核内容为了突出对危机处理工作的管理,提高危机公关的工作水平,公关部考核内容主要包括以下四个方面。
1.建立并维护公关资源。
2.策划主题性公关活动方案。
3.组织实施公关活动。
4.危机公关管理。
第9条考核周期1.对公关专员的考核为季度考核。
依照人力资源部制定的公司绩效考核制度,考核的起始时间分别为考核期结束后下月的1~5日,遇节假日顺延。
2.对公关经理的考核为年度考核,其起始时间为考核期结束后下月的1~5号,遇节假日顺延。
公关公司绩效考核篇一:会展公关广告传媒公司绩效管理方案会展公关广告传媒公司绩效管理方案第一章为全面了解,评估员工工作绩效,发现优秀人才,提高公司工作效率,特制定本办法。
一、考核范围凡公司各部门员工均需考核,适用本办法。
二、考核原则第一条通过考核,全面评价员工的各项工作表现,使员工了解自己的工作表现与取得报酬,待遇的关系,获得努力向上改善工作的动力。
第二条使员工有机会参与公司管理程序,发表自己的意见。
第三条考核目的,考核对象,考核时间,考核指标体系,考核形式相匹配。
第四条以岗位职责为主要依据,坚持上下结合,左右结合。
定性与定量考核相结合。
三、考核目的1.获得晋升,调配岗位的依据,重点在工作能力及发挥,工作表现考核;2.获得确定工资,奖金的依据,重点在工作成绩(绩效)考核;3.获得潜能开发和培训教育的依据,重点在工作和能力适应性考核。
四、考核内容第一条基本操行量化标准第二条工作执行绩效考核第三条考核结果一般情况要向本人公开,并留存于员工档案。
第四条考核结果具有的效力:1.决定员工职位升降的主要依据;2.与员工工资奖金挂钩;3.与福利(住房,培训,休假)等待遇相关;4.决定对员工的奖励与惩罚;5.决定对员工的解聘。
第二章一、考勤管理1、公司上班时间为周一至周六,周日为公休。
每天实行7.5小时工作制。
2、作息时间:8:30-12:00下午14:00-18:00。
3、员工迟到前三次,每次扣10元,迟到第四次起每次扣20元。
4、员工请假必须提前向行政主管请示并说明原因及返回时间,并填写《请假申请单》,经批准并交办公室登记后方可执行,未办妥手续不得先行离岗,否则以旷工论处。
如确因紧急情况不能履行请假手续的,要电话通知部门主管,并于返岗当天立即办理补假手续。
5、假期满后,如需继续休假,应提前办理续假手续;上班后,需办理销假手续。
6、请假1天以内由部门经理审批;1天以上者,须经总经理或副总经理审批。
7、无故旷工1天扣除2天工资;无故旷工5天(或3次)以上者开除,公司不予任何补偿。
公关传媒年终绩效考核方案绩效考核是企业管理的重要环节之一,也是评价员工工作表现和激励员工的有效手段。
公关传媒行业作为一种特殊行业,要求员工具备专业知识和技能,同时还需要具备较强的应变能力和团队协作精神。
为了更好地激励员工,促进公司发展,制定一套科学、公正、公平的年终绩效考核方案势在必行。
一、绩效考核目的本绩效考核方案旨在评估公关传媒部门员工在过去一年中的工作表现,识别出优秀人才,提升整体绩效水平,调整和优化组织资源配置,并为员工提供合理的晋升机会和薪酬福利待遇。
二、考核内容1. 业务能力:评估员工的专业知识和技能水平,包括但不限于媒体关系管理、文案撰写、活动策划执行、危机公关处理等方面。
2. 工作态度:评估员工的工作态度和工作效率,包括但不限于工作态度积极主动、团队合作精神、工作责任心和较强的时间管理能力等方面。
3. 绩效目标达成度:评估员工在设定的绩效目标方面的完成情况,包括但不限于客户满意度、营业额增长、市场份额等方面。
三、考核方法1. 考核方式:采用多维度考核方法,包括员工自评、直属领导评价、同事评价和客户评价等。
2. 考核指标设定:根据具体岗位要求和公司业务发展特点,制定相应的考核指标,并根据公司整体绩效分配比例确定权重。
3. 考核评分标准:根据考核指标设定评分标准,确保评分标准公正、客观、可量化,并确保各项指标的评分在总分内的占比合理。
4. 考核结果评定与反馈:将各维度得分综合计算,综合得出员工绩效等级,并通过个人面谈的方式向员工反馈评定结果,明确下一步的发展方向和提升目标。
四、奖惩机制1. 奖励机制:对绩效优秀者给予适当的奖励,包括但不限于绩效奖金、晋升机会、培训机会等,以激励员工积极进取,提高工作表现。
2. 激励机制:建立激励制度,通过晋升机制、薪酬福利待遇等方式,为员工提供发展空间,激发其工作动力和创新能力。
3. 处罚机制:对绩效较差者给予适当的处罚,包括但不限于警告、降职、绩效薪酬调整等,以推动员工改进不足之处。
公关部绩效评估流程表及说明美文欣赏步骤 描述 负责人 使用时间 使用工具说明1.1 绩效考评小组工作动员会 人力资源部 计划阶段1.2完成年度考评计划 总经理与公关部经理 计划阶 段 轮值主席的反馈评估(表2.3)业务培训、交流、外访记录卡(公司卡3)投资者关系公关活动的效果调查(表2.1)中城房网各成员的满意度调查(表2.2)年度考评指标确定后,由人力资源部将(表2.3)(公司卡3) (表2.1)(表2.2)发放至公关部经理,公关部在年度计划执行过程中按各个表的说明及要求开始填写记录, 年终考评时,把各表按要求交至本部门的各个表格的考核人,进行考核评分,最后由人力资源部门汇总,并将结果送交总经理,进行平衡计分卡KPI 指标评估。
2.1平衡计分卡KPI 指标评估 总经理 评估阶段 公司管理层的反馈评估(表2.4) 外部市场调查(公司卡2)年终考评时,由人力资源部门将(表2.4)(公司卡2)和表 2.5(董事会秘书处评估反馈卡)发放至公关部各个表格的考核人,进行考核评分,最后由人力资源部门汇总,并将结果送交总经理,进行平衡计分卡KPI 指标评估 2.2 与被评估人沟通 总经理 评估阶段 2.3 被考评人绩效考评成绩 考评人 评估阶段2.5 汇总考评结果人力资源部 评估阶段 2.6 总经理/人力资源部经理审核总经理/人力资源部经理审核 评估阶段 3.1 向被考评人公布结果 人力资源部 反馈阶段3.2 考评意见反馈 被考评人 反馈阶段 3.3 考评工作总结 人力资源部 反馈阶段 4.1薪酬福利体系人力资源部应用阶段1、走过春的田野,趟过夏的激流,来到秋天就是安静祥和的世界。
秋天,虽没有玫瑰的芳香,却有秋菊的淡雅,没有繁花似锦,却有硕果累累。
秋天,没有夏日的激情,却有浪漫的温情,没有春的奔放,却有收获的喜悦。
清风落叶舞秋韵,枝头硕果醉秋容。
秋天是甘美的酒,秋天是壮丽的诗,秋天是动人的歌。
2、人的一生就是一个储蓄的过程,在奋斗的时候储存了希望;在耕耘的时候储存了一粒种子;在旅行的时候储存了风景;在微笑的时候储存了快乐。
公关专员绩效考核方案背景公关专员是对企业或组织的形象宣传负有责任的专业人员。
时代的变迁,技术的进步以及消费者的需求的不断扩大,使得公关工作变得越来越重要。
公关专员要通过各种渠道将企业或组织的信息和形象展示给外界,从而达到提升企业或组织的形象、提高品牌知名度、促进销售等目的。
为了保证公关专员的工作质量,企业应该对公关专员进行绩效考核。
本文将给出一份公关专员绩效考核方案。
考核指标本方案将公关专员的工作分为以下五个方面:1.媒体与公众关系维护2.品牌建设与营销3.危机公关与处理4.项目管理能力5.创意表现针对以上五个方面,制定相应的考核指标。
具体如下:媒体与公众关系维护考核指标包括:1.签约媒体数目,每个季度至少签约5家媒体。
2.媒体对企业或组织的报道量,每个季度至少收到2篇以上正面报道。
3.组织每年至少1次媒体见面会。
品牌建设与营销考核指标包括:1.参与企业或组织的市场调研并提供行动方案。
2.活动方案能够在各大社交媒体平台上获得一定的曝光量。
3.活动方案在活动后能够带来具体的商业价值(如公众反响积极、销售额增长等)。
危机公关与处理考核指标包括:1.针对企业或组织的突发事件,给出相应的处理方案并及时反映给上级。
2.评估处理方案的执行效果。
3.向媒体给出客观合理的应对方案。
项目管理能力考核指标包括:1.完成公司交代的公关任务。
2.制定合理的时间表并按时完成。
3.对项目成本合理把控。
创意表现考核指标包括:1.每个季度至少提出一项创意方案并得到公司认可。
2.创意方案在执行时能够得到媒体广泛传播并获得正面评价。
考核方式考核方式分为自评、考评、上级评三种方式。
1.自评:公关专员需要在每个季度结束后,对自己进行考核并进行自我总结,得分权重为20%。
2.考评:每个季度结束后,组织对公关专员进行考核,得出考评得分。
权重为50%。
3.上级评:每个季度结束后,公关专员的上级主管对其进行评价,得分权重为30%。
考核结果每个季度结束后,将三种评价得分汇总计算得到该公关专员的综合得分。
公关部年度绩效考核汇报尊敬的领导及各位同事:本文是公关部对于年度绩效考核的汇报。
首先,我将介绍公关部的工作职责及工作内容;其次,分析年度绩效考核的标准和指标;最后,总结过去一年公关部的工作成果,并对接下来的工作提出展望。
一、公关部工作职责及内容公关部是公司外部形象的代表,它负责与外界的各种利益相关者进行沟通和交流,维护公司的声誉,促进企业形象的塑造。
在日常工作中,公关部主要包括以下几个方面的工作:1. 媒体关系管理:与各类媒体建立联系,及时传达公司的信息,提升公司形象的曝光度。
做好媒体稿件的撰写和发布,组织媒体采访活动,并及时回应负面新闻。
2. 公众关系维护:与广大公众进行沟通,建立积极的公众形象。
组织企业公益活动,参与社会公益事业,增加企业的社会责任感和公众认可度。
3. 危机管理:在危机事件发生时,及时有效地处理并应对,避免对企业形象和声誉的负面影响。
制定危机管理预案,加强危机公关能力的培养和提升。
4. 业务对接和合作:与其他部门和团队进行对接和合作,共同推动企业战略目标的实现。
同时,积极与合作伙伴建立良好的合作关系,拓展资源和市场。
二、年度绩效考核标准和指标根据公关部的工作职责和内容,我们对年度绩效进行评估的指标主要包括以下几个方面:1. 媒体曝光和报道量:通过与各类媒体的沟通和协调,提升公司形象的曝光度,增加媒体报道量,并注重正面报道的数量和质量。
2. 公众反馈和认可度:通过公众调查和反馈,评估公众对公司形象的认可度和满意度,以及公众对公司公益活动的反应和评价。
3. 危机事件处理能力:在危机事件发生时,及时处理和应对,并尽力减少负面影响。
评估危机公关能力和危机预案的合理性和有效性。
4. 与其他部门的合作和业务对接:评估与其他部门的合作效果和沟通配合,以及与合作伙伴建立的良好合作关系。
5. 工作效率和成本控制:评估公关部的工作效率和成本控制能力,以确保有效利用资源并提高工作效益。
三、工作成果总结和展望在过去一年中,公关部通过积极主动的工作,取得了一系列的成绩和进展。
公关岗位职责及考核
底薪:
绩效:评分制
岗责:
1.全面负责公司公关日常事务,编制年度公关计划,并经批准后实施;
2.组织公司各类重要公关活动,并提及公关年度总结。
3.处理与新闻媒体的沟通,外部沟通渠道管理,做好危机预防与处理;
4.企业报、刊、网站等宣传窗口维护与管理,以及企业新闻报道。
实施:
1.负责处理媒体关系,拓展合作渠道;
2.负责公关软文的撰写、发布;
3.收集线上的各种负面信息并提出解决方案,交由项目负责人审定;
4.熟悉项目的发展战略与平台建设,了解项目的未来发展趋势,为运营中的部分决策提供建设性意见;
5.确定公关的目标,掌握好企业的内部和外部的信息,并进行危机处理。
考核:。
公共关系部绩效考核标准一、绩效考核的背景和意义公共关系部作为企业与外界沟通的桥梁,其绩效的好坏直接关系到企业形象的塑造和声誉的建立。
因此,建立科学合理的绩效考核标准对于公共关系部的发展和提高工作效率具有重要意义。
二、绩效考核的原则1. 公平公正原则:考核标准应公开透明,公正客观,避免主观偏见和个人情感的影响。
2. 预期目标原则:考核标准应以预先确定的工作目标为依据,评判绩效的好坏。
3. 可量化标准原则:考核标准应有明确的评价指标和量化的标准,以便对绩效进行客观评价。
4. 业务关联原则:考核标准应与公共关系部的业务目标和核心指标密切相关,能够反映工作的质量和成果。
三、绩效考核指标1. 媒体关系管理媒体关系是公共关系部的核心工作之一,考核指标可以包括以下内容:- 媒体曝光度:考核部门在媒体上出现的频率和质量。
- 媒体口碑:根据媒体对企业的报道和评价来评估公共关系部的品牌形象管理能力。
- 媒体合作关系:评估公共关系部与各媒体合作的频率和效果。
2. 公众关系管理公众关系的管理能力也是公共关系部绩效的重要指标,考核内容可包括:- 社交媒体管理:评估公共关系部对社交媒体的管理和引导能力。
- 危机公关处理:考核部门应对突发事件和危机的反应能力和处理效果。
- 社会责任履行:评价公共关系部在推动企业社会责任履行方面的工作表现。
3. 内部沟通管理良好的内部沟通可以提升企业内部的协作效率和凝聚力,此项指标主要考察公共关系部的内部管理能力:- 内部员工满意度:评估企业内部员工对公共关系部工作的满意程度。
- 内部沟通效果:考核内部沟通频率及其对企业工作的推动作用。
- 内部培训和沟通机制:评估内部培训和沟通机制的建立及运行情况。
4. 绩效评估与数据分析绩效评估与数据分析是公共关系工作的重要环节,以下是相关考核指标:- 绩效评估体系:评估公共关系部的绩效评估体系是否科学合理,是否能够准确评价绩效。
- 数据分析能力:考核公共关系部对数据的收集和分析能力,以及其对工作决策的指导作用。
公关部考评制度第一章总则第一条考评目的1、规范公关活动的开展;2、提高公关工作质量,树立院学生会良好形象;3、加强公关部的内部建设,发扬公关人的团队精神。
第二条考评原则公平公正公开第三条考评人员要求;1、严格按照本制度的考评细则进行考评;2、要与各部门、各高校建立起互利互助、团结协作的友好关系;3、在考评中勇于提出合理化建议;4、工作态度要认真、严谨,工作开展要严格、细致。
第四条考核程序1、公关考核人员,根据公关评比细则进行公关考核;2、公关部长确认并签字;3、根据各协会考核结果进行月评;4、根据月评结果进行期末总评。
第二章公关评比制度一、会公关人员积极参加院学生会公关总会例会及培训(此项总分:10分)1、例会出勤,遵守例会秩序。
(2分)2、例会笔记(1分)3、遵守例会时间,并在例会期间保证手机在震动或关机状态(1分)4、例会中积极主动发言,态度认真(1分)5、参与活动有书面计划及书面总结,针对活动计划、宣传方案、活动总结、活动照片有全面的评估材料(3分)6、认真完成总会分配的任务,对工作负责(2分)二、公关成果(此项总分:10分)1、协会赞助成果取得(2分)2、与各院校、学院各组织密切联系,将其成功的管理经验以及优秀活动引进学校学生会,促进与外界进行学术、文化艺术、文娱等方面的交流(2分)3、各协会公关部内部建设完善,对内工作协调,对外积极合作(2分)4、为院学生会公关方面有突出贡献,所提意见新颖,可行性强,扩大公关业务面,为加强公关影响力做出贡献(4分)第三章公关人员评比细则1、公关部成员工作时应时刻铭记自己代表的是学院形象,院学生会形象。
如:保持个人卫生,穿着大方得体,谈吐优雅,举止洒脱自然。
2、公关部成员应严格遵守学生会各项规章制度,保持和发扬优良传统并服从上级的指导。
3、公关部成员应积极加强自身建设和理论学习,提高自身能力与业务素质。
4、主动参加各种活动,各项培训和学习,并且每次活动做到有正规的书面总结并按时上交。
公关部考核制度第1章总则第1条目的1.发挥公关部门的整体优势、使其更好地服务于市场和销售工作。
2.保证实现本部门的工作目标、提高工作效率。
3.发展组织、发展员工,提高员工的满意度和成就感。
第2条用途考核结果主要用于薪酬管理、职务调整、工作反馈、工作改进、员工发展和组织发展。
第3条适用范围本制度包括对公关部门的所有员工,包括公关经理、公关专员等职位的考核方法、步骤和申诉处理等内容。
第4条考核的原则1.以提高员工绩效为导向。
2.应保持一段时间内考核方法的一致性。
3.客观的反映员工的实际情况,尽量减少光环效应、个人关系亲疏、偏见等带来的误差。
4.定性与定量考核相结合,进行多角度考核。
5.公平、公正、公开。
第2章考核的组织管理第5条人力资源部的职责1.制定考核制度的实施办法,为部门内考核提供指导和咨询。
2.对考核过程进行监督检查,纠正考核中的不规范行为。
3.汇总考核结果并交人力资源部总监审核,将其归入员工考核档案,作为本阶段薪酬调整、职务变动、奖惩以及后续培训的依据。
4.通报考核工作情况。
5.协调、处理员工考核申诉。
第6条考核主管的职责公关部考核主管有总管公关业务的营销总监、公关部门负责人公关经理,其职责如下表所示。
考核主管职责说明第7条总经理办公室和人力资源部总监的职责1.总经理办公室负责对部门内部难以协调的申诉案件进行调解。
2.人力资源部总监负责审核人力资源部汇总的考核结果。
第3章考核要素第8条考核内容为了突出对危机处理工作的管理,提高危机公关的工作水平,公关部考核内容主要包括以下四个方面。
1.建立并维护公关资源。
2.策划主题性公关活动方案。
3.组织实施公关活动。
4.危机公关管理。
第9条考核周期1.对公关专员的考核为季度考核。
依照人力资源部制定的公司绩效考核制度,考核的起始时间分别为考核期结束后下月的1~5日,遇节假日顺延。
2.对公关经理的考核为年度考核,其起始时间为考核期结束后下月的1~5号,遇节假日顺延。
公共关系部绩效考核细则采选分公司公共关系部绩效考核细则为进一步加强本部门考核管理,切实转变工作作风,提高本部门工作效率与责任意识,使各项日常工作更加标准化、制度化、规范化,结合部门实际,特制定本细则。
一、考核原则1、坚持实事求是,注重实效的原则;2、坚持权责分明,责任到人的原则;3、坚持权、责、利相结合的原则;二、考核对象公共关系部全体人员三、考核内容工作态度、工作能力、工作完成情况四、考核办法1、按照本细则制定的绩效考核标准及评分办法进行考核,对被考核对象的工作态度、工作能力、工作完成情况等方面进行全面、认真、公正的考评。
2、考核按照百分制进行。
考核分数分为三部分,其中工作态度所占分值为30分,工作能力所占分值为30分、工作完成情况所占分值为40分。
三部分考核分数相加即为被考核人员的考核得分。
五、考核细则公共关系部绩效考核被考核人:总分:考核指标考核标准及评分方法得分工作态度(30分)责任心(10分)1、任劳任怨,竭尽所能完成工作;明确自己的工作职责并努力工作。
(10分)2、工作努力,分内工作完成度较好。
(8分)3、有责任心,能自觉完成分内工作。
(6分)考核指标考核标准及评分方法得分积极性(5分)1、能够积极主动工作,乐于接受工作并积极主动地完成。
(5分)2、经常性工作无需指示,新事物需要监督,对手上的一切工作能够积极地完成。
(4分)3、能够遵从指示,照章行事,对工作主动性不强。
(3分)服务意识(5分)1、服务意识较佳,能主动提供服务。
(5分)2、服务意识良好,待人热情大方。
(4分)3、服务意识一般,态度良好。
(3分)纪律性(10分)1、严格遵守各项规章制度,不无故迟到请假早退。
(10分)2、在办公室喧哗或是做影响工作的事情,每发现一次扣1分。
3、每计无故迟到、早退一次扣1分,旷工一次扣5分。
工作能力(30分)专业知识(10分)1、具有熟练的业务知识和相关知识,工作各方面均能掌握并很好完成。
(10分)2、业务知识水平良好,对工作有较好的了解并很好完成。
公关部考核制度
第1章总则
第1条目的
1.发挥公关部门的整体优势、使其更好地服务于市场和销售工作。
2.保证实现本部门的工作目标、提高工作效率。
3.发展组织、发展员工,提高员工的满意度和成就感。
第2条用途
考核结果主要用于薪酬管理、职务调整、工作反馈、工作改进、员工发展和组织发展。
第3条适用范围
本制度包括对公关部门的所有员工,包括公关经理、公关专员等职位的考核方法、步骤和申诉处理等内容。
第4条考核的原则
1.以提高员工绩效为导向。
2.应保持一段时间内考核方法的一致性。
3.客观的反映员工的实际情况,尽量减少光环效应、个人关系亲疏、偏见等带来的误差。
4.定性与定量考核相结合,进行多角度考核。
5.公平、公正、公开。
第2章考核的组织管理
第5条人力资源部的职责
1.制定考核制度的实施办法,为部门内考核提供指导和咨询。
2.对考核过程进行监督检查,纠正考核中的不规范行为。
3.汇总考核结果并交人力资源部总监审核,将其归入员工考核档案,作为本阶段薪酬调整、职务变动、奖惩以及后续培训的依据。
4.通报考核工作情况。
5.协调、处理员工考核申诉。
第6条考核主管的职责
公关部考核主管有总管公关业务的营销总监、公关部门负责人公关经理,其职责如下表所示。
考核主管职责说明
第7条总经理办公室和人力资源部总监的职责
1.总经理办公室负责对部门内部难以协调的申诉案件进行调解。
2.人力资源部总监负责审核人力资源部汇总的考核结果。
第3章考核要素
第8条考核内容
为了突出对危机处理工作的管理,提高危机公关的工作水平,公关部考核内容主要包括以下四个方面。
1.建立并维护公关资源。
2.策划主题性公关活动方案。
3.组织实施公关活动。
4.危机公关管理。
第9条考核周期
1.对公关专员的考核为季度考核。
依照人力资源部制定的公司绩效考核制度,考核的起始时间分别为考核期结束后下月的1~5日,遇节假日顺延。
2.对公关经理的考核为年度考核,其起始时间为考核期结束后下月的1~5号,遇节假日顺延。
第10条考核关系
1.公关经理的考核由其直接上级(营销总监)和直接下级(公关专员)一同参与。
2.公关专员的考核由其直接上级(公关经理)和同级人员(其他公关专员)一同参与。
第11条考核维度
1.公关经理的考核维度包括部门运营绩效考核、管理绩效考核和能力考核。
2.公关专员的考核维度包括工作业绩考核、工作能力考核和工作态度考核。
针对公关部的考核对象,下表综合了考核周期、考核主体和考核维度的信息。
公关部考核说明表
第12条考核指标
1.定量指标
可以量化计算的指标,例如公关传播计划完成率、媒体正面曝光次数、危机公关处理认可率等。
2.定性指标
可以依靠主观评判的软指标,例如公关活动组织效果、公关咨询报告质量等。
第13条考核步骤
1.公关部及其上级主管营销总监根据年度工作计划分解和确定各岗位的任务绩效目标。
2.在人力资源部的通知下启动考核。
3.收集资料、发动全员,考核任务绩效。
4.部门内部上下级之间针对考核情况进行沟通。
5.将考核结果交由人力资源部进行统计汇总,并提交人力资源部总监审核。
6.对考核结果进行反馈和处理申诉等。
第4章申诉及其处理
第14条申诉的提出
被考核人如对考核结果持有异议,可以采取书面形式向人力资源部申诉,如下表所示。
员工申诉表
第15条申诉的处理步骤
1.公司的人力资源部是一般申诉的处理和执行部门,负责调查协调,提出建议。
2.人力资源部接到员工申诉后,应在5个工作日内做出是否受理的答复。
对于无客观事实依据,仅凭主观臆断的申诉需给出解释,但不予受理。
3.受理的申诉事件,首先由人力资源部对员工申诉内容进行调查,然后与员工及其直接上级、隔级主管进行沟通、协调。
不能协调的,上报公司经理办公室处理。
公关经理的隔级主管领导为总经理。
4.申诉处理完毕后,由人力资源部对处理结果进行登记备案。
员工申诉处理记录表
申诉流程如下图所示。
申诉流程图
第5章附则
第16条考核过程中,文件(考核评分表、统计表)应严格保密,考核结果只由直接上级反馈给被考核人,不对其他人公布。
第17条本制度由公关部配合人力资源部进行制订和修改,交由公司总经理审批后执行。
第18条本制度自颁布之日起实施,人力资源部负责解释。