行政公文处理办法
- 格式:doc
- 大小:879.00 KB
- 文档页数:37
国家行政机关公文处理办法(2000年8月24日国务院发布)第一章总则第一条为使国家行政机关(以下简称行政机关)的公文处理工作规范化、制度化、科学化,制定本办法。
第二条行政机关的公文(包括电报,下同),是行政机关在行政管理过程中形成的具有法定效力和规范体式的文书,是依法行政和进行公务活动的重要工具。
第三条公文处理指公文的办理、管理、整理(立卷)、归档等一系列相互关联、衔接有序的工作。
第四条公文处理应当坚持实事求是、精简、高效的原则,做到及时、准确、安全。
第五条公文处理必须严格执行国家保密法律、法规和其它有关规定,确保国家秘密的安全。
第六条各级行政机关的负责人应当高度重视公文处理工作,模范遵守本办法并加强对本机关公文处理工作的领导和检查。
第七条各级行政机关的办公厅(室)是公文处理的管理机构,主管本机关的公文处理工作并指导下级机关的公文处理工作。
第八条各级行政机关的办公厅(室)应当设立文秘部门或者配备专职人员负责公文处理工作。
第二章公文种类第九条行政机关的公文种类主要有:(一)命令(令)适用于依照有关法律公布行政法规和规章;宣布施行重大强制性行政措施;嘉奖有关单位及人员。
(二)决定适用于对重要事项或者重大行动做出安排,奖惩有关单位及人员,变更或者撤销下级机关不适当的决定事项。
(三)公告适用于向国内外宣布重要事项或者法定事项。
(四)通告适用于公布社会各有关方面应当遵守或者周知的事项。
(五)通知适用于批转下级机关的公文,转发上级机关和不相隶属机关的公文,传达要求下级机关办理和需要有关单位周知或者执行的事项,任免人员。
(六)通报适用于表彰先进,批评错误,传达重要精神或者情况。
(七)议案适用于各级人民政府按照法律程序向同级人民代表大会或人民代表大会常务委员会提请审议事项。
(八)报告适用于向上级机关汇报工作,反映情况,答复上级机关的询问。
(九)请示适用于向上级机关请求指示、批准。
(十)批复适用于答复下级机关的请示事项。
行政机关公文处理办法全文为使国家行政机关(以下简称行政机关)的公文处理工作规范化、制度化、科学化,制定国家行政机关公文处理办法。
下文是小编收集的国家行政机关公文处理办法全文,欢迎阅读!国家行政机关公文处理办法第一章总则第一条为使国家行政机关(以下简称行政机关)的公文处理工作规范化、制度化、科学化,制定本办法。
第二条行政机关的公文(包括电报,下同),是行政机关在行政管理过程中形成的具有法定效力和规范体式的文书,是依法行政和进行公务活动的重要工具。
[3] 第三条公文处理指公文的办理、管理、整理(立卷)、归档等一系列相互关联、衔接有序的工作。
第四条公文处理应当坚持实事求是、精简、高效的原则,做到及时、准确、安全。
第五条公文处理必须严格执行国家保密法律、法规和其它有关规定,确保国家秘密的安全。
第六条各级行政机关的负责人应当高度重视公文处理工作,模范遵守本办法并加强对本机关公文处理工作的领导和检查。
第七条各级行政机关的办公厅(室)是公文处理的管理机构,主管本机关的公文处理工作并指导下级机关的公文处理工作。
第八条各级行政机关的办公厅(室)应当设立文秘部门或者配备专职人员负责公文处理工作。
第二章公文种类第九条行政机关的公文种类主要有:(一)命令(令)适用于依照有关法律公布行政法规和规章;宣布施行重大强制性行政措施;嘉奖有关单位及人员。
(二)决定适用于对重要事项或者重大行动做出安排,奖惩有关单位及人员,变更或者撤销下级机关不适当的决定事项。
(三) 公告适用于向国内外宣布重要事项或者法定事项。
(四)通告适用于公布社会各有关方面应当遵守或者周知的事项。
(五)通知适用于批转下级机关的公文,转发上级机关和不相隶属机关的公文,传达要求下级机关办理和需要有关单位周知或者执行的事项,任免人员。
(六)通报适用于表彰先进,批评错误,传达重要精神或者情况。
(七)议案适用于各级人民政府按照法律程序向同级人民代表大会或人民代表大会常务委员会提请审议事项。
国家机关公文处理办法党政机关公文处理工作适用于公布的党政机关公文处理工作条例;本条例自2012年7月1日起;1996年5月3日中共中央办公厅发布的中国共产党机关公文处理条例和2000年8月24日国务院发布的国家行政机关公文处理办法停止;1简介党政机关公文处理工作适用于公布的党政机关公文处理工作条例;本条例自2012年7月1日起施行;1996年5月3日中共中央办公厅发布的中国共产党机关公文处理条例和2000年8月24日国务院发布的国家行政机关公文处理办法停止执行;1内容第一章总则第一条为了适应中国共产党机关和国家行政机关以下简称党政机关工作需要,推进党政机关公文处理工作科学化、制度化、规范化,制定本条例;第二条本条例适用于各级党政机关公文处理工作;第三条党政机关公文是党政机关实施领导、履行职能、处理公务的具有特定效力和规范体式的文书,是传达贯彻党和国家的方针政策,公布法规和规章,指导、布置和商洽工作,请示和答复问题,报告、通报和交流情况等的重要工具;第四条公文处理工作是指公文拟制、办理、管理等一系列相互关联、衔接有序的工作;第五条公文处理工作应当坚持实事求是、准确规范、精简高效、安全保密的原则;第六条各级党政机关应当高度重视公文处理工作,加强组织领导,强化队伍建设,设立文秘部门或者由专人负责公文处理工作;第七条各级党政机关办公厅室主管本机关的公文处理工作,并对下级机关的公文处理工作进行业务指导和督促检查;第二章公文种类第八条公文种类主要有:一决议;适用于会议讨论通过的重大决策事项;二决定;适用于对重要事项作出决策和部署、奖惩有关单位和人员、变更或者撤销下级机关不适当的决定事项;三命令令;适用于公布行政法规和规章、宣布施行重大强制性措施、批准授予和晋升衔级、嘉奖有关单位和人员;四公报;适用于公布重要决定或者重大事项;五公告;适用于向国内外宣布重要事项或者法定事项;六通告;适用于在一定范围内公布应当遵守或者周知的事项;七意见;适用于对重要问题提出见解和处理办法;八通知;适用于发布、传达要求下级机关执行和有关单位周知或者执行的事项,批转、转发公文;九通报;适用于表彰先进、批评错误、传达重要精神和告知重要情况;十报告;适用于向上级机关汇报工作、反映情况,回复上级机关的询问;十一请示;适用于向上级机关请求指示、批准;十二批复;适用于答复下级机关请示事项;十三议案;适用于各级人民政府按照法律程序向同级人民代表大会或者人民代表大会常务委员会提请审议事项;十四函;适用于不相隶属机关之间商洽工作、询问和答复问题、请求批准和答复审批事项;十五纪要;适用于记载会议主要情况和议定事项;第三章公文格式第九条公文一般由份号、密级和保密期限、紧急程度、发文机关标志、发文字号、签发人、标题、主送机关、正文、附件说明、发文机关署名、成文日期、印章、附注、附件、抄送机关、印发机关和印发日期、页码等组成;一份号;公文印制份数的顺序号;涉密公文应当标注份号;二密级和保密期限;公文的秘密等级和保密的期限;涉密公文应当根据涉密程度分别标注“绝密”“机密”“秘密”和保密期限;三紧急程度;公文送达和办理的时限要求;根据紧急程度,紧急公文应当分别标注“特急”“加急”,电报应当分别标注“特提”“特急”“加急”“平急”;四发文机关标志;由发文机关全称或者规范化简称加“文件”二字组成,也可以使用发文机关全称或者规范化简称;联合行文时,发文机关标志可以并用联合发文机关名称,也可以单独用主办机关名称;五发文字号;由发文机关代字、年份、发文顺序号组成;联合行文时,使用主办机关的发文字号;六签发人;上行文应当标注签发人姓名;七标题;由发文机关名称、事由和文种组成;八主送机关;公文的主要受理机关,应当使用机关全称、规范化简称或者同类型机关统称;九正文;公文的主体,用来表述公文的内容;十附件说明;公文附件的顺序号和名称;十一发文机关署名;署发文机关全称或者规范化简称;十二成文日期;署会议通过或者发文机关负责人签发的日期;联合行文时,署最后签发机关负责人签发的日期;十三印章;公文中有发文机关署名的,应当加盖发文机关印章,并与署名机关相符;有特定发文机关标志的普发性公文和电报可以不加盖印章;十四附注;公文印发传达范围等需要说明的事项;十五附件;公文正文的说明、补充或者参考资料;十六抄送机关;除主送机关外需要执行或者知晓公文内容的其他机关,应当使用机关全称、规范化简称或者同类型机关统称;十七印发机关和印发日期;公文的送印机关和送印日期;十八页码;公文页数顺序号;第十条公文的版式按照党政机关公文格式国家标准执行;第十一条公文使用的汉字、数字、外文字符、计量单位和标点符号等,按照有关国家标准和规定执行;民族自治地方的公文,可以并用汉字和当地通用的少数民族文字;第十二条公文用纸幅面采用国际标准A4型;特殊形式的公文用纸幅面,根据实际需要确定; 第四章行文规则第十三条行文应当确有必要,讲求实效,注重针对性和可操作性;第十四条行文关系根据隶属关系和职权范围确定;一般不得越级行文,特殊情况需要越级行文的,应当同时抄送被越过的机关;第十五条向上级机关行文,应当遵循以下规则:一原则上主送一个上级机关,根据需要同时抄送相关上级机关和同级机关,不抄送下级机关;二党委、政府的部门向上级主管部门请示、报告重大事项,应当经本级党委、政府同意或者授权;属于部门职权范围内的事项应当直接报送上级主管部门;三下级机关的请示事项,如需以本机关名义向上级机关请示,应当提出倾向性意见后上报,不得原文转报上级机关;四请示应当一文一事;不得在报告等非请示性公文中夹带请示事项;五除上级机关负责人直接交办事项外,不得以本机关名义向上级机关负责人报送公文,不得以本机关负责人名义向上级机关报送公文;六受双重领导的机关向一个上级机关行文,必要时抄送另一个上级机关;第十六条向下级机关行文,应当遵循以下规则:一主送受理机关,根据需要抄送相关机关;重要行文应当同时抄送发文机关的直接上级机关;二党委、政府的办公厅室根据本级党委、政府授权,可以向下级党委、政府行文,其他部门和单位不得向下级党委、政府发布指令性公文或者在公文中向下级党委、政府提出指令性要求;需经政府审批的具体事项,经政府同意后可以由政府职能部门行文,文中须注明已经政府同意;三党委、政府的部门在各自职权范围内可以向下级党委、政府的相关部门行文;四涉及多个部门职权范围内的事务,部门之间未协商一致的,不得向下行文;擅自行文的,上级机关应当责令其纠正或者撤销;五上级机关向受双重领导的下级机关行文,必要时抄送该下级机关的另一个上级机关;第十七条同级党政机关、党政机关与其他同级机关必要时可以联合行文;属于党委、政府各自职权范围内的工作,不得联合行文;党委、政府的部门依据职权可以相互行文;部门内设机构除办公厅室外不得对外正式行文;第五章公文拟制第十八条公文拟制包括公文的起草、审核、签发等程序;第十九条公文起草应当做到:一符合党的理论路线方针政策和国家法律法规,完整准确体现发文机关意图,并同现行有关公文相衔接;二一切从实际出发,分析问题实事求是,所提政策措施和办法切实可行;三内容简洁,主题突出,观点鲜明,结构严谨,表述准确,文字精练;四文种正确,格式规范;五深入调查研究,充分进行论证,广泛听取意见;六公文涉及其他地区或者部门职权范围内的事项,起草单位必须征求相关地区或者部门意见,力求达成一致;七机关负责人应当主持、指导重要公文起草工作;第二十条公文文稿签发前,应当由发文机关办公厅室进行审核;审核的重点是:一行文理由是否充分,行文依据是否准确;二内容是否符合党的理论路线方针政策和国家法律法规;是否完整准确体现发文机关意图;是否同现行有关公文相衔接;所提政策措施和办法是否切实可行;三涉及有关地区或者部门职权范围内的事项是否经过充分协商并达成一致意见;四文种是否正确,格式是否规范;人名、地名、时间、数字、段落顺序、引文等是否准确;文字、数字、计量单位和标点符号等用法是否规范;五其他内容是否符合公文起草的有关要求;需要发文机关审议的重要公文文稿,审议前由发文机关办公厅室进行初核;第二十一条经审核不宜发文的公文文稿,应当退回起草单位并说明理由;符合发文条件但内容需作进一步研究和修改的,由起草单位修改后重新报送;第二十二条公文应当经本机关负责人审批签发;重要公文和上行文由机关主要负责人签发;党委、政府的办公厅室根据党委、政府授权制发的公文,由受权机关主要负责人签发或者按照有关规定签发;签发人签发公文,应当签署意见、姓名和完整日期;圈阅或者签名的,视为同意;联合发文由所有联署机关的负责人会签;第六章公文办理第二十三条公文办理包括收文办理、发文办理和整理归档;第二十四条收文办理主要程序是:一签收;对收到的公文应当逐件清点,核对无误后签字或者盖章,并注明签收时间;二登记;对公文的主要信息和办理情况应当详细记载;三初审;对收到的公文应当进行初审;初审的重点是:是否应当由本机关办理,是否符合行文规则,文种、格式是否符合要求,涉及其他地区或者部门职权范围内的事项是否已经协商、会签,是否符合公文起草的其他要求;经初审不符合规定的公文,应当及时退回来文单位并说明理由;四承办;阅知性公文应当根据公文内容、要求和工作需要确定范围后分送;批办性公文应当提出拟办意见报本机关负责人批示或者转有关部门办理;需要两个以上部门办理的,应当明确主办部门;紧急公文应当明确办理时限;承办部门对交办的公文应当及时办理,有明确办理时限要求的应当在规定时限内办理完毕;五传阅;根据领导批示和工作需要将公文及时送传阅对象阅知或者批示;办理公文传阅应当随时掌握公文去向,不得漏传、误传、延误;六催办;及时了解掌握公文的办理进展情况,督促承办部门按期办结;紧急公文或者重要公文应当由专人负责催办;七答复;公文的办理结果应当及时答复来文单位,并根据需要告知相关单位;第二十五条发文办理主要程序是:一复核;已经发文机关负责人签批的公文,印发前应当对公文的审批手续、内容、文种、格式等进行复核;需作实质性修改的,应当报原签批人复审;二登记;对复核后的公文,应当确定发文字号、分送范围和印制份数并详细记载;三印制;公文印制必须确保质量和时效;涉密公文应当在符合保密要求的场所印制;四核发;公文印制完毕,应当对公文的文字、格式和印刷质量进行检查后分发;第二十六条涉密公文应当通过机要交通、邮政机要通信、城市机要文件交换站或者收发件机关机要收发人员进行传递,通过密码电报或者符合国家保密规定的计算机信息系统进行传输;第二十七条需要归档的公文及有关材料,应当根据有关档案法律法规以及机关档案管理规定,及时收集齐全、整理归档;两个以上机关联合办理的公文,原件由主办机关归档,相关机关保存复制件;机关负责人兼任其他机关职务的,在履行所兼职务过程中形成的公文,由其兼职机关归档;第七章公文管理第二十八条各级党政机关应当建立健全本机关公文管理制度,确保管理严格规范,充分发挥公文效用;第二十九条党政机关公文由文秘部门或者专人统一管理;设立党委党组的县级以上单位应当建立机要保密室和机要阅文室,并按照有关保密规定配备工作人员和必要的安全保密设施设备;第三十条公文确定密级前,应当按照拟定的密级先行采取保密措施;确定密级后,应当按照所定密级严格管理;绝密级公文应当由专人管理;公文的密级需要变更或者解除的,由原确定密级的机关或者其上级机关决定;第三十一条公文的印发传达范围应当按照发文机关的要求执行;需要变更的,应当经发文机关批准;涉密公文公开发布前应当履行解密程序;公开发布的时间、形式和渠道,由发文机关确定;经批准公开发布的公文,同发文机关正式印发的公文具有同等效力;第三十二条复制、汇编机密级、秘密级公文,应当符合有关规定并经本机关负责人批准;绝密级公文一般不得复制、汇编,确有工作需要的,应当经发文机关或者其上级机关批准;复制、汇编的公文视同原件管理;复制件应当加盖复制机关戳记;翻印件应当注明翻印的机关名称、日期;汇编本的密级按照编入公文的最高密级标注;第三十三条公文的撤销和废止,由发文机关、上级机关或者权力机关根据职权范围和有关法律法规决定;公文被撤销的,视为自始无效;公文被废止的,视为自废止之日起失效;第三十四条涉密公文应当按照发文机关的要求和有关规定进行清退或者销毁;第三十五条不具备归档和保存价值的公文,经批准后可以销毁;销毁涉密公文必须严格按照有关规定履行审批登记手续,确保不丢失、不漏销;个人不得私自销毁、留存涉密公文;第三十六条机关合并时,全部公文应当随之合并管理;机关撤销时,需要归档的公文经整理后按照有关规定移交档案管理部门;工作人员离岗离职时,所在机关应当督促其将暂存、借用的公文按照有关规定移交、清退;第三十七条新设立的机关应当向本级党委、政府的办公厅室提出发文立户申请;经审查符合条件的,列为发文单位,机关合并或者撤销时,相应进行调整;第八章附则第三十八条党政机关公文含电子公文;电子公文处理工作的具体办法另行制定;第三十九条法规、规章方面的公文,依照有关规定处理;外事方面的公文,依照外事主管部门的有关规定处理;第四十条其他机关和单位的公文处理工作,可以参照本条例执行;第四十一条本条例由中共中央办公厅、国务院办公厅负责解释;第四十二条本条例自2012年7月1日起施行;1996年5月3日中共中央办公厅发布的中国共产党机关公文处理条例和2000年8月24日国务院发布的国家行政机关公文处理办法停止执行;中办、国办联合下发党政机关公文处理工作条例3 2013年02月22日16:16来源:中国新闻网参与互动011第六章公文办理第二十三条公文办理包括收文办理、发文办理和整理归档;第二十四条收文办理主要程序是:一签收;对收到的公文应当逐件清点,核对无误后签字或者盖章,并注明签收时间;二登记;对公文的主要信息和办理情况应当详细记载;三初审;对收到的公文应当进行初审;初审的重点是:是否应当由本机关办理,是否符合行文规则,文种、格式是否符合要求,涉及其他地区或者部门职权范围内的事项是否已经协商、会签,是否符合公文起草的其他要求;经初审不符合规定的公文,应当及时退回来文单位并说明理由;四承办;阅知性公文应当根据公文内容、要求和工作需要确定范围后分送;批办性公文应当提出拟办意见报本机关负责人批示或者转有关部门办理;需要两个以上部门办理的,应当明确主办部门;紧急公文应当明确办理时限;承办部门对交办的公文应当及时办理,有明确办理时限要求的应当在规定时限内办理完毕;五传阅;根据领导批示和工作需要将公文及时送传阅对象阅知或者批示;办理公文传阅应当随时掌握公文去向,不得漏传、误传、延误;六催办;及时了解掌握公文的办理进展情况,督促承办部门按期办结;紧急公文或者重要公文应当由专人负责催办;七答复;公文的办理结果应当及时答复来文单位,并根据需要告知相关单位;第二十五条发文办理主要程序是:一复核;已经发文机关负责人签批的公文,印发前应当对公文的审批手续、内容、文种、格式等进行复核;需作实质性修改的,应当报原签批人复审;二登记;对复核后的公文,应当确定发文字号、分送范围和印制份数并详细记载;三印制;公文印制必须确保质量和时效;涉密公文应当在符合保密要求的场所印制;四核发;公文印制完毕,应当对公文的文字、格式和印刷质量进行检查后分发;第二十六条涉密公文应当通过机要交通、邮政机要通信、城市机要文件交换站或者收发件机关机要收发人员进行传递,通过密码电报或者符合国家保密规定的计算机信息系统进行传输;第二十七条需要归档的公文及有关材料,应当根据有关档案法律法规以及机关档案管理规定,及时收集齐全、整理归档;两个以上机关联合办理的公文,原件由主办机关归档,相关机关保存复制件;机关负责人兼任其他机关职务的,在履行所兼职务过程中形成的公文,由其兼职机关归档;第七章公文管理第二十八条各级党政机关应当建立健全本机关公文管理制度,确保管理严格规范,充分发挥公文效用;第二十九条党政机关公文由文秘部门或者专人统一管理;设立党委党组的县级以上单位应当建立机要保密室和机要阅文室,并按照有关保密规定配备工作人员和必要的安全保密设施设备;第三十条公文确定密级前,应当按照拟定的密级先行采取保密措施;确定密级后,应当按照所定密级严格管理;绝密级公文应当由专人管理;公文的密级需要变更或者解除的,由原确定密级的机关或者其上级机关决定;第三十一条公文的印发传达范围应当按照发文机关的要求执行;需要变更的,应当经发文机关批准;涉密公文公开发布前应当履行解密程序;公开发布的时间、形式和渠道,由发文机关确定;经批准公开发布的公文,同发文机关正式印发的公文具有同等效力;第三十二条复制、汇编机密级、秘密级公文,应当符合有关规定并经本机关负责人批准;绝密级公文一般不得复制、汇编,确有工作需要的,应当经发文机关或者其上级机关批准;复制、汇编的公文视同原件管理;复制件应当加盖复制机关戳记;翻印件应当注明翻印的机关名称、日期;汇编本的密级按照编入公文的最高密级标注;第三十三条公文的撤销和废止,由发文机关、上级机关或者权力机关根据职权范围和有关法律法规决定;公文被撤销的,视为自始无效;公文被废止的,视为自废止之日起失效;第三十四条涉密公文应当按照发文机关的要求和有关规定进行清退或者销毁;第三十五条不具备归档和保存价值的公文,经批准后可以销毁;销毁涉密公文必须严格按照有关规定履行审批登记手续,确保不丢失、不漏销;个人不得私自销毁、留存涉密公文;第三十六条机关合并时,全部公文应当随之合并管理;机关撤销时,需要归档的公文经整理后按照有关规定移交档案管理部门;工作人员离岗离职时,所在机关应当督促其将暂存、借用的公文按照有关规定移交、清退;第三十七条新设立的机关应当向本级党委、政府的办公厅室提出发文立户申请;经审查符合条件的,列为发文单位,机关合并或者撤销时,相应进行调整;第八章附则第三十八条党政机关公文含电子公文;电子公文处理工作的具体办法另行制定;第三十九条法规、规章方面的公文,依照有关规定处理;外事方面的公文,依照外事主管部门的有关规定处理;第四十条其他机关和单位的公文处理工作,可以参照本条例执行;第四十一条本条例由中共中央办公厅、国务院办公厅负责解释;第四十二条本条例自2012年7月1日起施行;1996年5月3日中共中央办公厅发布的中国共产党机关公文处理条例和2000年8月24日国务院发布的国家行政机关公文处理办法停止执行;。
国家行政机关公文处理办法文章属性•【制定机关】国务院办公厅•【公布日期】1987.02.18•【文号】•【施行日期】1987.02.18•【效力等级】国务院规范性文件•【时效性】失效•【主题分类】机关工作正文*注:本篇法规已被修订,新法规名称为:国家行政机关公文处理办法(93年修正)(发布日期:1993年11月21日,实施日期:1994年1月1日)*注:本篇法规已被《国务院关于废止2000年底以前发布的部分行政法规的决定》(发布日期:2001年10月6日实施日期:2001年10月6日)废止(原因:被2000年8月24日《国务院关于发布<国家行政机关公文处理办法>的通知》明令废止)国家行政机关公文处理办法(1987年2月18日国务院办公厅发布)第一章总则第一条为做好国家行政机关公文处理工作,加强管理,使之规范化、制度化、特制定本办法。
第二条国家行政机关的公文(包括电报,下同),是传达贯彻党和国家的方针、政策,发布行政法规和规章,请示和答复问题,指导和商洽工作,报告情况,交流经验的重要工具。
各级国家行政机关必须认真做好公文处理工作,为社会主义现代化建设服务。
第三条各级国家行政机关应发扬深入实际、联系群众、调查研究、实事求是和认真负责的工作作风,克服官僚主义、形式主义和文牍主义,提高公文处理工作的效率和质量。
第四条公文处理必须做到准确、及时、安全。
公文由文书部门统一收发、分办、传递、用印、立卷和归档。
第五条国家行政机关的公文工作,应贯彻党政分工的原则。
第六条各级国家行政机关的公文处理工作,必须严格执行有关保密规定,确保国家秘密。
第二章公文主要种类第七条国家行政机关的公文种类主要有:一、命令(令)、指令发布重要行政法规和规章,采取重大强制性行政措施,任免、奖惩有关人员,撤销下级机关不适当的决定等,用“命令(令)”。
发布指示性和规定性相结合的措施或要求,用“指令”。
二、决定、决议对重要事项或重大行动做出安排,用“决定”。
《国家行政机关公文处理办法》1993国家行政机关公文处理办法一、总则为规范国家行政机关公文的处理,提高公文的效率和质量,便于行政机关的管理和决策,特制定本办法。
二、公文的定义公文是指国家行政机关为了开展工作,行使权力,向社会或其他行政机关发布的文件、函件和电子文稿等。
三、公文的形式公文可以是纸质文件或电子文稿等形式,必须通过行政机关的正式公文渠道发布,具有法律效力。
四、公文的要素公文包含以下要素:1. 标题:准确概括公文的内容。
2. :详细叙述公文的内容和目的。
3. 发文机关:公文的发布单位。
5. 文号:公文的标识编号。
五、公文的标准格式公文应具备以下标准格式:1. 标题应居中,使用加粗字体。
2. 使用宋体字体,字号为小四。
3. 发文机关应放置在左上方,字号为小二。
4. 发文日期应放置在左下方,字号为小二。
5. 文号应放置在右下方,字号为小二。
六、公文的发文流程公文的发文流程分为以下步骤:1. 起草:行政机关拟定公文的内容和格式。
2. 核稿:公文的起草人将草稿提交给领导核稿。
3. 审核:领导对公文进行审核,确认内容无误后签字批准。
4. 签发:经审核批准后,公文由行政机关负责签发。
5. 分发:签发后的公文通过正式公文渠道进行分发。
七、公文的保密措施涉及国家秘密或行政机关内部事项的公文应采取相应的保密措施,确保公文的机密性。
八、公文的审阅和批示对于需要领导审阅和批示的公文,应按规定流程进行,确保领导的意见被充分考虑和执行。
九、公文的归档和备份公文应按照受文单位或内容分类进行归档和备份,以便后续查询和利用。
十、公文的时限要求公文的办理和回复应按照规定的时限进行,确保工作的流程和效率。
十一、附则本办法自发布之日起施行,之前的相关行政机关公文处理办法废止。
以上为《国家行政机关公文处理办法》1993的内容,希望能对您有所帮助。
如有补充和修改,请随时指出。
国家行政机关公文处理办法国家行政机关公文处理办法第一章总则第一条为规范国家行政机关公文的处理流程,提高行政效能,保障公文的科学、合理、规范处理,制定本办法。
第二条本办法适用于各级国家行政机关公文的处理工作。
第三条国家行政机关公文是指各级国家行政机关在履行公务中产生的书面文件,包括文件、函件、通知、通告等。
第四条公文处理应当坚持法定程序,服务于人民群众,维护国家行政机关的形象和权威。
第五条公文处理应当遵循公正、公平、公开的原则,确保公文的及时性和准确性。
第二章公文的形式和组成第一节公文的形式第六条公文的形式包括纸质文件和电子文件两种形式。
第七条公文的纸质文件应当使用A4纸,字体应当清晰可辨,印章须盖齐。
第八条公文的电子文件应当采用统一的电子文档格式,如PDF、DOC、PPT等。
第二节公文的组成第九条公文由公文主体、公文标题、正文、附件、署名、日期、签发等要素组成。
第十条公文主体是指公文的发文机关名称,应当出现在公文的头部。
第十一条公文标题是指概括表述公文主题的一段话,应当简明扼要,字体要与正文一致。
第十二条公文的正文是公文的核心内容,应当层次分明、内容准确。
第十三条公文的附件是指与公文有关的文件、资料等附属材料。
第十四条公文的署名是指公文的签发机关、发文负责人和发文日期。
第三章公文的处理程序第一节编制公文第十五条公文的编制应当由公文编制人员按照规定的格式进行,确保公文的形式和内容符合规范。
悉公文处理的流程和要求。
第十七条公文的编制人员应当仔细核对公文的内容,确保准确无误。
第十八条公文的编制应当根据行文需要,确定合适的标题和结构,保证公文的条理清晰。
第二节审核公文第十九条公文的审核应当由公文审核人员进行,确保公文的合法性和合规性。
第二十条公文的审核人员应当具备一定的行政和法律知识,熟悉公文处理的流程和要求。
第二十一条公文的审核人员应当严格按照规定程序进行审核,不得随意修改公文的原文内容。
第二十二条公文的审核人员发现公文存在问题或不合规的地方,应当及时提出修改意见,并协助撰写修改说明。
国家行政机关公文处理办法第一条为使国家行政机关(以下简称行政机关)的公文处理工作规范化、制度化、科学化,提高公文处理工作的效率和公文质量,制定本办法。
第二条行政机关的公文(包括电报,下同),是行政机关在行政管理过程中所形成的具有法定效力和规范体式的公务文书,是传达贯彻党和国家的方针、政策,发布行政法规和规章,施行行政措施,请示和答复问题,指导、布置和商洽工作,报告情况,交流经验的重要工具。
第三条各级行政机关的办公厅(室)是公文处理的管理机构,主管本机关并负责指导下级机关的公文处理工作。
第四条各级行政机关的办公厅(室)应当设立文秘部门或者配备专职人员负责公文处理工作。
文秘人员应当忠于职守,廉洁正派,具备有关专业知识。
第五条各级行政机关要发扬深入实际、联系群众、调查研究、实事求是和认真负责的工作作风,克服官僚主义、形式主义和文牍主义,逐步改善办公手段,努力提高公文处理工作的效率和质量。
行文要少而精、注重效用。
第六条公文处理必须做到及时、准确、安全。
公文由文秘部门统一收发、分办、传递、用印、立卷、归档和销毁。
第七条各级行政机关的公文处理工作,应贯彻“党政分开”的原则。
第八条在公文处理工作中,必须严格执行国家保密法律、法规和有关保密规定,确保国家秘密安全。
第九条行政机关的公文种类主要包括:(一)命令(令)适用于依照有关法律规定发布行政法规和规章;宣布施行重大强制性行政措施;奖惩有关人员;撤销下级机关不适当的决定。
(二)议案适用于各级人民政府按照法律程序向同级人民代表大会或人民代表大会常务委员会提请审议事项。
(三)决定适用于对重要事项或者重大行动做出安排。
(四)指示适用于对下级机关布置工作,阐明工作活动的指导原则。
(五)公告、通告“公告”适用于向国内外宣布重要事项或者法定事项。
“通告”适用于在一定范围内公布应当遵守或者周知的事项。
(六)通知适用于批转下级机关的公文,转发上级机关和不相隶属机关的公文;发布规章;传达要求下级机关办理和有关单位需要周知或者共同执行的事项;任免和聘用干部。
集团公司行政公文处理办法一、概述行政公文是指以行政机关名义发布的具有指导性、规范性和约束力的文件,用于组织、协调和规范集团公司内部的行政事务。
为了提高公文处理效率和规范管理流程,制定本行政公文处理办法。
二、公文的分类1. 决议公文:涉及公司重大战略决策的文件,需要经过集团公司领导层讨论和批准。
2. 命令公文:用于下达具体任务、指导工作的文件,需由相关部门负责人签署后下发。
3. 通知公文:用于传达组织内部通知、会议通知等信息,需由行政部门负责人签署后发布。
4. 请示报告:用于向上级汇报工作情况、寻求指导和决策的文件,需由申请人填写后上报。
5. 批复意见:上级对请示报告做出的回复和批示文件。
6. 通函:个人之间的书信往来,通常没有指示性和决策性。
三、公文的起草与审核1. 起草人员应根据公文内容和格式要求,清晰明确地表达意思,语句通顺,条理清晰。
2. 起草完毕后,应由所属部门负责人或主管领导审核,确保公文内容准确合规。
3. 审核过程中,要重点关注公文的合法合规性、语言表述准确性、格式规范度和逻辑性。
四、公文的签署和下发1. 公文的签署应有明确的签章规定,一般由公司高层或特定授权人员签署,在签名下方注明签署人的姓名和职务,确保公文的有效性。
2. 签署完成后,行政部门应及时将公文复印并装订,确保所有正式公文都有留存备查。
3. 下发过程中,应按照公文的性质和适用范围进行分类,确保将公文及时准确地传达给相关部门或人员。
五、公文的传阅与知会1. 公文的传阅应在公文上注明传阅范围,明确传阅部门和人员,避免出现遗漏。
2. 影响公司各方面利益的公文,应当进行知会,与相关部门或人员沟通,确保信息的有效传达和共享。
六、公文的归档与管理1. 公文归档应建立统一的文件编号、目录和档案管理系统,确保公文的存档和检索工作的规范性和高效性。
2. 公文的存档应依据文件类型和重要程度进行分类,制定存档期限和归档要求,确保公文材料的完整性和保存安全。
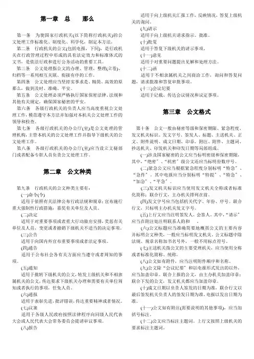
第一章总那么第一条为使国家行政机关(以下简称行政机关)的公文处理工作标准化、制度化、科学化,制定本方法。
第二条行政机关的公文(包括电报,下同),是行政机关在行政管理过程中形成的具有法定效力和标准体式的文书,是依法行政和进行公务活动的重要工具。
第三条公文处理指公文的办理、管理、整理(立卷)、归档等一系列相互关联、衔接有序的工作。
第四条公文处理应当坚持实事求是、精简、高效的原那么,做到及时、准确、平安。
第五条公文处理必须严格执行国家保密法律、法规和其他有关规定,确保国家秘密的平安。
第六条各级行政机关的负责人应当高度重视公文处理工作,模范遵守本方法并加强对本机关公文处理工作的领导和检查。
第七条各级行政机关的办公厅(室)是公文处理的管理机构,主管本机关的公文处理工作并指导下级机关的公文处理工作。
第八条各级行政机关的办公厅(室)应当设立文秘部门或者配备专职人员负责公文处理工作。
第二章公文种类第九条行政机关的公文种类主要有:(一)命令(令)适用于依照有关法律公布行政法规和规章;宣布施行重大强制性行政措施;嘉奖有关单位及人员。
(二)决定适用于对重要事项或者重大行动做出安排,奖惩有关单位及人员,变更或者撤销下级机关不适当的决定事项。
(三)公告适用于向国内外宣布重要事项或者法定事项。
(四)通告适用于公布社会各有关方面应当遵守或者周知的事项。
(五)通知适用于批转下级机关的公文,转发上级机关和不相隶属机关的公文,传达要求下级机关办理和需要有关单位周知或者执行的事项,任免人员。
(六)通报适用于表彰先进,批评错误,传达重要精神或者情况。
(七)议案适用于各级人民政府按照法律程序向同级人民代表大会或人民代表大会常务委员会提请审议事项。
(八)报告适用于向上级机关汇报工作,反映情况,答复上级机关的询问。
(九)请示适用于向上级机关请求指示、批准。
(十)批复适用于答复下级机关的请示事项。
(十一)意见适用于对重要问题提出见解和处理方法。
行政机关公文处理办法行政机关公文处理办法第一章总则第一条为规范行政机关公文的处理程序,提高行政效能,制定本办法。
第二条本办法适用于各级行政机关的公文处理工作。
第二章公文的定义与分类第一节公文的定义第三条公文是指行政机关在履行职责过程中执行、布置、通报、询问等事务性文件。
第四条公文包括行政决定、行政命令、通知、函件、报告、请示、备忘录等类型。
第二节公文的分类第五条公文按照内容可分为行政决定类、行政命令类、通知类、函件类、报告类、请示类、备忘录类等。
第六条公文按照级别可分为中央级、省级、市级、县级等。
第三章公文的起草第七条公文应符合法律法规的要求,内容准确、清晰、简明扼要。
第八条公文应包括标题、正文、落款、附件等必要部分。
第二节公文的起草流程第九条公文起草应按照规定的程序进行,包括起草、审核、审批等环节。
第四章公文的签发与印发第一节公文的签发第十条公文的签发应由行政机关的主管领导或授权人员进行,需注明签发人姓名和签发日期。
第二节公文的印发第十一条公文的印发应统一使用行政机关规定的公章,确保印发的文件的真实性和合法性。
第五章公文的分发与传阅第一节公文的分发第十二条公文的分发应按照规定的渠道和程序进行,确保及时准确到达相关部门和人员。
第十三条公文的传阅应根据需要进行,并在传阅单上记录传阅人员。
第六章公文的存档与归档第一节公文的存档第十四条公文的存档应按照相关法律法规和行政机关的要求进行,确保公文的安全性和完整性。
第二节公文的归档第十五条公文的归档应按照规定的程序进行,确保公文的查阅和调取。
第七章公文的处理时间限制与办理时限第一节公文的处理时间限制第十六条公文的处理时间限制应根据不同类型和紧急程度进行合理安排。
第二节公文的办理时限第十七条公文的办理时限应根据行政机关的繁忙程度和工作量进行合理安排。
第八章附件附件一:行政机关公文处理流程图第九章法律名词及注释1.行政决定:行政机关在行使职权过程中做出的具有法律约束力的决定。
《国家行政机关公文处理办法》的有关规定《<国家行政机关公文处理办法>的有关规定》公文,作为国家行政机关实施管理的重要工具,其处理必须遵循严格的规范和标准。
《国家行政机关公文处理办法》为公文的处理提供了全面、细致且权威的规定,确保了行政工作的高效、准确和规范。
首先,公文的种类有着明确的划分。
包括命令(令)、决定、公告、通告、通知、通报、议案、报告、请示、批复、意见、函、会议纪要等。
每种公文都有其特定的适用范围和功能。
例如,命令(令)通常用于公布行政法规和规章、宣布施行重大强制性措施等;决定则适用于对重要事项或者重大行动做出安排,奖惩有关单位及人员,变更或者撤销下级机关不适当的决定事项。
在公文格式方面,有着严格的要求。
公文一般由发文机关标识、发文字号、签发人、标题、主送机关、正文、附件说明、成文日期、印章、附注、附件、主题词、抄送机关、印发机关和印发日期等部分组成。
发文机关标识应当使用发文机关全称或者规范化简称;发文字号由发文机关代字、年份、序号组成;签发人姓名平行排列于发文字号右侧。
标题应当准确简要地概括公文的主要内容并标明公文种类;主送机关指公文的主要受理机关,应当使用全称或者规范化简称、统称。
公文的行文规则也是重中之重。
行文应当确有必要,注重效用。
一般不得越级行文,特殊情况需要越级行文的,应当同时抄送被越过的机关。
向上级机关行文,应当遵循规则,如原则上主送一个上级机关,根据需要同时抄送相关上级机关和同级机关,不抄送下级机关。
请示应当一文一事,不得在报告等非请示性公文中夹带请示事项。
向下级机关行文,应当遵循规则,如主送受理机关,根据需要抄送相关机关,重要行文应当同时抄送发文机关的直接上级机关。
在公文的起草过程中,要求内容简洁,主题突出,观点鲜明,结构严谨,表述准确,文字精炼。
人名、地名、数字、引文准确。
引用公文应当先引标题,后引发文字号。
使用数字应当准确规范,公文中的数字,除部分结构层次序数和在词、词组、惯用语、缩略语、具有修辞色彩语句中作为词素的数字必须使用汉字外,应当使用阿拉伯数字。
【标题】国家行政机关公文处理办法【颁布单位】国务院【颁布日期】2000-08-24【实施日期】2001-01-01【有效性】有效国务院关于发布《国家行政机关公文处理办法》的通知(国发〔2000〕23号)各省、自治区、直辖市人民政府,国务院各部委、各直属机构:现发布《国家行政机关公文处理办法》,自2001年1月1日起施行。
1993年11月21日国务院办公厅转发,1994年1月1日起施行的《国家行政机关公文处理办法》同时废止。
国务院二000年八月二十四日国家行政机关公文处理办法第一章总则第一条为使国家行政机关(以下简称行政机关)的公文处理工作规范化、制度化、科学化,制定本办法。
第二条行政机关的公文(包括电报,下同),是行政机关在行政管理过程中形成的具有法定效力和规范体式的文书,是依法行政和进行公务活动的重要工具。
第三条公文处理指公文的办理、管理、整理(立卷)、归档等一系列相互关联、衔接有序的工作。
第四条公文处理应当坚持实事求是、精简、高效的原则,做到及时、准确、安全。
第五条公文处理必须严格执行国家保密法律、法规和其他有关规定,确保国家秘密的安全。
第六条各级行政机关的负责人应当高度视公文处理工作,模范遵守本办法并加强对本机关公文处理工作的领导和检查。
第七条各级行政机关的办公厅(室)是公文处理的管理机构,主管本机关的公文处理工作并指导下级机关的公文处理工作。
第八条各级行政机关的办公厅(室)应当设立文秘部门或者配备专职人员负责公文处理工作。
第二章公文种类第九条行政机关的公文种类主要有:(一)命令(令)适用于依照有关法律公布行政法规和规章;宣布施行重大强制性行政措施;嘉奖有关单位及人员。
(二)决定适用于对重要事项或者重大行动做出安排,奖惩有关单位及人员,变更或者撤销下级机关不适当的决定事项。
(三)公告适用于向国内外宣布重要事项或者法定事项。
(四)通告适用于公布社会各有关方面应当遵守或者周知的事项。
(五)通知适用于批转下级机关的公文,转发上级机关和不相隶属机关的公文,传达要求下级机关办理和需要有关单位周知或者执行的事项,任免人员。
行政机关公文处理办法全文行政机关公文处理办法全文第一章总则第一条为规范行政机关公文的起草、审批、发文和归档流程,保证公文的准确性、规范性和时效性,提高公文处理工作的效率,制定本行政机关公文处理办法。
第二章公文的起草与修改第二条公文的起草应遵循以下原则:1. 确定主题和目的,明确传达的信息;2. 注意文风和表达方式,简洁明了,语句通顺;3. 确保法律法规的正确引用和适用。
第三条公文的修改应遵循以下原则:1. 修改涉及法律法规的,应当确保修改后的文本与相关法律法规相符;2. 修改涉及事实的,应当确保修改后的文本准确反映实际情况;3. 修改涉及程序的,应当确保修改后的文本符合规定的程序要求。
第三章公文的审批与签发第四条公文的审批应遵循以下原则:1. 依据权限,确定相应的审批程序;2. 进行内容审查,确保公文符合法律法规的规定;3. 进行语言文字审查,确保公文的表达清晰、准确;4. 进行格式审查,确保公文的格式符合规范要求。
第五条公文的签发应遵循以下原则:1. 签发人应当具备相应的权限;2. 签发前应仔细核对公文的内容,确保准确无误;3. 签发后应及时盖章、编号和归档。
第四章公文的发文与传阅第六条公文的发文应遵循以下原则:1. 选择合适的传媒方式,确保公文能够及时传达给相关人员;2. 针对涉密公文,应采取相应的加密和传输方式;3. 公文的外发应在发文登记簿上记录相应的信息。
第七条公文的传阅应遵循以下原则:1. 根据涉及内容的不同,确定相应的传阅范围;2. 传阅时应注明传阅目的,确保传阅的效果和目的一致;3. 传阅后应将传阅记录归档。
第五章公文的归档与管理第八条公文的归档应遵循以下原则:1. 根据公文的性质和重要程度,确定相应的归档级别;2. 归档时应按照规定的分类和编号方式进行;3. 归档后应采取相应的保管措施,确保公文的安全性和完整性。
第九条公文的管理应遵循以下原则:1. 确保公文档案的畅通查询和借阅;2. 定期对公文档案进行检查和整理;3. 确保公文档案的长期保存。
*****公司行政公文处理办法第一章总则第一条为加强*****行政公文处理工作,使之规范化、制度化,依据国务院新颁规定,结合****实际,制定本办法。
第二条****行政公文是****行政机关在企业管理过程中形成的具有特定效力和规范体式的文书,是进行企业管理和商务活动的重要工具。
第三条公文处理指公文办理、管理、整理(立卷)、归档等一系列相互关联、衔接的工作。
第四条公文处理必须坚持实事求是、精简、高效的原则,做到准确、及时、安全;必须严格执行有关保密规定,确保国家、企业机密安全。
第五条****公司办公室是****行政公文处理的管理机构,主管并负责指导全港行政公文处理工作。
第六条****公司办公室和各单位办公室(综合科、下同)应当设立文秘职能,配备专职人员负责公文处理工作。
第二章公文种类第七条****公文种类主要包括:(一)令(命令)适用于****公司宣布施行重大强制性行政措施;嘉奖有关单位及人员。
(二)决定适用于对重要事项或重大行动做出安排,奖惩有关单位及人员,变更或者撤销下级机关不适当的决定事项。
(三)公告适用于向国内外宣布重要事项。
(四)通告适用于在一定范围内公布应当遵守或周知的事项。
(五)通知适用于发布行政规章,转发上级机关和不相隶属机关的公文,批转下级机关的公文,传达要求下级机关办理和需要周知或共同执行的事项,任免人员。
(六)通报适用于表彰先进,批评错误,传达重要精神或情况。
(七)报告适用于向上级机关汇报工作,反映情况,答复上级机关的询问。
(八)请示适用于向上级机关请求指示、批准。
(九)批复适用于答复下级机关请示事项。
(十)意见适用于对重要问题提出见解和处理办法。
可用于上行文、下行文和平行文。
作为上行文,应按请示性公文的程序和要求办理。
(十一)函适用于不相隶属机关之间互相商洽工作、询问和答复问题,请求批准和答复审批事项。
(十二)会议纪要适用于记载和传达会议情况及议定事项。
第八条****其他常用文种包括:(一)签报机关内部各部门负责人向分管领导人书面请示工作,用“签报”。
“签报”必须由主办单位负责人亲笔签字,送分管领导人。
“签报”不盖章,原件批回。
(二)简报是反映情况,指导工作或单位间沟通消息时常用的一种简便的文字材料。
(三)工作总结是对前一段时间内的工作进行综合、归纳、分析,从中找出经验、教训,并使之条理化、系统化,以便指导今后工作的文字材料。
(四)调查报告是对客观事物进行实地调查研究、综合分析后形成的书面材料,是了解情况、掌握政策的基本工具。
第三章公文格式第九条公文一般由秘密等级和保密期限、紧急程度、发文机关标识、发文字号、签发人、标题、主送机关、正文、附件说明、成文时间、印章、附注、附件、主题词、抄送机关、印发机关和印发日期等部分组成。
(一)涉及国家及企业秘密的公文应当标明密级和保密期限,其中“绝密”、“机密”公文应标明份数序号。
(二)紧急公文应当根据紧急程度分别标明“特急”、“急件”。
(三)发文机关应写全称或者规范简称;联合行文,主办机关排列在前。
(四)发文字号包括机关代字、年份、序号。
联合行文,可只标主办机关发文字号。
(五)上行文,应在发文字号右侧注明签发人姓名,其中“请示”应当在附注处注明联系人的姓名和电话。
(六)公文标题应简要准确地概括公文的主要内容和公文种类。
标题中除法规、规章名称加书名号外,一般不用标点符号。
(七)主送机关指公文的主要受理机关,应当使用全称或规范化简称、统称。
(八)公文如有附件(不包括被转发、报送、发布件),应在正文之后、年月日之前注明附件的顺序和名称。
(九)公文除会议纪要和以电子公文形式发出的外,应加盖印章。
联合上报的公文,由主办机关加盖印章。
联合下发的公文,发文机关都应加盖印章。
(十)成文日期,以负责人签发的日期为准,联合行文以最后签发机关负责人签发日期为准。
(十一)公文如有附注(需要说明的其他事项),应当加括号标注。
(十二)公文应当按照要求标注主题词,上行文按照上级机关的要求标注主题词。
(十三)抄送机关指除主送机关外需要执行或知晓公文的其他机关,应当使用全称或规范化简称、统称。
抄送机关应按先上级后下级顺序排列。
第十条公文中各组成部分的标识规则,参照《国家行政机关公文格式》国家标准执行。
第十一条公文用纸一般采用国际A4型(210mm×297mm),左侧装订。
张贴公文用纸大小,根据实际需要确定。
公文文字从左至右横排。
第四章行文规则第十二条行文应当确有必要,注重效用。
第十三条****公司及****公司所属各单位的行文关系应根据各自的隶属关系和职权范围确定,一般不得越级请示和汇报。
第十四条****公司所属各单位职权范围的事项应自行发文。
****公司所属各单位要求解决具体问题时,需****公司决定的应用请示,直接向****公司行文,送****公司办公室;需有关部室办理的,用请求批准和答复类函,直接向有关部室行文。
第十五条****公司机关各行政部室,除办公室外不得对外正式行文。
在业务范围内与****公司下属单位商洽工作、询问和答复问题等,可以用部室函的形式处理。
第十六条“请示”应一文一事,一般只写一个主送机关,需要同时送其他机关的,应当用抄送形式,但不得抄送其下级机关。
“报告”、“简报”中不得夹带请示事项。
第十七条除上级机关负责人直接交办的事项外,不得以机关名义向上级机关负责人报送“请示”、“意见”和“报告”。
第五章发文办理第十八条发文办理指以机关名义制发公文的过程,一般包括草拟、会签、审核、签发、复核、缮印、用印、分发等程序。
第十九条草拟各业务主管部门根据工作需要草拟公文。
问题比较复杂的,有关领导应亲自草拟,或经集体研究提出方案后,指定专人草拟。
草拟公文应当做到:(一)符合国家的法律、法规,符合党和政府的方针、政策及有关规定。
(二)情况确实,观点明确,表述准确,结构严谨,条理清楚,直述不曲,字词规范,标点正确,篇幅要力求简短。
(三)公文的文种应当根据行文目的、发文机关的职权和与主送机关的行文关系确定。
(四)拟制紧急公文,应当体现紧急的原因,并根据实际需要确定紧急程度。
(五)人名、地名、数字、引文要准确。
引用公文应先引标题,后引发文字号。
引用外文应当注明中文含义。
日期应当写明具体的年、月、日。
(六)结构层次序数,第一层为“一、”,第二层为“(一)”,第三层为“1、”,第四层为“⑴”。
(七)应当使用国家法定计量单位。
(八)文内使用非规范化简称,应当先用全称并注明简称。
使用国际组织外文名称或其缩写形式,应当在第一次出现时注明准确的中文译名。
(九)公文中的数字,除成文日期、部分结构层次序数和在词、词组、惯用语、缩略语、具有修辞色彩句中作为词素的数字必须使用汉字外,应当使用阿拉伯数字。
(十)公文文稿第一页应用发文稿纸誊写,按规定格式写明文件标题、拟稿单位、拟稿人以及文稿正文等。
主办部门负责人应对草拟文稿进行认真审核,并在发文稿纸上签字。
第二十条会签拟制公文,对涉及其他部门职权范围内的事项,主办部门应主动与有关部门协商、会签,取得一致意见后方可行文。
会签文稿以会签部门负责人签字为有效。
第二十一条审核公文送负责人签发前,应当由办公室进行审核,未经审核,不得送领导人签发。
审核的重点是:是否需要行文、行文方式是否妥当,是否符合行文规则和拟制公文的有关要求,公文格式是否符合本办法的规定等。
在不改变原意的情况下,审核人员有权对文稿进行删节和文字加工。
内容紊乱、文字冗长、需做较大修改的文稿,可提出修改意见,由拟稿人进行修改。
勾划较乱的文稿应由拟稿人誊清后再送领导人签发。
第二十二条签发以本机关名义制发的上行文,由主要负责人或者主持工作的负责人签发。
以本机关名义制发的下行文或平行文,由主要负责人、分管负责人或经授权的办公室主任签发。
第二十三条复核公文缮印前,文秘部门应当进行复核,重点是:审批、签发手续是否完备,附件材料是否齐全,格式是否统一、规范等。
第二十四条缮印、用印、分发(一)签发后的文稿由文秘部门编号、缮印。
缮印必须符合规定格式,字迹清楚无误,整洁美观,份数准确。
(二)缮印文件均由拟稿人负责校对。
重要文件应进行两次或多次校对,以确保质量。
(三)公文盖章只限于发出和存档的公文,留作他用的公文不盖章,印章要盖得端正、清晰,严防错盖、漏盖。
(四)上报的文件一定要严密装封,并严格执行文件传递签收手续。
凡属重要文件,一律不得托人代捎。
(五)以****公司名义发出的公文,底稿与正本3份由****公司办公室收存备查。
第六章收文办理第二十五条收文办理指对收到公文的办理过程,包括签收、登记、审核、拟办、批办、承办、催办等程序。
第二十六条签收收文人在送文本上签字,表示文件收到。
收文人要对收进的文件进行认真清点,检查有无错收、缺页等现象,发现问题及时联系解决。
第二十七条登记收到的公文要加盖收文章,编写收文流水号,并逐项登记公文的收文机关、制发机关、发文字号、标题等内容。
第二十八条审核收到下级机关上报的需要办理的公文,文秘部门应进行审核。
审核重点是:是否应由本机关办理;是否符合行文规则;内容是否符合国家法律、法规及其他规定;涉及其他部门或单位职权的事项是否已协商、会签;文种使用、公文格式是否规范。
不符合本办法规定的公文,可退回呈报单位并说明理由。
第二十九条拟办经审核,对符合本办法规定的公文,办公室应当及时提出拟办意见送负责人批示或者交有关部门办理,需要两个以上部门办理的应当明确主办部门。
紧急公文,应当明确办理时限。
第三十条批办审批公文时,对有具体请示事项的,主批人应当明确签署意见、姓名和审批日期,其他审批人圈阅视为同意;没有请示事项的,圈阅表示已阅知。
第三十一条承办承办部门收到交办的公文后应当及时办理,不得延误、推诿。
紧急公文应当按时限要求办理,确有困难的,应当予以说明。
对不属于本部门职权范围或者不宜由本部门办理的,应立即退回文秘部门,并说明理由,不得横向传递。
公文办理中遇有涉及其他部门职权的事项,主办部门应当主动与有关部门协商;如有分歧,主办部门负责人要出面协调,如仍不能取得一致,可以报请上级协调或裁定。
办理完毕的文件应及时交还文秘部门。
第三十二条催办送负责人批示或者交有关部门办理的公文,文秘部门要负责催办,做到紧急公文跟踪催办,重要公文重点催办,一般公文定期催办。
第三十三条公文传递要以文秘部门为中心点,各承办部门收、还文件均直接与文秘部门交接,不得横向传递。
第七章公文归档第三十四条公文办完后,应按照****公司有关文书立卷归档规定,及时整理(立卷)、归档。
个人不得保存应当归档的公文。
第三十五条归档的公文,应当根据其相互联系、特征和保存价值等整理(立卷),要保证归档公文的齐全、完整,能正确反映本机关的主要工作情况,便于保管和利用。
第三十六条联合办理的公文,原件由主办机关整理(立卷)、归档,其他机关保存复制件或其他形式的公文副本。