香港主板、创业板上市条件比较(整理)
- 格式:doc
- 大小:40.00 KB
- 文档页数:2
香港证券市场上市要求及流程一、香港主板上市要求1、公司类型主要为较大型、基础较佳以及具有赢利纪录的公司筹集资金。
2、收入要求上市前三年合计溢利(溢利是指利润总额)5000万港元(合RMB4395元),最近一年须达2000万港元(合RMB1758万元)。
3、上市市值上市时市值须达1亿港元(合RMB8790万元)。
4、最低公众持股最低公众持股量为25%(如发行人市场超过40亿港元,则最低可降低为10%)。
5、管理层状况三年业务纪录期须在基本相同的管理层及拥有权下营运。
6、股东数量上市时最少须有100名股东,而每100万港元的发行额须由不少于3名股东持有。
7、信息披露一年两度的财务报告。
8、包销安排公开发售以供认购必须全面包销。
二、香港主板上市程序日数(H - ?)和要求材料H – 25 向联交所上市科· 缴交首次上市费的全数 H - 25 作上市排期申请· 较完备的招股章程草稿及上市时间表初稿· 所要求的营业纪录期间首两年的经审计账目副本· 有关发行人于上市后的关连交易建议的书面陈述H – 20 文件提交 (第一部份)· 所要求的营业纪录尚余期间的账目及账目调整表草稿· 公司章程大纲及细则及备忘录或同等文件的初稿· 发行人与各董事/高级管理人员/监事之间,以及发行人与其保荐人之间的合约初稿(只适用于H股)H – 15 文件提交 (第二部份)· 盈利预测的备忘录初稿· 董事/监事者正式签署、按附录五B/H/I表格的形式填具有关其它任何业务的正式声明及承诺书H – 10 文件提交 (第三部份)· 《公司条例》规定的附件文件提交· 正式上市通告的初稿· 认购证券的申请表格初稿· 证券的所有权文件或证书的初稿· 有关发行人正式注册成立及其法人地位问题的法律意见书副本(只适用于H 股)H – 4 正式上市申请· 包括正式签署的《上市协议》在内的有关文件的最后定稿上市科推荐或拒绝申请拒绝可选择提交上市委员会复核推荐H 上市委员会聆讯 批准· 依据《公司条例》将招股章程注册· 向联交所提交所需的正式文件发行招股书及上市通告证券开始买卖三、香港创业板上市条件1、业务纪录及赢利要求不设最低溢利要求。
香港创业板与主板上市规则特性比较摘录(修订版)香港創業板與主板上市規則特性比較摘錄(修訂版) 股票市場創業板主板證券類別只接受股本證券及債務證券(包括期權、權證及可轉換證券)。
但由金融機構發行者不容許上市,例如認股權證。
股本證券、債務證券、由第三者發行之衍生工具、單位信託基金和投資工具雙重上市容許雙重上市,但無論作第一或第二上市,均需遵守相同規定。
容許雙重上市,但第一及第二上市分別需遵守不同的規定。
上市申請程序提交上市申請之文件需為接近最終之定稿。
故由申請至上市聆訊時間約25天由提出申請至上市委員會聆訊需35天,而最初提交之文件只是初稿。
可接受的司法地區香港、百慕達、開曼群島及中華人民共和國。
香港、百慕達、開曼群島及中華人民共和國,可作第一或第二上市。
如屬第二上市,按個別情況決定是否接受其他司法地區。
獲利要求不設獲利要求。
過往三年合計5,000萬港元獲利(最近一年度需達2,000萬港元,再之前兩年合計需達3,000萬港元)。
營業紀錄需顯示公司有兩年活躍的營業紀錄。
需具備三年的營業紀錄。
主要業務需主力經營一項業務而非兩項或多項不相干的業務。
不過涉及主線業務的週邊業務是許可的。
並無有關具體規定,但實際上主線業務必須符合最低獲利要求。
盈利預測/業務目標聲明需載列申請人的整體業務目標,並解釋公司如何計劃於上市的那一個財務年度的剩下時間及其後的兩個財務年度內達成該目標並無有關具體規定,但申請人需列出一項有關未來計劃及展望的概括說明。
附屬公司經營的活躍業務申請人的活躍業務可由申請人本身或多家附屬公司經營。
實際上聯交所將要求發行人必須對其業務擁有控制權。
其活躍業務由一家或多家附屬公司經營,申請人必須控有有關附屬公司的董事會,並持有有關附屬公司不少於50%的經濟實質權益。
創業板主板集資用途在上市文件中需具體明確具體上與創業版相同。
上市後保薦人的聘用至少需於上市的那個財務年度的剩下時間及其後的兩個財務年度勝任一名保薦人,該等保薦人(留任保薦人)只擔任顧問角色保薦人需符合下列條件:1.根據公司條例註冊成立或登記的有限公司。
中国创业板、主板上市条件与香港上市条件对比————————————————————————————————作者: ————————————————————————————————日期:ﻩ中国创业板、主板上市条件与香港上市条件对比:条件A股主板创业板IPO办法香港上市条件主体资格依法设立且合法存续的股份有限公司依法设立且持续经营三年以上的股份有限公司依据注册地或成立所在地的法例正式注册或成立,并遵守该等法例及其公司章程大纲及细则的规定。
经营年限持续经营时间应当在3年以上(有限公司按原账面净资产值折股整体变更为股份公司可连续计算)持续经营时间应当在3年以上(有限公司按原账面净资产值折股整体变更为股份公司可连续计算)不少于三个会计年度的营业记录。
(对于少于三个会计年度的案例也有相关说明)盈利要求(1)最近3个会计年度净利润均为正数且累计超过人民币3,000万元,净利润以扣除非经常性损益前后较低者为计算依据;最近两年连续盈利,最近两年净利润累计不少于1000万元,且持续增长;或者最近一年盈利,且净利润不少于500万元,最近一年营业收入不少于5000万元,最近两年营业收入增长率均不低于30%。
盈利测试持续三年的营业记录中,最近一年的股东应占盈利不得低于2.000万港元,前两年累计的股东应占盈利不得低于3.000万港元。
(上述盈利应扣除日常业务以外的业务所产生的收入或亏损)市值/收益/现金流量测试1)上市时市值至少为20亿港元;2)经审计的最近一个会计年度的收益至少为5亿港元;新申请人或其集团的拟上市业务于前三个会计年度的现金流入合计至少为1亿港元。
市值/收益测试1)上市时市值至少为40亿港元;2)经审计的最近一个会计年度的收益至少为5亿港元;3)上市时至少有1000名股东。
(2)最近3个会计年度经营活动产生的现金流量净额累计超过人民币5,000万元;或者最近3个会计年度营业收入累计超过人民币3亿元;净利润以扣除非经常性损益前后孰低者为计算依据(4)具有规范的法人治理结构及较完善的内部管理制度,有较稳定的高级管理层及较高的管理水平。
企业在香港主板、创业板上市的各项要求企业在香港上市有两种途径,一是直接上市,一是间接上市。
直接上市需要企业改制,间接上市也就是买壳上市,虽然不需要进行股份制改造,但当企业得到壳资源后,企业制度需要迅速转变,这比直接上市的时间要短,但要求更高。
香港资本市场有主板和创业板市场之分。
创业板市场主要面对规模较小,但是具有较高增长潜力的公司,对上市企业的要求较为宽松。
主板市场面对规模大、较为成熟的企业,对上市企业的要求较严格。
一、香港主板上市主要要求(一)公司须依据其注册或成立地方的法例正式注册或成立,并须遵守该等法例及其公司章程大纲。
(二)公司须具备相若的管理层营运下的详尽营业记录。
此等营业记录须不少于三年,而头二年的税后利润须合共有至少三千万港元,而最近一年之税后利润至少有二千万港元;(三)由公众持有的证券预期市值最少为五千万元,至少须由一百名人士持有;(四)公司预期在上市时的市值不低于一亿港元;五)最新财务资料须不超过六个月前编制;六)公司其中两名执行董事须为香港居民七)符合主板上市其他规则条件1)主线业务:并无有关具体规定,但实际上,主线业务的盈利必须符合最低盈利的要求。
2)业务纪录及盈利要求:上市前三年合计溢利5,000 万港元最近一年须达2,000 万港元,再之前两年合计)。
3)最低公众持股量:25%(如发行人市场超过40 亿港元,则最低可降低为10% )。
4)管理层、公司拥有权:三年业务纪录期须在基本相同的管理层及拥有权下营运。
5)股东人数:于上市时最少须有100 名股东,而每1 百万港元的发行额须由不少于三名股东持有。
二、境内企业申请到香港创业板上市的条件一)经省级人民政府或国家经贸委批准、依法设立并规范运作的股份有限公司(以下简称“公司” );二)公司及其主要发起人符合国家有关法规和政策,在最近二年内没有重大违法违规行为;三)符合香港创业板上市规则规定的条件;1)盈利要求:不设盈利要求2)公司须有两年的“活跃营业记录”3)主营业务:须主要经营一项业务而非两项或多项不相干的业务,不过,涉及主营业务的周边业务是容许的。
【深度对比】香港上市与国内上市的条件有什么不同?公司上市后,可以提升企业的品牌价值和市场影响力,提升公司在客户、供货商和银行心目中的地位。
但不少企业家在“香港上市”和“国内上市”两者间徘徊不定,今天,百利来就两者间的上市条件进行对比,希望能帮到大家。
香港与国内创业板、主板的上市条件1、主体资格比较:A股上市的主体是:根据《首发办法》第八条,在中国设立的股份有限公司。
经国务院批准,有限责任公司在依法变更为股份有限公司时,可以采取募集设立方式公开发行股票。
港股上市的主体是:根据上市规则19.01及19A.01,注册在香港的公司、以及注册在百慕大及开曼群岛的普通法管辖区的公司,或中国股份有限公司;根据《有关海外公司上市的联合政策声明》,在香港及其它认可司法权区(其他认可司法权区为:中华人民共和国、百慕大、开曼群岛、澳洲及加拿大(不列颠哥伦比亚省))以外地区注册成立的申请人若拟寻求在香港作主要上市,联主所会按个别情况考虑,申请人亦须证明其为股东提供的保障至少相当于香港法例所要求的适当水平。
2、营业记录比较:A股:根据《首发办法》第九条,持续经营时间应当在3年以上,但经国务院批准的除外。
有限责任公司按原账面净资产值折股整体变更为股份有限公司的,持续经营时间可以从有限责任公司成立之日起计算。
港股:根据上市规则8.05,发行人有连续3年的营业记录;根据上市规则8.05A,在市值/收益测试下,若能证明公司的董事及管理层至少有3年所属业务和行业经验并予披露,且管理层最近1年持续不变,则联交所可能考虑接纳较短的营业纪录。
3、管理层稳定比较:A股:根据《首发办法》第十二条,最近3年内主营业务和董事,高级管理人员没有发生重大变化,实际控制人没有发生变更;港股:根据上市规则8.05,至少前3个会计年度保证管理层的连续性。
4、实际控制人比较:A股:根据《首发办法》第十二条,最近3年内实际控制人没有发生变更;港股:根据上市规则8.05,至少经审计的最近1个会计年度的拥有权和控制权维持不变。
主板与创业板上市条件比较,国内创业板上市条件的分析主板与创业板上市条件比较一、主板与创业板上市条件比较(一)香港主板与创业板上市条件比较(二)新加坡主板与创业板上市条件比较(三)美国主板与创业板上市条件比较二、我国创业板上市条件建议(一)国内主板和创业板上市条件的简要比较(二)国内创业板上市条件的分析:创业板市场与主板市场不同,现阶段其主要目的是为高科技领域中运作良好、发展前景广阔、成长性较强的新兴中小型公司提供融资场所。
由于中小型高科技企业普遍经营规模偏小,营运时间较短,市场前景不确定,造成其盈利能力不稳定,存在一定的市场风险,得银行不敢为其贷款,而我国主板市场因为进入门槛过高也将它们拒于门外,这样就特别需要一个有别于主板市场的创业板市场为它们提供融资渠道。
考虑到新兴高科技公司业务前景的不确定性,在构建我国创业板市场时,要设法降低市场进入门槛。
1、股本要求创业板上市公司的股本规模相对较小,但对业务要求可能较严。
按照目前我国主板市场的上市标准,企业发起人认购的股本数额不少于3000万元,股票发行后公司股本总额不低于5000万元。
而中小高科技企业一般都处于创业期,生产规模偏小,无法满足主板市场的上市条件。
所以,创业板市场应适当放松对公司股本总额和发起人拥有股本总额的限制,从而尽可能让规模偏小、缺乏资金、但产品前景良好的中小企业上市。
创业板市场是为那些具有活跃业务记录的中小型公司提供融资场所。
在放宽企业上市条件的同时,应该强化公司的业务标准和管理标准,即公司必须具有突出的主营业务、明确的主导产品、详尽严密的业务发展计划、完整清晰的业务发展战略和巨大的主业成长潜力,而且具备高质量的管理团队和高效、完善的管理系统。
随着市场的发展,创业板市场公司发行前总股本的要求可由不少于3000万元降为不少于2000万元。
2、营运记录及财务盈利要求主板市场的上市规则对营运和财务的要求是:最近三个会计年度净利润均为正数且累计超过人民币三千万元,净利润以扣除非经常性损益前后较低者为计算依据;最近三个会计年度经营活动产生的现金流量净额累计超过人民币五千万元;或最近三个会计年度营业收入累计超过人民币三亿元;最近一期末不存在未弥补亏损。
越来越多的国内公司到香港上市,今年以来包含网易、京东、阿里巴巴以及蚂蚁金服等知名互联网公司在香港上市,有的是海外回归有的是直接上市,或者同时在A股、H股上市。
因此也引发了国内互联网公司香港上市的热潮。
我们都知道A股市场将交易的板块划分为上海主板、上海科创板和深圳主板、深圳中小板以及深圳创业板。
那么,香港联交所的交易板块是如何划分的呢?经小编的了解香港联交所上市分为主板和创业板,一起来香港上市主板和创业板的区别:企业在香港上市有两种途径,一是直接上市,一是间接上市。
直接上市需要企业改制,间接上市也就是买壳上市,虽然不需要进行股份制改造,但当企业得到壳资源后,企业制度需要迅速转变,这比直接上市的时间要短,但要求更高。
香港资本市场有主板和创业板市场之分。
创业板市场主要面对规模较小,但是具有较高增长潜力的公司,对上市企业的要求较为宽松。
主板市场面对规模大、较为成熟的企业,对上市企业的要求较严格。
一、香港主板上市主要要求(一)公司须依据其注册或成立地方的法例正式注册或成立,并须遵守该等法例及其公司章程大纲;(二)公司须具备相若的管理层营运下的详尽营业记录。
此等营业记录须不少于三年,而头二年的税后利润须合共有至少三千万港元,而最近一年之税后利润至少有二千万港元;(三)由公众持有的证券预期市值最少为五千万元,至少须由一百名人士持有;(四)公司预期在上市时的市值不低于一亿港元;(五)最新财务资料须不超过六个月前编制;(六)公司其中两名执行董事须为香港居民;(七)符合主板上市其他规则条件:(1)主线业务:并无有关具体规定,但实际上,主线业务的盈利必须符合最低盈利的要求;(2)业务纪录及盈利要求:上市前三年合计溢利5000万港元(最近一年须达2000万港元,再之前两年合计);(3)最低公众持股量:25%(如发行人市场超过40亿港元,则最低可降低为10%);(4)管理层、公司拥有权:三年业务纪录期须在基本相同的管理层及拥有权下营运;(5)股东人数:于上市时最少须有100名股东,而每1百万港元的发行额须由不少于三名股东持有。
最新!北交所、科创板、创业板香港上市条件梳理全球投行俱乐部【超级投行CEO大本营】微信号:ibankclub欢迎全国各地以及境外科技、消费、地产、医疗、农业、能源、环保、教育、文化、投行、基金、券商、信托、银行、保险、租赁、投资等产业及金融精英关注中国投行第一品牌-全球投行俱乐部,寻找优质项目、资金及获得全球顶级金融圈层请联系:IBC-超级助手(IBC-CRM);申请成为战略合伙人,共同操盘顶级优质项目,请联系IBC-霸气助手(IBC-service)。
添加微信请注明:地区-企业-职位-姓名)分享:各行大咖请分享文章到朋友圈;星标:设为星标,及时获取最新资讯;关注“全球投行俱乐部”或查找微信号“ibankclub”,关注后可回复您关注的方向(我们会根据您的需求发布重量级文章)。
一、各板块上市标准对比图注:香港上市条件2022年1月1日将上调,详见正文二、北交所IPO9月5日,北交所发布《北京证券交易所关于上市规则、交易规则和会员管理规则公开征求意见的通知》,起草了《北京证券交易所股票上市规则(试行)》(征求意见稿)、《北京证券交易所交易规则(试行)》(征求意见稿)和《北京证券交易所会员管理规则(试行)》(征求意见稿)等业务规则,并向社会公开征求意见。
发行人申请公开发行并上市,应当符合下列条件:(一)发行人为在全国股转系统连续挂牌满 12 个月的创新层挂牌公司;(二)符合中国证券监督管理委员会规定的发行条件;(三)最近一年期末净资产不低于 5000 万元;(四)向不特定合格投资者公开发行的股份不少于100万股,发行对象不少于100人;(五)公开发行后,公司股本总额不少于3000万元;(六)公开发行后,公司股东人数不少于200人,公众股东持股比例不低于公司股本总额的25%;公司股本总额超过4亿元的,公众股东持股比例不低于公司股本总额10%;(七)市值及财务指标符合本规则规定的标准;(八)本所规定的其他上市条件。
企业在香港主板创业板上市的各项要求_1.资本结构要求:在香港主板上市,公司需要至少有一个最大的股东,股权比例不能超过50%。
除此之外,公司需要至少有300名股东,公众持股比例不能低于25%。
在创业板上市,公司需要至少有两个最大的股东,股权不能超过30%。
此外,公司需要至少有100名股东,公众持股比例不能低于10%。
2.业绩要求:在香港主板上市,公司需要连续三年实现盈利,并且历史年度最低市值不能为空。
此外,公司需满足一系列财务指标,如资产规模、净利润、每股收益等。
在创业板上市,公司需要连续两年实现盈利,并且历史年度最低市值不能为空。
同样,公司需满足一系列财务指标。
3.管理制度要求:在香港主板上市,公司需要设立董事会、审计委员会和提名委员会等机构,以保障公司的透明度和合规性。
此外,公司需要指定一个注册会计师事务所进行审计,并且每年一定要发布年度报告和半年度报告。
在创业板上市,公司同样需要设立董事会,并且需要进行审计和公开披露。
4.透明度要求:在香港主板上市,公司需要及时、全面地向投资者和监管机构披露公司运营状况、财务状况和前景展望等信息。
同时,公司需要在经营决策和财务报表上遵循高标准的透明度要求。
在创业板上市,公司同样需要及时披露信息,以确保投资者能够了解公司的情况。
5.其他要求:除了以上要求,企业在香港主板、创业板上市还需要满足其他一些要求,如公司的注册资本和市场价值需达到一定的标准,公司需要有一定的经营历史和发展前景,公司的业务模式需合法且可行,公司须遵循香港交易所的规章制度等。
总结起来,企业在香港主板、创业板上市的各项要求主要包括资本结构、业绩、管理制度和透明度等方面。
企业需要满足这些要求,才能够在香港主板、创业板上市,获得更多的资本支持和更好的发展机会。
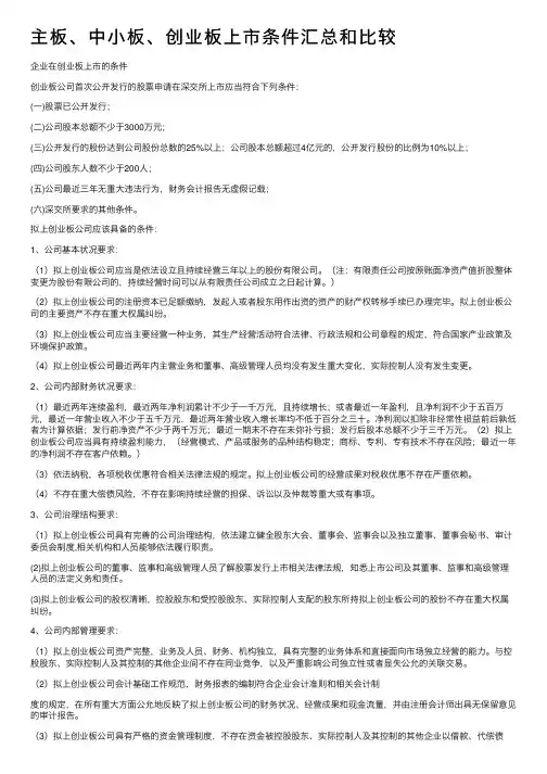
主板、中⼩板、创业板上市条件汇总和⽐较企业在创业板上市的条件创业板公司⾸次公开发⾏的股票申请在深交所上市应当符合下列条件:(⼀)股票已公开发⾏;(⼆)公司股本总额不少于3000万元;(三)公开发⾏的股份达到公司股份总数的25%以上;公司股本总额超过4亿元的,公开发⾏股份的⽐例为10%以上;(四)公司股东⼈数不少于200⼈;(五)公司最近三年⽆重⼤违法⾏为,财务会计报告⽆虚假记载;(六)深交所要求的其他条件。
拟上创业板公司应该具备的条件:1、公司基本状况要求:(1)拟上创业板公司应当是依法设⽴且持续经营三年以上的股份有限公司。
(注:有限责任公司按原账⾯净资产值折股整体变更为股份有限公司的,持续经营时间可以从有限责任公司成⽴之⽇起计算。
)(2)拟上创业板公司的注册资本已⾜额缴纳,发起⼈或者股东⽤作出资的资产的财产权转移⼿续已办理完毕。
拟上创业板公司的主要资产不存在重⼤权属纠纷。
(3)拟上创业板公司应当主要经营⼀种业务,其⽣产经营活动符合法律、⾏政法规和公司章程的规定,符合国家产业政策及环境保护政策。
(4)拟上创业板公司最近两年内主营业务和董事、⾼级管理⼈员均没有发⽣重⼤变化,实际控制⼈没有发⽣变更。
2、公司内部财务状况要求:(1)最近两年连续盈利,最近两年净利润累计不少于⼀千万元,且持续增长;或者最近⼀年盈利,且净利润不少于五百万元,最近⼀年营业收⼊不少于五千万元,最近两年营业收⼊增长率均不低于百分之三⼗。
净利润以扣除⾮经常性损益前后孰低者为计算依据;发⾏前净资产不少于两千万元;最近⼀期末不存在未弥补亏损;发⾏后股本总额不少于三千万元。
(2)拟上创业板公司应当具有持续盈利能⼒,(经营模式、产品或服务的品种结构稳定;商标、专利、专有技术不存在风险;最近⼀年的净利润不存在客户依赖。
)(3)依法纳税,各项税收优惠符合相关法律法规的规定。
拟上创业板公司的经营成果对税收优惠不存在严重依赖。
(4)不存在重⼤偿债风险,不存在影响持续经营的担保、诉讼以及仲裁等重⼤或有事项。
最新!北交所、科创板、创业板香港上市条件梳理一、各板块上市标准对比图注:香港上市条件2022年1月1日将上调,详见正文二、北交所IPO9月5日,北交所发布《北京证券交易所关于上市规则、交易规则和会员管理规则公开征求意见的通知》,起草了《北京证券交易所股票上市规则(试行)》(征求意见稿)、《北京证券交易所交易规则(试行)》(征求意见稿)和《北京证券交易所会员管理规则(试行)》(征求意见稿)等业务规则,并向社会公开征求意见。
发行人申请公开发行并上市,应当符合下列条件:(一)发行人为在全国股转系统连续挂牌满 12 个月的创新层挂牌公司;(二)符合中国证券监督管理委员会规定的发行条件;(三)最近一年期末净资产不低于 5000 万元;(四)向不特定合格投资者公开发行的股份不少于100万股,发行对象不少于100人;(五)公开发行后,公司股本总额不少于3000万元;(六)公开发行后,公司股东人数不少于200人,公众股东持股比例不低于公司股本总额的25%;公司股本总额超过4亿元的,公众股东持股比例不低于公司股本总额10%;(七)市值及财务指标符合本规则规定的标准;(八)本所规定的其他上市条件。
发行人申请公开发行并上市,市值及财务指标应当至少符合下列标准中的一项:(一)预计市值不低于2亿元,最近两年净利润均不低于1500 万元且加权平均净资产收益率平均不低于8%,或者最近一年净利润不低于2500万元且加权平均净资产收益率不低于8%;(二)预计市值不低于4亿元,最近两年营业收入平均不低于1亿元,且最近一年营业收入增长率不低于30%,最近一年经营活动产生的现金流量净额为正;(三)预计市值不低于8亿元,最近一年营业收入不低于2亿元,最近两年研发投入合计占最近两年营业收入合计比例不低于 8%;(四)预计市值不低于15亿元,最近两年研发投入合计不低于5000万元。
鉴于北交所发行人为在全国股转系统连续挂牌满 12 个月的创新层挂牌公司,创新层挂牌条件为:挂牌公司进入创新层或者申请挂牌公司同时进入创新层,应当符合下列条件之一:1、最近两年净利润均不低于1000万元,最近两年加权平均净资产收益率平均不低于8%,股本总额不少于2000万元;2、最近两年营业收入平均不低于6000万元,且持续增长,年均复合增长率不低于50%,股本总额不少于2000万元;3、最近有成交的60个做市或者集合竞价交易日的平均市值不低于6亿元,股本总额不少于5000万元;采取做市交易方式的,做市商家数不少于6家;或者在挂牌时即采取做市交易方式,完成挂牌同时定向发行股票后,公司股票市值不低于6亿元,股本总额不少于5000万元,做市商家数不少于6家,且做市商做市库存股均通过本次定向发行取得;同时还应当符合下列条件:1、公司挂牌以来完成过定向发行股票(含优先股),且发行融资金额累计不低于1000万元;完成挂牌同时定向发行股票,且融资金额不低于1000万元;2、符合全国股转系统基础层投资者适当性条件的合格投资者人数不少于50人;3、最近一年期末净资产不为负值;4、公司治理健全,制定并披露股东大会、董事会和监事会制度、对外投资管理制度、对外担保管理制度、关联交易管理制度、投资者关系管理制度、利润分配管理制度和承诺管理制度;设立董事会秘书;5、中国证监会和全国股转公司规定的其他条件。