2017年度考核测评汇总表
- 格式:docx
- 大小:22.39 KB
- 文档页数:3
2017学年浦东新区特级教师区级贡献绩效考核结果汇总表类别姓名学校考核结果担任基地主持人的特级教师陈璞川沙中学优秀担任基地主持人的特级教师陆虹东方小学良好担任基地主持人的特级教师王雅琴傅雷小学良好担任基地主持人的特级教师李百艳建平实验中学优秀担任基地主持人的特级教师虞涛建平中学优秀担任基地主持人的特级教师郑朝晖建平中学良好担任基地主持人的特级教师吴文涛建平中学合格担任基地主持人的特级教师广德宏交大附中浦东实验高中良好担任基地主持人的特级教师张韶龙南汇中学优秀担任基地主持人的特级教师兰保民浦东教育发展研究院优秀担任基地主持人的特级教师章健文浦东教育发展研究院优秀担任基地主持人的特级教师陈珍国浦东教育发展研究院优秀担任基地主持人的特级教师张新浦东教育发展研究院优秀担任基地主持人的特级教师谢忠新浦东教育发展研究院优秀担任基地主持人的特级教师朱一军浦东教育发展研究院优秀担任基地主持人的特级教师瞿剑宛浦东教育发展研究院优秀担任基地主持人的特级教师张广录浦东教育发展研究院良好担任基地主持人的特级教师车建琴 浦东教育发展研究院良好担任基地主持人的特级教师黄敏君浦东教育发展研究院良好担任基地主持人的特级教师沈华浦东外国语学校优秀担任基地主持人的特级教师杨正家三林中学北校良好担任基地主持人的特级教师王海平洋泾中学优秀不担任基地主持人的特级教师王珏川沙中学优秀二等不担任基地主持人的特级教师朱静华东师范大学附属东昌中学优秀一等不担任基地主持人的特级教师唐增富华东师范大学附属东昌中学优秀一等不担任基地主持人的特级教师沈正东建平中学优秀一等不担任基地主持人的特级教师张强建平中学优秀一等不担任基地主持人的特级教师金松建平中学优秀二等不担任基地主持人的特级教师卜文雄建平中学优秀二等不担任基地主持人的特级教师区桦建平中学优秀二等不担任基地主持人的特级教师张玉林进才中学优秀一等不担任基地主持人的特级教师蒋金珍进才中学优秀二等不担任基地主持人的特级教师王绪岩进才中学优秀二等不担任基地主持人的特级教师刘玉华南汇二中优秀二等不担任基地主持人的特级教师周宁医浦东教育发展研究院优秀一等不担任基地主持人的特级教师陆志英浦东教育发展研究院合格不担任基地主持人的特级教师任玉芬上海市浦东外事服务学校优秀二等不担任基地主持人的特级教师彭学军洋泾中学优秀一等不担任基地主持人的特级教师关伟洋泾中学优秀一等不担任基地主持人的特级教师董鹏洋泾中学优秀一等类别姓名学校考核结果/课时数担任基地主持人的学科带头人谢忠平浦东教育发展研究院优秀担任基地主持人的学科带头人姚瑜洁浦东教育发展研究院优秀担任基地主持人的学科带头人黄建军浦东教育发展研究院良好担任基地主持人的学科带头人刘瑞浦东教育发展研究院良好担任基地主持人的学科带头人沈冬梅浦东教育发展研究院良好担任基地主持人的学科带头人瞿美芳南汇中学合格不担任基地主持人的学科带头人潘丽君北蔡幼儿园165不担任基地主持人的学科带头人唐敏北蔡镇中心小学110不担任基地主持人的学科带头人曹忠北蔡镇中心小学20不担任基地主持人的学科带头人葛筱宁北蔡中学25不担任基地主持人的学科带头人沈婷冰厂田滴水湖幼儿园205不担任基地主持人的学科带头人蒋嬿壘冰厂田前滩幼儿园110不担任基地主持人的学科带头人沈祎冰冰厂田幼儿园20不担任基地主持人的学科带头人王劲青冰厂田幼儿园20不担任基地主持人的学科带头人金春花潮和幼儿园20不担任基地主持人的学科带头人费莉莉晨阳幼儿园20不担任基地主持人的学科带头人李青大团高级中学125不担任基地主持人的学科带头人赵艳雯第二中心小学25不担任基地主持人的学科带头人王惠莉第六师范附属小学20不担任基地主持人的学科带头人张娟东昌中学东校115不担任基地主持人的学科带头人唐月丽东昌中学东校30不担任基地主持人的学科带头人周雯东昌中学南校25不担任基地主持人的学科带头人周密东方江韵幼儿园20不担任基地主持人的学科带头人周敏莉东方锦绣幼儿园80不担任基地主持人的学科带头人佘瑛东方小学35不担任基地主持人的学科带头人张文钧东方幼儿园25不担任基地主持人的学科带头人申晨东方幼儿园20不担任基地主持人的学科带头人孙晓岚东方幼儿园20不担任基地主持人的学科带头人张丽东沟幼儿园125不担任基地主持人的学科带头人徐慧东蕾幼儿园35不担任基地主持人的学科带头人侯赬东南幼儿园20不担任基地主持人的学科带头人梁莉福山花园外国语小学95不担任基地主持人的学科带头人钱宏毅福山唐城外国语小学80不担任基地主持人的学科带头人秦映傅雷幼儿园100不担任基地主持人的学科带头人刘忠霞高桥-东陆学校80不担任基地主持人的学科带头人万晓春高桥镇小学90不担任基地主持人的学科带头人任忠高桥中学65不担任基地主持人的学科带头人凌春戎高桥中学45不担任基地主持人的学科带头人黄志庆高行中学55不担任基地主持人的学科带头人陆耀青高行中学45不担任基地主持人的学科带头人徐珏青龚路中心小学40不担任基地主持人的学科带头人丁建敏龚路中心小学35不担任基地主持人的学科带头人周伟顾路中学45不担任基地主持人的学科带头人杨冬华顾路中学25不担任基地主持人的学科带头人倪国清光明学校80不担任基地主持人的学科带头人晏秋雁海事大学附属职业学校100不担任基地主持人的学科带头人曹冬梅海事大学附属职业学校25不担任基地主持人的学科带头人黄裕程海事大学附属职业学校202017学年浦东新区学科带头人区级贡献绩效考核结果/课时数汇总表不担任基地主持人的学科带头人钱惠娟海桐小学50不担任基地主持人的学科带头人范春梅航空服务学校20不担任基地主持人的学科带头人施海华航头学校50不担任基地主持人的学科带头人王振贤洪山中学35不担任基地主持人的学科带头人施晓红洪山中学35不担任基地主持人的学科带头人刘贤沪新中学35不担任基地主持人的学科带头人孙丽杰华东师范大学附属东昌中学130不担任基地主持人的学科带头人杨文强华东师范大学附属东昌中学115不担任基地主持人的学科带头人傅亚维华东师范大学附属东昌中学80不担任基地主持人的学科带头人汤慧华林小学35不担任基地主持人的学科带头人尹永刚华林中学55不担任基地主持人的学科带头人蔡亚忠惠南小学25不担任基地主持人的学科带头人张飞飞建平实验小学35不担任基地主持人的学科带头人倪晓军建平实验中学85不担任基地主持人的学科带头人张燕军建平实验中学30不担任基地主持人的学科带头人王佩芳建平实验中学20不担任基地主持人的学科带头人庄越建平世纪中学20不担任基地主持人的学科带头人张晓冬建平中学25不担任基地主持人的学科带头人杨术林建平中学20不担任基地主持人的学科带头人董永刚建平中学南校45不担任基地主持人的学科带头人李莉交大附中浦东实验高中115不担任基地主持人的学科带头人尹瑶芳教育学院附属学校105不担任基地主持人的学科带头人陈敏金爵幼儿园110不担任基地主持人的学科带头人张秋华金陆小学115不担任基地主持人的学科带头人曹莉萍金囡幼儿园20不担任基地主持人的学科带头人邢春金杨中学35不担任基地主持人的学科带头人金晔金豫幼儿园20不担任基地主持人的学科带头人汪培锦绣幼儿园105不担任基地主持人的学科带头人华萍进才实验小学80不担任基地主持人的学科带头人林燕进才实验小学45不担任基地主持人的学科带头人徐萌进才实验中学45不担任基地主持人的学科带头人吕飞进才中学北校75不担任基地主持人的学科带头人施礼进才中学北校20不担任基地主持人的学科带头人徐丽珍巨野幼儿园25不担任基地主持人的学科带头人周蓉聚航幼儿园20不担任基地主持人的学科带头人徐丽萍康城学校55不担任基地主持人的学科带头人李海康城学校45不担任基地主持人的学科带头人奚爱玲康城学校35不担任基地主持人的学科带头人王蓉萍康桥第二幼儿园25不担任基地主持人的学科带头人卢洁康桥实验小学45不担任基地主持人的学科带头人朱卫萍澧溪小学55不担任基地主持人的学科带头人王美君澧溪小学40不担任基地主持人的学科带头人张颖颖澧溪幼儿园30不担任基地主持人的学科带头人傅燕澧溪幼儿园20不担任基地主持人的学科带头人郑秀红澧溪中学60不担任基地主持人的学科带头人施建忠澧溪中学50不担任基地主持人的学科带头人王秀华澧溪中学25不担任基地主持人的学科带头人谢学德历城中学70不担任基地主持人的学科带头人凌玉芳凌兆小学95不担任基地主持人的学科带头人董凤芳六团幼儿园20不担任基地主持人的学科带头人宋萍六一幼儿园70不担任基地主持人的学科带头人杨雅文六一幼儿园25不担任基地主持人的学科带头人沈悦六一幼儿园25不担任基地主持人的学科带头人刘颖陆行中学100不担任基地主持人的学科带头人胡铮陆行中学北校30不担任基地主持人的学科带头人刘明诚陆行中学南校75不担任基地主持人的学科带头人顾佩琴绿川学校50不担任基地主持人的学科带头人杨静霞绿川幼儿园105不担任基地主持人的学科带头人蔡春梅罗山幼儿园25不担任基地主持人的学科带头人毛燕菁梅园小学150不担任基地主持人的学科带头人马宇萍明珠森兰小学30不担任基地主持人的学科带头人陆彩华明珠小学70不担任基地主持人的学科带头人徐钧华明珠小学30不担任基地主持人的学科带头人钱萌明珠小学25不担任基地主持人的学科带头人陈毓华明珠小学20不担任基地主持人的学科带头人陈美琴明珠小学20不担任基地主持人的学科带头人陶志军南汇二中125不担任基地主持人的学科带头人周春燕南汇二中25不担任基地主持人的学科带头人许国华南汇实验学校35不担任基地主持人的学科带头人徐正忠南汇实验学校30不担任基地主持人的学科带头人张明军南汇一中65不担任基地主持人的学科带头人尹根龙南汇一中30不担任基地主持人的学科带头人傅宏伟南汇中学55不担任基地主持人的学科带头人周惠英南汇中学45不担任基地主持人的学科带头人周飚南码头小学180不担任基地主持人的学科带头人杨昀南码头小学35不担任基地主持人的学科带头人翟伟荣南门幼儿园90不担任基地主持人的学科带头人郭钰婷南门幼儿园20不担任基地主持人的学科带头人褚红宇南门幼儿园20不担任基地主持人的学科带头人李洁南门幼儿园20不担任基地主持人的学科带头人陆益蒲公英幼儿园20不担任基地主持人的学科带头人胡少舜浦东教育发展研究院205不担任基地主持人的学科带头人聂剑平浦东教育发展研究院185不担任基地主持人的学科带头人沈惠华浦东教育发展研究院180不担任基地主持人的学科带头人胡向武浦东教育发展研究院180不担任基地主持人的学科带头人金社平浦东教育发展研究院145不担任基地主持人的学科带头人吴耀忠浦东教育发展研究院140不担任基地主持人的学科带头人沈学文浦东教育发展研究院140不担任基地主持人的学科带头人童燕丽浦东教育发展研究院140不担任基地主持人的学科带头人陈久华浦东教育发展研究院135不担任基地主持人的学科带头人周文彪浦东教育发展研究院130不担任基地主持人的学科带头人陆君珍浦东教育发展研究院120不担任基地主持人的学科带头人王伟杰浦东教育发展研究院115不担任基地主持人的学科带头人张曦浦东教育发展研究院110不担任基地主持人的学科带头人吴广伦浦东教育发展研究院110不担任基地主持人的学科带头人郭松梅浦东教育发展研究院105不担任基地主持人的学科带头人朱仲敏浦东教育发展研究院105不担任基地主持人的学科带头人王瑛浦东教育发展研究院100不担任基地主持人的学科带头人纪波浦东教育发展研究院100不担任基地主持人的学科带头人张卫萍浦东教育发展研究院100不担任基地主持人的学科带头人周玉枝浦东教育发展研究院95不担任基地主持人的学科带头人陆耀芳浦东教育发展研究院90不担任基地主持人的学科带头人王爱莉浦东教育发展研究院85不担任基地主持人的学科带头人丁明娟浦东教育发展研究院85不担任基地主持人的学科带头人吴建新浦东教育发展研究院85不担任基地主持人的学科带头人刘颖浦东教育发展研究院80不担任基地主持人的学科带头人盛桂兴浦东教育发展研究院80不担任基地主持人的学科带头人周东红浦东教育发展研究院80不担任基地主持人的学科带头人欧阳书伟浦东教育发展研究院80不担任基地主持人的学科带头人夏智浦东教育发展研究院75不担任基地主持人的学科带头人王顺民浦东教育发展研究院75不担任基地主持人的学科带头人徐颖浦东教育发展研究院75不担任基地主持人的学科带头人张展红浦东教育发展研究院75不担任基地主持人的学科带头人叶建军浦东教育发展研究院70不担任基地主持人的学科带头人秦红斌浦东教育发展研究院70不担任基地主持人的学科带头人李彦荣浦东教育发展研究院70不担任基地主持人的学科带头人姚霞浦东教育发展研究院65不担任基地主持人的学科带头人谢琳浦东教育发展研究院60不担任基地主持人的学科带头人张伟平浦东教育发展研究院55不担任基地主持人的学科带头人胡根林浦东教育发展研究院45不担任基地主持人的学科带头人王利霞浦东教育发展研究院45不担任基地主持人的学科带头人朱伟浦东教育发展研究院45不担任基地主持人的学科带头人杨颖浦东教育发展研究院40不担任基地主持人的学科带头人俞大海浦东教育发展研究院40不担任基地主持人的学科带头人张肖芹浦东教育发展研究院40不担任基地主持人的学科带头人汤军琳浦东教育发展研究院35不担任基地主持人的学科带头人吴俊琳浦东教育发展研究院30不担任基地主持人的学科带头人陆爱桢浦东教育发展研究院25不担任基地主持人的学科带头人沈建忠浦东教育发展研究院20不担任基地主持人的学科带头人严红浦东教育发展研究院20不担任基地主持人的学科带头人董俊浦东外国语学校80不担任基地主持人的学科带头人谢莉莎浦东外国语学校45不担任基地主持人的学科带头人高云霞浦东外国语学校40不担任基地主持人的学科带头人何红兵浦东外国语学校35不担任基地主持人的学科带头人孙雯浦东外国语学校20不担任基地主持人的学科带头人项冰浦泾中学120不担任基地主持人的学科带头人王红裕浦南幼儿园35不担任基地主持人的学科带头人何青浦三路小学20不担任基地主持人的学科带头人邱丽萍七色花幼儿园55不担任基地主持人的学科带头人刘弘群星职校140不担任基地主持人的学科带头人沈平三墩学校80不担任基地主持人的学科带头人张颖三林镇幼儿园20不担任基地主持人的学科带头人姚惠娟三林镇中心小学25不担任基地主持人的学科带头人张惠英三林中学北校40不担任基地主持人的学科带头人吕彩玲上海科技大学附属中学145不担任基地主持人的学科带头人康逸红上海市实验学校东校85不担任基地主持人的学科带头人白云云上海市实验学校东校45不担任基地主持人的学科带头人严寅上炼三村幼儿园100不担任基地主持人的学科带头人方琦上南二村小学60不担任基地主持人的学科带头人吴丽凤上南中学北校115不担任基地主持人的学科带头人董蔚上南中学南校45不担任基地主持人的学科带头人张芸语尚博实验小学65不担任基地主持人的学科带头人潘亮宇书院小学45不担任基地主持人的学科带头人张爱军书院中学50不担任基地主持人的学科带头人潘慧芳坦直幼儿园35不担任基地主持人的学科带头人茅琴美天虹幼儿园20不担任基地主持人的学科带头人邱丽霞瓦屑幼儿园105不担任基地主持人的学科带头人陆玮外高桥保税区实验小学85不担任基地主持人的学科带头人胡春华万科实验小学50不担任基地主持人的学科带头人王坚万科实验小学20不担任基地主持人的学科带头人张剑敏五三中学50不担任基地主持人的学科带头人邹喻梅香山小学20不担任基地主持人的学科带头人董磊小螺号幼儿园100不担任基地主持人的学科带头人王丽小螺号幼儿园20不担任基地主持人的学科带头人龚彦新城小学65不担任基地主持人的学科带头人曹美华新陆职业技术学校25不担任基地主持人的学科带头人沈华莉新陆中学85不担任基地主持人的学科带头人翟正荣新苗幼儿园30不担任基地主持人的学科带头人邱慧新世界实验小学20不担任基地主持人的学科带头人常永和杨思高级中学85不担任基地主持人的学科带头人江振岚洋泾东校75不担任基地主持人的学科带头人王瑛洋泾东校25不担任基地主持人的学科带头人张宏洋泾-菊园实验学校40不担任基地主持人的学科带头人屠彦林洋泾-菊园实验学校35不担任基地主持人的学科带头人丁炯洋泾实验小学175不担任基地主持人的学科带头人徐琳洋泾中学110不担任基地主持人的学科带头人沈文艳洋泾中学30不担任基地主持人的学科带头人史克洋泾中学南校45不担任基地主持人的学科带头人王军华逸夫小学100不担任基地主持人的学科带头人吴铭逸夫小学85不担任基地主持人的学科带头人柴建荣育民中学90不担任基地主持人的学科带头人史炯华育人中学100不担任基地主持人的学科带头人桂耀樑育童小学100不担任基地主持人的学科带头人张悦育童小学35不担任基地主持人的学科带头人郁秀敏园西小学160不担任基地主持人的学科带头人张瑜园西小学30不担任基地主持人的学科带头人华雪莲园西小学25不担任基地主持人的学科带头人蔡毅萍园西幼儿园20不担任基地主持人的学科带头人朱幸嫣云台幼儿园115不担任基地主持人的学科带头人陈冰美云台幼儿园20不担任基地主持人的学科带头人楼坚张江高科实验小学135不担任基地主持人的学科带头人谢建樑张江实验中学25不担任基地主持人的学科带头人冯国群振华外经职业技术学校100不担任基地主持人的学科带头人黄达明振华外经职业技术学校40不担任基地主持人的学科带头人徐爱琴振华外经职业技术学校40不担任基地主持人的学科带头人万燕庆致远中学65不担任基地主持人的学科带头人康燕周浦第二小学45不担任基地主持人的学科带头人王微周浦第二小学40不担任基地主持人的学科带头人唐韶红周浦幼儿园25不担任基地主持人的学科带头人傅小英周浦育才学校40不担任基地主持人的学科带头人张怀玉周浦育才学校20不担任基地主持人的学科带头人赵善华周浦中学30不担任基地主持人的学科带头人袁润竹园小学60不担任基地主持人的学科带头人戴传伟祝桥高级中学1602017学年浦东新区骨干教师区级贡献绩效考核课时数汇总表类别姓名学校课时数骨干教师沈旭露白玉兰小学5骨干教师孟宪全白玉兰小学5骨干教师陈志刚白玉兰小学5骨干教师许锡芬百灵鸟幼儿园10骨干教师张静百灵鸟幼儿园5骨干教师范燕敏百熙幼儿园20骨干教师廖佳北蔡高级中学15骨干教师刘季青北蔡高级中学15骨干教师倪菊北蔡幼儿园5骨干教师潘翠林北蔡幼儿园5骨干教师徐敏红北蔡幼儿园5骨干教师沈睿贇北蔡镇中心小学5骨干教师赵薇莉北蔡镇中心小学5骨干教师黄益民北蔡镇中心小学5骨干教师许利华北蔡镇中心小学5骨干教师罗丽萍北蔡镇中心小学5骨干教师李祎祎北蔡中学100骨干教师奚文华北蔡中学20骨干教师杨旭华北蔡中学5骨干教师何桂黎北蔡中学5骨干教师赵方红北蔡中学5骨干教师苏靓冰厂田幼儿园10骨干教师蔡春燕冰厂田幼儿园5骨干教师张彪蔡路逸夫小学5骨干教师杨哲明蔡路中学40骨干教师毛赛英蔡路中学5骨干教师顾蔚曹路打一小学30骨干教师戚群曹路打一小学5骨干教师陆天星昌里幼儿园10骨干教师贾悦静常青幼儿园10骨干教师黄晓红潮和幼儿园5骨干教师马卫平晨阳小学5骨干教师王华川沙中学45骨干教师吴岚川沙中学20骨干教师徐军川沙中学5骨干教师张艳川沙中学5骨干教师凌军川沙中学5骨干教师陆春芬川沙中学华夏西校10骨干教师张美君川沙中学华夏西校5骨干教师张颖川沙中学华夏西校5骨干教师陆勇川沙中学南校15骨干教师王珍川沙中学南校10骨干教师顾敏劼川沙中学南校5骨干教师陈爱娟春之声幼儿园15骨干教师张兆英大团高级中学5骨干教师闵英大团幼儿园5骨干教师沈春燕德州二村小学5骨干教师卓静德州一村小学85。
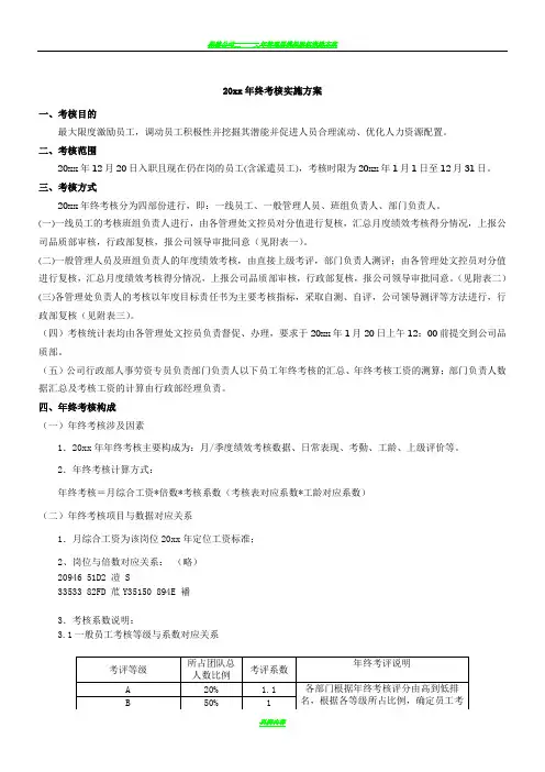
20xx年终考核实施方案一、考核目的最大限度激励员工,调动员工积极性并挖掘其潜能并促进人员合理流动、优化人力资源配置。
二、考核范围20xx年12月20日入职且现在仍在岗的员工(含派遣员工),考核时限为20xx年1月1日至12月31日。
三、考核方式20xx年终考核分为四部份进行,即:一线员工、一般管理人员、班组负责人、部门负责人。
(一)一线员工的考核班组负责人进行,由各管理处文控员对分值进行复核,汇总月度绩效考核得分情况,上报公司品质部审核,行政部复核,报公司领导审批同意(见附表一)。
(二)一般管理人员及班组负责人的年度绩效考核,由直接上级考评,部门负责人测评;由各管理处文控员对分值进行复核,汇总月度绩效考核得分情况,上报公司品质部审核,行政部复核,报公司领导审批同意。
(见附表二)(三)各管理处负责人的考核以年度目标责任书为主要考核指标,采取自测、自评,公司领导测评等方法进行,行政部复核(见附表三)。
(四)考核统计表均由各管理处文控员负责督促、办理,要求于20xx年1月20日上午12:00前提交到公司品质部。
(五)公司行政部人事劳资专员负责部门负责人以下员工年终考核的汇总、年终考核工资的测算;部门负责人数据汇总及考核工资的计算由行政部经理负责。
四、年终考核构成(一)年终考核涉及因素1.20xx年年终考核主要构成为:月/季度绩效考核数据、日常表现、考勤、工龄、上级评价等。
2.年终考核计算方式:年终考核=月综合工资*倍数*考核系数(考核表对应系数*工龄对应系数)(二)年终考核项目与数据对应关系1.月综合工资为该岗位20xx年定位工资标准;2、岗位与倍数对应关系:(略)20946 51D2 凒 S33533 82FD 苽Y35150 894E 襎3.考核系数说明:3.1一般员工考核等级与系数对应关系3.2 班组长以上管理人员考评考评系数计算实际考评系数=实际年终考评得分/1003.3在每个月15日前入职的,对应系数为本月的系数;每月15日后入职的,对应系数为后一月系数。
金融部2017年绩效考核指标分管领导:签发:第1页,共16页。
人力资源部2017年考核指标第2页,共16页。
采购部2017年考核指标分管领导:王凤月签发:第3页,共16页。
财务部2017年考核指标分管领导:签发:第4页,共16页。
电商公司2017年考核指标分管领导:韩文兵签发:第5页,共16页。
驿站配送公司2017年考核指标负责人:申远峰文件编号:FH2017A06分管领导:车金伦签发:第6页,共16页。
驿站配送公司2017年考核指标负责人:赵威文件编号:FH2017A06分管领导:车金伦签发:第7页,共16页。
项目物流部2017年考核指标负责人:陈罡文件编号:FH2017A06分管领导:车金伦签发:第8页,共16页。
招商部2017年考核指标负责人:燕磊文件编号:FH2017A06分管领导:车金伦签发:第9页,共16页。
办公室2017年考核指标分管领导:韩文兵签发:第10页,共16页。
工程部2017年考核指标第11页,共16页。
分管领导:王凤月签发:商代部2017年考核指标分管领导:车金轮签发:第12页,共16页。
IT部2017年考核指标分管领导:韩文兵签发:第13页,共16页。
物业部2017年绩效考核指标负责人:刘荣全文件编号:FH2017A12分管领导:翟连义签发:第14页,共16页。
驿站配送公司2017年考核指标负责人:赵威文件编号:FH2017A06分管领导:车金伦签发:第15页,共16页。
浙江摩尔舒卫生设备有限公司部门员工绩效考核汇总表2017年月车间主管绩效考核汇总表MSWY-JL-G14-01) /0 (修订工作劳动安全主动临时质量工作考核材料生产返修责任6 S 姓名部门目标态度评分现场交期纪律任务合格事故最终得分耗损事故奖励投诉性评分人120100201008010705010030050自我评定上级评定自我评定上级评定自我评定上级评定自我评定上级评定自我评定上级评定自我评定上级评定自我评定上级评定自我评定上级评定考核说明:/ 员工岗位的绩效考核评分标准为依据逐项评分、汇总而成。
1、本考核表依据部门管理2、岗位自我评分仅作为参考值,总经理分值权重为。
100%3、考核说明栏可应用具体事例来支持评价,70 分以下必须有事例说明;考核奖励需说明具体奖励事项支持此项奖励标准。
说明应简单扼要,如此表写不下,可另附文字说明。
员工月度绩效考核汇总表浙江摩尔舒卫生设备有限公司浙江摩尔舒卫生设备有限公司部门员工绩效考核汇总表2017年月办公室人员绩效考核汇总表MSWY-JL-G14-02) /0 (修订劳动工作企业档案环境临时招聘制度考核考勤安全考核部门姓名评分人任务评分管理纪律统计推行文化奖励态度管理最终得分卫生完成贯彻201001502010020010010200100自我评定上级评定自我评定上级评定自我评定上级评定自我评定上级评定自我评定上级评定自我评定上级评定自我评定上级评定自我评定上级评定考核说明:/ 员工岗位的绩效考核评分标准为依据逐项评分、汇总而成。
1、本考核表依据部门管理2、岗位自我评分仅作为参考值,总经理分值权重为。
100%3、考核说明栏可应用具体事例来支持评价,70 分以下必须有事例说明;考核奖励需说明具体奖励事项支持此项奖励标准。
说明应简单扼要,如此表写不下,可另附文字说明。
浙江摩尔舒卫生设备有限公司员工月度绩效考核汇总表浙江摩尔舒卫生设备有限公司部门员工绩效考核汇总表2017年月市场部人员绩效考核汇总表MSWY-JL-G14-01 /0 )(修订考核工作资料跟单订单临时订单客户劳动信息部门姓名任务评分及时最终得分准确满意下达态度保管奖励反馈纪律评分人20170100105010050100400自我评定上级评定自我评定上级评定自我评定上级评定自我评定上级评定自我评定上级评定自我评定上级评定自我评定上级评定自我评定上级评定考核说明:/ 员工岗位的绩效考核评分标准为依据逐项评分、汇总而成。