妇产科腹部四步触诊法流程标准
- 格式:doc
- 大小:43.00 KB
- 文档页数:2
四步触诊法产科四步触诊法可检查子宫大小、胎产式、胎先露、胎方位及胎先露是否衔接。
在做前三步时检查者面向孕妇,第四步是面向孕妇足端。
第一步:检查者两手置于宫底部,手测宫底高度,根据其高度估胎儿大小与妊娠周期是否相符。
后以两手指腹相对交替轻推,若宫底部的胎儿部分胎头则感觉硬而圆且有浮球感,若为胎臀则柔软且形态不规则。
第二步:检查者双手掌置于腹部左右两侧,轻轻深按进行检查。
触到平坦饱满部分为胎背,并确定胎背向前、向侧方或向后。
触到可变形的高低不平部分为胎儿肢体,有时可感到胎儿肢体在活动。
第三步:检查者右手拇指与其他4指分开,置于耻骨联合上方握住胎先露部,进一步查清是胎头还是胎臀,左右推动以确定是否衔接。
若可推动则未衔接。
第四步:检查者左右手分别置于胎先露部的两侧,沿骨盆入口向下深按,进一步核实胎先露部的诊断是否正确,并确定胎先露部入盆程度。
先露部为胎头时,一手可顺利进入骨盆入口,另手则被胎头隆起部阻挡,该隆起部称胎头隆突。
枕先露时,胎头隆突为额骨,与胎儿肢体同侧;面先露时,胎头隆突为枕骨,与胎背同侧。
[1]正确处理三个产程一、第一产程的处理初产妇约需11-12小时,从临产到宫口扩张3cm为潜伏期,扩张3cm到开全为活跃期。
(一)待产1、凡正式临产者,应了解孕期、发动与破水情况并做全身及产科检查。
重点交接:血压、胎位、胎心、宫口及异常情况。
2、活动及休息一般鼓励产妇下地活动及进易消化的食物。
对胎膜早破、心脏病、妊高征者应卧床休息。
3、做好精神鼓励与安慰。
消除紧张恐惧、鼓励饮食、协助排尿。
(二)加强产程观察、填写观察记录(每次每项检查都要记录):l、首先要了解临产确切时间临产的标准:有规律性的宫缩(10分钟内有3次),每次30"-40"/3',有宫颈展平、进行性宫口扩张,先露下降。
2、每4小时测TP、R 1次,血压定期观察。
3、注意破膜情况(无论是自然或人工)。
(l )破膜时间;(2)破膜后有无胎心变化及脐带脱垂(3)破膜后的羊水量及性质。
腹部检查腹部检查:孕妇排尿后仰卧在检查床上,头部稍垫高,露出腹部,双腿略屈曲稍分开,使腹肌放松。
检查者站在孕妇右侧进行检查。
1)视诊:注意腹形及大小。
腹部过大、宫底过高应想到双胎妊娠、巨大胎儿、羊水过多的可能;腹部过小、宫底过低应想到胎儿生长受限(FGR)、孕周推算错误等;腹部两侧向外膨出、宫底位置较低应想到肩先露;尖腹(多见于初产妇)或悬垂腹(多见于经产妇),应想到可能伴有骨盆狭窄。
2)触诊:用手测宫底高度,用软尺测子宫长度及腹围值。
四步触诊法。
目的:1.检查胎产式、胎先露、胎方位。
2.检查胎先露是否衔接。
3.估计胎儿的大小。
操作:1.检查者洗手、剪短指甲,温暖双手。
在做前3步手法时,检查者面向孕妇,在做第4步手法时,检查者则应面向孕妇足端。
第一步手法:检查者两手置于宫底部,测得宫底高度,估计胎儿大小与妊娠周数是否相符。
然后以两手指腹相对交替轻推,判断在宫底部的胎儿部分,若为胎头则硬而圆且有浮球感,若为胎臀则软而宽且形状略不规则。
第二步手法;检查者两手分别置于腹部左右侧,一手固定,另手轻轻深按检查,两手交替,触到平坦饱满部分为胎背、并确定胎背向前、向侧方或向后。
触到可变形的高低不平部分为胎儿肢体,有时感到胎儿肢体在活动。
第三步手法:检查者右手拇指与其余4指分开,置于耻骨联合上方握住胎先露部,进一步查清是胎头或胎臀,左右推动以确定是否衔接。
若胎先露部仍可以左右移动,表示尚未衔接入盆。
若巳衔接,则胎先露部不能被推动。
作第4步手法时,检查者则应面向孕妇足端。
第四步手法:检查者左右手分别置于胎先露部的两侧,沿骨盆入口向下深按,进一步核对胎先露部的诊断是否正确,并确定胎先露部入盆的程度。
先露为胎头时,一手能顺利进入骨盆入口,另手则被胎头隆起部阻挡,该隆起部称胎头隆突。
枕先露时,胎头隆突为额骨,与胎儿肢体同侧;面先露时,胎头隆突为枕骨,与胎背同侧。
3)听诊:胎心在靠近胎背上方的孕妇腹壁上听得最清楚。
枕先露时.胎心在脐右(左)下方;臀先露时,胎心在脐右(左)上方;肩先露时。
产科四步触诊法操作流程产科四步触诊法是产科医生进行孕妇产前检查时常用的一种方法,它通过四个步骤来检查胎儿的位置、大小、胎位以及胎头下降程度等重要指标。
下面我们就来详细了解一下这一操作流程。
第一步:腹部触诊腹部触诊是最常用的孕妇产前检查方法之一。
产科医生通过手掌在孕妇腹部进行轻柔的按压来判断胎儿的位置、大小和胎位。
具体操作方法是,首先让孕妇平躺在床上,然后医生用手掌按压孕妇的腹部,同时观察孕妇的表情和胎儿的动静,以判断胎儿的位置是否正常。
第二步:骨盆测量骨盆测量是通过测量孕妇的骨盆大小来评估胎儿是否能够顺利通过产道的一种方法。
具体操作方法是,将医用卷尺放置在骨盆的最宽处,测量其距离,然后根据孕妇的身高、体重等因素,计算出孕妇的骨盆大小是否适合分娩。
第三步:阴道触诊阴道触诊是通过手指触摸孕妇阴道来判断胎儿的位置和胎头下降程度的一种方法。
具体操作方法是,医生戴上手套,然后用手指轻柔地触摸孕妇的阴道口,通过感觉胎儿的头部位置和下降程度,来确定分娩的时机和方式。
第四步:直肠触诊直肠触诊是通过手指触摸孕妇直肠来判断胎儿的位置和胎头下降程度的一种方法。
具体操作方法是,医生戴上手套,然后将涂有润滑剂的手指插入孕妇的直肠,通过感觉胎儿的头部位置和下降程度,来进一步确定分娩的时机和方式。
总结:产科四步触诊法是一种非常常用的产前检查方法,它可以帮助医生判断胎儿的位置、大小、胎位以及胎头下降程度等重要指标,从而更好地指导分娩的时机和方式。
在具体操作时,医生需要严格遵守操作规程,确保检查的准确性和安全性。
同时,孕妇也需要积极配合医生的操作,保持放松和舒适的状态,以便让医生更好地完成检查。
产科四步触诊法具体步骤产科四步触诊法是妇产科医生在妊娠期间进行检查的一种常用方法。
它通过触诊腹部来评估胎儿的位置、大小、活动和胎盘的位置。
这种方法是一种安全、无创且可靠的方式来评估孕妇和胎儿的健康状况。
产科四步触诊法包括以下具体步骤:第一步:测量宫高在妊娠期间,孕妇的宫底高度可以反映胎儿的发育情况。
医生会在孕妇躺下时,用手指从骨盆上缘开始,轻轻触摸腹部,感受到宫底的高度,并标记。
根据宫底高度的测量结果,医生可以判断胎儿的大小和发育是否正常。
第二步:确定儿头位置这一步用于评估胎儿在宫腔中的位置。
医生会用一只手放在孕妇的下腹部,另一只手则轻轻按在胎儿的头部上。
通过感受胎儿头部的位置和下降情况,医生可以确定胎儿是否处于正确的位置,例如头先露、臀先露或横位。
第三步:触诊儿体位置在这一步中,医生会用双手触摸并轻轻按压孕妇的两侧腹部,以评估胎儿的体位和活动情况。
医生可以感觉到胎儿的背部、四肢和臀部,从而确定胎儿的体位是否正常,活动是否充分。
第四步:确定胎盘位置胎盘的位置对胎儿的健康至关重要。
医生会通过触诊孕妇的腹部来确定胎盘的位置。
正常情况下,胎盘应该位于子宫的上部,并远离宫颈口。
通过触摸和感受到胎盘的位置,医生可以判断胎盘是否悬挂、椭圆或其他异常情况,以及评估胎盘是否会对分娩过程产生不正常的影响。
产科四步触诊法是一项简单但非常重要的产前检查技术,在妊娠期间为医生提供了许多有关孕妇和胎儿健康的信息。
通过触诊腹部,医生可以对孕妇的健康状况进行评估,并识别出任何潜在的问题或并发症。
此外,产科四步触诊法还可以帮助医生制定适当的产前护理计划,并在必要时采取进一步的检查或治疗措施。
就我对产科四步触诊法的理解和观点来说,它是一种非常重要和有用的方法,可用于评估孕妇和胎儿的健康状况。
通过触诊腹部,医生可以获取许多关于宫高、胎儿头部位置、胎儿体位和胎盘位置的信息,这对于监测妊娠进展和及时发现任何并发症至关重要。
产科四步触诊法非常安全、无创且可靠,对于准确评估和检查孕妇和胎儿的健康状况非常有帮助。
四步触诊操作规程
一、目的
规范科室医生操作
二、适用范围
妇产科医生
三、内容
用以检査子宫大小、胎产式、胎先露、胎方位及胎先露是否衔接。
【操作方法及程序】
1. 孕妇排尿后仰卧于检査台上,暴露出腹部,双腿略屈曲分开以使腹肌放松。
2. 检査者站于孕妇右侧,进行前3步手法时,检査者面向孕妇,做第4步时,检查者面向孕妇足端。
3. 触诊方法
第1步手法:检査者两手置于子宫底部,了解子宫外形、宫底高度(与剑突距离),然后以两手指腹相对轻推,判断宫底部的胎儿部分,是胎头(圆而硬,有浮球感)抑或是胎臀(宽且软,形状不规则),若子宫较宽,宫底未触及大的部分,应注意是否为横产式。
第2步手法:检查者将左右手分别置于腹部两侧,以一手固定另一手轻轻按压,两手交替,分辨胎背及胎儿肢体的位置。
胎背平坦且宽,而胺体侧则高低不平且可活动或变形。
第3步手法:检查者将右手拇指与其余4指分开,于耻骨联合上方握住胎先露部,左右推动,进一步检査是头还是臀,确定
是否衔接。
若先露部浮动表示尚未入盆,若已衔接,则先露部较为固定。
第4步手法:检查者面向孕妇足端,左右手分别置于胎先露部的两侧,向骨盆人口方向深入下按,再次确定胎先露部。
四步触诊法Company number:【WTUT-WT88Y-W8BBGB-BWYTT-19998】实验一四步触诊法四步触诊法是产前检查的常用方法,通过四步触诊法可以判定胎产式、胎先露、胎方位、胎先露是否衔接、子宫大小是否与孕周相符,并估计胎儿的大小和羊水量的多少。
【适应症】妊娠 24 周以后。
【操作前准备】检查者关闭门窗,遮挡屏风,手要温暖;孕妇排尿后,仰卧于检查床上,暴露腹部,双腿略屈外展,腹肌放松。
【操作过程】前三步触诊时,检查者位于孕妇右侧并面对孕妇头部,第四步触诊时,检查者则面对孕妇足部,动作要轻柔。
1. 第一步检查者双手置于子宫底部,先确定子宫底高度,估计宫底高度与孕周是否相符,再以双手指腹交替轻推,分辨宫底处是胎体的哪一部分,圆而硬有浮球感的为胎头,宽而软不规则的为胎臂。
2.第二步检查者双手置于子宫两侧,一手固定,另一手深按,两手交替进行。
分辨胎背及胎儿四肢各在母体腹壁的哪一侧,平坦饱满者为胎背,高低不平,有结节者为胎儿肢体。
3. 第三步检查者右手拇指与其余四指分开,置于耻骨联合上方,握住先露部,按第一步特点判断先露是头还是臂;再左右推动先露部,以确定是否入盆,能被推动提示未入盆,反之提示入盆。
4. 第四步两手分别插入先露部两侧,向骨盆入口深按,再一次核对先露部的诊断是否正确,并确定先露部入盆程度。
实验二骨盆测量骨盆是胎儿娩出的必经通道,其大小、形态和各径线的长短直接关系到分娩能否顺利进行。
临床测量骨盆的方法包括骨盆外测量和骨盆内测量。
骨盆外测量可间接反应骨盆的大小和形态,而骨盆内测量可直接反应骨盆的大小、形态,椐此判断头盆是否相称,进而决定胎儿能否经阴道分娩,因此,骨盆测量是产前检查必不可少的项目。
一、骨盆外测量【适应症】首次产前检查的孕妇【操作前准备】检查者关闭门窗,遮挡屏风,准备骨盆测量器,手要温暖;孕妇排尿后,仰卧于检查床上。
【操作过程】1.髂棘间径(interspinal diameter,Is)取伸腿仰卧位,测量两髂前上棘外缘间的距离,正常值23~26cm。
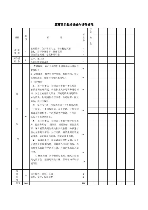
腹部四步触诊法操作评分标准
度,估计胎儿大小是否与月份相符。
判断宫底部的胎儿部分,到底是胎头还是胎臀,如为胎头,则硬而圆有浮球感,如是胎臀,则软而宽,形状不规则。
(2)第二步手法检查者将双手分置腹部两侧,一手固定,一手深按检查,双手交替,仔细分辨胎背及四肢的位置。
平坦饱满者为胎背,可变形、高低不平的部分是胎肢。
(3)第三步手法检查者右手置于耻骨联合上方,拇指与其余4指分开,轻轻深触,握住先露部,进一步查清先露到底是胎头或胎臀,并推动以确定先露是否衔接。
如已衔接,则胎先露部不能被推动,如先露部仍高浮,则表示尚未衔接。
(4)第四步手法检查者面向孕妇足端,双手分别置于先露部的两侧,向骨盆入口方向深按,再次核实先露部的诊断是否正载文档可编辑确,并确定先露部入盆的程度。
妇产科护理技术操作评分标准一、四步触诊(一)评估和观察要点1.评估子宫大小是否与孕周相符,并估计胎儿的大小。
2.评估胎产式、胎先露、胎方位及先露是否衔接。
(二)操作要点1.洗手,核对孕妇并解释。
2.遮挡孕妇,测量前孕妇排空膀胱,仰卧屈膝位于检查床上,头部稍抬高,露出腹部,双腿略屈曲分开,放松腹肌。
3.检查者站在孕妇右侧,在做前3步手法时,检查者面向孕妇,在做第4步手法时,检查者应面向孕妇足部。
第一步:确定宫底胎儿部分。
检查者面向孕妇,双手置于子宫底部,了解子宫外形并摸清子宫底高度,估计胎儿大小与妊娠周数是否相符。
然后以双手指腹相对轻推,判断子宫底部的胎儿部分,如为胎头,则硬而圆且有浮球感,如为胎臀,则软而宽且形状略不规则。
第二步:确定子宫两侧的胎背及胎儿肢体。
检查者两手分别置于孕妇腹部左右两侧,一手固定,另一手轻轻深按检查,两手交替,分辨胎背及胎儿四肢的位置。
平坦饱满者为胎背,确定胎背是向前、侧方或向后;可变形的高低不平部分是胎儿的肢体,有时可以感觉到胎儿肢体活动。
第三步:确定胎儿先露部及衔接情况。
检查者右手置于孕妇耻骨联合上方,拇指与其余四指分开,握住胎先露部,进一步查清是胎头或胎臀,并左右推动以确定是否衔接。
如先露部仍高浮,表示尚未入盆;如已衔接,则胎先露部不能被推动。
第四步:确定胎先露衔接程度。
检查者面向孕妇足端,两手分别置于胎先露部的两侧,向骨盆入口方向向下深压,再次判断先露部的诊断是否正确,并确定胎先露部入盆的程度。
当胎先露难以确定时,可进行肛诊、阴道内诊以协助判断。
5.协助孕妇起床,整理衣裤。
6.洗手,做检查记录。
(三)指导要点1.告知孕妇四步触诊的目的和方法。
2.告知孕妇如有不适及时报告医护人员。
(四)注意事项1.触诊前应视诊孕妇的腹形及大小,腹部有无妊娠纹、手术痕及水肿。
2.触诊过程中,注意腹壁肌紧张度、有无腹直肌分离、羊水量及子宫肌敏感度。
3.每步手法触诊时间不宜过长、避免刺激宫缩及引起仰卧位低血压。
产科四部触诊法操作流程下载温馨提示:该文档是我店铺精心编制而成,希望大家下载以后,能够帮助大家解决实际的问题。
文档下载后可定制随意修改,请根据实际需要进行相应的调整和使用,谢谢!并且,本店铺为大家提供各种各样类型的实用资料,如教育随笔、日记赏析、句子摘抄、古诗大全、经典美文、话题作文、工作总结、词语解析、文案摘录、其他资料等等,如想了解不同资料格式和写法,敬请关注!Download tips: This document is carefully compiled by theeditor. I hope that after you download them,they can help yousolve practical problems. The document can be customized andmodified after downloading,please adjust and use it according toactual needs, thank you!In addition, our shop provides you with various types ofpractical materials,such as educational essays, diaryappreciation,sentence excerpts,ancient poems,classic articles,topic composition,work summary,word parsing,copy excerpts,other materials and so on,want to know different data formats andwriting methods,please pay attention!一、操作前准备1. 孕妇体位:孕妇应仰卧于检查床上,头部稍垫高,双腿略屈曲,使腹肌放松。
实训一四步触诊
四步触诊是产前检查的一项重要内容,通过四步触诊可以判断子宫大小与妊娠周数是否相符、胎产式、胎先露、胎方位以及胎先露是否衔接。
【操作步骤】
1.核对解释核对姓名,核实孕周,解释检查的目的及操作的方法,以取得配合。
2.安置体位孕妇仰卧在检查床上,头部稍垫高,松解裤带,充分暴露腹部,两腿略屈稍分开,使腹壁放松。
3.四步触诊做前三步检查时,检查者面向孕妇头端,第四步时,检查者面向孕妇足端。
(1)第一步:检查者面对孕妇,双手置于子宫底部,了解子宫外形并测得宫底高度,估计胎儿大小与妊娠周数是否相符。
然后以双手指腹相对轻推,判断宫底部的胎儿部分,若为胎头则硬而圆,且有浮球感;若为胎臀则软而宽,且形状略不规则。
(2)第二步:检查者将双手分置腹部两侧,一手固定,另一手轻轻深按检查,两手交替,仔细分辨胎儿背部及四肢的位置。
平坦饱满者为胎背,可变形的高低不平部分为胎儿四肢。
(3)第三步:检查者右手置于耻骨联合上方,拇指与其他四指分开,握住胎儿先露部,进一步查清胎先露是胎头或胎臀,左右轻推先露部检查是否衔接。
若仍浮动,表示尚未入盆;若已衔接,则先露部不能被推动。
(4)第四步:检查者面向孕妇足端,双手置于胎先露的两侧,向骨盆入口方向深按,再次核对先露部的判断是否正确,并确定先露部入盆的程度。
【操作后处理】
1.协助孕妇坐起,整理衣物,下床。
2.整理用物及检查床,洗手,记录检查结果。
3.告知孕妇检查情况,下次产前检查时间和项目,交代孕期注意事项。
实验一四步触诊法四步触诊法是产前检查的常用方法,通过四步触诊法可以判定胎产式、胎先露、胎方位、胎先露是否衔接、子宫大小是否与孕周相符,并估计胎儿的大小和羊水量的多少。
【适应症】妊娠 24 周以后。
【操作前准备】检查者关闭门窗,遮挡屏风,手要温暖;孕妇排尿后,仰卧于检查床上,暴露腹部,双腿略屈外展,腹肌放松。
【操作过程】前三步触诊时,检查者位于孕妇右侧并面对孕妇头部,第四步触诊时,检查者则面对孕妇足部,动作要轻柔。
1. 第一步检查者双手置于子宫底部,先确定子宫底高度,估计宫底高度与孕周是否相符,再以双手指腹交替轻推,分辨宫底处是胎体的哪一部分,圆而硬有浮球感的为胎头,宽而软不规则的为胎臂。
2.第二步检查者双手置于子宫两侧,一手固定,另一手深按,两手交替进行。
分辨胎背及胎儿四肢各在母体腹壁的哪一侧,平坦饱满者为胎背,高低不平,有结节者为胎儿肢体。
3. 第三步检查者右手拇指与其余四指分开,置于耻骨联合上方,握住先露部,按第一步特点判断先露是头还是臂;再左右推动先露部,以确定是否入盆,能被推动提示未入盆,反之提示入盆。
4. 第四步两手分别插入先露部两侧,向骨盆入口深按,再一次核对先露部的诊断是否正确,并确定先露部入盆程度。
实验二骨盆测量骨盆是胎儿娩出的必经通道,其大小、形态和各径线的长短直接关系到分娩能否顺利进行。
临床测量骨盆的方法包括骨盆外测量和骨盆内测量。
骨盆外测量可间接反应骨盆的大小和形态,而骨盆内测量可直接反应骨盆的大小、形态,椐此判断头盆是否相称,进而决定胎儿能否经阴道分娩,因此,骨盆测量是产前检查必不可少的项目。
一、骨盆外测量【适应症】首次产前检查的孕妇【操作前准备】检查者关闭门窗,遮挡屏风,准备骨盆测量器,手要温暖;孕妇排尿后,仰卧于检查床上。
【操作过程】1.髂棘间径(interspinal diameter,Is)取伸腿仰卧位,测量两髂前上棘外缘间的距离,正常值23~26cm。
2.髂脊间径(intercristal diameter,Ic)体位同上,测量两髂脊外缘最宽的距离,正常值为25~28cm。