维修电工中级考试资料
- 格式:doc
- 大小:104.00 KB
- 文档页数:23
维修电工中级题库与答案一、单选题(共75题,每题1分,共75分)1、工程设计中的调速精度指标要求在所有调速特性上都能满足, 故应是调速系统( )特性的静差率。
A、最高调速B、额定转速C、平均转速D、最低转速正确答案:D2、直流双闭环调速系统引人转速( )后,能有效地抑制转速超调。
A、微分正反馈B、微分负反馈C、微分补偿D、滤波电容正确答案:B3、以下FX2n可编程序控制器控制交通灯时,TO循环定时时间为( )soA、23B、20C、550D、55正确答案:D4、三相全控桥式整流电路电感性负载无续流管, 晶闸管电流有效值是输出电流平均值的 ( ) 倍。
A、1.732B、0.577C、1.414D、0.707正确答案:B5、下列关于诚实守信的认识和判断中,正确的选项是( )。
大A、诚实守信是维持市场经济秩序的基本法则B、追求利益最大化原则高于诚实守信C、是否诚实守信要视具体对象而定D、一贯地诚实守信是不明智的行为正确答案:A6、测绘T68 型镗床电气线路的控制电路图时要正确画出控制变压器TC、( )、行程开关SQ1~SQ中间继电器KA1和KA2, 速度继电器KS、时间继电器KT等。
A、按钮SB1~SB5B、电动机M1和M2 SAC、熔断器FU1 和FU2D、电源开关QS 场博灰部正确答案:A7、在使用FX2n可编程序控制器控制交通灯时, 将相对方向的同色灯并联起来,是为了( )。
A、减少输出电流麻B、节省PLC输出口C、提高输出电压D、提高工作可靠性正确答案:B8、当74LS94的控制信号为00时,该集成移位寄存器处于( )状态。
A、并行置数B、保持C、右移D、左移正确答案:B9、下列关于勤劳节俭的论述中, 不正确的选项是 ( )。
A、企业可提倡勤劳, 但不宜提倡节俭B、“节省一块钱, 就等于净赚一块钱”C、勤劳节俭符合社会可持续发展的要求D、“一分钟应看成八分钟”正确答案:A10、伏安法测电阻是根据 ( ) 来算出数值。
维修电工中级理论考核试题题库及答案一、判断题(每题2分,共20题,满分40分)1. 维修电工在工作中,必须遵循安全第一,预防为主的原则。
()2. 维修电工在工作中,可以单人操作电气设备。
()3. 维修电工应定期进行身体检查,患有高血压、心脏病等疾病的人员不得从事电气工作。
()4. 维修电工在操作电气设备时,应戴好绝缘手套,穿好绝缘鞋。
()5. 维修电工在操作电气设备时,可以不用切断电源。
()6. 维修电工在操作电气设备时,应按照操作规程进行,不得擅自改变设备接线方式。
()7. 维修电工在操作电气设备时,应先检查设备是否处于停止状态。
()8. 维修电工在操作电气设备时,应先检查设备电压是否符合要求。
()9. 维修电工在操作电气设备时,可以不用检查设备接线是否牢固。
()10. 维修电工在操作电气设备时,如发现异常情况,应立即停止操作,并及时报告。
()11. 维修电工在操作电气设备时,应确保设备周围清洁、无易燃易爆物品。
()12. 维修电工在操作电气设备时,应确保设备标志、警告标志清晰可见。
()13. 维修电工在操作电气设备时,应确保设备防护装置完好。
()14. 维修电工在操作电气设备时,应确保设备接地良好。
()15. 维修电工在操作电气设备时,应确保设备绝缘性能良好。
()16. 维修电工在操作电气设备时,如发生触电事故,应立即切断电源,并进行现场救援。
()17. 维修电工在操作电气设备时,应定期对设备进行维护保养。
()18. 维修电工在操作电气设备时,应熟悉设备操作规程,但不需要了解设备原理。
()19. 维修电工在操作电气设备时,如发现设备故障,应立即进行维修。
()20. 维修电工在操作电气设备时,应确保设备安全防护装置正常工作。
()二、选择题(每题5分,共20题,满分100分)1. 以下哪种情况,维修电工应立即停止操作电气设备?()A. 设备运行声音异常B. 设备电压不稳定C. 设备周围有易燃易爆物品D. 设备操作规程不明确2. 维修电工在操作电气设备前,应进行的检查不包括以下哪项?()A. 设备电压是否符合要求B. 设备接线是否牢固C. 设备周围是否清洁D. 设备外观是否美观3. 维修电工在操作电气设备时,以下哪种做法是正确的?()A. 戴好绝缘手套,穿好绝缘鞋B. 不用戴绝缘手套,穿普通鞋C. 不用切断电源,直接操作D. 不用检查设备接线是否牢固,直接操作4. 维修电工在操作电气设备时,如发生触电事故,以下哪种做法是正确的?()A. 立即切断电源,并进行现场救援B. 立即报告领导,但不进行现场救援C. 不用切断电源,直接进行现场救援D. 不用进行现场救援,等待专业救援人员到来5. 维修电工在操作电气设备时,应确保设备安全防护装置正常工作,以下哪种设备不需要设置安全防护装置?()A. 电动机B. 切割机C. 钻床D. 电压表6. 以下哪种工具是维修电工操作电气设备时常用的工具?()A. 螺丝刀B. 电压表C. 电流表D. 电笔7. 维修电工在操作电气设备时,以下哪种做法是错误的?()A. 按照操作规程进行操作B. 擅自改变设备接线方式C. 先检查设备是否处于停止状态D. 先检查设备电压是否符合要求8. 维修电工在操作电气设备时,应确保设备接地良好,以下哪种做法是正确的?()A. 设备接地线使用绝缘材料B. 设备接地线使用导线C. 设备接地线埋入地下D. 设备接地线固定在设备上9. 维修电工在操作电气设备时,应确保设备绝缘性能良好,以下哪种做法是正确的?()A. 设备绝缘部分使用绝缘材料B. 设备绝缘部分使用导线C. 设备绝缘部分涂上绝缘漆D. 设备绝缘部分不用进行特殊处理10. 以下哪种情况,维修电工应定期对设备进行维护保养?()A. 设备电压不稳定B. 设备运行声音异常C. 设备外观损坏D. 设备运行正常11. 维修电工在操作电气设备时,以下哪种做法是错误的?()A. 戴好绝缘手套,穿好绝缘鞋B. 切断电源,再进行操作C. 检查设备接线是否牢固D. 随意改变设备接线方式12. 维修电工在操作电气设备时,如发现设备故障,以下哪种做法是正确的?()A. 立即停止操作,并及时报告B. 继续操作,等待设备自行恢复C. 自行维修设备D. 立即报告领导,但不进行维修13. 维修电工在操作电气设备时,以下哪种做法是正确的?()A. 先启动设备,再进行检查B. 先进行检查,再启动设备C. 同时进行启动和检查D. 先启动设备,再进行维修14. 维修电工在操作电气设备时,以下哪种做法是错误的?()A. 确保设备周围清洁B. 确保设备标志清晰可见C. 确保设备防护装置完好D. 确保设备接线随意摆放15. 维修电工在操作电气设备时,以下哪种做法是正确的?()A. 设备运行时,进行维修B. 设备停止时,进行维修C. 设备运行声音异常时,进行维修D. 设备电压不稳定时,进行维修16. 维修电工在操作电气设备时,以下哪种做法是错误的?()A. 按照操作规程进行操作B. 擅自改变设备接线方式C. 先检查设备是否处于停止状态D. 先检查设备电压是否符合要求17. 维修电工在操作电气设备时,以下哪种做法是正确的?()A. 戴好绝缘手套,穿好绝缘鞋B. 不用戴绝缘手套,穿普通鞋C. 不用切断电源,直接操作D. 不用检查设备接线是否牢固,直接操作18. 维修电工在操作电气设备时,以下哪种做法是正确的?()A. 立即切断电源,并进行现场救援B. 立即报告领导,但不进行现场救援C. 不用切断电源,直接进行现场救援D. 不用进行现场救援,等待专业救援人员到来19. 维修电工在操作电气设备时,以下哪种做法是正确的?()A. 确保设备电压符合要求B. 确保设备接线随意摆放C. 确保设备周围有易燃易爆物品D. 确保设备防护装置损坏20. 维修电工在操作电气设备时,以下哪种做法是正确的?()A. 设备运行时,进行维修B. 设备停止时,进行维修C. 设备运行声音异常时,进行维修D. 设备电压不稳定时,进行维修三、简答题(每题10分,共5题,满分50分)1. 请简述维修电工在工作中应遵循的安全操作规程。
维修电工中级工题库一、判断题第1题至第34题出自《维修电工》P6-P7职业道德判断题34题;第35题至第203题出自《维修电工》P82-P87中级工判断题169题;第204题至第240题出自《维修电工》P35-P37初级工判断题37题。
1让个人利益服从集体利益就是否定个人利益。
(×)(注:出自轨道交通装备制造业职业技能鉴定指导丛书《维修电工》第6页)2忠于职守的含义包括必要时应以身殉职。
(√)(注:出自轨道交通装备制造业职业技能鉴定指导丛书《维修电工》第6页)3道德建设属于物质文明建设范畴。
(×)(注:出自轨道交通装备制造业职业技能鉴定指导丛书《维修电工》第7页)4道德建设属于精神文明建设范畴(√)(注:改自轨道交通装备制造业职业技能鉴定指导丛书《维修电工》第7页判断题第3题)5厂规、厂纪与国家法律不相符合时,职工应首先遵守国家法律。
(×)(注:出自轨道交通装备制造业职业技能鉴定指导丛书《维修电工》第7页)6用电人应当按照国家有关规定和当事人的约定及时交付电费。
(√)(注:出自轨道交通装备制造业职业技能鉴定指导丛书《维修电工》第7页)7市场经济条件下,首先是讲经济效益,其次才是精工细作。
(×)(注:出自轨道交通装备制造业职业技能鉴定指导丛书《维修电工》第7页)8质量与信誉不可分割。
(√)(注:出自轨道交通装备制造业职业技能鉴定指导丛书《维修电工》第7页)9维修场地工具材料应摆放有序,位置合适。
(√)(注:出自轨道交通装备制造业职业技能鉴定指导丛书《维修电工》第7页)10电气维修能满足生产使用即可。
(×)(注:出自轨道交通装备制造业职业技能鉴定指导丛书《维修电工》第7页)11维修过程中产生的废弃物不可乱扔。
(√)(注:出自轨道交通装备制造业职业技能鉴定指导丛书《维修电工》第7页)12维修电气故障时不能相互说笑嬉闹。
(√)(注:出自轨道交通装备制造业职业技能鉴定指导丛书《维修电工》第7页)13维修时不得在场地地面、设备上写画电路分析故障。
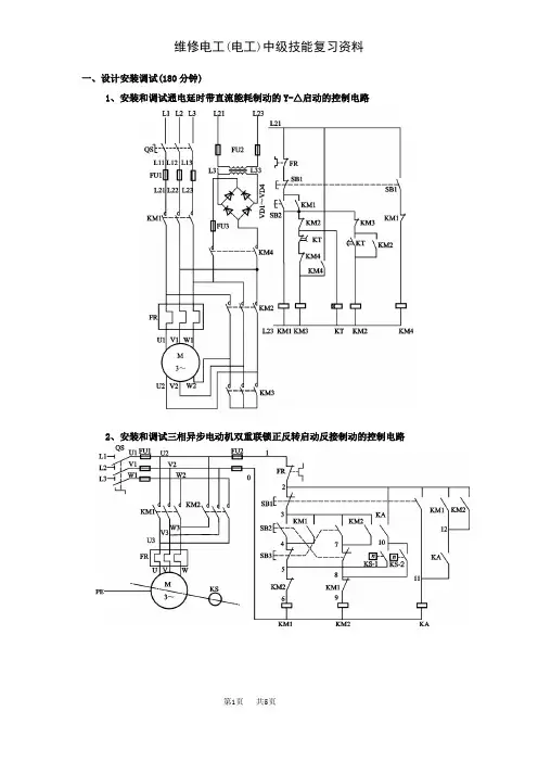
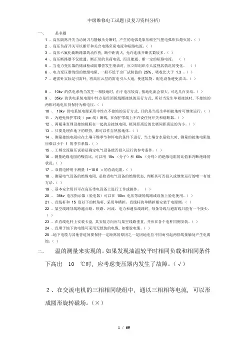
一、设计安装调试(180分钟)1、安装和调试通电延时带直流能耗制动的Y-△启动的控制电路2、安装和调试三相异步电动机双重联锁正反转启动反接制动的控制电路3、安装和调试双速三相交流异步电动机低速、高速自动变速控制电路4、安装和调试三相交流异步电动机启动控制电路5、按图安装调试双速电机电气控制线路6、按图安装和调试如下三相异步电动机双重联锁正反转启动、能耗制动电气控制电路3~M U13V 13W13FRKM1KM2KM3L1L2L3U11U12V 12V 11W11W12FU1FU2FR S B1S B2KM1KM2KM1KM2KM3KTKTKM1KM2012345678PE设备线QS KM3S B1S B2S B3S B3KM1KM291011121314KM3U1V 1W1整定时间3S 5SY-112M-4.4KM380V 、8.8A 接法、1440/minR DNU1N U27、有1台设备有三相交流异步电动机拖动工作,型号为Y112M-4,10 kW、380 V、。
根据工艺要求:①采用星三角降压启动;②能耗制动;③电动机具有短路保护、过载保护、失压和欠压保护。
8、有1台设备有三相交流异步电动机拖动工作,型号为Y112M-4,4 kW、380 V、。
根据工艺要求:①可正反转运行并直接切换;②停止采用反接制动;③电动机具有短路保护、过载保护、失压和欠压保护。
9、有1台设备有三相交流双速异步电动机拖动工作,型号为YD123M-4/2、6.5 kW/8 kW、△/2Y、13.8A/17.1A、1450r/min/2880 r/min。
根据工艺要求:①低速启动5秒后能自动转换成高速运行②电动机具有短路保护、过载保护、失压和欠压保护。
10、有1台设备长10米,由2台电动机拖动工作,其中主轴电动机采用△连接,油泵电动机采用三相微型电动机,根据工艺要求:①油泵电动机先启动,主轴电动机才能启动运转;②由于床身长且高,要求能两处启动、停止;③主轴电动机需降压启动;④主轴电动机停车后经10秒后,油泵电动机方能停止;⑤两台电动机具有短路保护、过载保护、失压和欠压保护。
维修电工考试:中级维修电工复习资料1、单选(江南博哥)锉削时不能用手摸锉削后的工件表面,以免再挫时锉刀()A、断裂B、变形C、打滑D、变钝答案:C2、判断题发电机——直流电动机(F-D、)拖动方式直流电梯比晶闸管整流管系统(SC、R-C、)拖动方式直流电梯起动反应速度快。
答案:错3、单选不属于热幅射电光源的是()。
A、白炽灯B、磨砂白炽灯C、卤钨灯D、钠灯答案:D4、判断题要改变直流电动机的转向,只要同时改变励磁电流方向及电枢电流的方向即可。
答案:错5、单选一直流电动机的磁极绕组过热,怀疑并励绕组部分短路,可用()测量每个磁极绕组,找出电阻值低的绕组进行修理。
A、万用表欧姆档B、电桥C、兆欧表D、摇表答案:B6、单选三相同步电动机采用能耗制动时,电源断开后保持转子励磁绕组的直流励磁,同步电动机就成为电枢被外电阻短接的()。
A、异步电动机B、异步发电机C、同步发电机D、同步电动机答案:C7、单选直流弧焊发电机为()直流发电机。
A、增磁式B、去磁式C、恒磁式D、永磁式答案:B8、判断题绝缘栅双极晶体管的导通与关断是由栅极电压来控制的。
答案:对9、判断题滚动轴承的外圈与轴承座孔的配合采用基孔制。
答案:错10、单选直流弧焊发电机由()构成。
A、原动机和去磁式直流发电机B、原动机和去磁式交流发电机C、直流电动机和交流发电机D、整流装置和调节装置答案:A11、单选直流电机中的电刷是为了引导电流,在实际应用中一般都采用()。
A、铜质电刷B、银质电刷C、金属石墨电刷D、电化石墨电刷答案:D12、判断题火焊钳在使用时,应防止摔碰,严禁将焊钳浸入水中冷却。
答案:对13、判断题光点在示波器荧光屏一个地方长期停留,该点将受损老化。
答案:对14、单选变压器负载运行时,若所带负载的性质为感性,则变压器副边电流的相位()副边感应电动势的相位。
A、超前于B、同相于C、滞后于D、超前或同相于答案:C15、单选交流电动机在耐压试验中绝缘被击穿的原因可能是()。
维修电工中级参考资料一.填空题1.直流测速发电机按励磁方式可分为他励式与永磁式。
2.对修理后的直流发电机进行空载试验,其目的在于检查各机械运转部分是否正常,有无过热、异响及振动现象,如被检查的是直流发电机,则还需要检查空载电压的建立是否正常。
3.电刷的中性线位置是指当电机为空载发电机运转,其励磁电流和转速不变时,在换向器上测得的最大感应电动势时的电刷位置。
4.S—3表示石墨电刷;D213表示电化石墨电刷,J205表示金属石墨电刷。
5.直流电动机的励磁方式可分为:他励,并励;串励和复励。
6.直流电机的转子是由电枢铁心,绕组,换向器,转轴和风叶等部分组成,是进行能量转换的重要部分。
7.变压器的铁心既是变压器的磁路又是器身的骨架,它由铁柱,铁轨和夹紧装置组成。
8.变压器在运行中,绕组中电流的热效应所引起的损耗通常称为铜耗,交变磁场在铁心在所起的损耗可分为磁滞损耗和涡流损耗,和称为铁耗。
9.变压器空载电流的有功分量很小,而无功分量较大,所以变压器空载时,其功率因数很低,并且是感性的。
10.做变压器空载试验时,为了便于选择仪表和设备以及保证试验安全,一般都在低压侧接仪表和电源,而使高压侧开路。
11.铁心性能试验的主要内容是测试空载电流和空载损耗。
12.从空载到满载,变压器若是纯感性负载,则随着负载的增加,其输出电压将会降低;若是纯容性负载,其输出电压则会升高。
13.三相交流电机常用的单层绕组有同心式,链式,和交叉式三种。
14.三相异步电动机旋转磁场的转向是由电源的相序决定的,运行中若旋转磁场的方向改变了,转子的转向将随之改变。
15.测量电机的对地绝缘电阻,常使用兆欧表,而不宜使用万用表。
16.交流电机定子绕组的短路主要是匝间短路和相间短路。
17.电机绕组常用的浸漆方法有滴浸,沉浸,真空压力浸,滚浸,和浇浸。
18.变压器所带负载若为纯电阻和感性时,其外特性是下降的曲线;若为容性负载时,其外特性是上翘的曲线。
维修电工中级复习资料一、单项选择题1.市场经济条件下,职业道德最终将对企业起到(B)的作用。
A、决策科学化B、提高竞争力C、决定经济效益D、决定前途与命运2.职业道德通过(A),起着增强企业凝聚力的作用。
A、协调员工之间的关系B、增加职工福利C、为员工创造发展空间D、调节企业与社会的关系3.下列关于诚实守信的认识和判断中,正确的选项是(B)。
A、一贯地诚实守信是不明智的行为B、诚实守信是维持市场经济秩序的基本法则C、是否诚实守信要视具体对象而定D、追求利益最大化原则高于诚实守信4.绕线式异步电动机转子串频敏变阻器启动时,随着转速的升高,(D)自动减小。
A、频敏变阻器的等效电压B、频敏变阻器的等效电流C、频敏变阻器的等效功率D、频敏变阻器的等效阻抗5.绕线式异步电动机转子串频敏变阻器启动与串电阻分级启动相比,控制线路(A)。
A、比较简单B、比较复杂C、只能手动控制D、只能自动控制6.以下属于多台电动机顺序控制的线路是(D)。
A、一台电动机正转时不能立即反转的控制线路B、Y-△启动控制线路C、电梯先上升后下降的控制线路D、电动机2可以单独停止,电动机1停止时电动机2也停止的控制线路7.三相异步电动机的位置控制电路中,除了用行程开关外,还可用(D)。
A、断路器B、速度继电器C、热继电器D、光电传感器8.下列属于位置控制线路的是(C)。
A、走廊照明灯的两处控制电路B、电风扇摇头电路C、电梯的开关门电路D、电梯的高低速转换电路9.三相异步电动机能耗制动时,机械能转换为电能并消耗在(D)回路的电阻上。
A、励磁B、控制C、定子D、转子10.当检测高速运动的物体时,应优先选用(B)光电开关。
A、光纤式B、槽式C、对射式D、漫反射式11.高频振荡电感型接近开关主要由感应头、振荡器、开关器、(A)等组成。
A、输出电路B、继电器C、发光二极管D、光电三极管12.接近开关的图形符号中,其菱形部分与常开触点部分用(A)相连。
一、是非题1 、高压隔离开关当动闸刀与静触头分断时, 产生的电弧是靠压缩空气把电弧吹长熄灭的。
()2 、高压负荷开关可以断开和关合电路负荷电流和短路电流。
()3 、高压六氟化硫断路器的动作快, 断中距离大, 允许连续开断次数较多。
()4 、高压断路器不仅能通、断正常的负荷电流, 而且能通、断一定的短路电流。
()5 、当电力变压器的储油柜或防爆管发生喷油时, 应立即组织专人监视其情况的变化。
()6 、电力变压器绕组的绝缘电阻, 一般不低于出厂试验值的25% , 吸收比大于1.3 。
()7 、避雷针实际是引雷针, 将高压云层的雷电引入大地, 使建筑物、配电设备避免雷击。
()8 、10kv 的供电系统当发生一相接地时, 由于电压较高, 接地电流会很大, 可达几百安培。
()9 、35kv 的供电系统电源中性点是经消弧线圈接地的运行方式, 所以当发生单相接地时, 不接地的两相对地电压仍保持为相电压。
()10 、10kv 供电系统电源采用中性点不接地的运行方式, 目的是当发生单相接地时可继续运行。
()11 、为避免保护零线(pe 线)断线, 在保护零线上不许设任何开关和熔断器。
()12 、两根垂直埋设接地极联在一起的总接地电阻, 极间距离近的比极间距离远的为小。
()13 、只要是埋在地下的铁管, 都可以作自然接地体。
()14 、测量接地电阻应在土壤干燥季节和停电的条件下进行, 当土壤含水量较大时, 测量的接地电阻值应乘以小于 1 的季节系数。
()15 、工频交流耐压试验是确定电气设备能否投入运行的参考条件。
()16 、测量绝缘电阻的吸收比, 可以用15s (分子)和60s (分母)的绝缘电阻的比值来判断绝缘的状况。
()17 、双臂电桥用于测量1~10 6 ω的直流电阻。
()18 、测量电气设备的绝缘电阻, 是检查电气设备的绝缘状态, 判断其可否投入或继续运行的唯一有效方法。
()19 、基本安全用具可在高压带电设备上进行工作或操作。
中级维修电工题库一、电路基础1. (A)的方向规定由高电位点指向低电位点。
A、电压B、电流C、能量D、电能2. A三相电动势到达最大的顺序是不同的,这种达到最大值的先后次序,称三相电源的相序,相序为U-V-W-U,称为()。
A、正序B、负序C、逆序D、相序3. D电路的作用是实现能量的传输和转换、信号的()和处理。
A、连接B、传输C、控制D、传递4. (C)的作用是实现能量的传输和转换、信号的传递和处理。
A、电源B、非电能C、电路D、电能5. B电路的作用是实现能量的()和转换、信号的传递和处理。
A、连接B、传输C、控制D、传送6. A电路的作用是实现()的传输和转换、信号的传递和处理。
A、能量B、电流C、电压D、电能7. D在电源内部由负极指向正极,即从()。
A、高电位指向高电位B、低电位指向低电位C、高电位指向低电位D、低电位指向高电位8. C在电源内部由(),即从低电位指向高电位。
A、正极指向正极B、负极指向负极C、负极指向正极D、正极指向负极9. A一般规定()移动的方向为电流的方向。
A、正电荷B、负电荷C、电荷D、正电荷或负电荷10. B电压的方向规定由()。
A、低电位点指向高电位点B、高电位点指向低电位点C、低电位指向高电位D、高电位指向低电位11. B下列故障原因中()会造成直流电动机不能启动。
A、电源电压过高B、电源电压过低C、电刷架位置不对D、励磁回路电阻过大12. D电位是(),随参考点的改变而改变,而电压是绝对量,不随考点的改变而改变。
A、衡量B、变量C、绝对量D、相对量13. B下列故障原因中()会导致直流电动机不能启动。
A、电源电压过高B、接线错误C、电刷架位置不对D、励磁回路电阻过大15. B下列故障原因中()会导致直流电动机不能启动。
A、电源电压过高B、电动机过载C、电刷架位置不对D、励磁回路电阻过大17. A电阻器反映导体对电流起阻碍作用的大小,简称电阻,用字母()表示。
word专业资料-可复制编辑-欢迎下载一、单项选择题1.串联正弦交流电路的视在功率表征了该电路的( A )。
A、电路中总电压有效值与电流有效值的乘积B、平均功率C、瞬时功率最大值D、无功功率2.三相发电机绕组接成三相四线制,测得三个相电压UU=UV=UW=220V,三个线电压U UV=380V,U VW=U WU=220V,这说明( C )。
A、U相绕组接反了B、V相绕组接反了C、W相绕组接反了D、中性线断开了3.下面描述的项目中,( D )是电工安全操作规程的内容。
A、及时缴纳电费B、禁止电动自行车上高架桥C、上班带好雨具D、高低压各型开关调试时,悬挂标志牌,防止误合闸4.一般电路由( D )、负载和中间环节三个基本部分组成。
A、电线B、电压C、电流D、电源5.串联电阻的分压作用是阻值越大电压越( B )。
A、小B、大C、增大D、减小6.如图所示,不计电压表和电流表的内阻对电路的影响。
开关接1时,电流表中流过的短路电流为( B )。
A、0AB、10AC、0.2AD、约等于0.2A7.三相电动势到达最大的顺序是不同的,这种达到最大值的先后次序,称三相电源的相序,相序为U-V-W-U,称为( A )。
A、正序B、负序C、逆序D、相序8.永磁材料的主要分类有金属永磁材料、( B )、其它永磁材料。
A、硅钢片B、铁氧体永磁材料C、钢铁D、铝9.磁场内各点的磁感应强度大小相等、方向相同,则称为( A )。
(A)均匀磁场 (B)匀速磁场 (C)恒定磁场 (D)交变磁场10.基尔霍夫定律的( A )是绕回路一周电路元件电压变化为零。
(A)回路电压定律 (B)电路功率平衡(C)电路电流定律 (D)回路电位平衡11.电击是电流通过人体内部,破坏人的( A )。
(A)内脏组织 (B)肌肉 (C)关节 (D)脑组织12.如果触电伤者严重,呼吸停止应立即进行人工呼吸,其频率为( A )。
(A)约12次/分钟 (B)约20次/分钟(C)约8次/分钟 (D)约25次/分钟13.千万不要用铜线、铝线、铁线代替( B )。
维修电工中级考试题库维修电工中级考试是针对具备一定电工基础和实践经验的从业人员进行的专业技能考核。
以下是一些可能包含在维修电工中级考试题库中的问题和答案示例:一、单选题1. 电流通过导体时,导体发热的现象称为:A. 电磁感应B. 电流的磁效应C. 电流的热效应D. 电流的化学效应答案:C2. 以下哪个不是低压电器的组成部分?A. 断路器B. 接触器C. 变压器D. 继电器答案:C3. 测量交流电路中电流大小的仪器是:A. 万用表B. 钳形电流表C. 电压表D. 欧姆表答案:B二、多选题1. 以下哪些属于维修电工的安全操作规程?A. 断电操作B. 使用合适的工具C. 穿戴绝缘手套D. 同时使用多个电源答案:A, B, C2. 维修电工在进行电路维修时,需要检查的内容包括:A. 电路的连接情况B. 电路的负载能力C. 电路的绝缘性能D. 电路的接地情况答案:A, B, C, D三、判断题1. 维修电工在进行高压电路维修时,可以不使用绝缘工具。
(错误)2. 电工在维修电路时,必须确保电路处于断电状态。
(正确)3. 所有电路维修工作都可以在带电状态下进行。
(错误)四、简答题1. 简述三相异步电动机的工作原理。
答:三相异步电动机的工作原理基于电磁感应原理。
当三相交流电流通过电动机的定子绕组时,产生旋转磁场。
转子在旋转磁场中因电磁感应产生电流,进而受到磁场力的作用而旋转。
2. 说明电工在进行电路维修时应注意的安全事项。
答:电工在进行电路维修时应注意以下安全事项:确保断电操作,使用合适的绝缘工具,穿戴绝缘手套和防护眼镜,确保工作区域通风良好,避免接触带电部分,使用合适的测试仪器进行测量,并在必要时设置警示标志。
五、计算题1. 已知一个电阻为100Ω,通过它的电流为2A,求该电阻上的电压。
答:根据欧姆定律,电压U = 电流I × 电阻R,所以U = 2A × 100Ω = 200V。
2. 一个220V的交流电源供电给一个电阻为1000Ω的电阻器,求通过电阻器的电流大小。
网下11.软启动器中晶闸管调压电路采用(A )时,主电路中电流谐波最小。
A、三相全控Y连接B、三相全控Y0连接C、三相半控Y连接D、星三角连接2.变配电设备线路检修的安全技术措施为(D )。
A、停电、验电B、装设接地线C、悬挂标示牌和装设遮栏D、以上都是3.企业生产经营活动中,促进员工之间团结合作的措施是(B )。
A、互利互惠,平均分配B、加强交流,平等对话C、只要合作,不要竞争D、人心叵测,谨慎行事4.有关文明生产的说法,(A )是不正确的。
A、为了及时下班,可以直接拉断电源总开关B、下班前搞好工作现场的环境卫生C、工具使用后应按规定放置到工具箱中D、电工一般不允许冒险带电作业5.当二极管外加电压时,反向电流很小,且不随(D )变化。
A、正向电流B、正向电压C、电压D、反向电压6.一般中型工厂的电源进线电压是( C )。
A、380 kVB、220 kVC、10kVD、400V7.光电开关可以(C )、无损伤地迅速检测和控制各种固体、液体、透明体、黑体、柔软体、烟雾等物质的状态。
A、高亮度B、小电流C、非接触D、电磁感应8.绕线式异步电动机转子串频敏变阻器启动时,随着转速的升高,(D )自动减小。
A、频敏变阻器的等效电压B、频敏变阻器的等效电流C、频敏变阻器的等效功率D、频敏变阻器的等效阻抗9.示波器中的(B )经过偏转板时产生偏移。
A、电荷B、高速电子束C、电压D、电流10.短路电流很大的电气线路中宜选用(B )断路器。
A、塑壳式B、限流型C、框架式D、直流快速断路器11.下列不是晶体管毫伏表的特性是(B )。
A、测量量限大B、灵敏度低C、输入阻抗高D、输出电容小12.三相异步电动机电源反接制动时需要在定子回路中串入(B )。
A、限流开关B、限流电阻C、限流二极管D、限流三极管13.劳动者的基本权利包括(D )等。
A、完成劳动任务B、提高生活水平C、执行劳动安全卫生规程D、享有社会保险和福利14.信号发生器的幅值衰减20dB其表示输出信号(C )倍。
维修中级电工考试题库维修中级电工考试题库涵盖了电工基础理论、电气设备维护与检修、安全操作规程以及故障诊断与处理等方面的知识点。
以下是一些模拟题目,供考生复习参考:一、单选题1. 电流通过导体时,导体发热的现象称为()。
A. 电磁感应B. 电流的热效应C. 电流的磁效应D. 电流的化学效应2. 欧姆定律表明,导体中的电流与导体两端的电压成正比,与导体的电阻成反比。
在下列选项中,哪个是欧姆定律的数学表达式?()A. I = V/RB. I = V * RC. V = I * RD. R = V/I3. 星形连接的三相电动机,当其中一相断开时,电动机将()。
A. 无法启动B. 能启动,但功率减小C. 能正常工作D. 立即烧毁二、多选题1. 以下哪些措施可以防止电气设备过载?()A. 使用合适的熔断器B. 定期检查电气设备C. 使用过载保护器D. 增加设备的电阻2. 电工在进行维修工作时,以下哪些安全措施是必要的?()A. 穿戴绝缘手套和安全帽B. 使用合适的工具C. 确保断电操作D. 随时准备紧急撤离三、判断题1. 交流电的频率越高,其产生的热量也越大。
()2. 电阻串联时,总电阻等于各电阻之和。
()3. 所有电气设备在维修前都必须进行断电操作。
()四、简答题1. 简述三相异步电动机的工作原理。
2. 说明在进行电气设备维修时,如何确保个人安全。
五、计算题1. 已知一个电阻为10Ω,通过它的电流为2A,求该电阻两端的电压。
2. 一个星形连接的三相电路,每相电阻为4Ω,求三相电路的总电阻。
六、案例分析题某工厂的一台电动机突然停止工作,电工检查后发现电动机的一相绕组烧毁。
请分析可能的原因,并提出相应的维修建议。
考生在准备考试时,应重点掌握电工基础理论,熟悉电气设备的工作原理和维修方法,了解安全操作规程,并能够运用相关知识进行故障诊断与处理。
通过大量练习,提高解题能力和实际操作技能,以确保在考试中取得优异成绩。
网下11.软启动器中晶闸管调压电路采用(A )时,主电路中电流谐波最小。
A、三相全控Y连接B、三相全控Y0连接C、三相半控Y连接D、星三角连接2.变配电设备线路检修的安全技术措施为(D )。
A、停电、验电B、装设接地线C、悬挂标示牌和装设遮栏D、以上都是3.企业生产经营活动中,促进员工之间团结合作的措施是(B )。
A、互利互惠,平均分配B、加强交流,平等对话C、只要合作,不要竞争D、人心叵测,谨慎行事4.有关文明生产的说法,(A )是不正确的。
A、为了及时下班,可以直接拉断电源总开关B、下班前搞好工作现场的环境卫生C、工具使用后应按规定放置到工具箱中D、电工一般不允许冒险带电作业5.当二极管外加电压时,反向电流很小,且不随(D )变化。
A、正向电流B、正向电压C、电压D、反向电压6.一般中型工厂的电源进线电压是( C )。
A、380 kVB、220 kVC、10kVD、400V7.光电开关可以(C )、无损伤地迅速检测和控制各种固体、液体、透明体、黑体、柔软体、烟雾等物质的状态。
A、高亮度B、小电流C、非接触D、电磁感应8.绕线式异步电动机转子串频敏变阻器启动时,随着转速的升高,(D )自动减小。
A、频敏变阻器的等效电压B、频敏变阻器的等效电流C、频敏变阻器的等效功率D、频敏变阻器的等效阻抗9.示波器中的(B )经过偏转板时产生偏移。
A、电荷B、高速电子束C、电压D、电流10.短路电流很大的电气线路中宜选用(B )断路器。
A、塑壳式B、限流型C、框架式D、直流快速断路器11.下列不是晶体管毫伏表的特性是(B )。
A、测量量限大B、灵敏度低C、输入阻抗高D、输出电容小12.三相异步电动机电源反接制动时需要在定子回路中串入(B )。
A、限流开关B、限流电阻C、限流二极管D、限流三极管13.劳动者的基本权利包括(D )等。
A、完成劳动任务B、提高生活水平C、执行劳动安全卫生规程D、享有社会保险和福利14.信号发生器的幅值衰减20dB其表示输出信号(C )倍。
A、衰减20B、衰减1C、衰减10D、衰减10015.对于△接法的异步电动机应选用(B )结构的热继电器。
A、四相B、三相C、两相D、单相16.一般三端集成稳压电路工作时,要求输入电压比输出电压至少高(A )V。
A、2(一般5)B、3C、4D、1.517.射极输出器的输出电阻小,说明该电路的(A )。
A、带负载能力强B、带负载能力差C、减轻前级或信号源负荷D、取信号能力强18.磁性开关中干簧管的工作原理是(B )。
A、和霍尔元件一样B、磁铁靠近接通,无磁断开C、通电接通,无电断开D、和电磁铁一样19.爱岗敬业的具体要求是(C )。
A、看效益决定是否爱岗B、转变择业观念C、提高职业技能D、增强把握择业的机遇意识20.继电器接触器控制电路中的时间继电器,在PLC控制中可以用(A)替代。
A、TB、CC、SD、M21.面接触型二极管使用于(B )。
A、整流B、稳压C、开关D、光敏22.对于电动机负载,熔断器熔体的额定电流应选电动机额定电流的( )倍。
A、1~1.5B、1.5~2.5C、2.0~3.0D、2.5~3.5参考答案B23.直流电动机结构复杂、价格贵、制造麻烦、维护困难,但是( )、调速范围大。
A、启动性能差B、启动性能好C、启动电流小D、启动转矩小参考答案B24.分压式偏置共射放大电路,更换β大的管子,其静态值UCEQ会( ) 。
A、增大B、变小C、不变D、无法确定参考答案C25.TTL和非门电路高电平的产品典型值通常不低于( )伏。
A、3B、4C、2D、2.4参考答案D26.M7130平面磨床控制线路中导线截面最细的是( )。
A、连接砂轮电动机M1的导线B、连接电源开关QS1的导线C、连接电磁吸盘YH的导线D、连接冷却泵电动机M2的导线参考答案C27.光电开关的接收器部分包含( )。
A、定时器B、调制器C、发光二极管D、光电三极管参考答案D28.直流单臂电桥接入被测量电阻时,连接导线应( ) 。
A、细、长B、细、短C、粗、短D、粗、长参考答案C29.M7130平面磨床中,砂轮电动机和液压泵电动机都采用了( )正转控制电路。
A、接触器自锁B、按钮互锁C、接触器互锁D、时间继电器参考答案A30.PLC编程时,子程序可以有( )个。
A、无限B、三C、二D、一参考答案A31.稳压二极管的正常工作状态是( )。
A、导通状态B、截止状态C、反向击穿状态D、任意状态参考答案C32.接触器的额定电流应不小于被控电路的( )。
A、额定电流B、负载电流C、最大电流D、峰值电流参考答案A33.下列选项( )不是可编程序控制器的抗干扰措施。
A、可靠接地B、电源滤波C、晶体管输出D、光电耦合器参考答案C34.变频器是通过改变交流电动机定子电压、频率等参数来( )的装置。
A、调节电动机转速B、调节电动机转矩C、调节电动机功率D、调节电动机性能参考答案A35.在市场经济条件下,( )是职业道德社会功能的重要表现。
A、克服利益导向B、遏制牟利最大化C、增强决策科学化D、促进员工行为的规范化参考答案D36.双向晶闸管是( )半导体结构。
A、四层B、五层C、三层D、二层参考答案B37.光电开关的接收器根据所接收到的( )对目标物体实现探测,产生开关信号。
A、压力大小B、光线强弱C、电流大小D、频率高低参考答案B38.固定偏置共射极放大电路,已知RB=300KΩ,RC=4KΩ,Vcc=12V,β=50,则ICQ为( ) 。
A、2μAB、3μAC、2mAD、3mA参考答案C39.普通晶闸管的额定正向平均电流是以工频( )电流的平均值来表示的。
A、三角波B、方波C、正弦半波D、正弦全波参考答案C40.普通晶闸管的额定电流是以工频正弦半波电流的( )来表示的。
A、最小值B、最大值C、有效值D、平均值参考答案D41.直流电动机按照励磁方式可分他励、并励、串励和( )四类。
A、接励B、混励C、自励D、复励参考答案D42.直流双臂电桥的桥臂电阻均应大于( )Ω。
A、10B、30C、20D、50参考答案A43.固定偏置共射放大电路出现截止失真,是( )。
A、RB偏小B、RB偏大C、Rc偏小D、Rc偏大参考答案B44.M7130平面磨床中, ( )工作后砂轮和工作台才能进行磨削加工。
A、电磁吸盘YHB、热继电器C、速度继电器D、照明变压器参考答案A45.电压型逆变器采用电容滤波,电压较稳定,( ),调速动态响应较慢,适用于多电动机传动及不可逆系统。
A、输出电流为矩形波或阶梯波B、输出电压为矩形波或阶梯波C、输出电压为尖脉冲D、输出电流为尖脉冲参考答案B46.直流电动机启动时,随着转速的上升,要( )电枢回路的电阻。
A、先增大后减小B、保持不变C、逐渐增大D、逐渐减小参考答案D47.直流双臂电桥工作时,具有( )的特点。
A、电流大B、电流小C、电压大D、电压小参考答案A48.直流电动机降低电枢电压调速时,属于( )调速方式。
A、恒转矩B、恒功率C、通风机D、泵类参考答案A49.中间继电器的选用依据是控制电路的电压等级、电流类型、所需触点的( )和容量等。
A、大小B、种类C、数量D、等级参考答案C50.下列选项中属于企业文化功能的是( )。
A、体育锻炼B、整合功能C、歌舞娱乐D、社会交际参考答案B51.在SPWM逆变器中主电路开关器件较多采用( )。
A、IGBTB、普通晶闸管C、GTOD、MCT参考答案A52.在一定温度时,金属导线的电阻和( )成正比、和截面积成反比,和材料电阻率有关。
A、长度B、材料种类C、电压D、粗细参考答案A53.下列选项不是PLC的特点( )。
A、抗干扰能力强B、编程方便C、安装调试方便D、功能单一参考答案D54.直流单臂电桥用于测量中值电阻,直流双臂电桥的测量电阻在( )Ω以下。
A、10B、1C、20D、30参考答案A55.伏安法测电阻是根据( )来算出数值。
A、欧姆定律B、直接测量法C、焦耳定律D、基尔霍夫定律参考答案A56.M7130平面磨床的三台电动机都不能启动的原因之一是( )。
A、接触器KM1损坏B、接触器KM2损坏C、欠电流继电器KUC的触点接触不良D、接插器X1损坏参考答案C57.PLC的组成部分不包括( )。
A、CPUB、存储器C、外部传感器D、I/O口参考答案C58.可编程序控制器采用可以编制程序的存储器,用来在其内部存储执行逻辑运算、( )和算术运算等操作指令。
A、控制运算、计数B、统计运算、计时、计数C、数字运算、计时D、顺序控制、计时、计数参考答案D59.M7130平面磨床中三台电动机都不能启动,转换开关QS2正常,熔断器和热继电器也正常,则需要检查修复( )。
A、欠电流继电器KUCB、接插器X1C、接插器X2D、照明变压器T2参考答案A60.单结晶体管的结构中有( )个电极。
A、4B、3C、2D、1参考答案B61.处于截止状态的三极管,其工作状态为( )。
A、射结正偏,集电结反偏B、射结反偏,集电结反偏C、射结正偏,集电结正偏D、射结反偏,集电结正偏参考答案B62.可编程序控制器系统由( )、扩展单元、编程器、用户程序、程序存入器等组成。
A、基本单元B、键盘C、鼠标D、外围设备参考答案A63.FX2N系列可编程序控制器输出继电器用( )表示。
A、XB、YC、TD、C参考答案B64.适合高频电路使用的电路是( )。
A、共射极放大电路B、共集电极放大电路C、共基极放大电路D、差动放大电路参考答案C65.用于指示电动机正处在旋转状态的指示灯颜色应选用( )。
A、紫色B、蓝色C、红色D、绿色参考答案D66.直流电动机只将励磁绕组两头反接时,电动机的( )。
A、转速下降B、转速上升C、转向反转D、转向不变参考答案C67.C6150车床主轴电动机通过( )控制正反转。
A、手柄B、接触器C、断路器D、热继电器参考答案B68.可编程序控制器通过编程可以灵活地改变( ),实现改变常规电气控制电路的目的。
A、主电路B、硬接线C、控制电路D、控制程序参考答案D69.集成运放输入电路通常由( )构成。
A、共射放大电路B、共集电极放大电路C、共基极放大电路D、差动放大电路参考答案D70.在PLC通电后,第一个执行周期( )接通,用于计数器和移位寄存器等的初始化(复位)。
A、M8000B、M8002C、M8013D、M8034参考答案B71.从业人员在职业交往活动中,符合仪表端庄具体要求的是( )。
A、着装华贵B、适当化妆或戴饰品C、饰品俏丽D、发型要突出个性参考答案B72.当被检测物体的表面光亮或其反光率极高时,应优先选用( )光电开关。
A、光纤式B、槽式C、对射式D、漫反射式参考答案D73.能用于传递缓慢或直流信号的耦合方式是( )。