溴素使用安全操作规程
- 格式:docx
- 大小:14.50 KB
- 文档页数:4
国家或地方技术规范:溴素作业安全规程(一)近日,国家或地方技术规范中的一项重要内容——《溴素作业安全规程》正式发布。
该规程对于加强溴素作业的安全管理,提高生产效率,减少生产事故,具有重要意义。
下面,我们对该规程的内容进行详细介绍。
一、规程的制定背景在工业生产过程中,溴素的使用范围逐渐扩大。
然而由于溴素是一种化学危险品,其的使用不当会严重危害生产人员的安全。
因此,《溴素作业安全规程》的出台,旨在规范和加强对溴素作业的安全管理,为生产提供较高的保障。
二、规程的主要内容1. 溴素作业前的准备工作在进行溴素作业之前,应当进行必要的准备工作:设置警告标识、开具作业许可证明、检查设备环境等,并为作业人员提供充足的安全防护装备,确保他们的安全。
2. 溴素作业时防护措施在进行溴素作业时,必须严格遵守规程所指定的防护措施。
具体来说,包括穿戴适当的防护装备、定期检查安全设备、避免有害物质的接触等等。
此外,还需注意进行应急预案和安全培训,以提高应对突发事件的能力。
3. 溴素作业后的处理和储存在完成溴素作业后,必须对残留物品和设备进行维护,避免二次污染的发生。
为了更好的储存和管理,应当实施分类存储,并在空气流通的地方进行存储,以确保危险品的安全管理。
三、规程的意义《溴素作业安全规程》的出台,对于加强溴素作业的安全管理、保证生产效率、减少生产事故等方面具有重要的意义。
在日益严格的法律法规环境下,迫切需要设计并实施更严格的安全管理措施,以降低生产安全风险。
此外,也可以提高企业的竞争力、增强客户的信任感,扩大企业在市场上的份额,进而为社会做出更大的贡献。
从以上内容可以看出,《溴素作业安全规程》的确对于溴素的安全生产和作业管理有较大的改进。
因此,希望企业和个人能够根据该规范,采取相应措施和行动,切实保障职工安全,减少生产事故的发生,提高生产效率,推动企业健康稳定发展。
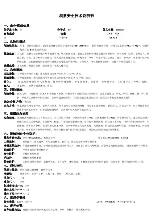
溴素安全技术说明书第一部分:化学品名称化学品中文名称:溴化学品英文名称:bromine技术说明书编码:1002CAS No.:7726-95-6分子式:Br2分子量:159.82企业名称:XXXX石化有限公司地址:XXXX邮编:XXXX企业应急电话:XXXX国家应急电话:公安紧急报警110,火警119,医院急救120第二部分:成分/组成信息有害物成分含量 CAS No.溴≥98.5% 7726-95-6第三部分:危险性概述危险性类别:第8.1类酸性腐蚀品。
侵入途径:吸入、食入、经皮肤吸收。
健康危害:对皮肤、粘膜有强烈刺激作用和腐蚀作用。
吸入较低浓度,很快发生眼和呼吸道粘膜的刺激症状,并有头痛、眩晕、全身无力、胸部发紧、干咳、恶心和呕吐等症状;吸入高浓度时有剧咳、呼吸困难、哮喘。
严重时可发生窒息、肺炎、肺水肿。
可出现中枢神经系统症状。
皮肤接触高浓度溴蒸汽或液态溴可造成严重灼伤。
长期吸入,除粘膜刺激症状外,还伴有神经衰弱综合征。
环境危害:对环境有害。
燃爆危险:本品助燃,具强腐蚀性、强刺激性,可致人体灼伤。
第四部分:急救措施皮肤接触:立即脱去污染的衣着,用大量流动清水冲洗至少15分钟,就医。
眼睛接触:立即提起眼睑,用大量流动清水或生理盐水彻底冲洗至少15分钟,就医。
吸入:迅速脱离现场至空气新鲜处。
保持呼吸道通畅。
如呼吸困难,给输氧。
如呼吸停止,立即进行人工呼吸。
就医。
食入:用水漱口,给饮牛奶或蛋清。
就医。
第五部分:消防措施危险特性:强氧化剂。
与易燃物(如苯)和可燃物(如糖、纤维素等)接触会发生剧烈反应,甚至引起燃烧。
和氢、甲烷、硫磺、锑、砷、磷、钠、钾及其它金属粉末剧烈反应,甚至引起燃烧爆炸。
与还原剂能发生强烈反应。
能腐蚀大多数金属及有机组织。
有害燃烧产物:溴化氢。
灭火方法:喷水保持火场容器冷却,直至灭火结束。
用雾状水赶走泄漏的液体。
用氨水从远处喷射,驱散蒸汽,并使之中和。
但对泄漏出来的溴液不可用氨水喷射,以免引起强烈反应,放热而产生大量剧毒的溴蒸汽。
溴素使用安全操作规程1. 引言本文档旨在确保在使用溴素过程中的安全操作,并提供相关操作规程以减少溴素使用可能带来的风险和危害。
2. 适用范围本操作规程适用于所有需要使用溴素及溴素相关化合物的工作人员和实验室。
3. 安全要求和注意事项在使用溴素过程中,务必遵守以下安全要求和注意事项:3.1 实验室准备和环境要求•确保实验室内有充足的通风设施,并保持空气流通。
•实验室应配备适当的安全设备和应急设备,如紧急淋浴和安全洗眼器。
•实验室内应配备适当的防护设施,如防护眼镜、手套、实验服等。
3.2 溴素存储•溴素应存放在密封的容器中,避免与空气接触。
•存放溴素的区域应远离易燃和易爆物质。
3.3 溶液的制备•溴素溶液应在防护柜内或安全通风的实验室内制备。
•在制备溴素溶液前,务必佩戴防护眼镜和手套,并确保实验室内的空气流通良好。
3.4 溴素使用•在使用溴素或溴素溶液时,务必佩戴防护眼镜和手套。
•避免直接接触溴素或溴素溶液,以免对皮肤和眼睛造成刺激或损伤。
•在使用溴素溶液的过程中,避免溅出或飞溅,以免造成意外的化学反应或危险。
3.5 溴素废弃物处理•废弃的溴素溶液必须按照当地的法规和规定进行处理。
•不允许将溴素溶液直接排入下水道或其他排放系统中。
4. 紧急应对措施当发生溴素泄漏、泼溅或其他紧急情况时,应立即采取以下措施:4.1 泄漏和泼溅处理•尽量远离泄漏或泼溅区域,并确保自身安全。
•清除泄漏物或泼溅物时,务必佩戴防护眼镜和手套,并使用适当的吸收剂进行清除。
•清除完毕后,将废弃物按照正确的处理程序进行处理。
4.2 伤害处理•如果发生了皮肤接触,应立即用大量清水冲洗受影响区域至少15分钟,并寻求医疗帮助。
•如果发生了眼睛接触,应立即用大量清水冲洗眼睛至少15分钟,并寻求医疗帮助。
•如果误食溴素或溴素溶液,应立即寻求医疗帮助。
5. 培训和教育要求为了确保所有员工安全使用溴素,组织应提供相关培训和教育,包括以下内容:•溴素的物理和化学特性。
溴素安全应知应会手册溴素岗位一线员工应知应会基本知识手册一、溴素危险性分析1、溴素理化性质暗红褐色发烟液体,有刺鼻气味。
分子量为159.82,熔点( C)-7.2,沸点(℃)59.5,相对密度(水=1) 3.10,相对蒸气密度(空气=1) 7.14。
饱和蒸气压(kPa)23.33/20℃。
主要用途:用作分析试剂、氧化剂、烯烃吸收剂、溴化剂。
禁忌物:强还原剂、碱金属、铝、铜、易燃或可燃物。
避免接触的条件:光照。
2、火灾和爆炸危险性具有强氧化性。
与易燃物(如苯)和有机物(如糖、纤维素等)接触会发生剧烈反应,甚至引起燃烧。
与还原剂强烈反应。
腐蚀性极强。
3、溴素毒性分析对皮肤、粘膜有强烈刺激作用和腐蚀作用。
轻度中毒时,有全身无力、胸部发紧、干咳、恶心或呕吐;吸入较多时,有头痛、呼吸困难、剧烈咳嗽、流泪、眼睑水肿及痉挛。
有的出现支气管哮喘、支气管炎或肺炎。
少数人出现过敏性皮炎,高浓度溴可造成皮肤灼伤,甚至溃疡。
PC-TWA:(时间加权平均容许浓度)0.6mg/m3;PC-STEL(短时间接触容许浓度)2mg/m3。
二、溴素事故类型化学灼伤、泄漏事故等。
三、溴素应急物资装备及使用方法1、作业场所常备应急救援物资作业场所应急救援物资存放在应急救援器材专用柜。
序号物资名称配备备注1 正压式空气呼吸器2套2 化学防护服2套3 过滤式防毒面具1个/人根据当班人数确定4 防爆手电筒2台5 对讲机6 隔离警示带1个7 急救箱1个8 四氟垫片若干2、常备防护用品及使用方法1)过滤式防毒面具(技术性能符合GB/T18664要求)涉溴企业使用、生产、储存溴过程中可能发生的主要事故类型为:溴泄漏事故、化学灼伤事故。
使用前需检查防毒面具是否有裂痕、坡口、确保面具与连不贴合密封性;检查防毒面具呼气阀片无变形,破裂及裂缝;检查防毒面具头带是否有弹性;检查防毒面具滤毒盒座密封圈是否完好;检查防毒面具滤毒盒是否在使用期内。
将面具盖住口鼻,然后将头带框套拉至头顶;用双手将下面的头带拉向颈后,然后扣住;风干的的面具仔细检查连接部位及呼气阀、吸气阀的密合性,并将面具放于洁净的地方以便下次使用。
溴素安全技术说明书一、成分/组成信息:化学品名称:溴分子式:Br2英文名称:bromine有害成分含量CAS NO溴≥98%7726-95-6二、危险性概述:危险性类别:第8.1 类酸性腐蚀品。
(常用危险化学品的分类及标志GB 13690-92) 按剧毒物品分级、分类与品名编号(GA 57-93)中,该物质属第三类B级无机剧毒品。
健康危害:对皮肤、粘膜有强烈刺激作用和腐蚀作用,吸入较低浓度,很快发生眼和呼吸道粘膜的刺激症状,并有头痛、眩晕、全身无力、胸部发紧、干咳、恶心和呕吐等症状;吸入高浓度时有剧咳、呼吸困难、哮喘,严重时可发生窒息、肺炎、肺水肿,可出现中枢神经系统症状,皮肤接触高浓度溴蒸气或液态溴可造成严重灼伤,长期吸入,除粘膜刺激症状外,还伴有神经衰弱综合征。
燃爆危险:本品助燃,具强腐蚀性、强刺激性,可致人体灼伤。
三、急救措施:皮肤接触:立即脱去污染的衣着,用大量流动清水冲洗至少15分钟;就医。
眼睛接触:立即提起眼睑,用大量流动清水或生理盐水彻底冲洗至少15分钟;就医。
吸入:迅速脱离现场至空气新鲜处,保持呼吸道通畅,如呼吸困难,给输氧,如呼吸停止,立即进行人工呼吸;就医。
食入:用水漱口,给饮牛奶或蛋清,就医。
四、消防措施:危险特性:强氧化剂,与易燃物(如苯)和可燃物(如糖、纤维素等)接触会发生剧烈反应,甚至引起燃烧,和氢、甲烷、硫磺、锑、砷、磷、钠、钾及其它金属粉末剧烈反应,甚至引起燃烧爆炸,与还原剂能发生强烈反应,能腐蚀大多数金属及有机组织。
燃烧(分解)产物:溴化氢灭火方法:喷水保持火场容器冷却,直至灭火结束,用雾状水赶走泄漏的液体,用氨水从远处喷射,驱散蒸气,并使之中和,但对泄漏出来的溴液不可用氨水喷射,以免引起强烈反应,放热而产生大量剧毒的溴蒸气。
五、泄漏应急处理:应急处理:迅速撤离泄漏污染区人员至安全区,并立即进行隔离,小泄漏时隔离150m,大泄漏时隔离300m,严格限制出入,建议应急处理人员戴自给正压式呼吸器,穿防酸碱工作服,不要直接接触泄漏物,尽可能切断泄漏源,防止流入下水道、排洪沟等限制性空间;小量泄漏:用苏打灰中和,也可以用大量水冲洗,洗水稀释后放入废水系统;大量泄漏:构筑围堤或挖坑收容,用泡沫覆盖,降低蒸气灾害,喷雾状水冷却和稀释蒸汽,用泵转移至槽车或专用收集器内,回收或运至废物处理场所处置。
编号:SM-ZD-70517 溴素使用安全操作规程Through the process agreement to achieve a unified action policy for different people, so as to coordinate action, reduce blindness, and make the work orderly.编制:____________________审核:____________________批准:____________________本文档下载后可任意修改溴素使用安全操作规程简介:该规程资料适用于公司或组织通过合理化地制定计划,达成上下级或不同的人员之间形成统一的行动方针,明确执行目标,工作内容,执行方式,执行进度,从而使整体计划目标统一,行动协调,过程有条不紊。
文档可直接下载或修改,使用时请详细阅读内容。
1、操作方法1. 检查溴化单元所有设备是否干净,阀门是否处于正确位置,水电气暖是否供应正常,真空系统、尾气吸收系统是否正常运行。
2. 佩戴好规定的安全防护用具,开启尾气吸收系统,开启溴素抽料真空泵,关闭溴素高位罐(V303)罐底阀、放空阀,开启其真空阀、进料阀,将新环己烷1/2桶抽入溴素高位槽内,再依次向高位罐内抽入溴素190Kg(抽溴素具体步骤:①双人将溴素坛子抬至平台,依次摆放好;②打开溴素坛子盖上螺丝,一人开启坛子盖,一人手持抽溴素四氟软管,将溴素抽至溴素高位罐)。
关闭真空阀、进料阀,开启放空阀。
3. 开启溴素滴加高位槽放空阀、进料阀、溴素高位槽(V303)罐底阀,将溶有溴素的环己烷放入溴素滴加高位槽。
4. 关闭溴素高位槽(V303)罐底阀、放空阀,开启真空阀、进料阀,将剩余新环己烷全部抽入溴素高位槽(V303),关闭真空阀、进料阀,开启放空阀。
5. 开启溴素滴加高位槽放空阀,进料阀,溴素高位槽(V303)罐底阀,将剩余环己烷放入溴素滴加高位槽。
溴素的搬运和使用规定一、溴素的搬运1、从库房出库需要用叉车向车间内运输,车间两名着防酸服、防酸胶靴、防酸手套及60033M面具的操作人员先将溴素坛小心的平移至铁质叉车斗内,以每车运输6坛为限,排列方法入图1。
在叉车向车间运输过程中,车间人员要跟随叉车,叉车的运输速度要保持低于5km/小时的水平平稳行驶。
叉车将溴素运输到车间1楼内后,带斗将溴素坛放下,即可离去。
2、车间两名着全身防护的操作人员将溴素坛逐坛转移至专用的搬运溴素坛的铁筐中,使用平板推车通过电梯将溴素坛运输到车间4楼,并搬运到V3138B 旁平台上摆放好。
3、车间一楼及四楼平台,各放置50kg氢氧化钙以备溴素出现泄漏时进行应急覆盖。
二、加料操作1、两名操作人员穿着批记录规定的全身防护服。
2、启动墙面排风及楼顶吸收系统并保持正常运行。
3、将V***通过水真空系统抽真空到-0.05Mpa,关闭罐顶真空阀门。
4、将溴坛平稳放置在电子秤上。
5、缓慢打开溴坛的上盖,同时尽快将图2所示的转料瓶塞严实地插在溴素坛口上,过程中产生的溴素烟气通过排风筒导出。
6、缓慢打开V***溴素进料管线阀门,通过溴素坛转料瓶塞开口管处向溴素坛中充入少量氮气,待观察溴素进入R***后,撤掉连接溴素转料瓶塞的氮气管,通过电子秤数值的变化确认溴素转料结束。
7、当一坛溴素转料结束后,立即关闭V***上溴素进料阀,缓慢将转料瓶塞拔出,插入另一溴素坛中,准备继续转料,及时将空溴素坛盖盖上。
8、当全部溴素转移完毕后,关闭V***上溴素进料阀,缓慢拔下溴素转料瓶塞并用塑料袋密封包好,待下批生产使用;空溴素坛盖用铁丝进行固定。
9、氮气破空V***至罐压达到0.01Mpa,待下步滴加操作。
10、将空溴坛小心搬运至车间一楼指定位置,联系仓库叉车将空坛退库。
三、应急处理:1、出现溴素泄漏时,应及时用氢氧化钙进行覆盖处理,并开车间排风进行通风处理。
2、在操作过程中的个人应急处置方法:2.1 皮肤接触:脱去污染的衣着,用流动清水冲洗10分钟或用2%碳酸氢钠溶液冲洗。
溴素的使用及保护标准执行程序
程序:
1﹑工业溴素在使用前必须干燥,一般都用浓硫酸除去工业溴素中的水。
2﹑干燥方法:
a.将釜的下口阀门用双阀门,防止溴素渗漏。
b.将真空与釜相连,打开真空试密。
c.确保体系密闭性良好的状况下,将浓硫酸抽入釜中,搅拌。
d.在抽溴素时,先检查真空泵尾气吸收罐是否已准备好,再打开真空,将真空管放在溴
素罐口的附近,然后打开罐盖,用真空管将溴素抽入釜中。
e.溴素抽完后,及时的封闭溴素罐口。
f.将抽料管用真空多抽一会,使管中的残余的溴素抽入釜中,然后关闭进料阀门。
3﹑搅拌1h后,静止0.5h。
4﹑在专用罐上连接真空和抽料管路,打开真空阀门,将抽料管伸入釜底进行抽料。
5﹑抽入专用罐中适当的溴素,将抽料管撤出,关闭釜上的阀门。
6﹑溴素专用罐上的真空多开一会后,关闭真空阀门。
7﹑在使用的过程中,操作人员要戴防毒面具和胶手套以及穿防化服等。
8﹑若不慎将溴素溅到皮肤上,应立刻用大量水冲洗,再用酒精擦至无溴素存在为止,然后敷上甘油或烫伤油膏。
溴素厂安全操作规程编制:审核:批准:受控状态:年月日发布年月日实施目录1各工序开停机顺序2硫磺燃烧安全操作规程3液氯钢瓶安全操作规程4汽化器安全操作规程5给水泵安全操作规程6蒸馏安全操作规程溴素厂安全操作规程1目的为加强对制溴工艺流程的操作指导,控制影响产品质量的各种因素,确保产品的产量、质量不断提高,制订本规程。
2制溴过程的主要化学反应2.1卤水中溴离子的氧化反应:Brˉ+Cl2 → Br2+Clˉ2.2溴空气中吸收反应: Br2+SO2+H2→ HBr+H2SO42.3蒸馏中溴离子的氧化反应:HBr+Cl→ Br2+HCl3溴的吹出富集过程:盐田卤水在泵入吹出塔前加入废酸使其PH值降低到3.5以下,加入氯气将卤水中的溴离子氧化成游离溴分子。
此卤水进入吹出塔(解析塔),卤水均布从上而下流经填料层,卤水中的游离溴被风机从塔底部吹入的空气所带出。
此含游离溴的空气再进入吸收塔,同时加入来自焚硫炉的二氧化硫气体,将气体的溴分子变成雾状的HBr。
此含HBr的空气再经扑沫塔,将液态氢溴酸回收富集得中间产品氢溴酸母液。
4蒸馏过程:含氢溴酸(正常30~80Kg/m3)的母液泵入蒸馏塔,在塔内HBr被从塔底通入的氯气氧化成游离溴,并用蒸汽加热馏出,溴蒸汽再经过冷凝,溴水分离而得到产品工业溴。
并可根据用户的要求,再经过精馏制得更高品质的产品溴。
5二氧化硫制备:本项目选择了自制SO2装置。
即颗粒状的硫磺通过螺旋喂料机定量加入焚硫炉,在通入的空气中焚烧成SO2气体,后经洗气塔冷却洗涤后直接进吸收塔与游离于空气中的溴分子反应生成液态溴化氢(HBr)。
一、各工序开停机顺序1汽化工序1.1开机顺序1.1.1开机之前上好各类备用瓶(两针阀垂直于地面)。
1.1.2检查各接头及管道的气密性。
1.1.3打开蒸汽阀门进行预热(30~40℃)。
1.1.4打开钢瓶针阀及汽化器阀,使液体进入汽化器。
1.1.5得到控制工序的开车通知开始供气。
溴素使用安全操作规程1、操作方法1. 检查溴化单元所有设备是否干净,阀门是否处于正确位置,水电气暖是否供应正常,真空系统、尾气吸收系统是否正常运行。
2. 佩戴好规定的安全防护用具,开启尾气吸收系统,开启溴素抽料真空泵,关闭溴素高位罐罐底阀、放空阀,开启其真空阀、进料阀,将新环己烷1/2桶抽入溴素高位槽内,再依次向高位罐内抽入溴素190Kg。
关闭真空阀、进料阀,开启放空阀。
3. 开启溴素滴加高位槽放空阀、进料阀、溴素高位槽罐底阀,将溶有溴素的环己烷放入溴素滴加高位槽。
4. 关闭溴素高位槽罐底阀、放空阀,开启真空阀、进料阀,将剩余新环己烷全部抽入溴素高位槽,关闭真空阀、进料阀,开启放空阀。
5. 开启溴素滴加高位槽放空阀,进料阀,溴素高位槽罐底阀,将剩余环己烷放入溴素滴加高位槽。
关闭真空阀、进料阀,开启放空阀,停溴素抽料真空泵。
6. 控制溴化釜温度25-30℃时,开启溴化釜放空阀、溴素滴加高位槽釜底阀、放料阀40-60秒,关闭放料阀。
待反应引发后,轻开放料阀控制3小时将溴素环己烷溶液放入釜内。
7. 观察放料阀前的视盅,发现颜色变浅后,立即关闭放料阀,待取样确认环合物转化合格后将溴素滴加高位槽剩余溶液全部放入溴化釜。
8. 将抽完溴素的瓷坛盖用铁丝绑紧后,将空坛放在指定区域。
2、防护措施1. 呼吸系统防护:可能接触其蒸气或烟雾时,必须佩戴防毒面具或供气式头盔。
2. 紧急事态抢救或逃生时,建议佩带自给式呼吸器。
3. 眼睛防护:戴化学安全防护眼镜。
4 .防护服:穿工作服(防腐材料制作)。
5 .手防护:戴橡皮手套。
6 .脚防护:穿高腰水鞋。
7 .其它:工作后,淋浴更衣。
单独存放被毒物污染的衣服,洗后再用。
保持良好的卫生习惯。
3、急救措施1. 皮肤接触:脱去污染的衣着,用流动清水冲洗10分钟或用2%碳酸氢钠溶液浸泡至少30分钟。
若有灼伤,就医治疗。
2. 眼睛接触:立即提起眼睑,用流动清水或生理盐水冲洗至少15分钟。
溴素的产品包装说明和使用说明书1.化学品及企业标识中文名:溴英文名:Bromine中文别名:溴;溴素英文别名:Bromine推荐用途:实验室用化验、试验及科学实验。
限制用途:不可作为药品、食品、家庭2.危险性概述2.1紧急情况概述:吞咽可能有害。
造成严重皮肤灼伤和眼损伤。
吸入致命。
对水生生物毒性极大。
过量接触需采取特殊急救措施和进行医疗随访。
火灾时:使用二氧化碳、沙粒、灭火粉末灭火。
如必要的话,戴自给式呼吸器去救火。
2.2GHS危险性分类:急性毒性(经口)(类别5)急性毒性(吸入)(类别2)皮肤腐蚀(类别1 A)严重眼睛损伤(类别1)急性水生毒性(类别吸入:如果吸入,请将患者移到新鲜空气处。
如呼吸停止,进行人工呼吸。
请教医生。
皮肤接触:立即脱掉被污染的衣服和鞋。
用肥皂和大量的水冲洗。
立即将患者送往医院。
请教医生。
眼睛接触:用大量水彻底冲洗并请教医生。
食入:禁止催吐。
切勿给失去知觉者从嘴里喂食任何东西。
用水漱口。
请教医生。
4.2主要症状和影响,急性和迟发效应:灼伤感:咳嗽,喘息,喉炎,呼吸短促,头痛,恶心,呕吐,发绀,心血管作用。
呼吸系统功能紊乱,流泪,流鼻血,眩晕,烦躁,食欲减退,关节疼痛,腹痛,腹泻,嘶哑4.3及时的医疗处理和特殊治疗的说明和提示:无资料5.消防措施5.1特别危险性描述:无资料5.2灭火方法或灭火剂:火灾时:使用二氧化碳、沙粒、灭火粉末灭火。
5.3灭火注意事项及措施:如必要的话,戴自给式呼吸器去救火。
6.泄露应急措施6.1作业人员的防护措施、防护设备和应急处置程序:使用个人防护用品。
避免吸入蒸气、烟雾或气体。
保证充分的通风。
移去所有火源。
6.2环境保护措施:如能确保安全,可采取措施防止进一步的泄漏或溢出。
不要让产品进入下水道。
6.3泄露化学品的收容、清除方法及所使用的处置材料:围堵溢出,用防电真空清洁器或湿刷子将溢出物收集起来,并放置到容器中去,根据当地规定处理7.操作处置与储存7.1安全处置注意事项:避免接触皮肤和眼睛。
溴素的产品包装说明和使用说明书溴素的产品包装说明和使用说明书1.化学品及企业标识中文名:溴英文名:Bromine中文别名:溴;溴素英文别名:Bromine推荐用途:实验室用化验、试验及科学实验。
限制用途:不可作为药品、食品、家庭2.危险性概述2.1紧急情况概述:吞咽可能有害。
造成严重皮肤灼伤和眼损伤。
吸入致命。
对水生生物毒性极大。
过量接触需采取特殊急救措施和进行医疗随访。
火灾时:使用二氧化碳、沙粒、灭火粉末灭火。
如必要的话,戴自给式呼吸器去救火。
2.2GHS危险性分类:急性毒性(经口)(类别5)急性毒性(吸入)(类别2)皮肤腐蚀(类别1 A)严重眼睛损伤(类别1)急性水生毒性(类别1) 2.3 GHS标记要素,包括预防性的陈述:象形图:警示词:危险危险信息:吞咽可能有害。
造成严重皮肤灼伤和眼损伤。
吸入致命。
对水生生物毒性极大。
预防措施:不要吸入粉尘/烟/气体/烟雾/蒸汽/喷雾。
操作后彻底清洁皮肤。
只能在室外或通风良好之处使用。
避免释放到环境中。
戴防护手套/穿防护服/戴防护眼罩/戴防护面具。
戴呼吸防护装置。
事故响应:如果吞咽:漱口,不要催吐。
如果皮肤(或头发)接触:立即除去∕脱掉所有沾污的衣物。
用水清洗皮肤∕淋浴。
如果吸入:将受害人移至空气新鲜处并保持呼吸舒适的姿势休息。
如与眼睛接触,用水缓慢温和地冲洗几分钟。
如戴隐形眼镜并可方便地取出,取出隐形眼镜,然后继续冲洗。
立即呼叫中毒控制中心或医生。
具体紧急处置(见本标签上提供的急救指导)。
沾污的衣服清洗后方可再用。
收集溢出物。
安全存储:存放于通风良好的地方。
保持容器密闭。
存放处须加锁。
储存温度不超过30℃,相对湿度不超过80%。
废弃处置:按照地方/区域/国家/国际规章处置内装物/容器。
2.4物理化学危险性信息:不适用2.5健康危害:吞咽可能有害。
造成严重皮肤灼伤和眼损伤。
吸入致命。
2.6环境危害:对水生生物毒性极大。
2.7其他危害物:无资料3.成分/组成信息组成信息:纯品成分CAS RN 含量(%)主要成分:溴7726-95-6 ≤100次要成分:4.急救措施4.1必要的急救措施描述:吸入:如果吸入,请将患者移到新鲜空气处。
溴素处理方法溴素是一种常用的化学物质,具有广泛的应用。
它可以用于消毒、污水处理、水处理、草坪护理等方面。
本文将介绍几种常见的溴素处理方法,供读者参考。
一、溴素消毒方法1. 溴素漂白法溴素漂白法是一种广泛使用的消毒方法,特别适合于水处理和食品加工行业。
其操作简单,效果显著。
具体操作步骤如下:步骤一:将适量的溴素添加到水中,使水中的溴素浓度达到所需消毒效果。
步骤二:将需要消毒的物品或水浸泡在溴素水中,确保每个部分均受到溴素的接触。
步骤三:根据所需消毒时间,将物品或水浸泡在溴素水中,一般为15分钟至1小时。
步骤四:将物品或水取出,并彻底清洗,保证溴素残留量符合安全标准。
2. 溴素氧化法溴素氧化法是一种将溴素转化为高氧水的方法,通过高氧水的氧化性能来实现消毒效果。
这种方法适用于各种环境的消毒,如医院、实验室等。
具体操作步骤如下:步骤一:将适量的溴素添加到含氯废水中,起到氧化、中和的作用。
步骤二:待溴素与废水中的氯反应生成高氧水后,再将废水进行处理,以达到消毒和净化的效果。
二、溴素污水处理方法1. 溴素中和法溴素中和法是一种将含溴污水中的溴素与适量的中和剂反应,达到去除污水中溴素的目的。
利用该方法可以有效减少溴素对环境的影响。
具体操作步骤如下:步骤一:将溴素污水与中和剂混合。
步骤二:通过调整中和剂的投加量和溴素浓度,使溴素与中和剂发生反应,并沉淀出溴化物。
步骤三:将反应后的溴化物沉淀物进行处理,使其达到无害化排放标准。
2. 溴素吸附法溴素吸附法是一种将溴素通过吸附剂去除的方法,具有较高的效率和净化能力。
这种方法适用于溴素浓度较高的污水处理。
具体操作步骤如下:步骤一:选用适当的吸附剂,将其与溴素污水充分接触。
步骤二:溴素与吸附剂发生物理或化学吸附反应,将溴素去除。
步骤三:将吸附剂中含有溴素的废物进行处理,并使其达到无害化排放标准。
三、溴素水处理方法1. 溴素浸泡法溴素浸泡法是一种常见的水处理方法,适用于家庭和工业用水。
溴素使用安全操作规程溴素是一种化学反应中用作催化剂的氧化剂,其化学名称为溴化铁(III)。
它经常用于有机合成中的溴化反应和其他化学反应中。
然而,由于其对人体健康有一定的风险,使用时需要注意一些安全操作规程,以确保人员的安全和化学实验的成功。
本文将详细介绍溴素的使用安全操作规程,以及在不同实验室环境下如何正确使用溴素。
一、溴素的安全性和急救措施1. 溴素是一种高度腐蚀性的物质,其具有刺激性气味,能使皮肤、眼睛、呼吸道甚至消化系统受到刺激。
因此,在使用溴素之前,化学实验室操作人员必须穿戴必要的防护装备,包括:口罩、眼罩、耳塞等,以确保整个操作过程中人员的安全。
2. 在使用溴素时,建议使用化学通风柜,以防止对实验环境和操作人员产生危险。
在设备漏洞、气流不畅的情况下,会出现呼吸困难、头痛、恶心、眩晕和胃肠道不适等一系列严重症状,必须停止操作,并将张口、呼吸道和皮肤上的化学物质迅速冲洗干净。
3. 如果在操作过程中发现皮肤被溴素接触,应立即向流动水中冲洗皮肤,直到完全冲洗干净。
如果烧伤足够严重,需要就医以获取进一步的急救说明。
4. 如果在使用过程中进入眼睛内,则必须立即将眼睛冲洗干净,采用眼药水处理,并寻求医疗事故处理建议。
5. 当溴素被过度暴露或吞食时会引发肺部炎症和其他病症,必须立即就医寻求医疗救助。
二、溴素的储存和使用规范1. 在储存溴素之前,请先检查其包装密封性,并确定正确的存储条件。
通常,我们建议保持其容器在储存时保持干燥、凉爽、处于通风良好的区域内,并尽可能远离火源,以防止其起火爆炸。
2. 在使用溴素时,请确保使用合适的容器,并注意容器的质量。
我们建议使用优先安全的玻璃或塑料瓶来储存溴素。
3. 在使用溴素之前,请先将其容器放在桌子上,检查并翻转容器,以确保其在使用过程中没有任何问题。
4. 在使用溴素之前,请先仔细阅读本文所述的这些安全操作规程,并将其全部掌握。
操作人员必须具有一定的安全知识和实验经验,确保在实验室中使用溴素时正确、安全、有效地进行。
溴素使用安全操作规程前言溴素是一种常见的化学药品,常用于消毒、除臭等方面,但若不妥善使用可引发一系列安全隐患。
为了确保工作场所的安全和员工身体健康,制定本规程。
涉及范围本规程适用于所有使用溴素的人员,包括但不限于实验室研究人员、消毒/除臭服务人员等。
一般安全操作要求1.操作溴素时,要穿戴好防护设备,包括化学护目镜、手套、防护衣等。
2.禁止任何人员将溴素用于非法用途,如投放于食品中、对人或动物进行残忍实验等。
3.小心谨慎地操作溴素,尤其是在室温下存在液体的时候,以免造成意外。
4.避免溴素摆放密闭空间,以免在不知不觉中吸入有害气体。
溴素存储要求在存储溴素时,要特别注意以下事项:1.将溴素置于远离火源、光照、热量和有机物等易燃或易反应的物品附近的冷暗干燥处。
2.存放在有防漏的密闭容器中,标明容器名称、制造日期、成分等信息。
3.禁止将溴素和那些不兼容的化学物质(如选用抗氧化剂、氧化剂或酸等)存放在一起。
溴素操作规范1.溴素一般在室温下作为固体存在,也有部分使用时需以液体形式进行,操作时应注意防止引起火灾和爆炸。
2.在使用溴素之前应将安全措施和各种化学品的物理和化学性质列为目录,在操作之前查阅。
3.在操作过程中,应采用适当的设备进行操作,比如提供配合的药剂和合理的间隔,以防止联合、反应和爆炸等情况发生。
4.如果进行同尘、粉、云雾、热腾腾分布等操作,应落实控制和处理,不应直接或间接散发到工作环境中。
溴素废弃物处理1.废弃溴素,应擦拭容器和工作原料,资料及其它不同用途涉及到的保存的物质。
2.溴素废弃物已成为危险品,应加以监管,存放在符合环保要求的集中处理设备中。
3.废弃物的处理和处置,可进行嵌入处理或火化处理等方式,不允许进行倾倒、雨水浸泡、直接排放等行为。
应急处置预案1.当突发意外事件发生时,离开现场,并通知有关部门及时处理。
2.避免吸入、食入或接触溴素类物质,应马上就医。
3.无论是在规划或换位集合后,都要在医生的建议下,正确处理。
溴素使用安全操作规程一、前言溴素是一种常用于消毒的化学物质,在医疗卫生、水处理、食品加工等领域得到广泛应用。
由于其毒性较强,如果使用不当,可能会对人身安全造成威胁。
因此,为了确保使用溴素的安全性,制定了以下安全操作规程。
二、预防措施1.在使用溴素前,必须了解其性质和危害。
应该严格按照产品说明书和化学安全手册指导进行操作。
2.穿戴必要的个人防护设备,如手套、口罩、护目镜等,以便避免直接接触溴素。
3.在使用溴素时,必须确保通风良好,以防雾霾形成。
空气流通可以降低雾霾的浓度,减少呼吸道吸入量。
4.在操作溴素时,不能与其他化学物质混合,造成化学反应,产生危险气体。
必须先了解溴素的耐药性,并根据所需浓度进行稀释。
5.将溴素放置在远离热源、火源和光线的地方,以防止其燃烧或挥发,避免产生有害气体。
6.溴素在使用后必须妥善存放,防止未被稀释的浓缩溶液误食和误触。
7.在使用完毕后,必须要对残留液体或气体进行妥善处理,防止被人误触或误食导致安全事故的发生。
三、安全操作规程1.操作人员必须经过相关安全教育和专业培训,掌握基本安全知识和操作技能。
2.操作前必须对设备和工具进行检查,确认设备正常运行,并保证工具完好无损。
3.开始操作前,应该进行全面的风险评估,并研究应急措施,以便在紧急情况下做出正确的决策。
4.在操作过程中,必须始终保持警惕,不要分心。
离开操作现场时,一定要关好设备和工具的开关。
5.使用化学药品之前,一定要小心。
在取用药品的同时,应该将盖子拧紧,进行稳定储存。
6.将需要稀释的溴素遵从稀释比例进行稀释。
避免在操作中添加过多药剂。
7.随时生成门窗,加入通风设备,将室外空气引入室内,降低溴素在室内浓度。
8.使用完毕后,及时清理工作场地。
清除产品残留物比较困难的时间段,需要进行专业的清洗处理。
9.避免在人多交通设施附近操作,也不要在人员密集的场合进行操作,以减少损害他人的机率。
四、事故应急操作1.如在使用过程中出现眼睛或皮肤受损的症状,必须立即停止操作,到医院就诊,以免病情加重。
溴素的搬运和使用规定一、溴素的搬运1、从库房出库需要用叉车向车间内运输,车间两名着防酸服、防酸胶靴、防酸手套及60033M面具的操作人员先将溴素坛小心的平移至铁质叉车斗内,以每车运输6坛为限,排列方法入图1。
在叉车向车间运输过程中,车间人员要跟随叉车,叉车的运输速度要保持低于5km/小时的水平平稳行驶。
叉车将溴素运输到车间1楼内后,带斗将溴素坛放下,即可离去。
2、车间两名着全身防护的操作人员将溴素坛逐坛转移至专用的搬运溴素坛的铁筐中,使用平板推车通过电梯将溴素坛运输到车间4楼,并搬运到V3138B 旁平台上摆放好。
3、车间一楼及四楼平台,各放置50kg氢氧化钙以备溴素出现泄漏时进行应急覆盖。
二、加料操作1、两名操作人员穿着批记录规定的全身防护服。
2、启动墙面排风及楼顶吸收系统并保持正常运行。
3、将V***通过水真空系统抽真空到-0.05Mpa,关闭罐顶真空阀门。
4、将溴坛平稳放置在电子秤上。
5、缓慢打开溴坛的上盖,同时尽快将图2所示的转料瓶塞严实地插在溴素坛口上,过程中产生的溴素烟气通过排风筒导出。
6、缓慢打开V***溴素进料管线阀门,通过溴素坛转料瓶塞开口管处向溴素坛中充入少量氮气,待观察溴素进入R***后,撤掉连接溴素转料瓶塞的氮气管,通过电子秤数值的变化确认溴素转料结束。
7、当一坛溴素转料结束后,立即关闭V***上溴素进料阀,缓慢将转料瓶塞拔出,插入另一溴素坛中,准备继续转料,及时将空溴素坛盖盖上。
8、当全部溴素转移完毕后,关闭V***上溴素进料阀,缓慢拔下溴素转料瓶塞并用塑料袋密封包好,待下批生产使用;空溴素坛盖用铁丝进行固定。
9、氮气破空V***至罐压达到0.01Mpa,待下步滴加操作。
10、将空溴坛小心搬运至车间一楼指定位置,联系仓库叉车将空坛退库。
三、应急处理:1、出现溴素泄漏时,应及时用氢氧化钙进行覆盖处理,并开车间排风进行通风处理。
2、在操作过程中的个人应急处置方法:2.1 皮肤接触:脱去污染的衣着,用流动清水冲洗10分钟或用2%碳酸氢钠溶液冲洗。
溴素使用安全操作规程
一、操作方法
1. 检查溴化单元所有设备是否干净,阀门是否处于正确位置,水电气暖是否供应正常,真空系统、尾气吸收系统是否正常运行。
2. 佩戴好规定的安全防护用具,开启尾气吸收系统,开启溴素抽料真空泵,关闭溴素高位罐罐底阀、放空阀,开启其真空阀、进料阀,将二氯乙烷抽入溴素高位槽内,再依次向高位罐内抽入溴素(抽溴素具体步骤:①将溴素从储罐使用管道输送到溴素高位罐内。
关闭真空阀、进料阀,开启放空阀。
3. 开启溴素滴加高位槽放空阀、进料阀、溴素高位槽罐底阀,将溶有溴素的二氯乙烷放入溴素滴加高位槽。
4. 关闭溴素高位槽罐底阀、放空阀,开启真空阀、进料阀,将剩余二氯乙烷全部抽入溴素高位槽,关闭真空阀、进料阀,开启放空阀。
5. 开启溴素滴加高位槽放空阀,进料阀,溴素高位槽罐底阀,将剩余二氯乙烷放入溴素滴加高位槽。
关闭真空阀、进料阀,开启放空阀,停溴素抽料真空泵。
6. 控制溴化釜温度25-30℃时,开启溴化釜放空阀、溴素滴加高位槽釜底阀、放料阀40-60秒,关闭放料阀。
待反应引发后,轻开放料阀控制3小时将溴素二氯乙烷溶液放入釜内。
7. 观察放料阀前的视盅,发现颜色变浅后,立即关闭放料阀,待取样确认溴代物转化合格后将溴素滴加高位槽剩余溶液全部
放入溴化釜。
二、防护措施
1. 呼吸系统防护:可能接触其蒸气或烟雾时,必须佩戴防毒面具或供气式头盔。
2. 紧急事态抢救或逃生时,建议佩带自给式呼吸器。
3. 眼睛防护:戴化学安全防护眼镜。
4 .防护服:穿工作服(防腐材料制作)。
5 .手防护:戴橡皮手套。
6 .脚防护:穿高腰水鞋。
7 .其它:工作后,淋浴更衣。
单独存放被毒物污染的衣服,洗后再用。
保持良好的卫生习惯。
三、急救措施
1.皮肤接触:脱去污染的衣着,用流动清水冲洗10分钟或用2%碳酸氢钠溶液浸泡至少30分钟。
若有灼伤,就医治疗。
2.眼睛接触:立即提起眼睑,用流动清水或生理盐水冲洗至少15分钟。
就医。
3.吸入:迅速脱离现场至空气新鲜处。
呼吸困难时给输氧。
呼吸停止时,立即进行人工呼吸。
就医。
4.食入:患者清醒时立即漱口,给饮牛奶或蛋清。
立即就医。
5.灭火方法:二氧化碳、砂土。
四、泄漏应急处理
迅速撤离泄漏污染区人员至安全区,并立即进行隔离,小量
泄漏时隔离150 m,大量泄漏时隔离300 m,限制出入,建议应急处理人员戴自给正压式呼吸器,穿防酸碱工作服,不要直接接触泄漏物,尽可能切断泄漏源,防止进入下水道、排洪沟等限制性空间。
小量泄漏:用苏打水中和,也可用大量水冲洗,洗液稀释后放入废水系统。
大量泄漏:构筑围堤或将泄漏溴素清理的临时防护槽内,用片碱覆盖后加水反应吸收,降低蒸气灾害,喷雾状水冷却和稀释,蒸气用液碱中和。
五、溴素装车安全操作规程
1、操作人员必须经过上岗培训,严格遵守操作规程和操作卡。
2、装溴素时操作人员必须穿工作服,戴好防毒面具,胶皮手套,胶皮围裙等必需的防护用具。
3、操作前必须检查车辆按规定停放,并对两后轮进行安全固定处理。
4、开启排空阀门前,要接好尾气回收管道,让溴素蒸汽回收到吸收塔内。
5、连接钢丝软管及玻璃管要轻搬轻,放法兰连接要平衡收紧确保不漏,阀门要缓慢开启,杜绝一下开足;把溴素放入储罐,放料速度不能过快,密切注视刻度,以防外溢。
6、通过溴罐视镜查看装入数量,溴罐不要装满,要留一定的空间。
装完后关闭溴素管道阀门,让剩余的溴素流入溴罐内,再关闭溴罐阀门。
7、各项操作不得使用能产生火花的工具,作业现场应远离热源
和火源。
8、装卸毒害性危化品,作业中不得吃零食,不得用手擦嘴、脸、眼睛,每次作业完,必须及时用肥皂洗净面部,手部,用清水漱口,防护用具应及时清洗,集中存放。
9、针对危险化学品的性质,现场准备相应急救药品和安全淋浴和洗眼设备,出现紧急情况按制定应急救预案执行。