0-3岁婴幼儿生理和心智发展特点
- 格式:doc
- 大小:37.00 KB
- 文档页数:13
0~3岁婴幼儿心理发展特点
0-3 岁是婴幼儿心理发展的重要时期,以下是一些常见的特点:
1. 感知觉发展:婴幼儿通过感官(视觉、听觉、触觉、味觉、嗅觉)来探索和认识世界。
他们对颜色、声音、形状等非常敏感,并逐渐学会分辨和区分不同的刺激。
2. 运动发展:在这个阶段,婴幼儿的运动能力迅速发展。
他们学会翻身、坐立、爬行、站立和行走等基本动作,这些运动能力的发展有助于他们探索环境和发展自主性。
3. 语言发展:婴幼儿开始发出声音,并逐渐学会说话。
他们通过模仿和重复来学习语言,能够理解简单的词语和指令,并尝试用简单的词语表达自己的需求和想法。
4. 情绪发展:婴幼儿开始表达各种情绪,如喜悦、愤怒、悲伤等。
他们需要得到父母或照顾者的关注和回应,以建立安全感和信任感。
5. 认知发展:在这个阶段,婴幼儿的认知能力逐渐发展。
他们能够记忆、模仿和解决简单的问题,并对周围的事物表现出好奇心和探索欲。
每个婴幼儿的发展速度和方式都可能有所不同,这些只是一些一般性的特点。
同时,家庭环境和父母的教养方式对婴幼儿的心理发展也有着重要的影响。
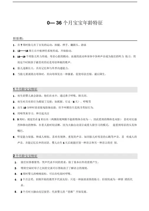
0— 36个月宝宝年龄特征胚胎期:1、在7周时胎儿有了自发的运动:抬腿、伸手、翻跟头、游泳2、12——16周左右中枢神经系统形成,开始胎动。
3、16—19个周胎儿听力形成,母亲心脏的跳动、血液的流动和身体中各种声音成为他们的听力练习,然而这个时候孩子最喜欢的还是母语和她的歌声。
4、胎儿逐渐长大,具有记忆和与外界沟通能力。
5、当胎儿要剥离出母体时,其向母体发出一种激素,促使母亲宫缩,最后降生。
1、初生的婴儿就会游泳:他们在水中,通过鼻子呼吸,肺关闭。
2、初生时具有的行为都届丁反射:如抓握、行走(6天)、呼吸等3、出生10分钟时爸爸做鬼脸她也做,但不叫模仿只是找寻类似行为。
4、用啼哭来学习,和引起关注5、3周时:视觉仍在1米以内(两侧的视网膜不能将物体合而为一,因此看到的物体是双影)喜欢对比强烈和移动的物体;在看人脸时较活晰,因为大脑自动设计成看人脸学习的模式:能看到母亲的头发和嘴巴。
6、听觉能力很强,和成人相似。
喜欢有规律,重复的声音。
如同胎儿时母亲的心跳等声音。
喜欢成人的声音,并能记忆长申的词语。
婴儿出生4天后就能区别一种语言和另一种语言的差别。
1、做任何事都要哭,哭声代表不同的需求,除了基本以外的需要产生。
2、喂奶空闲时母子之间的交谈可以帮助孩子了解语言的规则。
3、6周时婴儿的喉咙放松,可以在吃饭时呼吸。
4、2个月会笑,但刚开始的微笑不代表友好,只是一种面部表情的练习。
但很快成为一种情绪的代表。
5、2个月时大脑由皮层接管,代表婴儿的“思维”开始发展。
6、视网膜形成三维画面,宝宝看世界时更活晰了。
终丁看活了母亲的细部特征。
1、腿部力量练习:学习爬行和走之前要练习肌肉的力量。
2、学习抬头:可以控制自己的头部(虽然头很重)趴着抬头。
3、学会滚动,这是爬行的先兆(婴儿逐渐学会了控制上半身的力量)开始了第一次移动。
4、尝试抓握:做到双手抓在一起,逐渐的伸到物体所在的有效位置,可以碰触,但不会用手主动抓握。
0—3岁婴幼儿生长发育能力发育特点及心理发育特点一、生长发育特点:1.身体发育:婴幼儿在出生后迅速增长体重和身高,首先头部的增长较快,随后是四肢和躯干的增长。
婴幼儿的身体机能和器官逐步完善,例如听力、视力、消化系统和运动系统的发育。
2.睡眠和饮食:婴幼儿需要大量的睡眠和适量的饮食来支持他们的生长发育。
他们通常需要多次喂养,并在夜间需要频繁的喂奶。
3.头部抬起和坐立:婴幼儿在出生后的几个月内逐渐学会抬起头部,然后可以坐立。
这一过程需要强壮的颈肌和核心肌群的发展。
4.爬行和走路:婴幼儿在7-12个月之间学会爬行,之后开始尝试站立和行走。
这一阶段需要手眼协调和肌肉力量的发展。
5.牙齿的生长:婴幼儿的乳牙开始在出生后几个月内生长。
大多数婴幼儿在3岁时拥有完整的乳牙。
二、能力发育特点:1.大脑发育:婴幼儿脑部的神经元迅速增长,建立和加强神经连接。
这一阶段是大脑发展最快的时期。
2.运动能力:婴幼儿在生长过程中逐步发展出能够控制身体的运动能力,如握住物品、翻身、坐立、爬行、站立和行走等。
3.认知能力:婴幼儿开始注意和观察周围的事物,并学会使用感官来认知世界。
他们开始发展对象永恒性的概念,明白即使看不见的物体仍然存在。
4.语言能力:婴幼儿在这个阶段开始模仿发声,并逐渐产生有意义的声音。
他们开始学会理解和使用简单的言语。
5.社交能力:婴幼儿开始对周围的人物和环境产生兴趣,喜欢和家人互动,并表达自己的情感。
他们开始学会笑、哭和与人眼神交流。
三、心理发育特点:1.依恋:婴幼儿与主要的照顾者建立深厚的依恋关系。
他们开始形成对照顾者的依赖,并表现出对照顾者的情感需求。
2.自我意识:婴幼儿逐渐认识到自己是一个独立的个体,并开始探索自己的身体和环境。
他们开始发展自我意识,例如意识到自己的手和脚是自己的。
3.情绪表达:婴幼儿开始表达各种情绪,包括快乐、不悦和愤怒等。
他们经历了情绪调节的过程,并逐渐学会应对和表达情绪。
4.游戏和想象:婴幼儿开始探索各种玩具和游戏,并进行基本的角色扮演。
0—3岁婴幼儿生长发育能力发育特点及心理发育特点0—3岁婴幼儿是儿童生长发育最为迅速的阶段,婴幼儿的生长发育、能力发育特点及心理发育特点有助于家长和教育者了解婴幼儿的需求和发展,为他们提供适宜的环境和支持。
下面将从生长发育、能力发育和心理发育三个方面来详细介绍0—3岁婴幼儿的特点。
在生长发育方面,0—3岁婴幼儿的身体迅速发育。
从出生到3岁,婴幼儿的身高、体重、头围等指标都会呈现大幅度增长。
他们的骨骼和肌肉系统在这个阶段也得到了很大的发展。
此外,0—3岁婴幼儿的大脑也在快速发育,在这个阶段形成了大部分的大脑神经连接。
婴幼儿对于外界刺激也比较敏感,他们的感官系统也在发育和成熟。
在能力发育方面,0—3岁婴幼儿的能力逐渐增强。
在运动发育方面,婴幼儿从不会抬头、坐立到能够爬行、站立、行走等,最后能够独立行走。
在语言发育方面,婴幼儿从最初的哭声、声音认知到慢慢理解和产生简单的语言表达,最后能够形成一定的语言能力。
在认知发育方面,0—3岁婴幼儿通过观察和操作认识周围的世界,逐渐形成了对物体、人物、事件等的认知能力。
在社交发展方面,婴幼儿开始逐渐理解和参与社交互动,他们能够通过眼神、面部表情、身体语言等表达自己的情感和需求。
在心理发育方面,0—3岁婴幼儿呈现出一系列的特点。
首先,婴幼儿的情绪反应比较简单,他们会出现高兴、悲伤、生气等基本情绪表达。
其次,婴幼儿的心思比较单纯,他们对于外界的事物还没有形成深层次的理解和思考。
再次,婴幼儿的自我意识逐渐形成,他们能够意识到自己是一个独立的个体,而不再只是将自己与母亲融为一体。
最后,0—3岁婴幼儿的依恋关系比较紧密,他们对母亲或者主要照顾者有强烈的依赖需求,需要稳定、安全的情感依托。
综上所述,0—3岁婴幼儿的生长发育、能力发育特点及心理发育特点是他们在这个阶段呈现出的一系列特征。
了解这些特点能够帮助家长和教育者更好地了解婴幼儿的成长需求,提供适宜的环境和支持,促进他们的全面发展。
0~3岁婴幼儿发展特点婴幼儿期是人类生命周期中最关键的阶段之一。
在这个阶段,婴幼儿的身心发展迅速,他们经历了从一个完全依赖于成人照顾的婴儿到一个能够自主探索和学习的幼儿的转变。
本文将探讨0~3岁婴幼儿的发展特点,并分析其在身体、认知、社交和语言等方面的重要变化。
一、身体发展在婴幼儿期,身体发育是最明显的标志之一。
从出生到3岁,婴幼儿身高、体重和体格比例都会发生显著变化。
在出生后的几个月内,他们的体重会迅速增加,身长也会逐渐增加。
此外,婴幼儿生长的速度不仅仅表现在身体的变化上,头部和脑部的发育也非常重要。
在出生后的头几个月,他们的大脑迅速发展,形成了初步的神经连接,并且可以控制头部的运动。
二、认知发展婴幼儿期的认知发展对他们未来的学习和发展具有重要影响。
在0~3岁这个阶段,婴幼儿开始通过感官接收和探索周围环境来认识世界。
例如,他们会观察和探索自己的身体部位,学会用手抓住物体,并试图用嘴巴尝试物体的味道。
此外,他们也开始建立基本的空间观念,例如学会辨别物体的相对位置和大小。
婴幼儿对于声音、光线和颜色等感官信息也非常敏感,并且能够逐渐学会将不同的声音、光线和颜色联系起来。
三、社交发展社交交往是人类发展中的重要组成部分,而在婴幼儿期,他们开始与他人进行初步的社交互动。
在出生后的几个月内,他们会学会辨别并回应母亲的声音和面部表情。
随着时间的推移,他们会逐渐发展出社交技能,例如通过眼神交流、面部表情和手势来与他人进行互动。
此外,婴幼儿还会逐渐学会展示情感,并开始建立起亲近和依赖的关系。
四、语言发展语言是人类交流的基本工具,在婴幼儿期,他们开始学习并逐渐掌握语言的基本要素。
从出生到3岁,婴幼儿的语言能力得到明显的提高。
刚出生的婴儿可以通过哭声来传达自己的需求,而随着时间的推移,他们会逐渐学会模仿他人的语音,并试图模拟发出一些简单的词汇和句子。
此外,婴幼儿还会逐渐学会理解和使用手势,通过手势和声音的结合来表达自己的意图。
0—3岁婴幼儿生理心理特点0-3岁婴幼儿是人类生命的最初阶段,这个阶段的特点是身体和心理的迅速发育。
以下是0-3岁婴幼儿的生理心理特点。
一、生理特点:1.快速生长:0-3岁是人体生长发育最快的阶段,婴幼儿的体重和身高都会迅速增长。
他们可能会在短时间内增加几倍的体重和身高。
2.发育进程互相关联:在婴幼儿期,基本的生理系统,如视觉、听觉、运动和认知等都在同时发展。
这些系统的发展互相关联,相互作用。
4.初步形成身体意识:婴幼儿开始意识到自己的身体和身体部位,并尝试控制和移动它们。
他们会逐渐意识到自己的手、脚、头等身体部位的存在和功能。
二、心理特点:1.感受力强:婴幼儿对外界的刺激和感受非常敏感。
他们对声音、光线、触摸等刺激有很强的反应,可以通过甩动手臂、大声哭喊等方式来表达自己的感受。
2.注意力短暂:婴幼儿的注意力很短暂,他们无法持续集中注意力在一个事物上。
他们对外界的新鲜事物和刺激更感兴趣,容易分心和转移注意力。
3.情绪变化剧烈:婴幼儿的情绪起伏较大,情绪会随着需要和外界刺激的变化而产生变化。
他们可能会突然变得兴奋、焦虑或哭闹,需要家人和照顾者的关怀和安抚。
4.理解能力有限:婴幼儿的理解能力有限,他们还不能理解和运用抽象概念和逻辑推理。
他们主要通过模仿、感知和行动来认识和理解世界。
5.善于模仿:婴幼儿非常善于模仿和学习。
他们能够模仿成人的动作和表情,逐渐掌握一些基本的生活技能和社交技能。
6.社交互动能力初步形成:婴幼儿开始发展社交互动能力,他们能够通过面部表情、声音和身体语言来与他人进行交流。
他们开始与家人和照顾者建立亲密的关系,并逐渐与同伴进行简单的互动。
以上是0-3岁婴幼儿的一些主要生理心理特点。
这个阶段的特点对于婴幼儿的成长和发展起着重要的作用,家长和照顾者应该根据这些特点来提供有针对性的关爱和教育。
0-3岁婴幼儿发展特点和成长规律婴幼儿期是人类最为关键和迅速发展的阶段。
以下是0-3岁婴幼儿发展特点和成长规律的介绍:0-1岁:生理特点:婴儿出生后,身体体重和身高都在快速增加,头部比身体大,头骨柔软可塑性强,肌肉运动发展迅速。
认知发展:0-3个月时,宝宝开始有头部控制能力和跟踪视线能力。
4-6个月时,会开始用手去抓、观察物品,并能识别家人或熟悉的人。
7-9个月时,学会了爬行和坐立不稳的能力。
10-12个月时,宝宝学会了走路和简单的语言沟通。
社交发展:新生儿时,宝宝无法分辨家人之外的人,需要与母亲保持亲密接触。
3个月左右会有对人类面部表情的反应,随着时间的推移逐渐适应外界环境。
1-2岁:生理特点:体重和身高依然在迅速增加,但相对缓慢。
大脑大部分发育完成,此时语言理解和语言表达能力都在不断提高。
认知发展:宝宝开始探索和发现世界,能够区别各种物品,并会使用简单的语言描述。
逐渐开始理解时间和空间概念,如“上、下、前、后”。
2岁时,拥有记忆力和想象力。
社交发展:开始建立亲子关系,宝宝需要渐渐学会与其他孩子相处、分享。
主动表达自己的需求和情绪。
1-2岁是大便训练的重要阶段。
2-3岁:生理特点:身高和体重的增长速度略微放缓,但骨骼、肌肉和内脏器官的发育以及大脑皮层细胞的连接数量继续增加,此时语言表达能力更加流利。
认知发展:开始思考抽象的事物和概念,如颜色、形状和数字。
学会了简单的自我评价和推理,在日常活动中表现出好奇心和创造力。
社交发展:学会适应幼儿园或社交环境,与同龄人互动并学习合作。
逐渐学会自我控制情绪和行为,尊重他人。
3岁时,大部分儿童都掌握了大小便自理技能。
总的来说,0-3岁是宝宝最为重要的发展阶段之一,需要家长和其他关注儿童成长的人士给予足够的关注、照顾和支持。
(一个小宝宝,从胎儿期,头只占全身的1/2,到婴儿期的1/4,再到成人期的1/8,这是多么神奇的一件事情~~)婴儿期,指的是0~3岁期间,又可以细分为:1. 新生儿期: 0~1个月2. 乳儿期:1个月~1岁3. 婴儿期:1岁~3岁在不同的阶段,婴儿的生理、心理特点,营养和教育,都是不一样的。
婴儿期发育的主要特点:1. 年龄越小,生长发育的速度越快,而婴儿期的发育,是一生中最快的,不过也是分阶段的。
* 新生儿期:发育是以天为单位的,真的是“日新月异”。
* 乳儿期:1~3个月,以周为单位;4~6个月,以3个月为单位;6~12个月,以半年为单位。
* 婴儿期:1~3岁,以年为单位。
2. 发育遵循一定的顺序和规则,比如,身体机能和运动的发育,是从头到脚的。
具体来说:众所周知,人体共分为8大系统,分别是:呼吸、消化、泌尿、心血管(血液)、内分泌、运动、神经、感觉系统。
可是你知道吗,婴儿的8大系统,与成人有着很大的不同,主要有以下不同的表现:位置不同、发育不全、功能欠缺、大小数量比例不同、易发炎感染等。
接下来,我们就以Tips的形式,大致看看有哪些不同。
1. 呼吸系统:* 鼻、喉、泪管、气管较小或狭窄,易引发炎症。
* 由于婴儿不会说话,如果鼻塞,会导致烦躁不安、拒绝吮乳或呼吸困难。
* 肺部很娇嫩,须格外注意,容易有肺炎、肺气肿发生。
* 胸廓较短,呈圆筒状,肋骨成水平位,胸腔较小,几乎全被肺脏占据,待开始站立和行走后,膈肌下降(3岁后降至第5肋),肋骨逐渐倾斜,胸廓形状才逐渐接近成人。
2. 心血管系统 :*心脏: 体积与身体的比例,随年龄增长而下降. 新生儿重约20-25克, 占体重的0.8%, 1-2岁达到2倍60克, 占体重的0.5%.*大血管: 新生儿大血管弹力不足, 12岁时发育程度可与成人相同.*年龄越小,心率及血流速度越快. 婴儿血循环时间平均值为12秒,学前期儿童需15秒,以后则需18-20秒.3. 消化系统 :* 口腔: 出生时即有吸吮和吞咽反射. 口腔黏膜非常细嫩,血管丰富,易受伤, 擦洗时要很小心.* 唾液: 新生儿唾液腺发育差, 口腔比较干燥. 3-4个月时唾液分泌开始增加, 5-6个月时显著增多, 常有生理性流涎.* 牙齿: 发育变化大. 4-10个月时开始出乳牙, 2岁左右长齐, 共20颗. 一般顺序如下: 中切牙, 侧切牙, 第一乳磨牙, 尖牙, 第二乳磨牙. 乳牙牙釉质薄, 牙本质松脆,容易形成龋齿.* 食管: 呈漏斗状, 肌肉不发达,容易溢乳.* 胃:呈水平位,开始走路后,逐渐变为垂直。
0—3岁婴幼儿生理心理特点婴幼儿时期是一个宝宝生命中最重要的阶段,这个阶段的婴幼儿发展迅猛,无论是身体上还是心理上都发生了很大的变化。
了解0—3岁婴幼儿的生理心理特点对于父母和保育员来说至关重要。
本文将探讨0—3岁婴幼儿的生理心理特点,并提供一些建议来满足他们的需求。
生理特点:1. 快速体格增长:在0—3岁的时期,婴幼儿经历了令人难以置信的快速体格增长。
他们从新生儿时期的柔弱小生物发展成为能够坐、爬、走甚至奔跑的孩子。
这个阶段的婴幼儿骨骼和肌肉系统发育良好,他们充满了无穷的能量和好奇心。
2. 发育器官成熟:婴幼儿的各个器官在这个阶段都在快速成熟。
他们的呼吸系统、消化系统和免疫系统逐渐健全起来。
婴幼儿的免疫系统尤其脆弱,容易受到感染,因此需要特别关注和保护。
3. 睡眠和饮食需求:0—3岁婴幼儿的睡眠和饮食需求与成人有很大的不同。
他们需要频繁的进食以满足日益增长的能量需求,同时他们的睡眠也较为分散和间断。
心理特点:1. 感知和认知能力:0—3岁婴幼儿正处于感知和认知能力发展的重要阶段。
他们开始通过观察、咀嚼物品、探索周围环境来建立对世界的理解。
他们学会用手抓取物品,开始发展语言和沟通能力。
2. 情感和社交能力:在这个阶段,婴幼儿开始建立亲密的情感关系。
他们与父母和主要照顾者之间的亲子关系对于他们的情感和社交发展至关重要。
婴幼儿开始展现出喜怒哀乐的情感,并逐渐学会分享和与他人互动。
3. 自主性和独立性:随着年龄的增长,婴幼儿逐渐发展出一定的自主性和独立性。
他们开始表现出对自己身体和行为的控制欲望。
这种欲望可以通过提供安全稳定的环境、鼓励探索和自主决策来支持。
如何满足0—3岁婴幼儿的需求:1. 提供安全和有益的环境:为婴幼儿提供一个安全、卫生、无毒的生活环境非常重要。
确保他们居住的地方没有尖锐物品、有害物质或危险电器。
同时,为他们提供适合年龄的玩具和游戏,以促进他们的认知和感知发展。
2. 建立稳定的亲子关系:婴幼儿与父母和主要照顾者之间的关系对于他们的心理发展至关重要。
0到3岁婴幼儿的发展特点和成长规律
身体发育:婴幼儿在出生后的头几年中,身体发育非常迅速,体重和身高都会发生显著变化。
其中,1-3岁是幼儿身体发育的关键时期,孩子的运动能力和协调能力也会得到进一步发展。
认知发展:0到3岁婴幼儿在认知方面的发展也非常显著。
在这个阶段,孩子会通过观察、触摸、听觉和视觉等方式来感知世界,并逐渐形成自己的认知结构。
同时,孩子的好奇心和探索精神也会逐渐显现出来。
语言发展:0到3岁是孩子语言发展的关键时期。
在这个阶段,孩子会逐渐学会发音、语调和简单的语法结构,并能够逐渐表达自己的意思。
同时,孩子的听力和理解能力也会得到进一步发展。
社交和情感发展:0到3岁婴幼儿在社交和情感方面的发展也非常重要。
在这个阶段,孩子会逐渐学会与人交往、表达自己的情感和需要,并逐渐形成自己的个性和习惯。
学习能力:0到3岁婴幼儿的学习能力非常强。
在这个阶段,孩子会对周围的事物充满好奇,并通过观察、尝试和模仿等方式来学习新知识。
家长可以通过游戏、阅读、音乐等方式来引导孩子的学习。
总之,0到3岁婴幼儿的发展特点和成长规律是多方面的,家长需要关注孩子的身体发育、认知发展、语言发展、社交和情感发展以及学习能力等方面,为孩子的健康成长提供全方位的支持。
0-3岁婴幼儿生理和心智发展特点0-1个月婴儿特点婴儿出生时,体内含有在几天内要失去的过多的体液,大多数婴儿在出生后的5天内失去出生时体重的10%,在随后的5天内恢复,因此10天内孩子可恢复出生时的体重.在重新恢复出生时的体重后,大多数婴儿发育得非常快,尤其是7-10天和3-6周之间的爆发生长期。
新生儿的平均体重每天增加20-30克,满月时体重将达到4千克。
在第一个月内,他的身长增加2.5-4厘米。
男孩的体重增加稍多于女孩,同时身长也稍多于女孩。
新生儿的平均头围是35厘米,满月时增加到37.75厘米,男孩稍大于女孩。
出生后的第一个月内,婴儿逐渐从妊娠末期宫内形成的蜷缩体位伸展开来。
他开始不时地伸展上、下肢和后背,他的腿的脚可持续向内旋转,呈现弓形腿外观,这种情况通常可以在随后的5-6个月期间自动矫正。
在生命的第一周,婴儿的身体活动主要是反射,例如当你将手指放入他的口腔时,他会反射性吸吮;在面对强光时,他会紧闭眼睛。
下面是一些在最初几周内可以观察到的新生儿反射:摩罗反射当婴儿的头部突然移动,或向后跌倒,或因某种原因吃惊时,他的反应是手脚张开,颈部伸直,然后快速将手臂抱在一起,开始大哭。
踏步反射用手臂托着他,让他的足底接触一个平面,他会将一只脚放在另一只前面,好像在走步。
觅食反射在你轻轻叩击他的腮或口唇时,他会将头转向你的手,这有助于授乳时寻找乳头。
强直性颈反射头转向一侧时,这一侧手臂伸直,另一侧弯曲掌握反射叩击婴儿手掌时,他会立即握住你的手指。
足握反射叩击他的足底时,他的足底屈曲,脚趾收紧。
第一次微笑约20%的儿童会出现绞痛,常发生在第2-4周,表现为难以安慰的哭泣尖叫,伸腿蹬腿和排气,可能是由于孩子对意外刺激过分敏感。
绞痛随着孩子成熟而减少,3个月时完全停止。
第一次微笑婴儿第一个月期间最重要的发育特征之一是出现第一次微笑或咯咯笑,通常在睡眠中开始,原因不明。
可能是婴儿睡醒的信号,或者是对某些内部冲动的反应。
0—3岁婴幼儿生理心理特点婴幼儿在0—3岁时期,是潜意识吸收阶段,这阶段的孩子拥有一份超强的学习与记忆能力,幼儿会以惊人的速度、没有选择地将所有看到的、听到的、接触到了事物一一吸收,并成为自身智能的一部分,并成为日后学习的基础,一般说来,从出生到2岁是感知和动作发展的最佳时期,2~3岁是发展语言的最佳期,也就是说,0—3岁是运动、语言等能力发展最快的敏感期,在这敏感期中会有五种突出表现:1、对秩序的喜爱。
这是由于儿童急切需要一个精确而所规定的环境,只有在这样的环境中,他们才能将自己的知觉归类,然后形成实在的概念,以了解环境并知道如何对待环境。
2、急切以双手和舌头探索环境。
这是儿童在靠味觉触觉感知环境中每样东西的性质,以便寻找采取行动的方法,同时,他们也凭这种感官肌肉的运动来发展语言能力所需的神经组织。
3、乐于学习走路。
这等于是儿童的第二次诞生,是为了获得自由活动的能力,从而建立起自己的存在。
4、对微小精细的东西感兴趣。
这似乎是大自然特意安排一个阶段,以使儿童探索并欣赏大自然的奥秘。
5、对社会性发生兴趣。
儿童会积极地了解别人的基本权利,学着形成与他人合作的团体意识。
他们试着学习礼节,并且懂得了为自己做事之外也要为别人服务。
这些社会性行为在开始时也是观察,后来会慢慢演变成一种积极地接触别人的动机。
此时的孩子如果在父母的鼓励和参与下,完成有针对性的智能开发训练,将会收到事半功倍的效应。
专家认为,这阶段亲子教育是投资回报率最高、最容易成功的事业。
二、0—3岁亲子教育如何达到和谐发展(一)、父母和孩子应形成良性的亲子行为1.注重自身提高很多人的研究表明父母文化水平影响亲子关系,巴斯卡指出:身为知识分子的父母,他们倾向于用心理的方式去对待子女,而非生理的方式。
父母文化程度明显影响家庭关系,父母文化程度越高,家庭关系相对越好。
因此父母应加强自身的文化修养。
2.注意态度改变不良的亲子关系往往是由于父母对子女的错误认识造成的,错误的认识导致的父母对子女的异常态度。
(一)1岁以内孩子生理、智力、社会及情感发展特点在第一年当中,婴儿以惊人的速度长大。
事实上,到一岁时,它们的体重将是出生时的三倍,身高也将增加一倍。
大多数的婴儿在一岁时将学会爬,甚至可能迈出小心翼翼的第一步!在照料婴儿的过程中,最重要的因素就是需要一个温和的、有责任感的、可依靠的成年照料者。
你应该花大量的时间扶持、搂抱所照料的婴儿,并同他玩耍。
同时他将以牙牙学语、微笑和尖声大笑回报给你。
【四个月】生理发展✧∙∙∙∙∙∙∙ 体重:4.5-8.2公斤✧∙∙∙∙∙∙∙ 身高:58.4-68.6厘米✧∙∙∙∙∙∙∙ 晚上大约睡6小时✧∙∙∙∙∙∙∙ 每天平均睡眠时间为14-17小时✧∙∙∙∙∙∙∙ 俯卧时能抬起头及胸部✧∙∙∙∙∙∙∙ 双眼能注视一个固定的位置✧∙∙∙∙∙∙∙ 双眼能跟随移动中的物体或人✧∙∙∙∙∙∙∙ 能抓住拨浪鼓或手指✧∙∙∙∙∙∙∙ 能用四肢做摆动和踢腿动作✧∙∙∙∙∙∙∙ 会打滚(由腹侧到背侧)✧∙∙∙∙∙∙∙ 在支持下能坐智力发展✧∙∙∙∙∙∙∙ 能用嘴探索物体✧∙∙∙∙∙∙∙ 会玩手指、手、脚趾✧∙∙∙∙∙∙∙ 能对谈话声、拨浪鼓、铃铛等发出的声音做出反应✧∙∙∙∙∙∙∙ 会将头转向明亮的色彩及光线✧∙∙∙∙∙∙∙ 能辨别奶瓶和乳房社会及情感发展✧∙∙∙∙∙∙∙ 会用哭泣(有泪)表示疼痛、害怕、不适应孤单✧∙∙∙∙∙∙∙ 会牙牙学语✧∙∙∙∙∙∙∙ 喜欢被抚摸和拥抱✧∙∙∙∙∙∙∙ 能对摇动的拨浪鼓和铃铛做出反应✧∙∙∙∙∙∙∙ 会报以微笑✧∙∙∙∙∙∙∙ 能对游戏做出反应【十二个月】生理发展体重:7.7-12.2公斤"身高:68.6-81.3厘米""晚上大约睡11-13小时一些婴儿上午不再小睡;另一些仍在上下午小睡"开始在白天拒绝奶瓶和喂奶""每天吃三顿饭,中间加餐两次喜欢从杯子中喝水"开始吃手上的食物"继续用嘴探索各种东西""喜欢开关柜橱的门能爬得很好"能自己站起来"能扶着家具站住""能扶着家具或在成人的帮助下走路智力发展说出第一个字"会说爸爸、妈妈或类似的词""会“跳舞”或随着音乐跳跃开始对图画书感兴趣"注意人们的谈话"在提示下能拍手、挥手再见""喜欢把物体套在一起社会及情感发展模仿大人的动作,如从杯子中喝水,在电话中说话"能对名字做出反应""喜欢在镜子中看自己对陌生人表示出害怕和担心"要求随时能看到父母或照料者""可以把玩具给别人,但期望他们归还可能会依恋心爱的玩具或毯子"会把他不喜欢的东西推开"(二)2岁孩子生理、智力、社会及情感发展特点两岁的幼儿喜欢独立!他们喜欢说“我的”、“不”、“我来做!”等。
0—3岁婴幼儿生理心理特点婴幼儿期是人类一生中成长最快速的阶段,0到3岁是婴幼儿的关键发展时期。
在这个时期,婴幼儿的生理和心理特点对他们日后的成长和发展起到至关重要的作用。
本文将探讨0到3岁婴幼儿的生理和心理特点。
一、生理特点在0到3岁的婴幼儿期,他们的生理特点主要体现在以下几个方面:1. 身体发育迅速:婴幼儿在出生后的第一年内会经历快速的生长发育,体重和身高迅速增加。
他们的器官系统也在这个时期逐渐成熟和完善。
2. 运动功能不断提升:婴幼儿从刚出生时的无力到逐渐学会翻身、爬行、站立和行走等基本动作,他们的运动能力逐渐增强。
此外,他们的手眼协调能力也在逐渐发展。
3. 呼吸和消化系统的成熟:在0到3岁的婴幼儿期,他们的呼吸系统和消化系统都逐渐成熟。
比如,婴儿出生后的几个月内,他们的呼吸系统会适应外界环境,肺部功能逐渐提高。
同时,消化系统的发育也使他们能够逐渐开始接受固体食物。
二、心理特点除了生理上的变化,婴幼儿在0到3岁期间的心理特点也有着极大的变化和发展。
以下是一些关键的心理特点:1. 依恋与安全感:婴幼儿对于父母和主要照顾者有着强烈的依恋需求。
他们需要依靠成年人来满足他们的基本需求,并且对于安全感有着强烈的渴求。
缺乏父母或主要照顾者的陪伴和支持可能会导致婴幼儿的自我安全感受到影响。
2. 感知和认知功能的发展:婴幼儿在这个时期开始探索和认知周围的环境。
他们逐渐学会认识和辨别声音、光线、颜色等感官信息,并开始对周围事物产生兴趣。
他们通过对事物的观察和操作来建立自己的认知模型。
3. 语言和交流的发展:婴幼儿在0到3岁的时期,他们的语言能力逐渐发展。
他们从最初的发出嗷嗷声到逐渐学会发音,形成简单的词汇,最后能够组成简单的句子。
同时,他们也通过面部表情、肢体语言等方式与成年人进行交流。
4. 情绪表达和自我控制:婴幼儿在0到3岁期间的情绪表达能力逐渐丰富,他们能够通过声音、面部表情和动作来表达自己的情绪状态。
0-3岁婴幼儿生理和心智发展特点0-1个月婴儿特点婴儿出生时,体内含有在几天内要失去的过多的体液,大多数婴儿在出生后的5天内失去出生时体重的10%,在随后的5天内恢复,因此10天内孩子可恢复出生时的体重.在重新恢复出生时的体重后,大多数婴儿发育得非常快,尤其是7-10天和3-6周之间的爆发生长期。
新生儿的平均体重每天增加20-30克,满月时体重将达到4千克。
在第一个月内,他的身长增加2.5-4厘米。
男孩的体重增加稍多于女孩,同时身长也稍多于女孩。
新生儿的平均头围是35厘米,满月时增加到37.75厘米,男孩稍大于女孩。
出生后的第一个月内,婴儿逐渐从妊娠末期宫内形成的蜷缩体位伸展开来。
他开始不时地伸展上、下肢和后背,他的腿的脚可持续向内旋转,呈现弓形腿外观,这种情况通常可以在随后的5-6个月期间自动矫正。
在生命的第一周,婴儿的身体活动主要是反射,例如当你将手指放入他的口腔时,他会反射性吸吮;在面对强光时,他会紧闭眼睛。
下面是一些在最初几周内可以观察到的新生儿反射:摩罗反射当婴儿的头部突然移动,或向后跌倒,或因某种原因吃惊时,他的反应是手脚张开,颈部伸直,然后快速将手臂抱在一起,开始大哭。
踏步反射用手臂托着他,让他的足底接触一个平面,他会将一只脚放在另一只前面,好像在走步。
觅食反射在你轻轻叩击他的腮或口唇时,他会将头转向你的手,这有助于授乳时寻找乳头。
强直性颈反射头转向一侧时,这一侧手臂伸直,另一侧弯曲掌握反射叩击婴儿手掌时,他会立即握住你的手指。
足握反射叩击他的足底时,他的足底屈曲,脚趾收紧。
第一次微笑约20%的儿童会出现绞痛,常发生在第2-4周,表现为难以安慰的哭泣尖叫,伸腿蹬腿和排气,可能是由于孩子对意外刺激过分敏感。
绞痛随着孩子成熟而减少,3个月时完全停止。
第一次微笑婴儿第一个月期间最重要的发育特征之一是出现第一次微笑或咯咯笑,通常在睡眠中开始,原因不明。
可能是婴儿睡醒的信号,或者是对某些内部冲动的反应。
运动第一、二周内,孩子会有些痉挛的样子,下巴会颤抖,手也会抖动,快满月时逐渐消失,取而代之的是更顺畅的上下肢运动,看起来像在骑自行车。
腹部朝下时,他的下肢会做爬行运动,而且像是要撑起来的样子。
在第一个月内,婴儿的手大部分时间紧握成拳,手指运动非常有限,但他可以屈伸手臂,将手放到眼睛看得见的范围或口中。
视觉第一个月内,孩子的视力将发生许多变化,出生时只能看见身旁,逐渐他喜欢观看在他前方8~12英寸处的物体,一个月时可以看见3米处的物体。
他也将学会跟踪运动的物体,并且喜欢黑白或者高对比度的图案,喜欢看人的面孔甚于其他图案。
听觉在第一个月期间,婴儿的听力发育完全成熟,他会密切注意人类的声音,也会对噪音敏感。
在这个年龄,孩子不仅听力较好,而且也能记住他听到的一些声音,他会将头转向熟悉的声音和语言。
嗅觉和触觉第一个月内,他对味道和气味也十分敏感。
喜欢甜的味道,避免苦或酸的气味,第一周周末时能够辨认自己母亲的乳汁气味。
婴儿对触摸和包裹的方法也十分敏感,喜欢柔软而不是粗糙的感觉,不喜欢被粗鲁的摸抱。
在他可以理解你说的话以前,通过你的触摸方式理解你的脾气和感觉。
性格孩子在生命的最早期就会有自己独特的个性特征,他是活跃和紧张还是性格相对沉稳,面对新环境胆怯还是喜欢。
在他做的每一件事中都包含有其性格特征,你应该注意这些信号并作出相应的反应,从孩子一出生就应该按照他们的不同性格采用不同的养育方式1-3个月婴儿生长特点在这2个月,孩子身体的许多运动仍然是反射性的,例如,每次转头时采用的时防御体位(强直性颈反射),并且听到的噪音或感到下落时,伸开手臂(摩罗反射)。
如果你轻轻拉孩子的手让他坐起来,他的头将向后面软瘫。
他可能已经可以挣扎着抬起头并向四周张望,尽管他的头只能抬起1~2秒钟,但至少可以使他以稍微不同的视野看这个世界,将鼻子和嘴巴离开阻碍他的枕头和毯子。
孩子的腿也逐渐变得更加强劲而主动,他的腿会从刚出生时的屈曲状态开始伸直。
虽然他时而的踢腿仍然以反射性为主,但力量将增加很快。
他的手部运动将出现许多变化,孩子的手突然间就会放松,手臂外展。
听力和发音正像孩子生来喜欢人类面孔的程度超过其他图案一样,他也更喜欢人类的声音。
他最喜欢母亲的声音,因为他将母亲的声音与温暖、食物和舒适联系在一起。
一般来说婴儿比较喜欢高调的妇女声音。
在一个月时,即使妈妈在其他房间,他也可以辨认出其声音,当妈妈跟他说话时,他感到安全、舒适和愉快。
宝宝对熟悉的音乐也有表情,有些乐曲会引起宝宝快乐而四肢舞动,如蹬腿、押动上肢;这时的宝宝更喜欢听父母唱歌,尤其是父母伴随唱歌时的动作。
在第2个月期间,你会听到孩子重复某些元音(啊、啊,或哦、哦),尤其是你一直和他用清楚、简单词汇和句子交谈时。
视力此时,孩子仍然不能看清楚30厘米以外的物体,但密切关注30厘米以内的任何东西,能注视物体了,紧盯着物体,好像要用眼神把东西抓住。
难以跟踪物体,如果你在他面前快速晃动一个球或玩具,他似乎会凝视,当你来回摇头时,他将失去聚在你眼睛上的焦点。
对周围环境表现出举,会朝着声音的方面和移动的东西看。
相对于物体更喜欢人,安静地注视人脸或人声传来的地方。
喜欢看彩色的图画,相对于平面图形,更喜欢立体的人物图像。
情感和社交发育这2个月内,孩子每天将花费更多的时间观察他周围的人并聆听他们的谈话。
他明白他们会喂养他,使他高兴,给他安慰并让他舒服。
当看到周围人笑时他感到舒心,他似乎本能知道他自己也会微笑。
而他咧嘴笑或做鬼脸的动作和表情将变成真正的对愉快和友善的表达。
开始会表现出悲痛、激动、喜悦等情绪了。
可以通过吸吮使自己安静下来。
在宝宝情绪很好时,对着他做出多种面部表情,使宝宝逐渐学会模仿面部动作或微笑。
敏感地对待宝宝最初的情绪体验,尽量细心和耐心地与宝宝打交道。
到第3个月末时,孩子可能已经学会掌握用“微笑”谈话,有时他会通过有目的的微笑与你进行“交谈”,并且咯咯笑引起你的注意。
在其他时间,他会躺着等待,观察你的反应直到你开始微笑,然后他也以喜悦的笑容作为回应。
他的整个身体将参与这种对话,他的手张开,一只或两只手臂上举,而且上下肢可以随你说话的音调进行有节奏地运动。
他也模仿你的面部运动,你说话时他会张开嘴巴,并睁开眼睛,如果你伸出舌头,他也会做同样的动作。
3-6个月婴儿成长特点孩子到第4个月末时,后囱门将闭合;头看起来仍然较大,这是因为头部的生长速度比身体其他部位快,这十分正常;他的身体很快可以赶上。
这个时期宝宝的增长速度开始稍缓于前3个月。
到满四个月时:男婴体重4.7-8.5千克,身长58.3-69.1厘米;女婴体重4.5-7.7千克,身长56.9-67.1厘米。
运动4个月时,当他用肘部支撑时就可以抬起头部和胸部。
这是一个重要的成就,让他获得自由,并根据自己的意愿向四周观看。
你会察觉到孩子自主地屈曲和伸直腿,实际上好像自己站立(除了你保持他的平衡以外)。
随后他会尝试弯曲自己的膝盖,并发现自己可以跳。
俯卧能抬头至90度;竖抱时头稳定;扶着腋下可以站片刻;在爸爸妈妈的帮助下,宝宝会从平躺的姿势转为趴的姿势。
能把自己的衣服,小被子抓住不放;摇动并注视手中的拨浪鼓;手眼协调动作开始发生;平躺时,会抬头看到他的小脚。
趴着时,会伸直腿并可轻轻抬起屁股。
还不能独立坐稳。
对小床周围的物品均感兴趣,都要抓一抓、碰一碰。
视觉此时他可能已经能够跟踪在他面前半周视野内运动的任何物体;同时眼睛协调也可以使他在跟踪靠近和远离他的物体时视野加深。
视线灵活,能从一个物体转移到另外一个物体;头眼协调能力好,两眼随移动的物体从一侧到另一侧,移动180度,能追视物体,如小球从手中滑落掉在地上,他会用眼睛去寻找。
听觉及发音孩子不会对每个人都非常友好,很自然他最喜欢父母,到第四个月时,他会喜欢其他小朋友。
如果他有哥哥姐姐,当他们与他说话时,你会看到他非常高兴。
如果他听到街上或电视中有儿童的声音,他也会扭头寻找。
随着孩子长大,他对儿童的喜欢也会增加。
相比之下,对陌生人他只会好奇的看一眼或微笑一下。
可以看出,他已经开始分辨他生活中的人,毫无疑问,他非常依恋与他最亲密的人。
他可能已经学会用手舞足蹈和其它的动作表示愉快的心情;开始出现恐惧或不愉快的情绪。
躺在床上自己咿咿呀呀地玩儿,突然,宝宝的动作停下来了,眼珠也不再四处乱看,而是只盯着一个地方,过了一会儿又恢复了正常。
宝宝想表达的意思是,我正开心说呀,笑呀,可我玩着玩着突然想起一件事,我愣住想一会儿,可想不太清楚,就接着玩吧。
抱着宝贝坐在镜子对面,让宝贝面向镜子,然后轻敲玻璃,吸引宝贝注意镜子中自己的影像,他能明确地注视自己的身影,对着镜中的自己微笑并与他“说话”。
情感和社会发育孩子不会对每个人都非常友好,很自然他最喜欢父母,到第四个月时,他会喜欢其他小朋友。
如果他有哥哥姐姐,当他们与他说话时,你会看到他非常高兴。
如果他听到街上或电视中有儿童的声音,他也会扭头寻找。
随着孩子长大,他对儿童的喜欢也会增加。
相比之下,对陌生人他只会好奇的看一眼或微笑一下。
可以看出,他已经开始分辨他生活中的人,毫无疑问,他非常依恋与他最亲密的人。
他可能已经学会用手舞足蹈和其它的动作表示愉快的心情;开始出现恐惧或不愉快的情绪。
躺在床上自己咿咿呀呀地玩儿,突然,宝宝的动作停下来了,眼珠也不再四处乱看,而是只盯着一个地方,过了一会儿又恢复了正常。
宝宝想表达的意思是,我正开心说呀,笑呀,可我玩着玩着突然想起一件事,我愣住想一会儿,可想不太清楚,就接着玩吧。
抱着宝贝坐在镜子对面,让宝贝面向镜子,然后轻敲玻璃,吸引宝贝注意镜子中自己的影像,他能明确地注视自己的身影,对着镜中的自己微笑并与他“说话”。
6—9个月婴儿生长发育特点这个阶段的孩子,体格进一步发育,神经系统日趋成熟。
此时的宝宝差不多已经开始长乳牙了,常是最先长出两颗下中切牙(下门牙)然后长出上中切牙(上门牙),再长出上侧切牙。
满六个月时:男婴体重5.9-9.8千克,身长62.4-73.2厘米;女婴体重5.5-9.0千克,身长60.2-71.2厘米。
头围44厘米,出牙两颗。
语言发育此时的宝宝听力比以前更加灵敏了,能分辨不同的声音,并学着发声。
会发两三个辅音,在大人背儿歌时会做出一种熟知的动作。
你可用以下方法提高他的语言能力:慢慢地清晰地和他说话;使用短句,继续区分物体,说名字时要指给他看;重复宝宝的音节;轻微地变化声音,等待他的重复;唱相同的歌或摇篮曲,重复会帮他学习;别对宝宝说个不停,给他时间反应。
运动此时的婴儿俯卧时,能用肘支撑着将胸抬起,但腹部还是靠着床面。
仰卧时喜欢把两腿伸直举高。
随着头部颈肌发育的成熟,这年龄的孩子的头能稳稳当当地竖起来了,他们就不愿意家长横抱着,喜欢大人把他们竖起来抱。
一旦孩子挺起胸部,你就可以帮助他“实践”坐起。