网络规划期末考试题
- 格式:doc
- 大小:560.50 KB
- 文档页数:6
计算机网络期末考试题及答案考试题目一:计算机网络基础知识1. 什么是计算机网络?简要说明其特点和应用领域。
计算机网络是指将多台计算机通过通信线路连接起来,形成一个相互联系的网络系统。
其特点包括资源共享、高效性、可靠性和灵活性等。
计算机网络广泛应用于互联网、局域网、广域网等领域。
2. TCP/IP协议是什么?请简要介绍TCP/IP协议的基本功能。
TCP/IP协议是一组用于实现互联网通信的协议集合,包括TCP、IP、HTTP等协议。
其基本功能包括数据传输、数据分发和数据路由等。
3. 什么是IP地址?IPv4和IPv6有何区别?IP地址是计算机在网络中的唯一标识符,用于进行网络通信。
IPv4是32位地址,而IPv6是128位地址,IPv6相对于IPv4增加了地址空间,更适应了当前互联网的发展需求。
4. 请简要介绍HTTP协议及其工作原理。
HTTP是一种用于传输超文本的协议,用于在客户端和服务器之间传输HTML文档等数据。
其工作原理是客户端发送HTTP请求,服务器接收请求后返回相应的HTTP响应。
考试题目二:计算机网络安全1. 什么是计算机网络安全?列举常见的网络安全威胁。
计算机网络安全是指保护计算机网络系统免受未经授权的访问、破坏或其他意外事件的影响。
常见的网络安全威胁包括病毒攻击、网络钓鱼、拒绝服务攻击等。
2. 请简要介绍防火墙及其工作原理。
防火墙是一种网络安全设备,用于监控和控制网络流量。
其工作原理是通过规则和过滤器判断网络流量的合法性,防止未经授权的访问和攻击。
3. 谈谈计算机网络身份认证的重要性,并介绍常见的身份认证方式。
计算机网络身份认证的重要性在于确认用户的身份合法性,保护网络系统安全。
常见的身份认证方式包括密码认证、指纹识别、智能卡认证等。
4. 请简要介绍网络加密技术及其作用。
网络加密技术是为了保护网络数据的机密性而进行的加密处理。
其作用是通过加密算法将明文数据转换成密文,防止非法用户获取数据内容。
复习题 A一、单选题1、分层网络设计模型中的哪一层称为互连网络的高速主干层,其中高可用性和冗余性是该层的关键?(B)A接入层B核心层C数据链路层D分布层E网络层F物理层2、分层网络设计模型中的哪一层提供了将设备接入网络的途径并控制允许那些设备通过网络进行通信?(B)A应用层B接入层C分布层D网络层E核心层3、分层设计模型中的哪一层使用策略来控制网络流量的流动并通过在虚拟局域网(VLAN)之间执行路由功能来划定广播域的边界?(C)A应用层B接入层C分布层D网络层E核心层4从传统的公司网络架构迁移到完全融合网络后,很可能产生什么影响?(C)A可将本地模拟电话服务完全外包给收费更低的提供商。
B以太网VLAN结构会简化。
C会形成共享的基础架构,因此只需管理一个网络。
DQoS问题会大大减轻。
E语音数据流和视频数据流争夺带宽的问题会减轻。
5应该在分层网络的哪一层或哪几层实现链路聚合?(b)A仅核心层B分布层和核心层C接入层和分布层D接入层、分布层和核心层6下列哪种说法正确描述了模块化交换机?(D)A外形纤细B允许通过冗余背板进行交换机互连C物理特性固定D特性灵活多变7下列哪项功能可在交换网络中通过合并多个交换机端口来支持更高的吞吐量?(C)A收敛B冗余链路C链路聚合D网络直径8在处于不同的VLAN中的设备间配置通信需要使用OSI模型中的哪个层?(B)A第1层B第3层C第4层D第5层9推荐同时在核心层和分布层采用哪种分层设计特征以在发生路由故障时保护网络?(b) APoEB冗余C聚合D访问列表10在分层模型中的哪个层上,交换机通常不需要以线路速度来处理所有端口?(C)A核心层B分布层C接入层D入口层二多选题1企业级交换机有哪两项特点?(选择两项。
)(B,D)A端口密度低B转发速度高C延时水平高D支持链路聚合E端口数量预先确定2Cisco三层式分层模型中的三层都支持哪两项功能?(选择两项。
)(DE)A以太网供电B在冗余中继链路之间进行负载均衡C冗余组件D服务质量E链路聚合3网络管理员选择的交换机将在网络核心层工作。
网络规划与设计考试试卷(答案见尾页)一、选择题1. 网络规划与设计的基本原则是什么?A. 可靠性、可扩展性、安全性、高性能B. 可靠性、可扩展性、安全性、成本效益C. 可靠性、可扩展性、安全性、易用性D. 可靠性、可扩展性、安全性、技术可行性2. 在进行网络规划时,以下哪个因素不是需要考虑的主要因素?A. 用户需求B. 网络带宽C. 数据中心位置D. 供应商选择3. 网络拓扑结构有哪些类型?A. 星型B. 环型C. 总线型D. 网状4. 在设计网络时,以下哪个选项不是物理层的技术?A. 电缆类型B. 频率分配C. 光纤D. 无线接入点5. 网络协议分为几个层次?每个层次的主要功能是什么?A. 七层,包括应用层、表示层、会话层、传输层、网络层、数据链路层、物理层B. 五层,包括应用层、表示层、会话层、传输层、网络层C. 四层,包括应用层、表示层、会话层、传输层D. 六层,包括应用层、表示层、会话层、传输层、网络层、数据链路层6. 以下哪个选项不是路由协议?A. RIPB. OSPFC. IGPD. BGP7. 什么是VLAN?VLAN在网络中的作用是什么?A. 提高网络安全性B. 提高网络性能C. 增强网络管理效率D. A和B8. 以下哪个选项不是网络安全策略的一部分?A. 访问控制列表(ACL)B. 防火墙C. 入侵检测系统(IDS)D. 虚拟专用网络(VPN)9. 在设计网络时,以下哪个因素不是技术因素?A. 硬件设备B. 软件架构C. 人员技能D. 经济预算10. 以下哪个选项不是网络规划与设计中的风险评估步骤?A. 风险识别B. 风险评估C. 风险缓解D. 风险监控11. 网络规划与设计的基本原则是什么?A. 可靠性、高性能、可扩展性、安全性B. 可靠性、高性能、可扩展性、易用性C. 可靠性、高性能、可扩展性、成本效益D. 可靠性、高性能、可扩展性、资源利用率12. 在进行网络规划时,以下哪个因素不是需要考虑的主要因素?A. 用户需求B. 成本预算C. 技术发展趋势D. 设备供应商的选择13. 网络拓扑结构中,以下哪种拓扑结构通常具有较高的可靠性?A. 星型拓扑B. 环型拓扑C. 网状拓扑D. 树型拓扑14. 在网络设计中,为了保证数据的快速传输,通常会采用以下哪种技术?A. 电路交换B. 分组交换C. 信元交换D. 语音交换15. 在OSI模型中,哪一层负责数据的分段和重组?A. 物理层B. 数据链路层C. 网络层D. 传输层16. 以下哪种设备通常用于连接不同的网络?A. 路由器B. 集线器C. 中继器D. 网桥17. 在局域网(LAN)中,以下哪种设备负责数据的物理层传输?A. 路由器B. 交换机C. 集线器D. 物理层网关18. 在网络规划中,以下哪个方面不属于性能评估的范畴?A. 带宽B. 延迟C. 错误率D. 网络利用率19. 在广域网(WAN)中,以下哪种技术通常用于实现远程数据通信?A. 光纤通信B. 无线通信C. 同轴电缆D. 卫星通信20. 在网络设计中,为了保证网络的可用性和可扩展性,通常会采用以下哪种策略?A. 高内聚、低耦合B. 低内聚、高耦合C. 高内聚、高耦合D. 低内聚、低耦合21. 网络拓扑结构有哪些类型?A. 星型B. 树型C. 环型D. 网状E. 混合型22. 在OSI模型中,哪一层负责数据传输?A. 物理层B. 数据链路层C. 网络层D. 传输层23. 以下哪个设备位于OSI模型的物理层?A. 路由器B. 交换机C. 集线器D. 中继器24. 什么是VLAN?A. 一种网络设备,用于连接不同的网络段B. 一种网络技术,用于在物理网络上创建逻辑隔离的网络C. 一种网络协议,用于数据压缩和加密D. 一种网络拓扑结构,类似于星型25. 以下哪个选项描述了OSI模型的数据链路层?A. 负责建立、管理和终止链路连接B. 负责数据帧的封装、解封装和错误检测C. 负责物理层的功能,如比特流的传输D. 负责路由选择和流量控制26. 什么是OSI中的网络层?A. 负责数据包的路由选择和转发B. 负责物理网络的通信C. 负责数据帧的封装、解封装和错误检测D. 负责建立、管理和终止链路连接27. 在TCP/IP协议族中,哪个协议负责端到端的数据传输?A. IP协议B. TCP协议C. UDP协议D. ICMP协议28. 什么是DHCP?A. 动态主机配置协议B. 一种网络设备,用于连接不同的网络段C. 一种网络技术,用于在物理网络上创建逻辑隔离的网络D. 一种网络拓扑结构,类似于星型29. 在OSI模型中,哪一层负责错误检测和纠正?A. 物理层B. 数据链路层C. 网络层D. 传输层30. 什么是VPN?A. 一种网络设备,用于连接不同的网络段B. 一种网络技术,用于在公共网络上创建安全的私人网络C. 一种网络协议,用于数据压缩和加密D. 一种网络拓扑结构,类似于星型31. 网络规划与设计中,哪个因素决定了网络的性能和可靠性?A. 网络拓扑结构B. 网络协议C. 网络设备D. 网络软件32. 在进行网络规划时,以下哪个不是关键的网络资源?A. 时间资源B. 技术资源C. 人力资源D. 财务资源33. 网络规划与设计的基本原则不包括哪一项?A. 可靠性原则B. 高效性原则C. 安全性原则D. 灵活性原则34. 在设计网络拓扑结构时,以下哪种拓扑结构通常具有较高的可靠性?A. 星型拓扑B. 环型拓扑C. 网状拓扑D. 树状拓扑35. 在网络规划与设计中,哪种工具可以帮助评估网络资源的利用率?A. 网络模拟软件B. 网络优化软件C. 网络规划软件D. 网络管理软件36. 在设计网络安全策略时,以下哪个因素通常不是首要考虑的?A. 数据保密性B. 数据完整性C. 数据可用性D. 用户满意度37. 在进行网络优化时,以下哪个不是常见的优化措施?A. 重新配置网络设备B. 增加网络带宽C. 优化网络协议D. 更换网络拓扑结构38. 在网络规划与设计中,哪个方面通常不属于网络设计的范畴?A. 硬件选择B. 软件开发C. 网络管理D. 服务提供商的选择39. 在设计网络时,以下哪个因素通常不是影响网络性能的主要因素?A. 物理距离B. 网络设备性能C. 网络协议选择D. 网络管理员技能40. 在网络规划与设计中,哪个步骤通常位于项目启动和需求分析阶段?A. 网络架构设计B. 网络安全设计C. 网络性能设计D. 网络管理设计二、问答题1. 什么是网络拓扑?请列举几种常见的网络拓扑结构,并简要说明它们的特点。
期末考试试题(B 卷)考试科目:网络规划与设计(闭卷 90分钟)院系____________ 班 级____________ 学号___________ 姓名__________一、选择题 (每小题2 分,共 24 分)1.一座大楼内的一个计算机网络系统,属于( ) A 、PAN B 、LAN C 、MAN D 、W AN2.计算机网络中可以共享的资源包括( ) A 、硬件、软件、数据、通信信道 B 、主机、外设、软件、通信信道 C 、硬件、程序、数据、通信信道 D 、主机、程序、数据、通信信道3.网络协议主要要素为( ) A 、数据格式、编码、信号电平 B 、数据格式、控制信息、速度匹配 C 、语法、语义、同步 D 、编码、控制信息、同步4.采用专用线路通信时,可以省去的通信阶段是( )………………………………..………………..密……………….……………………封…………………………………………..线…………….…………..……………A、建立通信线路B、建立数据传输链路C、传送通信控制信号和数据D、双方确认通信结束5.通信系统必须具备的三个基本要素是()A、终端、电缆、计算机B、信号发生器、通信线路、信号接收设备C、信源、通信媒体、信宿D、终端、通信设施、接收设备6.宽带传输通常使用的速率为()A、0 -10Mbit/sB、1 -2.5Mbit/sC、5 -10Mbit/sD、0 -400Mbit/s7.计算机网络通信系统是()A、电信号传输系统B、文字通信系统C、信号通信系统D、数据通信系统8.网络接口卡的基本功能包括:数据转换、通信服务和()A、数据传输B、数据缓存C、数据服务D、数据共享9.完成通信线路的设置与拆除的通信设备是()A、线路控制器B、调制解调器C、通信控制器D、多路复用器10.在星型局域网结构中,连接文件服务器与工作站的设备是()A、调制解调器B、交换器C、路由器D、集线器11.在OSI七层结构模型中,处于数据链路层与运输层之间的是()A、物理层B、网络层C、会话层D、表示层12.完成路径选择功能是在OSI模型的()A、物理层B、数据链路层C、网络层D、运输层二、填空题(每小题 2 分,共24 分)1.计算机网络按其分布距离可以分为局域网、________________和________________两部分。
期末考试试题(C 卷)考试科目:网络规划与设计(闭卷 90分钟)院系____________ 班 级____________ 学号___________ 姓名__________一、选择题 (每小题2 分,共 24 分)1.下面哪一项不是按距离的长短划分的______。
A.广域网B. 局域网C.网际网D.城域网2.采用广播式通信子网的常见拓扑结构有:总线型和______。
A.树型B.环型 C 星型 D.网状型3.下面哪一项不属于TCP/IP 参考模型______。
A.应用层B. 传输层C.会话层D.网络接口层 4.局域网的软件通常包括三种,下面哪一种不属于______。
A.网络操作系统B. 网络管理软件C.网络应用软件D. 办公应用软件5.在服务器设计的时候应考虑的方面哪一项是指服务器中的RAM 随机访问存储器______。
A.多处理机技术B. 总线能力C.内存D.磁盘接口和容错技术 6.对CSMA/CD 方法的工作原理的概括,下面哪一项是错误的______。
A.先发后听B.边听边发C.冲突停止D.随机延迟后重发 是______。
A.办公自动化系统B. 通信自动化系统C.楼宇自动化系统D.计算机网络系统 8.中继器和集线器工作于OSI 模型的______层。
………………………………..………………..密……………….……………………封…………………………………………..线…………….…………..……………A.网络层B.物理层C.应用层D.会话层9.传输层传输的数据是______的形式。
A.报文B.分组C.帧D.比特10.哪一项不是操作系统应具有的基本功能______。
A.处理机管理 B存储器管理C.文件管理D.IP动态管理11.我们把一种用电子手段制作出来的特定系统,通过它提供的一块公共电子白板,每个用户用都可以来发布信息叫做______。
A.BOSB. BIOSC. COMSD. BBS12. ______就是网络上通信的语言,通信的双方只有能理解互相的语言,才能正常通信。
网络建设期末试题及答案一、选择题1. 网络建设的主要目的是什么?A. 提供高速互联网接入B. 改善网络安全性C. 提供稳定的网络环境D. 支持大规模数据传输答案:C. 提供稳定的网络环境2. 以下哪个网络设备负责将数据包从一个网络转发到另一个网络?A. 路由器B. 防火墙C. 交换机D. 网关答案:A. 路由器3. 下列哪个协议用于在互联网上定位设备和路由选择?A. DNSB. DHCPC. FTPD. HTTP答案:A. DNS4. 以下哪个选项是通过有线方式实现网络连接的?A. Wi-FiB. 4G网络C. EthernetD. 蓝牙答案:C. Ethernet二、填空题1. 局域网的范围通常限制在 ______ 内。
答案:建筑物或者校园内2. 在网络连接中,IP 地址是 ______ 个字节的数字。
答案:43. 网络攻击中广泛使用的一种方式是 ______ 攻击。
答案:DDoS4. ______ 是保护网络安全的一种重要手段。
答案:防火墙三、简答题1. 请简要阐述网络拓扑结构的概念,并列举其中两种常见的拓扑结构。
网络拓扑结构指的是网络中各个设备之间的物理或逻辑连接方式。
常见的拓扑结构有:- 星型拓扑:所有设备都连接到一个中央设备,中央设备负责转发数据包。
这种拓扑结构易于管理和维护,并提供高可靠性和数据隔离。
- 环形拓扑:每个设备都与相邻设备相连,形成一个环形连接。
数据在环上传输,通过令牌传递控制权。
这种拓扑结构具有较好的抗故障能力。
2. 简述网络安全中的防火墙的作用和工作原理。
防火墙是用于保护网络安全的边界设备,其主要作用是监控和控制进出网络的数据流量。
防火墙的工作原理通常包括以下几个步骤:- 包过滤:防火墙根据预设的安全策略,检查数据包的源、目的、协议和端口等信息,对数据包进行筛选,阻止那些不符合规则的数据包通过。
- 身份验证:防火墙可以要求用户进行身份验证,并根据权限设置不同的访问规则。
网络规划考试试题.doc网络规划考试试题(1)一、填空1 由于下行干扰引起切换的优先顺序,一般是先进行小区内切换后进行小区间切换。
2 非连续发送参数设置为ON,主要作用是减少干扰。
3 DMAX参数的设置只对呼叫建立过程有作用,对切换没有作用。
4 当CCCH与SDCCH不共用一个物理信道时,接入允许保留块数AG的取值范围是0~2。
目前,福州网络上取值为2。
5位置更新分为两种,一种是网络规定手机周期性进行位置更新,一种是手机发现其所在位置已发生变化(LAC不同)而进行位置更新。
6修改允许最小接入电平,对基站服务区有影响,对基站覆盖区无影响。
7无线链路超时(RLT)参数的设置范围是4~64,以4为步长,设置大小会影响网络掉话率和无线资源利用率。
8对于小区重选滞后参数HYS,当某地区业务量很大时,常出现信令过载,属于不同LAC相邻小区的HYS应增大(增大、减小);若属于不同位置区的相邻小区,其重叠覆盖范围较大,HYS应增大(增大、减小);若属于不同LAC 的相邻小区在邻接处覆盖较大出现覆盖“缝隙”,则HYS应减小(增大、减小)。
9邻小区切换允许最小接入电平应比小区允许接入最小电平高(高、低)。
10 NPS/X上在选择同一区域的情况下,可以通过增加地图精度来增加地图显示面积。
11 在服务器上登录省移动公司服务器的命令为TELNET K370。
12 在NPS/X上要分别显示TCH和BCCH频率组,每个站要建6个扇区(3扇区/站点)。
二、判断题1 同MSC,不同BSC的LAC必须不一样。
(F)2 一般来说,功率递增步长比功率递减步长设得长。
(T)3 手机向基站报告它测量得到的邻小区信号情况,每次报告中最多只能容纳6个邻小区。
(T)4 同LAC,不同BSC,NCC、BCC、BCCH频率可以相同。
(F)5 用TOM进行路测时,如果某个基站开启了基带跳频的功能,而此时手机正占用该基站的信道,则TOM仪表上会显示当前正在使用的任一跳频频率。
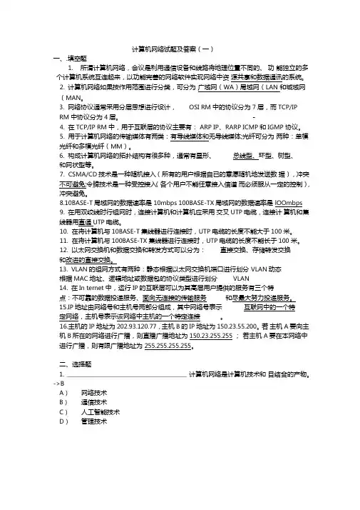
计算机网络试题及答案(一)一、.填空题1.所谓计算机网络,会议是利用通信设备和线路将地理位置不同的、功能独立的多个计算机系统互连起来,以功能完善的网络软件实现网络中资源共享和数据通讯的系统。
2.计算机网络如果按作用范围进行分类,可分为广域网(WA)局域网(LAN 和城域网(MAN。
3.网络协议通常采用分层思想进行设计,OSI RM中的协议分为7层,而TCP/IP RM中协议分为4层。
-4.在TCP/IP RM中,用于互联层的协议主要有:ARP IP、RARP ICMP和IGMP 协议。
5.用于计算机网络的传输媒体有两类:有导线媒体和无导线媒体;光纤可分为两种:单模光纤和多模光纤(MM)。
6.构成计算机网络的拓扑结构有很多种,通常有星形、总线型、环型、树型、和网状型等。
7.CSMA/CD技术是一种随机接入(所有的用户根据自已的意愿随机地发送数据),冲突不可避免;令牌技术是一种受控接入(各个用户不能任意接入信道而必须服从一定的控制),冲突避免。
8.10BASE-T局域网的数据速率是10mbps 100BASE-TX局域网的数据速率是lOOmbps9.在用双绞线时行组网时,连接计算机和计算机应采用交叉UTP电缆,连接计算机和集线器用直通UTP电缆。
10.在将计算机与10BASE-T集线器进行连接时,UTP电缆的长度不能大于100 米。
11.在将计算机与100BASE-TX集线器进行连接时,UTP电缆的长度不能长于100 米。
12.以太网交换机和数据交换和转发方式可以分为:直接交换、存储转发交换和改进的直接交换。
13.VLAN的组网方式有两种:静态根据以太网交换机端口进行划分VLAN动态根据MAC地址、逻辑地址或数据包的协议类型进行划分VLAN14.在In ternet中,运行IP的互联层可以为其高层用户提供的服务有三个特点:不可靠的数据投递服务、面向无连接的传输服务和尽最大努力投递服务。
15.IP地址由网络号和主机号两部分组成,其中网络号表示互联网中的一个特定网络,主机号表示该网络中主机的一个特定连接。
网络规划与设计考试试题及答案一、选择题1. 网络规划与设计的首要目标是什么?A. 提高网络带宽B. 保障网络安全C. 降低网络成本D. 提高网络可靠性2. 在网络规划与设计中,以下哪个因素不影响网络的性能?A. 带宽B. 延迟C. 数据包丢失率D. 穿透能力3. 在网络规划与设计中,以下哪种技术可以提高网络的带宽利用率?A. 负载均衡B. 隔离技术C. 冗余备份D. 数据加密4. 网络规划与设计中的CIDR是指什么?A. 品牌标识码B. 子网划分技术C. 数据中心规划D. 带宽测量方法5. 在网络规划与设计中,以下哪种技术可以提高网络的安全性?A. 防火墙B. 负载均衡C. 冗余备份D. 数据加密二、问答题1. 请描述网络规划与设计的基本步骤。
网络规划与设计的基本步骤包括需求分析、规划设计、实施和运维。
首先,需要进行需求分析,了解用户的需求和网络的现状,明确规划和设计的目标。
然后,根据需求分析的结果,进行网络规划和设计,确定网络的拓扑结构、设备配置等。
接下来是实施阶段,即根据规划和设计方案进行网络建设和设备配置。
最后,进行网络的运维工作,包括监控、维护、优化等,确保网络的正常运行和持续改进。
2. 什么是VLAN?它在网络规划与设计中的作用是什么?VLAN(Virtual Local Area Network)是一种虚拟局域网技术,可以将一台交换机分割成多个逻辑上的局域网。
VLAN在网络规划与设计中的作用是实现网络的逻辑隔离和灵活管理。
通过将不同的设备划分到不同的VLAN中,可以实现对不同用户和部门的权限控制和流量隔离。
同时,VLAN可以提高网络的利用率和性能,减少广播风暴和冲突,提高数据传输的速度和可靠性。
3. 简要介绍一下IP地址规划在网络规划与设计中的重要性。
IP地址规划在网络规划与设计中非常重要。
通过合理的IP地址规划,可以确保网络中各个设备的互联和通信。
首先,IP地址规划可以避免IP地址冲突,确保每个设备都有唯一的IP地址。
网络规划与设计考试(答案见尾页)一、选择题1. 网络规划与设计的主要步骤包括哪些?A. 需求分析B. 逻辑设计C. 物理设计D. 网络实施E. 测试与优化2. 在进行网络规划时,以下哪个因素通常不是首要考虑的?A. 用户需求B. 成本预算C. 技术可行性D. 地理位置3. 网络拓扑结构中,星型结构的特点是什么?A. 节点数量固定B. 部署容易C. 便于扩展D. 容易实现冗余4. 在数据传输中,以下哪种协议是TCP/IP协议族中的核心协议?A. IPB. UDPC. ICMPD. ARP5. 以下哪个选项不是OSI七层模型中的物理层功能?A. 提供比特流传输服务B. 在设备之间传输比特流C. 定义电气特性D. 提供链路管理功能6. 在局域网(LAN)中,以下哪种设备负责将数据包从一个节点传输到另一个节点?A. 路由器B. 交换机C. 集线器D. 中继器7. 以下哪个选项不是网络安全措施中的访问控制策略?A. 入侵检测系统B. 强制访问控制C. 访问权限限制D. 数据加密8. 在网络设计中,以下哪个因素通常决定网络设备的布局和连接方式?A. 网络拓扑结构B. 设备性能C. 网络容量D. 用户需求9. 以下哪个选项不是VPN在网络安全中的应用场景?A. 数据加密B. 身份认证C. 隐私保护D. 提供额外带宽10. 在网络规划与设计中,如何平衡性能、可靠性和成本?A. 选择适当的硬件设备B. 优化网络拓扑结构C. 实施有效的网络监控和管理D. 考虑未来的扩展需求11. 网络规划与设计的主要步骤包括哪些?A. 需求分析B. 硬件选型C. 软件开发D. 网络部署E. 网络优化12. 在进行网络规划时,以下哪个因素通常不是首要考虑的?A. 用户需求B. 成本预算C. 技术可行性D. 地理位置13. 网络拓扑结构中,星型结构的特点是什么?A. 所有节点都直接连接到中心节点B. 节点之间的通信需要通过中心节点进行转发C. 容易实现冗余和故障隔离D. 节点数量越多,通信效率越高14. 在以太网中,以下哪种传输介质最常用?A. 同轴电缆B. 双绞线C. 光纤D. 无线传输介质15. 以下哪个选项不是VPN在网络安全中的应用场景?A. 数据加密B. 身份认证C. 防火墙穿透D. 提供内部网络的访问权限16. 在IP地址规划中,以下哪个子网掩码用于将IP地址划分为/的网络?A. 255.255.255.0B. 255.255.248.0C. 255.255.224.0D. 255.255.192.017. 网络设备的配置文件通常包含哪些信息?A. 设备名称B. IP地址C. 接口配置D. 路由表18. 在网络性能优化中,以下哪种方法不属于带宽管理?A. 流量整形B. 优先级排队C. 动态带宽分配D. 配置静态路由19. 在构建数据中心网络时,以下哪种拓扑结构通常被推荐?A. 星型拓扑B. 环型拓扑C. 网状拓扑D. 树状拓扑20. 网络安全策略中,以下哪个措施可以限制远程用户访问?A. 防火墙规则B. 反病毒软件C. 强制用户使用强密码政策D. 定期更新操作系统和应用程序21. 网络规划与设计的主要步骤包括哪些?A. 需求分析B. 通信流量分析C. 硬件选型D. 软件开发E. 网络部署F. 网络优化22. 在进行网络规划时,以下哪个因素通常不是首要考虑的?A. 成本效益B. 可扩展性C. 系统可靠性D. 网络安全性E. 用户需求23. 网络拓扑结构中,星型结构的特点是什么?A. 网络中的节点数量固定B. 所有设备通过点对点连接C. 易于实现冗余和故障恢复D. 能够进行带宽调整24. 在数据传输中,以下哪种协议是用于确保数据完整性和可靠性的?A. TCP/IPB. UDPC. ICMPD. ARP25. 在局域网(LAN)中,VLAN(虚拟局域网)的优点包括:A. 提高网络性能B. 增强网络安全性C. 更好的流量管理D. 更灵活的网络扩展26. 以下哪个选项是网络中路由器的作用之一?A. 负责数据包的路由选择B. 提供网络安全防护C. 存储网络配置信息D. 提供网络服务如Web服务器、FTP服务器等27. 在广域网(WAN)中,哪种设备通常用于连接不同的网络?A. 集线器B. 路由器C. 交换机D. 中继器28. 网络规划与设计中,如何确定合适的网络带宽?A. 根据应用程序的需求B. 根据网络用户的数量C. 根据网络的当前性能D. 根据业务增长预测29. 在网络设计中,为了保证网络的可用性,通常会采用哪些措施?A. 冗余设计B. 分布式架构C. 负载均衡D. 安全策略30. 网络规划与设计中,哪种工具或技术用于评估网络性能?A. 概算软件B. 网络仿真工具C. 流量分析工具D. 系统监控工具31. 网络规划与设计的基本原则包括哪些?A. 可靠性、可扩展性、可用性B. 灵活性、可扩展性、安全性C. 可靠性、可扩展性、安全性D. 灵活性、可扩展性、可用性32. 在进行网络规划时,以下哪个因素通常不是首要考虑的?A. 成本预算B. 用户需求C. 网络带宽D. 系统可靠性33. 网络拓扑结构中,环形拓扑结构的优点包括:A. 高带宽B. 易于安装和维护C. 无需中继器D. 容易实现冗余34. 在设计广域网(WAN)时,以下哪种路由协议通常不被推荐使用?A. RIPB. OSPFC. IGPD. BGP35. 以下哪个选项是网络规划与设计中最重要的步骤?A. 确定网络拓扑结构B. 评估网络需求C. 设计网络拓扑结构D. 实施网络方案36. 在OSI模型中,哪一层负责数据传输?A. 应用层B. 表示层C. 会话层D. 物理层37. 网络安全设计的基本原则包括:A. 最小权限原则B. 防御深度原则C. 最小特权原则D. 风险评估原则38. 在设计企业内部网络时,以下哪种设备通常被用作网关设备?A. 路由器B. 交换机C. 集线器D. 调制解调器39. 在网络规划与设计中,哪种拓扑结构通常适用于大型企业网络?A. 环形拓扑B. 星形拓扑C. 网状拓扑D. 树形拓扑40. 在设计网络安全策略时,以下哪个因素通常是最重要的?A. 访问控制列表(ACL)B. 防火墙配置C. 入侵检测系统(IDS)D. 安全审计二、问答题1. 什么是网络拓扑?请列举几种常见的网络拓扑结构,并简要说明其特点。
大学计算机网络工程期末试卷试题及答案一、选择题(每题2分,共20分)1. 下列哪个协议不属于TCP/IP协议族中的传输层协议?A. HTTPB. TCPC. UDPD. FTP答案:D2. 在OSI模型中,哪一层负责数据传输的可靠性?A. 网络层B. 传输层C. 应用层D. 链路层答案:B3. 下列哪种网络拓扑结构具有高度冗余性?A. 星型B. 环型C. 扁平型D. 树型答案:B4. 在IP地址分类中,下列哪个IP地址属于A类地址?A. 192.168.0.1B. 10.0.0.1C. 172.16.0.1D. 224.0.0.1答案:B5. 下列哪种传输方式属于异步传输?A. HDLCB. FTPC. SMTPD. Telnet答案:A6. 在TCP协议中,SYN标志位用于表示?A. 确认B. 同步C. 结束D. 数据传输答案:B7. 下列哪种网络设备用于连接不同网络的设备?A. 路由器B. 交换机C. 集线器D. 网桥答案:A8. 在网络编程中,下列哪个函数用于创建套接字?A. socket()B. bind()C. listen()D. accept()答案:A9. 下列哪种网络攻击方式属于拒绝服务攻击?A. SQL注入B. DDoSC. 木马D. 拒绝服务答案:B10. 在网络管理中,下列哪种协议用于传输网络管理信息?A. SNMPB. HTTPC. FTPD. SMTP答案:A二、填空题(每题2分,共20分)1. 在TCP/IP协议族中,IP协议属于______层。
答案:网络层2. 在OSI模型中,物理层的主要功能是实现______。
答案:比特流的传输3. 下列网络拓扑结构中,______具有高度冗余性。
答案:环型4. 在IP地址分类中,A类地址的范围是______。
答案:1.0.0.0 - 126.255.255.2555. 在TCP协议中,______标志位用于表示结束。
答案:FIN6. 在网络编程中,______函数用于接收客户端的连接请求。
计算机网络期末考试试题与答案解析一、选择题A. 应用层B. 传输层C. 网络层D. 会话层E. 物理层答案:D解析:OSI模型共分为七层,分别是物理层、数据链路层、网络层、传输层、会话层、表示层和应用层。
选项D中的会话层并不属于OSI模型中的层次。
A. 网络接口层B. 互联网层C. 传输层D. 应用层E. 会话层答案:E解析:TCP/IP模型共分为四层,分别是网络接口层、互联网层、传输层和应用层。
选项E中的会话层并不属于TCP/IP模型中的层次。
A. 语法B. 语义C. 时序D. 结构E. 逻辑答案:D解析:网络协议的组成部分包括语法、语义和时序。
选项D中的结构并不属于网络协议的组成部分。
A. A类B. B类C. C类D. D类E. E类答案:E解析:IP地址共分为五类,分别是A类、B类、C类、D类和E类。
选项E中的E类并不属于IP地址的类型。
A. TCPB. UDPC. IPD. ICMPE. IGMP答案:C解析:传输层协议主要包括TCP和UDP。
选项C中的IP并不属于传输层协议的类型。
A. 路由选择B. 数据包转发C. 链路管理D. 网络拥塞控制E. 网络层安全答案:C解析:网络层的功能主要包括路由选择、数据包转发、网络拥塞控制和网络层安全。
选项C中的链路管理并不属于网络层的功能。
A. 成帧B. 差错控制C. 流量控制D. 链路管理E. 数据加密答案:E解析:数据链路层的功能主要包括成帧、差错控制、流量控制和链路管理。
选项E中的数据加密并不属于数据链路层的功能。
A. 信号传输B. 信号调制C. 信号解调D. 物理介质管理E. 数据压缩答案:E解析:物理层的功能主要包括信号传输、信号调制、信号解调和物理介质管理。
选项E中的数据压缩并不属于物理层的功能。
A. HTTPB. FTPC. SMTPD. DNSE. TCP答案:E解析:应用层的协议主要包括HTTP、FTP、SMTP和DNS。
选项E中的TCP并不属于应用层的协议。
自顶向下的网络设计方法的重点集中于客户的需求;自顶向下网络设计方法适用丁从OSI参考模型的高层开始在向较低层次推进的网络设计,它着重于在选择运行于较低层次上的路由器、交换机和介质之前,将重点放在应用、会话、数据的传输上; 自顶向下网络设计也是循坏反复的;自顶向下的网络设计是一个系统化的网络设计过程,思想源于结构化软件设计和结构化系统分析(结构化网络设计采用层次化和模块化的设计方法)。
•系统开发生命周期的四个阶段:1客户需求分析:获取商业和技术日标分析网络通信流量2逻辑网络设计:设计网络逻辑拓扑结构,网络层编址,命名交换机路由选择协议3物理网络设计:选择具体的技术和设备,还要完成对服务提供商的调查4网络设计的测试、优化和文档编写客户需求分析的内容:1分析商业目标和制约2分析技术目标与折中3刻划现有网路的特征4刻划网络流量特征i与客户做充分的交流:了解客户的商业模式及其外部关系,客户的组织结构,请客户说明其网络设计项目的总体目标,请用户帮助你衡量成功的标准。
2明确企业网络发生的变化:用八和数据的剧增,语音、视频和数据网络融合,支持移动用户的需要,网络管理及安全的刚性需求3明确网络设计的商业目标:1)增加利润和收入2)增加市场份额、扩展市场领域、增强市场竞争力3)降低成本、提高雇员生产力、缩短产品开发周期4)使用即时生产方法、制定解决配件短缺的计划5)为新客户提供服务、为客户提供更好的支持、为关键用户开放网络6)建立新的良好的信息网和关系网以作为网络组织模型的基础7)避免网络安全问题8)发商业中断、避免自然或人为灾害引发商业中断9)对过时技术进行更新改造、降低电信和网络费用等4确定设计项目的范围; 确定是新建项目还是更新改造,辨别网络设计项目的范围:网段、局域网、建筑物内网、园区网、广域网、远程接入、企业网5确定客户的网络应用:用户应用:电子邮件、文件传输、数据库访问、WEB浏览、网络游戏、远程终端等,系统应用:网络管理、地址分配、用户认证等客户的商业目标和制约条件分析是网络设计的关键。
网络计划复习题及网络管理试题及答案本文将为大家提供一些网络计划和网络管理的复习题以及对应的答案。
这些问题将涵盖网络计划和网络管理的基础知识和概念,并帮助读者巩固对相关主题的理解。
网络计划复习题1.请解释什么是关键路径?关键路径在网络计划中的作用是什么?2.在网络计划中,如何确定活动的最早开始时间(ES)和最晚开始时间(LS)?3.请解释什么是概率网络计划(PDM)和非概率网络计划(ADM)?4.在一个网络计划中,如何确定总工期和自由工期?5.如果一个项目的关键路径上的活动延迟了一天,会对项目的总工期有什么影响?网络管理试题及答案1.请列举并解释你熟悉的几种网络管理工具。
–答案:几种常见的网络管理工具包括:•网络监控工具:用于监视网络设备和服务的状态和性能,例如PingPlotter和Nagios。
•网络配置管理工具:用于集中管理和配置网络设备,例如SolarWinds NetworkConfiguration Manager。
•网络性能管理工具:用于监测和分析网络性能,例如Wireshark和SolarWindsPerformance Monitor。
2.网络安全是网络管理中非常重要的一部分。
请列举并解释你熟悉的几种网络安全措施。
–答案:几种常见的网络安全措施包括:•防火墙:用于监控和过滤网络流量,防止恶意活动,例如Cisco ASA和pfSense。
•入侵检测系统(IDS)和入侵防御系统(IPS):用于检测和阻止网络中的入侵者,例如Snort和Suricata。
•虚拟专用网络(VPN):用于建立安全的远程连接,例如OpenVPN和Cisco AnyConnect。
•数据加密:用于对敏感数据进行加密,以防止未经授权的访问,例如SSL和IPSec协议。
3.请解释什么是网络拓扑,并列举并解释几种常见的网络拓扑类型。
–答案:网络拓扑指的是网络中设备和连接之间的物理或逻辑结构。
几种常见的网络拓扑类型包括:•星型拓扑:所有设备都连接到一个中央设备(例如交换机)。
期末综合测试:2010年下学期信息安全专业网络工程规划与设计课程期末综合测试试卷(A)廖继旺题号一二三四五六七八总分命题人应得分10 10 10 10 15 15 15 15 100实得分阅卷人适用年级/班级:信安0901系:班级:姓名:学号:下面是望城县人民政府电子政务系统建设方案,按照已有的材料把这个方案补充完整。
望城县人民政府电子政务系统建设方案第一部分:电子政务系统建设的目标、任务与原则1.现状在上级政府的重视下,“九五”期间,望城县国民经济和社会信息化取得长足发展。
信息基础设施建设如电信网络、移动通信、广电网络、公用计算机网等发展较快;通过大力推进信息资源的开发利用,大多数行业或经济管理部门都建有几个应用数据库,为望城县建设“电子政务”系统提供了较好的基础设施、信息资源和建设经验。
望城各级机关办公自动化工作经过近年来的努力,取得了可喜的进展。
一是计算机应用普及率大幅度提高,办公业务管理和信息管理系统已经普遍建立和使用,办公电脑化、网络化正在逐步推进。
二是机关办公网络建设步伐加快,许多单位已建成支持办公业务的内部局域网络,一些部门上下联网初具规模,纵向联网新的需求日益增长。
三是初步形成了反映全县社会、经济发展状况的数据库体系,积累了一定的电子信息资源。
四是各级领导同志和机关工作人员的信息化意识得到增强,通过培训和使用,办公自动化应用水平进一步提高,促进了领导方式、工作方式的转变,提高了工作质量和效率。
五是通过政府上网工程,一些部门在互联网上设立了网站或主页,开始面向社会公众提供公共信息服务。
但从整体上看,望城政务信息化发展还相对滞后。
在全省范围内,我们与其他县市相比,在投入资金、网络规模、普及程度、应用深度等方面差距较大。
在全县范围内,信息基础设施还远不够完备,行业发展不平衡的问题比较突出,单一网络发展较快而信息平台建设缓慢、网络发展建设不能满足需要和网络资源利用率不高等问题并存;县级机关建成内部办公业务网的单位还没有;应用系统大多数处于初级水平,数据库开发建设还没有形成完整、统一的体系,不能更有效地为各级领导决策提供服务;各级机关既懂信息技术又熟悉机关办公业务的专业人员严重缺乏,在系统安全、业务规范、管理和人员培训方面还存在薄弱环节。
大学计算机网络工程期末试卷试题及答案一、选择题(每题3分,共30分)1. 计算机网络的目的是()A. 提高计算机的运算速度B. 实现数据传输和共享资源C. 提高计算机的存储容量D. 提高计算机的可靠性答案:B2. 在OSI模型中,负责数据传输的层是()A. 网络层B. 传输层C. 应用层D. 链路层答案:B3. 下列哪种协议不属于TCP/IP协议族()A. HTTPB. FTPC. SMTPD. ICQ答案:D4. 下列哪种传输方式不属于TCP/IP协议族中的传输层协议()A. TCPB. UDPC. HTTPD. RTP答案:C5. 在下列网络设备中,用于连接局域网和广域网的是()A. 路由器B. 交换机C. 集线器D. 网桥答案:A6. 下列哪种网络拓扑结构具有高度的可靠性和冗余性()A. 星型B. 环型C. 扁平型D. 网状答案:D7. 在TCP/IP协议中,IP地址分为哪几类()A. A、B、CB. A、B、C、DC. A、B、C、D、ED. A、B、C、F答案:C8. 下列哪种网络协议用于文件传输()A. HTTPB. FTPC. SMTPD. Telnet答案:B9. 在OSI模型中,负责数据加密和解密的层是()A. 传输层B. 网络层C. 应用层D. 链路层答案:C10. 下列哪种网络设备用于连接多个网络段()A. 路由器B. 交换机C. 集线器D. 网桥答案:D二、填空题(每题3分,共30分)1. 计算机网络的三大要素是:传输介质、网络设备和______。
答案:网络协议2. 在TCP/IP协议中,IP协议属于______层。
答案:网络层3. 在OSI模型中,负责数据传输的层是______层。
答案:传输层4. 在TCP/IP协议中,传输层协议主要包括TCP和______。
答案:UDP5. 下列网络拓扑结构中,______具有高度的可靠性和冗余性。
答案:网状6. 在TCP/IP协议中,IP地址分为A、B、C、D、E五类,其中A类地址的第一个字节范围是______。
一、.单项选择题(70分,每题2分)●网络和122.21·143·O/24 经过路由汇聚,得到的网络地址是(1)B。
(1)A.122.21.136.0/22 B.122·21·136.0/21C.122.21.143.0/22 D.122.21.128·0/24●虚拟局域网中继协议(VTP)有三种工作模式,即服务器模式、客户机模式和透明模式,以下关于这3种工作模式的叙述中,不正确的是__(2)_D__。
(2) A.在服务器模式可以设置VLAN信息B.在服务器模式下可以广播VLAN配置信息C.在客户机模式下不可以设置VLAN信思D.在透明模式下不可以设置VLAN信息●按照网络分级设计模型,通常把网络设计分为3层,即核心层、汇聚层和接入层,以下关于分级网络的描述中,不正确的是___(3)_A__。
(3) A.核心层承担访问控制列表检查功能B.汇聚层实现网络的访问策略控制C.工作组服务器放置在接入层D.在接入层可以使用集线器代替交换机●在802.11定义的各种业务中,优先级最低的是___(4)_A__ 。
(4)A.分布式竞争访问 B.带应答的分布式协调功能C.服务访问节点轮询 D.请求/应答式通信● IPSec VPN 安全技术没有用到___(5)C__。
5)A.隧道技术 B.加密技术 C.入侵检测技术 D.身份认证技术●ADSL采用的两种接入方式是 (6) A。
(6) A.虚拟拨号接入和专线接入 B.虚拟拨号接入和虚电路接入C.虚电路接入和专线接入 D. 拨号虚电路接入和专线接入●在下面关于以太网与令牌环网性能的比较中,正确的是__(7)_C__。
(7)A在重负载时,以太网比令牌环网的响应速度快B在轻负载时,令牌环网比以太网的利用率高C 在重负载时,令牌环网比以太网的利用率高D·在轻负载时,以太网比令牌环网的响应速度慢●IEEE 采用了CSMA/CA协议,下面关于这个协议的描述中错误的是 (8)C。
(8) A·各个发送站在两次帧间隔(IFS)之间进行竞争发送B·每一个发送站维持一个后退计数器并监听网络上的通信C·各个发送站按业务的优先级获得不同的发送机会D.CSMA/CA协议适用于突发性业务●为了确定一个网络是否可以连通,主机应该发送ICMP__(9)A___报文。
(9) A.回声请求 B.路由重定向 C.时间戳请求D.地址掩码请求●以太网中采用了二进制指数后退算法,这个算法的特点是___(10)_B_ 。
(10)A.网络负载越轻,可能后退的时间越长B.网络负载越重,可能后退的时间越长C.使用网络既可以适用于突发性业务,也可以适用于流式业务D.可以动态地提高网络发送的优先级●IPv6“链路本地地址”是将主机__(11)B__附加在地址前缀1111 1110 10之后产生的。
(11) A.IPv4地址 B.MAC地址 C.主机名 D.任意字符串●ISP分配给某公司的地址块为199.34.76.64/28,则该公司得到的地址数是__(12)B__。
(12) A.8 B.16 C.32 D.64●互联网规定的B类私网地址为 __(13)_B_。
(13) A.172.16.0.0/16 B.172.16·0·0/12C.172.15.0,0/16 D.172.15.0·0/12●在windows系统中若要显示IP路由表的内容,可以使用命令__(14)_B_.14) A.Netstat -s B.Netstat -r C.Netstat -n D.Netstat -a●OSPF协议适用于4种网络。
下面选项中,属于广播多址网络的是__(15)A__,属于非广播多址网络的是 (16)C。
(15) A.Ethernet B.PPP C.Frame Relay D.RARP(16) A.Ethernet B.PPP C.Frame Relay D.RARP●以太网交换机的交换方式有三种,这三种交换方式不包括 (17)B。
(17) A.存储转发式交换 B.IP交换 C.直通式交换 D.碎片过滤式交换●无类别域间路由(CIDR)技术有效的解决了路由缩放问题。
使用CIDR技术把把4个网络C1:192.24.0.0/21 C2:.16.0/20C3:192.24.8.0/22 C4:192.24.34.0/23汇聚成一条路由信息,得到的网络地址是__(18)_C__。
(18) A.192.24.0.0/13 B.192·24·0·0/24C.192·24·O·0/18 D.交换机命令switch(config)#vtp pruning 的作用是__(19)_D__。
(19) A. 指定交换机的工作模式 B.启动VTP静态修剪C.制定VTP域名D.启动VTP动态修剪●IEEE802.3规定的最小帧长为64字节,这个帧长是指__(20)B__。
(20) A.从前导字段到校验和的字段B.从目标地址到校验和的长度C.从帧起始符到校验和的长度 D.数据字段的长度●千兆以太网标准定义了一种帧突发方式(frame bursting),这种方式是指___(21)_C__ 。
(21)A.一个站可以突然发送一个帧 B.一个站可以不经过竞争就启动发送过程C.一个站可以连续发送多个帧 D.一个站可以随机地发送紧急数据●一个网络的地址为172.16.7.128/26,则该网络的广播地址是 (22)C。
(22)A.172.16.7.255 B.172.16.7.129 C.172.16.7.191 D.172.16.7.252●网络隔离技术的目标是确保把有害的攻击隔离,在保证可信网络内部信息部不外泄的前提下,完成网络间数据的安全交换。
下列隔离技术中,安全性最好的是 (23)D。
(23)A.多重安全网关 B.防火墙 C.VLAN隔离D.物理隔离●RIPv2是增强的RIP协议,下面关于RIPv2的描述中,错误的是 (24) A。
(24) A.使用广播方式来传播路由更新报文B.采用了触发更新机制来加速路由收敛C.支持可变长子网掩码和无类别域间路由D.使用经过散列的口令来限制路由信息的传播●Tracert命令通过多次向目标发送 (25)C来确定到达目标的路径,在连续发送的多个IP数据包中, (26)C 字段都是不同的。
(25) A.ICMP地址请求报文 B.ARP请求报文C.ICMP回声请求报文 D.ARP响应报文(26) A.源地址 B.目标地址 C.TTL D.ToS●路由器命令“Router(config)#access-list 1 permit 192.168.1.1”的含义是__(27)B___ 。
(27)A.不允许源地址为192.168.1.1的分组通过,如果分组不匹配,则结束B.允许源地址为192.168.1.1的分组通过,如果分组不匹配,则检查下一条语句C.不允许目标地址为192.168.1.1的分组通过,如果分组不匹配,则结束D.允许目标地址为192.168.1.1的分组通过,如果分组不匹配,则检查下一条语句●曼彻斯特编码的特点是(28)D,它的编码效率是(29)A。
(28)A.在“0”比特的前沿有电平翻转,在“1”比特的前沿没有电平翻转B.在“1”比特的前沿有电平翻转,在“0”比特的前沿没有电平翻转C.在每个比特的前沿有电平翻转D.在每个比特的中间有电平翻转(29)A.50% B.60% C.80% D·100%●HDLC协议是一种 (30)A,采用 (31)B标志作为帧定界符。
(30) A.面向比特的同步链路控制协议B.面向字节计数的同步链路控制协议C.面向字符的同步链路控制协议D.异步链路控制协议(31) A. B.01111110 C. D.●设信道带宽为3400Bz,采用PCM编码,采样周期为125s,每个样本量化为128个等级,则信道的数据速率为(32)C。
(32)A.10Kb/s B.16Kb/s C.56Kb/s D.64Kb/s●某客户端采用ping命令检测网络连接故障时,发现可以ping通127.0.0.1及本机的IP地址,但无法ping 通同一网段内其他工作正常的计算机的IP地址。
该客户端的故障可能是 (33)C。
(33)A.TCP/IP协议不能正常工作 B.本机网卡不能正常工作C. 本机网络接口故障 D.DNS服务器地址设置错误●SNMP代理使用(34)D操作向管理端通报重要事件的发生。
在下图中,(35)A能够响应Manager2的getRequest 请求。
(34) A.GetRequest B.Get—nextRequest C.SetRequest D.Trap(35) A.Agent1 B.Agent2 C.Agent3 D.Agent4二、综合测试题(30分,每题15分)1、简答题(15分)【问题l】(10分)DMZ在企业网络中起什么作用内网与DMZ区共用同一网段会有什么后果正确的DMZ设计是怎样的,请画出示意图并简要说明。
在企业中的作用为:解决安装防火墙后外部网络不能访问内部网络服务器的问题,而设立的一个非安全系统与安全系统之间的缓冲区,更加有效地保护了企业的内部网络。
后果为:容易被黑客攻击。
正确的DMZ设计:说明:DMZ技术原理是使用两个防火墙来建立一个非武装区域,外部的防火墙仅允许进出的HTTP请求,这允许用户端浏览器可以和伺服器进行通讯,第二个防火墙位于伺服器的后面,只允许透过来自特定埠上的可靠伺服器的请求,两个防火墙都可使用入侵检测软体来检测任何非法的动作,达到加强验证与双重防护的安全效果【问题2】(5分)ATM论坛规定了哪5种服务类型答案:恒定比特率(CBR)、实时可变比特率(rt-VBR)、非实时可变比特率(nrt-VBR)、不指明比特率(UBR)、可用比特率(ABR)2、阅读以下说明,回答问题1至问题4,将解答填入答题纸对应的解答栏内(15分)。
【说明】某学校计划建立校园网,拓扑结构如图1所示。
该校园网分为核心、汇聚、接入三层由交换模块、广域网接入模块、远程访问模块和服务器群四大部分组成。
图1【问题1】(5分)在校园网设计过程中,划分了很多VLAN,采用了VTP来简化管理。
将(1)~(5)处空缺信息填写在答题纸对应的解答栏内。
1.VTP信息只能在(1)trunk端口上传播。
2.运行VTP的交换机可以工作在三种模式:__(2)服务器模式__、__(3)客户机模式__、__(4)_透明模式 _ 。
3.共享相同VLAN数据库的交换机构成一个 (5) VTP管理域_ 。