儿童监护人责任清单
- 格式:docx
- 大小:20.39 KB
- 文档页数:3
监护人的责任和义务●《中华人民共和国民法通则》第四十九条未成年人的父母或者其他监护人应当为其未成年子女或者其他被监护人受教育提供必要条件。
未成年人的父母或者其他监护人应当配合学校及其他教育机构,对其未成年子女或其他被监护人进行教育。
1、监护人有义务对子女进行管理和教育,并对其民事侵权行为承担民事责任;有义务配合学校及其他教育机构,对其未成年子女或者其他被监护人进行教育;有义务配合学校对其未成年子女进行教育、管理和保护工作;有义务教育子女不单独外出,不做有危险的活动,如游泳、滑冰、爬山等;有义务将子女的身体异常情况和不正常情绪通报学校,避免发生意外;有义务做好子女在脱离学校和家庭期间,如上学、放学路上和节假日的安全教育和管理工作;有义务检查子女是否带有可能造成他人危险或生命安全的物品;有义务教育子女遵守学校纪律和各项规章制度,培养他们从小养成遵守纪律的良好习惯;有义务做好子女的安全教育工作,制止、纠正子女可能会引发人身伤害的想法、做法和习惯。
监护人对未成年人有抚养教育的义务,使其安全、健康地成长,并在德、智、体方面全面发展,不得使在校接受义务教育的未成年人辍学。
2、监护人应当预防和制止未成年吸烟、酗酒、流浪以及聚赌、吸毒、卖淫等行为。
3、监护人不得允许未满16周岁的未成年人做童工。
4、监护人不得让不满16周岁的未成年人脱离监护人单独居住。
5、监护人在未成年人对国家、集体或他人造成损害时,有赔偿经济损失的义务。
《学生伤害事故处理办法》●第二十八条未成年学生对学生伤害事故负有责任的,由其监护人依法承担相应的赔偿责任。
学生的行为侵害学校教师及其他工作人员以及其他组织、个人的合法权益,造成损失的,成年学生或者未成年学生的监护人应当依法予以赔偿。
●第三十七条监护人发现被监护人有特异体质、特定疾病或者异常心理状态的,应当及时告知学校。
●第四十六条学生监护人应当与学校互相配合,在日常生活中加强对被监护人的各项安全教育。
监护人的通用职责
监护人的通用职责包括:
1. 提供安全和稳定的居住环境:监护人应确保孩子在一个安全、稳定且有秩序的家庭环境中生活。
2. 提供基本的生活需求:监护人应负责提供孩子的基本生活需求,包括食物、衣物、住所和医疗保健等。
3. 提供教育和培养:监护人应为孩子提供教育和培养的机会,包括选择适合的学校和教育方式,并鼓励孩子参与学习和发展他们的兴趣爱好。
4. 保护权益和利益:监护人应保护孩子的权益和利益,为他们争取合法权益,并代表他们在各种场合中做出决策。
5. 提供情感支持和关爱:监护人应以恩爱的方式对待孩子,提供他们需要的情感支持和关爱,培养健康的情感发展。
6. 教育良好的行为和价值观:监护人应在孩子成长过程中塑造他们的行为和价值观,教育他们遵守法律、尊重他人、诚实守信等良好品德。
7. 监督和指导:监护人应监督和指导孩子的行为,帮助其建立良好的习惯和自制力,以便他们能够健康成长。
8. 与其他利益相关者合作:监护人应与学校、社会工作者、医
疗机构等相关利益相关者合作,确保孩子获得全面的支持和照顾。
9. 协助孩子发展独立能力:监护人应协助孩子培养独立能力,包括自理能力、问题解决能力和自我管理能力等。
10. 充当积极的榜样:监护人应以积极的榜样影响孩子,通过自身行为和态度传递正确的价值观和行为准则。
监护人的八大职责作为一位监护人,你的职责不仅仅是照顾孩子的生活,还涉及到他们的成长和教育。
以下是监护人的八大职责:1. 提供基本生活需求这是监护人最基本的职责。
监护人需要提供孩子们所需的食物、水、住所和医疗保健。
他们需要确保孩子们身体健康、有足够的休息时间和充足的营养。
2. 提供安全保障监护人需要确保孩子们的安全。
这包括保护他们免受身体伤害、保护他们免受虐待和忽视、保护他们免受其他危险。
监护人需要确保孩子们有安全的住所、安全的交通方式和安全的游戏环境。
3. 提供教育机会监护人需要确保孩子们接受良好的教育。
这包括提供学校教育、家庭教育和其他教育机会。
监护人需要鼓励孩子们学习新的技能和知识,培养他们的兴趣和才能,帮助他们成为自信、独立和成功的人。
4. 提供情感支持监护人需要为孩子们提供情感支持。
这包括提供安全的环境、支持他们的情感需求、倾听他们的问题和担忧、鼓励他们表达自己的感受和思想。
监护人需要建立良好的沟通和信任关系,帮助孩子们建立健康的自尊心和自我认同。
5. 培养良好的行为习惯监护人需要教导孩子们良好的行为习惯。
这包括教导他们遵守社会规则、尊重他人、诚实、负责任、宽容和有同情心。
监护人需要为孩子们树立榜样,并给予他们适当的惩罚和奖励,以鼓励他们培养良好的行为习惯。
6. 提供文化和宗教教育监护人需要为孩子们提供文化和宗教教育。
这包括教导他们了解不同的文化、宗教和价值观,并尊重他们的信仰和文化背景。
监护人需要帮助孩子们建立自己的信仰和价值观,以及对世界的理解和尊重。
7. 提供社交支持监护人需要为孩子们提供社交支持。
这包括帮助他们建立良好的社交关系、鼓励他们参与社区活动、支持他们的兴趣和爱好,并为他们提供适当的社交机会。
监护人需要确保孩子们与他人建立良好的关系,并帮助他们成为社会的有益成员。
8. 提供未来规划监护人需要帮助孩子们规划未来。
这包括提供职业和教育规划、鼓励他们追求自己的梦想、帮助他们了解不同的职业和教育机会,并提供适当的支持和指导。
留守儿童监护责任书尊敬的家长:您好!感谢您对我们学校的信任,将您的孩子托付给我们照顾和教育。
为了更好地保障留守儿童的权益,并确保他们的安全和健康成长,我们需要您签署本监护责任书,以明确双方的权利和义务。
一、监护人信息姓名:性别:联系电话:住址:二、被监护儿童信息姓名:性别:出生日期:年级:家庭住址:三、居家监护安排1. 监护人保证每天按时将被监护儿童送至学校,并在放学后及时接回。
如有特殊情况,监护人需提前告知学校,并得到学校的同意。
2. 监护人确保被监护儿童的个人安全,在居家时切勿离开被监护儿童太长时间或单独留其在家中。
3. 监护人要加强对被监护儿童的关爱、教育和管理,尊重其人格,不采用暴力、虐待或任何形式的侮辱。
监护人要给予被监护儿童足够的关注和爱护,帮助其解决生活和学习中遇到的问题。
4. 监护人要积极参与被监护儿童的学业进展,定期与学校老师进行沟通,了解被监护儿童的学习情况,并配合学校的教育教学工作。
5. 监护人保证有足够的经济能力,提供给被监护儿童良好的生活和学习条件,包括但不限于合理的饮食、安全的住所、舒适的学习环境等。
四、学校责任1. 学校保障被监护儿童的安全和学业发展,制定并执行相应的安全管理措施,确保被监护儿童在校期间的安全。
2. 学校将与监护人保持密切的沟通和联系,及时向监护人反馈被监护儿童在校表现和学习情况。
3. 学校负责组织开展相关的教育活动,加强被监护儿童的心理健康教育,帮助他们适应留守生活和面临的各种问题。
五、违约责任1. 监护人如有违反本监护责任书的情况,学校有权采取相应的措施,包括但不限于提醒监护人、要求监护人改正、限制被监护儿童的参与等。
2. 监护人如有严重违反本监护责任书的情况,学校有权终止监护关系,同时向有关部门报告,由有关部门依法追究其法律责任。
六、其他事项1. 本监护责任书自双方签署之日起生效,有效期为_____________。
2. 本监护责任书的解释和争议解决适用中华人民共和国法律。
监护人的主要职责有哪些(监护人的职责范围)监护人有哪些职责1、监护人一般有如下法定监护职责:依法保护被监护人的身体健康、人身安全等;照顾被监护人的生活;管理和保护被监护人的财产;代理被监护人进行民事活动;对被监护人进行管理和教育;代理被监护人进行诉讼。
2、作为监护人主要有以下职责:保护被监护人的身体健康,照顾被监护人的生活;管理和保护被监护的财产,代理被监护人的民事活动,在被监护人合法权益受到侵害或与人发生争执时,代理其进行诉讼。
3、法律分析:管理被监护人的财产。
代理进行民事活动和民事诉讼活动。
保护被监护人的人身、财产等合法权益。
教育和照顾被监护人。
对被监护人给他人造成的损害承担民事责任。
4、法律分析:监护职责,指监护人依法承担的监护义务。
包括:(1)保护被监护人的身体健康,防止其受到不法人身侵害。
(2)照顾被监护人的生活,以保证未成年人的健康成长或精神病人的康复及生活。
5、监护人的职责:保护被监护人的身体健康,防止其生命健康权被不法侵害;照顾被监护人的生活,保证被监护人在生活方面的基本需求;管理和保护被监护人的财产,保证其财产不受不法侵害。
监护人员职责具体有哪些1、作为监护人主要有以下职责:保护被监护人的身体健康,照顾被监护人的生活;管理和保护被监护的财产,代理被监护人的民事活动,在被监护人合法权益受到侵害或与人发生争执时,代理其进行诉讼。
2、监护人的职责如下:保护被监护人的人身安全。
保护被监护人的财产权益以及其他合法权益。
保障和照顾被监护人的基本生活需要。
代理被监护人实施民事法律行为。
3、监护人的主要职责:保护被监护人的身体健康,防止其生命健康权被不法侵害;照顾被监护人的生活,保证被监护人在生活方面的基本需求;管理和保护被监护人的财产,保证其财产不受不法侵害。
4、法律分析:监护人的法定职责主要表现在以下几个方面:(一)保护被监护人的人身、财产等合法权益被监护人出于民事行为能力的限制,不具备全面充分的自我保护能力,相对容易遭受到来自外界的的侵扰和损害。
监护人员的职责
监护人员的职责包括以下几个方面:
1. 保护和维护受监护人的权益:监护人应当确保受监护人的身体、精神和财产的安全和健康,并维护受监护人的基本权益,例如受教育权、健康权、人身自由等。
2. 提供生活照料:监护人需要为受监护人提供日常的生活照料,包括提供食物、水和住所,保持居住环境的卫生、安全和舒适。
3. 健康管理和医疗照顾:监护人应当确保受监护人的健康管理和医疗照顾,包括给予必要的医疗和药物治疗,帮助安排医疗检查和治疗,以及关注受监护人的身体状况,并采取必要措施维护其健康。
4. 教育和培养:监护人应当负责为未成年受监护人提供适当的教育和培养,包括选择合适的学校、关注学习进展,以及传授必要的价值观和社会技能。
5. 维护财产权益:监护人应当管理和保护受监护人的财产权益,包括处理财务事务、管理财产,以及确保受监护人的财产不受损害。
6. 与外界的协调和合作:监护人应当与受监护人的学校、医疗机构以及社会服务机构等协调合作,为受监护人提供必要的支持和帮助。
需要注意的是,监护人的职责可能因国家法律和个人情况而有所不同,以上列举的是一般而言的监护人职责。
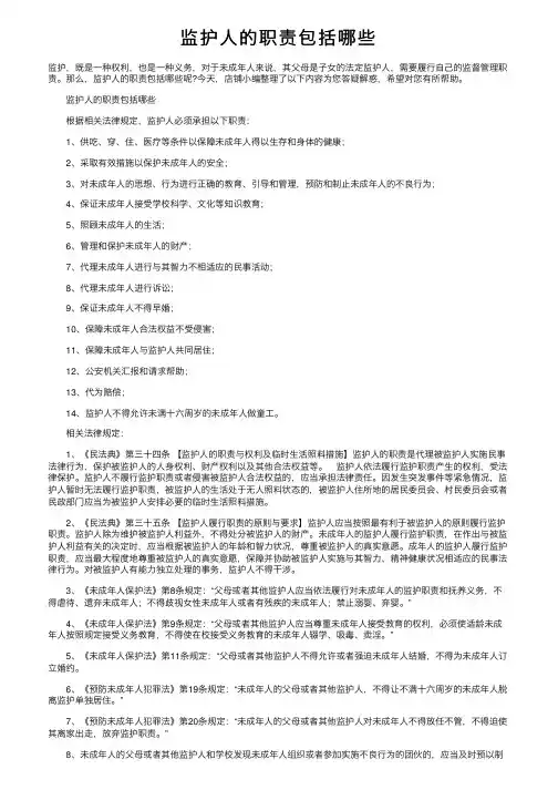
监护⼈的职责包括哪些监护,既是⼀种权利,也是⼀种义务,对于未成年⼈来说,其⽗母是⼦⼥的法定监护⼈,需要履⾏⾃⼰的监督管理职责。
那么,监护⼈的职责包括哪些呢?今天,店铺⼩编整理了以下内容为您答疑解惑,希望对您有所帮助。
监护⼈的职责包括哪些根据相关法律规定,监护⼈必须承担以下职责:1、供吃、穿、住、医疗等条件以保障未成年⼈得以⽣存和⾝体的健康;2、采取有效措施以保护未成年⼈的安全;3、对未成年⼈的思想、⾏为进⾏正确的教育、引导和管理,预防和制⽌未成年⼈的不良⾏为;4、保证未成年⼈接受学校科学、⽂化等知识教育;5、照顾未成年⼈的⽣活;6、管理和保护未成年⼈的财产;7、代理未成年⼈进⾏与其智⼒不相适应的民事活动;8、代理未成年⼈进⾏诉讼;9、保证未成年⼈不得早婚;10、保障未成年⼈合法权益不受侵害;11、保障未成年⼈与监护⼈共同居住;12、公安机关汇报和请求帮助;13、代为赔偿;14、监护⼈不得允许未满⼗六周岁的未成年⼈做童⼯。
相关法律规定:1、《民法典》第三⼗四条【监护⼈的职责与权利及临时⽣活照料措施】监护⼈的职责是代理被监护⼈实施民事法律⾏为,保护被监护⼈的⼈⾝权利、财产权利以及其他合法权益等。
监护⼈依法履⾏监护职责产⽣的权利,受法律保护。
监护⼈不履⾏监护职责或者侵害被监护⼈合法权益的,应当承担法律责任。
因发⽣突发事件等紧急情况,监护⼈暂时⽆法履⾏监护职责,被监护⼈的⽣活处于⽆⼈照料状态的,被监护⼈住所地的居民委员会、村民委员会或者民政部门应当为被监护⼈安排必要的临时⽣活照料措施。
2、《民法典》第三⼗五条【监护⼈履⾏职责的原则与要求】监护⼈应当按照最有利于被监护⼈的原则履⾏监护职责。
监护⼈除为维护被监护⼈利益外,不得处分被监护⼈的财产。
未成年⼈的监护⼈履⾏监护职责,在作出与被监护⼈利益有关的决定时,应当根据被监护⼈的年龄和智⼒状况,尊重被监护⼈的真实意愿。
成年⼈的监护⼈履⾏监护职责,应当最⼤程度地尊重被监护⼈的真实意愿,保障并协助被监护⼈实施与其智⼒、精神健康状况相适应的民事法律⾏为。
孩子监护人的权利和义务孩子监护人的权利和义务是在法律和社会伦理道德规范的指导下确立的,其核心在于保障孩子的身心健康、全面发展和权益,促进孩子成长为社会有用的人才。
以下是关于孩子监护人权利和义务的详细内容:一、监护人的权利:1.决定孩子的生活环境:监护人有权决定孩子的居住地和生活环境,包括选择适合孩子成长的学校、社区以及居住环境等。
2.决定孩子的教育方式:监护人有权决定孩子的教育方式,包括选择公立学校、私立学校、家庭教育、网络教育等,并参与孩子的学习过程。
3.代表孩子进行法律事务:监护人有权代表孩子进行法律事务,包括签署文件、处理财产事务等,直到孩子达到法定年龄。
4.维护孩子的合法权益:监护人有责任和权利维护孩子的合法权益,包括保护孩子的人身安全、财产权益和隐私权等。
5.决定孩子的医疗护理:监护人有权决定孩子的医疗护理方式,包括选择医疗机构、治疗方案等,并在必要时代表孩子签署医疗文件。
二、监护人的义务:1.保障孩子的生存和发展权利:监护人有义务保障孩子的基本生活需要,包括提供饮食、住所、教育、医疗等,并促进孩子的身心健康和全面发展。
2.尊重孩子的意愿和权利:监护人有义务尊重孩子的个人意愿和权利,尊重其个性发展,给予其适当的自主权,充分尊重孩子的人格尊严。
3.提供良好的家庭环境:监护人有责任提供良好的家庭环境,包括温馨的家庭氛围、良好的家庭关系、健康的家庭生活方式等。
4.教育孩子树立正确的人生观和价值观:监护人有责任教育孩子树立正确的人生观、价值观和道德观,引导其积极向上、健康成长。
5.保护孩子免受伤害:监护人有义务保护孩子免受任何形式的伤害和侵害,包括保护其免受家庭暴力、虐待、性侵犯等。
6.履行监护责任:监护人有义务履行监护责任,为孩子提供必要的监护和照料,确保孩子的安全和幸福。
7.维护孩子的合法权益:监护人有义务维护孩子的合法权益,包括代表孩子参与法律事务、处理孩子的财产事务等。
8.促进孩子的社会适应能力:监护人有义务促进孩子的社会适应能力,引导其适应社会环境,建立良好的人际关系,培养其独立生活能力。
监护人的职责监护人是指对未成年人及其他特殊人群负有抚养、教育、保护等职责的人。
他们是未成年人最亲近、最信任的人,也是未成年人成长道路上最宝贵的依靠。
由于未成年人心智未完全成熟,未能自我保护,因此监护人责任之重大不言而喻。
本文将探讨监护人的职责和必须遵守的行为准则。
一、监护人的重要职责1. 抚养教育未成年人。
抚养教育是监护人最基本的职责,包括生活照顾、身体健康、情感支持和教育引导等。
儿童的视野和认知受限,需要接受大人们的指导,尤其是对待紧急情况时,儿童缺乏足够的判断力,需要监护人帮助。
2. 保护未成年人。
未成年人在生命、财产等方面的安全都得到有效保障是监护人职责之一。
要让儿童学会自我保护,教给他们应急处理的技巧。
3. 管理未成年人。
监护人需要控制未成年人行为,确保他们不违反社会法律规定和道德标准,保持行为的底线。
4. 指导未成年人。
监护人要始终陪伴未成年人,引导他们探索生活的精彩性,教育他们如何处理人际关系,提升自我价值。
二、监护人的职责分析1. 物质方面:监护人需要提供儿童生活的基本条件,如食物、住所、衣物、教育等。
同时,还应陪伴儿童,与他们互动,了解他们的所思所想,以更好地为他们提供贴心服务。
2. 心理方面:未成年人是一种特殊的心理群体,监护人在心理方面的指导和约束尤为重要。
监护人要抚养未成年人心理健康,了解异常情况,避免或消除不良情绪。
3. 安全方面:未成年人天真无邪,缺乏主观能动性,容易受到一些人渣或犯罪分子的欺骗,监护人需要对这些危险进行提醒,并进行预防措施。
监护人还需安排安全措施,如相关安全教育和自我保护指导等。
4. 行为方面:未成年人属于群体行为,他们的行为往往受到同伴的影响,如果出现不良行为,那么监护人必须及时采取措施。
监护人要对未成年人进行道德教育,引导他们做正确的事情。
三、监护人的必须遵守的行为准则作为成年人,监护人需要遵守一定的行为准则,确保未成年人得到充分、公正、妥善的关怀和照顾。
留守儿童监护人安全责任书
学生是家庭的希望,祖国的未来,与学校共同教育好自己的孩子是每个家长应尽的责任和义务;让每一个学生都健康成长,早日成为国家栋梁,也是学校和家长共同的愿望。
1
2
3
4
5
要消假,学生不能请假的由家长代请,如果无履行请假手续学生未到校上课,私自外出购物,校外就餐等,所发生的一切事故,学校不负任何责任,责任由父母或其监护人承担。
6、监护人要负责按时接送,学生请假家长需亲自到校请假,否则,在途中发生的一切人身财产安全事故,由家长或其监护人负责,学校不负任何责任。
要经常和学校保持联系,对有特异体质、特定疾病或其它生理、心理状况异常的学生要及时通知学校,密切与学校配合,确保学生在校、在家或其它任何场所的人身及财产安全。
7。
专职监护人的安全职责
一、专职监护人的安全职责
1、肩负起监护责任,负责护理家庭成员的安全;
2、负责指挥家庭成员安全行动,指导孩子们保护自己;
3、组织家庭成员进行安全活动,并定期实施安全检查;
4、做好家庭成员健康状况的跟踪,重点关注儿童营养和体质状况;
5、及时掌握家庭成员的体温及身体状况,发现异常及时报告专家;
6、定期组织家庭成员进行安全培训,让他们了解突发事件及应急措施;
7、注意家庭成员不要接触危险物品,比如刀、锤等;
8、组织家庭成员进行安全演练,提高家庭成员的安全意识;
9、组织家庭成员外出的时候,记得准备必要的安全用品;
10、注意家中的电器产品,让它们经常保持清洁,避免电击及火灾的发生。
幼儿法定监护人健康安全责任书尊敬的幼儿法定监护人:作为您的孩子的法定监护人,在保障孩子的安全健康方面,您承担着不可推卸的责任。
为了让孩子能够健康成长,我特向您发出以下《幼儿法定监护人健康安全责任书》。
一、保证孩子的饮食健康:作为孩子的法定监护人,您应该保证孩子的饮食能够健康合理。
合理的饮食结构应该包括五谷杂粮、蔬菜、水果、肉类、鱼类等,避免食用过多的巧克力、零食、烤制食品等高热量低营养的食品。
还需注意孩子的吃饭礼仪,让他们了解健康饮食的重要性。
二、确保孩子的安全住宿:在孩子的居住环境中,您应该确保孩子的住宿安全。
在睡眠前检查床铺是否整洁,窗户是否关紧,门窗是否有锁等。
在外出旅行或住宿时,定期检查房间环境及贵重物品,以避免孩子误食异物、误触危险品或贪玩造成的意外伤害。
三、定期带孩子进行体检:定期带孩子进行体检,可以及早发现身体异常情况,预防疾病的产生。
应该注意孩子的视力、听力、身高、体重、牙齿等各项指标的测量,并按照医生的指示进行合理的调整。
四、保证孩子的安全出行:在孩子出行的过程中,您需要注意交通安全。
尤其是在繁忙的路段、过马路、横穿马路时,要引导孩子遵守交通规则。
在遇到危险时,及时使用正确的求救方式。
五、为孩子设置合理的娱乐时间:虽然娱乐休息是必要的,但如果过多地玩电子产品、看电视等,将会损害孩子的身心健康。
作为监护人,应该正确引导孩子,鼓励他们进行积极的运动,养成良好的生活习惯。
六、教育孩子要与陌生人保持警惕:孩子的安全是每一个监护人最为关心的问题,未成年人是很容易受到“熟人侵害”的。
监护人应该常年警惕,让孩子知道与陌生人交往的危害,并在日常生活中不断提醒孩子,不要轻信陌生人。
七、注重孩子的心理健康:孩子的心理健康同样至关重要。
孩子在成长过程中,会遇到许多挫折和困难。
作为监护人,要耐心指导孩子化解心理问题,并尽量为孩子营造良好的心理环境,让孩子健康快乐成长。
八、保证孩子的学习安全:学习是孩子成长过程中不可或缺的一部分,监护人应该保证孩子学习的安全。
监护人责任书尊敬的xx学校:我是xx学生xx的法定监护人,特向学校提交这份监护人责任书,以确认我对孩子的监护责任,并保证我将尽一切努力履行监护人的职责。
一、关心教育作为监护人,我将始终把教育孩子放在首位。
我将关心孩子的学习情况,积极配合学校的教育工作,确保孩子按时完成作业,参加课外辅导活动,并且鼓励孩子积极参与学校组织的各种活动,提升综合素质。
二、健康管理我将严格控制孩子的饮食,注重孩子的营养健康。
我会合理安排孩子的作息时间,确保孩子有充足的睡眠,并鼓励孩子积极参加体育锻炼,保持良好的身体素质。
如果孩子出现健康问题,我会及时采取必要的措施,帮助孩子恢复健康。
三、安全保障我将为孩子提供安全的家庭环境,杜绝安全隐患。
我会教育孩子遵守交通规则,不乱穿越马路,确保孩子在出行中的安全。
同时,我也会密切关注孩子的网络安全问题,监督和指导孩子正确使用互联网,防范网络陷阱。
四、合理约束在家庭教育中,我会用爱与严格相结合的方式进行约束。
我会与孩子建立良好的交流沟通机制,关心孩子的思想成长,引导孩子培养正确的价值观和道德观念。
同时,我会对孩子的行为进行适度的纠正与教育,力求让孩子成为有责任感和正直品质的人。
五、积极参与作为监护人,我将积极参与学校的各项活动和家长会议,与老师和其他家长保持良好的沟通与合作。
我会委托可靠的人员代替我参加学校组织的活动,以确保我对孩子教育的关注和参与。
六、紧急情况处理在孩子面临意外事件或突发状况时,我将配合学校和相关部门的工作,积极处理情况,确保孩子的安全和利益得到最大程度的保护。
我郑重承诺,以上所述是我作为xx学生xx的法定监护人应尽的责任和义务。
我将时刻关注孩子的成长和发展,并与学校共同为孩子的未来努力。
特此声明!法定监护人(签字):_______________日期:___________________。
幼儿监护人安全工作责任书为了强化幼儿和幼儿监护人的安全意识,增强各自责任感,确保幼儿的人身安全,维护幼儿园正常教学秩序和社会稳定,根据国家教育部令第12号《学生伤害事故处理办法》等有关条款,特制订幼儿监护人安全工作责任书,由幼儿园与幼儿监护人或监护人委托人自愿签订本责任书。
1、幼儿监护人擅自在校外租用民房陪读发生的安全事故,幼儿监护人应承担相应的责任,幼儿园不承担责任。
2、在上学、放学途中幼儿监护人租用不符合校车条件的车辆接送幼儿而发生的安全事故,幼儿监护人应承担相应的责任,幼儿园不承担责任。
3、在上学、放学途中幼儿监护人要督促幼儿乘坐有校车准运证或临时校车准运证的车辆,不乘坐无牌、无照车辆及农用车、三轮车、摩托车、报废车等不合格车辆,不乘坐超员超载车辆。
否则,发生安全事故,幼儿监护人应承担相应的责任,幼儿园不承担责任。
4、幼儿监护人要教育幼儿在上学、放学途中及节假日离校期间不得下河、下塘洗澡,出现安全事故,幼儿监护人应承担相应的责任,幼儿园不承担责任。
5、幼儿监护人要严格要求学生不得购买“三无”食品或过期变质食品,不到无证照的餐点就餐,不到无证照的摊点购买食品、饮料,不喝生水、不吃不卫生的水果,以防各种流行疾病的传播和食物中毒。
否则,发生安全事故,幼儿监护人应承担相应的责任,幼儿园不承担责任。
6、幼儿监护人知道幼儿有特异体质或患有特定疾病,须告知幼儿园,否则,发生的安全事故。
幼儿监护人应承担相应的责任,幼儿园不承担责任。
7、幼儿的身体状况、行为、情绪等有异常情况,幼儿监护人知道或者己被学校告知,但未履行相应监护职责,造成幼儿伤害事故,幼儿监护人应承担相应的责任,幼儿园不承担责任。
8、幼儿监护人要教育幼儿不准携带易燃易爆、有毒有害物品及管制刀具进幼儿园,不得进行危险游戏,从事斗殴、擅自攀爬等危及自身或者他人人身安全的活动,不准结交不良的社会青年。
否则,发生安全事故,幼儿监护人应承担相应的责任,幼儿园不承担责任。
家长监护人安全责任书家长监护人安全责任书一、引言本安全责任书是为了保障家庭中未成年子女安全,明确家长或监护人的法定责任和义务而制定的。
家长或监护人应当认真履行监护职责,确保未成年子女的人身和财产安全,为他们创造一个安全、健康的成长环境。
二、家长或监护人安全责任的定义和范围家长或监护人安全责任是指家长或监护人对未成年子女的生活、学习、出行等方面的安全承担责任和义务。
具体包括但不限于以下内容:1. 生活安全责任:家长或监护人应确保未成年子女的饮食安全、住宿安全和生活环境的安全,建立健康的生活习惯,防范和避免安全事故的发生。
1.1 饮食安全:家长或监护人应选择新鲜、卫生的食材,合理搭配孩子的饮食,防止食物中毒和营养不良等问题。
1.2 住宿安全:家长或监护人应提供安全、卫生的住宿环境,确保家居设施的正常使用,防止火灾、漏电和其他安全风险。
1.3 生活环境安全:家长或监护人应关注居住区周围的安全情况,提醒子女关注交通安全、防范邻里犯罪等问题。
2. 学习安全责任:家长或监护人应关心子女的学习状态和学习环境,提供良好的学习条件和安全保障。
2.1 学习环境安全:家长或监护人应确保子女的学习场所安静、明亮,避免儿童在学习过程中受到安全威胁或干扰。
2.2 学习工具安全:家长或监护人应指导孩子正确使用学习工具,注意使用电脑、首.机等设备时的安全问题,避免伤害和侵害。
3. 出行安全责任:家长或监护人应确保子女在出行过程中的安全,教育他们遵守交通规则,防范交通事故的发生。
3.1 交通工具选择:家长或监护人应根据孩子自身情况和年龄,选择合适的交通工具,并确保其安全可靠。
3.2 交通安全教育:家长或监护人应教育孩子遵守交通规则,提醒他们注意交通安全,如过马路时看红绿灯、走人行横道等。
3.3 监控与保护:家长或监护人需要对未成年子女进行适度的监控和保护,确保他们的出行安全。
三、家长或监护人安全责任的履行1. 家长或监护人应保持与孩子的良好沟通,了解他们的需求和困惑,提供积极的指导和支持。
监护人的职责和责任监护人的职责和责任依照《民法通则》第十八条的规定及《最高人民法院关于贯彻执行(民法通则)若干问题的意见(试行)》第十条的规定,监护人的职责主要有下列方面:监护人的职责和责任1.保护被监护人的人身权益。
监护人应当保护被监护人的身体健康和人身安全,防止被监护人受到不法侵害。
2.保护和管理被监护人的财产。
监护人必须妥善管理和保护被监护人的财产,除非为了被监护人的利益,否则监护人不得处分被监护人的财产。
如果监护人擅自处理被监护人的财产,对被监护人造成损害的,监护人应当承担损害赔偿责任。
3.代理被监护人参加民事活动。
无民事行为能力人、限制民事行为能力人的监护人是他的法定代理人。
无民事行为能力人、限制民事行为能力人所不能实施的民事行为,均应由监护人代理进行或由监护人同意后进行。
4.教育和照顾被监护人。
监护人必须在日常生活中给与被监护人必要的关心和照料,并有义务对被监护人进行德育、智育、体育等方面的培养和教育,约束被监护人的行为,防止其实施不法行为。
如果监护人不履行职责,导致被监护人实施了损害国家、集体的'财产权利或其他人的人身或财产权利的行为,监护人必须对被监护人所造成的损害负担赔偿责任。
监护人能够证明自己确实尽了监护职责的,可以减轻他的责任。
5.代理被监护人进行诉讼。
在被监护人的利益受到侵害或者与他人发生争议时,法律要求监护人代理被监护人进行诉讼,以维护其合法权益。
监护人可以将监护职责部分或全部地委托给他人。
因被监护人的行为需要承担民事责任的,应当由监护人承担,但另有约定的除外;被委托人确有过错的,负连带责任。
监护人不履行监护职责或者侵害被监护人的合法权益的,应当承担责任;给被监护人造成财产损失的,应当赔偿损失。
监护详细介绍1、未成年人的法定监护人:首先应当由其父母担任,如父母死亡或者无监护能力的,按下列顺序由以下人员担任:①祖父母、外祖父母;②成年的兄、姐;③其他愿意担任监护人的个人或者组织,但是须经未成年人住所地的居民委员会、村民委员会或者民政部门同意。
雪山中学留守小朋友教育及安全管理责任书(监护人责任书)为了确保学生在校期间的人身安全,明确责任界限,健全家庭教育、社会教育一体化,根据上级文献精神,结合我校实际,特制订本教育及安全管理责任书。
一、全校教师要牢固树立“安全第一”的思想,把此项工作列入重要议事日程,实施安全责任制,负责人与学校订立安全责任书。
二、学校经常进行安全法纪教育,检查安全工作,学校教育是小朋友成长教育不可或缺的部分,家庭教育更是小朋友发展的重要构成部分,作为学生第一法定监护人的家长有责任教育儿女遵纪遵法,用《中学生日常行为规范》和《中小学生守则》来规范儿女言行,做到家校教育统一。
三、家长与学校及教师要时常保持联系,做到对孩子的成长做到心中有数。
及时发现孩子的问题,及时解决。
四、学校严禁学生在校园内追逐打闹不做危险性游戏,不攀爬栏杆,不爬围墙,进出校门不拥挤,集体活动时间一切行动听指挥,如有违反造成伤害的由学生及监护人负责。
五、学生之间违纪造成伤害的由造事方负责,并且承当一切费用。
六、学生校园外造成社会危害, 由学生家长负责经济赔偿,触犯法律的由公安机关依法解决。
七、学生要严格恪守交通规则,在上学和放学路上出现的事故有肇事方负责,严禁学生骑自行车上学,如发生事故,由学生家长负责。
八、学校严禁学生在校园内外玩火,点蜡烛,玩电、鞭炮及钝器,如违反本条例出现事故,由学生家长及监护人负责。
九、学校建议家长不给学生给零用钱买零食,严禁学生在校园内吃零食,如因乱吃乱喝造成意外,由学生家长及监护人负责。
十、凡学生在校园外发生一切事故,将由学生家长负责。
十一、学生身体健康有何异常状况如(曾有何病史不便激烈运动)要及时告知老师,方便共同管理,避免意外事故的发生。
如不告知,发生意外由学生家长负全责。
十二、在校期间为周日 16 点至周五下午 16 点 40 分,在校时间,学校已通过家校安全合同告知各位家长及监护人。
请各位家长及监护人监护好学生准时上下学。
儿童监护人责任清单
为强化家庭监护主体责任,增强儿童父母及其他监护人的责任意识,切实保障儿童的合法权益,依照《中华人民共和国民法通则》、《中华人民共和国未成年人保护法》、《中华人民共和国预防未成年人犯罪法》和《贵州省未成年人保护条例》等法律法规规定,特制定儿童监护人责任清单如下:
一、儿童的父母是儿童的监护人。
监护人的监护职责包括:保护被监护人的身体健康,照顾被监护人的生活,管理和保护被监护人的财产,代理被监护人进行民事活动,对被监护人进行管理和教育,在被监护人合法权益受到侵害或者与人发生争议时,代理其进行诉讼。
二、父母或者其他监护人应当依法履行未成人子女或所监护儿童监护职责。
因外出务工或者其他原因不能履行监护职责时,要提前向居住地的村(居)民委员会报告,并委托有监护能力的其他成年人代为监护。
外出务工的父母应当与留家未成年子女、受委托监护人、学校、村(居)民委员会保持经常联系,了解掌握子女的生活、学习和心理状况,定期与未成年人子女团聚,关心其生活和健康,为其提供必要的生活保障。
三、父母或其他监护人不得让不满十六周岁的儿童脱离监护单独居住,不得允许或者迫使未成年人结婚,不得为未成年人订立婚约。
四、父母或者其他监护人应当创造良好、和睦的家庭环境,依法履行对儿童的监护职责和抚养义务。
禁止对儿童实施家庭暴力,禁止虐待、遗弃儿童,禁止溺婴和其他残害婴儿的行为,不得歧视女性儿童或者有残疾的儿童。
五、父母或者其他监护人应当尊重儿童受教育的权利,必须使适龄儿童依法入学接受并完成义务教育,不得使接受义务教育的儿童辍学,对旷课、放弃正常学习的儿童,父母或者其他监护人应当配合学校共同教育,督促其返校就读。
六、儿童的父母或者其他监护人应当关注儿童的生理、心理状况和行为习惯,以健康的思想、良好的品行和适当的方法教育和影响儿童,引导儿童进行有益身心健康的活动。
切实肩负起对儿童的法制教育责任,教育儿童不早恋,不发生下列不良行为:1.旷课、夜不归宿;2.携带管制刀具;3.打架斗殴、辱骂他人;4.强行向他人索要财物;5. 偷窃、故意毁坏财物;6.参与赌博或者变相赌博;7.观看、收听色情、淫秽的音像制品、读物等;8.进入法律、法规规定儿童不适宜进入的营业性歌舞厅、网吧等场所;9.其他严重违背社会公德的不良行为。
七、儿童的父母或者其他监护人对儿童不得放任不管,不得迫使其离家出走,放弃监护职责。
儿童离家出走的,其父母或者其他监护人应当及时查找,或者向公安机关请求帮助。
八、儿童的父母离异的,离异双方对子女都有教育的义务,任何一方都不得因离异而不履行教育子女的义务。
儿童监护人负面清单
为让儿童的父母及其他监护人知晓不尽监护责任可能导致的法律后果,增强其监护意识,切实保障儿童的合法权益,依照《中华人民共和国民法通则》、《中华人民共和国未成年人保护法》、《中华人民共和国预防未成年人犯罪法》和《贵州省未成年人保护条例》等规定,特制定儿童监护人负面清单如下:
一、父母或者其他监护人不依法履行监护职责,或者侵害儿童合法权益的,由其所在单位或者居民委员会、村民委员会予以劝诫、制止;构成违反治安管理行为的,由公安机关依法给予行政处罚。
二、儿童的父母或者其他监护人不履行监护职责,放任儿童有《中华人民共和国预防未成年人犯罪法》第十四条、第三十四条所列的不良行为或者严重不良行为的,由公安机关对儿童的父母或者其他监护人予以训诫,责令其严加管教。
三、儿童的父母或者其他监护人让不满十六周岁的儿童脱离监护单独居住的,由公安机关对儿童的父母或者其他监护人予以训诫,责令其立即改正。
四、父母或者其他监护人发生以下行为,人民法院可以根据有关人员或者有关单位的申请,撤销其监护人的资格,依法另行指定监护人。
被撤销监护资格的父母或其他监护人应当依法继续负担相应的赡养、扶养、抚养费用:(一)不履行监护职责或者侵害被监护的儿童的合法权益,经教育不改的;(二)性侵害、出卖、遗弃、虐待、暴力伤害未成年人,严重损害未成年人身心健康的;(三)将未成年人置于无人监管和照看的状态,导致未成年人面临死亡或者严重伤害危险,经教育不改的;(四)拒不履行监护职责长达六个月以上,导致未成年人流离失所或者生活无着的;(五)有吸毒、赌博、长期酗酒等恶习无法正确履行监护职责或者因服刑等原因无法履行监护职责,且拒绝将监护职责部分或者全部委托给他人,致使未成年人处于困境或者危险状态的;(六)胁迫、诱骗、利用未成年人乞讨,经公安机关和未成年人救助保护机构等部门三次以上批评教育拒不改正,严重影响未成年人正常生活和学习的;(其)教唆、利用未成年人实施违法犯罪行为,情节恶劣的;(八)有其他严重侵害未成年人合法权益行为的。
五、虐待家庭成员,被虐待人要求处理或遗弃没有独立生活能力的被
扶养人的,处5日以下拘留或者警告。
对于年幼、患病或者其他没有独立
生活能力的儿童,负有扶养义务而拒绝扶养,情节恶劣的,处五年以下有
期徒刑、拘役或者管制。
六、父母或其他监护人发生以下行为,属于刑法第二百六十一条规定
的遗弃“情节恶劣”,应当依法以遗弃罪定罪处罚:(一)具有对被害人
长期不予照顾、不提供生活来源;(二)驱赶、逼迫被害人离家,致使被
害人流离失所或者生存困难;(三)遗弃患严重疾病或者生活不能自理的
被害人;(四)遗弃致使被害人身体严重损害或者造成其他严重后果等情形。
七、父母或其他监护人发生以下遗弃儿童行为,应当追究故意杀人罪:希望或者放任被害人死亡,不履行必要的扶养义务,致使被害人因缺乏生
活照料而死亡,或者将生活不能自理的被害人带至荒山野岭等人迹罕至的
场所扔弃,使被害人难以得到他人救助的。
儿童监护人承诺书
承诺人,已于年月日收到工作人员送来的《儿童监护人责任清单》和《儿童监护人负面清单》。
经认真阅读,现已知晓上述两个清单的全部内容。
在此,我(我们)庄严承诺,一定严格按照《儿童监护人责任清单》落实对未成年子女(所监护儿童)的监护责任和抚养义务。
若出现《儿童监护人负面清单》所列情形的,由此产生的法律后果由我们全部承担。
承诺人:(签字并加盖手印)
时间:年月日。