消防材料对照表
- 格式:doc
- 大小:221.01 KB
- 文档页数:8
消防材料清单范文消防是一项重要的安全工作,为了保障人们的财产和生命安全,消防材料的使用是非常必要的。
下面是一个消防材料清单,供参考。
1.灭火器:灭火器是最基本的消防设备之一,用于扑灭初期火灾。
常见的灭火器有干粉灭火器、二氧化碳灭火器、泡沫灭火器等。
2.灭火器支架:用于固定灭火器,方便使用和存放。
3.水带:用于灭火救援中的供水和喷水操作。
水带应具备耐高压、耐磨损、耐腐蚀等特点。
4.消防泵:根据消防水源情况选择不同类型的消防泵,如柴油消防泵、电动消防泵等。
5.消防水池:用于存储大量的供消防使用的水源。
6.消防栓:用于提供消防水源,设置在建筑物的外部或楼梯间等位置。
7.火警报警器:用于及时发现火灾并发出警报,提醒人们采取适当的应对措施。
8.烟雾探测器:用于检测空气中的烟雾浓度,发现火灾并及时报警。
9.消防应急照明:用于电力故障或火灾发生时提供照明,保障人员疏散安全。
10.灭火器柜:用于存放灭火器,增加存放安全性和便捷性。
11.灭火器箱:用于存放灭火器和其他消防设备。
12.漏水报警器:用于检测室内漏水情况,及时报警,避免水火灾发生。
13.自动喷水灭火系统:通过感温或探测器监测火灾情况,自动启动喷水灭火装置。
14.防烟帘:用于隔离烟气和阻止火势蔓延,保障人员疏散通道的安全。
15.消防面罩和防护服:用于救援人员进入火灾现场进行救援。
16.消防逃生设备:包括灭火器、逃生绳、防烟面罩等,用于发生火灾时人员自救。
17.消防安全标志:用于指示消防设备位置、火灾疏散通道等重要信息。
18.消防救生绳:用于突发火灾时消防员或被困人员逃生。
19.消防锤:用于打破玻璃窗户或墙壁等,以便人员逃生。
20.消防防火门和防火窗:用于隔离火灾蔓延,确保人员疏散通道的安全。
以上是一个消防材料清单,不同场景下的消防需求可能会有所不同,具体的消防材料清单需要根据实际情况进行调整。
在购买和使用消防材料时,还需要根据国家和地区的相关消防法规、标准进行选择和操作,以确保人们的生命财产安全。
消防工程材料表
以下是一份常见的消防工程材料表,用于参考:
1. 防火门:钢质防火门、木质防火门、玻璃贴膜防火门
2. 防火墙板:石膏板、玻璃钢板、岩棉板
3. 防火玻璃:单层透明防火玻璃、复层透明防火玻璃、磨砂防火玻璃
4. 防火涂料:水性防火涂料、油性防火涂料、聚合物防火涂料
5. 防火软包:岩棉防火软包、密度板防火软包、硅酸铝纤维防火软包
6. 消防喷淋系统:水幕喷淋系统、雾化喷淋系统、自动喷水灭火系统
7. 消防报警系统:火灾报警控制器、烟感探测器、声光报警器
8. 消防通道标识:应急疏散指示标志、安全出口标识、楼梯通道标识
9. 消防逃生工具:灭火器、自动喷水灭火器、消防绳索
10. 排烟系统:排烟风机、排烟口、排烟管道
请注意,消防工程材料的选用应根据具体的消防要求和规范进行选择,且应由专业的消防工程师或相关专业人士进行设计和施工。
消防材料清单表
消防材料是保障人们生命财产安全的重要装备,它们在火灾发生时能够有效地
控制火势,保护人们的生命和财产。
因此,选择和准备好适当的消防材料至关重要。
下面是一份消防材料清单表,希望对大家有所帮助。
1. 灭火器。
干粉灭火器。
泡沫灭火器。
二氧化碳灭火器。
氨水灭火器。
2. 消防水带。
25mm消防水带。
40mm消防水带。
65mm消防水带。
3. 消防喷头。
喷淋喷头。
喷雾喷头。
喷水喷头。
4. 防护服。
防火服。
防化服。
防毒面具。
5. 灭火毯。
6. 灭火器架。
7. 火警报警器。
光电式火警报警器。
离子式火警报警器。
热敏式火警报警器。
8. 火灾报警按钮。
9. 疏散指示灯。
10. 紧急疏散示意图。
11. 火灾应急照明灯。
12. 消防应急箱。
急救药品。
救生绳。
手电筒。
水壶。
13. 火灾应急通道。
以上就是一份消防材料清单表,这些材料是在火灾发生时必不可少的装备。
希望大家能够认真准备,保障自己和他人的生命财产安全。
同时,也要定期检查这些
消防材料,确保其正常使用,以应对突发火灾事件。
消防安全事关每个人,让我们共同努力,营造一个安全的生活环境。
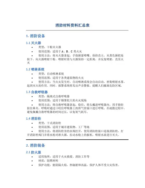
消防材料资料汇总表1. 消防设备1.1 灭火器•类型:干粉灭火器•使用范围:适用于A、B、C类火灾•使用方法:将灭火器拿起,手指握紧喷嘴,保持直立,从黄色握把处按下,向火源喷射干粉。
喷射时需与火源保持一定距离,并反复喷射,直至火灭1.2 喷淋系统•类型:自动喷淋系统•使用范围:适用于各类建筑物的火灾•使用方法:当火灾发生时,自动喷淋系统会自动启动,密集喷射水雾,起到灭火的作用。
同时,报警系统将发出声音警报,提醒人们撤离危险区域。
1.3 自救呼吸器•类型:隔离式自救呼吸器•使用范围:适用于烟雾较大的火灾现场•使用方法:将自救呼吸器拿起,稳住,将头戴进呼吸器内,用手指轻按住鼻夹,呼吸时通过口咬住呼吸器上的供气管接口进行呼吸。
在疏散过程中,避免佩戴自救呼吸器的时间过长,以免氧气耗尽。
1.4 消防栓•类型:干式消防栓•使用范围:适用于城市建筑物、工厂等地•使用方法:将消防栓旁的水阀打开,使用消防栓接口连接消防栓,打开消防栓阀门并将水枪对准火源,拉动水枪上的扳机,喷射水流进行灭火。
2. 消防装备2.1 防火服•适用场所:适用于火灾救援、消防工作等•材质:阻燃材料•保护功能:能阻隔火焰、热辐射和高温,保护人体不受火灾伤害。
2.2 防护头盔•适用场所:适用于火灾救援、消防工作等•材质:阻燃材料•保护功能:能保护头部不受火焰、高温和物体的伤害。
2.3 防护手套•适用场所:适用于火灾救援、消防工作等•材质:阻燃材料•保护功能:能保护手部不受火焰、高温和物体的伤害。
2.4 防毒面具•适用场所:适用于化学品泄漏、有毒气体泄漏等•材质:耐酸碱材料•保护功能:能过滤毒气和有害颗粒物,保护呼吸器官不受伤害。
3. 消防规范3.1 建筑消防设计规范•适用范围:适用于建筑物的消防设计•目的:确保建筑物的消防设施和防火性能符合国家标准,提供人员的灭火逃生条件。
3.2 消防演习标准•适用范围:适用于组织消防演习的单位•目的:提高员工的消防意识和应急处理能力,确保在火灾发生时能够迅速、有效地撤离和扑灭火源。
名称规格型号单位数量1 1.5KW台2 2150弯头个4 3280防火阀 660个2 4280防火阀 800*320个3 5280防火阀 880*880个2 6280防火阀1000*500个2 7280防火阀1000*800个4 8280防火阀1160个1 9280防火阀1250*400个1 10280防火阀1250*500个1 11280防火阀1600*400个11 12280防火阀1600*500个10 13280风管防火阀1000*400个3 14280风管防火阀450个1 15280风管防火阀700个3 16280风管防火阀800*320个117 4.0KW台2 1840*4扁钢m11.6108 1970防火阀 1160个2 2070防火阀 1600*400个5 2170防火阀1060个7 2270防火阀1600*500个823AAX 巡检柜 800*2200*600台124BV-1.5m3818.72 25DN150 胶软接头公称直径 150mm以内个726DN150 三通公称直径150mm以内个527DN150 闸阀公称直径150mm以内个1228DN150 止回阀公称直径150mm以内个729DN150*150*50公称直径150mm以内个530DN150弯头公称直径150mm以内个1231DN200公称直径 200mm以内m29.07 32DN200 过滤器公称直径200mm以内个733DN200 胶软接头公称直径 200mm以内个734DN200 弯头公称直径200mm以内个1335DN200 闸阀公称直径200mm以内个736DN250*200*200公称直径250mm以内个237DN300 弯头公称直径300mm以内个638DN300*250*200公称直径300mm以内个239DN50 泄水阀公称直径50mm以内个740HTF-1 Q=33510台541HTF-1 Q=40000台842HTF-1 Q=48500台1143HTF-1-4 Q=6500台144HTF-1-5.5 Q=12000台345HTFC-1-NO18 Q=15000台446HTFC-1-NO20 Q=18200台247HTF-i-6.5 Q=18000台248NH-BV-2.5m14727.36 49NH-YJV-4*185截面400mm2以下m11.716 50NH-YJV-4*70截面120mm2以下m124.937 51SWF-1-10 Q=40590台552SWF-1-11 Q=48730台653SWF-1-7 Q=17070台254SWF-1-NO17 Q=28800台455SWF-1-NO6 Q=18220台156SWF-1-NO7 Q=28800台357SWF-2-6.5 Q=25120台358ZR-BV-2.5m193.488 59ZR-BV-2.5m28498.88 60ZR-KVV22-4*2.5m19.788 61ZR-RVS-2*1.0m33589.08 62ZR-RVS-3*1.5m6050.16 63ZR-RVVP-2*1.0m6027.18 64ZR-YJV-4*10截面35mm2以下m46.359 65ZR-YJV-5*6截面35mm2以下m11.514 66百叶窗个1167百叶风口1000*400个668百叶风口1200*400个569百叶风口1500*300个9270百叶风口1500*400个571板式排烟口600*500个5272报警联动控制器安装 壁挂式 1000点 以下台573报警联动控制器安装 壁挂式 2000点 以下台174常闭远控排烟风口800*400个675常闭远控排烟风口800*500个2076衬塑钢管公称直径 50mm以内m7.701 77衬塑钢管接头零件公称直径 50mm以内个 4.9151 78承插铸铁给水管DN100m8.3 79醇酸调和漆kg 5.6784 80带电话孔手动报警按钮只262.2064 81单联单相三极防溅暗插座套 1.02 82低压螺纹闸阀公称直径25mm以内个 1.01 83低压碳钢螺纹法兰公称直径80mm以内片1484低中压碳钢平焊法兰公称直径150mm以内片3885低中压碳钢平焊法兰公称直径200mm以内片1486低中压碳钢平焊法兰公称直径50mm以内片1487低中压碳钢平焊法兰公称直径80mm以内片1488电动常闭多叶风口 500*600个3389电动常闭多叶风口 800*700个3690电动常闭多叶送风口500*1000个5691蝶阀D71X-10 80mm个1292蝶阀D41X型 DN100个5793蝶阀D41X型 DN100个123 94蝶阀D41X型 DN150个1495蝶阀D41X型 DN150个3396蝶阀D41X型 DN150150mm以内个1097蝶阀D41X型 DN65个7998蝶阀D41X型 DN6570mm以内个799镀锌薄钢板 1000*8001mm(7.850kg/m2)m2220.772 100镀锌薄钢板 7500.8mm(6.28kg/m2)m212.8594 101镀锌薄钢板1000*400m2468.7422 102镀锌薄钢板1000*500m2647.4082 103镀锌薄钢板1060m270.1008 104镀锌薄钢板1160m228.2224 105镀锌薄钢板1250*400m2300.432 106镀锌薄钢板1250*500m2398.1862 107镀锌薄钢板1600*400m2920.8696 108镀锌薄钢板1600*500m21250.093109镀锌薄钢板600 1.0mm m217.7528 110镀锌薄钢板750m211.4938 111镀锌薄钢板7500.8mm(6.28kg/m2)m210.242 112镀锌薄钢板800*320m242.106 113镀锌薄钢板800*400m250.7548 114镀锌薄钢板880*8801mm(7.850kg/m2)m226.0602 115镀锌钢板1000*400m2100.144 116镀锌钢板660 1.0mm m212.7456 117镀锌钢板700m27.0556 118镀锌钢板800*320m255.5344 119镀锌钢板800*400m251.5514 120镀锌钢管DN15公称直径25mm以内m3580.812 121镀锌钢管DN150公称直径150mm以内m11.6508 122对开多叶调节阀 500个3123法兰浮球阀公称直径 150mm以内个2124法兰截止阀J41T-16 80mm个2125法兰片DN150个18 126法兰水位控制阀公称直径 50mm以内个1127法兰橡胶软接头公称直径 80mm以内个4128法兰止回阀H41T-16 80mm个6129防尘防水吸顶灯套 6.06 130防雨百叶风口 660个3131防雨百叶风口1000*1500个1132防雨百叶风口1000*1500个29 133酚醛磁漆各色kg1578.2778 134酚醛防锈漆铁红kg826.6106 135酚醛防锈漆铁红kg 6.6976 136酚醛调和漆各色kg36.135 137酚醛调和漆各色kg117.105 138风管止回阀1060个2139风管止回阀1160个1140风管止回阀950个1141感烟探测器台2870 142隔膜式气压水罐1000*0.6台2143隔膜式气压水罐800*0.6台2144沟槽管件11145沟槽管件个2146沟槽管件个1147沟槽管件个1148沟槽管件个1149焊接钢管DN150m67.932 150焊接钢管DN80m20.5277 151焊接钢管公称直径100mm以内m 2.0097 152焊接钢管公称直径150mm以内kg94.4 153焊接钢管公称直径200mm以内kg36.38 154焊接钢管公称直径300mm以内kg124.48 155焊接钢管公称直径40mm以内m0.6318 156焊接钢管 DN80公称直径100mm以内m0.15 157焊接钢管DN100m2776.338 158焊接钢管DN125公称直径 100mm以内m85.68 159焊接钢管DN150m363.12 160焊接钢管DN150DN150m779.178 161焊接钢管DN65m679.32 162焊接钢管SC15公称口径15mm以内m55.826 163红丹环氧防锈漆kg31.16164红色调和漆各色kg19.4021 165红色调和漆各色kg608.85 166火灾报警控制箱台133 167火灾直通电话只49 168监视模块只32 169角钢t 1.5808 170角钢边宽50mm以内t 1.2063 171接线、开关、灯头盒个7.14 172金属软管(蛇皮管)m709.67 173静压箱1500*1500*18001174静压箱1600*1600*20006175静压箱1600*1600*39003176静压箱1700*1500*20007177静压箱1700*1500*39001178静压箱1700*1500*39008179静压箱2000*1500*20002180静压箱2000*1500*39001181静压箱2000*1800*39003182控制模块只843 183兰色调和漆各色kg 1.1682 184楼层显示器台(只)135 185螺纹阀门25mm以内个32.32 186螺纹闸阀DN25个 2.02 187末端试水装置安装 公称直径25mm以内组19 188喷淋泵控制柜 800*2200*600台1189喷头个11702 190喷头(侧喷)个1702 191喷头(无吊顶)个3409 192平焊法兰公称直径1000mm以内片2193平焊法兰公称直径150mm以内片18 194平焊法兰公称直径800mm以内片2195平焊法兰DN100片132 196平焊法兰DN125片8.8 197平焊法兰DN150片19.8 198平焊法兰DN150片26.4 199平焊法兰DN150公称直径150mm以内片88 200桥架m13.9695 201全封闭钢托式金属桥架 300*100m688.425 202热镀锌钢管DN100m2268.6356 203热镀锌钢管DN125m1148.0126 204热镀锌钢管DN150m582.3356 205热镀锌钢管DN150公称直径150mm以内m524.8992 206热镀锌钢管DN20m1050.6 207热镀锌钢管DN25m10408.08 208热镀锌钢管DN32m14229 209热镀锌钢管DN40m6264.84 210热镀锌钢管DN50m9119.004 211热镀锌钢管DN70m447.27 212热镀锌钢管DN70m190.74 213热镀锌钢管DN80m2609.976 214热浸镀锌焊接钢管DN80m18.462 215三通150*150*150个2216三通150*150*50个2217声光报警器只257 218湿式报警装置公称直径150mm以内套9219室内喷淋水泵75KW台2 220室内消防泵控制柜 800*2200*600台1 221室内消火栓给水泵75KW台3 222室外消火栓泵控制柜台1 223室外消火栓给水泵22KW台2 224双层百叶风口1000*800个40 225双联防水防溅暗开关套 1.02 226水流指示器DN100个60 227水流指示器DN125个4 228水流指示器DN150个40 229水流指示器DN150个21 230水箱个1 231探测器安装 可燃气体10(套)台33 232碳钢管DN125公称直径 200mm以内m0.306 233碳钢管DN150公称直径 200mm以内m 1.53 234碳钢管DN200公称直径 200mm以内m50.184 235无缝钢管公称直径150mm以内m0.6 236无缝钢管 DN150公称直径150mm以内m53.1665 237无缝钢管 DN200公称直径200mm以内m21.7371 238无缝钢管 DN250公称直径250mm以内m 4.4928 239无缝钢管 DN300公称直径300mm以内m11.6626 240无缝焊接钢管DN100m455.94 241无缝焊接钢管DN150m1894.14 242无缝焊接钢管DN65m381.48 243消防进线柜AT-X 800*2200*600台1 244消防水泵接合器DN100套3 245消火栓、箱、水带等全套台689 246消火栓启泵按钮只689 247消声器1000*1800*10006 248消声器1200*1000*10004 249消声器1200*1500*12001 250消声器1200*1800*120022 251消声器1500*1800*15002 252消声器1800*1200*12001 253消声器1800*1500*15001 254消声器800*1000*8004 255信号蝶阀DN100个60 256信号蝶阀DN125个4 257信号蝶阀DN150个12 258信号蝶阀DN150公称直径150mm以内个49 259型钢t 2.6182 260型钢t8.5906 261压力表套5 262扬声器只428 263仪表接头套12 264仪表取源部件套7 265远距离控制装置套62 266闸阀DN25个16.16 267支撑架kg30.15 268止回阀DN150150mm以内个8 269自动报警及联动系统调试 1000点以下系统1 270自动排气阀个10 271自动排气阀DN25个20 272总等电位箱台1 273总线隔离器只225市场价1200 120 420 560 580 620 420 640 640 640 640 640 640 640 640 640 1200 4.5 640 640 640 640 1800 1.4 235 142 540 449 140 136 76.79 738 373 320 810 380 462 410 65 6800 5200 5600 2300 5500 6800 7500 7500 1.72 523.84 193.23 2800 6200 35003000 4300 2400 1.69 1.85 9.311.612.83.59 33.44 27.41 200 200 200 220 180 800 12000 40000 800 800 93.33 63.31 40.6 10.74 90 12 20 66 50.64 70.66 16.31 66 800 750 1000 90 100 120 150 180 180 73 60 35.31 29.2 35.31 35.31 35.31 35.31 42.39 42.39 42.39 42.3935.31 29.2 35.31 35.31 35.31 35.31 35.31 35.31 35.31 35.31 8.04 82.39 800 200 250 60 580 79 250 50 220 200 220 12.5 7.78 10.74 7.78 10.74 600 600 600 90 1600 1450 63990 26011 27720 41812 52211 65.01 30.44 39.6 4.09 4.09 4.09 13.82 30.44 40.69 59.6 66.79 65.01 24.9 4.63 7.7812.5 300 120 120 3500 3500 1.8 1.65 1800 1500 1600 1600 1800 2200 2300 2200 2400 90 10.74 900 20 20 80 2200 90 90 90 210 33 180 28.68 38.39 33 50.64 80 87.62 43 50.03 69.34 82.3 82.3 11.44 11.44 14.7 17.7 22.49 30.6 30.62 38.45 38.45 160 140 110 8002200 6000 1800 2500 260 12 400 420 260 450 6000 120 66.79 66.79 76.79 74.8 110.21 179.01 235.26 281.43 48.62 95.09 36.75 2200 720 600 120 1800 2000 1600 2200 2200 2200 2200 2200 220 250 300 350 3500 3600 30 605 30 200 20 3.6 300 1200030 36.14 200 120。
注1-关于纸面石膏板,安装在金属龙骨上燃烧性能达到B1级的纸面石膏板、矿棉吸声板,可作为A级装饰材料使注2-关于无机涂料:施涂于A级基材上的无机装饰涂料,可做为A级装修材料使用。
注3-关于乳胶漆:施涂于A级基材上,湿涂覆比小于1.5kg/m2的有机装饰涂料,可做为B1级装修材料使用。
注4-关于壁纸:单位重量小于300g/m2的纸质、布质壁纸,当直接粘贴在A级基材上时,可做为B1级材料使用。
面石膏板、矿棉吸声板,可作为A级装饰材料使用。
A级装修材料使用。
有机装饰涂料,可做为B1级装修材料使用。
直接粘贴在A级基材上时,可做为B1级材料使用。
消防系统各种工作压力镀锌钢管壁厚对照表消防系统各种工作压力镀锌钢管壁厚对照表本文由小口径厚壁钢管生产供应商,自动喷水灭火系统各种工作压力镀锌钢管壁厚对照表管道壁厚设计说明应该有,图纸上没有的话,你可以查通用说明,给你个我自己的表格,这个系列应该是国标管。
管壁厚度误差公差你可以查相关标准。
国标规定一般消防用镀锌无缝钢管都是内径65,100,150的钢管,壁厚 3MM~4.5MM之间规格外径mm 壁厚mm 最小壁厚mm 焊管(6米定尺)镀锌管(6米定尺)米重kg 根重kg 米重kg 根重kg公称内径英寸DN15 1/2 21.3 2.8 2.45 1.28 7.68 1.357 8.14 DN20 3/4 26.9 2.8 2.45 1.66 9.96 1.76 10.56 DN25 1 33.7 3.2 2.8 2.41 14.46 2.554 15.32DN32 1.25 42.4 3.5 3.06 3.36 20.16 3.56 21.36 DN40 1.5 48.3 3.5 3.06 3.87 23.22 4.10 24.60 DN50 2 60.3 3.8 3.325 5.29 31.74 5.607 33.64 DN65 2.5 76.1 4.0 3.5 7.11 42.66 7.536 45.21 DN80 3 88.9 4.0 8.38 50.28 8.88 53.28DN100 4 114.3 4.0 10.88 65.28 11.53 69.18 DN125 5 140 4.5 15.04 90.24 15.942 98.65 DN150 6 168.3 4.5 18.18 109.08 19.27 115.62 DN200 8 219.1 6.0(焊管)31.53 189.18DN200 8 219.1 6.5(热镀锌)36.12 216.72永磁交流伺服电机位置反馈传感器检测相位与电机磁极相位的对齐方式2008-11-07 来源:internet 浏览:504主流的伺服电机位置反馈元件包括增量式编码器,绝对式编码器,正余弦编码器,旋转变压器等。
消防系统各种工作压力镀锌钢管壁厚对照表消防系统各种匸作压力镀锌钢管壁厚对照表木文由小口径厚壁钢管生产供给商.自动喷水灭火系统各种工作压力镀锌钢管壁厚对照表注:表中壁厚单位为毫米,壁厚不超过规定值的±10%管道壁厚设汁说明应该有,图纸上没有的话,你可以査通用说明,给你个我自己的表格,这个系列应该是国标管。
管壁厚度误差公差你可以査相关标准。
国标规定一般消防用镀锌无缝钢管都是内径65, 100, 150的钢管,壁厚3MM'4. 5MM之间规格外径mm壁厚mm最小壁厚mm焊管〔6米定尺〕镀锌管〔6米定尺〕米重kg根重kg米重kg根重kg 公称内径英寸DN15 1/2 21.3 2.8 2.45 1.28 7.68 1.357 8.14DN20 3/4 26.9 2.8 2.45 1.66 9.96 1.76 10.56 DN25 1 33.7 3.2 2.8 2.41 14.46 2.554 15.32 DN32 1.25 42.4 3.5 3.06 3.36 20.16 3.56 21.36 DN40 1.5 48.3 3.5 3.06 3.87 23.22 4.10 24.60 DN50 2 60.3 3.8 3.325 5.29 31.74 5.607 33.64 DN65 2.5 76.1 4.0 3.5 7.11 42.66 7.536 45.21 DN80 3 88.9 4.0 8.38 50.28 8.88 53.28DN100 4 114.3 4.0 10.88 65.28 11.53 69.18 DN125 5 140 4.5 15.04 90.24 15.942 98.65 DN150 6 168.3 4.5 18.18 109.08 19.27 115.62 DN200 8 219.1 6.0 〔焊管〕31.53 189.18DN200 8 219.1 6.5 〔热镀锌〕36.12 216.72。
消防报审所需的材料防火等级1)地毯:常见材料规格为500mm*500mm的方块地毯和和封度4.1米的满铺地毯。
地毯均需在找平后的地面上铺装。
方块地毯自带胶垫,直接用胶粘贴;满铺地毯分为甲级铺装和乙级铺装,甲级铺装:在铺装区域四周钉倒刺条,先铺装地垫,在铺装地毯,接缝用烫带(热压胶带)粘贴。
乙级铺装:直接在水泥找平层或地砖表面用胶水粘贴,不铺装地垫。
地毯常见材质为化纤阻燃地毯,不常见的有纯羊毛地毯。
绒面分为圈绒、开绒、圈开绒,常见的为圈绒。
绒的密度和地毯厚度是确定地毯质量和价格的依据。
丙纶地毯的防火等级为B2级,锦纶地毯的防火等级为B1级。
2)抗静电地板:根据客户需要,用150-500mm的钢架把地板架高,下方走线,安装的同时要用铜条做接地,最终引至大厦设备管井中的接地设施。
较好的抗静电地板是用陶瓷面、水泥芯和全钢地板制成。
防火板面层、刨花板芯的抗静电地板效果不好,已很少被使用。
常见规格为600*600mm每块。
钢架螺旋地脚能对30mm 以内的不平整地面进行调整,水泥芯的抗静电地板防火等级为A级。
3)网络地板:专用于办公空间,地板内有多条走线槽,便于随时调整强弱电布线,4)木地板:A. 复合木地板厚度通常为6mm-15mm厚,地面找平清理后,先铺一层防潮垫,再铺装复合木地板。
双锁扣、厚度在10mm以上的的复合木地板质量较好,所有复合木地板的热胀冷缩效果明显,大面积铺装时需要用铜条分成4*4米以内的多个分区,否则会出现冬天缝隙过大,锁扣脱离,夏天起鼓等现象,影响使用寿命和美观。
B. 实木木地板安装前在地面做龙骨层,铺一层细木工板再安装实木地板。
木地板防火等级均为B2级,不适合在公共场所使用。
5)石塑地板(PVC片材地板):由大理石粉、高纤维网、PVC高分子耐磨层组成,厚度为1.2-3mm,,,铺装前需要做好地面找平。
质量好的石塑地板防火等级为B1级。
6)自流平A.环氧自流平地坪漆:先用1:2.5水泥砂浆做平整度很好的找平层,环氧地坪漆为半粘稠状液体,能制作出较好的面层平整度。