支付宝,行业解决方案
- 格式:docx
- 大小:15.58 KB
- 文档页数:5
支付渠道营销方案一、背景介绍随着电子商务的发展,支付渠道在商业营销中扮演着越来越重要的角色。
如何通过优化支付渠道来提升销售业绩,成为各行业企业亟需解决的问题。
本文将针对支付渠道营销方案展开讨论,旨在帮助企业更好地利用支付渠道来实现营销目标。
二、支付渠道分析1. 传统支付渠道传统支付渠道主要包括现金支付、银行转账、支票等方式,虽然安全性较高,但存在支付不便利、交易周期长等问题,不适应电商快节奏发展的需求。
2. 在线支付渠道随着互联网的普及,在线支付渠道包括支付宝、微信支付、信用卡支付等逐渐成为主流,便捷快速的支付方式受到广泛欢迎。
3. 移动支付渠道移动支付渠道以手机支付为主,如Apple Pay、Samsung Pay等,随着智能手机的普及,移动支付逐渐成为人们生活的一部分。
三、支付渠道营销策略1. 多渠道支付针对不同消费群体,企业可以选择多种支付渠道,比如在线支付、移动支付、银行卡支付等,以满足消费者的不同需求。
2. 优惠活动通过在特定支付渠道上推出优惠活动,如返现、打折等方式,吸引用户选择该渠道支付,提高支付渠道的活跃度。
3. 支付产品推广针对特定的支付产品,如某家银行推出的信用卡支付活动,企业可以与该银行合作,共同推广,提高消费者对该支付产品的认知度和使用率。
4. 数据分析与个性化推荐通过对用户支付数据的分析,可以根据用户的支付习惯和偏好进行个性化推荐,提高用户对支付渠道的粘性。
四、支付渠道营销效果评估为了确保支付渠道营销方案的有效性,企业可以通过以下指标进行评估: - 支付渠道使用率:统计不同支付渠道的使用比例,找出使用率较低的渠道进行优化。
- 转化率:分析支付渠道转化率,了解各渠道的营销效果,并及时调整方案。
- 客户满意度:通过用户问卷调查等方式收集用户反馈,了解用户对支付渠道的满意度,发现问题并改进。
五、总结通过对支付渠道营销方案的梳理和分析,企业可以更好地利用不同支付渠道推动销售增长,提高用户体验,从而实现营销目标。
支付系统解决方案简介支付系统是现代商业中必不可少的一部分,它将购买者和销售者连接起来,实现交易的便捷和安全。
一个好的支付系统不仅能够为用户提供多样化的支付方式,还能保护用户的隐私和资金安全,并且能够适应不同的商业模式和市场需求。
本文将介绍一个全面的支付系统解决方案,帮助企业构建高效、可靠的支付系统。
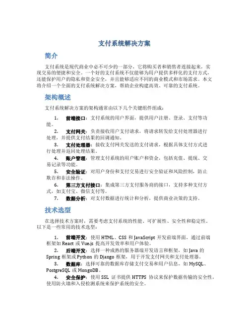
架构概述支付系统解决方案的架构通常由以下几个关键组件组成:1.前端接口:支付系统的用户界面,提供用户注册、登录、支付等功能。
2.支付网关:负责接收用户支付请求,将请求转发给支付处理器进行处理,并提供支付结果的回调通知。
3.支付处理器:接收支付网关发送的支付请求,根据具体支付方式进行处理并返回处理结果。
4.账户管理:管理支付系统的用户账户和资金,包括充值、提现、交易记录等功能。
5.安全验证:对用户身份和支付交易进行安全验证和风险控制,防止欺诈和非法操作。
6.第三方支付接口:集成第三方支付服务商的接口,支持多种支付方式,如支付宝、微信支付等。
7.数据分析:对支付数据进行统计和分析,提供商业决策的支持。
技术选型在选择技术方案时,需要考虑支付系统的性能、可扩展性、安全性和稳定性。
以下是一些常用的技术选型:1.前端开发:使用HTML、CSS和JavaScript开发前端界面,通过前端框架如React或Vue.js提高开发效率和用户体验。
2.后端开发:选择一种成熟的服务器端开发语言和框架,如Java的Spring框架或Python的Django框架,用于开发支付网关和支付处理器。
3.数据库:选择可靠的数据库存储支付交易和用户信息,如MySQL、PostgreSQL或MongoDB。
4.安全保护:使用SSL证书提供HTTPS协议来保护数据传输的安全性,使用防火墙和入侵检测系统来保护系统的安全。
5.第三方支付接口:选择可靠的第三方支付服务商,如支付宝或微信支付,根据其提供的开发文档和接口集成支付功能。
6.数据分析:使用数据分析工具如Google Analytics或百度统计来实时监控和分析支付数据。
电子支付支付宝的移动支付案例随着科技的快速发展和人们生活水平的提高,电子支付已经成为人们生活中不可或缺的一部分。
在众多的电子支付平台中,支付宝作为中国最主要的移动支付平台之一,为人们提供了快捷、安全的支付解决方案。
本文将通过介绍支付宝的移动支付案例,探讨它在消费者和商家之间的互利关系,以及对社会经济发展的积极影响。
一、支付宝的基本介绍支付宝是由阿里巴巴集团旗下的支付宝网络科技有限公司开发和运营的一款移动支付工具。
它以简单、快捷和安全为特点,为用户提供了多种支付方式,包括扫码支付、手机支付、网上支付等。
同时,支付宝还提供了理财、转账、信用卡还款等功能,满足了人们日常消费和财务管理的需求。
二、支付宝移动支付案例1. 在线购物支付支付宝的移动支付功能广泛应用于网上购物。
以淘宝网为例,用户在购物过程中可以选择支付宝作为付款方式,通过扫描商家提供的二维码,快速完成购物支付。
相比传统的货币支付方式,支付宝的移动支付更加方便快捷,省去了排队等待和找零的烦恼。
2. 线下购物支付除了在网上购物中的应用,支付宝的移动支付也广泛应用于线下购物。
用户可以通过扫描商家提供的二维码或者使用支付宝的NFC功能,直接在实体店铺进行支付。
这种无需携带现金或银行卡的支付方式,方便了消费者的购物体验,减少了支付时间,提高了支付安全性。
3. 生活服务支付支付宝还提供了丰富的生活服务支付功能,例如手机话费充值、水电煤缴费、外卖订购等。
通过支付宝的移动支付功能,用户可以随时随地完成生活服务的支付需求,避免了繁琐的线下支付流程。
特别是在外卖订购方面,支付宝的移动支付功能使得用户可以在线上预订,并方便地支付和配送。
三、支付宝的优势和意义1. 便捷性支付宝的移动支付解决了人们日常购物和生活服务支付过程中的种种繁琐问题。
用户可以通过手机轻松实现支付功能,无需携带现金和银行卡,随时随地完成支付需求。
2. 安全性支付宝采取了多重安全措施,保证用户的支付安全。
支付宝的目标支付宝的目标是成为全球领先的数字支付平台,实现以用户为中心的普惠金融服务,为个人和商家提供便捷、安全、高效的支付解决方案。
首先,支付宝的目标是成为全球领先的数字支付平台。
随着移动互联网的快速发展,数字支付已经成为人们生活中不可或缺的一部分。
支付宝致力于构建一个全球化的数字支付体系,通过提供安全、便捷的支付方式来满足用户的各种支付需求。
用户可以通过手机、电脑等终端轻松完成各种支付行为,无论是网购、转账、缴费还是理财投资,在支付宝上都能得到快速、安全的解决方案,为用户提供更加便利的生活方式。
其次,支付宝的目标是实现以用户为中心的普惠金融服务。
在传统金融体系中,很多人无法享受到包括存款、贷款、保险等金融服务,支付宝通过基于大数据和人工智能的技术手段,为用户提供更加个性化的金融服务。
无论是小额贷款、信用卡分期、互助保险还是基金理财,支付宝都可以根据用户的真实需求提供相应的解决方案,帮助用户实现个人财务规划和理财目标。
此外,支付宝的目标还包括为个人和商家提供便捷、安全、高效的支付解决方案。
借助支付宝的支付功能,用户可以在全球范围内进行支付,无论是线上购物还是线下消费,支付宝都能提供快捷的支付体验。
商家可以通过支付宝接入多种支付方式,满足不同用户的支付需求,同时还可以借助支付宝的营销工具和数据分析能力,提升销售效果,拓展业务范围。
通过为个人和商家提供便捷、安全、高效的支付解决方案,支付宝助力用户实现便利、顺畅的支付体验,推动数字经济的发展。
综上所述,支付宝的目标是成为全球领先的数字支付平台,通过实现以用户为中心的普惠金融服务,为个人和商家提供便捷、安全、高效的支付解决方案。
支付宝致力于推动数字经济的发展,让每个人都能享受到数字化支付带来的便利和福利。
支付宝支付解决方案
首先,支付宝支付具有便捷快速的特点。
消费者可以通过支付宝App轻松实现扫码支付、付款码支付、手机网站支付等多种支付方式,无需携带现金或银行卡,实现了真正意义上的无现金支付。
对于商家来说,只需通过简单的接入流程,即可快速开通支付宝支付,为消费者提供便捷的支付体验。
其次,支付宝支付适用于多种场景。
无论是线上商城、实体店铺、餐饮美食、交通出行、生活缴费等各种消费场景,支付宝支付都能提供灵活多样的支付方式,满足消费者的支付需求。
同时,支付宝支付还支持跨境支付,为国际商家和消费者提供了便利的支付服务。
接着,商家接入支付宝支付的流程也非常简单。
首先,商家需要注册支付宝账号,并完成实名认证和企业认证。
然后,根据自身业务需求选择相应的接入方式,如线上支付、线下支付、移动支付等。
接入过程中,支付宝提供了详细的接入文档和技术支持,帮助商家快速、顺利地完成支付接入。
此外,支付宝支付还具有安全可靠的特点。
支付宝通过多重安全防护体系,保障用户账户和交易安全。
消费者在支付过程中,可以通过指纹识别、人脸识别等生物识别技术进行身份验证,有效防范支付风险。
同时,支付宝还支持多种支付方式的对账和结算,为商家提供了可靠的资金安全保障。
总的来说,支付宝支付解决方案是一种便捷、安全、灵活的支付方式,适用于多种消费场景。
对于商家来说,接入支付宝支付不仅可以提升用户支付体验,还可以拓展消费者群体,提高交易效率,实现更多商业价值。
因此,建议商家积极了解和使用支付宝支付解决方案,抓住移动支付的发展机遇,提升竞争力,实现商业增长。
支付宝代运营解决方案
支付宝代运营是指将支付宝的相关业务代理给第三方机构或个人进行管理和运营。
以下是一些支付宝代运营的解决方案。
1. 代理商:作为代理商,你可以帮助商户创建支付宝账号、设置支付功能、管理收款信息等,从而为商户提供全面的支付解决方案。
2. 营销推广:作为支付宝代运营,你可以帮助商户制定并执行支付宝相关的营销活动,比如优惠券、满减活动等,提升商户的销售额。
3. 数据分析:通过对商户的支付数据进行分析,你可以帮助商户了解客户行为、支付趋势等,从而指导商户改进业务策略,并提供个性化的服务。
4. 客户服务:作为支付宝代运营,你可以代表商户处理支付过程中的问题和投诉,提供及时的客户服务,增加商户的用户满意度。
5. 财务管理:你可以帮助商户进行收款和结算,管理商户的财务数据,提供准确的财务报表,帮助商户掌握经营状况。
需要注意的是,作为支付宝代运营,你需要具备丰富的支付宝相关知识和经验,以及良好的沟通能力和服务意识,以确保为商户提供优质的代运营服务。
⽀付宝线下⽀付应⽤场景⽀付宝O2O的⽀付应⽤场景1⽉27⽇消息,据亿邦动⼒⽹了解,⽀付宝于⽇前发布了O2O⾏业解决⽅案,其中包括未来商超、医院、餐饮、百货、酒店、物流等14个⾏业场景。
阿⾥图谋通过⽀付宝扩张O2O版图亿邦动⼒⽹仔细查看该⽅案,发现虽然呈现的场景不同,但实现的过程⼤多为通过扫码和关注服务窗(⽀付宝钱包内部推出的类似于微信公众号的产品)完成。
在能够直接完成付款的场景,⽤户可以直接扫码付款。
在不能直接完成付款的场景,⽤户扫码后关注服务窗,通过服务窗提供的⼀系列附加服务后付款。
通过服务窗,商家还能够基于⽤户实名信息,结合⼤数据,做优惠劵发放、会员卡领取等精准营销。
此外,⽀付宝可以结合数据罗盘和云服务,为商户提供定制化的数据服务⽅案。
以下是⽀付宝关于14个⾏业场景的O2O解决⽅案(1、2、3、4…为完成顺序):场景1:未来售卖终端解决⽅案⼀、声波⽀付⽅案:1、在售卖机⾯板处标⽰声波⽀付区域并打孔。
2、在打孔处内部安装接收声波的话筒,并进⾏系统升级。
3、⽤户打开⽀付宝钱包,使⽤当⾯付功能进⾏⽀付。
4、⽀付宝钱包和售卖机语⾳同步提⽰⽀付结果。
⼆、扫码⽀付⽅案:1、⽆屏幕:在货架上粘贴商品⼆维码贴纸。
有屏幕:在屏幕上显⽰商品⼆维码。
2、⽤户打开⽀付宝钱包,使⽤扫⼀扫功能进⾏⽀付。
3、⽀付宝钱包或屏幕提⽰⽀付结果。
三、⽀付宝资⾦对账、结算⽅案:实时结算,不设账期,资⾦流⽔⼀⽬了然,对账⽅便快捷。
四、商户服务⽅案:1、⽀付宝付款成功后即提⽰可添加服务窗。
2、⽤户可基于地理位置,查看附近售卖机、优惠信息。
3、基于⽤户实名信息,结合⼤数据,⽣成⽤户画像,做精准数据营销。
4、发⽣未出货的情况时,可实现系统⾃动将⾦额退还⾄⽤户⽀付宝账户。
⽤户电话投诉售卖机未出货时,可在商户企业版实现⼈⼯核对发起退款。
场景2:未来商超解决⽅案⼀、条码⽀付⽅案:1、在钱包⾸页选择付款码。
2、收银员⽤扫描枪扫描⼆维码。
3、付款成功后默认关注服务窗。
引言随着移动互联网的快速发展,越来越多的企业开始重视在移动端搭建支付通道,以满足用户方便、快捷地进行支付的需求。
然而,随着支付接口的多样化和支付渠道的增多,企业往往面临着支付接口不统一、支付渠道过多等问题,从而导致支付过程复杂、费用高昂等不利因素。
为了解决这些问题,统一支付平台应运而生。
一、统一支付平台的定义统一支付平台是指集成多种支付方式和支付渠道的支付系统,通过统一的接口和标准,实现不同支付方式和支付渠道的无缝对接和管理。
它可以将用户进行在线支付的过程简化为统一的流程,提供一站式的支付服务,方便用户进行支付,并降低企业的支付成本。
二、统一支付平台的优势1.提升用户体验:统一支付平台可以整合多种支付方式(如微信支付、支付宝、银行卡支付等),让用户选择最适合自己的支付方式,提高用户支付的便利性,增强用户体验。
2.降低企业成本:企业可以通过统一支付平台管理不同支付渠道接口,避免了为每个支付渠道单独接入的成本和工作量,减少了技术对接的复杂性,降低了运营成本。
3.提高支付成功率:统一支付平台可以通过一些智能算法和风控策略,对支付交易进行实时监控和风险评估,以降低支付风险,提高支付成功率。
4.丰富的支付功能:统一支付平台可以对接多种支付功能,如支付回调、退款、账户余额查询等,满足企业的不同支付需求。
三、统一支付平台的工作原理统一支付平台主要由以下几个模块组成:1. 支付接口集成模块该模块实现了各种支付接口的集成,包括微信支付、支付宝、银行卡支付等。
通过与第三方支付服务提供商建立合作关系,获取支付接口的访问权限,并实现支付接口的封装和统一管理。
2. 支付渠道管理模块该模块用于管理不同支付渠道,包括线上支付渠道(如网页支付、扫码支付)和线下支付渠道(如POS机、二维码支付)。
通过与不同支付渠道的对接,实现支付信息的传递和订单的处理。
3. 支付流程管理模块该模块负责管理支付的整个流程,包括生成支付订单、付款验证、支付结果回调等。
给支付宝的推广方案一、背景介绍随着现代信息技术的迅猛发展,移动支付已经成为了人们生活中不可或缺的一部分。
支付宝作为中国最著名的移动支付平台之一,得到了广大用户的认可和青睐。
然而,随着移动支付竞争的加剧,支付宝需要制定有效的推广方案来留住现有用户,吸引更多新用户加入。
二、目标群体定位为了实现有效的推广,首先需要明确定位目标群体。
支付宝的主要用户群体包括年轻人、城市白领和中小商户。
他们在日常生活中频繁使用移动支付,并希望享受到更多的便利和优惠。
三、推广渠道选择1. 线上渠道支付宝可以通过线上渠道进行推广,包括但不限于以下几种方式:- 在社交媒体平台上投放广告,例如微信、微博、抖音等。
通过精准的广告定向和创意,吸引目标用户点击。
- 制作宣传视频,发布到视频平台上。
可以选择与明星或意见领袖合作,增加视觉冲击力和影响力。
- 利用搜索引擎优化(SEO)和搜索引擎营销(SEM)的技术手段,提高支付宝相关关键词的搜索排名,增加品牌曝光率。
2. 线下渠道除了在线上渠道的推广,支付宝也可以利用线下渠道来拓展用户群体,例如:- 在商场、超市、餐厅等地方设置支付宝扫码支付终端,并提供用户优惠活动,吸引用户试用。
- 与银行合作,推出联名信用卡或借记卡,提供更多的优惠和回馈,增加用户忠诚度。
- 参与线下活动和展会,进行品牌宣传,与用户进行面对面的互动。
四、优惠活动策划为了吸引更多用户,支付宝可以开展各种优惠活动:- 新用户注册即送红包或优惠券,鼓励他们立即尝试使用支付宝。
- 邀请好友使用支付宝,推出返利机制,以用户推荐用户的方式扩大用户群体。
- 设置消费满一定金额即可参与抽奖活动,增加用户消费欲望和参与度。
- 与商家进行联合促销,推出支付宝专享优惠,吸引用户选择使用支付宝支付。
五、品牌形象提升支付宝作为移动支付领域的领导品牌,应该重视其品牌形象的塑造和提升。
可以通过以下几种方式:- 定期发布品牌宣传视频,展示支付宝的安全、便捷、智能等特点,树立品牌形象。
第三方支付的解决方案—以支付宝为例篇一:第三方支付会计处理网络购物等电子商务的发展,带动了电子交易量的不断攀升,使得第三方支付平台被广泛地应用。
但会计准则并未针对该业务领域制定会计处理方法,这成了会计准则的空白区。
本文以支付宝为例,进行第三方支付平台相关业务账务处理的探讨。
之所以选择支付宝,是因为它是目前我国交易规模最大的、最具代表性的独立第三方支付平台,并且其交易流程是人们最熟悉的。
一、第三方支付平台的运营模式第三方支付平台是独立于消费者和商家的营运商,也是交易资金代收代付的中介。
它与各大银行签约,建立深入的战略合作关系,并与银行支付结算系统对接,为电子交易中的买卖双方提供资金支付的中转站。
在一个理想的支付系统里,资金的支付转移与相应的账务处理是同步的,即从付款方的贷方转入收款方的借方。
但是在第三方支付系统中,由于存在延时交付或延时清算,资金的支付和账务处理是不同步的。
买方先将货款支付到第三方支付平台,卖方发货并且由买方确认收货后,第三方支付平台再将货款汇转到卖方的账户。
在这个过程中,资金不能及时地由买方账户流转到卖方账户,因此出现了资金在第三方支付平台的沉淀。
下面以支付宝的交易流程为例,简要描述独立第三方支付平台的运营模式。
首先,买方在淘宝网上购买商品,并通过网上银行等方式向支付宝公司的账户支付相应的的款项,交易由此产生。
其次,卖方收到订单后,一般在1 ~ 3天内向买方发货。
最后,买方收到商品并在淘宝网上点击“确认收货”后,支付宝会将款项支付给卖方,此时交易结束。
二、虚拟账户概述在第三方支付平台,进行资金流转的载体是虚拟账户?它是第三方支付平台提供给买卖双方的交易账户。
虚拟账户分为两类。
一类存在于企业集团内部,以集团的银行账户为依托,将企业内部的网络平台与银行提供的系统相对接,企业集团为子公司、内部部门或项目设立子虚拟账户,并可通过网上银行对这些子虚拟账户进行转账、查询等操作。
还有一类是第三方支付虚拟账户,是第三方支付平台为客户提供的网上交易账户。
江涛:阿里巴巴集团研究(7):支付宝2011年7月29日,阿里巴巴集团、雅虎、软银三方就支付宝股权转让事件签署协议,根据协议规定,阿里巴巴集团将获得支付宝变现时股权价值的37.5%,且不低于20亿美元不超过60亿美元,另外在变现发生之前阿里巴巴集团将获得支付宝49.9%的税前利润,作为相关知识产权许可费和软件技术服务费。
这份协议也宣告支付宝自2003年10月上线后正式“脱离”阿里巴巴集团。
截止2010年12月,支付宝用户数突破5.5亿,日交易额25亿人民币,日交易笔数达到850万笔,以下对支付宝的发展历程、商业模式、行业状况做一解读。
1.支付宝:从植根淘宝到独立支付平台支付宝自诞生后经历两个发展阶段,第一阶段为“植根淘宝”,第二阶段为“独立支付平台”。
与其他第三方支付工具不同,支付宝一开始只面向淘宝网用户,即与淘宝网购物的应用场景相结合,服务于淘宝交易。
从2005年开始,支付宝向独立支付平台转型,并逐渐成为电子商务的一项基础服务。
1.1植根淘宝(2003年—2004年)2003年阿里巴巴集团推出网购工具支付宝。
支付宝的推出主要为解决网络购物中存在的信用问题,支付宝推出的“担保交易”模式,让买家在确认满意所购的产品后才将款项发放给卖家,降低网上购物的交易风险。
作为淘宝网的附属部门,推出后的支付宝并没有长远发展目标,只是定位于向淘宝网用户提供担保交易服务,解决淘宝网发展的支付瓶颈问题。
反过来,淘宝网的快速发展也为支付宝带来源源不断的用户。
2004年12月,支付宝从淘宝网分拆独立发展,并通过浙江支付宝网络科技有限公司独立运营。
对于支付宝为何分拆,阿里巴巴高管层统一认识为“支付宝或许可以是个独立的产品,成为所有电子商务网站一个非常基础的服务”。
简单说,分拆后的支付宝更容易扩展用户群,并服务除淘宝网之外的各行业用户。
1.2独立支付平台(2005—至今)2005年2月支付宝推出全额赔付制度;3月与中国工商银行达成战略合作伙伴协议,随后又与农行、VISA等达成战略合作协议。
目录一、支付宝购物流程 (2)二、支付宝模式分析 (2)(一)商业模式 (2)(二)经营模式: (3)(三)技术模式: (4)(四)管理模式 (5)(五)资本模式: (9)(六)支付宝风险模式及分析 (9)一、支付宝购物流程选择商品:登录淘宝,选择您要购买的商品,选中后点击“即将购买”买下您选中的商品填写信息:正确填写买家的收货信息,所需的购买数量,点“确认无误,购买”确认付款:选择支付宝账户余额支付,点“确认无误,付款”收货确认:卖家发货后买家注意查收货物,收到货物并确认无损伤后,点“确认收货”支付宝付款:输入支付宝账户的支付密码,点“允许付款”付款给卖家给卖家评价:给对方评价,评价成功二、支付宝模式分析(一)商业模式1.所提供的产品服务:支付宝是国内率先的独立第三方支付平台,致力于为中国电子商务提供“简单、安全、快速”的在线支付解决方案。
支付宝属于信用担保型平台,所谓信用担保就是在网上支付过程中起到信用担保和代收代付的作用,其运作的实质是以支付宝为信用中介,在买家确认收到合格货物前,由支付宝替买卖双方保存支付款的一种增值服务。
首先买家在网上选中自己所需商品后与卖家取得联系并打成协议,这时买方需把货款汇到支付宝这个第三方账户上,支付宝作为中介方即将通知卖方钱已经收到,可以发货,待买方收到商品并确认无误后,支付宝才会把货款回到卖方的账户以完成整个交易。
支付宝在这个流程中充当第三方的角色,同时为买卖双方提供信誉,确保交易安全进行。
这种支付模式是针对我国信用体系不完善的情况下应运而生的,它有效地解决了现在电子商务发展的支付瓶颈和信用瓶颈,有力地推动了我国电子商务的发展。
2.盈利模式:简单的说,盈利模式就是企业赚钱的渠道,企业通过怎样的渠道和模式去赚钱。
支付宝盈利简单探索1.消费者使用支付宝实现网上购物是实时付款,而支付宝支付给网店的货款则是按照周甚至月度在结算。
假如平均结算周期为半个月计算,沉淀自建将高达 60 亿以上,支付宝的账户上随时都会有超过60 亿的资金供支付宝使用,每年的利息收入也将超过2 亿元人民币。
数字化赋能优秀案例数字化赋能是指通过应用数字技术和信息化手段,为各行业各领域提供创新的解决方案,提高效率、降低成本、提升用户体验等。
下面是10个数字化赋能优秀案例:1. 电子商务:淘宝、京东等电商平台通过数字化技术实现了商品在线展示、在线购买、物流配送等一系列服务,极大地方便了消费者,推动了线上购物的普及。
2. 金融科技:支付宝、微信支付等移动支付平台的兴起,通过数字化技术实现了便捷的移动支付服务,方便人们在日常生活中的消费与转账。
3. 人工智能:语音助手、智能机器人等人工智能技术的发展,赋能了各行业,如智能客服可以帮助企业提供更高效的客户服务,无人驾驶技术可以提高交通安全等。
4. 医疗健康:数字化医疗系统的应用,实现了电子病历、远程会诊、在线咨询等服务,提高了医疗效率,方便了患者就医。
5. 教育技术:在线教育平台的兴起,通过数字化技术为学生提供了灵活的学习方式,扩大了教育资源的覆盖面,提高了教育公平性。
6. 城市管理:智慧城市建设,通过数字化技术实现了交通拥堵监控、智能停车、智能能源管理等,提高了城市管理的效率和便利性。
7. 农业领域:数字化农业技术的应用,如无人机农业、物联网农业等,可以实现农作物监测、精准施肥、智能灌溉等,提高农业生产效率。
8. 制造业:工业互联网的发展,通过数字化技术实现了生产线自动化、物联网设备管理等,提高了制造业的生产效率和质量。
9. 物流行业:物流信息化系统的应用,通过数字化技术实现了货物跟踪、仓储管理、配送优化等,提高了物流效率和服务质量。
10. 媒体传媒:数字化媒体平台的兴起,通过数字化技术实现了内容创作、传播和消费的全过程数字化,改变了传统媒体的经营模式和用户体验。
这些案例都是典型的数字化赋能的实践,通过应用数字化技术,为各行业各领域带来了创新的解决方案,推动了社会的发展和进步。
数字化赋能的应用还在不断扩大和深化,未来将会有更多领域受益于数字化技术的发展。
第三方支付平台网上商户服务功能比较分析之支付宝VS.财付通一、比较对象选取如图,根据艾瑞咨询的数据报告,2013年第三方支付企业的中支付宝、财付通、银联在线、快钱占据领导地位。
初步调查发现,银联因为其企业性质掌控着比较巨大的资源,同时,其主要赢利点不在于支付,所以,非核心业务的“银联在线”部分为商户提供的服务相对较少,可比性较低。
所以,本次比较分析选取了支付宝、财付通以及快钱。
二、各平台商家具体商家服务(一)支付宝1.基本介绍支付宝最初作为淘宝网公司为了解决网络交易安全所设的一个功能,该功能为首先使用的“第三方担保交易模式”;后于2004年12月独立为浙江支付宝网络技术有限公司,是阿里巴巴集团的关联公司;现在的支付宝已经成长为国内领先的独立第三方支付平台。
2010年3月14日,支付宝宣布其用户数正式突破3亿,这是国内第三方支付公司用户数首次达到3亿规模。
截至2012年12月,支付宝日交易额峰值超过200亿元人民币,日交易笔数峰值达到1亿零580万笔。
支付宝公司从2004年建立开始,始终以“信任”作为产品和服务的核心,不仅从产品上确保用户在线支付的安全,同时致力于让用户通过支付宝在网络间建立信任的关系,去帮助建设更纯净的互联网环境。
支付宝创新的产品技术、独特的理念及庞大的用户群吸引越来越多的商家和合作伙伴选择支付宝作为自己的在线支付解决方案。
目前除淘宝和阿里巴巴外,有超过46万的商家和合作伙伴支持支付宝的在线支付和无线支付服务,范围涵盖了B2C购物、航旅机票、生活服务、理财、公益等众多方面。
这些商家在享受支付宝服务的同时,也同时拥有了一个极具潜力的消费市场。
2.产品服务信息下表为从支付宝官网上搜集的支付宝商家服务信息,收集时间为2013年11月27日。
3.关于行业解决方案如左图所示,支付宝将行业进行细分之后,又进行了重新整合分组。
最后,支付宝现在涉及的行业有在线实物买卖、虚拟物品交易、无线客户交易、团购服务、航旅/票务/演出以及企业在线批发六大类,近40个小行业。
幼儿园学费怎么交支付宝幼儿园学费是每位家长必须面对的问题,在支付方式上,现在很多幼儿园都拥有了线上支付的方式,其中使用支付宝进行幼儿园学费缴纳是更为常见的一种方式。
这种支付方式充分利用了支付宝的便捷性和安全性,对于家长来说,也更为方便快捷。
那么,如何在支付宝上缴纳幼儿园学费呢?首先,家长需要先在幼儿园获得缴费二维码,并打开支付宝APP,在底部任务栏选择“扫一扫”并扫描二维码,进入缴费界面。
界面上显示的信息包括缴费金额、缴费类别、缴费人和缴费时间等。
家长需要核对信息,确保无误后即可点击“立即支付”按钮。
在支付宝支付后,家长可以通过支付宝账户余额、银行卡、支付宝花呗等多种方式进行缴费,灵活性很高。
此外,支付宝还提供了一些实用的功能,比如自动扣款、定期提醒等,方便家长随时查看缴费状况,并及时进行对账。
虽然使用支付宝缴纳幼儿园学费方便快捷,但在操作过程中,家长也要注意保护好支付宝账户安全。
一般幼儿园会提供一个专门的支付宝账户、也会提供一份账单,家长需要仔细核对账单上的信息,检查缴费金额是否和自己的支付宝账户信息一致,防止出现误操作和付款遗漏。
在缴纳幼儿园学费的同时,家长也可以选择开启家长保障计划,该计划可为家长的孩子提供一些专业的保障,例如因孩子重大疾病、意外伤害导致家庭收入下降或父母无法工作时,组织专业机构或社会力量提供资金或助力帮助家庭度过困难。
此外,家长可以关注支付宝「生活缴费」分类下的幼教服务,既可以在线报名缴纳幼儿园学费,还可以获取幼儿园的相关服务、校园活动和家园互动等信息,实现在线全程服务。
这也是支付宝作为电商平台的优势,在支付服务上,例如缴纳水电费、物业费、学费等方面,全面提供服务,让生活更加便捷。
总之,使用支付宝进行幼儿园学费缴纳操作简单、方便快捷、灵活多样,而且还能享受相关的增值服务。
但也要注意保护好支付宝账户安全,检查缴费金额等信息的正确性,防止误操作和支付遗漏。
希望家长们能够合理利用这个功能,更好地管理家庭财务,并给孩子创造更好的成长环境。
零售行业支付解决方案
《零售行业支付解决方案》
随着电子商务的兴起和消费者购物习惯的改变,零售行业正经历着巨大的变革。
在这个竞争激烈的市场中,零售商们需要不断寻求创新的方式来吸引顾客并提升购物体验。
而其中一个重要的方面就是支付解决方案。
传统的现金支付已经逐渐被无现金支付方式所取代。
因此,零售商们需要提供多样化的支付方式,包括信用卡、支付宝、微信支付、Apple Pay等。
这不仅能够提升购物的便捷性,还可以扩大顾客群体,尤其是针对国际客户。
同时,移动支付和无接触支付也成为了越来越受欢迎的选择,因为这些支付方式更加安全和高效。
除了提供多样化的支付方式,零售商们还需要关注支付系统的安全性和稳定性。
随着数字支付的普及,支付信息和个人信息安全成为了消费者关注的焦点。
因此,保障支付系统的安全和防范网络攻击成为了零售商们不可忽视的重要工作。
此外,零售商们还可以借助技术创新来提升支付体验。
比如,一些企业正在推出刷脸支付、声音支付等新技术,以提供更加便捷、个性化的支付方式。
在支付体验上进行创新不仅可以提升顾客的购物体验,还可以增加零售商的品牌吸引力。
总的来说,随着支付方式的多样化和技术的不断革新,零售行业支付解决方案正在不断演变和提升。
零售商们需要密切关注
消费者的支付习惯和需求,与时俱进,不断优化和创新支付体验,以满足消费者的需求并获得竞争优势。
支付宝,行业解决方案
篇一:支付宝未来资金解决方案
安全、便捷、灵活的资金方案更懂你所需行业痛点
支付宝未来资金
支付宝多层级定制结算与分账功能,完美支撑合作伙伴资金运转
支付宝账单按需配置,生成个性化账单明细,让资金对账更便捷
支付宝完善(来自: 小龙文档网:支付宝,行业解决方案)的分润体系让合作伙伴内部更灵活有序的分享收益经营模式多样,结算分账难度大
账单流水多,各层级对账太复杂
分润规则多变,约定周期难匹配
支付宝钱包未来资金解决方案
一、资金解决方案生态模型
二、多级结算方案
结算方式定制化
按结算周期汇总净额结算
按交易金额逐笔结算
按业务类型分别结算
结算周期多样化
交易资金实时结算
T+1自然日或工作日结算
自主设置可日结月结
结算分账场景化
一级、二级、多级分账模式的自由选择,可满足合作伙伴的不同的场景需求
三、灵活对账方案
结算方式定制化
根据对账主体形成不同的账单
账单类型多样化
根据业务类型形成不同的账单
账单内容定制化
根据个性需要自由定制账单展示的内容
四、自由分润方案
篇二:支付宝o2o未来便利店解决方案
条码支付、海量用户、数据开放、精准营销
行业痛点
支付宝未来便利店
打通线上通路,降低经营成本
线下流量不足,成本提升
会员营销困难,无沉
淀
门店资源配置不合理
服务窗、会员卡、电子券数据化精准推广,打造支付营销闭环数据服务,定位用户需求,合理配货,助力零售商
数据化管理
支付宝钱包未来便利店解决方案
一、条码支付方案
在钱包首页选择付款码
收银员用扫描枪扫描条形码
付款成功后默认关注服务窗
二、搭建电子会员体系方案
领取电子会员卡
在探索中领取会员卡;在服务窗中领取会员卡;卡商城购买
电子会员卡功能卡
绑定实体会员卡;用支付宝为会员卡充值;通过签约代扣功能用支付宝为会员卡自动充值;转赠会员卡给其他人会员卡核销
收银员扫描二维码完成会员卡核销
三、精准营销方案
优惠券
支付后发券;快抢发券;服务窗发券
红包精准化
通过爱生活平台,按需求投放红包
篇三:支付宝O2O行业方案之餐饮篇
支付宝O2O行业方案之餐饮篇`
详情请搜索致电数轴科技
方法演示细节
1、吸纳和沉淀目标客户
通过支付宝收银、wifi网络推送、二维码扫描等多种方式在客户支付宝钱包内植入服务窗
2、信息推送
客户获得服务窗时即获得相应的宣传信息,比如菜品更新、本周特价、店庆优惠等,精准高效,节约广告硬成本
3、预约定制功能
通过服务窗实现提前点单、线上支付、座位预留等功能,引导客户远程分流消费
4、营销活动
通过服务窗实现互动营销,利用大转盘、刮刮乐等游戏吸引客户参与,并自行设置奖项与中奖几率,增加回头客
5、会员系统
建立电子会员系统,实行消费与评价积分制,以限时有奖兑换形式引导客户分时消费,增加闲时客源
6、数据罗盘
利用后台数据罗盘挖掘客群特征,把握市场趋势,制定营销战略。