关于增值税明细账的登记和结转方法
- 格式:docx
- 大小:12.61 KB
- 文档页数:2
一般纳税人应交增值税账务处理一、月末结转增值税(一)月份终了,企业应将当月发生的应交未交增值税额自“应交增值税"转入“未交增值税",这样“应交增值税”明细账不出现贷方余额,会计分录为:借:应交税金—应交增值税—转出未交增值税贷:应交税金—未交增值税.(二)月份终了,企业将本月多交的增值税自“应交增值税”转入“未交增值税”,即:借:应交税金—未交增值税贷:应交税金-应交增值税—转出多交增值税二、缴纳增值税(一)当月缴纳本月实现的增值税(例如开具专用缴款书预缴税款)时。
借:应交税金—应交增值税—已交税金贷:银行存款(二)当月上交上月或以前月份实现的增值税时,如常见的申报期申报纳税、补缴以前月份欠税.借:应交税金-未交增值税贷:银行存款三、应交增值税科目余额反映(一)“应交税金—应交增值税”科目的期末借方余额: 反映尚未抵扣的进项税额.贷方无余额。
(二)“应交税金—未交增值税”科目的期末借方余额:反映多缴的增值税贷方余额:反映未缴的增值税。
应交增值税的9个明细科目设置“应交增值税”科目是最复杂的一个应交税费科目,具体说明如下:“应交增值税"分为“进项税额”、“销项税额"、“出口退税”、“进项税额转出”、“已交税费"等设置专栏进行明细核算.本科目期末贷方余额,反映企业尚未缴纳的税费;期末如为借方余额,反映企业多缴或尚未抵扣的税金。
为了更清楚地分别核算增值税应缴、已缴和未缴的情况,在该科目下,应设置下列明细科目:(一)“应交增值税”明细科目在现行税制下,“应交增值税”明细科目的借、贷方增加了很多经济内容,借方既要反映进项税额.又要反映预缴的税金;贷方既要反映销项税额,又要反映出口退税、进项税额转出等情况。
“应交增值税”明细科目增加核算内容后,如果仍沿用三栏式账户,很难完整反映企业增值税的抵扣、缴纳、退税等情况。
因此,在账户设置上采用了多栏式账户的方式,在“应交税费--应交增值税”账户中的借方和贷方各设了若干个三级科目加以反映。
增值税⼀般纳税⼈的会计如何处理作为⼀名增值税⼀般纳税⼈企业的会计⼈员,不但要知道增值税会计账⽬的设置,取得不同发票的账务处理,还要知道进⾏会计处理的时限,增值税销项税额、进项税额的调增调减和增值税补退税款的会计调整。
现就你所提的问题,依据国家税务总局对⼀般纳税⼈有关会计管理⽅⾯的新规定介绍如下,供参考。
⼀、“应交税⾦——应交增值税”专栏设置1994年税制改⾰时,财政部规定⼀般纳税⼈应在“应交税⾦——应交增值税”明细账中的借贷⽅设置专栏。
借⽅设置:(1)“进项税额”专栏,记录企业购⼊货物或接受应税劳务⽽⽀付的、准予从销项税额中抵扣的增值税税额。
企业购⼊货物或接受应税劳务⽀付的进项税额,⽤蓝字登记;退回所购货物应冲销的进项税额,⽤红字登记。
(2)“已交税⾦”专栏,记录企业已缴纳的增值税税额,企业已缴纳的增值税税额,⽤蓝字登记;退回多缴的增值税税额,⽤红字登记。
(3)“转出未交增值税”专栏,这是后来补增的专栏,结转⼀般纳税⼈应纳增值税税额,转出时,借记“应交税⾦——应交增值税”,贷记“应交税⾦——未交增值税”。
(4)“查补税款”专栏,⽤以核算经⾃查或税务机关检查,并经税务机关确认,已补缴以前⽉份或以前年度应缴纳的增值税税款。
贷⽅设置:(1)“销项税额”专栏,记录企业销售货物或提供应税劳务应收取的增值税税额。
企业销售货物或提供应税劳务应收取的销项税额,⽤蓝字登记;退回销售货物应冲销的销项税额,⽤红字登记。
(2)“出⼝退税”专栏,记录企业出⼝适⽤零税率的货物。
向海关办理报送出⼝⼿续后,凭出⼝报送单等有关凭证,向税务机关申报办理出⼝退税,收到退回的出⼝货物增值税税额,⽤蓝字登记;出⼝货物办理退税后发⽣退货或者退关⽽补缴已退的税款,⽤红字登记。
(3)“进项税额转出”专栏,记录企业购进的货物、在产品、产成品等发⽣⾮正常损失,以及其它原因⽽不应在销项税中抵扣,按规定转出的进项税额。
(4)“转出多交增值税”专栏,结转⼀般纳税⼈多缴的增值税。
关于增值税会计处理的规定《中华人民共和国增值税暂行条例》已经国务院颁发,现对有关会计处理办法规定如下:一、会计科目(一)企业应在“应交税金”科目下设置“应交增值税”明细科目。
在“应交增值税”明细账中,应设置“进项税额”、“已交税金”、“销项税额”、“出口退税”、“进项税额转出”等专栏。
“进项税额”专栏,记录企业购入货物或接受应税劳务而支付的、准予从销项税额中抵扣的增值税额。
企业购入货物或接受应税劳务支付的进项税额,用蓝字登记;退回所购货物应冲销的进项税额,用红字登记。
“已交税金”专栏,记录企业已交纳的增值税额。
企业已交纳的增值税额用蓝字登记;退回多交的增值税额用红字登记。
“销项税额”专栏,记录企业销售货物或提供应税劳务应收取的增值税额。
企业销售货物或提供应税劳务应收取的销项税额,用蓝字登记;退回销售货物应冲销销项税额,用红字登记。
“出口退税”专栏,记录企业出口适用零税率的货物,向海关办理报关出口手续后,凭出口报关单等有关凭证,向税务机关申报办理出口退税而收到退回的税款。
出口货物退回的增值税额,用蓝字登记;出口货物办理退税后发生退货或者退关而补交已退的税款,用红字登记。
“进项税额转出”专栏,记录企业的购进货物、在产品、产成品等发生非正常损失以及其他原因而不应从销项税额中抵扣,按规定转出的进项税额。
(二)账务处理方法如下:.企业国内采购的货物,按照专用发票上注明的增值税额,借记“应交税金———应交增值税(进项税额)”科目,按照专用发票上记载的应计入采购成本的金额,借记“材料采购”、“商品采购”、“原材料”、“制造费用”、“管理费用”、“经营费用”、“其他业务支出”等科目,按照应付或实际支付的金额,贷记“应付账款”、“应付票据”、“银行存款”等科目。
购入货物发生的退货,作相反的会计分录。
.企业接受投资转入的货物,按照专用发票上注明的增值税额,借记“应交税金——应交增值税(进项税额)”科目,按照确认的投资货物价值(已扣增值税,下同),借记“原材料”等科目,按照增值税额与货物价值的合计数,贷记“实收资本”等科目。
关于增值税明细账的登记
和结转方法
The latest revision on November 22, 2020
关于增值税明细账的登记和结转方法
增值税明细账可以用增值税明细账,也可以用三栏式帐页,但记账和结转的方法不同。
一、如果使用三栏式帐页,每个三级明细科目要单独开设一页,登记时按凭证填写即可。
期末结转增值税,需要结平进项税、销项税,差额计入“未交增值税”,有2种情况:
1、销项税>进项税
借:应交税费——增值税(销项税)
贷:应交税费——增值税(进项税)
应交税费——未交增值税
此时“未交增值税”余额为应交的税款
2、销项税<进项税
借:应交税费——增值税(销项税)
应交税费——未交增值税
贷:应交税费——增值税(进项税)
此时“未交增值税”余额为留抵税额
二、使用增值税明细账登记,有关进项税、销项税均登记在此帐页中,并同时登记合计金额。
例如进项税,要在借方的“合计”栏登记一次,同时在“进项税”栏登记相同金额;销项税,要在贷方的“合计”栏登记一次,同时在“销项税”栏登记相同金额,期末结转时,要分别2种情况处理:
1、销项税>进项税
借:应交税费——转出未交增值税
贷:应交税费——未交增值税
此时“未交增值税”余额为应交的税款2、销项税<进项税
借:应交税费——未交增值税
贷:应交税费——转出多交增值税此时“未交增值税”余额为留抵税额。
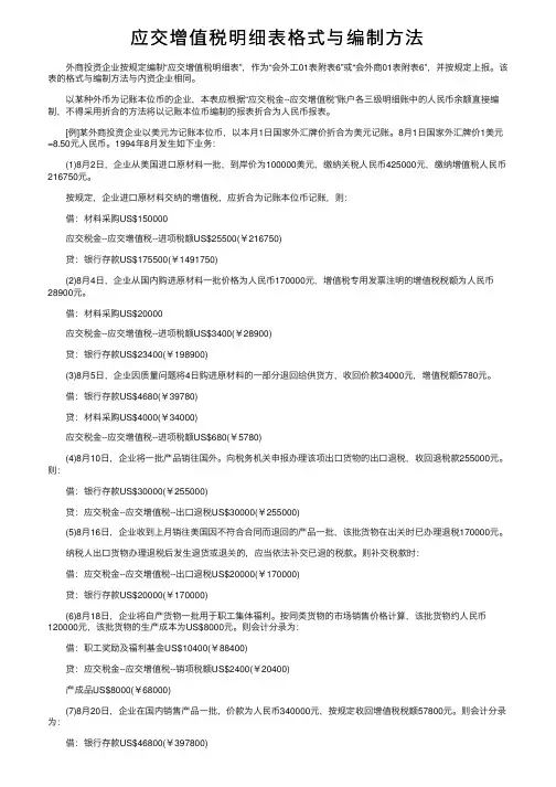
应交增值税明细表格式与编制⽅法外商投资企业按规定编制“应交增值税明细表”,作为“会外⼯01表附表6”或“会外商01表附表6”,并按规定上报。
该表的格式与编制⽅法与内资企业相同。
以某种外币为记账本位币的企业,本表应根据“应交税⾦--应交增值税”账户各三级明细账中的⼈民币余额直接编制,不得采⽤折合的⽅法将以记账本位币编制的报表折合为⼈民币报表。
[例]某外商投资企业以美元为记账本位币,以本⽉1⽇国家外汇牌价折合为美元记账。
8⽉1⽇国家外汇牌价1美元=8.50元⼈民币。
1994年8⽉发⽣如下业务:(1)8⽉2⽇,企业从美国进⼝原材料⼀批,到岸价为100000美元,缴纳关税⼈民币425000元,缴纳增值税⼈民币216750元。
按规定,企业进⼝原材料交纳的增值税,应折合为记账本位币记账,则:借:材料采购US$150000应交税⾦--应交增值税--进项税额US$25500(¥216750)贷:银⾏存款US$175500(¥1491750)(2)8⽉4⽇,企业从国内购进原材料⼀批价格为⼈民币170000元,增值税专⽤发票注明的增值税税额为⼈民币28900元。
借:材料采购US$20000应交税⾦--应交增值税--进项税额US$3400(¥28900)贷:银⾏存款US$23400(¥198900)(3)8⽉5⽇,企业因质量问题将4⽇购进原材料的⼀部分退回给供货⽅,收回价款34000元,增值税额5780元。
借:银⾏存款US$4680(¥39780)贷:材料采购US$4000(¥34000)应交税⾦--应交增值税--进项税额US$680(¥5780)(4)8⽉10⽇,企业将⼀批产品销往国外。
向税务机关申报办理该项出⼝货物的出⼝退税,收回退税款255000元。
则:借:银⾏存款US$30000(¥255000)贷:应交税⾦--应交增值税--出⼝退税US$30000(¥255000)(5)8⽉16⽇,企业收到上⽉销往美国因不符合合同⽽退回的产品⼀批,该批货物在出关时已办理退税170000元。
【结转进项税会计分录】结转增值税的账务处理会计分录中的12种结转分录会计分录中的12种结转分录1.结转制造费用借:生产成本——XX产品贷:制造费用2.将本期实现的各项收入从各收入账户结转入“本年利润”账户借:主营业务收入(其他业务收入)(营业外收入)贷:本年利润3.将本期发生的各项费用从各有关费用账户中转入“本年利润”账户借:本年利润贷:主营业务成本(营业税金及附加)(其他业务成本)(销售费用)(管理费用)(财务费用)(营业外支出)4.结转本年净利润年末,将本年实现的净利润转入“利润分配-未分配利润”账户。
年末,“本年利润”账户无余额。
结转本年实现的净利润(贷余):借:本年利润贷:利润分配——未分配利润结转本年发生的亏损(借余):借:利润分配——未分配利润贷:本年利润5.结转验收入库的材料实际采购成本:借:原材料——XX材料贷:材料采购——XX材料6.销售成本的结转(销售产品)借:主营业务成本贷:库存商品7.销售成本的结转(销售材料)借:其他业务成本贷:原材料等8.结转所得税(可归入第3种)借:本年利润贷:所得税费用9.结转利润分配年末,利润分配完毕,应将“利润分配”账户下其他明细账户的余额转入“未分配利润”明细账借:利润分配——未分配利润贷:利润分配——提取法定盈余公积(——应付股利)(——应付利润)11.结转验收入库材料的实际采购成本借:原材料——XX材料贷:材料采购——XX材料12..结转完工产品的生产成本借:库存商品贷:生产成本13.在建工程结转固定资产借:固定资产贷:在建工程14.资本公积转资本借:资本公积贷:实收资本(或股本)15.票据到期不能按时收回款项,转入“应收账款”借;应收账款贷:应收票据财务费用16.存货跌价准备的结转借:主营业务成本存货跌价准备贷;库存商品17.结转逾期未付工资借:应付职工薪酬贷:其他应付款18.结转出售固定资产净收益接:固定资产清理贷:营业外收入每月计提结转会计分录一、计提职工福利费、职工教育费、工会经费1、按工资总额14%提取职工福利费借:管理费用--福利费贷:应付福利费2、按工资总额1.5%提取职工教育费借:管理费用--职工教育费贷:其他应付款--职工教育费3、按工资总额2%提取工会经费借:管理费用--工会经费贷:其他应付款--工会经费二、提固定资产折旧借:管理费用--折旧费贷:累计折旧三、摊销费用借:管理费用(或营业费用等)贷:待摊费用(或长期待摊费用)四、计提税金借:主营业务税金及附加贷:应交税金--营业税贷:应交税金--城建税贷:其他应交款--教育费附加五、结转各种收入1、结转主营业务收入借:主营业务收入贷:本年利润2、结转其他业务收入借:其他业务收入贷:本年利润3、结转营业外收入借:营业外收入贷:本年利润六、结转成本、支出、税金1、结转成本借:本年利润贷:主营业务成本2、结转其他业务支出借:本年利润贷:其他业务支出3、结转营业外支出借:本年利润贷:营业外支出4、结转税金借:本年利润贷:主营业务税金及附加七、结转各项费用1、结转管理费用借:本年利润贷:管理费用2、结转财务费用借:本年利润贷:财务费用3、结转营业费用借:本年利润贷:营业费用八、季度计提所得税1、提取时借:所得税贷:应交税金--所得税2、结转所得税借:本年利润贷:所得税3、上缴所得税借:应交税金--所得税贷:银行存款或现金目前我国商品零售企业广泛采用的售价金额核算法,实际上是零售价法在我国会计实务中的具体运用。
增值税有关会计科目设置及常用账务处理——《增值税会计处理规定》解读关于增值税如何进行会计核算,财政部曾经发布过《关于增值税会计处理的规定》(财会字[1 993]83号)、《营业税改征增值税试点有关企业会计处理规定》(财会[2012]13号)及《关于小微企业免征增值税和营业税的会计处理规定》(财会[2013]24号)等文件。
随着“营改增”的全面推开,有关规定已经不能适应经济业务的发展变化,财政部在2016年12月印发《增值税会计处理规定》(财会[2016]22号,以下简称“新规定”)。
新规定自发布之日(2016年12月3日)施行,财会[2012]13号及财会[2013]24号等原有关增值税会计处理的规定同时废止。
新规定根据《增值税暂行条例》和《关于全面推开营业税改征增值税试点的通知》(财税[20 16]36号)等制定,因此适用于所有增值税纳税人,包括原增值税纳税人和营改增试点纳税人。
新规定中既明确了增值税会计核算应该使用的会计科目与专栏,也进一步说明了这些会计科目在特定业务中如何使用。
本文主要介绍科目与专栏的设置与核算记录的内容,以及一些常见业务但是稍复杂的账务处理,具体包括:一、科目设置与核算内容二、进项税账务处理需关注的几个问题三、收入确认时点与纳税义务发生时间不一致时销项税额的账务处理四、视同销售的账务处理五、营改增前已确认收入,后产生增值税纳税义务的账务处理六、月末转出多交增值税和未交增值税一、科目设置与核算内容税费核算的一级科目为“应交税费”,增值税的有关科目设置在该科目下,是二级科目,共有10个。
这10个二级科目有“应交增值税”、“转让金融商品应交增值税”、“代扣代交增值税”、“未交增值税”等等,增值税一般纳税人还应在“应交增值税”明细账内设置“进项税额”、“销项税额抵减”等专栏,各科目与专栏,及其核算或记录的具体内容见下表。
10个二级科目与专栏,主要针对增值税一般纳税人,小规模纳税人只需要设置10个二级科目中的3个二级科目,即“应交增值税”科目、“转让金融商品应交增值税”和“代扣代交增值税”科目,不需要设置其他二级科目及专栏。
增值税核算分录增值税核算分录⼀、增值税的科⽬设置及账务处理(⼀)、科⽬设置1、⼩规模纳税⼈的科⽬设置:应交税费-应交增值税(1)、⼩规模纳税⼈增值税的科⽬设置:只有⼀个科⽬“应交税费---应交增值税”。
要注意和⼀般纳税⼈的科⽬区别:⼀般纳税⼈后⾯有刮号的,必须选择9个明细中的⼀个填在刮号⾥。
(2)、⼩规模纳税⼈因为不能抵扣,没有进项税,所以在采购阶段没有增值税的核算。
只在销售或视同销售时才核算增值税,才有计税分录。
(3)、⼩规模纳税⼈期末没有专门的增值税结转分录。
⽽⼀般纳税⼈期末是要有结转的,把未交的增值税结转到另外⼀个增值税专门账户。
如果是零申报,就不⽤。
(4)、销售分录(计提分录)借:银⾏存款(应收账款)贷:主营业务收⼊应交税费----应交增值税(5)、下⽉15号前的上缴分录借:应交税费---应交增值税贷:银⾏存款2、⼀般纳税⼈的科⽬设置:(1)应交税费-应交增值税(9个明细)(2)应交税费-未交增值税(3)应交税费-增值税检查调整(4)应交税费-应交增值税:专⽤于为抵扣过进项的固定资产出售(⼆)、“应交增值税”明细科⽬的运⽤应交税费——应交增值税1.“进项税额”专栏,记录企业购⼊货物或接受应税劳务⽽⽀付的准予从销项税额中抵扣的增值税额。
1.1企业购⼊货物或接受应税劳务(指应纳增值税的加⼯,修理,修配劳务)⽀付的进项税额,⽤蓝字登记;退回所购货物应冲销的进项税额,⽤红字登记。
1.2根据国税发[2004]112号⽂件的规定,纳税⼈⽤期末留抵税抵减⽋税时,也是⽤红字冲减进项税。
【例题】某企业2⽉初购买原材料,⽀付不含税价为1000元、增值税额为170元,取得专⽤发票,并通过认证,3⽉15⽇发现10%的材料有问题,现退回销售⽅(已到主管税务机关开具了相应证明,并在当⽇收到退货款现⾦117元)。
『正确答案』那么该企业2⽉初的分录是:借:原材料1000应交税费-应交增值税(进项税额)170贷:银⾏存款1170 3⽉15⽇的分录借:原材料-100 (1000×10%)应交税费-应交增值税(进项税额)-17 (170×10%)借:库存现⾦1172.“已交税⾦”专栏,核算企业预缴本⽉增值税额。
“应交税费—应交增值税”会计科目的核算【摘要】本文具体阐述了我国现行增值税会计核算的账簿设置及具体用法,重点介绍了视同销售销项税额与进项税额转出以及出口货物退免税的会计核算,在此基础上进一步提出了对我国现行增值税会计核算加以改进和完善的建议。
一、引言应交税费-应交增值税"科目是所有会计科目中反映信息量最大的科目之一,用法最复杂.目前有些企业的会计人员不清楚“应交税费-应交增值税”各明细科目的运用,也有部分企业的会计人员把“未交增值税”作为“应交税费—应交增值税”的下属科目.为让有关会计人员正确地使用这些科目,笔者在此就增值税有关各明细科目的使用作一介绍。
由于小规模纳税人“应交税金—应交增值税”科目不设置明细账,本文所指的均为一般纳税人的会计核算.二、一般纳税人账簿设置为了核算企业应交增值税的发生、抵扣、进项税额转出、计提、交纳、退还等情况,应在“应交税费"科目下设置“应交增值税"和“未交增值税"两个明细科目。
一般纳税人在“应交税费-应交增值税”明细账的借、贷方设置分析项目,在借方分析栏内设“进项税额"、“已交税金”、“减免税款”、“出口抵减内销产品应纳税额”和“转出未交增值税”项目;在贷方分析栏内设“销项税额"、“出口退税”、“进项税额转出"、“转出多交增值税”项目.“应交税费-应交增值税"明细账有两种设置办法:一是多栏式设置,二是设9个三级明细科目。
两种办法的主要区别在于期末结转工作量的不同,由于第二种办法期末结转工作量大,所以本文只介绍第一种。
一般纳税人在应交税费下设置“未交增值税”明细账,将多缴税金从“应交增值税”的借方余额中分离出来,解决了多缴税额和未抵扣进项税额混为一谈的问题,使增值税的多缴、未缴、应纳、欠税、留抵等项目一目了然,为申报表的正确编制提供了条件。
“进项税额”专栏记录企业购入货物或接受应税劳务而支付的、准予从销项税额中抵扣的增值税额.企业购入货物或接受应税劳务支付的进项税额,用蓝字登记;退回所购货物应冲销的进项税额,用红字登记。
关于金蝶K3“应交税金-应交增值税”各明细科目年底结账前如何处理及具体方法指导操作说明071223S关于金蝶K3“应交税金-应交增值税”各明细科目年底结账前如何处理及具体方法金蝶K3财务操作系统中“应交税金—应交增值税”科目明细账与我们以往的手工“应交税金—应交增值税”明细账有所不同。
手工的“应交税金—应交增值税”明细账一般采用多栏式账页,在每年的年度终了只需将“应交税金—应交增值税”的帐户余额转入下一个年度,而各相关明细栏目不用结转。
金蝶K3软件中原来的“销项税”、“进项税”等栏目作为明细帐户对待。
平时只登记贷方或借方发生额,逐月产生余额。
到年底结帐时如果不处理这些栏目的余额,则会把余额转入下一个年度,若干年后则会造成三级明细账的余额越来越大,且此余额长期保留没有任何意义。
因此我们需在每一个年度业务终了结帐之前,人为的将各三级明细账的余额转平。
具体操作方法如下:首先将“应交税金—应交增值税—已交税金”“应交税金—应交增值税—减免税款”“应交税金—应交增值税—出口抵减内销产品应纳税额”“应交税金—应交增值税—转出未交增值税的余额”(不论其余额是借方还是贷方)都统一从贷方转入应交税金—应交增值税—进项税额的贷方。
其次将“应交税金—应交增值税—销项税额”“应交税金—应交增值税—出口退税”“应交税金—应交增值税—进项税额转出”“应交税金—应交增值税—转出多交增值税的余额”(不论其余额是借方还是贷方)都统一从借方转入“应交税金—应交增值税—进项税额”的贷方。
其实,上述两个会计分录可以合并成一个会计分录:借: 应交税金—应交增值税—销项税额(按余额)应交税金—应交增值税—出口退税 (按余额)应交税金—应交增值税—进项税额转出 (按余额)应交税金—应交增值税—转出多交增值税(按余额)贷: 应交税金—应交增值税—已交税金(按余额)应交税金—应交增值税—减免税款(按余额)应交税金—应交增值税—出口抵减内销产品应纳税额(按余额)应交税金—应交增值税—转出未交增值税(按余额)指导操作说明071223S应交税金—应交增值税—进项税额(按此分录借贷平衡差额) 如果期末没有留抵进项税,则本科目按照余额转清,如果有留抵进项税额,则结转后此科目的余额为留抵进项税额。
会计实操讲义提纲大家好!今天我们来学习增值税一般纳税人的账务处理流程。
初做会计看到一堆的票据往往无从下手,是大部分学员遇到的问题,其实我们静下心来想一想:在学习会计基础时,学过三种账务处理程序:经济业务发生时,我们要根据原始凭证或汇总的原始凭证来做记账凭证,再根据记账凭证登记账簿,最后根据账簿编制财务报表。
实际上企业发生的经济业务需要核算的无非就几大类型即:购销业务的核算、税费的核算、期间费用的核算、职工薪酬的核算。
当然核算时是需要一定的载体,那么:首先,需要建账,即设置:现金日记账、银行存款日记账、总分类账、明细账;由于我给大家讲解的是手工账,所以,现金日记账、银行存款日记账、总分类账,我们要采用订本式的,请大家看这就是现金日记账、银行存款日记账、总分类;明细账采用的是活页式的账页,请看。
现金日记账图示如下:银行存款日记账图示如下:总分类账图示如下:对总账加以说明的明细账图示如下:明细账是活页,明细账随时可以增添或减少如图示:总分类账的账户目录如图:总账的账户目录第一页一般为库存现金:第一页的科目名称写上库存现金:如果要预留账页时,例如:库存现金留3页:跨2个页码的账页:银行存款总账占账页4-5页,如图例所示:明细账是活页账,贴口取纸以便于随时查找到所需的账户,活页账图例如图示:其次,在账簿上要设置与企业经济业务相关的会计科目。
会计科目写在什么地方呢?总分类账写在账户目录及每一账页上,同时要对每个账账户预留账页;明细账写在每一账页上且为了便于准确迅速找到所需账户,我们要在每一页上贴上口取纸,口取纸上要写上科目名称,即这样贴。
在明细账上贴上口取纸,如图所示:在明细账上贴上口取纸的方法,如下演示:再次,启用账簿时,还要贴印花税票并注销,由于我给大家讲解的企业是03年就成立的,所以,在四本账上分别贴5元的印花税即可。
印花税票如图示:明细账贴印花税票位置(第一页的右上角):现金日记账、银行存款日记账、总账上贴印花税票,有指定的位置,如下图所示:一般情况下,未指定印花税票位置的贴在账户目录右上角,如图所示:启用账簿时注意,首先填入使用者名称(单位):然后盖上公章:账簿页数,如下图订本式的账簿,是100页的账簿:注意账簿的启用日期:企业经营情况介绍:该企业主要销售咖啡豆,年销售额大约为150万元左右,一般纳税人,税率:17% 从09年1月1日起,《增值税暂行条例实施细则》规定:加工制造企业:年应税销售额≤50万元小规模纳税人年应税销售额>50万元一般纳税人商业:年应税销售额≤80万元小规模纳税人年应税销售额>80万元一般纳税人下面我们来进行具体的核算。
应交税费需要收集的资料主要有这几样:增值税申报表、所得税申报表、完税证明。
应交税费最难的就是增值税明细表,很多小伙伴问我怎么做。
既然这么难,咱们就先讲讲增值税明细表。
一、增值税(一)增值税明细表“应交增值税”是“应交税费”的二级科目,进项、销项是应交增值税下面的三级科目。
应交税费中,除了增值税之外,借方发生额一般是本期已交,贷方是本期计提。
而应交增值税的借方不是已交,贷方也不是应交,因为它的下面还有三级科目。
进项可以抵扣,应交增值税=销项 - 进项,本期已交则在“未交增值税”这个三级科目反映。
所以应交增值税的借方合计数不是已交,贷方合计数也不是本期应交。
实务中,对于应交增值税的三级科目,有些企业全部结转到“未交增值税”中,进项和销项期初、期末余额为0,只有发生额。
有些企业则将三级科目做为辅助项,期初期末不纳入最终的计算,只将发生额汇总到“应交增值税”二级科目中。
上图的做法是第二种做法,在这种做法下,进项和销项的余额会越来越大,直到永远,所以,有时候看到销项税期末余额几个亿的,也不要奇怪,那只是个余额,不参与计算的,不影响报表,只有发生额影响报表。
1、转出多交增值税(也就是第11行):如下图公式,=IF(B8+B9+B10-B12-B13-B15-B16+B7<=0,B14,IF(B14>B8+B9+B10-B12-B13-B15-B16+B7,B14-(B8+B9+B10-B12-B13-B15-B16+B7),0))B7、B8、B9、B10,都与“销项”有相同的性质,暂时称它们为广义的“销项”,B12、B13、B15、B16都与“进项”有相同的性质,暂时称它们为“进项”。
B8+B9+B10-B12-B13-B15-B16+B7这个式子表示“销项”减去“进项”,我们把它暂且称为“应交”。
“IF(B8+B9+B10-B12-B13-B15-B16+B7<=0,B14”的意思是,如果“应交”小于零,说明进项足以覆盖销项,不用交税,B14是已经交的税,那么已交的就全部是多交的。
应交税费需要收集的资料主要有这几样:增值税申报表、所得税申报表、完税证明。
应交税费最难的就是增值税明细表,很多小伙伴问我怎么做。
既然这么难,咱们就先讲讲增值税明细表。
一、增值税(一)增值税明细表首先看科目余额表,见下图“应交增值税”是“应交税费”的二级科目,进项、销项是应交增值税下面的三级科目。
应交税费中,除了增值税之外,借方发生额一般是本期已交,贷方是本期计提。
而应交增值税的借方不是已交,贷方也不是应交,因为它的下面还有三级科目。
进项可以抵扣,应交增值税=销项- 进项,本期已交则在“未交增值税”这个三级科目反映。
所以应交增值税的借方合计数不是已交,贷方合计数也不是本期应交。
实务中,对于应交增值税的三级科目,有些企业全部结转到“未交增值税”中,进项和销项期初、期末余额为0,只有发生额。
有些企业则将三级科目做为辅助项,期初期末不纳入最终的计算,只将发生额汇总到“应交增值税”二级科目中。
上图的做法是第二种做法,在这种做法下,进项和销项的余额会越来越大,直到永远,所以,有时候看到销项税期末余额几个亿的,也不要奇怪,那只是个余额,不参与计算的,不影响报表,只有发生额影响报表。
由于以上原因,增值税的明细表比所有科目的明细表都要特殊,如下图为了让截图清晰点,我隐藏了中间的几个月。
很多人拿到这张表就蒙了,不知道怎么填写。
下面先详细讲解表中的各个公式的含义。
1、转出多交增值税(也就是第11行):如下图公式,=IF(B8+B9+B10-B12-B13-B15-B16+B7<=0,B14,IF(B14>B8+B9+B10-B12-B13-B15-B16+ B7,B14-(B8+B9+B10-B12-B13-B15-B16+B7),0))B7、B8、B9、B10,都与“销项”有相同的性质,暂时称它们为广义的“销项”,B12、B13、B15、B16都与“进项”有相同的性质,暂时称它们为“进项”。
B8+B9+B10-B12-B13-B15-B16+B7这个式子表示“销项”减去“进项”,我们把它暂且称为“应交”。
一、财税〔2016〕36号关于印发《增值税会计处理规定》的通知 三、财务报表相关项目列示
“应交税费”科目下的“应交增值税”、“未交增值税”、“待抵扣进项税额”、“待认证进项税额”、“增值税留抵税额”等明细科目期末借方余额应根据情况,在资产负债表中的“其他流动资产” 或“其他非流动资产”项目列示;
“应交税费——待转销项税额”等科目期末贷方余额应根据情况,在资产负债表中的“其他流动负债” 或“其他非流动负债”项目列示;“应交税费”科目下的“未交增值税”、“简易计税”、“转让金融商品应交增值税”、“代扣代交增值税”等科目期末贷方余额应在资产负债表中的“应交税费”项目列示。
二、根据《财政部税务总局海关总署关于深化增值税改革有关政策的公告》(财政部税务总局海关总署公告2019年第39号),第七条规定自2019年4月1日至2021年12月31日,允许生产、生活性服务业纳税人按照当期可抵扣进项税额加计10%,抵减应纳税额(以下称加计抵减政策)本公告所称生产、生活性服务业纳税人,是指提供邮政服务、电信服务、现代服务、生活服务(以下称四项服务)取得的销售额占全部销售额的比重超过50%的纳税人。
四项服务的具体范围按照《销售服务、无形资产、不动产注释》(财税〔2016〕36号印发)执行。
实际缴纳增值税时:借:应交税费-未交增值税
贷:银行存款(实际缴纳金额)
其他收益(差额)。
财会类价值文档精品发布!
增值税会计处理规定解读(二)[会计实务优质文档]
一、应交增值税科目核算内容
「应交增值税」是一级科目「应交税费」的明细科目,它与「未交增值税」、「预交增值税」、「待抵扣进项税额」、「待认证进项税额」、「待转销项税额」、「增值税留抵税额」、「简易计税」、「转让金融商品应交增值税」、「代扣代交增值税」等9个明细科目在级次上是平行的,它们共同构成了增值税会计核算的科目体系。
另一方面,「应交增值税」又具备特殊而重要的功能,它是用来反映纳税人已经发生的除转让金融商品和代扣代缴业务之外的增值税应纳税额,具体而言,包括两种情形:一是小规模纳税人的应纳税额,也就是小规模纳税人发生纳税义务,依照简易计税方法计算得出的应纳税额;二是一般纳税人适用一般计税方法计税项目,发生纳税义务,依照一般计税方法计算得出的应纳税额。
以上论断还包含以下几层含义:
其一,一般纳税人未来的纳税义务和抵扣权利不直接通过本明细科目核算,而是先通过「待转销项税额」、「待抵扣进项税额」、「待认证进项税额」等三个明细科目过渡,待未来纳税义务实际发生或抵扣权利得到确认时再转入本科目核算。
其二,一般纳税人适用简易计税方法计税对应的应纳税额不通过本科目核算,而是直接通过「简易计税」明细科目核算,包括计提、扣减、预缴和缴纳。
房地产开发企业及建筑业企业需要特别注意。
其三,纳税人(包括一般纳税人和小规模纳税人)发生的金融商品转让以及代扣代缴业务对应的增值税应纳税额,不通过本科目,而是直接通过「转。
关于增值税明细账的登记和结转方法
增值税明细账可以用增值税明细账,也可以用三栏式帐页,但记账和结转的方法不同。
一、如果使用三栏式帐页,每个三级明细科目要单独开设一页,登记时按凭证填写即可。
期末结转增值税,需要结平进项税、销项税,差额计入“未交增值税”,有2种情况:
1、销项税>进项税
借:应交税费——增值税(销项税)
贷:应交税费——增值税(进项税)
应交税费——未交增值税
此时“未交增值税”余额为应交的税款
2、销项税<进项税
借:应交税费——增值税(销项税)
应交税费——未交增值税
贷:应交税费——增值税(进项税)
此时“未交增值税”余额为留抵税额
二、使用增值税明细账登记,有关进项税、销项税均登记在此帐页中,并同时登记合计金额。
例如进项税,要在借方的“合计”栏登记一次,同时在“进项税”栏登记相同金额;销项税,要在贷方的“合计”栏登记一次,同时在“销项税”栏登记相同金额,期末结转时,要分别2种情况处理:
1、销项税>进项税
借:应交税费——转出未交增值税贷:应交税费——未交增值税
此时“未交增值税”余额为应交的税款
2、销项税<进项税
借:应交税费——未交增值税
贷:应交税费——转出多交增值税此时“未交增值税”余额为留抵税额。