综合工时工资计算方法
- 格式:docx
- 大小:46.97 KB
- 文档页数:40
综合工时制加班费计算公式综合工时制加班费的计算可不是一件简单的事儿,这可得好好说道说道。
咱先来说说综合工时制是啥。
简单来讲,综合工时制就是不以标准的每天 8 小时、每周 40 小时来计算工作时间,而是以一定的周期,比如月、季、年等,综合计算工作时间。
那综合工时制下,加班费咋算呢?这得看具体的情况。
比如说,以月为周期,如果在这个月里,你的工作总时长超过了法定的月工作时长,那超出的部分就算加班。
计算公式是这样的:假设你的月工资是 M 元,月法定工作时长是 T 小时,实际工作时长是 t 小时。
如果 t > T ,那加班费 = M ÷(T ×月计薪天数)×(t - T)× 1.5这里面要注意,月计薪天数一般是 21.75 天。
给您说个我碰到的真事儿吧。
我有个朋友小李,在一家工厂上班,他们厂实行的就是综合工时制。
有一个月,小李忙得不可开交,实际工作时长达到了 200 小时。
他们厂的月法定工作时长是 166.67 小时。
小李的月工资是 6000 元。
那按照公式来算,他这个月的加班费就是:6000 ÷(166.67 × 21.75)×(200 - 166.67)× 1.5 ≈ 1241.38 元。
这小李一开始还搞不清楚自己到底能拿多少加班费,后来我给他这么一算,他心里就有数了。
不过要注意哦,要是在法定节假日工作,不管在不在综合工时制里,都得按照不低于工资的 300%支付加班费。
还有啊,不同地区对于综合工时制加班费的计算可能会有一些细微的差别,所以在实际计算的时候,还得结合当地的具体规定来。
综合工时制加班费的计算虽然有点复杂,但只要咱搞清楚了原理和公式,也能算得明明白白。
可别让自己的辛苦付出没有得到应有的回报哟!总之,了解综合工时制加班费的计算公式,能让咱们在工作中更好地保障自己的权益,心里更有底。
希望大家都能算清楚自己的加班费,开开心心工作,明明白白拿钱!。
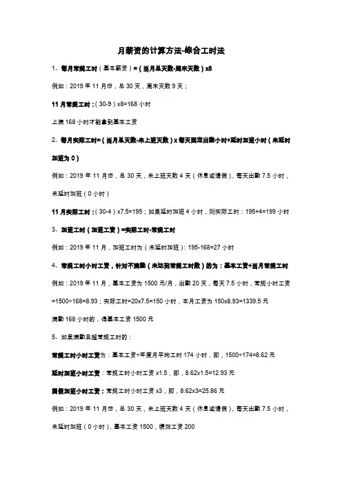
月薪资的计算方法-综合工时法1、每月常规工时(基本薪资)=(当月总天数-周末天数)x8例如:2019年11月份,总30天,周末天数9天;11月常规工时:(30-9)x8=168小时上满168小时才能拿到基本工资2、每月实际工时=(当月总天数-未上班天数)x每天固定出勤小时+延时加班小时(未延时加班为0)例如:2019年11月份,总30天,未上班天数4天(休息或请假),每天出勤7.5小时,未延时加班(0小时)11月实际工时:(30-4)x7.5=195;如果延时加班4小时,则实际工时:195+4=199小时3、加班工时(加班工资)=实际工时-常规工时例如:2019年11月,加班工时为(未延时加班):195-168=27小时4、常规工时小时工资,针对不满勤(未达到常规工时数)的为:基本工资÷当月常规工时例如:2019年11月,基本工资为1500元/月,出勤20天,每天7.5小时,常规小时工资=1500÷168=8.93;实际工时=20x7.5=150小时,本月工资为150x8.93=1339.5元满勤168小时的,得基本工资1500元5、如果满勤且超常规工时的:常规工时小时工资为:基本工资÷年度月平均工时174小时,即,1500÷174=8.62元延时加班小时工资:常规工时小时工资x1.5,即,8.62x1.5=12.93元国假加班小时工资:常规工时小时工资x3,即,8.62x3=25.86元例如:2019年11月份,总30天,未上班天数4天(休息或请假),每天出勤7.5小时,未延时加班(0小时),基本工资1500,绩效工资200加班工时:(30-4)x7.5-(30-9)x8=195-168=27小时加班费:27x12.93=349.11元工资合计:应发工资=基本工资+绩效工资+加班工资(延时加班+国假加班),即,1500+200+349.11=2049.11目前,基本工资为1500元/月,延时加班小时工资为12.93元/小时,国假加班小时工资为25.86元/小时应发工资=基本工资(1500)+绩效工资(200)+加班工资(延时加班+国假加班)(延时加班小时x12.93+国假加班小时x25.86)延时加班小时=实际总工时《(当月总天数-未出勤天数)x每天固定出勤小时》-月常规工时《(当月天数-周末天数和)x8》+平时延时加班工时国假加班工时=国假上班天数x固定出勤工时例如:2019年11月份,总30天,休息4天,每天出勤7.5小时,延时加班2小时,计算当月应发工资?A、应发工资=1500+200+《(30-4)x7.5-(30-9)x8+2》x12.93=2074.97元若不满勤,出勤为天数为20天B、应发工资=(1500+200)÷168x20x7.5=1517.86元若满勤且上了1天国假C、应发工资=A+国假加班工资(7.5x25.86)=2074.97+193.95=2268.92元若满勤且无延时加班和国假加班D、应发工资为基本工资。
综合工时制工资计算案例综合工时制工资是一种常见的薪酬计算方式,根据员工实际工作时间来确定工资数额。
下面列举了10个综合工时制工资计算案例,以帮助读者更好地了解这种计算方式。
1. 案例一:小明是一家公司的员工,他每天工作8小时,每周工作5天。
公司根据综合工时制来计算工资,每小时工资为50元。
那么小明的周工资为8 * 5 * 50 = 2000元。
2. 案例二:张三是一家餐厅的服务员,他每天工作9小时,每周工作6天。
餐厅根据综合工时制来计算工资,每小时工资为60元。
那么张三的周工资为9 * 6 * 60 = 3240元。
3. 案例三:李四是一家工厂的操作工,他每天工作12小时,每周工作7天。
工厂根据综合工时制来计算工资,每小时工资为80元。
那么李四的周工资为12 * 7 * 80 = 6720元。
4. 案例四:王五是一家超市的收银员,他每天工作6小时,每周工作4天。
超市根据综合工时制来计算工资,每小时工资为40元。
那么王五的周工资为6 * 4 * 40 = 960元。
5. 案例五:赵六是一家酒店的保洁员,他每天工作10小时,每周工作5天。
酒店根据综合工时制来计算工资,每小时工资为70元。
那么赵六的周工资为10 * 5 * 70 = 3500元。
6. 案例六:刘七是一家快递公司的送货员,他每天工作7小时,每周工作6天。
快递公司根据综合工时制来计算工资,每小时工资为65元。
那么刘七的周工资为7 * 6 * 65 = 2730元。
7. 案例七:陈八是一家餐厅的厨师,他每天工作11小时,每周工作5天。
餐厅根据综合工时制来计算工资,每小时工资为75元。
那么陈八的周工资为11 * 5 * 75 = 4125元。
8. 案例八:钱九是一家医院的护士,他每天工作8小时,每周工作7天。
医院根据综合工时制来计算工资,每小时工资为90元。
那么钱九的周工资为8 * 7 * 90 = 5040元。
9. 案例九:孙十是一家电子公司的工程师,他每天工作9小时,每周工作5天。
综合计算工时制标准工时、综合计算工时制、不定时工作制加班费的计算2022年6月标准工时制:劳动者每天工作的最长工时为8小时,每周最长工时为40小时,用人单位每周应保证劳动者每周至少休息1日,因生产经营需要经与工会和劳动者协商后一般每天延长工作时间不得超过1小时,特殊原因每天延长工作时间不得超过3小时,每月延长工作时间不得超过36小时。
按照相关法律规定,安排劳动者延长工作时间的,支付不低于工资的百分之150%的工资报酬;休息日安排劳动者工作又不能安排补休的,支付不低于工资的200%的工资报酬;法定休假日安排劳动者工作的,支付不低于工资的300%的工资报酬。
综合计算工时制:实行这种工时制度的用人单位,计算工作时间的周期不再是以天为单位,而是可以周、月、季、年为单位。
这就意味着在一个综合计算周期内某一具体日(或周)的实际工作时间超过8小时(或40小时),但是综合计算周期内的总实际工作时间不超过总法定标准工作时间的,不算加班。
只有在该周期内的工作总时间超过核定的标准时间,才叫加班,支付不低于工资150%的工资报酬;法定节假日工作的,算加班,支付不低于工资的300%的工资报酬。
不定时工作制:在这种工作制下,劳动者每一个工作日没有固定的上下班时间限制。
经批准实行不定时工作制的劳动者延长工作时间,不受《劳动法》第四十一条规定的日延长工作时间标准和月延长工作时间标准的限制。
实行不定时工作制的劳动者,除法定节假日工作外,其他时间工作不存在加班。
法定节假日工作的,支付不低于工资的300%的工资报酬。
提醒:实行综合计算工时制和不定时工作制的职工仍然享有法定休息的权利,根据劳动部《关于企业实行不定时工作制和综合计算工时工作制的审批办法》第六条的规定,对于实行不定时工作制和综合计算工时工作制等其他工作和休息办法的职工,企业应根据《劳动法》第一章、第四章有关规定,在保障职工身体健康并充分听取职工意见的基础上,采用集中工作、集中休息、轮休调休、弹性工作时间等适当方式,确保职工的休息休假权利和生产、工作任务的完成。
综合工时制怎么计算我们知道,综合工时制是适用于交通、铁路、运输等工作性质较为特殊的岗位,那么综合工时制究竟要如何计算呢?有哪些相关规定呢?以下就是为您整理的最新综合工时制怎么计算的相关内容。
希望能为您提供帮助。
内容仅供参考。
一、综合工时制的概念综合工时制是指分别以周、月、季、年等为周期,综合计算,但其平均工作时间和平均周工作时间应与法定标准工作时间基本相同。
中国规定的工时制度有三种,即标准工时制、综合工时制和不定时工时制。
二、综合工时制怎么计算职工全年月平均工作时间及工时计算方法根据《全国年节及纪念日放假办法》(国务院令第513号)的规定,全体公民的节日假期由原来的10天增设为11天。
职工全年月平均制度工作天数和折算办法分别调整如下:工作日的计算年工作日:365天/年-104天/年(休息日)-11天/年(法定休假日)=250天/年季工作日:250天/年4季=62.5天月工作日:250天/年12月=20.83天工作小时数的计算:以月、季、年的工作日乘以每日的8小时。
日工资、小时工资的折算按照《劳动法》第五十一条的规定,法定节假日应当依法支付工资,即折算日工资、小时工资时不剔除国家规定的11天法定节假日。
据此,日工资、小时工资的折算为:日工资:月工资收入月计薪天数小时工资:月工资收入(月计薪天数8小时)。
月计薪天数=(365天-104天)12月=21.75天三、综合工时制的相关规定1、延长工作时间的规定所谓延长工作时间是指在企业的工作时间制度的基础之上的加班加点。
任何单位和个人不得擅自延长职工工作时间。
用人单位由于生产经营需要,可根据《劳动法》第41条的规定,经与工会和劳动者协商(协商是企业决定延长工作时间的程序)后可以延长工作时间,一般每日不得超过一小时;因特殊原因需要延长工作时间的,在保障劳动者身体健康的条件下延长工作时间每日不得超过3小时,但是每月不得超过36小时。
用人单位有下列情形之一的,可延长劳动者的工作时间,不受《劳动法》第41条的限制:(1)发生自然灾害、事故或者因其他原因,威胁劳动者生命健康和财产安全,需要紧急处理的;(2)生产设备、线路、公共设施发生故障,影响生产和公共利益,必须及时抢修的;(3)在法定节日和公休假日内工作不能间断,必须连续生产、运输或者营业的;(4)必须利用法定节日或公休假日的停产进行设备检修、保养的;(5)为了完成国防紧急任务的;(6)为了完成国家下达的其他紧急任务的。
综合工时制小时工资计算公式
综合工时制是一种常见的工资计算方式,它将员工的工资与工作时间挂钩,确保按照工作时长来支付工资。
计算小时工资的公式如下:
小时工资 = (月工资× 12)÷ 年工作小时数。
其中,月工资是员工在一个月内获得的工资总额,年工作小时数是员工在一年内的工作总时长。
在综合工时制下,员工的工资由实际工作时间来决定,因此,这种制度能够激励员工提高工作效率,同时也能够保障员工的合法权益。
需要注意的是,公司在采用综合工时制时,需要明确规定工作时间和加班补贴等相关政策,以保证员工的合法权益。
另外,还需要考虑到法定节假日、年假等因素对工资的影响,确保工资计算的公平与合理。
总的来说,综合工时制小时工资计算公式是一个简单而有效的
工资计算方式,能够体现员工的工作表现,同时也需要公司建立合理的政策来保障员工的权益。
综合计算工时工作时间制实施方案1. 引言综合计算工时工作时间制是一种灵活的工作时间安排方法,可以更好地适应员工的工作需求和企业的发展需要。
本实施方案旨在介绍综合计算工时工作时间制的基本原则、计算方法和操作流程,以便企业能够正确地实施和管理此工作时间制度。
2. 方案内容2.1 基本原则- 公平公正:综合计算工时工作时间制应公平公正地对待所有员工,确保每个员工的工资和工作时间都能得到合理的补偿。
- 弹性适应:该工作时间制度应灵活适应不同员工的工作安排,并能够满足企业在不同时期的工作需求。
- 合法合规:企业应依据相关的劳动法律法规制定和执行综合计算工时工作时间制,确保合规性和合法性。
2.2 计算方法- 综合计算工时 = 标准工时 + 加班工时 - 请假工时- 标准工时:根据员工的岗位和工作性质确定的正常工作时间。
- 加班工时:员工超过标准工时工作的时间,在一定范围内应得到相应的加班费或补休。
- 请假工时:员工请假期间不计入工作时间,根据请假种类和时长扣减相应的工时。
2.3 操作流程- 员工上班签到:员工到达工作地点后,在规定的签到处进行签到。
- 工时记录:企业应设立专门的工时记录系统,记录每位员工的上下班时间、加班时间和请假时间。
- 工时计算:根据工时记录,按照上述计算方法计算每位员工的综合计算工时。
- 工资核算:根据综合计算工时计算出的工时数,结合企业的工资制度,计算每位员工的工资数额。
- 工资发放:根据工资核算结果,按照企业规定的工资发放周期和方式,及时发放员工的工资。
3. 实施和管理3.1 实施- 企业应与员工充分沟通,解释综合计算工时工作时间制的相关内容和原则,确保员工理解和接受此制度。
- 建立相应的工时记录系统,并培训员工如何正确记录工时信息。
- 按照计算方法和操作流程,正确计算员工的综合计算工时和工资数额。
- 尽量避免超时加班和频繁的请假,以保证员工工作质量和生活平衡。
3.2 管理- 定期审查和调整综合计算工时工作时间制度,根据实际情况进行优化和改进。
工厂工时工资计算方法工厂工时工资计算方法对于企业来说,计件工资可以降低企业的经营风险,因为在生产任务不多的时候,企业的人力成本压力也不大。
大家不妨来看看小编推送的工厂工时工资计算方法,希望给大家带来帮助!一、制度工作时间的计算年工作日=365天-104天(休息日)-11天(法定节假日)=250天季工作日=250天÷4季=62.5天/季月工作日=250天÷12月=20.83天/月工作小时数=月、季、年的工作日×8小时/日二、日工资、小时工资的折算日工资=月工资收入÷月计薪天数小时工资=月工资收入÷(月计薪天数×8小时)。
月计薪天数=(365天-104天)÷12月=21.75天注:折算日工资、小时工资时不剔除国家规定的11天法定节假日。
用人单位在节假日安排劳动者加班的,应按照不低于劳动者本人日或小时工资的300%支付加班工资;休息日用人单位安排劳动者加班的,可以给劳动者安排补休而不支付加班工资,如果不给补休,应当按照不低于劳动者本人日或小时工资的200%支付加班工资计件工资制的类型和种类1、无限计件工资制不论完成定额多少,均直接按统一的计件单价计算工资,超额不受限制。
其计算公式为:实得计件工资=实际完成的合格产品数量×计件单价或实得计件工资=实际完成的定额工时×小时工资率。
比如,某工厂在一个月内共生产合格产品300件,每件产品规定的计件单价为3.50元,计算其实得计件工资。
根据公式则为:实得计件工资=300×元。
2、有限计件工资制指对实行计件工资的工人规定超额工资不得超过本人工资标准的一定比例或金额的限制。
超过限额不再计酬,也可采用计件单价累退办法。
超额越高,计件单价越低。
如超额10%以内,每件1元,超额10%~15%,每件0.5元,超过15%以上,每件0.2元(也叫累退计件工资制)。
实行这种形式,一般是由于管理水平低,定额不够先进,为防止超额过多而采取的一种限制办法。
综合工时制加班费计算方法及标准
综合工时制加班费的计算方法及标准具体如下:
1. 综合计算工时工作制休息日安排劳动者工作的,应先按同等时间安排其补休,法定节假日不可以补休。
2. 综合计算工时工作制周期内的上班是在法定休假日的,以300%计算。
3. 综合计算工时工作制周期内的总上班时间超过该周内(如一个月、一季度)的法定标准工作时间的,以超过部分的时间总数一起计算(不区分是否在休息日)以150%计算。
4. 延长工作时间的小时数平均每月不得超过36小时,超过36小时的,加
班费计算应仍以以150%计算。
另外,根据《劳动法》规定,用人单位应当依法建立和完善规章制度,保障劳动者享有劳动权利和履行劳动义务。
企业可以制订与国家法律不相抵触的加班制度,可以规定适当的加班审批程序,对符合加班制度的加班情况支付不低于法定标准的加班工资。
如果不是用人单位安排加班,而由劳动者自愿加班的,用人单位依据以上规定可以不支付加班工资。
希望以上信息对你有帮助,如有任何疑问,建议咨询法律专业人士或权威部门。
综合工时工资计算方法综合工时工资计算方法一、计件工资计件工资是按照完成一定数量的工作任务来计算工资的一种方法。
具体计算方式如下: - 计件工资=完成的工作量× 计件单价二、计时工资计时工资是按照工作时间来计算工资的一种方法。
具体计算方式如下: - 计时工资=工作时长× 小时工资三、计件计时工资计件计时工资是将计件工资和计时工资进行结合的一种方法。
具体计算方式如下: - 计件计时工资=完成的工作量× 计件单价 + 工作时长× 小时工资四、绩效工资绩效工资是根据员工的工作绩效来计算工资的一种方法。
具体计算方式如下: - 绩效工资=基本工资 + 绩效奖金五、计算公式示例下面是一些计算公式的示例: 1. 计件工资=100个零件× 2元/个 2. 计时工资=8小时× 20元/小时 3. 计件计时工资=100个零件× 2元/个 + 8小时× 20元/小时 4. 绩效工资=2000元 + 500元六、选用适当的工资计算方法在选择适当的工资计算方法时,需要考虑以下几个因素: 1. 工作性质:如果工作多以完成任务为主,可以采用计件工资或计件计时工资;如果工作多以工作时间为主,可以采用计时工资。
2. 工作量:如果工作数量较大,可以采用计件工资或计件计时工资;如果工作数量相对较少,可以采用计时工资。
3. 工作绩效:如果想要激励员工提高工作绩效,可以采用绩效工资。
综合考虑以上因素,选择适合自己工作特点的工资计算方法,可以使员工更加有动力地完成工作任务,并获得相应的报酬。
以上是关于综合工时工资计算方法的详细说明,希望能对您有所帮助!七、利弊分析计件工资•优点:激励员工加快工作速度,提高工作效率;与工作成果直接相关,公平公正。
•缺点:可能导致员工忽视工作质量,只追求完成数量;对于操作复杂的工作可能不公平。
计时工资•优点:鼓励员工保持稳定的工作节奏,注重工作质量;适用于需要细致操作的工作。
综合工时工资计算方法(原创版3篇)目录(篇1)一、引言二、综合工时工资的概念三、综合工时工资的计算方法四、计算综合工时工资的步骤五、注意事项六、结论正文(篇1)一、引言在现代社会,工资是劳动者辛勤付出的回报,而工资的计算方法有许多种。
其中,综合工时工资是一种常见的工资计算方式。
本文将为您详细介绍综合工时工资的计算方法。
二、综合工时工资的概念综合工时工资,是指按照劳动者在一定时期内(如月、季度、年)的工作时间总和计算的工资。
它是一种综合考虑了劳动者工作时间、工作强度和工作技能的工资支付方式。
三、综合工时工资的计算方法综合工时工资的计算方法通常分为以下两种:1.按照实际工作时间计算:即将劳动者实际工作的小时数乘以每小时的工资标准,得出总工资。
2.按照标准工作时间计算:即按照国家或企业规定的工时制度,将劳动者的实际工作时间折算成标准工作时间,再乘以每小时的工资标准,得出总工资。
四、计算综合工时工资的步骤计算综合工时工资的具体步骤如下:1.记录劳动者在一定时期内的实际工作时间。
2.根据企业或国家的规定,将实际工作时间折算成标准工作时间。
3.根据劳动者的工资等级,确定每小时的工资标准。
4.将折算后的标准工作时间乘以每小时的工资标准,得出总工资。
五、注意事项在计算综合工时工资时,应注意以下几点:1.确保实际工作时间的准确性,避免因时间记录错误导致工资计算失误。
2.根据企业或国家的规定,合理折算实际工作时间为标准工作时间。
3.合理确定工资标准,既要保障劳动者的权益,又要考虑企业的经济状况。
六、结论综合工时工资是一种公平、合理的工资计算方式,能够充分体现劳动者的工作投入。
目录(篇2)一、引言二、综合工时工资的概念与构成1.概念2.构成三、综合工时工资的计算方法1.基本工资的计算2.加班工资的计算3.假期工资的计算4.福利待遇的计算四、综合工时工资的优点与不足1.优点2.不足五、综合工时工资的实际应用1.企业角度的应用2.员工角度的应用六、结论正文(篇2)一、引言随着社会的发展和经济的增长,人们对于工资的认知不仅仅局限于基本工资,而更多的关注到了工时工资。
综合工时制工资计算
1.工作时间计算:
2.加班工资计算:
对于加班时间,员工可以拿到额外的工资,这通常称为加班工资。
加班工资的计算方式也因公司和法律规定而有所不同,常见的计算方法为每小时工资的1.5倍或2倍。
例如,如果员工的小时工资为30元,那么加班时间的每小时工资可能为45元或60元。
3.工作量计算:
综合工时制工资计算通常还会考虑到员工的工作量。
计算工作量可以根据不同部门的工作职责和任务进行分类,如销售职位可以根据销售额进行量化,生产职位可以根据产量进行量化。
根据工作量的具体计算方法,可对员工的工资进行额外加成或扣除。
4.绩效奖金计算:
在综合工时制工资计算中,公司可以设置绩效奖金来激励员工更好地完成工作任务。
绩效奖金通常根据员工的绩效评级来确定,评级较高的员工可以获得较高的绩效奖金。
绩效评级可以根据员工的工作成果、质量、效率等因素进行评估。
5.其他福利和津贴:
总结起来,综合工时制工资计算是根据员工工作时间、工作量、绩效等因素综合计算工资的一种方式。
它的优势在于能够更准确地反映员工的工作表现,并激励员工更好地完成工作任务。
同时,综合工时制工资计算也要考虑到合理的加班工资、工作量计算、绩效奖金和其他福利津贴等。
公司可以根据员工的实际情况和工作制度来制定适合的综合工时制工资计算方案,以提高员工的工作积极性和满意度。
综合工时制度的加班费什么是综合工时制度?综合工时制度又称“非固定工时制度”,是一种以工作任务完成程度为考核标准,以工作量和工作内容为计量单位来计算员工工时的工作制度。
它不仅可以提高企业的生产效率,还可以突破传统的按时间计算工时的局限,更好地反映员工的真实工作量。
综合工时制度下的加班费如何计算?在综合工时制度下,员工的加班费是根据任务完成程度和加班时间来计算的。
通常,加班费按照一定的比例来计算,比如每小时基础工资的1.5到2倍不等。
具体的计算公式如下:加班费 = (基础工资/标准工时) * 加班时间 * 加班倍率其中,“基础工资”指员工在未加班情况下的工资,例如月薪为5000元的员工,其基础工资为5000 / 22(假设一个月22个工作日)= 227.27元/天。
而“标准工时”则是根据企业的工作规定和劳动法规定计算得出的每日工作时间。
一般情况下,标准工时为8小时。
举个例子,如果某位员工加班2小时,并且加班倍率为1.5倍,那么他/她的加班费为:加班费 = (227.27 / 8) * 2 * 1.5 = 85.23元需要注意的是,加班费的计算还要考虑员工加班的时间是否超过了法定工时,超过法定工时的部分需要按法律规定支付“加班双倍工资”。
综合工时制度下的加班费有哪些优点和局限?综合工时制度下的加班费主要有以下优点:1.更能反映员工的实际工作量:传统的固定工时制度只是按照时间来计算工资和加班费,而综合工时制度可以更好地反映员工的实际工作量,激励员工更加努力地完成任务。
2.鼓励员工加强沟通和协作:综合工时制度下,企业需要制定明确的工作任务和完成标准,这就需要员工之间密切协作和沟通,更好地完成任务。
从而,加强了企业内部的团队协作和共同进步。
3.有利于提高企业的生产效率:综合工时制度采用任务完成程度为考核标准,可以更好地激励员工积极参与生产和经营活动,提高企业生产效率。
但是,综合工时制度下的加班费也存在一些局限:1.管理成本增加:制定和执行综合工时制度需要投入更多的人力、物力和财力,这对企业而言增加了一定的管理成本。
综合工时加班费计算公式是什么1.工作日加班费的计算方式:月工资÷21.75÷8×加班小时数×1.5倍2.双休日加班费的计算方式:月工资÷21.75÷8×加班小时数×2倍3.法定节假日加班费的计算方式:月工资÷21.75÷8×加班小时数×3倍。
如今一般劳动者执行的都是标准工时制,但有的劳动者因为一些特殊原因执行的是综合工时制。
其与前者是很不一样的,尤其是在计算加班工资方面。
到底综合工时加班工资该如何计算?以下是具体介绍。
综合计算工时在加班费的计算上,不存在公休日加班的情形,即不存在计发200%加班费的情形。
综合计算工时在计算员工的工作时间时,以综合计算周期内总的工作时间除以周期内的工作天数,没有超出法定标准的,无需另行再向员工支付加班费。
综合计算工作时间超过法定工作时间的部分按不低于正常工作时间工资的150%支付加班工资,在法定节假日上班的,按不低于正常工作时间工资的300%支付加班工资。
延伸知识:综合工时制工资计算方法职工全年月平均工作时间及工时计算方法根据《全国年节及纪念日放假办法》(国务院令第513号)的规定,全体公民的节日假期由原来的10天增设为11天。
职工全年月平均制度工作天数和工资折算办法分别调整如下:1、工作日的计算年工作日:365天/年-104天/年(休息日)-11天/年(法定休假日)=250天/年季工作日:250天/年÷4季=62.5天月工作日:250天/年÷12月=20.83天工作小时数的计算:以月、季、年的工作日乘以每日的8小时。
2、日工资、小时工资的折算按照《劳动法》第五十一条的规定,法定节假日用人单位应当依法支付工资,即折算日工资、小时工资时不剔除国家规定的11天法定节假日。
综合工时制工资计算方法
嘿,朋友们!今天咱就来讲讲综合工时制工资计算方法,这可老重要啦!
比如说吧,小王在一家实行综合工时制的公司上班。
那综合工时制到底是咋算工资的呢?其实啊,就是根据一定周期内的工作时间来计算的。
你想想,要是没搞清楚这个,到发工资的时候发现不对劲,那不就傻眼啦!所以咱得好好弄明白。
综合工时制有个特点,它不是按每天固定几小时来算,而是看一段时间内的总工时。
就好比跑马拉松,看的是全程的用时,而不是每一段路的用时。
咱再看小李,他这一个周期内工作时间没超,那他就能拿到全额工资,要是超了呢,可能就得有加班工资啦。
哎呀,这可不能糊涂呀!
那具体怎么算呢?其实也不难理解。
就是先确定这个周期,然后统计在这个周期内实际工作的小时数。
如果超过了规定的标准工时,那超出的部分就要按加班来算啦,一般会有更高的工资报酬呢。
咱可不能稀里糊涂的,这关系到自己的辛苦钱呐!就像你精心种了一棵树,你得清楚它什么时候该浇水施肥,才能让它茁壮成长,开花结果呀,对不对?
所以啊,大家一定要搞清楚自己所在公司的综合工时制工资计算方法,别到时候吃了亏都不知道为啥。
我觉得吧,这可是咱打工人的基本权益,必须得重视起来!咱得明明白白挣钱,开开心心花钱,对吧!。
门店员工综合工时计算公式在门店管理中,员工的工时管理是一个非常重要的环节。
合理的工时安排不仅可以提高员工的工作效率,还可以保障员工的权益,避免出现过度劳累的情况。
因此,门店员工综合工时计算公式的制定对于门店管理来说至关重要。
门店员工综合工时计算公式是指根据员工的实际工作情况,计算其工作时间的一种公式。
通过这个公式,可以清晰地了解员工的工作情况,为员工的工资结算提供依据,同时也可以帮助管理者合理安排员工的工作时间,提高门店的工作效率。
门店员工综合工时计算公式的制定需要考虑多个因素,包括员工的工作类型、工作时间、加班情况等。
下面将详细介绍门店员工综合工时计算公式的制定方法。
一、基本工时计算。
基本工时是指员工在正常工作时间内的工作小时数。
一般来说,员工的基本工时是按照每周工作天数和每天工作小时数来确定的。
比如,一般门店的员工每周工作6天,每天工作8小时,那么员工的基本工时就是48小时。
基本工时计算公式为,基本工时 = 每周工作天数×每天工作小时数。
二、加班工时计算。
加班工时是指员工在超出基本工时范围内的工作时间。
在门店管理中,由于客流量的不确定性,员工可能需要加班来满足工作需求。
因此,加班工时的计算也是非常重要的。
加班工时计算公式为,加班工时 = 实际工作时间基本工时。
在实际应用中,加班工时的计算还需要考虑加班工资的计算方法,一般是按照基本工资的1.5倍或2倍来计算加班工资。
三、综合工时计算。
综合工时是指员工在一定时间内的总工作时间,包括基本工时和加班工时。
综合工时的计算可以帮助管理者了解员工的工作情况,为员工的工资结算提供依据。
综合工时计算公式为,综合工时 = 基本工时 + 加班工时。
通过综合工时的计算,管理者可以清晰地了解员工的工作情况,及时调整工作安排,避免员工因过度劳累而影响工作效率和员工的健康。
四、特殊情况的考虑。
在门店管理中,还可能会出现一些特殊情况,比如员工的调休、请假等。
这些特殊情况也需要考虑在内,以便更准确地计算员工的综合工时。
综合⼯时制⼯资计算的⽅法综合计时有以下特点:1. 实⾏综合计时的⼯⼚,有以下豁免:1)七天有⼀天休息;2)每天加班不能超过3⼩时(在⼯⼈体⼒能承受的条件下)2.可以连续⼯作,直到将全年的综合时间⽤完为⽌。
以⼯⼚每周按60⼩时(每周6天×10⼩时/天=60⼩时)计算,在综合计时下,⼯⼚只能⼯作40周以及40⼩时的正常⼯作(40周×60⼩时+40⼩时=2440⼩时)。
这意味⼯⼚⼀年有11周和20⼩时不能再上班,⽆论是否⼿头有订单。
3.对于超出每周40⼩时的加班,⼯⼚只需⽀付平时薪资的150%,⽽⽆论该加班时间是在周六或周⽇;但对于法定假⽇的加班,⼯⼚必须按平时薪资的300%⽀付⼯⼈。
但是许多欧美客户是不接受七天没有⼀天休息,也不接受周六或周⽇的加班⼯资按150%来⽀付。
⽽且⼀般⼯⼚都不会冒险按以上三点操作。
实⾏综合加班计时制,必须经劳动部门批准。
经批准实⾏综合计算⼯作时间的⽤⼈单位,分别以周、⽉、季、年等为周期综合计算⼯作时间,但其平均⽇⼯作时间和平均周⼯作时间应与法定标准⼯作时间基本相同。
(《关⼦贯彻执⾏<中华⼈民共和国劳动法>若⼲问题的意见》第65 条)实⾏综合计算⼯时的,其⼯时是按全年总⼯时来计算,以全年正常上班总⼯时加上加班总时限,为全年的最⾼⼯作时间,不可超过。
全年正常上班总⼯时为:20.83天/⽉×12⽉×8⼩时/天=2000⼩时;全年加班时限:36⼩时/⽉×12⽉=432⼩时;全年最⼤总⼯时:2000⼩时+432⼩时=2432⼩时;半年最⼤总⼯时:(2000⼩时+432⼩时)÷2=1216⼩时;则全年正常上班时间加上加班时间不超过2432⼩时,则属于合法。
⽽超过2432⼩时,则为综合加班超时,属于违规⾏为。
⽽不是单独计算加班时间是否超过432⼩时。
声明:该作品系作者结合法律法规、政府官⽹及互联⽹相关知识整合。
如若侵权请通过投诉通道提交信息,我们将按照规定及时处理。
综合工时工资计算方法目前,加班工资在劳动者的工资构成中的比重日益加大,企业依法选择实施不同的工时制度以降低加班工资的支出,是其必然的合法选择。
一、加班种类及工资待遇加班分为工作日延长工作时间加班、休息日加班和法定节假日加班。
劳动者根据用人单位的命令和要求从事劳动的,才视为加点。
劳动者在休息日或者法定节假日,根据用人单位的命令或要求从事劳动的,视为加班。
二、加班工资的正确计算方法1、休息日加班工资=月工资÷月计薪天数×200%×加班天数2、延长工作时间的加班=月工资÷〔月计薪天数×8小时〕×150%×延长工作小时时间3、法定节假日加班工资=月工资÷月计薪天数×300%×加班天数4、计件工资在法定节假日加班工资=计件单价×300%×件数〔满足条件B〕5、计件工资在休息日加班工资=计件单价×200%×件数〔满足条件B〕月工资按照劳动者应得工资计算,包括计时工资或者计件工资以及奖金、津贴和补贴等货币性收入。
依据2022年1月3日《关于职工全年月平均工作时间和工资折算问题的通知》,年休息日〔星期六和星期天〕为104天,年法定节假日为11天,月计薪天数21.75天。
三、工时制度种类及内容1、标准工时工作制:是由立法确立一昼夜中工作时间长度,一周中工作日天数,并要求个用人单位和一般职工普遍实行的根本工时制度。
我国目前实行的是每日工作8小时,每周工作40个小时的标准工时制。
所以在标准工时制下,存在延长工作时间加班、休息日加班和法定节假日加班。
有日延长工作时间标准〔最长不超过3小时〕和月延长工作时间标准〔最长不超过36小时〕的限制。
2、综合计算工时工作制,是指用人单位以标准工作时间为根底,以一定的期限为周期,综合计算工作时间的工时制度。
实行综合计算工时工作制,可分别以周、月、季、年为周期计算综合计算工作时间。
但是职工的平均周工作时间、平均月工作时间、平均季工作时间、平均年工作时间应与法定标准工作时间相同,超过标准工作时间局部,应视为延长工作时间,用人单位按照不低于劳动者本人小时工资的150%向其支付加点加班工资。
3、不定时工时工作制,是指因工作性质和工作职责的限制,劳动和的工作时间不能受固定工时限制的工作时间制度。
依据《劳动法》第三十九条企业应生产特点不能实行本法第三十六条、第三十八条规定的,经劳动行政部门批准,可以实行其他工作和休息方法,以及《关于企业实行不定时工作制和综合计算工时工作制的审批方法》的规定,企业实施标准工时工作制以外的工时制度,都要经过政府批准之后才会生效。
4、计件工资制,只有在劳动者完成定额工作任务且实际工作时间到达标准日工作时间之后。
实行计件工资的劳动者,在法定标准工作时间内超额完成计件定额,其超额局部仍按超额计件的方法支付工资,用人单位不按《工资支付暂行规定》第十三条第三款规定的标准支付其工资。
〔《工资支付暂行规定》的补充规定〕四、加班工资在不同工时制度下的计算五、延长工作时间但不视为加班的情形在法定标准工作时间内,由于劳动者本人原因未完成额定的工作任务而自行延长工作时间加班加点的,用人单位不支付劳动者加班加点工资。
〔见《工资支付暂行规定》的补充规定〕工时的计算方法:1、出勤工时:为实到人数与每日标准工作时间数〔8小时〕之乘积2、受援工时:为接受支援人数与实际支援时间之乘积3、加班工时:为加班人员与加班时间之乘积4、实勤工时:出勤工时+受援工时+加班工时5、除外工时:为当日非发生于生产之工时6、生产总工时:实勤工时—除外工时7、异常工时:为当日因各种因素造成生产部无法正常生产而消耗的人工工时。
8、总标准工时:为当日生产之各产品入库总数与各产品之单一标准工时之乘积之和。
9、异常工时:将影响当日生产所发生之状况分别填写实际时间10、除外工时:将当日发生于生产中无法抗拒之工时,分别填写实际发生之工时。
11、生产工时:为当天生产此工令所发生的实际工时。
12、差异工时:为产出标准工时与生产工时之差生产效率=总标准工时\生产总工时×100%总标准工时=产出数×单一产品标准工时工资计算依据及方法一、法律定义1、制度工作时间的计算年工作日:365天-104天〔休息日〕-11天〔法定节假日〕=250天月工作日:250天÷12月=20.83天/月2、日工资、小时工资的折算按照《劳动法》第五十一条的规定,法定节假日用人单位应当依法支付工资,即折算日工资、小时工资时不剔除国家规定的11天法定节假日。
据此,日工资、小时工资的折算为:日工资:月工资收入÷月计薪天数小时工资:月工资收入÷〔月计薪天数×8小时〕。
3、计薪天数月平均计薪天数=〔365天-104天〕÷12月=21.75天适应加班工资的核算及补偿加班工资=月薪÷21.75×加班天数×所对应的倍数月实际计薪天数=当月出勤天数+法定休假日月计薪天数=应出勤天数+法定休假日出勤天数比例=21.75/〔当月应出勤天数+法定休假日〕法定休假日休息,否那么另算加班费。
4、计薪日计薪日是指出勤天数及法定假日,平时休息、周末休息不计工资,不属于计薪日二、计算方法1、标准工时制的工资计算工资=月薪÷21.75×月计薪天数×〔出勤天数比例〕+加班费+绩效-社保-个税或=月薪÷〔当月应出勤天数+法定休假日〕×〔实出勤天数+法定休假日〕+加班费+绩效-社保-个税例:某员工月工资2100元,6月份出勤19天,法定假1天休息,那么工资为:月薪=2100/〔20+1〕某〔19+1〕=20002、加班条件下的工资计算A条件:某工人6月出勤28天,月休2天〔含法定假日休息〕,12小时制,根本工资1250元,那么当月工资为:月薪=1250+1250/21.75某10某1.5+1250/21.75某12某2=3491.4元B条件:某工人6月出勤26天,月休4天〔含法定假日休息〕,10小时制,根本工资1250元,那么当月工资为:月薪=1250+1250/21.75某5某1.5+1250/21.75某7.5某2=2543.1元C条件:某工人6月出勤26天,月休4天〔含法定假日休息〕,8小时制,根本工资1250元,那么当月工资为:月薪=1250+1250/21.75某0某1.5+1250/21.75某6某2=1939.7元工时计算方法为了使工时定额更加合理、准确,现结合公司实际情况,特制定此工时计算方法。
一、工艺过程的工时计算工时计算时,除特殊注明外,单位被统一表示。
工时:小时;长度:毫米;切割速度:毫米/小时;面积:平方米;进给量:毫米/转;转速:转/分钟。
辅助时间计在工时定额中。
它主要包含熟悉图纸和工艺等技术文件、调整设备、装夹、准备工夹量刃具、吊装、磨刃具、自检、焊接件翻转、标识移植时间等。
工时定额不考虑生理、清扫卫生、领件、领料、入库、转序、交检、包装、喷漆件等待枯燥时间,这些统一由工厂考虑。
返修时间单独计算,不计入正常工时定额中。
各主要工序的计算方法如下:●下料:1、板材火焰切割下料:工时=根本时间+辅助时间=(切割长度/切割速度)*(1+k)半自动切割K=2.85数控切割K=4.5等离子切割K=4.52、板材剪切下料:所需用人数已被考虑。
工时=切割刀数*K≤δ8K=0.17小时/每刀〔钢材〕;K=0.10小时/每刀〔PVC〕>δ8~δ14K=0.19小时/每刀>δ14~δ20K=0.20小时/每刀3、型材锯割下料:工时按实际考核数据。
参见附件一:型材下料工时●成型:工时=根本时间+辅助时间●焊接:1、焊前准备:包括划线、焊前焊缝处外表清理、焊前预热、二级库焊材烘干。
易打磨大件:焊前焊缝单外表清理时间:0.08小时/米不易打磨件或小件:焊前焊缝单外表清理时间:0.15小时/米2、组点:3、焊接成型:工时=根本时间+辅助时间。
焊接〔气刨〕根本时间=焊缝长度某道数/焊接〔气刨〕速度4、焊后整理:包括校正、清理焊渣时间。
●试装〔车〕:包括组装、试车、试压、拆卸。
●外表清理:指防腐处理前的外表清理。
工时=清理面积某0.34小时/平方米●防腐:工时=清理面积某0.07小时/平方米*喷漆遍数●机加工:工时=根本时间+辅助时间1、计算法:适用于无可比性的新零件。
根本时间=切削长度/〔转速或往复次数*进给量*60〕2、类比法:适用于有可比性的零件。
●热处理:工时=根本时间+辅助时间1、根本时间T1:是指零件在设备中加热、均温、保温、降温的时间,是零件装炉后从闭炉门起到开炉门止的一段时间。
因此段时间工艺自动运行,所需人工工时需要在具体时间根底上乘一定系数k。
由于本公司热处理产品根本属于单件小批量生产,生产过程中以炉次为单位,所以在退火、正火、渗碳淬火、回火的工艺生产过程中以平均装炉量为基准,然后每个产品的工时值为T(单)=T〔炉〕×m/MT〔炉〕=〔T1×k+T2〕某定员T(单):单件产品工时值〔h〕T〔炉〕:处理一炉产品的工时值〔h〕m:单件产品重量〔kg〕M:平均装炉量〔kg〕k:根本工艺时间系数平均装炉量〔M〕的计算方法:统计至少20炉同类产品的实际装炉量,然后计算平均值,以此平均值为平均装炉量〔M〕。
根本工艺时间系数〔k〕:工艺运行过程中,员工定时操作、记录以及维护的时间按照总工艺时间乘一定系数计算,各工艺系数规定如下:退火、正火、回火、淬火:k=0.2渗碳:k=0.4中频淬火:k=12、辅助时间T2:是指熟悉工艺、调整仪器、零件装炉与出炉所必需时间、零件绑扎和拆卸、工装夹具安装和绑拆清理、自检等消耗的时间。
●铸造1、脱皮箱类〔潮模小件〕工时包括:准备时间、造型下芯扣箱时间、制芯时间、清砂时间。
1.1、准备时间:是熟悉图纸、工艺等技术文件、准备工作场地所需的工艺装备所用时间,根据零件复杂程度决定。
简单件:0.08小时;中等件:0.17小时;复杂件:0.25小时。
1.2、造型下芯扣箱时间:T=K〔〔0.0062H+0.0175〕F2+4.4H-2〕/60H:沙箱高度,单位分米F:沙箱截面积,单位平方分米K:复杂系数,分1、2、3、4级,相应K值为1、1.45、1.9、2.5。
1.3、制芯时间:1.3.1、圆柱砂芯类,依照经验公式T=〔〔D+1.84〕H+0.9D〕/60计算。
D:砂芯直径,单位分米H:砂芯高度,单位分米1.3.2、体积小于300立方分米的砂芯,依照经验公式T=K某7.2V0.47/60计算。
V:砂芯体积K:复杂系数:复杂等级分1、2、3、4级,相应K值为1、1.7、2.4、3.2。