后备人才培养与梯队建设方案详细
- 格式:doc
- 大小:309.00 KB
- 文档页数:23
后备人才培养与梯队建设方案引言后备人才培养与梯队建设是企业发展的关键要素之一、随着经济的快速发展和市场的竞争加剧,企业急需培养和拥有一支高素质、高技能的后备人才队伍,以应对市场变化和持续发展的需求。
本文将提出一套针对后备人才培养与梯队建设的方案。
一、后备人才培养1.人才选拔首先,企业需要建立一套科学的人才选拔机制。
通过对员工的能力、潜力和发展方向进行评估,确定有潜力且适合企业发展需要的人才。
可以利用各种评估工具和方法,如绩效评估、能力测试和面试等,以全面客观地评估员工的能力和素质。
2.岗位培训培养后备人才需要注重岗位培训。
企业可以制定一套全面的培训计划,包括基础培训、专业培训和管理培训等,以提升员工的专业知识和技能。
培训内容可以通过内外部培训、学习交流和导师制度等方式进行,以满足员工在不同阶段的成长需求。
3.跨部门经验交流在后备人才的培养过程中,跨部门经验交流是非常重要的。
通过让后备人才在不同岗位、不同部门之间轮岗或暂时担任其他职位的方式,可以让他们获得更广泛的工作经验,增强其全面发展的能力。
4.导师制度企业可以建立导师制度,为后备人才提供专业指导和个人成长支持。
导师可以是公司内部的高级管理人员或者外部的专家顾问,通过一对一的指导、定期评估和经验分享等方式帮助后备人才提升能力和职业素养。
5.资助学习机会为后备人才提供资助学习机会是培养他们的重要途径之一、企业可以与高等院校、研究机构等建立合作关系,为后备人才提供继续教育、学硕博士研究生学习的机会,以提高他们的专业知识和学术水准。
二、梯队建设1.制定梯队建设计划企业需要制定梯队建设计划,明确梯队的组成、培养路径和时间表。
根据企业的发展战略和人才需求,对梯队进行分层和分类,明确每个层级所需的能力和素质要求。
2.梯队成员培训对梯队成员进行培训是梯队建设的核心环节。
培训内容可以包括领导力培训、创新能力培养、战略规划和执行能力培养等。
培训形式可以包括课堂培训、案例研究、团队活动和外部培训等,以提升梯队成员的综合素质和能力。
后备人才培养与梯队建设方案1.前言随着社会的发展和企业的变革,后备人才的培养和梯队建设愈发重要。
后备人才是企业发展的重要保障,他们具备未来核心岗位所需的技能和素质,能够迅速接替现有高层管理人员,确保组织的顺利运转。
为了实现后备人才培养与梯队建设的目标,我们需要制定一套全面而系统的方案。
2.后备人才选拔后备人才选人是后备人才培养与梯队建设的首要步骤。
充分考虑人才的潜力和能力,结合企业发展战略,制定明确的选拔标准和程序。
可以通过公司内外部的招聘、推荐、选拔和评估等方式进行。
同时,要注意人才的多元性,以保证多样化的能力和视角。
3.培养计划制定制定针对后备人才的培养计划是企业发展后备人才的关键环节。
首先,要搭建合适的培训平台,包括内外部培训、岗位轮岗和项目派驻等方式,提供系统、全面的知识和技能培训。
其次,培养计划应兼顾眼界拓展和实践锻炼,通过参与战略规划、项目管理和跨部门协作等实践活动,提升综合素质和能力。
4.导师制度建设导师制度是后备人才培养与梯队建设的重要支撑。
设立导师制度,为后备人才配备专业的导师,帮助他们提升技能,解决问题,引导其个人和职业成长。
导师应具备丰富的工作经验和专业知识,能够为后备人才提供宝贵的指导和建议。
5.职业发展规划后备人才培养与梯队建设不仅仅注重当前的培养,更要关注其职业发展和成长。
制定个性化的职业发展规划,使后备人才积极主动地进一步提升自己的能力和业务水平。
企业可以通过定期评估、晋升机制、项目管理和外部交流等途径,为后备人才提供广阔的发展空间。
6.考核与激励机制建立完善的考核和激励机制,是保证后备人才培养与梯队建设顺利进行的关键手段。
通过定期的绩效考核,激励后备人才不断提升自己的绩效和贡献。
同时,建立激励机制,包括薪酬激励、晋升机会、培训机会和福利待遇等,为后备人才提供良好的成长环境和发展机遇。
7.定期评估与调整定期评估后备人才的培养效果,根据实际情况及时调整培养计划和激励机制。
后备人才培养与梯队建设方案一、后备人才培养与梯队建设概要(一)人才梯队建设目的1、将一批有发展潜质的人才纳入人力资源开发视野,通过实施基于公司发展战略的培养计划,发挥公司各梯次核心人才中坚力量的作用。
2、指导和规范后备人才梯队的培养工作,建立后备人才的长效培养机制,满足公司发展需求。
3、解决如何尽快发掘培养新干部的问题。
(二)人才梯队建设原则1、选有所用的原则。
进入后备管理人才库的人员,应有明确的任用职位。
2、持续性原则。
后备管理人才培养工作原则上至少每两年开展一次,保证优秀人才生生不息。
3、共同培养的原则。
培训方案由人力资源部制定,各部门作为培养基地,共同实施培训工作。
(三)人才梯队建设的目标1、坚持“专业培养和综合培养同步进行”的干部人才培养政策,即培养专家型的技术人才和综合型的管理人才。
专家型的技术人才指在某一工作领域内掌握较高技术水平的人才,综合型管理人才指在本部门工作领域具备全面知识,有较高管理水平的人才。
2、通过制定有效的关键岗位继任者和后备人才培养计划,合理地挖掘、开发、培养后备人才队伍,以便建立我公司的人才梯队,解决这些职位空缺时给公司正常工作开展带来的影响,并为公司可持续发展提供人才资本支持。
(四)人才梯队建设的组织形式公司成立人才梯队战略领导小组,负责指导后备管理人才培养工作,成员有XXX、XXX、、、;成立人才战略工作小组,成员由人力资源部培训组和各职能部门负责人组成,负责实施具体培养工作。
(五)适用范围1、本方案适用于XXX公司各物流所有主管及以上岗位及其他关键岗位:包括各部门经理、主管及技术关键岗位。
2、后备人才定义:指组织为适应未来1-3年新业务发展需要,从组织内选定、有明确任用职位,在管理方面具备一定管理知识、技能和发展潜力或在技术方面具备一定技术素养和发展潜力,能够快速接任管理者职位或担任重要技术职位和关键职位,达成组织目标的人员。
3、建立后备梯队人才库:根据高级后备人才,一般从中级员工中挑选;中级的后备人才,一般从下一级员工中挑选;其他关键岗位的后备人才,一般从有相关经验且所在岗位技能等级为最高等级的员工中挑选的原则,建立高级后备人才库、中级后备人才库和关键后备人才库。
管理人才梯队培养方案培养后备管理人才方案一、目标定位我们要明确后备管理人才培养的目标。
不是简单地提升他们的管理技能,而是要打造一群具有战略思维、创新精神和领导力的人才。
他们需要能够在未来接过企业的接力棒,引领企业在变革中不断前行。
二、选拔标准1.学习能力:后备管理人才需要具备强大的学习能力,能够快速掌握新知识、新技能,适应不断变化的市场环境。
2.战略思维:他们应该具备前瞻性,能够站在企业全局的高度,思考问题,制定战略。
4.领导力:他们应该具备一定的领导力,能够在关键时刻带领团队克服困难,实现目标。
三、培养计划1.在职培训:安排后备管理人才参与公司各项业务,了解公司运营的全过程。
同时,让他们担任一些关键岗位的副职,积累管理经验。
2.外部培训:选拔优秀的外部培训机构,为后备管理人才提供系统的管理培训,提升他们的管理能力。
3.实战演练:组织模拟演练,让后备管理人才在实战中锻炼自己的领导力和决策能力。
4.导师制度:为后备管理人才配备导师,帮助他们解决在培养过程中遇到的问题,提供职业发展指导。
四、激励机制1.薪酬激励:提供有竞争力的薪酬,让后备管理人才感受到公司对他们的重视。
2.职业发展:为后备管理人才提供明确的职业发展路径,让他们看到未来的前景。
3.表扬与表彰:对后备管理人才的优秀表现给予及时的表扬和表彰,提升他们的归属感和自豪感。
4.企业文化:营造积极向上的企业文化,让后备管理人才在这样的环境中不断成长。
五、评估与反馈1.定期评估:定期对后备管理人才的培养效果进行评估,了解他们的成长情况。
2.反馈机制:为后备管理人才提供反馈,帮助他们认识到自己的不足,找到提升的方向。
3.持续优化:根据评估结果,不断优化培养方案,确保后备管理人才的培养效果。
在这个方案中,我们不仅要关注后备管理人才的技能提升,更要关注他们的全面发展。
只有这样,才能培养出一批真正具备领导力的人才,为企业的发展注入源源不断的动力。
让我们共同努力,为企业的未来打造一支强大的管理团队!注意事项:1.培养方向与实际需求不符:有时候培养方向可能和企业实际业务发展不太匹配,导致后备人才难以迅速适应岗位。
2023年后备人才梯队建设方案一、背景分析随着社会的不断发展和企业竞争的加剧,各个行业对于高素质、专业能力突出的人才需求越来越大。
为了顺应这一趋势,企业需要有一支强大的后备人才梯队,在高层领导和关键职位人员离开或提升时能够迅速填补空缺,保持企业的稳定运作和持续发展。
以下是关于2023年后备人才梯队建设方案的具体内容。
二、目标设定1. 建立一个完善的后备人才梯队,以满足企业未来发展需要。
2. 培养一批具备领导潜力和专业能力的员工,提升他们的管理技能和全球化视野。
3. 建立良好的员工培养机制,提高员工忠诚度和企业归属感。
三、方案实施1. 制定人才梯队发展计划根据企业发展战略,制定一个详细的人才梯队发展计划。
该计划应该包括后备人才的培养方向、培训计划、岗位轮岗制度等,从而确保每个员工有机会接触到全方位的培训和发展机会。
2. 确定核心岗位和关键人才通过对企业运营的各个环节进行分析,确定核心岗位和关键人才。
在后备人才梯队建设中,重点关注培养这些岗位的人才,为他们提供更多的机会和资源。
3. 设立培训计划制定并实施全面的培训计划,包括内部培训、外部培训和跨部门培训等。
培训内容应包括领导能力培养、专业知识培养、跨文化管理等。
通过不断地培养和提升员工的能力,为其未来在企业中发挥更大的作用做好准备。
4. 推行轮岗制度通过轮岗制度,让后备人才能够在不同的岗位上获得全面的经验。
这不仅有助于他们更好地了解企业的运作,还能够拓宽他们的视野和提高他们的适应能力。
5. 建立导师制度为后备人才配备导师,通过一对一的指导和交流,帮助他们发现自己的优势和不足,并给予他们针对性的培训和指导。
导师制度不仅有助于后备人才的发展,也有助于培养企业文化。
6. 监测和评估建立一套有效的监测和评估体系,从而及时发现后备人才梯队中存在的问题,并采取相应的措施加以调整和完善。
通过监测和评估,可以判断培训效果和后备人才的潜力,从而为企业的发展提供数据支持。
后备人才梯队建设方案一、引言随着社会的不断变化和企业竞争的加剧,作为企业的核心资源之一,人才的储备和培养愈发成为企业发展的重要战略。
为了应对人才的流动和消耗,建立健全的后备人才梯队成为企业必不可少的举措。
本文将详细阐述后备人才梯队建设的重要性、目标、步骤以及考核机制等方面,目标是使企业在人才储备和培养方面取得可持续发展。
二、后备人才梯队建设的重要性1.应对人才流动:人才是企业的核心竞争力,而人才的流动是不可避免的。
建立后备人才梯队可以更好地应对人才的流动,减少因人才离职、调动引起的机构空缺和能力缺失。
2.强化核心能力:后备人才梯队建设可以通过培养和培训,使核心岗位的人才具备更高的综合素质和专业能力,提升企业整体竞争力。
3.实现持续发展:后备人才梯队建设可以缩短人才培养周期,提高企业快速应对市场变化的能力,实现持续发展。
三、后备人才梯队建设的目标1.明确岗位需求:根据企业战略目标和市场需求,明确核心岗位的人才需求,确定后备人才的培养方向。
2.建立人才储备库:通过吸纳和培养年轻人才,建立一支具备潜力、能力和意愿发展为核心骨干的人才队伍,形成人才梯队。
3.培养核心能力:通过系统的培训和岗位锻炼,提高后备人才的综合素质和专业能力,使其能胜任核心岗位的工作。
4.激励和留用人才:为后备人才提供良好的发展机会和待遇,激励其积极进取,防止人才流失。
5.建立考核机制:建立科学、公正的考核机制,对后备人才的成长和业绩进行评估和激励,为其发展提供持续动力。
四、后备人才梯队建设的步骤1.人才需求分析:根据企业战略目标和市场需求,分析并明确核心岗位的人才需求,如销售经理、项目经理等。
2.人才吸纳:通过社会招聘、实习生计划等方式,吸纳一批有潜力、有能力的年轻人才,进行初步选拔。
3.培训和锻炼:对被选拔的后备人才进行系统的岗前培训和岗位锻炼,提高其综合素质和专业能力。
4.辅导和指导:为后备人才配备导师,提供个性化的辅导和指导,帮助其快速成长和发展。
后备人才培养与梯队建设方案随着市场环境的日益复杂和变化,企业发展需要高素质的后备人才和优秀的梯队队伍。
而后备人才和梯队队伍的培养,不能完全依赖于外部招聘和培训。
为此,一项系统的后备人才培养和梯队建设方案十分重要。
本文将从以下几个方面进行探讨:(1)后备人才培养的策略与内容;(2)梯队建设的策略与要点。
一、后备人才培养方案1.策略(1)人才梯队制度化:制订完备的人才梯队建设计划,并将人才梯队制度化,体现在人力资源方案当中。
(2)职业发展规划:为后备人才制定个人职业发展规划,对未来的职业路线和岗位特点进行说明,让后备人才清晰了解个人能力与企业战略的紧密联系,并激发人才的自我投入和成就感。
(3)后备人才的选拔、培养、考核:通过面试、绩效评估等方法,从初级人员中筛选具有发展潜力的人,为其制定合适的培训、实习计划,同时需要对后备人才的实际表现进行定期测评。
2.内容(1)岗位旋转:将后备人员从一个部门或职位调往另一个部门或职位。
此举有利于后备人员全面了解企业的运作机制和业务流程,并能够接触到不同的实践和管理经验。
(2)导师制度:选择企业内部优秀的资深人员或者向外部聘请相关领域的专业人员,作为后备人才的导师,为其提供专业知识和实际经验的指导。
(3)培训课程:通过外部培训、内部培训、专业知识课程等方式,为后备人才提供多方位、多层级的知识储备和人际交往技能的培训。
二、梯队建设方案1.策略(1)明确梯队建设目标:梯队建设的目标是提高企业战略与运营目标的实现水平,企业需要明确梯队建设的目标,以便能够更好地规划整个系统的建设。
(2)公平公正的选拔机制:为了能够建立高效优秀的梯队,需要建立一套公平公正、有科学性且有效的选拔机制,让每一位员工都有机会参与和展现自己的能力。
(3)梯队培养与管理:为梯队人员制定职业生涯规划,建立绩效考核与成长评估体系,提供梯队发展培训、心理辅导等必要的支持。
2.要点(1)优秀员工成长计划:对于优秀员工制定个人成长计划,包括在岗位上、在公司内部、在学术界、在政府机构、在协会中等各种途径上实现“成长”。
2023年后备人才梯队建设方案一、引导人才培养方向为了满足未来社会发展的需求,我们应该注重培养具备创新精神、团队合作能力和领导才能的后备人才。
具体来说,我们应该引导人才培养的方向有以下几个方面:1. 强化STEM教育:STEM教育是一种融合科学、技术、工程和数学的综合教育模式。
通过推广STEM教育,我们可以培养学生的创新思维和问题解决能力,为未来的科学技术发展奠定基础。
2. 加强艺术教育:艺术教育可以培养学生的审美能力和创造力,培养学生的表达能力和团队合作能力。
通过加强艺术教育,可以为未来的文化创意产业培养更多的后备人才。
3. 推广创业教育:创业教育可以培养学生的创新精神和创业意识,提升学生的创业能力和创造力。
通过推广创业教育,可以为未来的创新型企业培养更多的后备人才。
二、建立人才培养体系为了有效地培养后备人才,我们应该建立完善的人才培养体系。
具体来说,我们可以采取以下几个步骤:1. 优化课程设置:根据未来社会的需求,我们可以优化课程设置,增加一些前沿科学技术和创新管理方面的课程。
同时,我们还可以加强实践教学,提供更多实践机会,培养学生的实际操作能力和解决问题的能力。
2. 加强学习环境建设:为了提高人才培养质量,我们应该加强学习环境建设。
我们可以建设实验室、创客空间等特色教学场所,提供先进的实验设备和学习资源,为学生提供更好的学习环境。
3. 搭建实习实训平台:为了提高学生的实践能力,我们可以与企业合作,搭建实习实训平台。
通过在实际工作中的实践,学生可以更好地了解社会需求,提高自己解决问题的能力。
三、加强导师指导为了更好地培养后备人才,我们还需要加强导师指导。
具体来说,可以有以下几个方面的工作:1. 设立导师制度:设立导师制度,每个学生配备一个导师,导师负责学生的学习、生活和职业规划等方面的指导。
通过导师指导,可以有效地提高学生的综合素质。
2. 加强导师培训:为了提高导师的指导能力,我们应该加强导师培训。
人才培养与梯队建设方案人才培养与梯队建设方案第一章总则本方案旨在建立和完善公司的人才培养机制,通过制定有效的关键岗位继任者和后备人才甄选计划,合理地挖掘、培养后备人才队伍,建立公司的人才梯队,为公司可持续发展提供人力支持。
本方案坚持“内部培养”的原则,同时坚持“专业型培养和综合型培养”同步进行的人才培养目标。
第二章后备人才的甄选与培养本章主要介绍公司的人才梯队和后备人才的分类、甄选条件和培养方案。
一级梯队包括总监和总助,二级梯队包括各级中层管理干部和各专业的高级技术人员,三级梯队包括各级业务主管,四级梯队包括各专业类的骨干人员、优秀员工和大学毕业生。
A、B、C、D库人才统称为后备人才,所涉及的岗位为关键岗位。
后备人才的甄选条件包括知识经验和工作业绩、综合素质和关键资质,如沟通能力、分析判断能力、计划组织能力、管理控制能力、应变能力、执行力、创新能力、领导能力、决断力、人际关系能力、团队合作能力和承受压力的能力。
目前公司重点培养对象为C、D库人才。
第三章人才培养组织机构及职能公司成立人才发展领导小组,由公司副总经理、各部门负责人组成,负责指导各公司人才梯队建设。
各职能部门作为人才培养的基地,负责人才培养对象的初步甄选和人才培养计划的制定与实施,人事行政部作为公司人才培养的组织协调部门,负责人才培养规划、人才甄选标准和程序的制定。
本方案适用于公司的人才梯队建设。
第八条甄选细则包括人才盘点、确定关键岗位和选拔程序。
公司需要对本中心、部门、公司人才的现状及发展需要进行盘点,以确定需要储备后备人才的关键岗位。
人事行政部负责建立关键岗位人员档案,记录其基本信息情况。
根据人才盘点结果,对各级后备人才进行选拔评估。
评估合格者正式成为公司后备人才,纳入人才培养计划。
选拔程序包括由目前各级梯队对应的关键岗位在职人员初定本岗位的后备人员。
如无合适人选的进行上报并提出原因,报公司人事行政部,由人事科或人事行政部推荐人选。
后备人才梯队建设培养方案随着全球经济的快速发展和企业竞争的日益激烈,人才的培养和储备成为企业发展的重要战略。
为了提高企业的竞争力和可持续发展能力,建立一支高素质的后备人才梯队至关重要。
本文将探讨如何制定以后备人才梯队建设培养方案,以满足企业的人才需求。
一、明确梯队建设目标和需求企业在制定后备人才梯队建设培养方案之前,需要明确梯队建设的目标和需求。
目标可以包括提高企业的管理能力、培养领导者、补充关键职位等。
需求方面可以通过人力资源规划、岗位需求分析等方法获取相关数据和信息,以明确梯队建设的重点和优先级。
二、建立科学的选拔机制后备人才的选拔是梯队建设的首要环节。
企业可以通过内部选拔、外部引进等方式来获取后备人才。
内部选拔可以通过员工绩效评估、岗位竞聘等方式来确定潜力员工。
外部引进可以通过校园招聘、社会招聘等方式来吸引优秀的外部人才。
在选拔过程中,应该注重综合素质和潜力的评估,而非仅仅以经验和资历作为唯一标准。
三、制定个性化的培养计划每个后备人才都有自己的特点和发展需求,因此,企业需要制定个性化的培养计划。
培养计划应该包括培训、岗位轮岗和项目经验等环节,以帮助后备人才全面提升能力。
培训可以通过内外部讲师授课、实践案例分享等方式来进行。
岗位轮岗可以帮助后备人才了解企业不同部门的工作流程和业务特点。
项目经验可以提供实际的工作机会,让后备人才在实践中不断成长。
四、提供导师制度和培养资源导师制度是后备人才梯队建设中的重要环节。
企业可以通过为后备人才配备导师来提供指导和支持。
导师可以是企业内部的资深员工或外部专家,他们可以通过交流、辅导和指导来帮助后备人才的成长。
此外,企业还应提供丰富的培养资源,如图书、在线课程、研讨会等,以扩展后备人才的知识面和视野。
五、建立激励机制和晋升通道激励机制是吸引和留住后备人才的关键。
企业可以通过薪酬激励、晋升通道等方式来激励后备人才的积极性。
薪酬激励可以根据后备人才的成长和表现给予适当的奖励。
1、将一批有发展潜质的人材纳入人力资源开辟视野,通过实施基于公司发展战略的培养 计划,发挥公司各梯次核心人材中坚力量的作用.2、指导和规范后备人材梯队的培养工作,建立后备人材的长效培养机制,满足公司发 展需求。
3、解决如何尽快发掘培养新干部的问题.1、选有所用的原则。
进入后备管理人材库的人员,应有明确的任用职位.2、持续性原则。
后备管理人材培养工作原则上至少每两年开展一次,保证优秀人材生生 不息。
3、共同培养的原则。
培训方案由人力资源部制定,各部门作为培养基地,共同实施培 训工作。
1、坚持“专业培养和综合培养同步进行”的干部人材培养政策,即培养专家型的技术 人材和综合型的管理人材。
专家型的技术人材指在某一工作领域内掌握较高技术水平的 人材,综合型管理人材指在本部门工作领域具备全面知识,有较高管理水平的人材。
2、通过制定有效的关键岗位继任者和后备人材培养计划,合理地挖掘、开辟、培养后备 人材队伍, 以便建立我公司的人材梯队, 解决这些职位空缺时给公司正常工作开展带来的 影响,并为公司可持续发展提供人材资本支持。
公司成立人材梯队战略领导小组,负责指导后备管理人材培养工作,成员有XXX 、XXX 、、、; 成立人材战略工作小组,成员由人力资源部培训组和各职能部门负责人组成,负责实施 具体培养工作.1、本方案合用于 XXX 公司各物流所有主管及以上岗位及其他关键岗位:包括各部门经 理、主管及技术关键岗位。
2、后备人材定义:指组织为适应未来 1-3 年新业务发展需要,从组织内选定、有明确任 用职位,在管理方面具备一定管理知识、技能和发展潜力或者在技术方面具备一定技术素 养和发展潜力,能够快速接任管理者职位或者担任重要技术职位和关键职位,达成组织目 标的人员.3、建立后备梯队人材库:根据高级后备人材, 普通从中级员工中挑选; 中级的后备人材, 普通从下一级员工中挑选; 其他关键岗位的后备人材,普通从有相关经验且所在岗位技能 等级为最高等级的员工中挑选的原则,建立高级后备人材库、中级后备人材库和关键后 备人材库。
后备人才梯队培养方案目标与范围嘿,大家好!今天想和你们聊聊关于后备人才梯队培养的事儿。
这其实就是为了让我们的组织在未来的发展中,能有稳定的人才支持。
通过一系列系统的培训和发展计划,确保我们关键岗位上有合适的人选来应对那些突如其来的人员流动和业务挑战。
无论你是大公司、小企业,还是非盈利机构,这个方案都可以根据你的需求来灵活调整。
组织现状与需求分析在我们开始制定这个方案之前,先得搞清楚组织目前的状况和需求。
说实话,很多地方在人才储备上都存在一些短板,常常碰到以下几种情况:- 人才流失:员工因为各种原因离开,导致关键岗位空缺,真是让人头疼。
- 技能不足:新的伙伴上岗后,往往缺乏必要的技能,适应工作就像爬山一样困难。
- 发展通道不明:员工对自己的职业发展没有明确的方向,积极性就低了下来。
为了有效解决这些问题,我们得明确后备人才的选拔标准、培训内容,还有发展路径。
通过对组织现状的深入分析,才能制定出更适合的培养方案。
实施步骤与操作指南1. 后备人才识别首先,我们得识别出那些潜力无限的后备人才。
可以考虑以下几种方式:- 业绩评估:定期评估员工的工作表现,选出那些表现突出的。
- 潜力评估:通过心理测评和能力测评,看看员工的潜在能力如何。
- 360度反馈:从同事、上司和下属那里收集反馈,全面了解员工的素质。
2. 制定培训计划一旦识别出后备人才,接下来就要为他们制定个性化的培训计划。
培训内容可以覆盖:- 专业知识:根据岗位需求,提供相关的专业培训,确保他们掌握必需的技能。
- 管理技能:提升他们的领导力和团队管理能力,毕竟在未来可能要带队伍。
- 跨部门交流:鼓励他们参与跨部门项目,增加对公司整体运作的理解,这样协作起来才更顺畅。
3. 设定发展路径为每位后备人才制定明确的发展路径,确保他们在职业发展中有清晰的目标。
可以考虑:- 轮岗机制:让他们在不同岗位上锻炼,积累丰富的经验。
- 导师制度:为每位后备人才配备一位经验丰富的导师,给他们提供指导和建议。
后备人才梯队建设培养实施方案(一)培养原则1、人力资源部制定人才梯队总体培训计划,计划的制定必须遵循以下原则:需要体现层次性、逐步深化由低级向高级递进性和三个层级的系统性;2、培养的实施必须充分利用公司各种资源人力资源部和各部门采取分工协作的方式来实施培养计划。
(二)实施方式1、培养模型——TACTTACT 是以教育培训(Training)、个人提高(self- Arise)、导师辅导(Coaching)、行动学习(Task assignment)为核心环节的后备人才培养体系。
2、具体培养方式培养类别培养方式学习方式考核方式说明中层梯队高层梯队现职高层教育培训课堂培训公司安排个人选择学校组织《培训总结表》、转训次数及质量考核运用内外部资源进行管理知识、技能类相关课程的集中学习与研修。
●●●学历提升课程研修个人选择提交毕业证/结业证由公司指定或个人申请参加公司外的培训学习活动,包括各种学历提升和课程研修班如EMBA、MBA等,外部专业机构组织的公开课、论坛、交流会等。
●●外部考察公司安排提交考察报告、转训次数及质量考核根据工作需要,被培养人被委托到异地参加相关的考察、参观、培训、交流等。
以此增强对标杆企业的学习、增长职员见识,促进各项创新实践在公司的落地。
●●●个人提高交流研讨公司安排个人选择提交研讨报告发掘内外部资源展开高层对话交流及业界优秀标杆企业学习以开拓思维、学习创新;通过读书活动、团队建设活动等选择相关管理主题组织研讨进行经验交流与分享。
●●书籍阅读个人选择提交读书心得通过阅读各类对岗位有帮助的优秀书籍,获取各方面知识、技能及素养的提升●●●资格认证个人选择提交资格证书通过参加各部门或协会举办的职称/职业资格培训和考试,取得相应资格认证●●导师辅导一带一导师辅导公司安排个人选择提交导师辅导记录“一带一”,即每名管理人员至少带一名直接的下级人员,同时,另一方面每一名员工确保有一名上级作为其职业辅导人。
后备人才培养与梯队建设方案一、后备人才培养与梯队建设概要(一)人才梯队建设目的1、将一批有发展潜质的人才纳入人力资源开发视野,通过实施基于公司发展战略的培养计划,发挥公司各梯次核心人才中坚力量的作用。
2、指导和规范后备人才梯队的培养工作,建立后备人才的长效培养机制,满足公司发展需求。
3、解决如何尽快发掘培养新干部的问题。
(二)人才梯队建设原则131212能够3培养管理出、入库路线晋级管理(战略工作小组)(战略领导小组)1、各部门应在年初根据未来1-3年人才需求情况制定后备人才需求计划,由部门领导+员工自荐(填写后备人才推荐表),提交至战略领导小组;公司内部无合适人选可申请外部招聘。
2、人员甄选:应当遵循科学、合理的流程进行,以确保培养工作科学化和标准化。
其中,甄选程序至少要包含以下四个环节(包括外部招聘):任职资格条件+测试评估(职业性向、对该职位的理解等)+能力考核+面谈。
3、甄选过程应公开、公正,除有特殊原因外,选拔结果均应公示,且公示时间不应少于十天。
4、经批准后的各级后备人才进入各级后备人才库。
三、人才梯队建设培养实施办法(一)培养原则1、战略领导小组制定人才梯队总体培训计划,计划的制定必须遵循以下原则:需要体现层次性、逐步深化由低级向高级递进性和三个层级的系统性;2、培养的实施必须充分利用公司各种资源,人力资源部和各部门采取同分结合的方式来实施培养计划。
(二)实施方式有1、关键岗位后备人才采取:课堂培训学习+交流研讨+工作历练+内部教练+工作案例发表2、中、高级人才采取:实施方式有:课堂培训学习+管理主题交流研讨+内部教练+工作案例发表+1、共性需求:管理基础知识+管理技能(自我管理/管理他人/管理团队/管理工作等)2、个性需求:业务能力+管理实务操作(项目管理/品质管理等)(五)培养计划及实施细则详细培养计划待后备人才梯队选拔结果公告后依据培养内容来源项目再另行设计,根据员工个人情况制定相应的IDP。
2024年度人才培养与梯队建设方案一、背景介绍随着中国经济的持续发展和科学技术的不断进步,人才的培养与梯队建设变得愈发重要。
2024年是中国全面建设社会主义现代化国家的决胜之年,也是以习近平同志为核心的党中央确定的“四个全面”战略布局的收官之年。
为适应新时代的发展需要,我们需要制定一份全面、高效、创新的人才培养与梯队建设方案,为实施决胜全面建设社会主义现代化国家的战略目标提供有力支持。
二、人才培养目标1.全面提升人才培养水平。
通过提升高等教育质量、加强职业教育培训、拓宽继续教育渠道等措施,实现人才培养方式的全面创新和转型,提升人才培养质量和效益。
2.打造创新创业型人才队伍。
培养一批具有创新思维、实践能力和创业精神的优秀人才,以支持科技创新和经济发展,推动中国经济迈向高质量发展。
3.提高职业技能人才素质。
加强职业技能培训,培养更多高技能人才,助力推动产业升级和结构优化,提高全民素质和就业质量。
4.加强农村人才培育。
着力解决农村教育资源不足、人才培养水平低下等问题,加大农村人才培养的力度,推动农村经济社会发展。
三、重点任务和措施1.优化高等教育体系。
加大高等教育资源投入,提高高等教育质量和效益。
鼓励高校间合作、共享资源,推动协作育人,培养具有创新意识、实践能力和责任担当精神的优秀人才。
2.创新职业教育体系。
加强职业教育与产业发展的对接,提升职业教育培养质量。
建立职业教育项目评估和认证制度,提供有效的培训和实习机会,提高职业技能人才的素质和就业能力。
3.加强继续教育体系建设。
拓宽继续教育渠道,推动教育信息化,提供多样化的学习方式和内容,满足不同群体的学习需求。
4.实施创新创业人才培养计划。
落实创新创业教育要求,构建创新创业教育体系。
鼓励大学生参与科技创新项目,提供创新创业资金和优惠政策,激发创新创业活力。
5.加强职业技能培训。
建立完善的职业技能评价体系,提升职业技能培训质量。
加强校企合作,推动企业对员工进行定期培训,提高员工职业技能和适应能力。
后备人才梯队建设方案一、背景介绍随着企业竞争的加剧和人才市场的不断变化,后备人才梯队的建设对于企业的可持续发展至关重要。
后备人才梯队是指通过培养和选拔具有潜力的员工,建立起一支高度准备并能够快速接替关键岗位的人才储备队伍。
本文将提出一套完整的后备人才梯队建设方案,旨在帮助企业科学有效地培养后备人才,提升企业的竞争力和可持续发展能力。
二、后备人才梯队建设方案1. 制定明确的人才需求首先,企业需要明确并评估所需的关键岗位以及相关的人才需求。
通过与业务部门的深入沟通和了解,在各个岗位上确定优秀后备人才的基本素质和能力要求。
2. 确定后备人才选拔机制在制定后备人才选拔机制时,需要结合岗位需求和员工潜力评估体系,建立起全面客观的选拔标准。
可以通过多种方式进行选拔,如内部竞聘、特殊工作任务、培训项目等,确保选拔出最适合的后备人才。
3. 设计个性化的培养计划根据后备人才的个性化需求,制定具体的培养计划。
培养计划应包括从岗前培训到岗位轮岗、跨部门流动、紧密配合上级提供的挑战性工作任务等阶段。
通过多层次、多样化的培养方式,全面提升后备人才的综合素质和能力。
4. 建立导师制度和岗位特许人培育机制为了更好地指导后备人才的成长和发展,建立导师制度是非常重要的。
导师可以是企业内部的优秀员工或外部专业人才,他们为后备人才提供个性化的辅导和指导。
此外,在关键岗位上培养特许人,他们将担任指导后备人才成长的关键角色,帮助后备人才更好地适应并发展。
5. 跟踪评估和反馈机制建立完善的后备人才培养评估和反馈机制,定期对后备人才进行综合考核和评估。
评估结果可以反映后备人才的成长和发展情况,同时也可以为后续培养计划的改进提供参考。
此外,及时给予后备人才正面积极的反馈,激励他们更好地发展。
6. 激励机制和晋升通道建立激励机制和晋升通道非常重要,以吸引并留住优秀的后备人才。
企业可以通过加薪、股权激励、晋升机会等方式,给予他们合理的奖励和晋升空间,激励后备人才持续发展和提升自己的能力。
后备人才培养与梯队建设方案背景介绍:一、需求分析在制定后备人才培养与梯队建设方案前,首先需要进行需求分析,了解组织目前和未来的人才需求。
可以通过以下几种方式进行需求分析:1.进行人才盘点:对组织现有人才进行盘点,了解各个岗位和层级的人才情况。
2.进行岗位需求预测:根据组织发展战略和业务需求,预测未来一段时间内各个岗位的人才需求。
3.开展员工能力评估:通过员工能力评估,了解现有员工的能力和潜力,确定后备人才的培养对象。
二、后备人才培养方案根据需求分析的结果,可以制定后备人才培养方案,确保后备人才能够具备未来岗位所需的能力和素质。
1.制定培养计划:针对不同岗位和层级的后备人才,制定详细的培养计划,包括学习和培训计划、实践锻炼计划等。
2.跨部门培养:将后备人才从其当前岗位中调动到其他部门进行培养,帮助他们拓宽视野、提高综合能力。
3.导师制度:为后备人才配备专业导师,指导他们的学习和成长。
4.培训课程:组织内部或外部专业培训课程,帮助后备人才获得新知识和技能。
5.考核评估:定期对后备人才进行考核评估,了解他们的学习和成长情况,根据评估结果调整培养计划。
除了培养后备人才,还需要制定梯队建设方案,确保优秀人才的留存和发展。
1.制定梯队建设计划:根据组织的人才需求和战略规划,制定详细的梯队建设计划,包括人才选拔、培养、使用和发展等方面的内容。
2.建立人才库:将组织内部的优秀人才和外部的人才纳入到人才库中,为梯队建设提供支持。
3.人才选拔:通过内部选拔和外部引进等方式,选出具有潜力和能力的人才进入梯队。
4.岗位激励:为梯队成员提供良好的岗位激励机制,使他们能够在工作中有所斩获,并保持积极性和创造力。
5.职业发展规划:为梯队成员制定职业发展规划,帮助他们明确职业目标,并提供发展机会和资源支持。
四、执行和监控制定好后备人才培养与梯队建设方案后,还需要进行执行和监控,确保方案的顺利实施和效果的评估。
1.建立执行机制:制定详细的执行计划和责任分工,在方案实施过程中确保各项计划的执行。
后备人才培养与梯队建设方案一、后备人才培养与梯队建设概要(一)人才梯队建设目的1、将一批有发展潜质的人才纳入人力资源开发视野,通过实施基于公司发展战略的培养计划,发挥首创轮胎各梯次核心人才中坚力量的作用。
2、指导和规后备人才梯队的培养工作,建立后备人才的长效培养机制。
3、解决如何尽快发掘培养新干部的问题(二)人才梯队建设原则1、选有所用的原则。
进入后备管理人才库的人员,应有明确的任用职位。
2、持续性原则。
后备管理人才培养工作原则上至少每两年开展一次,保证优秀人才生生不息。
3、共同培养的原则。
培训方案由综合管理部制定,各职能部门及各客服中心作为培养基地,共同实施培训工作。
(三)人才梯队建设的目标1、坚持“专业培养和综合培养同步进行”的干部人才培养政策,即培养专家型的技术人才和综合型的管理人才。
专家型的技术人才指在某一工作领域掌握较高技术水平的人才,综合型管理人才指在本部门工作领域具备全面知识,有较高管理水平的人才。
2、通过制定有效的关键岗位继任者和后备人才培养计划,合理地挖掘、开发、培养后备人才队伍,以便建立我公司的人才梯队,解决这些职位空缺时给公司正常开展工作带来的影响,并为公司可持续发展提供人才资本支持。
(四)人才梯队建设的组织形式1、公司成立人才梯队战略领导小组,负责指导后备管理人才培养工作;成立人才战略工作小组,负责实施具体培养工作。
2、总经理办公室负责实施总经办的后备人才培养工作,并为总经办人才培养工作提供支持和指导,各职能部门及客服中心负责职能部门及客服中心的后备人才培养工作,并配合综合管理部实施相关培训工作。
(五)适用围1、本方案适用于六星物业各部门及各客服中心所有主管以上岗位及其他关键岗位:包括各部门经理、客服中心经理、客服中心主管及技术关键岗位。
2、后备人才定义:指组织为适应未来1-3年新业务发展需要,从组织选定、有明确任用职位,在管理方面具备一定管理知识、技能和发展潜力或在技术方面具备一定技术素养和发展潜力,能够快速接任管理者职位或担任重要技术职位和关键职位,达成组织目标的人员。
3、建立后备梯队人才库:根据高级后备人才,一般从中级员工中挑选;中级的后备人才,一般从下一级员工中挑选;其他关键岗位的后备人才,一般从有相关经验且所在岗位技能等级为最高等级的员工中挑选的原则,建立高级后备人才库、中级后备人才库和关键后备人才库。
如此就形成了一个后备人才的储备梯队。
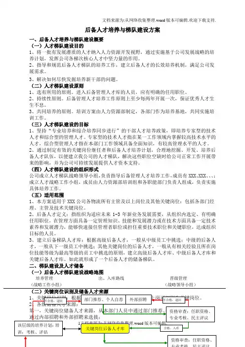
二、梯队建设及人才储备(一)后备人才梯队建设战略地图(二)关键岗位识别及储备人才来源1、关键岗位识别:根据定员定编机制中各部门经理及以上岗可识别为关键岗位。
2、各级储备人才来源:第一,关键岗位储备人才来源,从本部门人员过部门推荐、个人自荐来推选,通过部招聘和外部招聘来选拔;第二,中级储备人才来源,从在职关键岗位及关键岗位储备人才库中推选,外部招聘选拔;第三,高级储备人才来源,从在职中级岗位和中级储备人才库中推选,外部招聘选拔。
(三)关键后备人才梯队甄选程序1、各部门应在年初根据未来1-3年人才需求情况制定后备人才需求计划,由部门领导+员工自荐(填写后备人才推荐表),提交至战略领导小组;公司部无合适人选可申请外部招聘。
2、人员甄选:应当遵循科学、合理的流程进行,以确保培养工作科学化和标准化。
其中,甄选程序至少要包含以下四个环节(包括外部招聘):任职资格条件+测试评估(职业性向、对该职位的理解等)+能力考核+面谈。
3、甄选过程应公开、公正,除有特殊原因外,选拔结果均应公示,且公示时间不应少于十天。
4、经批准后的各级后备人才进入各级后备人才库。
(四)各级人才甄选、培训、考核、工作规划对照表三、人才梯队建设培养实施办法(一)培养原则1、战略领导小组制定人才梯队总体培训计划,计划的制定必须遵循以下原则:需要体现层次性、逐步深化由低级向高级递进性和三个层级的系统性;2、培养的实施必须充分利用公司各种资源,综合管理部和各部门及客服中心采取同分结合的方式来实施培养计划。
(二)实施方式有1、关键岗位后备人才采取:课堂培训学习+交流研讨+工作历练+部教练+工作案例发表2、中、高级人才采取:实施方式有:课堂培训学习+管理主题交流研讨+部教练+工作案例发表+见习培养+岗位轮换+部兼职实施方式对照表(三)培养容来源1、公司发展战略、企业文化导向政策要求;2、职业生涯规划及测评结果作为制定培养计划(个性化)重点容的参考依据(四)培养容包含1、共性需求:管理基础知识+管理技能(自我管理/管理他人/管理团队/管理工作等)2、个性需求:业务能力+管理实务操作(项目管理/品质管理等)(五)培养计划及实施细则详细培养计划待后备人才队选拔结果公告后依据培养容来源项目再另行设计。
(六)过程管控1、沟通机制:加强与后备队的沟通,了解其所思所想并及时解决相关问题,解除其后顾之忧;2、反馈机制:及时将学员课堂表现及学习工作成果反馈至其本人及相关主管;3、考核机制:实施年终考核、季度考核,对优秀者给以表扬激励、表现一般者给以相应要求和压力。
(七)培训考核1、考核项目:课堂表现+笔试+工作绩效+工作历练表现评核+工作案例发表成绩。
2、考核结果运用:每个项目培训结束后即进行考核,考核得分80分(含)以上者为合格,若有一次得分不满80分(含)以上者给予一次补考机会,补考仍不合格者取消培养资格。
中、高级后备人才见习培养办法第一条见习培养对象及目的见习培养主要针对中高级后备人才库人员,目的是增强中高级后备人才对公司整体政策、经营运作的认识和了解,提升员工综合素质和能力,为公司培养和储备人才。
第二条见习培养方式及周期见习方式采取助理的方式,针对不同层级的后备人才,可以作为本系统部门经理或高职领导助理的形式见习,可以参与各类会议、决策、项目等。
周期原则上一般分为:中级为六个月或一年,高级为一年或两年,具体见习时间由各部门根据实际情况确定。
第三条见习选拔原则上每位中高级后备人才均需要见习,单见习岗位有限。
因此见习人员的确定可采取考核竞选,择优见习。
第五条见习培养审批程序所有中高级后备人才见习均需报综合管理部审批,交综合管理部备案,作为考核晋升、晋级依据。
第六条见习培养人员管理1、见习培养人员编制仍属于原部门,见习期间的考核仍依据本职工作岗位考核指标进行。
2、见习结束后,见习人员应立即提交书面报告(总结)交战略领导小组审批,战略领导小组备份。
见习报告审批结果作为见习人员考核依据。
第七条相关表格表格一:见习申请表;表格二:见习记录表;表格三:轮岗实施考核表表格四:个人意向调查及考核结果评价表表格三:见习实施考核表表格四:个人意向调查及考核结果评价表岗位轮换第二条轮岗对象及目的轮岗对象为中高级后备人才,目的是增强对其他单位和部门的认识和了解,提升员工综合素质和能力,为公司培养和储备人才。
第二条轮岗周期轮岗周期原则上一般分为三个月、六个月和一年三种,具体轮岗时间由各单位根据实际情况确定。
第三条轮岗比例(年度)1、中级后备人才轮岗比例>20%;2、高级后备人才轮岗比例80%以上注:轮岗的前提条件是必须胜任本职工作。
第四条轮岗与晋升的关系所有储备人才必须在轮过2个以上岗位才能晋升为中层干部,中层管理干部在晋升至高级管理干部时在考察期间必须根据岗位要求制定科学合理的轮岗工作计划。
第五条轮岗审批所有中高级后备人才无论是跨部门或是跨客服中心轮岗均需报战略领导小组审批,交战略领导小组备案,作为考核晋升、晋级依据。
第六条轮岗人员管理1、岗位轮换人员编制仍属于派出部门,轮岗期间的考核工作由新部门考核,但必须将考核结果反馈给原部门,作为绩效考核的依据。
2、轮岗结束后,轮岗人员应立即提交书面报告(总结)交轮岗双方部门签署意见,交战略领导小组审批,战略领导小组备份。
轮岗报告审批结果作为轮岗人员考核依据。
第七条相关表格表格一:轮岗申请表;表格二:轮岗记录表;表格三:轮岗实施考核表表格四:个人意向调查及考核结果评价表表格二:轮岗记录表表格三:轮岗实施考核表表格四:个人意向调查及考核结果评价表部兼职第一条兼职目的兼职主要针对具有培养潜质的中、高层管理后备干部和管理骨干,目的在于为公司培养综合能力较强的复合型的人才。
第二条适用对象中高层后备干部、专业技术干部和管理骨干。
第三条兼职人员的定位兼职人员以学习、调研、议政为职责,参与兼职部门具体业务的运作过程,提供相关意见和建议,但不参与具体的决策活动,兼职人员应参加所在单位的有关会议,并承担相关工作任务,在兼职业务上接受兼职部门领导的管理。
第四条兼职周期兼职周期由派出部门与兼职部门协商确定,原则上每周累计工作时间不能低于1天。
第五条兼职形式和职务部兼职采取跨部门或跨客服中心形式进行,兼职职位一般以助理职位或副职为主。
第六条工作开展方式1、兼职人员在兼职部门的工作计划由所在部门负责人与兼职人商定,并纳入该部门工作总计划,接收所在兼职部门负责人的考核。
同时,兼职人员工作计划应报派出部门备案。
2、一般情况下,兼职人员应采取每半天到兼职部门工作,另半天回原单位工作的方式。
第七条人员管理1、人事关系:兼职人员人事关系仍然隶属于派出单位。
2、兼职结束后,兼职人员应立即提交书面报告(总结)交双方单位签署意见,交战略领导小组审批,战略领导小组备份。
轮岗报告审批结果作为轮岗人员考核依据。
第八条相关表格表格一:兼职申请表;表格二:兼职记录表;表格三:兼职实施考核表表格四:个人意向调查及考核结果评价表表格一:兼职申请表表格二:兼职记录表表格三:兼职实施考核表表格四:个人意向调查及考核结果评价表人才培养的淘汰与晋升第一条目的通过淘汰不合格的后备人才,为后备人才提供发展机会和上升空间,形成后备人才能上能下、能进能出的用人机制,优化公司各级管理干部队伍素质。
第二条淘汰和晋升比例淘汰和晋升、晋级比列参照各级人才甄选、培训、考核工作规划对照表。
第三条晋升条件参照集团其他人力资源相关制度执行。
第四条:淘汰和晋升考核具体淘汰和晋升考核细则,待方案实施后根据具体情况另行制定。