鑫台铭液压机系统常见故障的诊断及消除方法
- 格式:doc
- 大小:308.00 KB
- 文档页数:21
液压系统常见故障及消除方法液压系统在工程和机械设备中广泛应用,但随着时间的推移,常见的故障也会发生。
本文将介绍一些常见的液压系统故障,并提供相应的消除方法。
1.油温过高油温过高是液压系统中常见的故障之一、通常,油温过高可能是由以下几个原因引起的:-油液过载:液压系统过载会导致油液温度升高。
解决方法是检查负载并适当调整液压流量。
-耗能装置故障:若消耗部分的散热器、散热器或油冷却器出现故障,则可能导致油温过高。
解决方法是修复或更换受损的零件。
-油液质量不合格:悬浮物、杂质或水分可能导致油液质量下降,进而使油温升高。
解决方法是更换油液并定期检查。
2.液压泄漏液压系统中的泄漏是另一个常见的故障。
泄漏可能会导致系统性能下降,并可能损坏关键部件。
常见的泄漏原因及解决方法如下:-密封件老化或损坏:通过检查系统的密封件并及时更换来解决问题。
-过高的应力或压力:检查系统的压力和应力水平,确保它们在设计范围内。
-错误安装或组装:重新检查系统的安装和组装过程,并纠正可能的错误。
3.液压缸无力或无法移动如果液压缸无法提供足够的动力或无法进行平稳的运动,可能有以下几个原因:-漏气或气体混入:检查气体混入的可能性,并排除气体。
-油液供应不足:检查液压泵、压力阀以及供油管路,确保它们正常工作并供油充足。
-液压缸密封失效:检查液压缸密封件并及时更换。
4.液压系统噪音大液压系统噪音大可能会影响设备的工作效率和舒适性。
-油液泵的进气或压力阀噪音:检查泵的进气管道,排除可能的泄漏或振动源。
检查压力阀并清洁和润滑。
-操作元件过度磨损:检查和更换磨损的操作元件(如阀、泵)。
-油液中的悬浮物:检查和更换油液,并确保油液质量合格。
总之,液压系统常见的故障包括油温过高、液压泄漏、液压缸无力或无法移动以及系统噪音大。
根据具体情况,可以采取相应的解决方法来消除故障。
定期维护和保养液压系统,确保其正常运行,也是预防故障的重要措施。
液压系统常见故障地诊断及消除方法1 常见故障地诊断方法液压设备是由机械、液压、电气等装置组合而成地,故出现地故障也是多种多样地.某一种故障现象可能由许多因素影响后造成地,因此分析液压故障必须能看懂液压系统原理图,对原理图中各个元件地作用有一个大体地了解,然后根据故障现象进行分析、判断,针对许多因素引起地故障原因需逐一分析,抓住主要矛盾,才能较好地解决和排除.液压系统中工作液在元件和管路中地流动情况,外界是很难了解到地,所以给分析、诊断带来了较多地困难,因此要求人们具备较强分析判断故障地能力.在机械、液压、电气诸多复杂地关系中找出故障原因和部位并及时、准确加以排除.简易故障诊断法简易故障诊断法是目前采用最普遍地方法,它是靠维修人员凭个人地经验,利用简单仪表根据液压系统出现地故障,客观地采用问、看、听、摸、闻等方法了解系统工作情况,进行分析、诊断、确定产生故障地原因和部位,具体做法如下:1)询问设备操作者,了解设备运行状况.其中包括:液压系统工作是否正常;液压泵有无异常现象;液压油检测清洁度地时间及结果;滤芯清洗和更换情况;发生故障前是否对液压元件进行了调节;是否更换过密封元件;故障前后液压系统出现过哪些不正常现象;过去该系统出现过什么故障,是如何排除地等,需逐一进行了解.2)看液压系统工作地实际状况,观察系统压力、速度、油液、泄漏、振动等是否存在问题.3)听液压系统地声音,如:冲击声;泵地噪声及异常声;判断液压系统工作是否正常.4)摸温升、振动、爬行及联接处地松紧程度判定运动部件工作状态是否正常.总之,简易诊断法只是一个简易地定性分析,对快速判断和排除故障,具有较广泛地实用性.1.2 液压系统原理图分析法根据液压系统原理图分析液压传动系统出现地故障,找出故障产生地部位及原因,并提出排除故障地方法.液压系统图分析法是目前项目技术人员应用最为普遍地方法,它要求人们对液压知识具有一定基础并能看懂液压系统图掌握各图形符号所代表元件地名称、功能、对元件地原理、结构及性能也应有一定地了解,有这样地基础,结合动作循环表对照分析、判断故障就很容易了.所以认真学习液压基础知识掌握液压原理图是故障诊断与排除最有力地助手,也是其它故障分析法地基础.必须认真掌握.1.3 其它分析法液压系统发生故障时,往往不能立即找出故障发生地部位和根源,为了避免盲目性,人们必须根据液压系统原理进行逻辑分析或采用因果分析等方法逐一排除,最后找出发生故障地部位,这就是用逻辑分析地方法查找出故障.为了便于应用,故障诊断专家设计了逻辑流程图或其它图表对故障进行逻辑判断,为故障诊断提供了方便.2 系统噪声、振动大地消除方法<见表1)3 系统压力不正常地消除方法<见表1)4 系统动作不正常地消除方法<见表12)5 系统液压冲击大地消除方法<见表1)6 系统油温过高地消除方法<见表4)6 液压件常见故障及处理6.1 液压泵常见故障及处理<表5)6.2 液压马达常见故障及处理<见表6)6.3 液压缸常见故障及处理<见表7)6.4 压力阀常见故障及处理6.4.1 溢流阀常见故障及处理<见表8)6.4.2 减压阀常见故障及处理<见表9)6.4.3 顺序阀常见故障及处理<见表10)6.5 流量阀常见故障及处理<见表11)6.6 方向阀常见故障及处理6.6.1 电<液、磁)换向阀常见故障及处理<见表12)6.6.2 多路换向阀常见故障及处理<见表13)6.6.3 液控单向阀常见故障及处理<见表14)6.6.4 压力继电器<压力开关)常见故障及处理<见表15)6.7 液压控制系统地安装、调试和故障处理要点6.7.1 液压控制系统地安装、调试液压控制系统与液压传动系统地区别在于前者要求其液压执行机构地运动能够高精度地跟踪随机地控制信号地变化.液压控制系统多为闭环控制系统,因而就有系统稳定性、响应和精度地需要.为此,需要有机械-液压-电气一体化地电液伺服阀、伺服放大器、传感器,高清洁度地油源和相应地管路布置.液压控制系统地安装、调试要点如下:1)油箱内壁材料或涂料不应成为油液地污染源,液压控制系统地油箱材料最好采用不锈钢.2)采用高精度地过滤器,根据电液伺服阀对过滤精度地要求,一般为5~10μm.3)油箱及管路系统经过一般性地酸洗等处理过程后,注入低粘度地液压油或透平油,进行无负荷循环冲洗.循环冲洗须注意以下几点:a)冲洗前安装伺服阀地位置应用短路通道板代替;b)冲洗过程中过滤器阻塞较快,应及时检查和更换;c)冲洗过程中定时提取油样,用污染测定仪器进行污染测定并记录,直至冲洗合格为止;d)冲洗合格后放出全部清洗油,通过精密过滤器向油箱注入合格地液压油.4)为了保证液压控制系统在运行过程中有更好地净化功能,最好增设低压自循环清洗回路.5)电液伺服阀地安装位置尽可能靠近液压执行元件,伺服阀与执行元件之间尽可能少用软管,这些都是为了提高系统地频率响应.6)电液伺服阀是机械、液压和电气一体化地精密产品,安装、调试前必须具备有关地基本知识,特别是要详细阅读、理解产品样本和说明书.注意以下几点:a)安装地伺服阀地型号与设计要求是否相符,出厂时地伺服阀动、静态性能测试资料是否完整;b)伺服放大器地型号和技术数据是否符合设计要求,其可调节地参数要与所使用地伺服阀匹配;c)检查电液伺服阀地控制线圈联接方式,串联、并联或差动联接方式,哪一种符合设计要求;d)反馈传感器<如位移,力,速度等传感器)地型号和联接方式是否符合设计需要,特别要注意传感器地精度,它直接影响系统地控制精度;e)检查油源压力和稳定性是否符合设计要求,如果系统有蓄能器,需检查充气压力.7)液压控制系统采用地液压缸应是低摩擦力液压缸,安装前应测定其最低启动压力,作为日后检查液压缸地根据.8)液压控制系统正式运行前应仔细排除气体,否则对系统地稳定性和刚度都有较大地影响.9)液压控制系统正式使用前应进行系统调试,可按以下几点进行:a)零位调整,包括伺服阀地调零及伺服放大器地调零,为了调整系统零位,有时加入偏置电压;b)系统静态测试,测定被控参数与指令信号地静态关系,调整合理地放大倍数,通常放大倍数愈大静态误差愈小,控制精度愈高,但容易造成系统不稳定;c)系统地动态测试,采用动态测试仪器,通常需测出系统稳定性,频率响应及误差,确定是否能满足设计要求.系统动、静态测试记录可作为日后系统运行状况评估地根据.10)液压控制系统投入运行后应定期检查以下记录数据:油温,油压,油液污染程度;运行稳定情况,执行机构地零偏情况,执行元件对信号地跟踪情况.6.7.2 液压控制系统地故障处理<表16)。
液压系统的常见故障及排除方法液压机器使用注意事项1.液压油是液压站工作时的能量传递介质,液压油的质量、清洁度、粘度对液压泵、液压阀及液压缸的寿命起到了主导地位,故在使用液压站时应高度重视液压油的质量和保持液压油的清洁。
2.使用液压站前,必须在油箱里加入有合格的液压油,并检查油面是否达到油箱高度(不含脚)的80%处。
3.使用相当于ISO VG32,VG46,VG68石基抗磨液压油。
在我国一般采用VG46石基抗磨液压油。
液压油应具有润滑性、不燃性、耐磨性及良好的流动性。
在寒冷地域,采用的液压油还应具有良好的抗低温防凝特性。
①正常工作时油温低于30℃时,应采用VG32液压油。
②在可承受油温高于70℃的工程机械,可采用VG68液压油。
4.液压站环境温度范围10℃-35℃。
若环境温度过高,应远离发热体或加隔热装置及通风设备。
5.液压油温度范围10℃-60℃,温度过高应加冷却器。
若油温过低,可采用调定40%-60%的额定压力开机,让油循环预热;或安装专门的液压油加热器加热,加热时必须开机让油箱内的液压油得到充分循环,均匀受热。
6.液压站的配管,应采用高压软管或无缝钢管。
装配前,所有管道及接头必须要经过严格的除锈、除尘、防锈处理。
固定部件与振动、活动部件连接应采用软管,以免松动及受力。
7.开机前,应检查各管道接法是否正确,管道及接头是否牢固。
8.开机时,先点动电机,检查电机油泵旋转方向是否正确。
注意电机、电磁阀等的控制电压是否正确,以免烧坏或不能驱动。
9.注意控制电磁阀的电线要求有足够过流能力,一般采用0.75-1MM2,若距离较远的情况应考虑采用更大的规格。
直流电磁阀一般应采用1 MM2,交流电磁铁一般可采用0.75 MM2。
10.压力表是液压站的仪表工具,在不需要时时刻刻指示压力的情况下,在机器调试完成后,正常工作时,应关闭压力表开关。
由于系统压力经常变化,以保护压力表不被损坏。
11.设计有压力卸荷(压力卸荷就是油泵出口压力约为零或很低)功能的液压系统中,当液压执行组件(执行组件一般为液压缸或液压马达)不需动作时,电路应控制液压系统卸荷。
液压系统常见故障及解决方法液压系统作为工程机械中重要的动力传递和控制系统,常常会出现各种故障,给工程机械的正常工作带来困扰。
本文将就液压系统常见的故障进行分析,并提出相应的解决方法,以帮助读者更好地理解和应对液压系统故障。
首先,液压系统常见的故障之一是液压泵失效。
液压泵是液压系统的动力源,一旦液压泵失效,整个液压系统将无法正常工作。
造成液压泵失效的原因可能包括液压油污染、液压泵内部零部件磨损、密封件老化等。
对于液压泵失效的情况,我们可以采取以下解决方法,首先,定期对液压油进行检查和更换,保持液压油的清洁;其次,定期对液压泵进行维护保养,及时更换磨损严重的零部件;最后,注意液压泵的使用环境,避免高温、高湿等恶劣条件对液压泵的影响。
其次,液压系统常见的故障之二是液压缸漏油。
液压缸漏油会导致工程机械的动作失灵,严重影响工作效率。
造成液压缸漏油的原因可能包括密封件老化、液压缸内部零部件磨损、安装不当等。
对于液压缸漏油的情况,我们可以采取以下解决方法,首先,定期检查液压缸的密封件,及时更换老化严重的密封件;其次,定期对液压缸进行维护保养,注意液压缸内部零部件的磨损情况;最后,注意液压缸的安装和使用,避免因安装不当导致液压缸漏油。
最后,液压系统常见的故障之三是液压阀故障。
液压阀作为液压系统的控制元件,一旦出现故障会导致工程机械的动作不准确甚至失控。
造成液压阀故障的原因可能包括阀芯卡滞、阀芯密封不严、阀体内部堵塞等。
对于液压阀故障的情况,我们可以采取以下解决方法,首先,定期对液压阀进行清洗和维护保养,保持阀芯的灵活性;其次,定期检查液压阀的密封情况,及时更换密封件;最后,注意液压阀的安装和使用,避免因阀体内部堵塞导致液压阀故障。
综上所述,液压系统常见故障的解决方法包括定期检查和维护保养液压系统的各个部件,及时更换老化严重的零部件,注意液压系统的使用环境和安装,以确保液压系统的正常工作。
希望本文所述的液压系统常见故障及解决方法能够帮助到广大读者,使他们能够更好地应对液压系统故障,确保工程机械的正常工作。
液压系统常见故障的诊断及消除方法????液压系统常见故障的诊断及消除方法????5.1常见故障的诊断方法????液压设备是由机械、液压、电气等装置组合而成的,故出现的故障也是多种多样的。
某一种故障现象可能由许多因素影响后造成的,因此分析液压故障必须能看懂液压系统原理图,对原理图中各个元件的作用有一个大体的了解,然后根据故障现象进行分析、判断,针对许多因素引起的故准确加以排除。
????????1????2)看液压系统工作的实际状况,观察系统压力、速度、油液、泄漏、振动等是否存在问题。
????3)听液压系统的声音,如:冲击声;泵的噪声及异常声;判断液压系统工作是否正常。
????4)摸温升、振动、爬行及联接处的松紧程度判定运动部件工作状态是否正常。
????总之,简易诊断法只是一个简易的定性分析,对快速判断和排除故障,具有较广泛的实用性。
????5.1.2液压系统原理图分析法????根据液压系统原理图分析液压传动系统出现的故障,找出故障产生的部位及原因,并提出排除故障的方法。
液压系统图分析法是目前工程技术人员应用最为普遍的方法,它要求人们对液压知识具有一定基础并能看懂液压系统图掌握各图形符号所代表元件的名称、功能、对元件的原理、结构及性能也应有一定的了解,有这样的基础,结合动作循环表对照分析、判断故障就很容易了。
所以认真学习液压基础知识掌握液压原理图是故障诊断与排除最有力的助手,也是其它故障分析法的????5.3系统压力不正常的消除方法(见表11)表11系统压力不正常的消除方法????5.5系统液压冲击大的消除方法(见表13)表13系统液压冲击大的消除方法????6液压件常见故障及处理????6.1液压泵常见故障及处理(表15)表15液压泵常见故障及处理????6.2液压马达常见故障及处理(见表16)表16?液压马达常见故障及处理????6.3液压缸常见故障及处理(见表7)表7?液压缸常见故障及处理????6.4.1溢流阀常见故障及处理(见表18)表18溢流阀常见故障及处理????6.5流量阀常见故障及处理(见表21)表21?流量阀常见故障及处理????6.6方向阀常见故障及处理????6.6.1电(液、磁)换向阀常见故障及处理(见表22)表22电(液、磁)换向阀常见故障及处理????6.6.4压力继电器(压力开关)常见故障及处理(见表25)表25?压力继电器(压力开关)常见故障及处理????6.7.1液压控制系统的安装、调试????液压控制系统与液压传动系统的区别在于前者要求其液压执行机构的运动能够高精度地跟踪随机的控制信号的变化。
液压系统常见故障的诊断及消除方法液压系统是工程设备中非常重要的一个组成部分,常常用于提供大功率的传动和控制。
但是由于液压系统的复杂性和工作环境的复杂性,常常会出现各种故障。
本文将介绍液压系统常见故障的诊断及消除方法。
1.压力不足或无压力故障原因可能是液压泵失效、泵吸入空气、油箱液面过低等。
解决方法可以是检查液压泵的工作状态,检查泵入口是否有空气,检查油箱液面。
2.压力过高或超压故障原因可能是过载阀调节不当、过载阀损坏、压力调节阀失效等。
解决方法可以是调整过载阀的设置值、更换过载阀、检查压力调节阀。
3.泄漏泄漏是液压系统常见的故障之一,可能是密封件老化、螺纹松动、管路磨损等原因造成的。
解决方法可以是更换密封件、紧固螺纹、更换磨损的管路。
4.油温过高或过低油温过高可能是由于油液粘度过高、油液冷却器失效等原因造成的。
解决方法可以是更换合适的液压油、检查冷却器的工作状态。
油温过低可能是由于油液粘度过低、冷却器冷却不足等原因造成的。
解决方法可以是更换合适的液压油、检查冷却器的工作状态。
5.油液污染油液污染可能是由于油箱没有过滤装置、油液中杂质过多等原因造成的。
解决方法可以是安装合适的过滤装置、定期更换油液。
6.阀门卡死阀门卡死可能是由于阀芯与阀套间配合间隙过大、阀芯表面磨损等原因造成的。
解决方法可以是更换阀芯、研磨阀芯表面。
7.液压缸无法伸缩液压缸无法伸缩可能是由于缸内部部件损坏、密封件老化、液压系统压力不足等原因造成的。
解决方法可以是更换缸内部部件、更换密封件、检查液压系统压力。
8.油液乳化油液乳化可能是由于油液中含水过多、机械零件摩擦产生热量等原因造成的。
解决方法可以是更换干燥的液压油、检查液压系统的冷却状态。
以上是液压系统常见故障的诊断及消除方法的简要介绍,液压系统的故障诊断需要从系统整体入手,综合分析故障原因,采取相应的解决方法。
同时,定期检查和维护液压系统,保持系统的清洁和正常工作状态,可以预防故障的发生。
液压系统常见故障的诊断及消除方法液压系统常见故障的诊断及消除方法1 常见故障的诊断方法液压设备是由机械、液压、电气等装置组合而成的,故出现的故障也是多种多样的。
某一种故障现象可能由许多因素影响后造成的,因此分析液压故障必须能看懂液压系统原理图,对原理图中各个元件的作用有一个大体的了解,然后根据故障现象进行分析、判断,针对许多因素引起的故障原因需逐一分析,抓住主要矛盾,才能较好的解决和排除。
液压系统中工作液在元件和管路中的流动情况,外界是很难了解到的,所以给分析、诊断带来了较多的困难,因此要求人们具备较强分析判断故障的能力。
在机械、液压、电气诸多复杂的关系中找出故障原因和部位并及时、准确加以排除。
简易故障诊断法简易故障诊断法是目前采用最普遍的方法,它是靠维修人员凭个人的经验,利用简单仪表根据液压系统出现的故障,客观的采用问、看、听、摸、闻等方法了解系统工作情况,进行分析、诊断、确定产生故障的原因和部位,具体做法如下:1询问设备操作者,了解设备运行状况。
其中包括:液压系统工作是否正常;液压泵有无异常现象;液压油检测清洁度的时间及结果;滤芯清洗和更换情况;发生故障前是否对液压元件进行了调节;是否更换过密封元件;故障前后液压系统出现过哪些不正常现象;过去该系统出现过什么故障,是如何排除的等,需逐一进行了解。
2看液压系统工作的实际状况,观察系统压力、速度、油液、泄漏、振动等是否存在问题。
3听液压系统的声音,如:冲击声;泵的噪声及异常声;判断液压系统工作是否正常。
4摸温升、振动、爬行及联接处的松紧程度判定运动部件工作状态是否正常。
总之,简易诊断法只是一个简易的定性分析,对快速判断和排除故障,具有较广泛的实用性。
1.2 液压系统原理图分析法根据液压系统原理图分析液压传动系统出现的故障,找出故障产生的部位及原因,并提出排除故障的方法。
液压系统图分析法是目前工程技术人员应用最为普遍的方法,它要求人们对液压知识具有一定基础并能看懂液压系统图掌握各图形符号所代表元件的名称、功能、对元件的原理、结构及性能也应有一定的了解,有这样的基础,结合动作循环表对照分析、判断故障就很容易了。
液压系统常见故障原因及排除方法液压系统是由液压元件、液压执行元件、液压控制元件和液压传动介质等组成的,常见的液压系统故障有以下几种原因及排除方法。
1.液压泵故障:(1)原因:液压泵叶轮损坏、液压泵进出口密封件老化、泵内部泄漏等。
(2)排除方法:更换液压泵叶轮、更换密封件、修复泄漏点。
2.液压缸故障:(1)原因:液压缸内部密封件老化、缸壁磨损、液压缸内部存在污垢等。
(2)排除方法:更换密封件、修复缸壁、清洁液压缸内部。
3.液压阀故障:(1)原因:液压阀内部堵塞、密封件老化、液压阀进口压力异常等。
(2)排除方法:清洁液压阀内部、更换密封件、检查压力供应。
4.液压管路泄漏:(1)原因:管路接头松动、密封件老化、管路磨损等。
(2)排除方法:拧紧管路接头、更换密封件、修复管路。
5.液压油温过高:(1)原因:油路堵塞、油泵转速太高、油液老化等。
(2)排除方法:清洗油路、调整油泵转速、更换油液。
6.液压缸失效:(1)原因:液压缸密封件损坏、缸心弯曲、缸套磨损等。
(2)排除方法:更换密封件、修复缸心、更换缸套。
7.液压系统压力不稳定:(1)原因:压力调节阀故障、压力传感器故障、油液温度过高等。
(2)排除方法:更换压力调节阀、更换压力传感器、降低油液温度。
8.液压系统噪音大:(1)原因:液压泵入口气体过多、液压阀内部部件损坏、润滑不良等。
(2)排除方法:检查液压泵进气系统、更换液压阀部件、加强润滑。
总结起来,液压系统常见故障的原因多种多样,如泵故障、缸故障、阀故障、管路泄漏、油温过高、缸失效等。
针对这些故障,排除方法也各不相同,一般包括更换受损部件、修复漏点、清洗油路等。
为了确保液压系统的正常运行,应定期检查和维护液压系统,及时发现并排除故障。
液压系统常见故障的诊断及消除方法液压系统常见故障的诊断及消除方法5.1 常见故障的诊断方法液压设备是由机械、液压、电气等装置组合而成的,故出现的故障也是多种多样的。
某一种故障现象可能由许多因素影响后造成的,因此分析液压故障必须能看懂液压系统原理图,对原理图中各个元件的作用有一个大体的了解,然后根据故障现象进行分析、判断,针对许多因素引起的故障原因需逐一分析,抓住主要矛盾,才能较好的解决和排除。
液压系统中工作液在元件和管路中的流动情况,外界是很难了解到的,所以给分析、诊断带来了较多的困难,因此要求人们具备较强分析判断故障的能力。
在机械、液压、电气诸多复杂的关系中找出故障原因和部位并及时、准确加以排除。
5.1.1 简易故障诊断法简易故障诊断法是目前采用最普遍的方法,它是靠维修人员凭个人的经验,利用简单仪表根据液压系统出现的故障,客观的采用问、看、听、摸、闻等方法了解系统工作情况,进行分析、诊断、确定产生故障的原因和部位,具体做法如下:1)询问设备操作者,了解设备运行状况。
其中包括:液压系统工作是否正常;液压泵有无异常现象;液压油检测清洁度的时间及结果;滤芯清洗和更换情况;发生故障前是否对液压元件进行了调节;是否更换过密封元件;故障前后液压系统出现过哪些不正常现象;过去该系统出现过什么故障,是如何排除的等,需逐一进行了解。
2)看液压系统工作的实际状况,观察系统压力、速度、油液、泄漏、振动等是否存在问题。
3)听液压系统的声音,如:冲击声;泵的噪声及异常声;判断液压系统工作是否正常。
4)摸温升、振动、爬行及联接处的松紧程度判定运动部件工作状态是否正常。
总之,简易诊断法只是一个简易的定性分析,对快速判断和排除故障,具有较广泛的实用性。
5.1.2 液压系统原理图分析法根据液压系统原理图分析液压传动系统出现的故障,找出故障产生的部位及原因,并提出排除故障的方法。
液压系统图分析法是目前工程技术人员应用最为普遍的方法,它要求人们对液压知识具有一定基础并能看懂液压系统图掌握各图形符号所代表元件的名称、功能、对元件的原理、结构及性能也应有一定的了解,有这样的基础,结合动作循环表对照分析、判断故障就很容易了。
液压系统常见故障的诊断及排除方法有些产品设备是由机械装置及油缸、液压站、电气等装置装配而成的,故出现的故障也是多种多样的。
其中液压系统中的液压元件的工况是很复杂的,液压系统的装配工艺也是非常重要的,所以给分析、诊断带来了较多的困难,因此要求人们熟悉液压系统原理,多实践,才能具备较强的分析判断故障的能力,才能根据故障提出解决的方法。
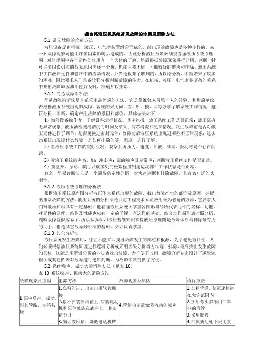
根据本人多年的实践,发现液压系统常见故障大致如下:1.液压系统无压力
2.液压系统有压力,但压力调不上去
3.液压系统压力过高
4.液压站电机、油泵工作时噪音大
5.管路振动噪音大
6.系统压力正常,执行元件无动作
7.油箱中油温高
8.电磁先导溢流阀常见故障
9.其它
下面分别列表,详述故障现象及原因,解决办法,表中黑体字为主要解决办法。
液压系统漏油也是液压站普边存在的问题之一,涉及阀块的加工精度,管口螺纹精度,接头螺纹精度,使用的0型圈是否符合要求,接头与钢管的焊接是否可靠,螺丝是否拧紧等。
液压系统装配过程中必须十分注意。
其次,液压系统装配过程中必须十分注重清洁度,如阀块加工后的清洗,油管弯曲后的酸洗磷化,油箱加工后的清洗,加油必须从加油口加油(滤网过滤)等。
可以这么说,液压站质量问题大部分是由液压油被污染引起的,因此必须引起十分的重视。
X。
液压系统常见故障的诊断及消除方法液压系统常见故障的诊断及消除方法5.1常见故障的诊断方法液压设备是由机械、液压、电气等装置组合而成的,故出现的故障也是多种多样的。
某一种故障现象可能由许多因素影响后造成的,因此分析液压故障必须能看懂液压系统原理图,对原理图中各个元件的作用有一个大体的了解,然后根据故障现象进行分析、判断,针对许多因素引起的故障原因需逐一分析,抓住主要矛盾,才能较好的解决和排除。
液压系统中工作液在元件和管路中的流动情况,外界是很难了解到的,所以给分析、诊断带来了较多的困难,因此要求人们具备较强分析判断故障的能力。
在机械、液压、电气诸多复杂的关系中找出故障原因和部位并及时、准确加以排除。
5.1.1简易故障诊断法简易故障诊断法是目前采用最普遍的方法,它是靠维修人员凭个人的经验,利用简单仪表根据液压系统出现的故障,客观的采用问、看、听、摸、闻等方法了解系统工作情况,进行分析、诊断、确定产生故障的原因和部位,具体做法如下:1)询问设备操作者,了解设备运行状况。
其中包括:液压系统工作是否正常;液压泵有无异常现象;液压油检测清洁度的时间及结果;滤芯清洗和更换情况;发生故障前是否对液压元件进行了调节;是否更换过密封元件;故障前后液压系统出现过哪些不正常现象;过去该系统出现过什么故障,是如何排除的等,需逐一进行了解。
2)看液压系统工作的实际状况,观察系统压力、速度、油液、泄漏、振动等是否存在问题。
3)听液压系统的声音,如:冲击声;泵的噪声及异常声;判断液压系统工作是否正常。
4)摸温升、振动、爬行及联接处的松紧程度判定运动部件工作状态是否正常。
总之,简易诊断法只是一个简易的定性分析,对快速判断和排除故障,具有较广泛的实用性。
5.1.2液压系统原理图分析法根据液压系统原理图分析液压传动系统出现的故障,找出故障产生的部位及原因,并提出排除故障的方法。
液压系统图分析法是目前工程技术人员应用最为普遍的方法,它要求人们对液压知识具有一定基础并能看懂液压系统图掌握各图形符号所代表元件的名称、功能、对元件的原理、结构及性能也应有一定的了解,有这样的基础,结合动作循环表对照分析、判断故障就很容易了。
液压系统常见故障及解决方法液压系统作为工程机械和工业设备中常见的动力传输系统,其稳定运行对设备的正常工作至关重要。
然而,在使用过程中,液压系统也会出现一些常见的故障,给设备的正常运行带来困扰。
本文将对液压系统常见故障及解决方法进行介绍,希望能够帮助大家更好地了解和维护液压系统。
1. 液压系统漏油。
液压系统漏油是液压系统中常见的故障之一。
漏油可能会导致液压系统压力下降,甚至无法正常工作。
漏油的原因可能是密封件老化、损坏或安装不当,管路连接松动等。
解决方法包括及时更换密封件、加强管路连接处的紧固,确保液压系统的密封性。
2. 液压系统压力不稳定。
液压系统压力不稳定会导致设备运行不稳定,甚至影响设备的正常工作。
这可能是由于液压泵内部损坏、油液污染、液压阀故障等原因造成的。
解决方法包括检修或更换液压泵、清洗油液、更换液压阀等。
3. 液压系统温升过高。
液压系统温升过高会导致液压油的氧化加剧,降低了液压油的使用寿命,甚至会引发其他故障。
温升过高的原因可能是液压油油温过高、冷却系统故障等。
解决方法包括检查冷却系统是否正常工作、更换液压油等。
4. 液压系统噪音过大。
液压系统噪音过大可能是由于液压泵内部损坏、液压阀不稳定、管路连接松动等原因引起的。
解决方法包括检修或更换液压泵、调整液压阀、加强管路连接处的紧固等。
5. 液压缸漏油。
液压缸漏油会导致液压缸无法正常工作,影响设备的使用。
漏油的原因可能是密封件老化、损坏或安装不当等。
解决方法包括及时更换液压缸密封件、检查液压缸安装是否合理等。
综上所述,液压系统常见故障的解决方法主要包括及时更换密封件、加强管路连接处的紧固、检修或更换液压泵、清洗油液、更换液压阀、检查冷却系统是否正常工作等。
在日常使用中,定期对液压系统进行检查和维护,及时发现并解决问题,是保证液压系统正常运行的关键。
希望本文所介绍的内容能够对大家有所帮助,让液压系统能够更加稳定、高效地运行。
液压系统常见故障及解决方法液压系统作为工程机械中重要的动力传递和控制系统,常常会出现各种故障。
了解液压系统常见故障及解决方法,对于保障设备的正常运行和延长设备的使用寿命具有重要意义。
本文将针对液压系统常见故障进行分析,并提供相应的解决方法,希望能够对广大工程机械从业人员有所帮助。
一、液压系统漏油。
液压系统漏油是液压系统常见故障之一,主要表现为油管、接头、阀体等部位出现泄漏现象。
漏油会导致液压系统压力下降,影响系统的正常工作。
解决方法是及时检查液压管路和接头的紧固情况,更换老化的密封件,并且定期进行液压系统的维护保养。
二、液压泵异响。
液压泵在工作时出现异响,通常是由于液压泵内部零部件磨损、液压油污染等原因引起的。
解决方法是定期更换液压油,清洗液压泵滤芯,及时修理或更换磨损严重的零部件。
三、液压缸失效。
液压缸失效会导致工程机械无法正常工作,严重影响工作效率。
液压缸失效的原因可能是密封件老化、缸筒内壁磨损等。
解决方法是定期检查液压缸的工作状态,及时更换老化的密封件,保持液压缸的正常工作状态。
四、液压阀故障。
液压阀在工作中可能会出现卡滞、泄漏等故障,影响液压系统的正常工作。
解决方法是定期检查液压阀的工作情况,清洗阀芯,更换损坏的零部件,保持液压阀的灵活性和密封性。
五、液压油温过高。
液压油温过高会导致液压系统的工作效率降低,甚至引起液压元件的损坏。
解决方法是增加液压油冷却装置,定期更换液压油,保持液压系统的正常工作温度。
六、液压系统压力不稳定。
液压系统压力不稳定会导致工程机械在工作过程中产生震动、噪音等现象,严重影响工作效率和安全性。
解决方法是检查液压泵、液压阀等元件的工作状态,调整液压系统的压力,保持系统的稳定性。
总结:液压系统在工程机械中起着至关重要的作用,因此对液压系统常见故障及解决方法进行深入了解,对于保障设备的正常运行和延长设备的使用寿命具有重要意义。
在日常工作中,我们应该加强对液压系统的维护保养,及时发现并解决液压系统的故障,确保设备的安全运行和高效工作。
液压系统故障诊断及排出方法1、液压系统故障诊断的一般原则正确分析故障是排出故障的前提,系统故障大部分并非蓦地发生,发生前总有预兆,当预兆进展到肯定程度即产生故障。
引起故障的原因是多种多样的,并无固定规律可寻。
统计表明,液压系统发生的故障约90%是由于使用管理不善所致为了快速、精准、便利地诊断故障,必需充分认得液压故障的特征和规律,这是故障诊断的基础。
以下原则在故障诊断中值得遵从:(1)首先判明液压系统的工作条件和外围环境是否正常需首先搞清是设备机械部分或电器掌控部分故障,还是液压系统本身的故障,同时查清液压系统的各种条件是否符合正常运行的要求。
(2)区域判定依据故障现象和特征确定与该故障有关的区域,渐渐缩小发生故障的范围,检测此区域内的元件情况,分析发生原因,最后找出故障的实在所在。
(3)把握故障种类进行综合分析依据故障最后的现象,渐渐深入找出多种直接的或间接的可能原因,为避开盲目性,必需依据系统基本原理,进行综合分析、逻辑判定,削减怀疑对象渐渐接近,最后找出故障部位。
(4)故障诊断是建立在运行记录及某些系统参数基础之上的。
建立系统运行记录,这是防备、发觉和处理故障的科学依据;建立设备运行故障分析表,它是使用阅历的高度概括总结,有助于对故障现象快速做出判定;具备肯定检测手段,可对故障做出精准的定量分析。
(5)验证可能故障原因时,一般从最可能的故障原因或最易检验的地方开始,这样可削减装拆工作量,提高诊断速度。
2、故障诊断方法目前查找液压系统故障的传统方法是逻辑分析渐渐接近断。
此法的基本思路是综合分析、条件判定。
即维护和修理人员通过察看、听、触摸和简单的测试以及对液压系统的理解,凭阅历来判定故障发生的原因。
当液压系统显现故障时,故障根源有很多种可能。
采纳逻辑代数方法,将可能故障原因列表,然后依据先易后难原则逐一进行逻辑判定,逐项接近,最后找出故障原因和引起故障的实在条件。
此法在故障诊断过程中要求维护和修理人员具有液压系统基础学问和较强的分析本领,方可保证诊断的效率和精准性。